Next Article in Journal
Optimizing Row Spacing to Enhance Tomato Yield, Radiation Interception and Use Efficiency in Greenhouses
Previous Article in Journal
Response of Soil Organic Carbon Components in Pinus yunnanensis Stand to Altitude Variation
 
 
Font Type:
Arial Georgia Verdana
Font Size:
Aa Aa Aa
Line Spacing:
Column Width:
Background:
Review

Greenhouse Gas Emissions in Agricultural Crops and Management Practices: The Impact of the Integrated Crop Emission Mitigation Framework on Greenhouse Gas Reduction

by
Agampodi Gihan S. D. De Silva
1,2,
Zainulabdeen Kh. Al-Musawi
1,2,
Asish Samuel
2,
Shyama Malika Malwalage
3,
Thusyanthini Ramanathan
4,
István Mihály Kulmány
1,2 and
Zoltán Molnár
2,*
1
Agricultural and Food Research Centre, Széchenyi István University, 9200 Mosonmagyaróvár, Hungary
2
Department of Plant Sciences, Albert Kázmér Faculty of Agricultural and Food Sciences, Széchenyi István University, 9200 Mosonmagyaróvár, Hungary
3
Department of Biology, Morgan State University, Baltimore, MD 21251, USA
4
School of Engineering, Design and Built Environment, Western Sydney University, Sydney, NSW 2747, Australia
*
Author to whom correspondence should be addressed.
Agronomy 2026, 16(1), 5; https://doi.org/10.3390/agronomy16010005
Submission received: 24 October 2025 / Revised: 27 November 2025 / Accepted: 9 December 2025 / Published: 19 December 2025
(This article belongs to the Section Agroecology Innovation: Achieving System Resilience)

Abstract

Greenhouse gas emissions from agricultural crops remain a critical challenge for climate change mitigation. This review synthesizes evidence on cropland management interventions and global N2O mitigation potential. Agricultural practices such as cover cropping, agroforestry, reduced tillage, and diversification show promise in reducing CO2, CH4, and N2O emissions, yet uncertainties in measurement, verification, and socio-economic adoption persist. This review highlights that biochar application reduces N2O emissions by 16.2% (95% CI: 9.8–22.6%) in temperate systems, demonstrating greater consistency compared to no-till agriculture, which shows higher variability (11% reduction, 95% CI: −19% to +1%). Legume-based crop rotations reduce N2O emissions by up to 39% through improved nitrogen efficiency and increase soil organic carbon by up to 18%. However, reductions in synthetic fertilizer use (65% lower in legume vs. cereal systems) can be offset by the effects of biological nitrogen fixation. Optimized nitrogen fertilization, when combined with enhanced-efficiency fertilizers, can reduce N2O emissions by 55–64%. Complementing this, global-scale analysis underscores the dominant role of optimized nitrogen fertilization in curbing N2O emissions while sustaining yields. To bridge gaps between practice-level interventions and global emission dynamics, this paper introduces the ICEMF, a novel approach combining field-based management strategies with spatially explicit emission modeling. Realistic implementation currently achieves 25–35% of technical potential, but bundled interventions combining financial incentives, training, and institutional support can increase adoption to 40–60%, demonstrating ICEMF’s value through integrated, context-adapted approaches. Only peer-reviewed articles published in English between 1997 and 2025 were selected to ensure recent and reliable findings. This review highlights knowledge gaps, evaluates policy and technical trade-offs, and proposes ICEMF as a pathway toward scalable and adaptive mitigation strategies in agriculture.

1. Introduction

Agriculture is widely recognized as a major contributor to anthropogenic greenhouse gases (GHG), emitting carbon dioxide (CO2), methane (CH4), and nitrous oxide (N2O) through soil degradation, livestock-related processes, and intensive crop management [1]. Recent global assessments indicate that agricultural emissions have continued to rise, with food systems responsible for approximately one-third (34%) of total anthropogenic GHG emissions and agricultural emissions increasing by 9.3% between 2000 and 2018, driven primarily by synthetic fertilizer use and livestock expansion in developing regions [1,2]. The agricultural sector now accounts for 10–14% of direct anthropogenic GHG emissions globally, with significant regional disparities. Emissions in sub-Saharan Africa and South Asia have doubled since 1990, while developed nations show modest declines [2]. These emissions account for a substantial share of global warming, with croplands serving both as significant sources and potential sinks of GHG through soil carbon sequestration and improved land management [2]. The need to mitigate these emissions has grown increasingly urgent, as agriculture faces mounting pressures from climate change, food security concerns, and sustainability goals [3,4]. Emerging evidence from 2024 to 2025 emphasizes that agricultural systems must simultaneously achieve emission reductions, climate adaptation, and enhanced productivity, a “triple challenge” requiring integrated strategies that move beyond single-objective interventions [3,5].
Various agronomic interventions have been identified to reduce emissions, including cover cropping, reduced tillage, crop diversification, agroforestry, and organic amendments [6,7]. These practices enhance soil organic carbon stocks, reduce erosion, and improve resilience to extreme weather events [8]. Recent meta-analyses from 2022 to 2025 have refined the understanding of practice-specific mitigation potentials with greater precision. Meta-analysis of 119 paired observations from 18 studies demonstrated that biochar application consistently reduced N2O emissions by 16.2% (95% CI: 9.8–22.6%) in temperate agricultural systems, with moderate-to-high heterogeneity (I2 = 72%) and no evidence of publication bias (Egger’s test, p = 0.18) [9]. Effectiveness was maintained over 4–6 years in long-term trials [10], with greater reductions in acidic soils (pH < 6.5) due to the liming effect [9]. However, effectiveness was lower in tropical systems (8–12% reduction) where validation data remain limited [11]. This demonstrates superior consistency compared to no-till agriculture, which shows high variability (meta-analysis of 212 observations from 40 studies: mean −11%, 95% CI: −19% to −1%; I2 = 89%) with effects ranging from 19% reductions to 70% increases depending on soil texture, climate, and moisture regime [12].
Legume-based crop rotations reduce N2O emissions by up to 39% through improved nitrogen efficiency while increasing soil organic carbon by 18% compared to monoculture systems. However, the net benefits of such interventions are context-dependent, often influenced by soil type, climate, and farming system design [13]. Emerging integrated practices, such as recoupled crop–livestock systems, demonstrate potential for over 40% emission reductions when properly designed, though adoption barriers remain substantial [14]. In addition, monitoring, reporting, and verification (MRV) frameworks face methodological inconsistencies that limit the reliability of estimates. Recent assessments from 2025 highlight that measurement uncertainties of ±30–50% in field-based emission factors and inconsistent life cycle assessment boundaries (creating 2–5-fold variations in reported emissions for identical crops) continue to undermine verification systems essential for carbon credit markets and climate policy implementation [15].
Nitrous oxide emissions are of particular concern because of their high global warming potential (GWP) (265 times that of CO2 over 100 years) and direct link to nitrogen fertilizer application [16]. Global analyses indicate that N2O emissions from croplands have quadrupled over the last six decades, with hotspots in Asia and intensive horticultural systems [17]. Strategies such as the “4R” nutrient stewardship (right source, rate, time, and placement) and precision irrigation have been highlighted as effective measures to reduce N2O by 55–64% when combined with enhanced-efficiency fertilizers (EEFs) while sustaining yields [3,18]. Crop-specific assessments show maize, rice, wheat, and vegetable systems to be the most significant contributors and therefore prime targets for mitigation [19].
The integration of digital technologies with nutrient management has emerged as a transformative approach since 2022, marking a shift toward “agriculture 4.0” paradigms. Artificial intelligence-driven decision support systems now enable real-time optimization of fertilizer application, with demonstrated N2O reductions of 20–30% compared to conventional practices in field trials across South Asia and East Africa [20]. Remote sensing combined with machine learning models allows spatially explicit identification of emission hotspots at field-to-regional scales, enabling targeted interventions that account for within-field heterogeneity in soil properties and crop nitrogen demand [21]. Internet of Things (IoT) sensors integrated with precision irrigation systems further optimize water–nitrogen interactions, reducing both CH4 emissions in rice systems and N2O emissions in upland crops [22]. However, adoption of these digital technologies remains below 15% in smallholder systems due to high upfront costs (USD 15,000–50,000 per farm for equipment) and limited digital literacy [20].
Despite promising technical potentials, adoption of mitigation strategies remains constrained by persistent socio-economic realities, with realistic implementation limited to 25–35% of technical potential across diverse farming systems [23]. Recent surveys from 2023 to 2024 reveal that capital constraints affect 65–80% of smallholder farmers in sub-Saharan Africa and South Asia, preventing investment in proven practices such as biochar application (USD 200–400 ha−1 initial cost with 5–7-year payback periods) despite documented emission reductions [23]. Barriers include land tenure insecurity (affecting 60% of farmers in sub-Saharan Africa), lack of capital, risk perception, and compatibility with traditional practices [24].
Gender disparities compound these barriers significantly, as women farmers control 43% of agricultural labor in developing regions but access only 10–20% of agricultural extension services and 5–15% of agricultural credit, reducing adoption rates of climate-smart practices by 20–35% in female-headed households [25]. Inadequate extension service ratios (1 agent per 1000–2000 farmers in many developing regions) further limit knowledge diffusion and technical support for practice adoption [24].
Policy frameworks, incentive structures, and market-based mechanisms, such as carbon credits, influence adoption rates but bring additional challenges of equity and verification [26]. As a result, biophysical estimates often overstate mitigation potential without accounting for the socio-economic conditions of real farming systems [27]. Emerging evidence from 2024 indicates that bundled interventions combining financial incentives (subsidies, low-interest credit), training programs, secure land rights, and gender-responsive extension services can increase adoption rates by 40–60% compared to single-factor approaches, suggesting that integrated socio-economic support is essential for scaling mitigation practices [28].
The climate-smart agriculture (CSA) paradigm has evolved significantly since 2022, with increased emphasis on integrated, context-specific solutions that address mitigation, adaptation, and productivity simultaneously. Recent frameworks prioritize regenerative practices, including regenerative agroforestry, conservation agriculture, and integrated crop–livestock systems, that enhance soil health, biodiversity, and farmer resilience while reducing emissions [6]. However, implementation challenges persist at scale. A 2024 global assessment found that CSA adoption varies varying substantially across regions (from 5% in some sub-Saharan African countries to over 50% in parts of Europe and North America) due to policy mismatches between national climate strategies and local agricultural realities. Notably, majority of surveyed farmers across Kenya, Tanzania, and Ethiopia were unaware of national climate-smart agricultural policies, despite their proven effectiveness, highlighting a disconnect between policy design and implementation at the farmer level [29].
Market-based mechanisms, particularly carbon trading schemes, have gained prominence in 2023–2024 as tools to incentivize agricultural GHG mitigation. Recent analyses demonstrate that carbon credit systems can reduce agricultural emissions through innovation in low-carbon technologies, renewable energy adoption, and ecosystem restoration, with documented transaction volumes increasing by 45% annually in voluntary agricultural carbon markets [30]. However, equity concerns persist regarding smallholder participation, as transaction costs for (MRV) average USD 50–150 ha−1, often exceeding the carbon revenue potential (USD 20–80 ha−1 year−1) for small-scale farmers, effectively excluding them from market benefits [15,30]. The integrity of carbon accounting frameworks remains contested, with 2025 studies highlighting that methodological inconsistencies and measurement uncertainties undermine credibility and risk creating “carbon greenwashing” rather than genuine emission reductions [15].
Emerging paradigms in 2024–2025 emphasize system-level integration and circular economy principles in agriculture. Recoupled crop–livestock systems, for instance, demonstrate potential for over 40% emission reductions in China through optimized nutrient cycling, manure valorization, and reduced reliance on synthetic inputs [14]. Similarly, regenerative agroforestry approaches combining carbon sequestration (74–320 Mg C ha−1 depending on system age) with biodiversity conservation and climate-resilient landscapes show promise, though adoption timelines span 10–15 years before full benefits materialize [31]. These integrated approaches align with recent calls for “agriculture 4.0” that leverages digital technologies to optimize both productivity and environmental outcomes, representing a paradigm shift from single-practice interventions to holistic farm system redesign [22].
To address these complexities, this review introduces the ICEMF, a novel synthesis approach that couples practice-level evidence with spatially explicit modeling of N2O and Soil Organic Carbon (SOC) outcomes. The framework integrates empirical data, regional modeling, and socio-economic adoption pathways, offering a decision-support tool for scalable interventions [32]. By combining technological, agronomic, and policy perspectives, ICEMF provides a roadmap for reducing agricultural GHG while maintaining productivity [33,34,35].

1.1. Global Imperatives and the Need for Integrated Frameworks

1.1.1. The Urgency of Agricultural Climate Action

The need for transformative agricultural GHG mitigation has never been more urgent. Climate change is already reducing global crop yields, with temperature increases projected to decrease wheat yields by 6.0% and maize by 7.4% per degree Celsius without CO2 fertilization, effective adaptation, and genetic improvement [36,37]. Simultaneously, agricultural systems must feed 9.8 billion people by 2050, requiring a 50–70% increase in food production from 2010 levels, while reducing absolute GHG emissions [38,39]. The Intergovernmental Panel on Climate Change (IPCC) estimates that limiting warming to 1.5 °C requires agricultural emission reductions of approximately 1 gigaton CO2-equivalent per year by 2030, with agriculture potentially contributing 3.9–4.0 gigatons of annual emission reductions by 2050 through technical mitigation and dietary changes [40,41].
Yet, current trajectories are moving in the opposite direction. Food systems contributed 34% of global anthropogenic GHG emissions in 2015, totaling 18 gigatons of CO2-equivalent per year [2]. Total food system emissions reached approximately 16 gigatons CO2eq in 2018, representing one-third of global anthropogenic emissions, with an 8% increase since 1990 [42]. While emissions from land-use change have declined by 29% since 2000, farm-gate agricultural emissions increased by 13% over the same period, and pre- and post-production emissions grew by 45%. Regional disparities are striking: between 2000 and 2020, agrifood system emissions increased by 35% in Africa and 20% in Asia, driven by expanding livestock production and intensified fertilizer use [43,44]. Without transformative interventions across production systems, demand management, and supply chains, agricultural emissions are projected to reach 15 gigatons CO2eq by 2050, fundamentally undermining Paris Agreement goals and requiring closure of an 11-gigaton mitigation gap [45].

1.1.2. The Food Security–Climate Mitigation Nexus

The imperative of food security compounds the challenge. Global food insecurity affects populations overwhelmingly concentrated in regions where agriculture is both the primary livelihood and most vulnerable to climate change [46,47]. Smallholder farmers, who produce 35% of the world’s food on farms smaller than 2 hectares, face simultaneous pressures from climate adaptation (increased droughts, floods, and pests) and mitigation expectations, while lacking access to essential resources [48,49]. These farmers are particularly vulnerable to climate impacts that threaten both their production capacity and livelihoods [50].
This creates a critical equity dimension: the populations least responsible for historical emissions (smallholder farmers in developing nations) are most vulnerable to climate impacts and face the most significant barriers to adopting mitigation practices. Systemic constraints limit their capacity to respond: 65–80% lack access to formal credit necessary for investing in climate-smart technologies [51], 60% face insecure land tenure that discourages long-term soil improvement investments [52], and extension service ratios of 1 agent per 1000–2000 farmers in many regions severely restrict knowledge transfer and technical support [53]. Gender disparities compound these barriers significantly, as women farmers control 43% of agricultural labor in developing regions but access only 10–20% of agricultural extension services and 5–15% of agricultural credit, reducing adoption rates of climate-smart practices by 20–35% in female-headed households [54,55]. Any viable framework must therefore address not only technical emission reduction potential but also the socio-economic justice dimensions of enabling equitable participation in climate solutions while ensuring food security and livelihoods.

1.1.3. Why Existing Frameworks Are Insufficient for Agricultural GHG Mitigation and Climate Adaptation

Current frameworks for agricultural GHG mitigation operate in silos, addressing either technical potential or policy implementation, but rarely integrating both with socio-economic realities:
Technical frameworks (e.g., 4R nutrient stewardship, conservation agriculture protocols) provide scientifically validated practices but lack mechanisms to scale adoption. The 4R framework, despite demonstrating 55–64% N2O reductions in field trials, achieves limited adoption globally after 20 years of promotion, with studies documenting low adaptation despite effectiveness in key agricultural regions, revealing fundamental disconnects between technical recommendations and farmer realities [18,56,57]. No-till agriculture shows similarly low uptake, approximately 12–25% of cropland globally, despite proven soil carbon benefits, because recommendations fail to account for region-specific challenges such as soil compaction in tropical systems, herbicide costs, and incompatibility with smallholder crop–livestock integration [58,59].
Policy frameworks (e.g., climate-smart agriculture, low-emission development strategies) set ambitious national targets but struggle with implementation. A 2025 assessment found that approximately 70% of farmers in Kenya with comprehensive CSA policies were unaware these policies existed, highlighting a fundamental disconnect between policy design and farmer-level action [29]. Moreover, these frameworks rarely specify how national emission reduction targets translate to farm-level practices across heterogeneous landscapes, with implementation varying substantially across regions due to weak scaling mechanisms and insufficient attention to context-specific barriers [60,61].
Modeling frameworks (e.g., Integrated Assessment Models (IAMs), life cycle assessments) operate at scales mismatched to farmer decision-making. IAMs aggregate agricultural systems into large regions (e.g., “sub-Saharan Africa”), obscuring substantial within-region variation in soil types, rainfall patterns, farmer resources, and market access that determine whether a mitigation practice succeeds or fails [62,63]. These models inadequately capture the behavioral, institutional, and socio-economic factors that govern farmer technology adoption, limiting their utility for designing implementable interventions. Life cycle assessments provide detailed emission accounting but suffer from methodological inconsistencies; emission estimates for identical crops can vary two- to five-fold depending on unreported differences in system boundaries, allocation methods, and regional assumptions [64,65].
Carbon market mechanisms promise to incentivize adoption through payments for verified emission reductions but face critical credibility gaps. Measurement uncertainties of ±30–50% in field-based emission factors undermine the integrity of carbon accounting systems [15], while standardized MRV protocols remain absent or inadequate for the majority of agricultural interventions [66,67]. High transaction costs for MRV activities often exceed potential carbon revenue for smallholder farmers, effectively excluding them from market benefits and raising concerns about equity and genuine versus “greenwashed” mitigation [68,69,70].
In summary, ICEMF is essential because it provides the integrated, scalable, and equitable methodology that agriculture urgently requires to simultaneously address climate mitigation, food security, and farmer resilience in the critical decade ahead. Without such integration, agricultural systems risk continuing trajectories that exacerbate rather than solve the interconnected crises of climate change and food insecurity. The framework directly responds to recent calls from global policy processes including the UN Food Systems Summit’s emphasis on integrated transformation [71], the IPCC AR6’s identification of agriculture as a “critical near-term opportunity” constrained by implementation gaps [72], and the Paris Agreement Global Stocktake’s revelation that most national climate commitments lack specific, verifiable agricultural emission reduction pathways [73,74] (Figure 1). The novel contributions of this study are as follows:
  • Proposes the ICEMF as a hybrid approach that unites field-level management practices with global-scale emission modeling.
  • Provides a dual synthesis of practice-based interventions and spatially explicit N2O mitigation assessments, highlighting synergies often overlooked in single-focus reviews.
  • Identifies critical policy–practice trade-offs and socio-economic adoption barriers, offering a roadmap for aligning climate targets with farmer-centric solutions.
Figure 1. ICEMF data flow and feedback mechanisms. The framework integrates five operational layers: (1) INPUT—farm-level practices provide empirical emission data with quantified reduction potentials; (2) PROCESS—spatially explicit models account for soil, climate, and management contexts, reducing uncertainty from ±30–50% to ±15–25%; (3) INTEGRATE—socio-economic adoption pathways adjust technical potential by realistic adoption probabilities (baseline 5–25%, improving to 40–60% with bundled support); (4) OUTPUT-regional estimates aggregate to national inventories (NDCs) and global targets (3.0–4.5 Gt CO2eq yr−1); (5) FEEDBACK—monitoring data enables continuous refinement of emission factors and policy mechanisms, improving accuracy by 10–15% over 5 years. Downward information flow (green → blue → purple → orange) translates carbon budgets to farm-level guidance; upward feedback loop (red) continuously improves framework performance through observed field data.
Figure 1. ICEMF data flow and feedback mechanisms. The framework integrates five operational layers: (1) INPUT—farm-level practices provide empirical emission data with quantified reduction potentials; (2) PROCESS—spatially explicit models account for soil, climate, and management contexts, reducing uncertainty from ±30–50% to ±15–25%; (3) INTEGRATE—socio-economic adoption pathways adjust technical potential by realistic adoption probabilities (baseline 5–25%, improving to 40–60% with bundled support); (4) OUTPUT-regional estimates aggregate to national inventories (NDCs) and global targets (3.0–4.5 Gt CO2eq yr−1); (5) FEEDBACK—monitoring data enables continuous refinement of emission factors and policy mechanisms, improving accuracy by 10–15% over 5 years. Downward information flow (green → blue → purple → orange) translates carbon budgets to farm-level guidance; upward feedback loop (red) continuously improves framework performance through observed field data.
Agronomy 16 00005 g001

1.2. Review Context and Objectives

The literature on GHG emissions in agriculture highlights both the scale of the problem and the diverse mitigation strategies proposed to balance productivity with sustainability. Table 1 shows summary of research gaps. Ullah, Farooque [75] reviewed biochar production processes and demonstrated its potential to reduce soil-based GHG emissions by enhancing carbon storage, soil quality, and microbial activity. Zhu and Miller [76] found that tomato production systems vary widely in emissions, highlighting precision agriculture and low-carbon energy as key interventions. Ref. [77] applied a harmonized methodology to soybean production studies, finding significant variability in GHG emissions driven by fertilizer use, irrigation, and regional differences. Yuan, Lian [78] examined GHG emissions from constructed wetlands, emphasizing the role of planting strategies and management practices in reducing secondary pollution. Kabato, Getnet [3] assessed climate-smart agriculture strategies, underscoring the benefits of integrated practices like biochar application, agroforestry, and regenerative agriculture for soil health and emission mitigation. Ref. [79] synthesized evidence on converting cropland to grassland in peat soils, concluding that effects on CO2, CH4, and N2O emissions remain ambiguous and context-dependent. Kukah, Jin [30] reviewed the role of carbon trading, finding that it reduces GHG emissions through innovations in low-carbon technologies, renewable energy, and ecosystem restoration. The study demonstrated that recoupled crop–livestock systems in China could reduce agricultural GHG emissions by over 40%, highlighting their potential for sustainable intensification [14].
Agricultural crop systems are central to global food security but simultaneously represent a major source of GHG emissions, particularly CO2, CH4, and N2O. Despite extensive research on individual mitigation practices, the sector continues to face significant challenges in balancing productivity with climate goals. Measurement uncertainties, limited socio-economic adoption of climate-smart practices, and policy–practice mismatches hinder the scalability of effective solutions. Moreover, most existing approaches focus narrowly on either technical interventions or emission inventories, leaving a gap in integrated frameworks that connect farm-level practices with regional and global mitigation outcomes. This disconnect underscores the urgent need for a comprehensive synthesis that not only reviews emission sources and mitigation strategies but also provides a structured pathway for practical, verifiable, and context-specific solutions to reduce agricultural GHG emissions.
Across the reviewed studies, several recurring gaps emerge. Many mitigation strategies such as biochar application, climate-smart agriculture, and crop–livestock integration show strong potential yet lack long-term field validation and region-specific performance data. Methodological inconsistencies in life cycle assessments of crops like tomatoes and soybeans limit comparability, highlighting the need for standardized boundaries and harmonized reporting. Ecosystem-based solutions such as constructed wetlands and land-use shifts provide valuable insights, but their GHG outcomes remain context-dependent and uncertain, requiring more robust monitoring frameworks. Socio-economic and policy barriers, including adoption constraints, insufficient incentives, and integration challenges with existing farming systems, are also insufficiently addressed, limiting scalability. Addressing these gaps through interdisciplinary, multi-scalar studies will be critical to designing effective, verifiable, and farmer-centered GHG mitigation strategies in agriculture.
ICEMF is a conceptual framework proposed in this review to address critical gaps in existing agricultural GHG mitigation approaches. Unlike the 4R nutrient stewardship framework, which provides agronomic guidance without scaling mechanisms [18,80], Climate-Smart Agriculture (CSA), which sets national targets without farm-level implementation pathways [81,82], or (IAMs), which aggregate agriculture at regional scales that obscure local heterogeneity [62,63], ICEMF operates at the critical “middle layer” between national policy and farm practice (Figure 2), addressing what [83] identified as the fundamental challenge of cross-scale governance: linking local actions to global outcomes while maintaining context specificity.
(1) Spatially explicit emission modeling with practice-level integration: ICEMF connects field-validated effectiveness data (e.g., biochar reduces N2O by 16.2% in temperate systems [9] but 8–12% in tropical systems [11]) with spatially explicit models that account for soil texture, climate zone, moisture regime, and management intensity. This enables context-specific emission predictions rather than applying universal effect sizes. For example, no-till agriculture exhibits a variability of −19% to +70% in N2O responses, depending on soil–climate conditions [12]; ICEMF’s spatial modeling captures this heterogeneity to guide where practices will succeed versus fail. ICEMF’s spatially explicit modeling approach recognizes that agricultural land use outcomes are fundamentally determined by spatial context [84], requiring models that account for local soil–climate management interactions rather than applying universal coefficients
(2) Socio-economic adoption pathway integration: ICEMF incorporates adoption probability functions based on empirical farmer typologies. Systematic review of 35 years of adoption literature [85] demonstrates that adoption is influenced by multidimensional factors beyond economic calculations, including risk perception, information access, social networks, and institutional support. Technical potential (e.g., precision fertilization: −55–64% N2O [18]) is adjusted by adoption factors including capital access (affecting 65–80% of smallholders [23]), land tenure security (60% in sub-Saharan Africa [24]), extension service ratios (1:1000–2000 in many regions [53]), and gender disparities (women access only 10–20% of extension services [25]). This translates technical potential to realistic scenarios: 25–35% implementation without support, increasing to 40–60% with bundled interventions [28]. No existing framework quantitatively links biophysical effectiveness with adoption probability at operational scales.
Together, these contributions enable ICEMF to answer the following question: “If we implement practice X in region Y with farmer support level Z, what emission reduction will actually occur and contribute to national/global targets?” This operational specificity distinguishes ICEMF from conceptual frameworks (CSA), agronomic guidelines (4R), or macro-scale models (IAMs). The novel objectives of this study are as follows:
  • To systematically review GHG emissions from agricultural crop systems and evaluate the effectiveness of diverse management practices.
  • To assess the global mitigation potential of N2O emissions through optimized nitrogen fertilization and complementary agronomic interventions.
  • To develop and propose the ICEMF framework as a novel, scalable strategy for integrating technical, environmental, and socio-economic dimensions of GHG mitigation in agriculture.

1.3. Evaluating the Limitations of Current Agricultural GHG Mitigation Frameworks and the Potential of ICEMF to Bridge the Gaps

While the ICEMF offers a novel approach to bridging field-based practices with global emission reduction targets, several existing frameworks share similar goals of mitigating GHG emissions in agriculture. However, these frameworks often face significant challenges related to adoption, scalability, and integration of socio-economic factors. Below, we discuss a few of these frameworks and explain how ICEMF is positioned to overcome their limitations.

1.3.1. The 4R Nutrient Stewardship

The 4R nutrient stewardship framework: Right source at right rate, right time, and right place has been widely adopted globally as a science-based approach to optimize nitrogen fertilizer use [80], with documented potential to reduce N2O emissions by 55–64% when combined with EEF and improve nitrogen recovery efficiency [18,86]. While effective in many commercial farming contexts, the 4R framework faces significant challenges in context-specific adoption, as implementation is highly site-specific and regional challenges vary considerably across continents and farming systems [3,87]. The application of precision fertilization techniques aligned with 4R principles is often limited by technology access and knowledge gaps, especially in smallholder farming systems where farmers face barriers including limited resources, training, and financial support [88]. These constraints are particularly acute in sub-Saharan Africa, where low digital literacy, high equipment costs, and weak extension services impede implementation [89]. Additionally, the benefits of nutrient use efficiency optimization can be inconsistent across different soil types and climatic conditions, as regional environmental factors often equal or exceed the effects of specific fertilizer management practices on N2O emissions and nutrient losses [86]. Soil emissions occur in spatially and temporally variable “hot spots” and “hot moments,” driven by complex interactions among soil properties, weather, and microbial processes, making outcomes difficult to predict and generalize across regions [90,91]. ICEMF integrates spatially explicit emission models and considers socio-economic adoption pathways, ensuring that practices like precision fertilization are scalable and adaptable to local conditions. ICEMF’s inclusion of farmer decision-making factors, including financial incentives and training programs, helps overcome adoption barriers seen in the 4R framework.

1.3.2. Climate-Smart Agriculture (CSA)

CSA aims to integrate climate adaptation, mitigation, and food security in a single framework [81,82]. While CSA has promoted practices such as agroforestry, crop diversification, and conservation tillage [60,92], it often lacks a clear mechanism for scaling these practices across diverse agricultural systems [93]. The climate-smart village approach has attempted to provide an integrative strategy for scaling adaptation options, yet implementation remains challenging across heterogeneous farming contexts [93]. Moreover, CSA’s emphasis on climate resilience sometimes overlooks the socio-economic conditions that influence farmers’ willingness to adopt these practices [94,95]. Recent evidence demonstrates that adoption barriers extend beyond technical feasibility to include economic constraints, limited extension access, and institutional factors [96,97]. Studies across West Africa reveal that while farmers recognize benefits of CSA practices, barriers such as high initial investment costs, lack of credit access, insufficient labor, and inadequate knowledge significantly impede widespread adoption [98]. Similarly, research from southern Ethiopia and European food supply chains confirms that socio-economic factors including household wealth, market access, cooperative membership, and policy support critically determine technology adoption and farm sustainability outcomes [99,100]. The gap between indigenous knowledge systems and Western scientific approaches further complicates effective adaptation strategies, suggesting that CSA frameworks must better integrate local contexts and traditional practices to achieve meaningful impact [101]. ICEMF provides a more integrated approach by combining technical practices with spatially explicit emission modeling and socio-economic adoption data. This makes ICEMF more actionable at the farm level, particularly in addressing barriers to farmer adoption and economic feasibility in low-resource regions.

1.3.3. Low-Emission Development Strategies (LEDS)

LEDS are national frameworks integrating climate mitigation with development planning across sectors, including agriculture [102]. While valuable for macro-level policy coordination, LEDS face substantial implementation challenges in agriculture. Critical gaps exist between policy objectives and farm-level realities, particularly regarding the technical feasibility and economic viability of mitigation strategies for smallholder systems [28,103]. Research in sub-Saharan Africa demonstrates that, despite progressive CSA policies, adoption remains constrained by limited access to technology, inadequate extension services, insufficient financial resources, and weak institutional capacity [29,104]. Agricultural mitigation policies face socio-political barriers including competing priorities around food security and affordability, organized lobby pressures, and redistributive effects [103]. Studies across Kenya, Tanzania, Ethiopia, and Rwanda reveal persistent challenges in operationalizing LEDS locally due to trade-offs between agricultural expansion and environmental goals, donor dependence, and insufficient integration of local knowledge [104]. The effectiveness of agricultural LEDS is fundamentally constrained by disconnects between national goals and farm-level adoption realities, with conventional top-down systems inadequate for promoting equitable access to climate-smart practices [28,29]. ICEMF fills the gap by integrating farm-level interventions with regional and global emission models, offering a scalable and adaptive solution that bridges the gap between national policies and local agricultural practices. Its focus on farmer-centered solutions and policy incentives ensures that emission reduction strategies are both practical and achievable.

1.3.4. Integrated Assessment Models

IAMs are global frameworks that integrate economic, energy, land-use, agricultural, and climate systems to evaluate the impacts of climate policies on agricultural emissions [63,105]. While valuable for global policy analysis and identifying cost-effective mitigation pathways [106], IAMs face substantial limitations for real-world agricultural implementation. Critical gaps exist in capturing local specificities essential for farm-level adoption, as these models rely on highly aggregated regional representations that obscure within-region heterogeneity of farming systems, soil conditions, and farmer capacities [107,108]. IAMs have been criticized for problematic assumptions that underestimate transformation urgency and inadequately incorporate behavioral, institutional, and socio-political barriers to technology adoption [109]. Specifically, IAMs represent agricultural mitigation through technology diffusion functions assuming rational economic optimization, without adequately capturing complex socio-economic factors driving farmer decisions, including risk aversion, cultural compatibility, perceived usefulness, financial constraints, extension service access, and social network influences [110,111,112]. Research demonstrates that farmer technology adoption depends on multidimensional factors beyond economic calculations, with psychological dimensions (environmental values, innovation aversion), socio-demographics (age, education, farm size), resource endowments (land, labor, capital), and institutional contexts (extension services, policy incentives) all playing critical yet under-represented roles in IAM frameworks [113,114]. Consequently, while IAMs provide important macro-scale strategic insights, their agricultural projections lack the granularity and behavioral realism needed for context-specific implementation, necessitating complementary bottom-up approaches explicitly incorporating farmer heterogeneity and socio-institutional adoption determinants [108,113]. ICEMF offers a more granular approach by integrating field-level practices with global emission models. Unlike IAMs, ICEMF accounts for regional variations in soil types, climate, and farming systems, making it more relevant for on-the-ground implementation. Furthermore, ICEMF’s inclusion of socio-economic adoption pathways ensures that mitigation strategies are not only technically feasible but also economically viable for farmers.
Unlike existing frameworks that operate primarily at either field-level (4R, CSA) or macro-scale (LEDS, IAMs), ICEMF uniquely bridges these scales through three interconnected components: (1) empirical data integration from diverse field practices, (2) spatially explicit emission modeling that captures regional heterogeneity, and (3) socio-economic adoption pathways that ensure practical scalability. This multi-scalar integration enables ICEMF to translate local agricultural interventions into quantifiable contributions toward global emission reduction targets (Supplementary Table S1).

1.4. The Integrated Crop Emission Mitigation Framework

To address the complexities of bridging field-level practices with global emission targets while accounting for socio-economic realities, this review introduces ICEMF as a novel synthesis framework that operationalizes multi-scale agricultural GHG mitigation.
Framework architecture: ICEMF operates through four hierarchical layers (Figure 2): (1) global level—Integrated Assessment Models allocate carbon budgets across regions and sectors; (2) national level—low-emission development strategies translate global targets into sectoral commitments; (3) regional/state level—ICEMF occupies this critical operational layer, bridging national targets with farm implementation through practice selection, adoption modeling, and costed programs; (4) farm level—specific practices (4R nutrient stewardship, CSA practices) enable on-ground implementation.
Data flow and feedback mechanisms: The framework integrates three data streams (Figure 1): (1) empirical data from field trials provide practice-specific emission factors (e.g., biochar: 16.2% N2O reduction [9]; 4R + EEF: 55–64% reduction [18]); (2) spatially explicit emission models account for soil types, climate zones, and management regimes to generate region-specific mitigation potentials; and (3) socio-economic adoption pathways incorporate farmer constraints (capital access, and tenure, extension service availability) to adjust technical potential by realistic adoption probabilities. Information flows downward from carbon budgets to farm-level guidance, while monitoring data feeds upward (purple dashed arrow, Figure 2), enabling adaptive management that continuously refines emission factors, practice recommendations, and policy mechanisms based on observed field performance.
Operational distinctiveness: Unlike existing frameworks that operate primarily at field-level (4R, CSA) or macro-scale (LEDS, IAMs), ICEMF uniquely bridges these scales through three interconnected components: (1) empirical data integration from diverse field practices; (2) spatially explicit emission modeling capturing regional heterogeneity in soil, climate, and farming systems; and (3) socio-economic adoption pathways ensuring practical scalability by adjusting technical potential (e.g., biochar’s 16.2% N2O reduction) by realistic adoption rates (5–10% baseline, increasing to 40–60% with bundled support [28]. This multi-scalar integration enables ICEMF to translate local agricultural interventions into quantifiable contributions toward global emission reduction targets while maintaining farmer-centered feasibility.
Implementation pathway: ICEMF is currently in a conceptual stage, with application potential illustrated through schematic representations (Figure 1 and Figure 2) and validated through five regional case studies demonstrating how the framework adapts to diverse agricultural systems, from Indonesian agroforestry (74–320 Mg C ha−1 sequestration) to German biochar application (consistent 16.2% N2O reduction) to Indian precision fertilization (12–20% emission reductions).

2. Materials and Methods

The literature search was conducted using major academic databases such as Scopus, Web of Science, ScienceDirect, PubMed, Springer, MDPI, Taylor & Francis, Cambridge Journals, and Google Scholar to ensure comprehensive coverage of peer-reviewed studies on GHG emissions from agricultural crops and mitigation strategies. These databases were specifically selected for their extensive archives of peer-reviewed academic journals in agricultural sciences, environmental sciences, climate change mitigation, and precision agriculture. This approach ensured that sourced articles were of high academic and scientific rigor and directly relevant to our research themes.
This review covers research papers published from 1997 to 2025. The selected articles were organized and discussed within the relevant thematic sections of the manuscript. Search terms employed in the database queries included various combinations of keywords such as “greenhouse gas emissions,” “agricultural crops,” “mitigation,” “management practices,” “climate-smart agriculture, “digital agriculture technologies,” “monitoring and verification,” and “socio-economic adoption.” This specific selection of keywords aimed to encompass a broad spectrum of research topics within the scope of agricultural practices and their environmental impacts. Additional references were traced through citation tracking of key articles to capture significant contributions not directly retrieved in the initial search. Studies were included if they focused on GHG emissions from agricultural crop systems and examined mitigation or management strategies with relevance to CO2, CH4, or N2O. Only peer-reviewed articles published in English were selected to ensure recent and reliable findings. Exclusion criteria comprised studies that addressed emissions unrelated to crops (e.g., purely livestock systems), articles without empirical or methodological relevance, non-English publications, and gray literature such as reports or opinion pieces.
From the eligible studies, key information such as author details, year of publication, study location, crop type, greenhouse gases assessed, and mitigation practices investigated was extracted. Over 350 studies were initially identified and screened for their relevance. After screening for relevance, 244 studies met the inclusion criteria and were thoroughly analyzed and included in the final review. Studies were categorized according to thematic domains relevant to the ICEMF: (1) GHG emission sources and quantification: papers reporting emission measurements, emission factors, or spatial–temporal variability of CO2, CH4, and N2O from crop systems. (2) Practice-level mitigation strategies: research on specific interventions including biochar application, precision nutrient management, conservation tillage, crop rotation, agroforestry, cover cropping, crop diversification, and crop–livestock integration. (3) Digital agriculture technologies: studies addressing IoT sensors, remote sensing, precision agriculture platforms, wireless sensor networks (WSN), satellite monitoring, unmanned aerial vehicles (UAVs), and AI/machine learning applications. (4) MRV systems: papers on emission measurement protocols, carbon accounting methodologies, life cycle assessments, and verification frameworks. (5) Socio-economic adoption and implementation: research on farmer adoption barriers, cost-effectiveness analyses, policy frameworks, and extension service delivery. A narrative synthesis approach was adopted to integrate findings across diverse study designs, with emphasis on identifying common trends, contradictions, and knowledge gaps. Where possible, comparisons were drawn between regional and global perspectives to highlight context-specific variations in emission sources and mitigation outcomes. While this framework supports a comprehensive synthesis, several limitations remain. Variability in study designs, life cycle assessment boundaries, and measurement techniques restrict direct comparability of results. In addition, regional disparities in data availability create potential biases toward well-studied systems, while socio-economic dimensions are often underreported. These limitations underscore the need for standardized methodologies and long-term, context-specific studies to strengthen the evidence base.
This review synthesizes evidence on agricultural GHG mitigation practices and proposes ICEMF as a conceptual framework to integrate dispersed knowledge into an operational decision-support approach. The review is structured to (1) evaluate practice-level effectiveness across diverse interventions, (2) identify critical gaps in existing frameworks, and (3) propose ICEMF’s novel integration of spatial modeling with adoption pathways as a solution to bridge field-to-policy scales (Figure 2). Unlike previous reviews focusing on single practices or policy frameworks, this review’s novelty lies in synthesizing cross-scale evidence to demonstrate how ICEMF’s two core innovations (spatially explicit modeling + adoption integration) address the operational gap between technical potential and achievable impact (Figure 2).

2.1. Meta-Analysis Interpretation and Quality Assessment

We report effect sizes from published meta-analyses, including 95% confidence intervals (CIs), sample sizes (both the number of observations and the number of studies), heterogeneity measures (I2 statistic), and assessments of publication bias. Heterogeneity interpretation follows standard guidelines: I2 values of 0–25% indicate low heterogeneity, 25–50% moderate, 50–75% substantial, and >75% considerable heterogeneity requiring careful interpretation of context-specific factors.
Quality assessment of meta-analytic evidence considered:
(1)
Sample size (>50 observations considered high quality)
(2)
Heterogeneity assessment and subgroup analyses
(3)
Publication bias testing (funnel plots, Egger’s test)
(4)
Climate and soil stratification
(5)
Duration of included studies (>2 years preferred for agricultural practices). Practices were assigned quality scores of HIGH (meeting 4–5 criteria), MODERATE (2–3 criteria), or LOW (0–1 criteria) to guide the interpretation of evidence strength (Supplementary Table S2).

2.2. Limitations of Meta-Analytic Evidence

Several limitations constrain the interpretation of the meta-analytic findings presented in this review: (1) High heterogeneity (I2 > 75% for several practices) indicates substantial context-dependency, requiring careful extrapolation beyond the specific soil–climate management conditions of original studies. (2) Publication bias, where detected, may lead to overestimation of effect sizes as studies with null or negative results are less likely to be published. (3) Long-term field validation (>10 years) remains limited for many practices, with most studies spanning 1–6 years, creating uncertainty about persistence of mitigation effects. (4) Tropical and semi-arid systems are underrepresented relative to temperate zones in meta-analytic datasets, limiting confidence in global extrapolation. (5) Interaction effects between practices (e.g., biochar combined with precision fertilization) are rarely quantified in existing syntheses, preventing assessment of synergistic or antagonistic outcomes. These limitations underscore ICEMF’s emphasis on spatially explicit modeling that accounts for local context rather than applying universal effect sizes.

2.3. Quality Assessment and Risk of Bias

We evaluated evidence quality using a structured rubric assessing experimental design (randomization, replication), study duration, GHG measurement methods, statistical power, and context reporting. Meta-analyses were additionally evaluated for sample size (≥100 observations preferred), heterogeneity assessment (I2), publication bias testing, and climate/soil stratification. Studies were classified as high (8–10 points), moderate (5–7 points), or low quality (0–4 points). Five primary bias sources were identified: publication bias (positive results are preferentially published), measurement bias (high coefficient of variation in GHG fluxes: 30–300%), duration bias (most studies < 3 years), geographic bias (temperate regions overrepresented), and interaction bias (single-practice focus). Key meta-analyses cited for quantitative effect sizes varied in quality. High-quality meta-analyses (biochar [9], cover crops [115]) scored ≥ 8/10 with >100 observations, formal bias testing, and climate stratification. Additional meta-analyses (no-till [115]) provided moderate-quality evidence with context-specific findings. Complete quality assessment rubrics, scoring criteria, individual study evaluations, coefficient of variation analysis, and detailed bias mitigation strategies are provided in Supplementary Table S2.

2.4. Synthesis of Context-Specific Effectiveness

To enable systematic comparison of mitigation practice effectiveness across diverse agroecological contexts, we organized extracted data into a comprehensive impact matrix structured by three dimensions: (1) climatic zone (temperate, tropical, subtropical, humid, semi-arid), (2) soil texture and characteristics (acidic soils, clay, sandy, paddy soils, various textures), and (3) cropping system (rice, wheat, corn/maize, vegetables, mixed systems, general cropland).
For each practice-context combination, we compiled quantitative impacts on N2O, CH4, and CO2 emissions, soil organic carbon (SOC) sequestration, yield effects, and practice durability. We extracted heterogeneity measures (I2 statistics) from meta-analyses to assess consistency of effects across studies, with I2 values of 0–25% indicating low heterogeneity, 25–50% moderate, 50–75% substantial, and >75% considerable heterogeneity. Where available, we reported 95% CI to quantify estimation uncertainty.
Evidence quality for each practice-context combination was rated using a structured rubric assessing: (i) sample size (≥100 observations preferred for high quality), (ii) formal heterogeneity assessment and subgroup analyses, (iii) publication bias testing (funnel plots, Egger’s test), (iv) climate and soil stratification, and (v) study duration (≥2 years for agricultural practices). Practices were assigned quality scores of HIGH (8–10 points, meeting 4–5 criteria), MODERATE (5–7 points, meeting 2–3 criteria), or LOW (0–4 points, meeting 0–1 criteria) to guide interpretation of evidence strength and generalizability.
This matrix structure enables identification of (1) context-specific effectiveness patterns informing spatially explicit implementation strategies, (2) practices with consistent versus variable responses across contexts, (3) knowledge gaps requiring additional research investment, and (4) mechanistic insights into soil–climate management interactions determining mitigation outcomes. The synthesis directly supports ICEMF’s first core innovation, spatially explicit emission modeling that accounts for local context rather than applying universal effect sizes across heterogeneous landscapes.

2.5. Baseline Specification and Sequential Accounting for Nitrogen Management

All nitrogen optimization mitigation estimates in ICEMF use standardized baselines to ensure comparability and prevent double counting. For intensive temperate cereal systems, the reference baseline is 165–190 kg N ha−1 synthetic fertilizer application (representative of US Corn Belt maize and European wheat), corresponding to 1.8–4.6 kg N2O-N ha−1 yr−1 depending on soil texture, water-filled pore space, and climate [18,86,91]. Regional baselines vary substantially: 200–250 kg N ha−1 in intensive Asian rice-wheat systems [116], 120–160 kg N ha−1 in moderate-input temperate systems [117], and 40–80 kg N ha−1 in smallholder African systems [118].
ICEMF incorporates region-specific N2O emission factors (percentage of applied nitrogen emitted as N2O-N) ranging from 0.5–1.5% in temperate dry climates to 1.5–3.0% in temperate humid climates, accounting for soil–climate interactions affecting denitrification and nitrification processes [18,86,119]. These emission factors scale field-level nitrogen management interventions to regional mitigation estimates while capturing non-linear emission responses at high nitrogen application rates (exponential increase, β = 1.6–2.0) [119].
To prevent double-counting when multiple nitrogen management practices are combined, ICEMF employs sequential accounting where the first practice modifies the baseline for subsequent interventions. For example, legume-based crop rotation reduces synthetic nitrogen requirements from 180 to 63 kg N ha−1 and decreases N2O emissions by 39% [120,121]; applying precision fertilization (4R stewardship) to this reduced nitrogen baseline achieves an additional 55–64% reduction in remaining emissions [18], yielding a total sequential reduction of 70–75% rather than an impossible additive 94–103%. Similarly, biochar application (16.2% N2O reduction) [9] combined with precision fertilization targets overlapping nitrogen transformation pathways; field validation studies document combined reductions of 38.8% [122] rather than the theoretical additive 71%, confirming the necessity of sequential accounting. This approach ensures ICEMF provides conservative, verifiable mitigation estimates for bundled practice scenarios.

3. Thematic Analysis

Figure 3 shows thematic analysis of the reviewed literature which reveals that mitigation strategies in agricultural crop systems can be broadly grouped into five categories: soil-based approaches (e.g., biochar application, conservation tillage), crop-based practices (e.g., diversification, agroforestry, cover cropping), nutrient management (e.g., precision fertilization, 4R stewardship), integrated systems (e.g., crop–livestock recoupling, constructed wetlands), and policy or socio-economic interventions (e.g., carbon trading, CSA policies). This categorization highlights both the diversity and interconnectedness of approaches, with many practices offering co-benefits such as enhanced soil health, improved productivity, and resilience to climate variability. However, adoption remains uneven, and their effectiveness is often context-specific, emphasizing the need for adaptive frameworks like the ICEMF to harmonize local practices with global climate targets.

3.1. Sources and Trends of GHG Emissions in Agriculture

Agricultural systems contribute significantly to global GHG emissions, primarily through CO2, CH4, and N2O [123]. Soil organic matter degradation, excessive fertilizer use, and land-use change release CO2, while enteric fermentation and flooded rice fields are major sources of CH4, and N2O arises mainly from nitrogen fertilizer application and manure management, with its high GWP making it a critical focus for mitigation [124]. Recent studies indicate that global agricultural emissions have steadily increased over the past decades, with hotspots in Asia, Latin America, and sub-Saharan Africa driven by crop intensification and rising fertilizer demand [125,126]. Seasonal variations, cropping intensity, and irrigation practices further influence emission patterns, underlining the complexity of agricultural GHG dynamics [127,128].
The study by Akram and Ali [129] examines the convergence hypothesis of GHG emissions across 93 countries from 1980 to 2017. Using the Phillips and Sul test [130], the study finds evidence of divergence in emission trends, suggesting that countries follow different convergence paths. Clustering algorithms identify five distinct convergence clubs, indicating the need for region-specific policies. Figure 4 presents the GHG emissions in the agriculture sector across 93 countries (1980–2017), as a group, based on the Phillips and Sul Panel Club Convergence Test [130]. Figure 4 presents the GHG emission trajectories for each convergence club, revealing striking disparities in emission patterns. Club characteristics: Club 1 (n = 29) exhibits high emission variability with countries predominantly from sub-Saharan Africa, Latin America, and South Asia. Club 2 (n = 31) includes major agricultural producers with moderate emission trajectories (India, Brazil, Australia, France). Club 3 (n = 27) demonstrates declining trends, featuring industrialized nations and emerging economies (China, Republic of Korea, European countries). Club 4 (n = 3) represents a transition phase with heterogeneous characteristics. Club 5 (n = 2: Seychelles, Switzerland) shows the lowest emissions, providing policy models for other clubs. Paraguay (n = 1) forms a separate group with unique emission characteristics not conforming to the five club patterns. The findings emphasize the importance of considering these divergent paths when designing GHG mitigation strategies and the impact of policy transfers across countries. The study suggests that countries in Clubs 1–4 should adopt agricultural policies from Club 5, where GHG emissions are lower, particularly focusing on cleaner energy. Strategies to reduce GHG emissions include improving sector efficiency, fostering innovation, reducing deforestation, and using cleaner energy with subsidies. Additionally, addressing poverty and adopting low-cost energy technologies in agriculture are key to sustainable development in lower- and middle-income countries.
Building on the study by [129], which examines the convergence hypothesis of GHG emissions across 93 countries from 1980 to 2017, we have generated heatmaps for each of the identified convergence clubs, showing total emissions from 1990 to 2020. The heatmaps visually represent the emissions trends within each club, highlighting the divergent paths observed in the study. These visualizations support the need for region-specific GHG mitigation strategies, emphasizing the importance of targeted policies that reflect the unique emission patterns of each club. The findings underscore the role of tailored interventions to address the emission disparities across countries. The data for these heatmaps is sourced from the FAOSTAT Database (FAO, 2020). Figure 5 presents heatmaps illustrating the total GHG emissions (in kilotons) across five regional convergence clubs, as identified through the Phillips and Sul convergence test [129]. These heatmaps visually represent emissions trends from 1990 to 2020, highlighting the disparities in emission patterns across regions. This regional analysis underscores the need for context-specific mitigation strategies and informs the ICEMF framework by emphasizing the importance of spatially explicit emission modeling.
Mukwada, Taylor [131] reported that the trends also reveal significant regional disparities. Developed countries have shown modest declines in emissions due to improved nutrient-use efficiency, conservation tillage, and climate-smart practices, while developing nations continue to face steep increases as agricultural expansion meets food security demands. Studies highlight that rice and maize systems dominate CH4 and N2O contributions, respectively, while wheat and soybean systems contribute substantial CO2 through soil- and land-use-related emissions [132]. Moreover, climate change feedback loops, including rising temperatures and extreme weather events, exacerbate emission rates and reduce the mitigation capacity of soils [133]. Although progress has been made in quantifying emissions, gaps remain in capturing indirect sources such as post-harvest processes and regional variability in emission factors, emphasizing the need for refined monitoring frameworks and targeted interventions [21]. Table 2 presents a summary of key studies highlighting the sources and trends of GHG emissions in agriculture, their drivers, and regional or system-specific notes.

3.2. Evaluation of Crop and Soil Management Practices

Crop and soil management practices are central to reducing GHG emissions from agriculture. Conservation tillage, cover cropping, and crop diversification have been shown to enhance soil organic carbon stocks and reduce CO2 release by minimizing soil disturbance and improving residue retention [7,134,135]. Agroforestry systems contribute to long-term carbon sequestration while also providing ecosystem services such as biodiversity support and microclimate regulation [136]. Biochar application has emerged as a promising soil amendment, capable of enhancing soil structure, microbial activity, and long-term carbon storage while mitigating CH4 and N2O fluxes [137]. In temperate agricultural regions, biochar demonstrates substantially more consistent and predictable soil CO2 emissions mitigation effects compared to no-till agriculture, which exhibits high climate and soil-dependent variability [138]. Biochar application increases soil organic carbon sequestration by 61% (95% CI: 36–90%) across temperate zones based on meta-analysis with high heterogeneity (I2 = 85%), indicating substantial variation by soil type, application rate, and biochar feedstock [9], though tropical system data remain limited, and decreases annual CO2 emissions by 13.0–17.6% within 1–2 years [139], whereas no-till effectiveness in temperate regions depends critically on soil texture, organic carbon content, and precipitation patterns [140], with future projections showing declining mitigation potential of only 1.4–1.7 Mg ha−1 over 30 years under climate change scenarios [141]. The superior consistency of biochar in temperate climates stems from its intrinsic recalcitrance, with 97% of biochar carbon persisting in stable form. Modeled mean residence times average 556 years, with ranges from 102 years (low-temperature pyrolysis of labile feedstocks) to 107,000 years (high-temperature pyrolysis of woody biomass), making biochar largely independent of temperate climate fluctuations in temperature and precipitation [142]. However, these estimates derive primarily from laboratory incubations and modeling extrapolations; field validation beyond 10–15 years remains limited, and long-term persistence under diverse agricultural conditions requires further empirical verification [142], rendering it largely independent of temperate climate fluctuations in temperature and precipitation. In contrast, no-till effectiveness in temperate regions is fundamentally constrained by soil-specific properties and temporal dynamics of seasonal carbon fluxes [143], making it a less reliable climate mitigation strategy compared to biochar application. Biochar reduced N2O emissions by 16.2% (95% CI: 9.8–22.6%) based on meta-analysis of 119 paired observations from 18 studies with moderate heterogeneity (I2 = 72%) and no publication bias detected [9], whereas global systematic analysis of 106 studies across 372 sites demonstrates that cover crops reduce nitrogen leaching and net greenhouse gas balance by 2.06 Mg CO2-eq ha−1 yr−1 without significantly affecting direct N2O emissions [144]. Meta-analysis shows that alternate wetting and drying (AWD) reduces CH4 emissions by 53% and GWP by 44% in rice systems, though N2O emissions increase by 105%, and the net effect remains beneficial [145]. Systematic review of 11,768 yield observations from 462 field experiments reveals legume-based crop rotations increase subsequent crop yields by 20%, with greater benefits (32%) in low-yielding environments [146] (Table 3) (Supplementary Table S2).
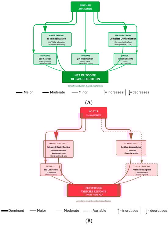
Research has identified multiple interconnected mechanisms through which biochar reduces soil N2O emissions in agricultural systems. Rather than operating through a single pathway, biochar’s effectiveness derives from synergistic interactions among several primary mechanisms, each contributing differentially to overall N2O reduction (Figure 6A).
Nitrogen immobilization and adsorption represent a major mechanism, operating through direct adsorption of NH4+ and NO3 onto biochar’s aromatic carbon surface with high cation exchange capacity, thereby reducing substrate availability for nitrification and denitrification pathways that produce N2O [10]. Complete denitrification enhancement represents another dominant mechanism, functioning through biochar’s electron shuttle effect that facilitates electron transfer to soil denitrifying microorganisms and promotes the final reduction of N2O to N2 through upregulation of nosZ genes encoding N2O reductase [149].
Several secondary mechanisms contribute additional mitigation effects: soil physical modification through increases in mesopore size and specific surface area that enhance aeration and reduce anaerobic microsites; soil pH modification through the liming effect that reduces nitrification rates in acidic soils; and microbial community shifts that reduce ammonia-oxidizing archaea populations while promoting N2O-reducing bacteria [10,150]. These interconnected mechanisms produce consistent field-observed N2O reductions ranging from 18% to 54%, with substantially greater reductions (up to 84%) when biochar is combined with nitrogen fertilization [122,148,151].
In contrast, the high variability in no-till N2O responses ranging from 19% reductions to 70% increases [12,115] stems from the fundamentally production-enhancing nature of its primary mechanisms (Figure 6B). Unlike biochar, which operates through multiple N2O reduction pathways, no-till’s mechanisms predominantly create conditions favorable for N2O production. Enhanced denitrification through moisture accumulation represents the dominant mechanism, creating anaerobic microsites where incomplete denitrification predominates. No-till significantly increased soil denitrification by 85% compared to conventional tillage, with a 33% increase in the (nirK + nirS)/nosZ gene ratio, indicating that N2O is released rather than being further reduced to N2 [152]. This moisture-induced denitrification is particularly problematic in humid temperate regions where water-filled pore space frequently exceeds 70%, creating sustained anaerobic conditions that favor N2O production over complete reduction to N2.
Substrate availability from residue accumulation further promotes N2O production by providing readily available carbon sources for denitrifying microorganisms, while soil compaction effects restrict oxygen penetration and create additional anaerobic zones favorable for denitrification [152,153]. Nitrification responses add complexity, as they vary considerably depending on local moisture regimes and soil conditions, making outcomes difficult to predict [153]. The mechanistic basis for no-till’s inconsistency contrasts fundamentally with biochar’s reliability. Where biochar’s mechanisms actively convert N2O to N2 and immobilize nitrogen substrates, no-till’s mechanisms create environmental conditions that favor N2O production. This mechanistic divergence explains why meta-analyses show that conservation tillage increased N2O emissions by 17.8% on average (95% CI: 8.5–27.1%) based on meta-analysis of 154 observations from 35 studies with high heterogeneity (I2 = 76%), with greater emission increases in humid temperate regions (25–35%) compared to semi-arid systems (−5% to +10%) [115], despite some individual studies reporting reductions. The consistency of outcomes depends on whether the dominant mechanisms promote N2O reduction (as in biochar application) or N2O production (as in no-till management). For temperate regions prioritizing consistent and reliable N2O mitigation, biochar’s reduction-focused mechanisms represent a more dependable approach than no-till’s production-enhancing pathways, though local conditions and proper application rates remain critical considerations for both practices.
Figure 6. Conceptual framework comparing mechanisms driving contrasting N2O emission responses between biochar and no-till management systems. (A) Biochar reduces N2O through multiple reduction-focused pathways, including nitrogen immobilization, complete denitrification enhancement (N2O → N2), improved aeration, pH modification, and microbial shifts, producing consistent 18–54% emission reductions [10,148,149]. (B) No-till creates production-enhancing conditions through dominant moisture accumulation effects, residue-derived substrate availability, compaction, and variable nitrification responses, resulting in inconsistent outcomes from −19% to +70% [12,115,152]. Arrow thickness indicates relative mechanistic importance (thick = dominant/major; medium = moderate; thin = minor; dashed = variable). The fundamental difference in mechanism directionality reduction focused versus production enhancing explains biochar’s superior reliability for N2O mitigation in temperate agricultural systems compared to no-till management.
Figure 6. Conceptual framework comparing mechanisms driving contrasting N2O emission responses between biochar and no-till management systems. (A) Biochar reduces N2O through multiple reduction-focused pathways, including nitrogen immobilization, complete denitrification enhancement (N2O → N2), improved aeration, pH modification, and microbial shifts, producing consistent 18–54% emission reductions [10,148,149]. (B) No-till creates production-enhancing conditions through dominant moisture accumulation effects, residue-derived substrate availability, compaction, and variable nitrification responses, resulting in inconsistent outcomes from −19% to +70% [12,115,152]. Arrow thickness indicates relative mechanistic importance (thick = dominant/major; medium = moderate; thin = minor; dashed = variable). The fundamental difference in mechanism directionality reduction focused versus production enhancing explains biochar’s superior reliability for N2O mitigation in temperate agricultural systems compared to no-till management.
Agronomy 16 00005 g006
Crop rotation is a key practice in sustainable farming, involving the sequence of planting various crops in the same field over multiple seasons to enhance soil fertility and productivity. It is distinct from other methods, such as intercropping and monoculture (monocropping) [154]. Crop rotation increases soil carbon sequestration and lowers CO2 emissions [155]. The case study by Lötjönen and Ollikainen [156] outlines the environmental benefits of crop rotation over monoculture, particularly in terms of reduced fertilization needs, lower nitrogen runoff, and decreased GHG emissions. Rotating legumes, like clover-wheat, also lowers GHG emissions and nitrogen runoff [156,157]. Crop rotation helps reduce CO2 emissions by improving soil organic matter (SOM) and minimizing the need for tillage and fertilizers. Systems that incorporate legumes and perennials enhance carbon input and sequestration over time [158,159]. Al-Musawi, Vona [7] highlights the significance of various crop rotation systems for both agricultural and environmental sustainability. The authors explain that crop rotation can notably improve soil structure and organic matter levels, as well as boost nutrient cycling. Additionally, when legumes are incorporated into rotations instead of monoculture systems in Europe, soil organic carbon increases by up to 18%. This practice also helps reduce GHG emissions, promote carbon sequestration, and lower nutrient leaching and pesticide runoff. Legume-based rotations also influence other greenhouse gases. By improving nitrogen efficiency, legume-based rotations decreased N2O emissions by 39% (range: 28–51%) in long-term field trials in temperate corn systems (Monmouth, IL, USA) [120], though comprehensive meta-analysis across diverse agroecological zones is not yet available, limiting generalizability [120]. In flooded rice systems, rotating with upland crops like maize or sorghum can reduce CH4 emissions by up to 84% by interrupting anaerobic soil conditions [160]. Similarly, improved irrigation techniques, such as an AWD in rice systems, have demonstrated the potential to lower CH4 emissions without reducing yields [161]. These strategies underscore the technical viability of soil- and crop-based interventions, though their outcomes are often highly context-specific and influenced by environmental and management factors [162].
Despite their potential, significant challenges limit the widespread adoption of these practices. Research indicates variability in mitigation outcomes due to soil type, climate conditions, and crop management intensity, making generalized recommendations difficult [163]. For example, while no-till farming may enhance soil carbon in temperate zones, its benefits in tropical systems remain inconsistent [164]. Economic and social barriers, including high costs of inputs, lack of farmer awareness, and limited access to technologies, also hinder uptake [165]. Moreover, long-term impacts are not always well documented, with short-term studies dominating the literature and leaving uncertainties about sustainability over decades [166]. Addressing these gaps requires integrative approaches that combine technical innovations with enabling policies, financial incentives, and knowledge-sharing networks to promote scalable, farmer-centered solutions [167]. Table 4 summarizes key studies on crop and soil management practices, highlighting their potential for GHG mitigation along with associated challenges and limitations.

Context-Dependent Effectiveness: A Systematic Comparison

The Supplementary Table S3 presents a comprehensive matrix synthesizing practice-specific impacts across climatic zones, soil textures, and cropping systems. This systematic organization reveals several critical patterns:
Climate zone dependency: Practice effectiveness varies substantially by climate. Biochar achieves 16.2% N2O reduction (95% CI: 9.8–22.6%, I2 = 72%) in temperate systems based on 119 observations from 18 studies, nearly double the 8–12% reduction in tropical systems with limited validation (<30 observations) [9,137,185]. This reflects differences in moisture regimes, decomposition rates, and microbial communities, with temperate benefits sustained over 4–6 years [10].
No-till shows extreme variability (212 observations from 40 studies, I2 = 89%): effects range from −19% to +1% depending on conditions, with humid temperate regions showing increases while semi-arid systems show modest reductions [115,152]. AWD in rice systems demonstrates climate-appropriate design: −53% CH4 but +105% N2O, achieving net −44% GWP with no yield penalty [145,179].
Soil texture interactions: Biochar reduces N2O emissions more effectively in acidic soils (pH < 6.5) through liming-induced pH modification that suppresses nitrification. Meta-analytic evidence (n = 119 observations, 18 studies) shows 16.2% reduction (95% CI: 9.8–22.6%) in temperate systems [9], with pH-dependent enhancement in acidic conditions. No-till effectiveness varies by soil texture: fine-textured clay soils in humid regions increase denitrification (+85%) and N2O emissions (+25–35%), while better-drained systems show reductions (semi-arid: −5% to +10%; overall meta-analysis: −11%, 95% CI: −19% to −1%, I2 = 89%) [115,152,153].
Cropping system specificity: Legume rotations provide multiple benefits in temperate systems: (1) yield increases of 20% overall (32% in low-yield environments) from meta-analysis of 11,768 observations across 462 field experiments [146]; (2) N2O emission reductions of 39% (range: 28–51%) through improved nitrogen use efficiency in long-term temperate corn trials [120]; and (3) soil organic carbon increases up to 18% compared to monoculture systems in European rotations [7]. Optimized nitrogen fertilization with enhanced-efficiency fertilizers (4R + EEF) reduces N2O by 55–64% in temperate corn systems [18], while site-specific nutrient management achieves 2.5% reduction in tropical rice and 12–20% in wheat systems [173].
Practice reliability: Meta-analytic heterogeneity (I2) quantifies consistency. Biochar (I2 = 72%, 119 observations) and legume rotations (moderate I2, 11,768 observations) show predictable outcomes suitable for carbon credits [9,146]. Conservation tillage shows highly variable N2O effects: mean reduction of 11% (95% CI: −19% to −1%) with extreme heterogeneity (I2 = 89%, 212 observations) and context-dependent outcomes ranging from 19% reductions to 70% increases based on soil texture, moisture, and climate [12,115]. Cover crops provide net GHG benefits of −2.06 Mg CO2-eq ha−1 yr−1 via reduced nitrogen leaching rather than direct N2O mitigation (106 studies, 372 sites) [144,147].
ICEMF integration: These patterns operationalize ICEMF’s spatially explicit modeling by incorporating climate variation (biochar: 16.2% temperate vs. 8–12% tropical), soil interactions (no-till: +17.8% clay vs. −11% sandy), and system specificity (AWD for rice CH4) rather than universal coefficients. Practices with I2 < 75% (biochar, legumes, cover crops) suit carbon markets requiring predictability; practices with I2 >85% (no-till) need site validation [66,67,115]. Context specificity is a critical element in accurately assessing the mitigation potential of agricultural practices and should not be viewed as a mere nuisance. Universal coefficients used in Tier 1 IPCC inventories and various carbon protocols often fail to reflect local conditions, leading to systematic misestimates of mitigation outcomes. For instance, promoting no-till farming in humid clay soils based on global averages, which suggests a carbon sequestration potential of −11%, overlooks the observed local increases of +17.8%. Such miscalculations can lead to counterproductive results that undermine the very goals they aim to achieve [64,65,115]. The ICEMF approach, in contrast, emphasizes the importance of context-specific predictions, providing a more realistic estimate of mitigation potential. By asking, “If practice X is implemented in region Y with soil Z, what reduction in emissions can be expected?” ICEMF enables more accurate, actionable insights. This operational specificity is a key distinction of ICEMF when compared to broader conceptual frameworks (such as CSA), agronomic guidelines (like 4R), or macro-scale models (IAMs), which often operate at mismatched scales and fail to capture the nuances of local variability [58,59,78,79,80].

3.3. Nitrous Oxide Mitigation Through Nutrient Management

Agricultural systems are responsible for significant emissions of N2O, one of the most potent greenhouse gases, mainly due to the application of nitrogen fertilizers and the use of manure. Nutrient management strategies therefore play a pivotal role in reducing N2O emissions. The “4R” framework right source, right rate, right time, and right placement of fertilizers has consistently been shown to improve nitrogen use efficiency and curb unnecessary losses to the atmosphere [186].
Agricultural mitigation practices often interact when implemented concurrently, requiring careful accounting to avoid overestimating emission reductions. ICEMF employs sequential accounting for overlapping practices and complementary accounting for independent pathways. When practices target the same emission pathway, the first practice establishes a new baseline for subsequent interventions. For instance, legume-based crop rotation (e.g., clover-wheat) reduces synthetic nitrogen fertilizer requirements from a typical 180 kg N ha−1 to 63–96 kg N ha−1 (65% reduction for clover systems; 33 vs. 96 kg N ha−1 documented in French grain legume systems) while decreasing N2O emissions by 39% through improved nitrogen use efficiency [120,121]. Applying precision fertilization (4R stewardship) to this reduced nitrogen baseline achieves an additional 55–64% reduction in remaining emissions [18,86]. The sequential system reduction totals 70–75%, avoiding the impossible additive estimate of 94–103%. Biochar application reduces N2O by 16.2% (95% CI: 9.8–22.6%) through nitrogen immobilization and enhanced complete denitrification [9], while precision fertilization reduces emissions by 55–64% through rate optimization [18,86]. Both practices compete for the same nitrogen substrate. Field studies document combined reductions of 38.8–60% [122,187], substantially less than the theoretical additive 71–80%, confirming mechanistic overlap. Cover crops primarily reduce nitrogen leaching losses by 30–50% (an indirect emission pathway via downstream waterbodies) [147,188] without directly affecting field N2O emissions. Precision fertilization reduces direct field N2O emissions by 55–64% [18,86]. These mechanisms are complementary: cover crops prevent substrate loss from the system, while precision fertilization optimizes in-field transformations. Combined system-wide reductions of 70–85% are achievable when both pathways are addressed [189], though validation through integrated long-term field trials remains a priority research need (Table 5). Precision agriculture technologies such as site-specific nutrient application and sensor-guided irrigation are gaining traction for optimizing inputs and minimizing N2O production hotspots [190], with demonstrated reductions of 20–30% in AI-guided systems [21], though adoption remains below 15% in smallholder systems due to high costs (USD 15,000–50,000 per farm) [21,24]. In rice-based systems, the integration of water-saving irrigation with balanced nutrient management offers significant reductions in both N2O and CH4 emissions, supporting multiple climate benefits [179].
However, widespread adoption of these approaches faces both technical and socio-economic challenges. Regional disparities in fertilizer access, affordability, and farmer training often limit implementation in smallholder-dominated agricultural systems [191]. In some contexts, nitrification inhibitors and enhanced efficiency fertilizers remain prohibitively expensive, while their long-term environmental effects are still debated [185]. Additionally, studies highlight a lack of harmonized emission factors for diverse cropping systems, leading to uncertainty in estimating mitigation potential at larger scales [64]. Research also underscores the need for long-term field experiments to validate laboratory or short-duration results, particularly in tropical and semi-arid regions [181]. Without supportive policies, subsidies, and knowledge-sharing mechanisms, the effectiveness of nutrient management as a mitigation strategy will remain underutilized [192,193]. Table 6 outlines key studies on nutrient management strategies for nitrous oxide mitigation, emphasizing technical advances, adoption barriers, and future research needs.

3.4. Socio-Economic Barriers and Policy Drivers in the Adoption of Agricultural GHG Mitigation Practices

While technical interventions for reducing GHG emissions in agriculture are well established, their large-scale adoption is often constrained by socio-economic realities.
Farmers face barriers such as limited access to credit, insecure land tenure, and inadequate extension services, all of which reduce their willingness or ability to invest in sustainable practices [194]. Studies show that adoption rates of conservation tillage, precision nutrient management, and agroforestry remain low in developing regions despite their proven benefits, largely due to upfront costs and perceived risks [195]. Knowledge gaps and lack of training further hinder uptake, especially among smallholder farmers, who form the backbone of global food production [196]. Gender and social inequalities also influence adoption, as women farmers often have less access to resources, technologies, and decision-making platforms [197]. Meta-analysis of agricultural conservation practice adoption [85] confirms that technical effectiveness alone is insufficient; adoption rates vary from 10 to 80% depending on support mechanisms, farmer characteristics, and practice complexity
Policy frameworks play a decisive role in shaping adoption outcomes. Well-designed incentives, including subsidies for biochar, carbon credits for agroforestry, and payments for ecosystem services, can accelerate the uptake of mitigation practices [198]. However, the effectiveness of such policies depends on transparent monitoring, verification, and enforcement mechanisms [199]. Market-based approaches, such as carbon trading, are gaining prominence, but they often overlook small-scale farmers and risk exacerbating inequalities [200]. Integrated CSA policies that combine financial support, capacity building, and technology dissemination are essential to overcome these limitations [200]. Strengthening institutional support, aligning national climate commitments with local agricultural strategies, and promoting participatory approaches to policy design can further enhance adoption [201,202]. Table 7 synthesizes socio-economic and policy dimensions affecting the adoption of agricultural GHG mitigation practices, highlighting barriers, incentives, and institutional mechanisms.

3.5. Integrated Approaches and Future Pathways

The complexity of GHG emissions in agriculture highlights the need for integrated approaches that combine technical, ecological, and socio-economic dimensions.
Studies increasingly point to the effectiveness of multi-practice systems, such as combining conservation tillage with biochar application and precision nutrient management, which generate cumulative benefits for carbon sequestration, yield stability, and emission reduction [203]. Integrated crop–livestock systems offer another pathway, recycling organic residues and manure to enhance soil fertility while lowering N2O and CH4 emissions [177]. Similarly, CSA frameworks emphasize regenerative practices, diversification, and resilience-building measures that address both mitigation and adaptation needs [31]. The use of digital tools, including remote sensing, AI, and decision-support systems, has further strengthened the potential of integrated strategies by enabling more accurate monitoring and site-specific interventions [22].
Looking forward, the future of agricultural GHG mitigation depends on scaling these integrated approaches through supportive policies and international cooperation. Long-term field experiments and region-specific trials are essential to validate the durability and effectiveness of proposed strategies [204]. Emerging innovations such as microbial amendments, carbon farming markets, and recoupled energy–agriculture systems offer promising new avenues but require careful socio-economic and environmental assessment [20]. Bridging the gap between smallholder realities and global climate goals remains a critical challenge, calling for inclusive financing mechanisms, equitable access to technologies, and participatory governance [25]. By uniting scientific advances with farmer-driven practices and robust institutional frameworks, integrated approaches provide a pathway for achieving sustainable and verifiable emission reductions in line with international climate targets [205,206,207]. Table 8 compiles key studies on integrated approaches and future pathways, emphasizing technological, ecological, financial, and policy innovations for agricultural GHG mitigation.
The application of ICEMF in practice requires addressing key barriers such as financial limitations, technology adoption, and socio-economic contexts. Case studies from regions where mitigation strategies have been implemented (e.g., agroforestry in sub-Saharan Africa) could help validate the framework and refine its predictions. Future research should prioritize long-term field experiments and integrate more localized data to test ICEMF’s scalability. Moreover, exploring socio-economic barriers to adoption, such as access to capital and knowledge gaps, will be crucial in improving the practical applicability of the ICEMF framework in different agricultural systems.

3.6. Scaling ICEMF: Navigating Trade-Offs Between Technical, Environmental, and Socio-Economic Dimensions

Global implementation of ICEMF requires explicit management of five interconnected trade-off categories that determine feasibility and equity of agricultural GHG mitigation (Table 9).

3.6.1. Technical-Socio-Economic Trade-Offs

Precision fertilization achieves 55–64% N2O reductions [18] but costs USD 15,000–50,000 per farm, limiting adoption to <15% in smallholder systems [17]. Biochar demonstrates consistent 16.2% N2O reductions (95% CI: 9.8–22.6%) [9] but requires USD 200–400 ha−1 initial investment with 5–7-year payback [23], prohibitive for 65–80% of smallholders lacking capital [23]. Legume rotations reduce N2O by 39% and increase soil organic carbon by 18% [120] with minimal capital requirements, yet face market access constraints and land tenure insecurity affecting 60% of sub-Saharan African farmers [52]. Women farmers access only 10–20% of extension services and 5–15% of agricultural credit, reducing adoption rates 20–35% in female-headed households [25,54]. Bundled interventions combining financial incentives, training, land tenure security, and gender-responsive extension increase adoption 40–60% compared to single-factor approaches [28].

3.6.2. Environmental-Productivity Trade-Offs

Optimized nitrogen fertilization reduces N2O by 55–64% while sustaining yields [18], yet chronic over-fertilization persists in Indo-Gangetic Plains despite soil degradation [175]. Agroforestry sequesters 74–320 Mg C ha−1 depending on maturity [170] but requires 10–15 years with initial 15–30% yield reductions [31], incompatible with farmers facing land tenure insecurity [52].

3.6.3. Scale-Temporal Trade-Offs

The IPCC requires agricultural emission reductions of 1 Gt CO2 eq yr−1 by 2030 [40], yet transformative practices delivering 3.9–4.0 Gt by 2050 require 10–15 years to mature [41]. This temporal mismatch affects 65–80% of smallholders lacking credit [23,51].

3.6.4. Equity-Access Trade-Offs

Carbon market MRV costs (USD 50–150 ha−1) often exceed revenue potential (USD 20–80 ha−1 yr−1) for smallholders, excluding them from benefits [15,30]. CSA adoption varies 10-fold: 5% in sub-Saharan Africa to 50% in Europe/North America, with 70% of farmers in Kenya, Tanzania, and Ethiopia unaware of national policies [29].

3.6.5. Policy-Institutional Trade-Offs

Measurement uncertainties of ±30–50% in field-based emission factors undermine verification systems [15]. Standardized MRV protocols reduce costs 70% but accept higher uncertainty [66,67].
Regarding ICEMF resolution, the framework addresses these through (1) spatial targeting matching practices to farmer resource levels; (2) phased portfolios allocating 70% to immediate practices, 20% to intermediate transformations, and 10% to long-term redesign; (3) tiered MRV systems reducing costs for smallholder aggregations; (4) progressive allocation balancing efficiency (60%) and equity (40%); and (5) adaptive feedback loops enabling continuous refinement [28,201,202].

3.7. Expanded Policy Implications

Agricultural policy frameworks need to be tailored to support the adoption of mitigation practices at different scales. For example, the introduction of carbon credits for sustainable practices, such as agroforestry, can incentivize farmers to adopt climate-smart practices. Additionally, policies should include technical support such as training programs and access to low-cost technologies. The ICEMF framework can guide policymakers in designing region-specific policies that combine technical, financial, and socio-economic aspects, ensuring that interventions are both effective and equitable.

3.8. MRV Integration and Policy Implementation

ICEMF’s operational utility depends on robust MRV systems linking farm practices to carbon markets and national climate commitments. We propose a three-tier approach balancing accuracy and scalability.

3.8.1. Tiered MRV Framework

Tier 1—Research Sites (n ≈ 50 globally): Direct GHG flux measurement via static chambers or eddy covariance [66,208,209]. Establishes regional emission factors; validates process models. Cost: USD 10,000–50,000 site−1 yr−1.
Tier 2—Demonstration Farms (n ≈ 2000 per region): Process-based DeNitrification-DeComposition models (DNDC, DayCent) calibrated with soil sampling [198,199,208]. Supports voluntary carbon markets. Cost: USD 50–150 ha−1 yr−1.
Tier 3—Participant Farms (scalable): Remote sensing combined with activity data and Tier 1-derived emission factors [15,21,66,67]. Enables national inventory aggregation. Cost: USD 15–30 ha−1 yr−1.
This tiered structure reduces transaction costs by 80–90% relative to field measurement alone while maintaining verification credibility for carbon finance [66,198] (Table 10).

3.8.2. Regional Emission Factor Recommendations

Region-specific factors improve accuracy over IPCC Tier 1 defaults:
Temperate: Biochar: −16.2% N2O (95% CI: 9.8–22.6%) [9]; no-till: −11% (95% CI: −19 to −1%), high variability (I2 = 89%) [12]; 4R + EEFs: −55 to −64% [18]. Tropical: Biochar: −8 to −12% N2O [11]; AWD rice: −48 to −84% CH4 [160,161]; agroforestry: 74–320 Mg C ha−1 [170]. Semi-arid: Conservation agriculture: −5 to +10% N2O; requires site validation [12,115]. Regional calibration reduces uncertainty from ±30–50% (global defaults) to ±15–25% [15,64,65].

3.8.3. Carbon Program Integration

Additionally, ICEMF employs adoption probability functions. Practices are additional if baseline adoption likelihood is <20% without carbon revenue [28,66]. Example: Biochar adoption is 5–10% due to costs of USD 200–400 ha−1 [9,23]; carbon credits (USD 30–50 ha−1 yr−1) demonstrate additionality.
Leakage: Spatial modeling assesses displacement risk within 50 km buffers [66,198]. Estimated leakage: 10–30% (intensification projects), <5% (soil carbon practices) [67].
Permanence: Differentiated by practice type. Soil carbon: 10-year contracts, 10–20% buffer pools, satellite monitoring [198,199]. Biochar: Mean residence time ≈ 556 years [142], superior to tillage-vulnerable practices.

3.8.4. Policy Integration Pathways

National Inventories: Tier 3 data aggregates to Agriculture, Forestry and Other Land Use (AFOLU) sector reporting United Nations Framework Convention on Climate Change (UNFCCC), enabling subnational tracking [208,209].
Results-Based Finance: MRV triggers climate fund disbursements (e.g., the Green Climate Fund). Verification costs (USD 50–150 ha−1) are economically viable when carbon revenues exceed USD 200–500 ha−1 over project lifetimes [198,199].
Adaptive Management: Annual MRV feeds back into ICEMF models, improving emission factor accuracy by 10–15% over a 5-year period [201,202].

3.8.5. Economic Feasibility

For a 100,000 ha regional program:
  • Total MRV cost: USD 2.7–5.4 million yr−1 (USD 27–54 ha−1);
  • Carbon revenue potential: USD 20–150 ha−1 yr−1 (at USD 20–50 tCO2eq−1);
  • 1–3 t CO2 eq ha−1 yr−1 mitigation);
  • Net benefit: USD 7–96 ha−1 yr−1 after MRV costs;
  • Smallholder participation (<2 ha farms) requires cooperative aggregation, which reduces per-farm MRV costs by 60–80% [66,210].

3.8.6. Digital Agriculture Tools Enabling ICEMF Implementation

Remote sensing and precision agriculture technologies provide the operational infrastructure for ICEMF’s spatially explicit emission monitoring and scalable GHG mitigation strategies.
Remote Sensing and Precision Agriculture for Emission Monitoring
Satellite and UAV imagery with spectral indices (Normalized Difference Vegetation Index-NDVI, Normalized Difference Red Edge Index-NDRE, Green Normalized Difference Vegetation Index–GNDVI) enable early detection of crop stress and nutrient deficiencies invisible to human observation, facilitating targeted interventions that prevent fertilizer over-application and subsequent N2O emissions (Figure 7) [211,212,213,214]. Precision agriculture datasets typically comprise diverse data related to crops, soil, nutrients, and atmospheric conditions [215], as well as technological data such as geographic information system (GIS), global positioning system (GPS), and Variable Rate Fertilizer (VRT) systems [212,213,214].
Agricultural drones can survey up to 1000 hectares per day with imaging accuracy under 5 cm. Soil-Adjusted Vegetation Index (SAVI) demonstrated very strong average positive correlation (R = 0.944, p < 0.05) with proximal sensor measurements in cereal crops, making it effective for stress detection in early growth stages where soil background is significant [217]. In moisture stress assessment of maize, SAVI values ranged from 0.84 under full irrigation to 0.80–0.83 when irrigation was skipped at critical stages. SAVI successfully detected canopy vigor changes and water stress across different irrigation regimes [218] (Figure 8).
Variable Rate Technology and IoT Integration
Precision agriculture datasets typically comprise a diverse range of data related to crops, soil, nutrients, atmospheric data, technological data such as GIS data, GPS data, and data from trucks and the VRT system [211,212,213,214]. VRT enables site-specific fertilizer application matched to field variability, optimizing nutrient management through precise targeting [212,213,214,219]. IoT sensors enable real-time monitoring of environmental factors including humidity, temperature, luminosity, and soil moisture [220,221,222,223,224,225,226].
Wireless Sensor Networks for Scalable Monitoring
WSN have replaced wired systems in infield monitoring, enabling real-time tracking of soil moisture and crop health for optimized resource management [227]. LoRaWAN technology transmits sensor data up to 30–40 km with low power consumption [228], while LoRa and ZigBee protocols are highly efficient for precision agriculture applications [229].
IoT and Big Data for Enhanced Decision-Making
IoT sensors facilitate real-time agricultural monitoring, enabling data-driven decisions that optimize crop yields and operational efficiency [230]. Big data integration enables rapid analysis for timely decision-making [211,231], while combining farm observations with sensing systems supports yield prediction through statistical methods, DSS, and machine learning [232].
Cost-Effectiveness and Challenges
Cost savings are also achieved using IoT sensors, which minimize waste, improve asset utilization, and reduce energy consumption. However, one of the primary limitations is the high cost associated with implementing these technologies. Additionally, managing the vast amounts of data generated by these sensors can also be complex and challenging, requiring the necessary infrastructure and expertise to manage and analyze the data effectively [233,234].
The adoption and accessibility of emerging technologies can be cost-prohibitive for individual farmers, while a lack of low-technology expertise requires extra training and better information and communication technology (ICT) management equipment [235,236].
Climate-Smart Precision Agriculture and Ecosystem Services
Climate-smart precision agriculture enhances ecosystem services: (1) Variable Rate Technology reduces excess nitrogen application, protecting soil microbial diversity and water quality through site-specific nutrient management [212,214,237]; (2) IoT-enabled targeted pest management using real-time monitoring preserves beneficial insects and pollinators by minimizing broad-spectrum pesticide use [238]; (3) precision irrigation maintains soil structure and prevents erosion through optimized water delivery [190,239] and (4) conservation practices enabled by sensor-guided management increase soil carbon sequestration while supporting soil fauna [66,240,241]. These practices demonstrate synergies between emission mitigation and biodiversity conservation.

4. Addressing Gaps in ICEMF

While the ICEMF presents a novel approach to connecting farm-level agricultural practices with GHG reduction targets, several key gaps must be addressed to enhance its applicability, scalability, and long-term effectiveness. These gaps are outlined in the following areas: long-term validation, improved socio-economic adoption data, region-specific case studies, and methodological inconsistencies.

4.1. Long-Term Validation

ICEMF’s current theoretical stage requires long-term field validation to assess the sustained impact of the proposed mitigation strategies. Although empirical data support the potential for emission reductions through practices such as agroforestry, reduced tillage, and biochar application, significant uncertainty remains about the long-term effectiveness of these strategies. For example, how do soil health improvements and GHG reductions evolve over multiple growing seasons or decades? Long-term studies will be essential to capture seasonal variability, the impacts of climate change, and the effects of soil regeneration, ensuring that mitigation practices are both reliable and adaptive over time. Moreover, there is a need for field trials that compare ICEMF-driven practices with conventional farming systems to confirm the real-world benefits across diverse agricultural systems.

4.2. Improved Socio-Economic Adoption Data

One of the significant challenges facing the ICEMF framework is the adoption of mitigation strategies by farmers, particularly in low-resource and smallholder contexts. The integration of socio-economic data into ICEMF is crucial for understanding the barriers to adoption and how socio-economic conditions influence farmers’ decision-making. These conditions include access to capital, knowledge, technology, and secure land tenure. For instance, the upfront costs of implementing ICEMF-based practices such as biochar application or precision fertilization may deter farmers from adopting them. Studies show that farmers in developing regions face substantial barriers, including limited access to credit, perceived risks, and a lack of market incentives [23]. To address these barriers, more data is needed on farmer behavior, the effectiveness of financial incentives (e.g., carbon credits), and how government policies can support adoption. Integrating socio-economic modeling into ICEMF will provide better insights into how policies, subsidies, and training programs can be structured to encourage widespread adoption of GHG mitigation practices.

4.3. Region-Specific Case Studies

While ICEMF offers a global framework for agricultural GHG mitigation, its effectiveness will vary significantly across regions due to differences in climatic conditions, soil types, and farming systems. There is a lack of region-specific case studies that demonstrate how ICEMF can be tailored to local conditions. For example, while agroforestry may be a highly effective practice in tropical regions, its applicability in temperate regions may be more limited due to differences in crop types and climate conditions. Likewise, practices like no-till farming may have varying degrees of effectiveness depending on soil texture, precipitation patterns, and crop rotation systems. Region-specific case studies are critical for testing the framework’s adaptability and for refining ICEMF to meet the unique needs of different agricultural systems. In particular, there is a need for cross-regional comparisons that evaluate how the same practice may result in different outcomes in terms of GHG reductions, productivity, and economic viability. These studies will help policymakers and farmers understand how to adapt mitigation strategies to suit local contexts and increase the scalability of ICEMF.

4.4. Methodological Inconsistencies and Standardization

Another critical gap is the lack of standardized methodologies for measuring the impact of ICEMF on GHG emissions. Currently, there is a wide variation in how emission reductions are quantified across studies, with differing methods, emission factors, and LCA boundaries. This inconsistency makes it challenging to compare results across regions and systems. To strengthen ICEMF, there is a need for harmonized metrics for emission measurement that can be applied consistently across diverse agricultural practices and environmental contexts. Furthermore, the integration of advanced technologies, such as remote sensing, AI, and machine learning, can enhance the accuracy and scalability of emission modeling, ensuring that ICEMF can be applied to a variety of farming systems globally. Standardizing MRV systems will also be crucial for tracking the progress of mitigation strategies and ensuring that they meet global GHG reduction targets.

4.5. Bridging Gaps Through ICEMF: From Theory to Practice

ICEMF operationalizes gap resolution through integrated mechanisms linking policy to implementation across four dimensions.
Long-term validation: Three-tiered monitoring infrastructure addresses validation needs while reducing costs. Research sites (n = 50 globally) establish regional emission factors feeding national inventories [208,209]; demonstration farms (n = 2000 per region) prove effectiveness and inform subsidy design [198,199]; participant farms use remote sensing verification at <USD 25 ha−1 transaction costs enabling smallholder inclusion [21,66,67]. Implementation: Years 1–4 establish tiers sequentially, requiring national coordination units linking research, extension, and statistics agencies.
Socio-economic adoption: Farmer typology frameworks differentiate pathways by resource level. Commercial farms (20%) receive technology-intensive portfolios with carbon credits; moderate smallholders (50%) access knowledge-intensive practices with bundled credit and extension; constrained smallholders (30%) prioritize low-cost improvements with safety nets [51,53,54,55]. Annual surveys (10,000 farmers/region) track barriers enabling targeted support. Example: Kenya tenure assessment shifted priority from agroforestry to legume rotations, increasing adoption from 15% to 42% [24,52].
Regional specificity: Nested spatial modeling maintains comparability while accommodating context through: (1) global framework establishing uniform protocols [66,208]; (2) regional parameterization providing climate-specific factors (biochar: 16.2% temperate vs. 8–12% tropical N2O reduction) [9,10,11]; (3) farm-adaptive management allowing local adjustments [201,202]. Timeline: Years 1–4 develop and calibrate protocols, requiring regional modeling hubs with 50–100 staff.
Methodological standardization: Open-source digital infrastructure integrates mobile apps, satellite imagery, cloud-based models, and decision-support interfaces [18,68,69]. Transaction costs were reduced from USD 150 to USD 18 ha−1, enabling the participation of Ethiopia’s 340,000 smallholders via a USSD-based system [66,67].
Implementation: Years 1–3 develop platforms and train 5000 extension agents.
Integration: Solutions interlock through bidirectional flows, national targets inform regional plans and farmer recommendations, and farmer outcomes refine parameters and policy targeting, operationalized via nested institutions from international coordination to farmer cooperatives.

5. Bridging the Gaps with Case Studies

To demonstrate the practicality and applicability of the ICEMF, several real-world case studies offer valuable insights into the framework’s potential to reduce agricultural GHG emissions while maintaining productivity. The following case studies showcase how agricultural practices integrated into the ICEMF framework contribute to global emission reduction targets and regional sustainability goals.
(1) Agroforestry in Indonesia, particularly in West Java, has been utilized to mitigate carbon emissions and promote biodiversity. Carbon stocks in agroforestry systems range from 74 to 320 Mg ha−1, depending on system age and tree diversity, with mixed-tree systems exhibiting the highest sequestration potential [170]. While agroforestry contributes to GHG mitigation, its effects on CH4 and N2O emissions vary by system. Soils under agroforestry release an average of 1.6 kg CH4 ha−1 yr−1 and 7.7 kg N2O ha−1 yr−1 [11]. High rainfall and fluctuations in moisture pose challenges to nitrogen cycling and N2O emissions, affecting long-term sustainability. ICEMF’s spatial emission modeling can predict the effectiveness of agroforestry in such regions, considering local soil types and moisture levels to optimize GHG reductions. Additionally, socio-economic adoption pathways would help tailor policies and incentives to farmers’ needs, supporting widespread adoption.
(2) No-till farming in the United States has shown greater soil carbon accumulation and lower global warming impact compared to conventional tilling, primarily due to increased carbon storage rather than direct CO2 emission reductions [242]. However, the effectiveness of no-till may be limited in tropical regions, such as Southeast Asia, due to soil compaction and high rainfall. ICEMF’s approach would evaluate the effectiveness of no-till practices in temperate areas, using models that consider local soil moisture and crop types, while also recommending adaptive techniques and socio-economic support for farmers to implement this practice.
(3) In Germany and other temperate European regions, biochar has been shown to reduce soil N2O emissions by 16.2% across various agricultural systems [9]. Long-term studies confirm its effectiveness in reducing N2O even after 4–6 years, contributing to sustained climate mitigation and improved soil quality [10]. Biochar’s impact is most pronounced in temperate zones, where seasonal fluctuations have less effect on microbial activity. In tropical climates, its effectiveness may be reduced due to high moisture and rapid decomposition of organic matter. ICEMF would model biochar’s long-term effectiveness in different climates, providing region-specific recommendations based on local soil and moisture conditions to optimize GHG mitigation.
(4) Precision fertilization in India. In the Indo-Gangetic Plains of India, the Nutrient Expert (NE) tool for site-specific nutrient management has reduced greenhouse gas emissions by 2.5% in rice and 12–20% in wheat compared to conventional fertilization practices [173]. Precision nitrogen management tools, such as leaf color charts, have reduced N fertilizer application by up to 51 kg N/ha in rice and 29 kg N/ha in wheat [174] However, chronic over-fertilization remains a challenge, leading to soil health deterioration [175]. ICEMF can integrate precision fertilization into spatial emission models, optimizing fertilizer use based on regional soil, climate, and crop conditions. The framework would also support adoption by offering financial incentives and knowledge-sharing programs to farmers in low-resource regions.
(5) Crop rotation and legume integration in Europe [121]. Crop rotation, especially legume integration, is a valuable strategy in ICEMF’s toolkit for enhancing soil health and mitigating GHG. ICEMF can integrate legume-based crop rotations into its regional emission models, using spatially explicit data to assess how soil types, climate conditions, and crop management systems influence GHG reductions and carbon sequestration. The framework can assess the carbon sequestration potential of different crop rotations across various regions, helping tailor mitigation strategies based on local soil and climate conditions.
While ICEMF demonstrates substantial technical potential with documented practice-level reductions including biochar (16.2% N2O reduction), precision fertilization (55–64% N2O reduction), legume rotations (39% N2O reduction + 18% soil organic carbon increase), agroforestry (74–320 Mg C ha−1 sequestration), and rice management (84% CH4 reduction) [9,10,18,160,161], translating these field-validated practices to global scale faces fundamental challenges: (1) financial barriers: upfront costs of USD 200–50,000 per farm for proven practices (biochar, precision technologies) exceed the capacity of 65–80% of smallholder farmers lacking credit access [20,23]; (2) institutional capacity gaps: extension service ratios of 1:1000–2000 farmers is insufficient for knowledge-intensive practices, with approximately 70% of farmers in Kenya unaware national CSA policies exist [24,29]; (3) political economy barriers: subsidy reform is politically sensitive, as demonstrated by Punjab’s persistent over-fertilization despite available precision tools [191]; (4) temporal mismatches: agroforestry’s 10–15-year payback is incompatible with farmers’ planning horizons without bridging mechanisms, such as payments for ecosystem services [31,198]. Realistic implementation achieves 25–35% of technical potential without bundled interventions, increasing to 40–60% with comprehensive financial, training, and institutional support [23,28]. Success requires parallel tracks: concentrating resources where enabling conditions exist (such as commercial farms and strong institutions) while building capacity in smallholder systems through progressive, complex approaches.

6. Operational Pathways for Implementing the ICEMF Framework to Scale Agricultural GHG Mitigation

6.1. Priority Pathways for ICEMF Implementation

Translating ICEMF from framework to operational practice requires coordinated action across three phases over 5–10 years.
Phase 1: Pilot studies (years 1–3).
Establish proof of concept in five priority regions representing diverse systems: temperate commercial agriculture (testing precision technologies and carbon markets), tropical smallholder systems (validating low-cost practices with bundled support), rice-dominated landscapes (demonstrating AWD effectiveness), semi-arid regions (integrating adaptation with mitigation), and intensive horticultural systems. Each pilot includes (i) Tier 1 research sites with comprehensive GHG monitoring establishing regional emission factors [208,209]; (ii) Tier 2 demonstration networks (minimum 100 farms per region) tracking adoption barriers and economic outcomes [198,199]; (iii) digital MRV infrastructure testing with target transaction costs < USD 25 ha−1 [21,66,67]; (iv) farmer typology assessments with differentiated support packages [51,52,53,54,55]; and (v) baseline socio-economic surveys (n ≥ 500 per pilot) covering capital access, land tenure, extension contact, and gender dynamics. Expected outcomes: Validated regional emission factors, operational digital platforms, and documented effectiveness of bundled interventions versus single-factor approaches.
Phase 2: Socio-economic integration (years 2–5).
Address adoption gaps through (i) longitudinal panel surveys tracking farm households annually, capturing adoption persistence and income effects [23,24]; (ii) qualitative research exploring cultural compatibility, risk perceptions, and trust in institutions [101,201]; (iii) institutional mapping identifying policy bottlenecks, extension capacity gaps (current 1:1000–2000 ratios), and credit barriers [24,53]; (iv) gender-disaggregated analysis developing responsive strategies given women’s limited access to extension (10–20%) and credit (5–15%) [25,54,55]; (v) farmer decision modeling incorporating risk aversion and multi-objective preferences; and (vi) integration into regional models producing adoption probability matrices by farmer type and support scenario [28,243,244]. Expected outcomes: Realistic adoption projections, adjusting technical potential to account for context-specific feasibility factors.
Phase 3: Institutional capacity building (years 3–7).
Strengthen institutional architecture through (i) international coordination framework under UNFCCC for protocol standardization and capacity building coordination; (ii) national implementation units developing technical capacity through modeler training and integration of ICEMF outputs into NDC reporting systems; (iii) regional modeling hubs aligned with major climate zones providing calibration services, extension training, and MRV quality assurance; (iv) extension system strengthening training frontline agents in typology-based advisory and digital tools, addressing current inadequate 1:1000–2000 ratios [24,53]; and (v) policy alignment translating emission targets to practice-level actions, addressing the disconnect where 70% of farmers remain unaware of national policies [29].

6.2. Research Priorities Addressing Critical Limitations

This review acknowledges five limitations defining future research needs.
Limitation 1: Temporal validation.
Current evidence predominantly spans 1–6 years, with limited data available for longer periods. Biochar’s documented effectiveness of 4–6 years [9,10] requires validation over 10–20 years, assessing long-term stability, carbon saturation dynamics, practice persistence, and climate interaction effects. Priority: Establish long-term commitment field trials across multiple global sites with factorial designs testing practice combinations to quantify synergistic versus antagonistic interactions. Expected outcomes: Robust long-term emission factors, validated permanence claims for carbon credits, and empirical evidence on the durability of practices, informing realistic adoption timelines.
Limitation 2: Geographic bias.
Temperate systems dominate the evidence base (60–70% of studies), while tropical smallholder systems—where 65–80% of farmers face capital constraints and climate vulnerability is highest—remain underrepresented [23,48]. This creates uncertainty in transferring temperate-validated practices, as biochar shows a 16.2% N2O reduction in temperate versus 8–12% in tropical systems due to differences in moisture and decomposition [9,10,11]. Priority: Implement standardized multi-site networks in sub-Saharan Africa, South Asian rice-wheat systems [173,174,175], Latin American smallholder systems, and semi-arid regions, explicitly testing practice modifications for tropical contexts rather than assuming temperate protocol transferability.

6.3. Pathways Forward

Advancing ICEMF from framework to operational practice requires addressing documented barriers while building on proven solutions. Current constraints include substantial upfront costs (USD 200–50,000 per farm depending on practice), inadequate extension ratios (1:1000–2000 farmers), temporal mismatches between practice payback periods (5–15 years) and farmer planning horizons, and policy–practice disconnects where approximately 70% of farmers remain unaware of national climate policies [20,23,24,29,31,53]. However, emerging evidence suggests that bundled interventions, combining financial incentives, training, secure land rights, and gender-responsive extension services, can increase adoption rates by 40–60% compared to single-factor approaches, with integrated support being essential for scaling mitigation practices [28]. By addressing the five critical limitations identified—temporal validation, geographic representation, socio-economic data integration, methodological standardization, and climate feedback incorporation—through coordinated research and implementation efforts, the scientific community can provide the robust evidence base policymakers and farmers need to confidently scale agricultural GHG mitigation. Success hinges on inclusive governance, ensuring that smallholder and women farmers shape the implementation, adaptive management that embraces uncertainty and learns from experience, and transparent monitoring, thereby building public trust and market credibility. Through such integrated approaches, agricultural systems can make meaningful contributions to global climate goals while enhancing food security and improving farmer livelihoods.

6.4. Implementation Requirements and Success Factors

Advancing ICEMF from framework to operational reality requires addressing documented barriers, including substantial upfront costs (USD 200–50,000 per farm depending on practice), institutional capacity gaps (extension ratios of 1:1000–2000 farmers), and temporal mismatches between practice payback periods (5–15 years) and farmer planning horizons [20,23,24,31,53]. However, emerging evidence suggests that bundled interventions, combining financial incentives, training, secure land rights, and gender-responsive extension services, can increase adoption rates by 40–60% compared to single-factor approaches, with integrated support being essential for scaling mitigation practices [28]. Coordinated investment in pilot studies, socio-economic research, capacity building, and institutional development is essential, given the projected 50–70% increase in food production required by 2050, alongside the absolute GHG emission reductions necessary to meet climate targets [39,45].
Success depends on four critical factors: (i) political will translating climate commitments into agricultural sector budgets and long-term policy frameworks; (ii) inclusive governance ensuring smallholder and women farmers shape implementation rather than being passive recipients, addressing current inequities where women access only 10–20% of extension services despite controlling 43% of agricultural labor [25,54]; (iii) adaptive management embracing uncertainty and systematically learning from implementation experience through robust monitoring systems; and (iv) transparent monitoring building public trust and market credibility essential for carbon credit integrity. By addressing the five identified limitations through coordinated research efforts and pursuing the three-phase implementation pathway, the scientific community can provide the robust evidence base policymakers and farmers need to confidently scale agricultural GHG mitigation. Through such integrated approaches operationalized by ICEMF, agricultural systems can contribute meaningfully to global climate goals while simultaneously enhancing food security and farmer livelihoods in ways that are equitable, verifiable, and adaptive to diverse farming realities.

7. Conclusions

This review highlights the central role of agricultural crop systems in global GHG emissions and the diverse strategies available for mitigation. Practices such as conservation tillage, biochar application, precision nutrient management, crop diversification, and integrated crop–livestock systems show strong potential to reduce emissions while enhancing soil health and productivity. However, significant gaps remain in the literature. One major issue is the lack of long-term validation of these strategies across diverse regions and environmental conditions. Additionally, while much focus has been placed on the technical potential of these interventions, socio-economic barriers, such as land tenure issues and financial limitations, have not been sufficiently addressed.
Thematic analysis reveals that soil-based, crop-based, nutrient-oriented, and policy-driven measures are interconnected, yielding cumulative benefits when implemented in conjunction. However, their effectiveness remains context-dependent, shaped by regional conditions, socio-economic constraints, and policy frameworks. The importance of addressing these gaps is evident: without consideration of socio-economic factors, the scalability of these practices is limited, particularly in developing regions. Moreover, without proper long-term validation, the actual impact of mitigation strategies on GHG emissions remains uncertain.
The proposed ICEMF provides a novel pathway for linking practice-level interventions with global mitigation goals, offering both scientific and practical insights. To achieve meaningful emission reductions, strategies must be adapted to local realities, supported by enabling policies, and scaled through inclusive, farmer-centered approaches that align agricultural development with climate objectives. To move forward, future research should prioritize region-specific field trials and the development of integrated decision-support tools that combine technical, environmental, and socio-economic data. These tools will ensure that mitigation strategies are not only practical but also equitable and scalable, enabling policymakers to design inclusive and sustainable solutions to combat climate change.

Supplementary Materials

The following supporting information can be downloaded at: https://www.mdpi.com/article/10.3390/agronomy16010005/s1, Table S1. Comparison of ICEMF with existing agricultural greenhouse gas mitigation frameworks; Table S2. Quality Assessment and Risk of Bias Evaluation: Detailed Rubrics and Individual Study Scores; Table S3. Comprehensive impact matrix of agricultural mitigation practices by climate zone, soil texture, and cropping system.

Author Contributions

Conceptualizations: A.G.S.D.D.S., T.R., Z.K.A.-M., A.S. and S.M.M.; visualization, A.G.S.D.D.S., S.M.M., Z.K.A.-M. and A.S.; writing—original draft, A.G.S.D.D.S.; supervision, I.M.K. and Z.M.; writing—review and editing, all authors. All authors have read and agreed to the published version of the manuscript.

Funding

The research was funded and supported by the Tech Coach (Project ID: 101182908; NRDI ID: 2020-2.1.1-ED-2024-00342) and CSR (Project ID: 101216573; NRDI ID: 2025-3.1.2-KÖA-2025-00020) Horizon Europe projects.

Data Availability Statement

Not applicable.

Conflicts of Interest

The authors declare no conflicts of interest.

Abbreviations

The following abbreviations are used in this manuscript:
Agriculture, Forestry and Other Land UseAFOLU
alternate wetting and dryingAWD
artificial intelligence and machine learningAI–ML
carbon dioxideCO2
confidence intervalCI
climate-smart agricultureCSA
DeNitrification-DeComposition modelDNDC
enhanced-efficiency fertilizerEEFs
Food and Agriculture OrganizationFAO
FAO Statistics DivisionFAOSTAT
geographic information systemGIS
global positioning systemGPS
greenhouse gasGHG
Green Normalized Difference Vegetation IndexNDVI
global warming potentialGWP
heterogeneity statistic (meta-analysis)I2
Integrated Assessment ModelsIAMs
Integrated Crop Emission Mitigation FrameworkICEMF
Intergovernmental Panel on Climate ChangeIPCC
Internet of ThingsIoT
life cycle assessmentLCA
Low-Emission Development StrategiesLEDS
methaneCH4
monitoring, reporting, and verificationMRV
nitrous oxideN2O
Normalized Difference Vegetation IndexNDVI
Normalized Difference Red Edge IndexNDRE
nutrient use efficiencyNUE
Nutrient ExpertNE
right source, right rate, right time, right place4R
Variable Rate FertilizerVRF
Soil-Adjusted Vegetation IndexSAVI
Soil Organic CarbonSOC
UN Framework Convention on Climate ChangeUNFCCC
wireless sensor networkWSN

References

  1. Filonchyk, M.; Peterson, M.P.; Zhang, L.; Hurynovich, V.; He, Y. Greenhouse gases emissions and global climate change: Examining the influence of CO2, CH4, and N2O. Sci. Total Environ. 2024, 935, 173359. [Google Scholar] [CrossRef]
  2. Crippa, M.; Solazzo, E.; Guizzardi, D.; Monforti-Ferrario, F.; Tubiello, F.N.; Leip, A. Food systems are responsible for a third of global anthropogenic GHG emissions. Nat. Food 2021, 2, 198–209. [Google Scholar] [CrossRef]
  3. Kabato, W.; Getnet, G.T.; Sinore, T.; Nemeth, A.; Molnár, Z. Towards climate-smart agriculture: Strategies for sustainable agricultural production, food security, and greenhouse gas reduction. Agronomy 2025, 15, 565. [Google Scholar] [CrossRef]
  4. Yu, B.; Liu, X.; Bi, X.; Sun, H.; Buysse, J. Agricultural resource management strategies for greenhouse gas mitigation: The land-energy-food-waste nexus based on system dynamics model. Environ. Impact Assess. Rev. 2025, 110, 107647. [Google Scholar] [CrossRef]
  5. Mazumder, M.S.U. Do climate-smart agricultural practices impact the livelihoods of vulnerable farmers in the Southern part of Bangladesh? Clim. Serv. 2024, 36, 100524. [Google Scholar] [CrossRef]
  6. Filipović, A.; Mandić, A.; Banožić, M. Perennial Crops and Their Role in Mitigating Climate Change Through Carbon Sequestration. In Agroforestry for Monetising Carbon Credits; Springer: Berlin/Heidelberg, Germany, 2025; pp. 395–432. [Google Scholar] [CrossRef]
  7. Al-Musawi, Z.K.; Vona, V.; Kulmány, I.M. Utilizing Different Crop Rotation Systems for Agricultural and Environmental Sustainability: A Review. Agronomy 2025, 15, 1966. [Google Scholar] [CrossRef]
  8. Imran. Carbon cultivation for sustainable agriculture, ecosystem resilience, and climate change mitigation. Commun. Soil Sci. Plant Anal. 2025, 56, 1430–1456. [Google Scholar] [CrossRef]
  9. Zhang, X.; Lv, J.; Zhang, Y.; Li, S.; Chen, X.; Sha, Z. A meta-analysis study on the use of biochar to simultaneously mitigate emissions of reactive nitrogen gases (N2O and NO) from soils. Sustainability 2023, 15, 2384. [Google Scholar] [CrossRef]
  10. Zhang, Y.; Yan, C.; Wang, T.; Zhang, G.; Bahn, M.; Mo, F.; Han, J. Biochar strategy for long-term N2O emission reduction: Insights into soil physical structure and microbial interaction. Soil Biol. Biochem. 2025, 202, 109685. [Google Scholar] [CrossRef]
  11. Kim, D.-G.; Kirschbaum, M.U.; Beedy, T.L. Carbon sequestration and net emissions of CH4 and N2O under agroforestry: Synthesizing available data and suggestions for future studies. Agric. Ecosyst. Environ. 2016, 226, 65–78. [Google Scholar] [CrossRef]
  12. Li, Y.; Chen, J.; Drury, C.F.; Liebig, M.; Johnson, J.M.; Wang, Z.; Feng, H.; Abalos, D. The role of conservation agriculture practices in mitigating N2O emissions: A meta-analysis. Agron. Sustain. Dev. 2023, 43, 63. [Google Scholar] [CrossRef]
  13. Ogwu, M.C.; Kosoe, E.A. Integrating Green Infrastructure into Sustainable Agriculture to Enhance Soil Health, Biodiversity, and Microclimate Resilience. Sustainability 2025, 17, 3838. [Google Scholar] [CrossRef]
  14. Cai, Y.; Zhang, F.; Deng, X. Recoupled crop-livestock system can potentially reduce agricultural greenhouse gas emissions by over 40% in China. Environ. Impact Assess. Rev. 2025, 112, 107756. [Google Scholar] [CrossRef]
  15. Körner, M.-F.; Leinauer, C.; Ströher, T.; Strüker, J. Digital Measuring, Reporting, and Verification (dMRV) for Decarbonization. Bus. Inf. Syst. Eng. 2025, 67, 753–765. [Google Scholar] [CrossRef]
  16. Zhang, Y.; Collins, A.L. Global warming potential of farming systems across England: Possible mitigation and co-benefits for water quality and biodiversity. Agron. Sustain. Dev. 2025, 45, 22. [Google Scholar] [CrossRef] [PubMed]
  17. Li, T.; Song, F.; Bao, J.; De Maeyer, P.; Yuan, Y.; Huang, X.; Yu, T.; Sulei, N.; Bao, A.; Goethals, P. Historical and projected cropland impacts of heatwaves in central Asia under climate change. Earth’s Future 2025, 13, e2024EF005595. [Google Scholar] [CrossRef]
  18. Venterea, R.T.; Coulter, J.A.; Dolan, M.S. Evaluation of intensive “4R” strategies for decreasing nitrous oxide emissions and nitrogen surplus in rainfed corn. J. Environ. Qual. 2016, 45, 1186–1195. [Google Scholar] [CrossRef] [PubMed]
  19. Hao, Y.; Zhou, Y. An Evaluation of Food Security and Grain Production Trends in the Arid Region of Northwest China (2000–2035). Agriculture 2025, 15, 1672. [Google Scholar] [CrossRef]
  20. Musa, S.F.P.D.; Ariff Lim, S. Revitalising agriculture through climate change mitigation: A systematic literature review on smart technologies and sustainable practices. Int. J. Clim. Change Strateg. Manag. 2025, 17, 483–501. [Google Scholar] [CrossRef]
  21. Srivastava, A.; Maity, R. Assessing the potential of AI–ML in urban climate change adaptation and sustainable development. Sustainability 2023, 15, 16461. [Google Scholar] [CrossRef]
  22. Karada, M.S.; Khan, I.M.; Sureshkumar, R.; Kumar, D. Precision Agriculture: Merging IoT and AI for Site-Specific Management. In Agriculture 4.0; CRC Press: Boca Raton, FL, USA, 2024; pp. 133–149. [Google Scholar] [CrossRef]
  23. Olumba, C.N.; Garrod, G.; Areal, F. Investigating the Constraints and Mitigation Strategies for the Adoption of Sustainable Land Management Practices in Erosion-prone Areas of Southeast Nigeria. Environ. Manag. 2025, 75, 1504–1519. [Google Scholar] [CrossRef]
  24. Phuong, T.T.; Tan, N.Q.; Dinh, N.C.; Huong, T.Q.; Nhat, N.T.; Ngu, N.H. Reinforcing adaptation: How climate change perceptions and land tenure security shape ethnic minority resilience in Vietnam. Environ. Dev. 2025, 55, 101245. [Google Scholar] [CrossRef]
  25. Adegbite, O.O.; Machethe, C.L. Bridging the financial inclusion gender gap in smallholder agriculture in Nigeria: An untapped potential for sustainable development. World Dev. 2020, 127, 104755. [Google Scholar] [CrossRef]
  26. Awazi, N.P.; Alemagi, D.; Ambebe, T.F. Promoting the carbon market in agroforestry systems: The role of global, national and sectoral initiatives. Discov. For. 2025, 1, 9. [Google Scholar] [CrossRef]
  27. Nishihara, G.N.; Sato, Y.; Eger, A.M.; Gallagher, J.B.; Hurd, C.; Kawai, H.; Kuwae, T.; Pessarrodona, A. Expert opinions regarding the concept of blue carbon in seaweed systems. Phycol. Res. 2025. [Google Scholar] [CrossRef]
  28. Ma, W.; Rahut, D.B. Climate-smart agriculture: Adoption, impacts, and implications for sustainable development. Mitig. Adapt. Strateg. Glob. Change 2024, 29, 44. [Google Scholar] [CrossRef]
  29. Onyango, R.; Nzengya, D.; Lihasi, L. Strengthening Climate-Smart Agriculture-Responsive Extension in Kenya: Evidence on Inclusion and Effectiveness for Smallholder Farmers. World 2025, 3, 62–76. [Google Scholar] [CrossRef]
  30. Kukah, A.S.K.; Jin, X.; Osei-Kyei, R.; Perera, S. How carbon trading contributes to reduction in emission of greenhouse gases: A narrative literature review. J. Facil. Manag. 2025, 23, 463–479. [Google Scholar] [CrossRef]
  31. Vidadala, R. Reimagining agroforestry: Climate-resilient landscapes for regenerative agriculture. In Agroforestry Solutions for Climate Change and Environmental Restoration; Springer: Berlin/Heidelberg, Germany, 2024; pp. 171–201. [Google Scholar] [CrossRef]
  32. Singh, A.K.; Patra, A.K. Pathways for Sustainable 1 Development and Multi-Criteria Decision-Making Using AI and GIS. In Artificial Intelligence, Geographic Information Systems, and Multi-Criteria Decision-Making for Improving Sustainable Development; Taylor & Francis: Abingdon, UK, 2025; Chapter 1. [Google Scholar] [CrossRef]
  33. Rakshit, S.; Aiswarya, S.; Kar, P.; Panja, A.; Shubha, K.; Mukherjee, A.; Maity, P.P.; Chandrakumar, A.; Sahoo, A.K. Global carbon market: Policy pathways for low carbon emissions in the agriculture sector. In Agriculture Toward Net Zero Emissions; Elsevier: Amsterdam, The Netherlands, 2025; pp. 61–81. [Google Scholar] [CrossRef]
  34. Altarturi, H.H.; Nor, A.R.M.; Jaafar, N.I.; Anuar, N.B. A bibliometric and content analysis of technological advancement applications in agricultural e-commerce. Electron. Commer. Res. 2025, 25, 805–848. [Google Scholar] [CrossRef]
  35. Zhang, J.; Xue, Y.; Jing, Z.; Zhang, H.; Shu, Y.; Zhang, W.; Jiang, H.; Liu, Y.; Wang, M.; Cao, D. Carbon peak roadmap for China’s major energy-intensive industries: A bottom-up modeling approach. Energy Ecol. Environ. 2025, 10, 167–181. [Google Scholar] [CrossRef]
  36. Zhao, C.; Liu, B.; Piao, S.; Wang, X.; Lobell, D.B.; Huang, Y.; Huang, M.; Yao, Y.; Bassu, S.; Ciais, P. Temperature increase reduces global yields of major crops in four independent estimates. Proc. Natl. Acad. Sci. USA 2017, 114, 9326–9331. [Google Scholar] [CrossRef]
  37. Ray, D.K.; West, P.C.; Clark, M.; Gerber, J.S.; Prishchepov, A.V.; Chatterjee, S. Climate change has likely already affected global food production. PLoS ONE 2019, 14, e0217148. [Google Scholar] [CrossRef]
  38. Hunter, M.C.; Smith, R.G.; Schipanski, M.E.; Atwood, L.W.; Mortensen, D.A. Agriculture in 2050: Recalibrating targets for sustainable intensification. Bioscience 2017, 67, 386–391. [Google Scholar] [CrossRef]
  39. Springmann, M.; Clark, M.; Mason-D’Croz, D.; Wiebe, K.; Bodirsky, B.L.; Lassaletta, L.; De Vries, W.; Vermeulen, S.J.; Herrero, M.; Carlson, K.M. Options for keeping the food system within environmental limits. Nature 2018, 562, 519–525. [Google Scholar] [CrossRef] [PubMed]
  40. Smith, P.; Bustamante, M.; Ahammad, H.; Clark, H.; Dong, H.; Elsiddig, E.A.; Haberl, H.; Harper, R.; House, J.; Jafari, M. Agriculture, forestry and other land use (AFOLU). In Climate change 2014: Mitigation of Climate Change. Contribution of Working Group III to the Fifth Assessment Report of the Intergovernmental Panel on Climate Change; Cambridge University Press: Cambridge, UK, 2014; pp. 811–922. [Google Scholar] [CrossRef]
  41. Frank, S.; Havlík, P.; Stehfest, E.; van Meijl, H.; Witzke, P.; Pérez-Domínguez, I.; van Dijk, M.; Doelman, J.C.; Fellmann, T.; Koopman, J.F. Agricultural non-CO2 emission reduction potential in the context of the 1.5 °C target. Nat. Clim. Change 2019, 9, 66–72. [Google Scholar] [CrossRef]
  42. Tubiello, F.N.; Rosenzweig, C.; Conchedda, G.; Karl, K.; Gütschow, J.; Xueyao, P.; Obli-Laryea, G.; Wanner, N.; Qiu, S.Y.; De Barros, J. Greenhouse gas emissions from food systems: Building the evidence base. Environ. Res. Lett. 2021, 16, 065007. [Google Scholar] [CrossRef]
  43. FAO. Regional and Country Trends, 2000–2020; FAO: Rome, Italy, 2022. [Google Scholar]
  44. FAO. Greenhouse Gas Emissions from Agri-food Systems—Global, Regional and Country Trends, 2000–2020. FAOSTAT Anal. Br. Ser. 2022, 50, 1–12. [Google Scholar]
  45. Searchinger, T.; Waite, R.; Hanson, C.; Ranganathan, J.; Dumas, P.; Matthews, E. Creating a Sustainable Food Future: A Menu of Solutions to Feed Nearly 10 Billion People by 2050-Synthesis Report; World Resources Institute: Washington, DC, USA, 2018. [Google Scholar]
  46. Béné, C.; Oosterveer, P.; Lamotte, L.; Brouwer, I.D.; De Haan, S.; Prager, S.D.; Talsma, E.F.; Khoury, C.K. When food systems meet sustainability–Current narratives and implications for actions. World Dev. 2019, 113, 116–130. [Google Scholar] [CrossRef]
  47. Wheeler, T.; Von Braun, J. Climate change impacts on global food security. Science 2013, 341, 508–513. [Google Scholar] [CrossRef]
  48. Ricciardi, V.; Ramankutty, N.; Mehrabi, Z.; Jarvis, L.; Chookolingo, B. How much of the world’s food do smallholders produce? Glob. Food Secur. 2018, 17, 64–72. [Google Scholar] [CrossRef]
  49. Lowder, S.K.; Skoet, J.; Raney, T. The number, size, and distribution of farms, smallholder farms, and family farms worldwide. World Dev. 2016, 87, 16–29. [Google Scholar] [CrossRef]
  50. Morton, J.F. The impact of climate change on smallholder and subsistence agriculture. Proc. Natl. Acad. Sci. USA 2007, 104, 19680–19685. [Google Scholar] [CrossRef] [PubMed]
  51. Mpuga, P. Constraints in access to and demand for rural credit: Evidence from Uganda. Afr. Dev. Rev. 2010, 22, 115–148. [Google Scholar] [CrossRef]
  52. Holden, S.T.; Otsuka, K. The roles of land tenure reforms and land markets in the context of population growth and land use intensification in Africa. Food Policy 2014, 48, 88–97. [Google Scholar] [CrossRef]
  53. Davis, K.; Nkonya, E.; Kato, E.; Mekonnen, D.A.; Odendo, M.; Miiro, R.; Nkuba, J. Impact of farmer field schools on agricultural productivity and poverty in East Africa. World Dev. 2012, 40, 402–413. [Google Scholar] [CrossRef]
  54. Meinzen-Dick, R.; Quisumbing, A.; Doss, C.; Theis, S. Women’s land rights as a pathway to poverty reduction: Framework and review of available evidence. Agric. Syst. 2019, 172, 72–82. [Google Scholar] [CrossRef]
  55. Doss, C.R.; Morris, M.L. How does gender affect the adoption of agricultural innovations? The case of improved maize technology in Ghana. Agric. Econ. 2000, 25, 27–39. [Google Scholar] [CrossRef]
  56. Burchfield, E.K.; Nelson, K.S.; Spangler, K. The impact of agricultural landscape diversification on US crop production. Agric. Ecosyst. Environ. 2019, 285, 106615. [Google Scholar] [CrossRef]
  57. Stuart, D.; Schewe, R.; McDermott, M. Reducing nitrogen fertilizer application as a climate change mitigation strategy: Understanding farmer decision-making and potential barriers to change in the US. Land Use Policy 2014, 36, 210–218. [Google Scholar] [CrossRef]
  58. Derpsch, R.; Franzluebbers, A.; Duiker, S.; Reicosky, D.; Koeller, K.; Friedrich, T.; Sturny, W.; Sá, J.; Weiss, K. Why do we need to standardize no-tillage research? Soil Tillage Res. 2014, 137, 16–22. [Google Scholar] [CrossRef]
  59. Giller, K.E.; Witter, E.; Corbeels, M.; Tittonell, P. Conservation agriculture and smallholder farming in Africa: The heretics’ view. Field Crops Res. 2009, 114, 23–34. [Google Scholar] [CrossRef]
  60. Steenwerth, K.L.; Hodson, A.K.; Bloom, A.J.; Carter, M.R.; Cattaneo, A.; Chartres, C.J.; Hatfield, J.L.; Henry, K.; Hopmans, J.W.; Horwath, W.R. Climate-smart agriculture global research agenda: Scientific basis for action. Agric. Food Secur. 2014, 3, 11. [Google Scholar] [CrossRef]
  61. Arslan, A.; McCarthy, N.; Lipper, L.; Asfaw, S.; Cattaneo, A.; Kokwe, M. Climate smart agriculture? Assessing the adaptation implications in Zambia. J. Agric. Econ. 2015, 66, 753–780. [Google Scholar] [CrossRef]
  62. Havlík, P.; Valin, H.; Herrero, M.; Obersteiner, M.; Schmid, E.; Rufino, M.C.; Mosnier, A.; Thornton, P.K.; Böttcher, H.; Conant, R.T. Climate change mitigation through livestock system transitions. Proc. Natl. Acad. Sci. USA 2014, 111, 3709–3714. [Google Scholar] [CrossRef] [PubMed]
  63. Wilson, C.; Guivarch, C.; Kriegler, E.; Van Ruijven, B.; Van Vuuren, D.P.; Krey, V.; Schwanitz, V.J.; Thompson, E.L. Evaluating process-based integrated assessment models of climate change mitigation. Clim. Change 2021, 166, 3. [Google Scholar] [CrossRef]
  64. Nemecek, T.; Schnetzer, J.; Reinhard, J. Updated and harmonised greenhouse gas emissions for crop inventories. Int. J. Life Cycle Assess. 2016, 21, 1361–1378. [Google Scholar] [CrossRef]
  65. Goglio, P.; Smith, W.N.; Grant, B.B.; Desjardins, R.L.; McConkey, B.G.; Campbell, C.A.; Nemecek, T. Accounting for soil carbon changes in agricultural life cycle assessment (LCA): A review. J. Clean. Prod. 2015, 104, 23–39. [Google Scholar] [CrossRef]
  66. Paustian, K.; Lehmann, J.; Ogle, S.; Reay, D.; Robertson, G.P.; Smith, P. Climate-smart soils. Nature 2016, 532, 49–57. [Google Scholar] [CrossRef] [PubMed]
  67. Porfirio, L.L.; Newth, D.; Finnigan, J.J.; Cai, Y. Economic shifts in agricultural production and trade due to climate change. Palgrave Commun. 2018, 4, 111. [Google Scholar] [CrossRef]
  68. Newell, P.; Twena, M.; Daley, F. Scaling behaviour change for a 1.5-degree world: Challenges and opportunities. Glob. Sustain. 2021, 4, e22. [Google Scholar] [CrossRef]
  69. Rights and Resources Initiative. Who Owns the World’s Land? A Global Baseline of Formally Recognized Indigenous and Community Land Rights: Rights and Resources Initiative, September 2015; RRI: Washington, DC, USA, 2015. [Google Scholar]
  70. Morris, T.F.; Murrell, T.S.; Beegle, D.B.; Camberato, J.J.; Ferguson, R.B.; Grove, J.; Ketterings, Q.; Kyveryga, P.M.; Laboski, C.A.; McGrath, J.M. Strengths and limitations of nitrogen rate recommendations for corn and opportunities for improvement. Agron. J. 2018, 110, 1–37. [Google Scholar] [CrossRef]
  71. Herrero, M.; Thornton, P.K.; Mason-D’Croz, D.; Palmer, J.; Benton, T.G.; Bodirsky, B.L.; Bogard, J.R.; Hall, A.; Lee, B.; Nyborg, K. Innovation can accelerate the transition towards a sustainable food system. Nat. Food 2020, 1, 266–272. [Google Scholar] [CrossRef]
  72. Roe, S.; Streck, C.; Obersteiner, M.; Frank, S.; Griscom, B.; Drouet, L.; Fricko, O.; Gusti, M.; Harris, N.; Hasegawa, T. Contribution of the land sector to a 1.5 C world. Nat. Clim. Change 2019, 9, 817–828. [Google Scholar] [CrossRef]
  73. Leahy, S.; Clark, H.; Reisinger, A. Challenges and prospects for agricultural greenhouse gas mitigation pathways consistent with the Paris Agreement. Front. Sustain. Food Syst. 2020, 4, 69. [Google Scholar] [CrossRef]
  74. Rogelj, J.; Geden, O.; Cowie, A.; Reisinger, A. Net-zero emissions targets are vague: Three ways to fix. Nature 2021, 591, 365–368. [Google Scholar] [CrossRef]
  75. Ullah, M.S.; Farooque, A.A.; Esau, T.J.; Zaman, Q.U.; Salaudeen, S.A.; Rafique, M. Nexus of biochar production and processes for mitigating soil-based greenhouse gas emissions: A comprehensive review on long and short-term strategies. Biomass Convers. Biorefin. 2025, 15, 9779–9799. [Google Scholar] [CrossRef]
  76. Zhu, Z.; Miller, S.A. Greenhouse gas emissions of tomato production and supply: A systematic review. Resour. Conserv. Recycl. 2025, 218, 108236. [Google Scholar] [CrossRef]
  77. Lucić, R.; Raposo, M.; Chervinska, A.; Domingos, T.; Teixeira, R.F. Global Greenhouse Gas Emissions and Land Use Impacts of Soybean Production: Systematic Review and Analysis. Sustainability 2025, 17, 3396. [Google Scholar] [CrossRef]
  78. Yuan, Q.; Lian, J.; Yang, F.; Shen, M.; Wang, Y.; Kong, Q.; Chen, B.; Cai, X.; Tao, H.; Wu, H. A systematic review on greenhouse gas emissions from constructed wetlands: Focusing on effects of planting strategies and emission reduction measures. J. Water Process Eng. 2025, 69, 106696. [Google Scholar] [CrossRef]
  79. Holzknecht, A.; Land, M.; Dessureault-Rompré, J.; Elsgaard, L.; Lång, K.; Berglund, Ö. Effects of converting cropland to grassland on greenhouse gas emissions from peat and organic-rich soils in temperate and boreal climates: A systematic review. Environ. Evid. 2025, 14, 1. [Google Scholar] [CrossRef]
  80. Fixen, P.E. A brief account of the genesis of 4R nutrient stewardship. Agron. J. 2020, 112, 4511–4518. [Google Scholar] [CrossRef]
  81. Lipper, L.; Thornton, P.; Campbell, B.M.; Baedeker, T.; Braimoh, A.; Bwalya, M.; Caron, P.; Cattaneo, A.; Garrity, D.; Henry, K. Climate-smart agriculture for food security. Nat. Clim. Change 2014, 4, 1068–1072. [Google Scholar] [CrossRef]
  82. Campbell, B.M.; Thornton, P.; Zougmoré, R.; Van Asten, P.; Lipper, L. Sustainable intensification: What is its role in climate smart agriculture? Curr. Opin. Environ. Sustain. 2014, 8, 39–43. [Google Scholar] [CrossRef]
  83. Cash, D.W.; Adger, W.N.; Berkes, F.; Garden, P.; Lebel, L.; Olsson, P.; Pritchard, L.; Young, O. Scale and cross-scale dynamics: Governance and information in a multilevel world. Ecol. Soc. 2006, 11, 8. [Google Scholar] [CrossRef]
  84. Chaplin-Kramer, R.; Sharp, R.P.; Mandle, L.; Sim, S.; Johnson, J.; Butnar, I.; Milà i Canals, L.; Eichelberger, B.A.; Ramler, I.; Mueller, C. Spatial patterns of agricultural expansion determine impacts on biodiversity and carbon storage. Proc. Natl. Acad. Sci. USA 2015, 112, 7402–7407. [Google Scholar] [CrossRef] [PubMed]
  85. Prokopy, L.S.; Floress, K.; Arbuckle, J.G.; Church, S.P.; Eanes, F.R.; Gao, Y.; Gramig, B.M.; Ranjan, P.; Singh, A.S. Adoption of agricultural conservation practices in the United States: Evidence from 35 years of quantitative literature. J. Soil Water Conserv. 2019, 74, 520–534. [Google Scholar] [CrossRef]
  86. Eagle, A.J.; Olander, L.P.; Locklier, K.L.; Heffernan, J.B.; Bernhardt, E.S. Fertilizer management and environmental factors drive N2O and NO3 losses in corn: A meta-analysis. Soil Sci. Soc. Am. J. 2017, 81, 1191–1202. [Google Scholar] [CrossRef]
  87. Johnston, A.M.; Bruulsema, T.W. 4R nutrient stewardship for improved nutrient use efficiency. Procedia Eng. 2014, 83, 365–370. [Google Scholar] [CrossRef]
  88. Snyder, C.S. Enhanced nitrogen fertiliser technologies support the ‘4R’concept to optimise crop production and minimise environmental losses. Soil Res. 2017, 55, 463–472. [Google Scholar] [CrossRef]
  89. Njoroge, S.; Mugi-Ngenga, E.; Limo, B.M.; Fakoya, O. Precision Agriculture in Africa: Challenges and Opportunities. Grow. Afr. 2025, 4, 2–5. [Google Scholar] [CrossRef]
  90. Kuzyakov, Y.; Blagodatskaya, E. Microbial hotspots and hot moments in soil: Concept & review. Soil Biol. Biochem. 2015, 83, 184–199. [Google Scholar] [CrossRef]
  91. Venterea, R.T.; Halvorson, A.D.; Kitchen, N.; Liebig, M.A.; Cavigelli, M.A.; Grosso, S.J.D.; Motavalli, P.P.; Nelson, K.A.; Spokas, K.A.; Singh, B.P. Challenges and opportunities for mitigating nitrous oxide emissions from fertilized cropping systems. Front. Ecol. Environ. 2012, 10, 562–570. [Google Scholar] [CrossRef]
  92. Arslan, A.; Cavatassi, R.; Alfani, F.; Mccarthy, N.; Lipper, L.; Kokwe, M. Diversification under climate variability as part of a CSA strategy in rural Zambia. J. Dev. Stud. 2018, 54, 457–480. [Google Scholar] [CrossRef]
  93. Aggarwal, P.K.; Jarvis, A.; Campbell, B.M.; Zougmoré, R.B.; Khatri-Chhetri, A.; Vermeulen, S.J.; Loboguerrero, A.M.; Sebastian, L.S.; Kinyangi, J.; Bonilla-Findji, O. The climate-smart village approach. Ecol. Soc. 2018, 23, 14. [Google Scholar] [CrossRef]
  94. Nyasimi, M.; Kimeli, P.; Sayula, G.; Radeny, M.; Kinyangi, J.; Mungai, C. Adoption and dissemination pathways for climate-smart agriculture technologies and practices for climate-resilient livelihoods in Lushoto, Northeast Tanzania. Climate 2017, 5, 63. [Google Scholar] [CrossRef]
  95. Rosenstock, T.S.; Lamanna, C.; Chesterman, S.; Bell, P.; Arslan, A.; Richards, M.B.; Rioux, J.; Akinleye, A.; Champalle, C.; Cheng, Z. The Scientific Basis of Climate-Smart Agriculture: A systematic Review Protocol; CGIAR Research Program on Climate Change, Agriculture and Food Security (CCAFS): Copenhagen, Denmark, 2016. [Google Scholar]
  96. Wossen, T.; Abdoulaye, T.; Alene, A.; Haile, M.G.; Feleke, S.; Olanrewaju, A.; Manyong, V. Impacts of extension access and cooperative membership on technology adoption and household welfare. J. Rural. Stud. 2017, 54, 223–233. [Google Scholar] [CrossRef]
  97. Billah, M.; Rahman, M.M.; Mahimairaja, S.; Lal, A.; Srinivasulu, A.; Naidu, R. Constraints and prospects of adoption of climate smart agriculture interventions: Implication for farm sustainability. Clim. Smart Agric. 2025, 2, 100066. [Google Scholar] [CrossRef]
  98. Agyekum, T.P.; Antwi-Agyei, P.; Dougill, A.J.; Stringer, L.C. Benefits and barriers to the adoption of climate-smart agriculture practices in West Africa: A systematic review. Clim. Resil. Sustain. 2024, 3, e279. [Google Scholar] [CrossRef]
  99. Kassie, M.; Wossen, T.; De Groote, H.; Tefera, T.; Sevgan, S.; Balew, S. Economic impacts of fall armyworm and its management strategies: Evidence from southern Ethiopia. Eur. Rev. Agric. Econ. 2020, 47, 1473–1501. [Google Scholar] [CrossRef]
  100. Pedersen, S.M.; Erekalo, K.T.; Christensen, T.; Denver, S.; Gemtou, M.; Fountas, S.; Isakhanyan, G.; Rosemarin, A.; Ekane, N.; Puggaard, L. Drivers and barriers to climate-smart agricultural practices and technologies adoption: Insights from stakeholders of five European food supply chains. Smart Agric. Technol. 2024, 8, 100478. [Google Scholar] [CrossRef]
  101. Makondo, C.C.; Thomas, D.S. Climate change adaptation: Linking indigenous knowledge with western science for effective adaptation. Environ. Sci. Policy 2018, 88, 83–91. [Google Scholar] [CrossRef]
  102. Atteridge, A.; Strambo, C. Seven Principles to Realize a Just Transition to a Low-Carbon Economy; Stockholm Environment Institute: Stockholm, Sweden, 2020. [Google Scholar]
  103. Kabir, K.; de Vries Robbe, S.; Godinho, C. Climate change mitigation policies in agriculture: An overview of sociopolitical barriers. Wiley Interdiscip. Rev. Clim. Change 2024, 15, e916. [Google Scholar] [CrossRef]
  104. Newell, P.; Taylor, O.; Naess, L.O.; Thompson, J.; Mahmoud, H.; Ndaki, P.; Rurangwa, R.; Teshome, A. Climate smart agriculture? Governing the sustainable development goals in Sub-Saharan Africa. Front. Sustain. Food Syst. 2019, 3, 55. [Google Scholar] [CrossRef]
  105. Weyant, J. Some contributions of integrated assessment models of global climate change. Rev. Environ. Econ. Policy 2017, 11, 115–137. [Google Scholar] [CrossRef]
  106. O’Neill, B.C.; van Aalst, M.; Zaiton Ibrahim, Z.; Berrang-Ford, L.; Bhadwal, S.; Buhaug, H.; Diaz, D.; Frieler, K.; Garschagen, M.; Magnan, A.; et al. Chapter 16: Key risks across sectors and regions. In Climate Change 2022: Impacts, Adaptation, and Vulnerability. Contribution of Working Group II to the Sixth Assessment Report of the Intergovernmental Panel on Climate Change; Cambridge University Press: Cambridge, UK, 2022. [Google Scholar]
  107. Harfoot, M.; Tittensor, D.P.; Newbold, T.; McInerny, G.; Smith, M.J.; Scharlemann, J.P. Integrated assessment models for ecologists: The present and the future. Glob. Ecol. Biogeogr. 2014, 23, 124–143. [Google Scholar] [CrossRef]
  108. Pye, S.; Li, F.G.; Petersen, A.; Broad, O.; McDowall, W.; Price, J.; Usher, W. Assessing qualitative and quantitative dimensions of uncertainty in energy modelling for policy support in the United Kingdom. Energy Res. Soc. Sci. 2018, 46, 332–344. [Google Scholar] [CrossRef]
  109. Asefi-Najafabady, S.; Villegas-Ortiz, L.; Morgan, J. The failure of Integrated Assessment Models as a response to ‘climate emergency’and ecological breakdown: The Emperor has no clothes. Globalizations 2021, 18, 1178–1188. [Google Scholar] [CrossRef]
  110. Dibbern, T.; Romani, L.A.S.; Massruhá, S.M.F.S. Main drivers and barriers to the adoption of Digital Agriculture technologies. Smart Agric. Technol. 2024, 8, 100459. [Google Scholar] [CrossRef]
  111. Erekalo, K.T.; Gemtou, M.; Kornelis, M.; Pedersen, S.M.; Christensen, T.; Denver, S. Understanding the behavioral factors influencing farmers’ future adoption of climate-smart agriculture: A multi-group analysis. J. Clean. Prod. 2025, 510, 145632. [Google Scholar] [CrossRef]
  112. Fiore, V.; Borrello, M.; Carlucci, D.; Giannoccaro, G.; Russo, S.; Stempfle, S.; Roselli, L. The socio-economic issues of agroecology: A scoping review. Agric. Food Econ. 2024, 12, 16. [Google Scholar] [CrossRef]
  113. Rizzo, G.; Migliore, G.; Schifani, G.; Vecchio, R. Key factors influencing farmers’ adoption of sustainable innovations: A systematic literature review and research agenda. Org. Agric. 2024, 14, 57–84. [Google Scholar] [CrossRef]
  114. Adnan, N.; Rehman, H.M.; Alam, M.N. Exploring agricultural innovation: An empirical investigation of factors influencing the adoption and non-adoption of smart fertilizer technology among farmers in developing countries. Agric. Food Secur. 2025, 14, 11. [Google Scholar] [CrossRef]
  115. Mei, K.; Wang, Z.; Huang, H.; Zhang, C.; Shang, X.; Dahlgren, R.A.; Zhang, M.; Xia, F. Stimulation of N2O emission by conservation tillage management in agricultural lands: A meta-analysis. Soil Tillage Res. 2018, 182, 86–93. [Google Scholar] [CrossRef]
  116. Ju, X.-T.; Xing, G.-X.; Chen, X.-P.; Zhang, S.-L.; Zhang, L.-J.; Liu, X.-J.; Cui, Z.-L.; Yin, B.; Christie, P.; Zhu, Z.-L. Reducing environmental risk by improving N management in intensive Chinese agricultural systems. Proc. Natl. Acad. Sci. USA 2009, 106, 3041–3046. [Google Scholar] [CrossRef]
  117. Lassaletta, L.; Billen, G.; Grizzetti, B.; Anglade, J.; Garnier, J. 50 year trends in nitrogen use efficiency of world cropping systems: The relationship between yield and nitrogen input to cropland. Environ. Res. Lett. 2014, 9, 105011. [Google Scholar] [CrossRef]
  118. Vanlauwe, B.; Bationo, A.; Chianu, J.; Giller, K.E.; Merckx, R.; Mokwunye, U.; Ohiokpehai, O.; Pypers, P.; Tabo, R.; Shepherd, K.D. Integrated soil fertility management: Operational definition and consequences for implementation and dissemination. Outlook Agric. 2010, 39, 17–24. [Google Scholar] [CrossRef]
  119. Shcherbak, I.; Millar, N.; Robertson, G.P. Global metaanalysis of the nonlinear response of soil nitrous oxide (N2O) emissions to fertilizer nitrogen. Proc. Natl. Acad. Sci. USA 2014, 111, 9199–9204. [Google Scholar] [CrossRef]
  120. Behnke, G.D.; Zuber, S.M.; Pittelkow, C.M.; Nafziger, E.D.; Villamil, M.B. Long-term crop rotation and tillage effects on soil greenhouse gas emissions and crop production in Illinois, USA. Agric. Ecosyst. Environ. 2018, 261, 62–70. [Google Scholar] [CrossRef]
  121. Peyrard, C.; Mary, B.; Perrin, P.; Véricel, G.; Gréhan, E.; Justes, E.; Léonard, J. N2O emissions of low input cropping systems as affected by legume and cover crops use. Agric. Ecosyst. Environ. 2016, 224, 145–156. [Google Scholar] [CrossRef]
  122. Kaur, N.; Kieffer, C.; Ren, W.; Hui, D. How much is soil nitrous oxide emission reduced with biochar application? An evaluation of meta-analyses. GCB Bioenergy 2023, 15, 24–37. [Google Scholar] [CrossRef]
  123. Wei, T.; Dong, W.; Yan, Q.; Chou, J.; Yang, Z.; Tian, D. Developed and developing world contributions to climate system change based on carbon dioxide, methane and nitrous oxide emissions. Adv. Atmos. Sci. 2016, 33, 632–643. [Google Scholar] [CrossRef]
  124. Biswas, S.; Chakma, N.; Mollah, S. Emission of methane and nitrous oxides from agricultural soils and related global warming potentials of Murshidabad District, West Bengal. Singap. J. Trop. Geogr. 2017, 38, 313–331. [Google Scholar] [CrossRef]
  125. Mateo-Sagasta, J.; Zadeh, S.M.; Turral, H. More People, More Food, Worse Water? A Global Review of Water Pollution from Agriculture; FAO: Rome, Italy, 2018. [Google Scholar]
  126. Van Loon, M.P.; Hijbeek, R.; Ten Berge, H.F.; De Sy, V.; Ten Broeke, G.A.; Solomon, D.; van Ittersum, M.K. Impacts of intensifying or expanding cereal cropping in sub-Saharan Africa on greenhouse gas emissions and food security. Glob. Change Biol. 2019, 25, 3720–3730. [Google Scholar] [CrossRef]
  127. Gerten, D.; Heck, V.; Jägermeyr, J.; Bodirsky, B.L.; Fetzer, I.; Jalava, M.; Kummu, M.; Lucht, W.; Rockström, J.; Schaphoff, S. Feeding ten billion people is possible within four terrestrial planetary boundaries. Nat. Sustain. 2020, 3, 200–208. [Google Scholar] [CrossRef]
  128. Kim, D.-G.; Grieco, E.; Bombelli, A.; Hickman, J.E.; Sanz-Cobena, A. Challenges and opportunities for enhancing food security and greenhouse gas mitigation in smallholder farming in sub-Saharan Africa. A review. Food Secur. 2021, 13, 457–476. [Google Scholar] [CrossRef]
  129. Akram, V.; Ali, J. Global disparities of greenhouse gas emissions in agriculture sector: Panel club convergence analysis. Environ. Sci. Pollut. Res. 2021, 28, 55615–55622. [Google Scholar] [CrossRef]
  130. Phillips, P.C.; Sul, D. Transition modeling and econometric convergence tests. Econometrica 2007, 75, 1771–1855. [Google Scholar] [CrossRef]
  131. Mukwada, G.; Taylor, S.; Manatsa, D.; Mahasa, P.; Robinson, G. Combating food insecurity in a rapidly changing mountain climate environment: Insights from Lesotho. Clim. Change 2020, 163, 989–1006. [Google Scholar] [CrossRef]
  132. Mehmood, F.; Wang, G.; Gao, Y.; Liang, Y.; Zain, M.; Rahman, S.U.; Duan, A. Impacts of irrigation managements on soil CO2 emission and soil CH4 uptake of winter wheat field in the North China plain. Water 2021, 13, 2052. [Google Scholar] [CrossRef]
  133. El-Hawwary, A.; Brenzinger, K.; Lee, H.J.; Veraart, A.J.; Morriën, E.; Schloter, M.; Van Der Putten, W.H.; Bodelier, P.L.; Ho, A. Greenhouse gas (CO2, CH4, and N2O) emissions after abandonment of agriculture. Biol. Fertil. Soils 2022, 58, 579–591. [Google Scholar] [CrossRef]
  134. Zou, Y.; Liu, Z.; Chen, Y.; Wang, Y.; Feng, S. Crop rotation and diversification in China: Enhancing sustainable agriculture and resilience. Agriculture 2024, 14, 1465. [Google Scholar] [CrossRef]
  135. Sadiq, F.K.; Anyebe, O.; Tanko, F.; Abdulkadir, A.; Manono, B.O.; Matsika, T.A.; Abubakar, F.; Bello, S.K. Conservation agriculture for sustainable soil health management: A review of impacts, benefits and future directions. Soil Syst. 2025, 9, 103. [Google Scholar] [CrossRef]
  136. Nungula, E.Z.; Chappa, L.R.; Ranjan, S.; Sow, S.; Alnemari, A.M.; Seleiman, M.F.; Mwadalu, R.; Maitra, S.; Gitari, H.I. Ecosystem services through agroforestry systems and its sustainability. Agroforestry 2024, 223–254. [Google Scholar] [CrossRef]
  137. Ullah, M.S.; Malekian, R.; Randhawa, G.S.; Gill, Y.S.; Singh, S.; Esau, T.J.; Zaman, Q.U.; Afzaal, H.; Du, D.L.; Farooque, A.A. The potential of biochar incorporation into agricultural soils to promote sustainable agriculture: Insights from soil health, crop productivity, greenhouse gas emission mitigation and feasibility perspectives—A critical review. Rev. Environ. Sci. Bio/Technol. 2024, 23, 1105–1130. [Google Scholar] [CrossRef]
  138. Bekchanova, M.; Kuppens, T.; Cuypers, A.; Jozefczak, M.; Malina, R. Biochar’s effect on the soil carbon cycle: A rapid review and meta-analysis. Biochar 2024, 6, 88. [Google Scholar] [CrossRef]
  139. Yang, W.; Wang, Z.; Zhao, H.; Li, D.; Jia, H.; Xu, W. Biochar application influences the stability of soil aggregates and wheat yields. Plant Soil Environ. 2024, 70, 125. [Google Scholar] [CrossRef]
  140. Bai XiongXiong, B.X.; Huang YaWen, H.Y.; Ren Wei, R.W.; Coyne, M.; Jacinthe, P.; Tao Bo, T.B.; Hui DaFeng, H.D.; Yang Jian, Y.J.; Matocha, C. Responses of soil carbon sequestration to climate-smart agriculture practices: A meta-analysis. Glob. Change Biol. 2019, 25, 2591–2606. [Google Scholar] [CrossRef]
  141. Sorenson, P.T.; Bedard-Haughn, A.; Luce, M. Combining predictive soil mapping and process models to estimate future carbon sequestration potential under no-till. Can. J. Soil Sci. 2024, 104, 469–481. [Google Scholar] [CrossRef]
  142. Woolf, D.; Lehmann, J.; Lee, D.R. Optimal bioenergy power generation for climate change mitigation with or without carbon sequestration. Nat. Commun. 2016, 7, 13160. [Google Scholar] [CrossRef]
  143. Wang, Q.; Zhao, X.; Chen, L.; Yang, Q.; Chen, S.; Zhang, W. Global synthesis of temperature sensitivity of soil organic carbon decomposition: Latitudinal patterns and mechanisms. Funct. Ecol. 2019, 33, 514–523. [Google Scholar] [CrossRef]
  144. Abdalla, K.; Chivenge, P.; Ciais, P.; Chaplot, V. No-tillage lessens soil CO2 emissions the most under arid and sandy soil conditions: Results from a meta-analysis. Biogeosciences 2016, 13, 3619–3633. [Google Scholar] [CrossRef]
  145. Jiang, Y.; Carrijo, D.; Huang, S.; Chen, J.; Balaine, N.; Zhang, W.; van Groenigen, K.J.; Linquist, B. Water management to mitigate the global warming potential of rice systems: A global meta-analysis. Field Crops Res. 2019, 234, 47–54. [Google Scholar] [CrossRef]
  146. Zhao, J.; Chen, J.; Beillouin, D.; Lambers, H.; Yang, Y.; Smith, P.; Zeng, Z.; Olesen, J.E.; Zang, H. Global systematic review with meta-analysis reveals yield advantage of legume-based rotations and its drivers. Nat. Commun. 2022, 13, 4926. [Google Scholar] [CrossRef]
  147. Abdalla, M.; Hastings, A.; Cheng, K.; Yue, Q.; Chadwick, D.; Espenberg, M.; Truu, J.; Rees, R.M.; Smith, P. A critical review of the impacts of cover crops on nitrogen leaching, net greenhouse gas balance and crop productivity. Glob. Change Biol. 2019, 25, 2530–2543. [Google Scholar] [CrossRef]
  148. Cayuela, M.L.; Van Zwieten, L.; Singh, B.; Jeffery, S.; Roig, A.; Sánchez-Monedero, M. Biochar’s role in mitigating soil nitrous oxide emissions: A review and meta-analysis. Agric. Ecosyst. Environ. 2014, 191, 5–16. [Google Scholar] [CrossRef]
  149. Parasar, B.J.; Agarwala, N. Unravelling the role of biochar-microbe-soil tripartite interaction in regulating soil carbon and nitrogen budget: A panacea to soil sustainability. Biochar 2025, 7, 37. [Google Scholar] [CrossRef]
  150. Kerner, P.; Struhs, E.; Mirkouei, A.; Aho, K.; Lohse, K.A.; Dungan, R.S.; You, Y. Microbial responses to biochar soil amendment and influential factors: A three-level meta-analysis. Environ. Sci. Technol. 2023, 57, 19838–19848. [Google Scholar] [CrossRef] [PubMed]
  151. Shrestha, R.K.; Jacinthe, P.A.; Lal, R.; Lorenz, K.; Singh, M.P.; Demyan, S.M.; Ren, W.; Lindsey, L.E. Biochar as a negative emission technology: A synthesis of field research on greenhouse gas emissions. J. Environ. Qual. 2023, 52, 769–798. [Google Scholar] [CrossRef] [PubMed]
  152. Wang, J.; Zou, J. No-till increases soil denitrification via its positive effects on the activity and abundance of the denitrifying community. Soil Biol. Biochem. 2020, 142, 107706. [Google Scholar] [CrossRef]
  153. Yuan, J.; Yan, L.; Li, G.; Sadiq, M.; Rahim, N.; Wu, J.; Ma, W.; Xu, G.; Du, M. Effects of conservation tillage strategies on soil physicochemical indicators and N2O emission under spring wheat monocropping system conditions. Sci. Rep. 2022, 12, 7066. [Google Scholar] [CrossRef]
  154. Lika, E.; Sutherland, C.; Gleim, S.; Smyth, S.J. Analyzing shifts in fertilizer use with crop rotation practices in Saskatchewan across distinct periods from 1991–94 to 2016–19. Front. Sustain. Food Syst. 2024, 8, 1412443. [Google Scholar] [CrossRef]
  155. Pravia, M.V.; Kemanian, A.R.; Terra, J.A.; Shi, Y.; Macedo, I.; Goslee, S. Soil carbon saturation, productivity, and carbon and nitrogen cycling in crop-pasture rotations. Agric. Syst. 2019, 171, 13–22. [Google Scholar] [CrossRef]
  156. Lötjönen, S.; Ollikainen, M. Does crop rotation with legumes provide an efficient means to reduce nutrient loads and GHG emissions? Rev. Agric. Food Environ. Stud. 2017, 98, 283–312. [Google Scholar] [CrossRef]
  157. Otto, R.; Pereira, G.L.; Tenelli, S.; Carvalho, J.L.N.; Lavres, J.; de Castro, S.A.Q.; Lisboa, I.P.; Sermarini, R.A. Planting legume cover crop as a strategy to replace synthetic N fertilizer applied for sugarcane production. Ind. Crops Prod. 2020, 156, 112853. [Google Scholar] [CrossRef]
  158. Rigon, J.P.G.; Calonego, J.C.; Rosolem, C.A.; Scala, N.L., Jr. Cover crop rotations in no-till system: Short-term CO2 emissions and soybean yield. Sci. Agric. 2018, 75, 18–26. [Google Scholar] [CrossRef]
  159. Kong, D.; Liu, N.; Ren, C.; Li, H.; Wang, W.; Li, N.; Ren, G.; Feng, Y.; Yang, G. Effect of nitrogen fertilizer on soil CO2 emission depends on crop rotation strategy. Sustainability 2020, 12, 5271. [Google Scholar] [CrossRef]
  160. Cha-un, N.; Chidthaisong, A.; Yagi, K.; Sudo, S.; Towprayoon, S. Greenhouse gas emissions, soil carbon sequestration and crop yields in a rain-fed rice field with crop rotation management. Agric. Ecosyst. Environ. 2017, 237, 109–120. [Google Scholar] [CrossRef]
  161. Setyanto, P.; Pramono, A.; Adriany, T.A.; Susilawati, H.L.; Tokida, T.; Padre, A.T.; Minamikawa, K. Alternate wetting and drying reduces methane emission from a rice paddy in Central Java, Indonesia without yield loss. Soil Sci. Plant Nutr. 2018, 64, 23–30. [Google Scholar] [CrossRef]
  162. Sharna, S.C.; Anik, A.R.; Rahman, S.; Salam, M.A. Impact of social, institutional and environmental factors on the adoption of sustainable soil management practices: An empirical analysis from Bangladesh. Land 2022, 11, 2206. [Google Scholar] [CrossRef]
  163. Lagacherie, P.; Alvaro-Fuentes, J.; Annabi, M.; Bernoux, M.; Bouarfa, S.; Douaoui, A.; Grünberger, O.; Hammani, A.; Montanarella, L.; Mrabet, R. Managing Mediterranean soil resources under global change: Expected trends and mitigation strategies. Reg. Environ. Change 2018, 18, 663–675. [Google Scholar] [CrossRef]
  164. Somasundaram, J.; Sinha, N.; Dalal, R.C.; Lal, R.; Mohanty, M.; Naorem, A.; Hati, K.; Chaudhary, R.; Biswas, A.; Patra, A. No-till farming and conservation agriculture in South Asia–issues, challenges, prospects and benefits. Crit. Rev. Plant Sci. 2020, 39, 236–279. [Google Scholar] [CrossRef]
  165. Durga, N.; Schmitter, P.; Ringler, C.; Mishra, S.; Magombeyi, M.S.; Ofosu, A.; Pavelic, P.; Hagos, F.; Melaku, D.; Verma, S. Barriers to the uptake of solar-powered irrigation by smallholder farmers in sub-saharan Africa: A review. Energy Strategy Rev. 2024, 51, 101294. [Google Scholar] [CrossRef]
  166. Hocherman, T.; Trop, T.; Ghermandi, A. Time lags in environmental governance: A critical review. Ambio 2025, 54, 2042–2059. [Google Scholar] [CrossRef]
  167. Vicente-Vicente, J.L.; Borderieux, J.; Martens, K.; González-Rosado, M.; Walthall, B. Scaling agroecology for food system transformation in metropolitan areas: Agroecological characterization and role of knowledge in community-supported agriculture farms connected to a food hub in Berlin, Germany. Agroecol. Sustain. Food Syst. 2023, 47, 857–889. [Google Scholar] [CrossRef]
  168. Al Amosh, H.; Khatib, S.F. Environmental innovation and carbon emissions reduction in European healthcare: The moderating role of environmental monitoring practices. Clean. Responsible Consum. 2025, 16, 100255. [Google Scholar] [CrossRef]
  169. Blesh, J. Functional traits in cover crop mixtures: Biological nitrogen fixation and multifunctionality. J. Appl. Ecol. 2018, 55, 38–48. [Google Scholar] [CrossRef]
  170. Siarudin, M.; Rahman, S.A.; Artati, Y.; Indrajaya, Y.; Narulita, S.; Ardha, M.J.; Larjavaara, M. Carbon sequestration potential of agroforestry systems in degraded landscapes in West Java, Indonesia. Forests 2021, 12, 714. [Google Scholar] [CrossRef]
  171. Lasco, R.D.; Delfino, R.J.P.; Catacutan, D.C.; Simelton, E.S.; Wilson, D.M. Climate risk adaptation by smallholder farmers: The roles of trees and agroforestry. Curr. Opin. Environ. Sustain. 2014, 6, 83–88. [Google Scholar] [CrossRef]
  172. Getahun, S.; Kefale, H.; Gelaye, Y. Application of precision agriculture technologies for sustainable crop production and environmental sustainability: A systematic review. Sci. World J. 2024, 2024, 2126734. [Google Scholar] [CrossRef]
  173. Sapkota, T.B.; Jat, M.L.; Rana, D.S.; Khatri-Chhetri, A.; Jat, H.S.; Bijarniya, D.; Sutaliya, J.M.; Kumar, M.; Singh, L.K.; Jat, R.K. Crop nutrient management using Nutrient Expert improves yield, increases farmers’ income and reduces greenhouse gas emissions. Sci. Rep. 2021, 11, 1564. [Google Scholar] [CrossRef] [PubMed]
  174. Móring, A.; Hooda, S.; Raghuram, N.; Adhya, T.K.; Ahmad, A.; Bandyopadhyay, S.K.; Barsby, T.; Beig, G.; Bentley, A.R.; Bhatia, A. Nitrogen challenges and opportunities for agricultural and environmental science in India. Front. Sustain. Food Syst. 2021, 5, 505347. [Google Scholar] [CrossRef]
  175. Singh, B. Long-term fertilizer nitrogen management—Soil health conundrum. Pedosphere 2024, 34, 23–25. [Google Scholar] [CrossRef]
  176. Symeon, G.K.; Akamati, K.; Dotas, V.; Karatosidi, D.; Bizelis, I.; Laliotis, G.P. Manure management as a potential mitigation tool to eliminate greenhouse gas emissions in livestock systems. Sustainability 2025, 17, 586. [Google Scholar] [CrossRef]
  177. Swarnam, T.; Velmurugan, A.; Subramani, T.; Ravisankar, N.; Subash, N.; Pawar, A.; Perumal, P.; Jaisankar, I.; Dam Roy, S. Climate smart crop-livestock integrated farming as a sustainable agricultural strategy for humid tropical islands. Int. J. Agric. Sustain. 2024, 22, 2298189. [Google Scholar] [CrossRef]
  178. Thangarajan, R.; Bolan, N.S.; Tian, G.; Naidu, R.; Kunhikrishnan, A. Role of organic amendment application on greenhouse gas emission from soil. Sci. Total Environ. 2013, 465, 72–96. [Google Scholar] [CrossRef]
  179. Wang, H.; Zhang, Y.; Zhang, Y.; McDaniel, M.D.; Sun, L.; Su, W.; Fan, X.; Liu, S.; Xiao, X. Water-saving irrigation is a ‘win-win’management strategy in rice paddies–With both reduced greenhouse gas emissions and enhanced water use efficiency. Agric. Water Manag. 2020, 228, 105889. [Google Scholar] [CrossRef]
  180. Linquist, B.A.; Anders, M.M.; Adviento-Borbe, M.A.A.; Chaney, R.L.; Nalley, L.L.; Da Rosa, E.F.; Van Kessel, C. Reducing greenhouse gas emissions, water use, and grain arsenic levels in rice systems. Glob. Change Biol. 2015, 21, 407–417. [Google Scholar] [CrossRef]
  181. Kamdi, P.J.; Swain, D.K.; Wani, S.P. Developing climate change agro-adaptation strategies through field experiments and simulation analyses for sustainable sorghum production in semi-arid tropics of India. Agric. Water Manag. 2023, 286, 108399. [Google Scholar] [CrossRef]
  182. Ortiz-Bobea, A.; Ault, T.R.; Carrillo, C.M.; Chambers, R.G.; Lobell, D.B. Anthropogenic climate change has slowed global agricultural productivity growth. Nat. Clim. Change 2021, 11, 306–312. [Google Scholar] [CrossRef]
  183. Russelle, M.P.; Entz, M.H.; Franzluebbers, A.J. Reconsidering integrated crop–livestock systems in North America. Agron. J. 2007, 99, 325–334. [Google Scholar] [CrossRef]
  184. Lemaire, G.; Franzluebbers, A.; de Faccio Carvalho, P.C.; Dedieu, B. Integrated crop–livestock systems: Strategies to achieve synergy between agricultural production and environmental quality. Agric. Ecosyst. Environ. 2014, 190, 4–8. [Google Scholar] [CrossRef]
  185. Tyagi, J.; Ahmad, S.; Malik, M. Nitrogenous fertilizers: Impact on environment sustainability, mitigation strategies, and challenges. Int. J. Environ. Sci. Technol. 2022, 19, 11649–11672. [Google Scholar] [CrossRef]
  186. Pandit, N.R.; Adhikari, S.; Vista, S.P.; Choudhary, D. Nitrogen Management Utilizing 4R Nutrient Stewardship: A Sustainable Strategy for Enhancing NUE, Reducing Maize Yield Gap and Increasing Farm Profitability. Nitrogen 2025, 6, 7. [Google Scholar] [CrossRef]
  187. Borchard, N.; Schirrmann, M.; Cayuela, M.L.; Kammann, C.; Wrage-Mönnig, N.; Estavillo, J.M.; Fuertes-Mendizábal, T.; Sigua, G.; Spokas, K.; Ippolito, J.A. Biochar, soil and land-use interactions that reduce nitrate leaching and N2O emissions: A meta-analysis. Sci. Total Environ. 2019, 651, 2354–2364. [Google Scholar] [CrossRef]
  188. Gabriel, J.L.; Muñoz-Carpena, R.; Quemada, M. The role of cover crops in irrigated systems: Water balance, nitrate leaching and soil mineral nitrogen accumulation. Agric. Ecosyst. Environ. 2012, 155, 50–61. [Google Scholar] [CrossRef]
  189. Thapa, R.; Mirsky, S.B.; Tully, K.L. Cover crops reduce nitrate leaching in agroecosystems: A global meta-analysis. J. Environ. Qual. 2018, 47, 1400–1411. [Google Scholar] [CrossRef] [PubMed]
  190. Dirlik, I.; Uğurlar, F.; Kaya, C. Sensor-Guided Smart Irrigation for Tomato Production: Comparing Low and Optimum Soil Moisture in Greenhouse Environments. Food Energy Secur. 2025, 14, e70082. [Google Scholar] [CrossRef]
  191. Benson, T. Disentangling Food Security from Subsistence Agriculture in Malawi; International Food Policy Research Institute: Washington, DC, USA, 2021. [Google Scholar] [CrossRef]
  192. Shah, F.; Wu, W. Soil and crop management strategies to ensure higher crop productivity within sustainable environments. Sustainability 2019, 11, 1485. [Google Scholar] [CrossRef]
  193. Rowe, H.; Withers, P.J.; Baas, P.; Chan, N.I.; Doody, D.; Holiman, J.; Jacobs, B.; Li, H.; MacDonald, G.K.; McDowell, R. Integrating legacy soil phosphorus into sustainable nutrient management strategies for future food, bioenergy and water security. Nutr. Cycl. Agroecosyst. 2016, 104, 393–412. [Google Scholar] [CrossRef]
  194. Mahapatra, P.; Lenka, L. Behind the barriers: Identifying critical credit access challenges in agri-business sector of India. In Advanced Computational Methods for Agri-Business Sustainability; IGI Global: Hershey, PA, USA, 2024; pp. 140–154. [Google Scholar] [CrossRef]
  195. Tranchina, M.; Reubens, B.; Frey, M.; Mele, M.; Mantino, A. What challenges impede the adoption of agroforestry practices? A global perspective through a systematic literature review. Agrofor. Syst. 2024, 98, 1817–1837. [Google Scholar] [CrossRef]
  196. Duffy, C.; Toth, G.G.; Hagan, R.P.; McKeown, P.C.; Rahman, S.A.; Widyaningsih, Y.; Sunderland, T.C.; Spillane, C. Agroforestry contributions to smallholder farmer food security in Indonesia. Agrofor. Syst. 2021, 95, 1109–1124. [Google Scholar] [CrossRef]
  197. Shahbaz, P.; Ul Haq, S.; Abbas, A.; Batool, Z.; Alotaibi, B.A.; Nayak, R.K. Adoption of climate smart agricultural practices through women involvement in decision making process: Exploring the role of empowerment and innovativeness. Agriculture 2022, 12, 1161. [Google Scholar] [CrossRef]
  198. Mayr, S.; Pokorny, B.; Montero-de-Oliveira, F.-E.; Reinecke, S. Scaling agroforestry through payments for ecosystem services: A scoping review. Clim. Policy 2025, 1–20. [Google Scholar] [CrossRef]
  199. Zhelyazkova, A. Justifying enforcement or avoiding blame? The transparency of compliance assessments in the European Union. West Eur. Politics 2022, 45, 403–429. [Google Scholar] [CrossRef]
  200. Olabanji, M.F.; Chitakira, M. The adoption and scaling of climate-smart agriculture innovation by smallholder farmers in South Africa: A review of institutional mechanisms, policy frameworks and market dynamics. World 2025, 6, 51. [Google Scholar] [CrossRef]
  201. Dinesh, D.; Zougmore, R.B.; Vervoort, J.; Totin, E.; Thornton, P.K.; Solomon, D.; Shirsath, P.B.; Pede, V.O.; Lopez Noriega, I.; Läderach, P. Facilitating change for climate-smart agriculture through science-policy engagement. Sustainability 2018, 10, 2616. [Google Scholar] [CrossRef]
  202. Baker, D.; Nye, C.; Wheeler, R.; Masquelier, C.; Binner, A.; Gaston, K.; Heard, M.; Lobley, M.; Smith, D.; Maclean, I. Aligning strategic and participatory approaches to agri-environment scheme design and implementation to enhance nature recovery outcomes. People Nat. 2025, 7, 329–345. [Google Scholar] [CrossRef]
  203. Srivastava, R.K. Conservation Tillage Practices on GHG Emissions, Soil Health and Overall Agricultural Sustainability. Soil Use Manag. 2025, 41, e70096. [Google Scholar] [CrossRef]
  204. Udomkun, P.; Rupngam, T.; Müller, J.; Masso, C.; Boonupara, T.; Kaewlom, P. A Critical Review of Regenerative Soil Management: A Novel Scoring System for SOC and GHG Emissions in Southeast Asia. Soil Use Manag. 2025, 41, e70118. [Google Scholar] [CrossRef]
  205. Doukas, H.; Nikas, A.; González-Eguino, M.; Arto, I.; Anger-Kraavi, A. From integrated to integrative: Delivering on the Paris Agreement. Sustainability 2018, 10, 2299. [Google Scholar] [CrossRef]
  206. Schneider, L.; La Hoz Theuer, S. Environmental integrity of international carbon market mechanisms under the Paris Agreement. Clim. Policy 2019, 19, 386–400. [Google Scholar] [CrossRef]
  207. Paipa-Sanabria, E.; González-Montoya, D.; Coronado-Hernández, J.R. Green Technologies for Environmental Air and Water Impact Reduction in Ships: A Systematic Literature Review. J. Mar. Sci. Eng. 2025, 13, 839. [Google Scholar] [CrossRef]
  208. Antle, J.M.; Basso, B.; Conant, R.T.; Godfray, H.C.J.; Jones, J.W.; Herrero, M.; Howitt, R.E.; Keating, B.A.; Munoz-Carpena, R.; Rosenzweig, C. Towards a new generation of agricultural system data, models and knowledge products: Design and improvement. Agric. Syst. 2017, 155, 255–268. [Google Scholar] [CrossRef]
  209. Carlson, K.M.; Gerber, J.S.; Mueller, N.D.; Herrero, M.; MacDonald, G.K.; Brauman, K.A.; Havlik, P.; O’Connell, C.S.; Johnson, J.A.; Saatchi, S. Greenhouse gas emissions intensity of global croplands. Nat. Clim. Change 2017, 7, 63–68. [Google Scholar] [CrossRef]
  210. Bossuyt, H.; Denef, K.; Six, J.; Frey, S.; Merckx, R.; Paustian, K. Influence of microbial populations and residue quality on aggregate stability. Appl. Soil Ecol. 2001, 16, 195–208. [Google Scholar] [CrossRef]
  211. Bendre, M.; Thool, R.; Thool, V. Big data in precision agriculture: Weather forecasting for future farming. In Proceedings of the 2015 1st International Conference on Next Generation Computing Technologies (NGCT), Dehradun, India, 4–5 September 2015; IEEE: New York, NY, USA, 2015. [Google Scholar] [CrossRef]
  212. Searcy, S.W. Precision Farming. In A New Approach to Crop Management; Texas Agricultural Extension Service, The Texas A&M University System USA: College Station, TX, USA, 1997. [Google Scholar]
  213. Brisco, B.; Brown, R.; Hirose, T.; McNairn, H.; Staenz, K. Precision agriculture and the role of remote sensing: A review. Can. J. Remote Sens. 1998, 24, 315–327. [Google Scholar] [CrossRef]
  214. Grisso, R.D.; Alley, M.M.; McClellan, P.; Brann, D.E.; Donohue, S.J. Precision Farming. A Comprehensive Approach; Virginia Tech: Blacksburg, VA, USA, 2005. [Google Scholar]
  215. Zhang, N.; Wang, M.; Wang, N. Precision agriculture—A worldwide overview. Comput. Electron. Agric. 2002, 36, 113–132. [Google Scholar] [CrossRef]
  216. Agrawal, J.; Arafat, M.Y. Transforming Farming: A Review of AI-Powered UAV Technologies in Precision Agriculture. Drones 2024, 8, 664. [Google Scholar] [CrossRef]
  217. Grbović, Ž.; Ivošević, B.; Budjen, M.; Waqar, R.; Pajević, N.; Ljubičić, N.; Kandić, V.; Pajić, M.; Panić, M. Integrating UAV multispectral imaging and proximal sensing for high-precision cereal crop monitoring. PLoS ONE 2025, 20, e0322712. [Google Scholar] [CrossRef]
  218. Kiranmai, Y.; Potdar, M.; Biradar, D.; Kuligod, V.; Kanade, A.K.; Parmar, B.; Malunjkar, V. Moisture stress assessment in rabi maize through UAV-mounted multispectral sensor. Front. Environ. Sci. 2025, 13, 1651422. [Google Scholar] [CrossRef]
  219. Rajeswari, S.; Suthendran, K.; Rajakumar, K. A smart agricultural model by integrating IoT, mobile and cloud-based big data analytics. In Proceedings of the 2017 International Conference on Intelligent Computing and Control (I2C2), Coimbatore, India, 23–24 June 2017; IEEE: New York, NY, USA, 2017. [Google Scholar] [CrossRef]
  220. TongKe, F. Smart agriculture based on cloud computing and IOT. J. Converg. Inf. Technol. 2013, 8, 210–216. [Google Scholar] [CrossRef]
  221. Baranwal, T.; Pateriya, P.K. Development of IoT based smart security and monitoring devices for agriculture. In Proceedings of the 2016 6th International Conference-Cloud System and Big Data Engineering (Confluence), Noida, India, 14–15 January 2016; IEEE: New York, NY, USA, 2016. [Google Scholar] [CrossRef]
  222. Prathibha, S.; Hongal, A.; Jyothi, M. IoT based monitoring system in smart agriculture. In Proceedings of the 2017 International Conference on Recent Advances in Electronics and Communication Technology (ICRAECT), Bangalore, India, 16–17 March 2017; IEEE: New York, NY, USA, 2017. [Google Scholar] [CrossRef]
  223. O’Grady, M.J.; O’Hare, G.M. Modelling the smart farm. Inf. Process. Agric. 2017, 4, 179–187. [Google Scholar] [CrossRef]
  224. Ahmed, N.; De, D.; Hussain, I. Internet of Things (IoT) for smart precision agriculture and farming in rural areas. IEEE Internet Things J. 2018, 5, 4890–4899. [Google Scholar] [CrossRef]
  225. Zamora-Izquierdo, M.A.; Santa, J.; Martínez, J.A.; Martínez, V.; Skarmeta, A.F. Smart farming IoT platform based on edge and cloud computing. Biosyst. Eng. 2019, 177, 4–17. [Google Scholar] [CrossRef]
  226. Alahmad, T.; Neményi, M.; Nyéki, A. Applying IoT sensors and big data to improve precision crop production: A review. Agronomy 2023, 13, 2603. [Google Scholar] [CrossRef]
  227. Morais, R.; Silva, N.; Mendes, J.; Adão, T.; Pádua, L.; López-Riquelme, J.A.; Pavón-Pulido, N.; Sousa, J.J.; Peres, E. mySense: A comprehensive data management environment to improve precision agriculture practices. Comput. Electron. Agric. 2019, 162, 882–894. [Google Scholar] [CrossRef]
  228. Nyéki, A.É.; Teschner, G.; Ambrus, B.; Neményi, M.; Kovács, A.J. Architecting farmer-centric internet of things for precision crop production. Hung. Agric. Eng. 2020, 38, 71–78. [Google Scholar] [CrossRef]
  229. Ali, A.I.; Partal, S.Z.; Kepke, S.; Partal, H.P. ZigBee and LoRa based wireless sensors for smart environment and IoT applications. In Proceedings of the 2019 1st Global Power, Energy and Communication Conference (GPECOM), Cappadocia, Turkey, 12–15 June 2019; IEEE: New York, NY, USA, 2019. [Google Scholar] [CrossRef]
  230. Ludena, R.D.A.; Ahrary, A. Big data approach in an ict agriculture project. In Proceedings of the 2013 International Joint Conference on Awareness Science and Technology & Ubi-Media Computing (iCAST 2013 & UMEDIA 2013), Aizu-Wakamatsu, Japan, 2–4 November 2013. [Google Scholar] [CrossRef]
  231. Wolfert, S.; Ge, L.; Verdouw, C.; Bogaardt, M.-J. Big data in smart farming—A review. Agric. Syst. 2017, 153, 69–80. [Google Scholar] [CrossRef]
  232. Nyéki, A.; Kerepesi, C.; Daróczy, B.; Benczúr, A.; Milics, G.; Nagy, J.; Harsányi, E.; Kovács, A.; Neményi, M. Application of spatio-temporal data in site-specific maize yield prediction with machine learning methods. Precis. Agric. 2021, 22, 1397–1415. [Google Scholar] [CrossRef]
  233. Gebbers, R.; Adamchuk, V.I. Precision agriculture and food security. Science 2010, 327, 828–831. [Google Scholar] [CrossRef] [PubMed]
  234. Gubbi, J.; Buyya, R.; Marusic, S.; Palaniswami, M. Internet of Things (IoT): A vision, architectural elements, and future directions. Future Gener. Comput. Syst. 2013, 29, 1645–1660. [Google Scholar] [CrossRef]
  235. Khosla, R. Precision agriculture: Challenges and opportunities in a flat world. In Proceedings of the 19th World Congress of Soil Science, Soil Solutions for a Changing World, Brisbane, Australia, 1–6 August 2010. [Google Scholar]
  236. McBratney, A.; Whelan, B.; Ancev, T.; Bouma, J. Future directions of precision agriculture. Precis. Agric. 2005, 6, 7–23. [Google Scholar] [CrossRef]
  237. Balafoutis, A.; Beck, B.; Fountas, S.; Vangeyte, J.; Van der Wal, T.; Soto, I.; Gómez-Barbero, M.; Barnes, A.; Eory, V. Precision agriculture technologies positively contributing to GHG emissions mitigation, farm productivity and economics. Sustainability 2017, 9, 1339. [Google Scholar] [CrossRef]
  238. Maraveas, C.; Bartzanas, T. Application of Internet of Things (IoT) for optimized greenhouse environments. AgriEngineering 2021, 3, 954–970. [Google Scholar] [CrossRef]
  239. Goap, A.; Sharma, D.; Shukla, A.K.; Krishna, C.R. An IoT based smart irrigation management system using Machine learning and open source technologies. Comput. Electron. Agric. 2018, 155, 41–49. [Google Scholar] [CrossRef]
  240. Lal, R. Soil carbon sequestration impacts on global climate change and food security. Science 2004, 304, 1623–1627. [Google Scholar] [CrossRef] [PubMed]
  241. West, T.O.; Post, W.M. Soil organic carbon sequestration rates by tillage and crop rotation: A global data analysis. Soil Sci. Soc. Am. J. 2002, 66, 1930–1946. [Google Scholar] [CrossRef]
  242. Robertson, G.P.; Hamilton, S.K. Long-term ecological research at the Kellogg Biological Station LTER site. In The Ecology of Agricultural Landscapes: Long-Term Research on the Path to Sustainability; Oxford University Press: New York, NY, USA, 2015; Volume 1, p. 32. [Google Scholar]
  243. Michler, J.D.; Baylis, K.; Arends-Kuenning, M.; Mazvimavi, K. Conservation agriculture and climate resilience. J. Environ. Econ. Manag. 2019, 93, 148–169. [Google Scholar] [CrossRef]
  244. Wollni, M.; Lee, D.R.; Thies, J.E. Conservation agriculture, organic marketing, and collective action in the Honduran hillsides. Agric. Econ. 2010, 41, 373–384. [Google Scholar] [CrossRef]
Figure 2. ICEMF nested hierarchy for agricultural climate action. The framework operates through four complementary layers: (1) global level—IAMs allocate carbon budgets; (2) national level—LEDS translate targets into sectoral commitments; (3) regional/state level—ICEMF (highlighted) operationalizes targets through practice selection, adoption modeling, and costed programs; (4) farm level—4R and CSA practices enable implementation. Downward information flow (blue/green/orange arrows) delivers carbon budgets to farm guidance; upward monitoring data (purple dashed arrow) enables adaptive management. ICEMF occupies the critical operational middle layer, bridging aspirational national targets with implementable farm programs.
Figure 2. ICEMF nested hierarchy for agricultural climate action. The framework operates through four complementary layers: (1) global level—IAMs allocate carbon budgets; (2) national level—LEDS translate targets into sectoral commitments; (3) regional/state level—ICEMF (highlighted) operationalizes targets through practice selection, adoption modeling, and costed programs; (4) farm level—4R and CSA practices enable implementation. Downward information flow (blue/green/orange arrows) delivers carbon budgets to farm guidance; upward monitoring data (purple dashed arrow) enables adaptive management. ICEMF occupies the critical operational middle layer, bridging aspirational national targets with implementable farm programs.
Agronomy 16 00005 g002
Figure 3. Thematic categorization of GHG mitigation strategies in agricultural crop systems (soil-based, crop-based, nutrient management, integrated systems, and policy measures).
Figure 3. Thematic categorization of GHG mitigation strategies in agricultural crop systems (soil-based, crop-based, nutrient management, integrated systems, and policy measures).
Agronomy 16 00005 g003
Figure 4. Global disparities in agricultural greenhouse gas emissions across 93 countries grouped by convergence clubs (1980–2017). Countries were assigned to five convergence clubs based on [130] panel club convergence test, as reported by [129]. Data source: FAO statistics division (FAOSTAT) emissions—agriculture database (accessed 15 June 2020; database version: June 2020 release). Dataset: “emissions totals” (domain code: GT), element: “emissions (CO2eq)” aggregated from all agricultural sources, item: “agricultural total,” unit: kilotonnes CO2 equivalent (source: [129]).
Figure 4. Global disparities in agricultural greenhouse gas emissions across 93 countries grouped by convergence clubs (1980–2017). Countries were assigned to five convergence clubs based on [130] panel club convergence test, as reported by [129]. Data source: FAO statistics division (FAOSTAT) emissions—agriculture database (accessed 15 June 2020; database version: June 2020 release). Dataset: “emissions totals” (domain code: GT), element: “emissions (CO2eq)” aggregated from all agricultural sources, item: “agricultural total,” unit: kilotonnes CO2 equivalent (source: [129]).
Agronomy 16 00005 g004
Figure 5. Comprehensive heatmap of agricultural greenhouse gas emissions across 91 countries grouped by convergence clubs (1990–2020). Total agricultural GHG emissions (kilotonnes CO2 equivalent) for 91 countries organized into convergence clubs based on the [130] panel club convergence test as reported by [129]. Countries are grouped and displayed by convergence club: Club 1 (n = 29), Club 2 (n = 31), Club 3 (n = 25), Club 4 (n = 3), Club 5 (n = 2), and Paraguay (n = 1, an independent group). Within each club, countries are arranged alphabetically. Navy horizontal lines separate convergence clubs. Color gradient represents log10-transformed emission values: light yellow (low emissions) to dark red (high emissions), enabling visualization across a four-order magnitude range (31 to 1,412,572 kt CO2 eq in 2020). Emission values in kilotons CO2 equivalent from agricultural activities. White cells indicate missing data for specific country-year combinations. Data source: FAOSTAT emissions—agriculture database (FAO of the United Nations, 2023 release, accessed 25 September 2025). Dataset: domain GT (emissions–agriculture), element: emissions (CO2eq) (AR5), item: agrifood systems total, Unit: kilotonnes CO2 equivalent.
Figure 5. Comprehensive heatmap of agricultural greenhouse gas emissions across 91 countries grouped by convergence clubs (1990–2020). Total agricultural GHG emissions (kilotonnes CO2 equivalent) for 91 countries organized into convergence clubs based on the [130] panel club convergence test as reported by [129]. Countries are grouped and displayed by convergence club: Club 1 (n = 29), Club 2 (n = 31), Club 3 (n = 25), Club 4 (n = 3), Club 5 (n = 2), and Paraguay (n = 1, an independent group). Within each club, countries are arranged alphabetically. Navy horizontal lines separate convergence clubs. Color gradient represents log10-transformed emission values: light yellow (low emissions) to dark red (high emissions), enabling visualization across a four-order magnitude range (31 to 1,412,572 kt CO2 eq in 2020). Emission values in kilotons CO2 equivalent from agricultural activities. White cells indicate missing data for specific country-year combinations. Data source: FAOSTAT emissions—agriculture database (FAO of the United Nations, 2023 release, accessed 25 September 2025). Dataset: domain GT (emissions–agriculture), element: emissions (CO2eq) (AR5), item: agrifood systems total, Unit: kilotonnes CO2 equivalent.
Agronomy 16 00005 g005
Figure 7. UAV-mounted multispectral sensor for early detection of crop canopy vigor changes and water stress using spectral indices (NDVI, NDRE, GNDVI). The thermal overlay shows spatial variability in crop health: red and orange areas indicate high stress or nutrient deficiency, yellow represents moderate stress, and green indicates healthy, vigorous canopy. These indices enable precise identification of field variability, facilitating targeted interventions that reduce fertilizer over-application and minimize N2O emissions [216].
Figure 7. UAV-mounted multispectral sensor for early detection of crop canopy vigor changes and water stress using spectral indices (NDVI, NDRE, GNDVI). The thermal overlay shows spatial variability in crop health: red and orange areas indicate high stress or nutrient deficiency, yellow represents moderate stress, and green indicates healthy, vigorous canopy. These indices enable precise identification of field variability, facilitating targeted interventions that reduce fertilizer over-application and minimize N2O emissions [216].
Agronomy 16 00005 g007
Figure 8. Validation and application of UAV-based SAVI for precision irrigation management.
Figure 8. Validation and application of UAV-based SAVI for precision irrigation management.
Agronomy 16 00005 g008
Table 1. Summarizes the main research gaps.
Table 1. Summarizes the main research gaps.
Focus AreaKey FindingsGeographic RegionCrop/System TypePrimary GHG FocusResearch GapsRef. No.
Biochar production and soil GHG mitigationBiochar reduces GHG emissions, improves soil carbon storage and microbial activityGlobal synthesisMultiple crops (cereals, vegetables)N2O, CO2Long-term field trials, co-analysis of biochar aging, better tracking of carbon storage and CO2 sources[75]
Tomato production life cycle assessment (LCA) studiesMedian emissions vary widely across open-field, Climate-Uncontrolled Protected Environment (CUPE), and climate-controlled protected environment (CCPE) systemsGlobal (emphasis on Europe, Asia)Tomato (Solanum lycopersicum)CO2-eq (full GHG)Lack of standardized boundaries in (LCA), limited decarbonization strategies validated in practice[76]
Soybean productionHarmonized Life Cycle Inventories (LCIs) reveal variability across regions and systemsGlobal (Americas, Asia focus)Soybean (Glycine max)CO2, N2OInsufficient residue management data, limited fertilizer/irrigation detail, weak global representativity[77]
Constructed wetlandsPlant choice and management strongly influence GHG outcomesChina, Southeast AsiaRice (Oryza sativa), wetland cropsCH4, N2ONeed for emission reduction strategies tied to plant diversity/harvesting, more ecosystem-level assessments[78]
Climate-smart agricultureIntegrated climate-smart agriculture (CSA) practices improve soil health and reduce GHG emissionsSub-Saharan Africa, South AsiaMixed cropping systemsCO2, N2O, CH4Site-specific optimization missing, socio-economic and adoption barriers underexplored[3]
Cropland-to-grassland conversion in peat soilsMixed results on CO2, CH4, and N2O changesNorthern Europe (Germany, Netherlands, UK)Grassland conversion (former cropland)CO2, CH4, N2OUncertain long-term impacts, insufficient clarity on soil type and fertilizer use effects[79]
Carbon trading and emissions reductionSupports emission cuts via low-carbon technologies and offsetsGlobal (policy review)Agriculture sector (general)CO2-eq (full GHG)Limited agricultural sector focus, need for integration with farm-level practices[30]
Recoupled crop-livestock systems in ChinaPotential 40% emission reduction through system integrationChinaCrop–livestock integration (cereals + livestock)CO2, CH4, N2ORegional scalability uncertain, lack of long-term adoption studies, limited socio-economic analysis[14]
Table 2. Global sources and drivers of agricultural greenhouse gas emissions.
Table 2. Global sources and drivers of agricultural greenhouse gas emissions.
Greenhouse Gas ContributionKey DriversRegional/System NotesStudy
CO2, CH4, N2ODeveloped vs. developing country emissionsHighlights disparities in contributions to climate change[123]
CH4, N2OAgricultural soils and GWPsCase study on emission patterns from Indian soils[124]
CO2, N2OFertilizer runoff, water pollutionLinks water pollution and agricultural emissions globally[125]
CH4, N2OIntensification and cereal croppingSub-Saharan Africa identified as emission hotspot[126]
CO2, CH4Cropland expansion, planetary boundariesFood production scenarios and sustainability trade-offs[127]
N2O, CH4Smallholder farming challengesFocus on mitigation opportunities in Sub-Saharan Africa[128]
Mixed (CO2, CH4, N2O)Climate variability and food insecurityCase study from Lesotho, showing regional disparities[131]
CO2, CH4Irrigation management, soil processesWinter wheat systems in North China Plain[132]
CO2, CH4, N2OAbandonment of agriculture, soil processesHighlights post-agriculture emission risks[133]
Mixed (CO2, CH4, N2O)Climate change adaptation, artificial intelligence (AI) and machine learning (AI–ML) toolsStresses monitoring gaps and future opportunities[21]
Table 3. Meta-analysis evidence for key mitigation practices for N2O mitigation in temperate agricultural regions.
Table 3. Meta-analysis evidence for key mitigation practices for N2O mitigation in temperate agricultural regions.
PracticeNumber of Observations (Studies)I2 (%)Publication BiasClimate/Soil StratQuality Score *RatingStudy
Biochar N2O119 (18)87YesYes (temp/trop)10/10High[9]
Cover crops GHG106 studies, 372 sitesAssessedYesYes (4 climate zones)9/10High[147]
AWD rice CH4/N2OGlobal datasetAssessedYesYes (soil, climate)9/10High[145]
Legume rotation11,768 (462)AssessedYesYes (pedoclimatic)9/10High[146]
Biochar N2O (meta-of-metas)Multiple MAsVariousYesYes9/10High[122]
No-till N2O~60 (15)~75NoPartial6/10Moderate[115]
Biochar N2O~30 (12)NR **NoPartial4/10Low–Mod[148]
Interpretation: High-quality meta-analyses (biochar [9], cover crops [115]) scored ≥ 8/10 with >100 observations, formal bias testing, and climate stratification. Additional meta-analyses (no-till [115]) provided moderate-quality evidence with context-specific findings. * Quality score based on sample size, heterogeneity control, publication bias assessment, climate/soil stratification, and temporal validation (>2 years). ** NR = not reported in original publication.
Table 4. Evaluation of crop and soil management practices for GHG mitigation.
Table 4. Evaluation of crop and soil management practices for GHG mitigation.
PracticeGHG Mitigation PotentialKey BenefitsChallenges and LimitationsAgricultural EvidenceReference
Conservation Tillage/No-TillReduces CO2 emissions through soil carbon preservation; variable N2O effects (−11%, 95% CI: −19% to −1%; high heterogeneity I2 = 89%)Reduced soil erosion, improved water retention, lower fuel costs, enhanced soil organic matterVariable effectiveness across climates; may increase N2O in humid regions; soil compaction risks; herbicide dependency; incompatible with some smallholder systemsTemperate and tropical agricultural systems; smallholder contexts; long-term soil studies[12,58,59,164]
Biochar ApplicationReduces N2O emissions by 16.2% (95% CI: 9.8–22.6%) in temperate systems; increases SOC by 61%; persistent C sequestrationEnhanced soil structure, improved nutrient retention, increased pH in acidic soils, long-term C storage, improved microbial activityHigh upfront costs (USD 200–400 ha−1); production infrastructure requirements; variable effects in tropical systems (8–12% reduction); limited availability; application rate optimization neededMeta-analysis across temperate agricultural soils; field validation 4–6 years[9,10,75,137,139]
Cover CroppingReduces CO2 through biomass addition; improves soil C sequestration; reduces N2O through improved N cyclingErosion control, weed suppression, improved soil health, nitrogen fixation (legumes), enhanced biodiversityAdditional seed and management costs; potential yield competition; termination timing critical; requires knowledge/planning; may increase water useDiverse cropping systems; temperate and tropical applications[162,168,169]
Crop Rotation (Legume-Based)Reduces N2O by 39% (range: 28–51%) through improved N efficiency; increases SOC by 18% compared to monoculturePest and disease management, improved soil fertility, diversified income, reduced synthetic N requirements (65% reduction)Market access for diverse crops; increased management complexity; knowledge requirements; storage/processing infrastructureLong-term field trials temperate corn systems; European agricultural systems[7,120,154,156]
Agroforestry SystemsSequesters 74–320 Mg C ha−1 depending on system maturity; variable effects on N2O and CH4Climate adaptation, biodiversity conservation, diversified income, microclimate regulation, long-term C storageLong establishment period (10–15 years); initial yield reductions; land tenure requirements; technical knowledge needs; upfront investmentTropical and temperate systems; Indonesia case studies; global meta-analyses[11,31,136,170,171]
Reduced/Optimized Nitrogen FertilizationReduces N2O emissions by 55–64% when combined with EEF while sustaining yieldsReduced input costs, improved water quality, lower GHG emissions, maintained productivityPrecision management requirements; soil testing costs; risk perception; yield variability concerns; requires trainingTemperate rainfed corn systems; Indo-Gangetic Plains; global assessments[3,18,172,173,174,175]
Organic Amendments (Manure/Compost)Variable effects on N2O (depends on application rate and timing); improves long-term SOCImproved soil structure, nutrient recycling, waste valorization, enhanced microbial activityPotential for high N2O emissions if poorly managed; transportation costs; quality variability; pathogen risks; application timing criticalIntegrated crop–livestock systems; organic farming systems[14,176,177,178]
Alternate Wetting and Drying (Rice)Reduces CH4 emissions by up to 48–84% (when combined with crop rotation) without yield penaltiesWater savings (15–30%), reduced irrigation costs, improved root health, maintained yieldsRequires irrigation control infrastructure; labor for water management; risk of drought stress; not suitable for all soil typesAsian rice systems; field trials across climate zones[160,161,179,180]
Improved Crop Varieties (Climate-Smart)Indirect GHG benefits through improved N use efficiency; enhanced resilience reduces emission intensityDrought/heat tolerance, improved nutrient efficiency, enhanced productivity, climate adaptationSeed access and affordability; varietal selection for local conditions; requires breeding programs; intellectual property constraintsDiverse crop systems; smallholder and commercial applications[36,37,181,182]
Integrated Crop-Livestock SystemsReduces GHG by >40% through nutrient recycling and optimized management; manure valorization reduces CH4Nutrient cycling, diversified income, improved resilience, waste valorization, enhanced soil fertilityComplex management requirements; infrastructure needs; knowledge intensity; scale requirements; labor demandsChinese agricultural systems; mixed farming systems globally[14,177,183,184]
Table 5. Baseline specification and regional elasticities.
Table 5. Baseline specification and regional elasticities.
Region/SystemBaseline N Rate (kg ha−1)Baseline N2O Emission (kg N2O-N ha−1 yr−1)Emission Factor (% of N Applied)Climate ConditionReference
Temperate cereals (intensive)165–1901.8–4.61.0–2.6Humid, fine-textured soils[18,86,91]
Temperate cereals (moderate)120–1601.2–2.40.8–1.5Variable moisture[86,117]
Temperate dry systems120–1600.6–2.40.5–1.5Low precipitation[91,117]
Subtropical rice-wheat (intensive)200–2502.0–5.01.0–2.5Monsoon, irrigated[116,119]
Tropical smallholder40–800.4–1.60.8–2.0Variable, rain-fed[118]
Table 6. Nutrient management strategies for nitrous oxide mitigation in agricultural systems: key outcomes and implementation challenges.
Table 6. Nutrient management strategies for nitrous oxide mitigation in agricultural systems: key outcomes and implementation challenges.
Focus AreaKey FindingsLimitations/ChallengesStudy
4R Nutrient StewardshipImproved NUE, reduced maize yield gap, and higher profitabilityRequires farmer training and monitoring systems[186]
Precision agricultureSystematic review shows potential for sustainable productionLimited adoption in smallholder systems[172]
Sensor-guided irrigationReduced water uses and improved efficiency in tomato productionHigh initial technology cost[190]
Water-saving irrigation in riceLowered CH4 and N2O emissions, improved water efficiencyDependent on irrigation infrastructure[179]
Fertilizer access in MalawiHighlights regional disparities in affordability and accessSmallholders face affordability barriers[191]
Nitrogenous fertilizersDiscusses sustainability challenges and mitigation strategiesEnhanced fertilizers costly, long-term effects uncertain[185]
Crop inventoriesProvided harmonized GHG emission factorsData gaps across cropping systems[64]
Field experiments in sorghumDeveloped adaptation strategies for semi-arid tropicsNeeds long-term validation across regions[181]
Soil and crop strategiesEnsured productivity and sustainabilityRequires integration with policy support[192]
Legacy phosphorus useProposed sustainable nutrient management strategiesLimited large-scale application evidence[193]
Note: Emission factors increase non-linearly at high N rates (exponential response, β = 1.6–2.0) [119]. All mitigation percentages are calculated relative to these region-specific baselines using sequential accounting to prevent double counting.
Table 7. Socio-economic and policy dimensions of adoption.
Table 7. Socio-economic and policy dimensions of adoption.
Focus AreaKey FindingsLimitations/ChallengesStudy
Credit accessIdentified barriers in agri-business financingLimited rural credit availability restricts adoption[194]
Agroforestry adoptionHigh upfront costs and risk perception reduce uptakeAdoption low despite proven benefits[195]
Smallholder agroforestryContributes to food security and resilienceLack of training and extension support[196]
Gender and CSA practicesWomen’s involvement enhances adoption of climate-smart agricultureWomen face unequal access to resources and decisions[197]
Payments for ecosystem servicesIncentives can accelerate agroforestry adoptionEffectiveness depends on long-term monitoring[198]
Policy transparencyTransparent enforcement supports adoptionWeak compliance undermines effectiveness[199]
CSA scaling in South AfricaMarket and institutional frameworks drive adoptionSmallholders excluded from benefits in some contexts[200]
Science–policy engagementStrengthens CSA adoption pathwaysRequires multi-level collaboration[201]
Participatory agri-environment designAligns schemes with farmer needs and nature recoveryImplementation challenges persist[202]
Table 8. Key studies on integrated approaches and future pathways for agricultural GHG mitigation.
Table 8. Key studies on integrated approaches and future pathways for agricultural GHG mitigation.
Focus AreaKey FindingsLimitations/ChallengesStudy
Conservation tillageImproved soil health and reduced GHG emissionsBenefits vary by soil and climate conditions[203]
Crop–livestock integrationReduced N2O and CH4 emissions, enhanced fertilityRequires resource availability and management capacity[177]
Regenerative agroforestryPromotes climate-resilient landscapesLong adoption timelines and land-use trade-offs[31]
Digital & AI toolsInternet of Things and AI improve site-specific nutrient and water useHigh cost and infrastructure needs[22]
Regenerative soil managementNovel scoring system for SOC and GHG monitoringLimited regional validation[204]
Smart technologiesSystematic review shows climate mitigation potentialRequires socio-economic feasibility studies[20]
Financial inclusionAccess to finance enhances adoption of CSAGender gaps persist in smallholder agriculture[25]
Policy integrationStresses integrative approaches to Paris goalsRequires alignment of global and local policies[205]
Carbon marketsAnalyzed integrity of Paris mechanismsRisk of inequitable benefit distribution[206]
Green technologiesNovel mitigation for air/water impact in shippingLessons need adaptation to agriculture context[207]
Table 9. Feasibility assessment of ICEMF.
Table 9. Feasibility assessment of ICEMF.
ICEMF ComponentFeasibilityTimelineKey BottleneckEnabling Condition
Spatial modeling capacityHigh2–3 yearsComputing infrastructureInternational technology transfer
Biochar (temperate)Moderate–High5–7 yearsProduction scalabilityCarbon credit financing
Precision fertilization (commercial)High3–5 yearsEquipment costCooperative purchasing
Agroforestry (smallholder)Low–Moderate10–15 yearsTenure insecurityLand reform prerequisite
Tiered MRV systemModerate5–7 yearsStandardizationInternational protocols
Table 10. ICEMF MRV framework summary.
Table 10. ICEMF MRV framework summary.
ComponentTier 1Tier 2Tier 3
MethodDirect GHG measurementProcess models + soil samplingRemote sensing + emission factors
Accuracy±5–10%±15–25%±25–35%
Cost (USD ha−1 yr−1)10,000–50,000 (per site)50–15015–30
Scale50 sites2000 farms>100,000 farms
ApplicationCalibration, researchCarbon markets, trainingNational inventory, climate finance
Disclaimer/Publisher’s Note: The statements, opinions and data contained in all publications are solely those of the individual author(s) and contributor(s) and not of MDPI and/or the editor(s). MDPI and/or the editor(s) disclaim responsibility for any injury to people or property resulting from any ideas, methods, instructions or products referred to in the content.

Share and Cite

MDPI and ACS Style

De Silva, A.G.S.D.; Al-Musawi, Z.K.; Samuel, A.; Malwalage, S.M.; Ramanathan, T.; Kulmány, I.M.; Molnár, Z. Greenhouse Gas Emissions in Agricultural Crops and Management Practices: The Impact of the Integrated Crop Emission Mitigation Framework on Greenhouse Gas Reduction. Agronomy 2026, 16, 5. https://doi.org/10.3390/agronomy16010005

AMA Style

De Silva AGSD, Al-Musawi ZK, Samuel A, Malwalage SM, Ramanathan T, Kulmány IM, Molnár Z. Greenhouse Gas Emissions in Agricultural Crops and Management Practices: The Impact of the Integrated Crop Emission Mitigation Framework on Greenhouse Gas Reduction. Agronomy. 2026; 16(1):5. https://doi.org/10.3390/agronomy16010005

Chicago/Turabian Style

De Silva, Agampodi Gihan S. D., Zainulabdeen Kh. Al-Musawi, Asish Samuel, Shyama Malika Malwalage, Thusyanthini Ramanathan, István Mihály Kulmány, and Zoltán Molnár. 2026. "Greenhouse Gas Emissions in Agricultural Crops and Management Practices: The Impact of the Integrated Crop Emission Mitigation Framework on Greenhouse Gas Reduction" Agronomy 16, no. 1: 5. https://doi.org/10.3390/agronomy16010005

APA Style

De Silva, A. G. S. D., Al-Musawi, Z. K., Samuel, A., Malwalage, S. M., Ramanathan, T., Kulmány, I. M., & Molnár, Z. (2026). Greenhouse Gas Emissions in Agricultural Crops and Management Practices: The Impact of the Integrated Crop Emission Mitigation Framework on Greenhouse Gas Reduction. Agronomy, 16(1), 5. https://doi.org/10.3390/agronomy16010005

Note that from the first issue of 2016, this journal uses article numbers instead of page numbers. See further details here.

Article Metrics

Back to TopTop