Characterization of the C2H2 Zinc Finger Protein Family in Setosphaeria turcica
Abstract
1. Introduction
2. Materials and Methods
2.1. Strains, Plant Materials, and Culture Conditions
2.2. Characterization and Physicochemical Profiling of StZF Proteins in S. turcica
2.3. Structural Analysis of the StZF Genes
2.4. Multiple Sequence Alignment and Conserved Motif Analysis of the S. turcica StZF Proteins
2.5. Phylogenetic Analysis of the StZF Proteins
2.6. Prediction of a Protein–Protein Interaction (PPI) Network for the StZF Proteins
2.7. Total RNA Extraction and Real-Time Quantitative PCR (qRT–PCR)
2.8. Yeast Two-Hybrid (Y2H) Assay to Test Protein–Protein Interactions of StZF7, StZF8, and StZF16
2.9. Expression of StZF Genes Across Five Developmental Stages in S. turcica
2.10. Expression of StZF Genes in S. turcica During Infection of Maize
3. Results
3.1. Identification and Physicochemical Analysis of StZF Proteins in S. turcica
3.2. Structures of the StZF Genes in S. turcica
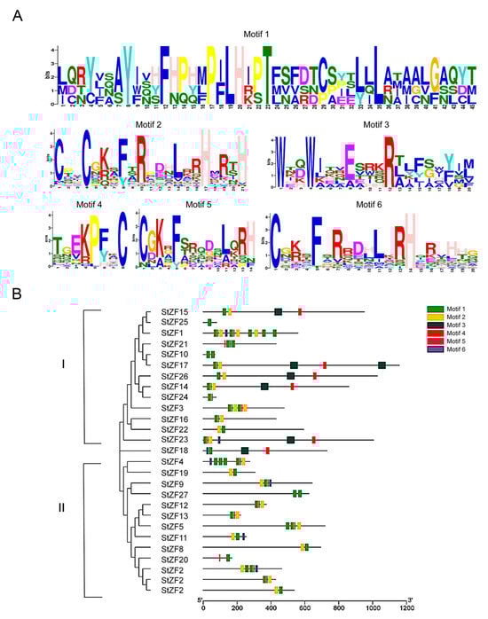
3.3. Conserved Motifs in the StZF Proteins of S. turcica
3.4. Phylogenetic Analysis of the StZF Proteins in S. turcica
3.5. Construction and Validation of a PPI Network for the StZF Proteins
3.6. Expression Patterns of StZF Genes During Growth and Development of S. turcica
3.7. Expression Patterns of StZF Genes During Infection
4. Discussion
5. Conclusions
Supplementary Materials
Author Contributions
Funding
Data Availability Statement
Conflicts of Interest
References
- Fang, Y.L.; Zhou, Y.Y.; Li, X.; Gao, Y.; Wang, D.L.; Liu, M.J.; Zhang, Z.J. Histological characterization of the early-stage infection events of Setosphaeria turcica in maize. Plant Pathol. 2021, 71, 251–261. [Google Scholar] [CrossRef]
- Mideros, S.X.; Chung, C.-L.; Wiesner-Hanks, T.; Poland, J.A.; Wu, D.; Fialko, A.A.; Turgeon, B.G.; Nelson, R.J. Determinants of virulence and in vitro development colocalize on a genetic map of Setosphaeria turcica. Phytopathology 2018, 108, 254–263. [Google Scholar] [CrossRef] [PubMed]
- Singh, P.; Huang, S.-Y.; Hernandez, A.G.; Adhikari, P.; Jamann, T.M.; Mideros, S.X. Genomic regions associated with virulence in Setosphaeria turcica identified by linkage mapping in a biparental population. Fungal Genet. Biol. 2022, 159, 103655. [Google Scholar] [CrossRef]
- Cao, Z.; Zhang, K.; Guo, X.; Turgeon, B.G.; Dong, J. A genome resource of Setosphaeria turcica, causal agent of Northern Leaf Blight of Maize. Phytopathology 2020, 110, 2014–2016. [Google Scholar] [CrossRef]
- Galiano-Carneiro, A.L.; Miedaner, T. Genetics of Resistance and Pathogenicity in the maize/Setosphaeria turcica pathosystem and implications for breeding. Front. Plant Sci. 2017, 8, 1490. [Google Scholar] [CrossRef] [PubMed]
- Ma, Z.; Liu, B.; He, S.; Gao, Z. Analysis of physiological races and genetic diversity of Setosphaeria turcica (Luttr.) K.J. Leonard & Suggs from different regions of China. Can. J. Plant Pathol. 2020, 42, 396–407. [Google Scholar]
- Cassandri, M.; Smirnov, A.; Novelli, F.; Pitolli, C.; Agostini, M.; Malewicz, M.; Melino, G.; Raschellà, G. Zinc-finger proteins in health and disease. Cell Death Discov. 2017, 3, 17071. [Google Scholar] [CrossRef]
- Laurent, A.; Masse, J.; Omilli, F.; Deschamps, S.; Richard-Parpaillon, L.; Chartrain, I.; Pellerin, I. ZFPIP/Zfp462 is maternally required for proper early Xenopus laevis development. Dev. Biol. 2009, 327, 169–176. [Google Scholar] [CrossRef]
- Moulick, D.; Bhutia, K.L.; Sarkar, S.; Roy, A.; Mishra, U.N.; Pramanick, B.; Maitra, S.; Shankar, T.; Hazra, S.; Skalicky, M.; et al. The intertwining of Zn-finger motifs and abiotic stress tolerance in plants: Current status and future prospects. Front. Plant Sci. 2023, 13, 1083960. [Google Scholar] [CrossRef]
- Laity, J.H.; Lee, B.M.; Wright, P.E. Zinc finger proteins: New insights into structural and functional diversity. Curr. Opin. Struct. Biol. 2001, 11, 39–46. [Google Scholar] [CrossRef]
- Wang, Y.; Cao, Y.Y.; Jia, X.M.; Cao, Y.B.; Gao, P.H.; Fu, X.P.; Ying, K.; Chen, W.S.; Jiang, Y.Y. Cap1p is involved in multiple pathways of oxidative stress response in Candida albicans. Free Radic. Biol. Med. 2006, 40, 1201–1209. [Google Scholar] [CrossRef] [PubMed]
- Tian, Z.D.; Zhang, Y.; Liu, J.; Xie, C.H. Novel potato C2H2-type zinc finger protein gene, StZFP1, which responds to biotic and abiotic stress, plays a role in salt tolerance. Plant Biol. 2010, 12, 689–697. [Google Scholar] [CrossRef] [PubMed]
- Huang, L.; Xie, R.; Hu, Y.; Du, L.; Wang, F.; Zhao, X.; Liu, D. A C2H2-type zinc finger protein TaZFP8-5B negatively regulates disease resistance. BMC Plant Biol. 2024, 24, 1116. [Google Scholar] [CrossRef]
- Li, W.T.; He, M.; Wang, J.; Wang, Y.P. Zinc finger protein (ZFP) in plants-a review. Plant Omics 2013, 6, 474. [Google Scholar]
- Wang, K.; Ding, Y.; Cai, C.; Chen, Z.; Zhu, C. The role of C2H2 zinc finger proteins in plant responses to abiotic stresses. Physiol. Plant. 2018, 165, 690–700. [Google Scholar] [CrossRef]
- Nicholls, S.; Straffon, M.; Enjalbert, B.; Nantel, A.; Macaskill, S.; Whiteway, M.; Brown, A.J.P. Msn2- and Msn4-like transcription factors play no obvious roles in the stress responses of the fungal pathogen. Eukaryot. Cell 2004, 3, 1111–1123. [Google Scholar] [CrossRef]
- Watanabe, D.; Wu, H.; Noguchi, C.; Zhou, Y.; Akao, T.; Shimoi, H. Enhancement of the initial rate of ethanol fermentation due to dysfunction of yeast stress response components Msn2p and/or Msn4p. Appl. Environ. Microbiol. 2011, 77, 934–941. [Google Scholar] [CrossRef]
- Dai, B.D.; Wang, Y.; Zhao, L.X.; Li, D.D.; Li, M.B.; Cao, Y.B.; Jiang, Y.Y. Cap1p attenuates the apoptosis of Candida albicans. FEBS J. 2013, 280, 2633–2643. [Google Scholar] [CrossRef] [PubMed]
- Inoue, T.; Higuchi, M.; Hashimoto, Y.; Seki, M.; Kobayashi, M.; Kato, T.; Tabata, S.; Shinozaki, K.; Kakimoto, T. Identification of CRE1 as a cytokinin receptor from Arabidopsis. Nature 2001, 409, 1060–1063. [Google Scholar] [CrossRef]
- Hu, P.; Wang, Y.; Zhou, J.; Pan, Y.; Liu, G. AcstuA, which encodes an APSES transcription regulator, is involved in conidiation, cephalosporin biosynthesis and cell wall integrity of Acremonium chrysogenum. Fungal Genet. Biol. 2015, 83, 26–40. [Google Scholar] [CrossRef]
- Guan, F.; Pan, Y.; Li, J.; Liu, G. A GATA-type transcription factor AcAREB for nitrogen metabolism is involved in regulation of cephalosporin biosynthesis in Acremonium chrysogenum. Sci. China Life Sci. 2017, 60, 958–967. [Google Scholar] [CrossRef] [PubMed]
- Zhang, J.G.; Xu, S.Y.; Ying, S.H.; Feng, M.G. Roles of BrlA and AbaA in mediating asexual and insect pathogenic lifecycles of metarhizium robertsii. J. Fungi 2022, 8, 1110. [Google Scholar] [CrossRef] [PubMed]
- Cziferszky, A.; Mach, R.L.; Kubicek, C.P. Phosphorylation positively regulates DNA binding of the carbon catabolite repressor Cre1 of Hypocrea jecorina (Trichoderma reesei). J. Biol. Chem. 2002, 277, 14688–14694. [Google Scholar] [CrossRef]
- Verfaillie, D.; Janssen, F.; Van Royen, G.; Wouters, A.G.B. A systematic study of the impact of the isoelectric precipitation process on the physical properties and protein composition of soy protein isolates. Food Res. Int. 2023, 163, 112177. [Google Scholar] [CrossRef]
- De, R.; Mahata, M.K.; Kim, K.T. Structure-Based Varieties of Polymeric Nanocarriers and Influences of Their Physicochemical Properties on Drug Delivery Profiles. Adv. Sci. 2022, 9, 10. [Google Scholar] [CrossRef]
- Liu, Y.; Gong, X.; Li, M.; Si, H.; Zhou, Q.; Liu, X.; Fan, Y.; Zhang, X.; Han, J.; Gu, S.; et al. Effect of osmotic stress on the growth, development and pathogenicity of Setosphaeria turcica. Front. Microbiol. 2021, 12. [Google Scholar] [CrossRef] [PubMed]
- Gu, S.Q.; Li, P.; Wu, M.; Hao, Z.M.; Gong, X.D.; Zhang, X.Y.; Tian, L.; Zhang, P.; Wang, Y.; Cao, Z.Y.; et al. StSTE12 is required for the pathogenicity of Setosphaeria turcica by regulating appressorium development and penetration. Microbiol. Res. 2014, 169, 817–823. [Google Scholar] [CrossRef]
- Lv, R.; Liu, Y.; Gong, X.; Han, J.; Gu, S.; Dong, J. Expression and purification of the transcription factor StMsn2 from Setosphaeria turcica in Escherichia coli. Electron. J. Biotechnol. 2019, 40, 65–70. [Google Scholar] [CrossRef]
- Finn, R.D.; Bateman, A.; Clements, J.; Coggill, P.; Eberhardt, R.Y.; Eddy, S.R.; Heger, A.; Hetherington, K.; Holm, L.; Mistry, J.; et al. Pfam: The protein families database. Nucleic Acids Res. 2014, 42, D222–D230. [Google Scholar] [CrossRef]
- Gasteiger, E.; Gattiker, A.; Hoogland, C.; Ivanyi, I.; Appel, R.D.; Bairoch, A. ExPASy: The proteomics server for in-depth protein knowledge and analysis. Nucleic Acids Res. 2003, 31, 3784–3788. [Google Scholar] [CrossRef] [PubMed]
- Hu, B.; Jin, J.; Guo, A.-Y.; Zhang, H.; Luo, J.; Gao, G. GSDS 2.0: An upgraded gene feature visualization server. Bioinformatics 2015, 31, 1296–1297. [Google Scholar] [CrossRef]
- Chen, C.J.; Wu, Y.; Li, J.W.; Wang, X.; Zeng, Z.H.; Xu, J.; Liu, Y.L.; Feng, J.T.; Chen, H.; He, Y.H.; et al. TBtools-II: A ‘one for all, all for one’ bioinformatics platform for biological big-data mining. Mol. Plant 2023, 16, 1733–1742. [Google Scholar] [CrossRef] [PubMed]
- Tamura, K.; Stecher, G.; Peterson, D.; Filipski, A.; Kumar, S. MEGA6: Molecular evolutionary genetics analysis version 6.0. Mol. Biol. Evol. 2013, 30, 2725–2729. [Google Scholar] [CrossRef] [PubMed]
- Cherry, J.M.; Hong, E.L.; Amundsen, C.; Balakrishnan, R.; Binkley, G.; Chan, E.T.; Christie, K.R.; Costanzo, M.C.; Dwight, S.S.; Engel, S.R.; et al. Saccharomyces Genome Database: The genomics resource of budding yeast. Nucleic Acids Res. 2011, 40, D700–D705. [Google Scholar] [CrossRef] [PubMed]
- Lei, D.; Lin, R.; Yin, C.; Li, P.; Zheng, A. Global protein–protein interaction network of rice sheath blight pathogen. J. Proteome Res. 2014, 13, 3277–3293. [Google Scholar] [CrossRef]
- Untergasser, A.; Cutcutache, I.; Koressaar, T.; Ye, J.; Faircloth, B.C.; Remm, M.; Rozen, S.G. Primer3—New capabilities and interfaces. Nucleic Acids Res. 2012, 40, e115. [Google Scholar] [CrossRef]
- Livak, K.J.; Schmittgen, T.D. Analysis of relative gene expression data using real-time quantitative PCR and the 2 (-Delta Delta C(T)) method. Methods 2001, 25, 402–408. [Google Scholar] [CrossRef]
- He, W.; Li, T.; Xiong, B.; Shen, L.; Chen, P. The role and mechanism of BmsPLA2-1-1 in the IMD pathway in silkworm, Bomybx mori. Int. J. Biol. Macromol. 2024, 283, 137297. [Google Scholar] [CrossRef]
- Gong, X.; Han, D.; Zhang, L.; Yin, G.; Yang, J.; Jia, H.; Cao, Z.; Dong, J.; Liu, Y.; Gu, S. Comprehensive analysis of the LysM protein family and functional characterization of the key LysM effector StLysM1, which modulates plant immunity in Setosphaeria turcica1. J. Integr. Agric. 2025, 24, 1860–1874. [Google Scholar] [CrossRef]
- Gasteiger, E.; Hoogland, C.; Gattiker, A.; Duvaud, S.; Wilkins, M.R.; Appel, R.D.; Bairoch, A. Protein Identification and Analysis Tools on the Expasy Server. In The Proteomics Protocols Handbook; Walker, J.M., Ed.; Humana Press: Totowa, NJ, USA, 2005; pp. 571–607. [Google Scholar]
- Sun, Z.; Liu, R.; Guo, B.; Huang, K.; Wang, L.; Han, Y.; Li, H.; Hou, S. Ectopic expression of GmZAT4, a putative C2H2-type zinc finger protein, enhances PEG and NaCl stress tolerances in Arabidopsis thaliana. 3 Biotech 2019, 9, 166. [Google Scholar] [CrossRef]
- Kim, S.; Choi, K.; Park, C.; Hwang, H.J.; Lee, I. Suppressor of frigida4, encoding a C2H2-type zinc finger protein, represses flowering by transcriptional activation of Arabidopsis flowering locus c. Plant Cell 2006, 18, 2985–2998. [Google Scholar] [CrossRef] [PubMed]
- Sakamoto, H.; Maruyama, K.; Sakuma, Y.; Meshi, T.; Iwabuchi, M.; Shinozaki, K.; Yamaguchi-Shinozaki, K. Arabidopsis Cys2/His2-type zinc-finger proteins function as transcription repressors under drought, cold, and high-salinity stress conditions. Plant Physiol. 2004, 136, 2734–2746. [Google Scholar] [CrossRef] [PubMed]
- Xiong, D.; Wang, Y.; Deng, C.; Hu, R.; Tian, C. Phylogenic analysis revealed an expanded C2H2-homeobox subfamily and expression profiles of C2H2 zinc finger gene family in Verticillium dahliae. Gene 2015, 562, 169–179. [Google Scholar] [CrossRef]
- Zhang, J.; Chi, Y.; Li, S.; Zhang, J.; Chen, J. Expression and analysis of zinc finger family gene in Lenzites gibbosa. J. For. Res. 2019, 31, 1889–1898. [Google Scholar] [CrossRef]
- Wu, S.; Chen, Y.; Li, J.; Fu, C.; Luo, X.; Wang, J.; Wan, X.; Huang, K.; Zhou, H.; Xie, G.; et al. Genome-wide analysis of the C2H2-type zinc finger protein family in rice (Oryza sativa) and the role of OsC2H2.35 in cold stress response. Plant Stress 2025, 15, 100772. [Google Scholar] [CrossRef]
- Shi, X.; Gu, Y.; Dai, T.; Wu, Y.; Wu, P.; Xu, Y.; Chen, F. Regulation of trichome development in tobacco by JcZFP8, a C2H2 zinc finger protein gene from Jatropha curcas L. Gene 2018, 658, 47–53. [Google Scholar] [CrossRef]
- Gourcilleau, D.; Lenne, C.; Armenise, C.; Moulia, B.; Julien, J.L.; Bronner, G.; Leblanc-Fournier, N. Phylogenetic study of plant q-type C2H2 zinc finger proteins and expression analysis of poplar genes in response to osmotic, cold and mechanical stresses. DNA Res. 2011, 18, 77–92. [Google Scholar] [CrossRef]
- Cao, H.; Huang, P.; Zhang, L.; Shi, Y.; Sun, D.; Yan, Y.; Liu, X.; Dong, B.; Chen, G.; Snyder, J.H.; et al. Characterization of 47 Cys2-His2 zinc finger proteins required for the development and pathogenicity of the rice blast fungus Magnaporthe oryzae. New Phytol. 2016, 211, 1035–1051. [Google Scholar] [CrossRef]
- Wodak, S.J.; Vlasblom, J.; Turinsky, A.L.; Pu, S. Protein–protein interaction networks: The puzzling riches. Curr. Opin. Struct. Biol. 2013, 23, 941–953. [Google Scholar] [CrossRef]
- Vazquez, A.; Flammini, A.; Maritan, A.; Vespignani, A. Global protein function prediction from protein-protein interaction networks. Nat. Biotechnol. 2003, 21, 697–700. [Google Scholar] [CrossRef]
- Luthfi, M.; Piapukiew, J.; Pandey, R.B.; Sompornpisut, P. Comparative omics analysis for novel target discovery in plant pathogens: A case study for Magnaporthe oryzae. Plant Pathol. 2023, 73, 564–577. [Google Scholar] [CrossRef]
- Wang, Y.; Dou, D.; Wang, X.; Li, A.; Sheng, Y.; Hua, C.; Cheng, B.; Chen, X.; Zheng, X.; Wang, Y. The PSCZF1 gene encoding a C2H2 zinc finger protein is required for growth, development and pathogenesis in Phytophthora sojae. Microb. Pathog. 2009, 47, 78–86. [Google Scholar] [CrossRef] [PubMed]
- Zhu, H.; Situ, J.; Guan, T.; Dou, Z.; Kong, G.; Jiang, Z.; Xi, P. A C2H2 zinc finger protein PlCZF1 is necessary for oospore development and virulence in Peronophythora litchii. Int. J. Mol. Sci. 2022, 23, 2733. [Google Scholar] [CrossRef] [PubMed]
- Esch, R.K.; Wang, Y.; Errede, B. Pheromone-induced degradation of Ste12 contributes to signal attenuation and the specificity of developmental fate. Eukaryot. Cell 2006, 5, 2147–2160. [Google Scholar] [CrossRef]
- Hoi, J.W.S.; Dumas, B. Ste12 and Ste12-like proteins, fungal transcription factors regulating development and pathogenicity. Eukaryot. Cell 2010, 9, 480–485. [Google Scholar]
- Chang, Y.C.; Penoyer, L.A.; Kwon-Chung, K.J. The second STE12 homologue of Cryptococcus neoformans is MATa-specific and plays an important role in virulence. Proc. Natl. Acad. Sci. USA 2001, 98, 3258–3263. [Google Scholar] [CrossRef]
- Choi, J.; Kim, Y.; Kim, S.; Park, J.; Lee, Y.-H. MoCRZ1, a gene encoding a calcineurin-responsive transcription factor, regulates fungal growth and pathogenicity of Magnaporthe oryzae. Fungal Genet. Biol. 2009, 46, 243–254. [Google Scholar] [CrossRef]






Disclaimer/Publisher’s Note: The statements, opinions and data contained in all publications are solely those of the individual author(s) and contributor(s) and not of MDPI and/or the editor(s). MDPI and/or the editor(s) disclaim responsibility for any injury to people or property resulting from any ideas, methods, instructions or products referred to in the content. |
© 2025 by the authors. Licensee MDPI, Basel, Switzerland. This article is an open access article distributed under the terms and conditions of the Creative Commons Attribution (CC BY) license (https://creativecommons.org/licenses/by/4.0/).
Share and Cite
Jia, H.; Zhou, Q.; Li, P.; Li, M.; Li, X.; Liu, Z.; Gong, X.; Dong, J.; Gu, S.; Liu, Y. Characterization of the C2H2 Zinc Finger Protein Family in Setosphaeria turcica. Agronomy 2025, 15, 1434. https://doi.org/10.3390/agronomy15061434
Jia H, Zhou Q, Li P, Li M, Li X, Liu Z, Gong X, Dong J, Gu S, Liu Y. Characterization of the C2H2 Zinc Finger Protein Family in Setosphaeria turcica. Agronomy. 2025; 15(6):1434. https://doi.org/10.3390/agronomy15061434
Chicago/Turabian StyleJia, Hui, Qihui Zhou, Pan Li, Minye Li, Xueran Li, Zhihang Liu, Xiaodong Gong, Jingao Dong, Shouqin Gu, and Yuwei Liu. 2025. "Characterization of the C2H2 Zinc Finger Protein Family in Setosphaeria turcica" Agronomy 15, no. 6: 1434. https://doi.org/10.3390/agronomy15061434
APA StyleJia, H., Zhou, Q., Li, P., Li, M., Li, X., Liu, Z., Gong, X., Dong, J., Gu, S., & Liu, Y. (2025). Characterization of the C2H2 Zinc Finger Protein Family in Setosphaeria turcica. Agronomy, 15(6), 1434. https://doi.org/10.3390/agronomy15061434

