You are currently viewing a new version of our website. To view the old version click .
Agronomy
  • Article
  • Open Access

7 April 2025

Screening of Positive Regulatory Stimuli for Stomatal Opening in Chinese Cabbage

,
and
1
Department of Agronomy and Horticulture, Jiangsu Vocational College of Agriculture and Forest, Jurong 212400, China
2
The National Forestry and Grassland Administration Engineering Research Center for Germplasm Innovation and Utilization of Warm-Season Turfgrasses, Jiangsu Key Laboratory for Conservation and Utilization of Plant Resources, Institute of Botany, Jiangsu Province and Chinese Academy of Sciences (Nanjing Botanical Garden Mem. Sun Yat-Sen), Nanjing 210014, China
*
Author to whom correspondence should be addressed.
This article belongs to the Topic Plant Physiological and Ecological Responses to Environmental Stress

Abstract

Increasing the stomatal aperture is a crucial strategy for enhancing the rate of CO2 absorption, which ultimately contributes to increased plant yield through improved photosynthetic activity. The successful implementation of this strategy depends on the rapid identification of positive regulatory environmental stimuli that promote stomatal opening. However, current research on stomatal opening regulation has predominantly focused on Arabidopsis and other crops, with comparatively less attention given to leafy vegetables. In this study, Chinese cabbage was selected as the experimental material. A suitable method for isolating stomata from Chinese cabbage was developed by comparing the advantages and disadvantages of several commonly used stomatal isolation techniques. Subsequently, an effective method for observing stomatal aperture was established through an investigation of the time and concentration dependence on potassium-containing solutions. Utilizing this observation method, the stomatal aperture response to twelve environmental stimuli was examined to facilitate the rapid screening of a formula to enhance stomatal opening. The stomatal aperture observation protocol involved incubating the abaxial epidermis, obtained via the epidermal peeling method, in an opening solution containing 0.5% KCl (pH 6.0) under light for 5 h. The results indicated that stomatal opening is concentration dependent on external environmental stimuli. The exogenous application of 100 µM Ca2+ (33.5%), 50 µM brassinosteroid (43.5%), and 10 µM cytokinin (43.4%) resulted in an increase in stomatal aperture of over 30%. This research provides a foundation for manipulating the stomatal opening of Chinese cabbage to enhance production.

1. Introduction

More than 90% of plant dry matter accumulation is derived from photosynthesis [1,2]. Therefore, enhancing the photosynthetic rate of plants is crucial for increasing crop yield. As one of the substrates for photosynthesis, the concentration of CO2 in the atmosphere rose from 275 ppm at the onset of the Industrial Revolution to 415 ppm [3]. Although the increase in CO2 concentration has adverse effects on global warming, it significantly enhances the photosynthetic rate of plants and promotes growth, a phenomenon known as the CO2 fertilization effect [4]. Simulation results indicate that even with an increase in CO2 concentration from 400 ppm to 600 ppm, both the photosynthetic rate and biomass of plants can significantly increase [5,6,7]. Collectively, these findings suggest that the low CO2 absorption flux in plants remains a primary limiting factor for achieving high photosynthetic rates. The stomata on the leaves serve as gateways for CO2 entry, and the stomatal aperture directly regulates the rate of CO2 influx. Given that the direct application of CO2 fertilizers exacerbates carbon emissions, increasing stomatal opening to enhance CO2 uptake and improve the photosynthetic rate has become an essential strategy.
The stomatal aperture of plants is regulated by temperature, light, pH, and hormones, and its response to these environmental stimuli is concentration dependent and species specific [8,9,10]. Rapid screening of environmental stimuli that positively regulate stomatal aperture is crucial for the subsequent development of foliar sprays aimed at increasing stomatal aperture and improving photosynthetic rates, ultimately leading to enhanced yield. However, current research on stomatal opening regulation predominantly focuses on model plants, such as Arabidopsis thaliana [11] and various crops [12,13,14,15], with comparatively less attention given to the issue of leafy vegetables [16]. Leafy vegetables may exhibit unique characteristics in stomatal aperture regulation. The finding that the stomatal aperture regulation model in centipedegrass differs from that of Arabidopsis further supports this notion [17]. Consequently, this study utilized Chinese cabbage, a popular leafy vegetable, as the experimental material. By comparing the advantages and disadvantages of three stomatal observation methods, a suitable technique for isolating stomata was identified. Subsequently, the concentration and time dependence of stomatal aperture in potassium-containing opening solutions was investigated, leading to the establishment of a method for observing stomatal aperture. Using this method, the regulatory effects of various environmental stimuli on stomatal opening were elucidated by modifying the pH of the opening solution or by adding different concentrations of calcium ions (Ca2+), ethyleneglycol-bis(-beta-aminoethyl ether)-N,N,N′,N′-tetraacetic acid (EGTA), hydrogen peroxide (H2O2), abscisic acid (ABA), melatonin (MT), salicylic acid (SA), methyl jasmonate (MJ), brassinolide (BR), gibberellin (GA), auxin (IAA), and cytokinin (CTK).

2. Materials and Methods

2.1. Plant Growth Conditions

The experiment was conducted in the greenhouse at Jiangsu Vocational College of Agriculture and Forestry. Specifically, Chinese cabbage seeds were directly sown in the soil. Uniform seedlings were collected at a spacing of 25 cm by 15 cm when they reached the three-leaf stage. After one month of growth, the plants were harvested for stomatal analysis. The base fertilizer applied was 225 kg/hm2 of compound fertilizer (N–P2O5–K2O: 15–15–15). The trial was conducted from August to October 2024.

2.2. Development of an Optimal Method for Observing Stomatal Aperture in Chinese Cabbage

To select appropriate methods for isolating stomata, three commonly used techniques were applied to Chinese cabbage. The direct epidermal peeling method, as previously described [18], involves tearing the edge of the leaf’s abaxial surface with one hand. After exposing the abaxial epidermis, the mesophyll is pressed with one hand to prevent movement, while the other hand gently extends the separation between the lower epidermis and the mesophyll cells. Finally, larger pieces of the abaxial epidermis are removed. The abaxial epidermis is then cut into squares (0.3 cm × 0.3 cm). The scraping method, previously described [19], involves fixing the leaves to a tabletop and gently scraping them with a blade until the abaxial epidermis is obtained. The nail polish imprinting method, also described previously [20], consists of applying nail polish directly to the leaves and gently removing the nail polish flakes after they have dried. The abaxial epidermis or its imprints obtained from these three methods were used to create temporary slides. Images of the stomata were captured using MShot software under a 20× microscope.
To determine the optimal incubation time, the abaxial epidermis obtained through the direct epidermal peeling method was placed in an opening solution composed of 0.5% KCl (pH adjusted to 6.0 using MES) and incubated under light for 0, 2, 5, or 7 h. To establish the optimal potassium concentration in the opening solution, the abaxial epidermis was placed in solutions containing 0.01%, 0.025%, 0.05%, 0.1%, 0.25%, 0.5%, 1%, and 2% KCl (also adjusted to pH 6.0 using MES) and incubated under light for 5 h. Four epidermal pieces were placed in a culture dish (diameter: 6 cm) containing 20 mL of opening solution. The photosynthetic photon flux density was set at 500 µmol·m−2·s−1. After reaching the designated incubation time, the corresponding solution was pipetted onto a glass slide, and the epidermal pieces were placed on top and covered with a cover slip to create a temporary slide. Images of the stomata were captured using MShot software under a 20× microscope. To ensure data reliability, we captured only three images per epidermal peel, with each imaging session lasting < 2 min. Imaging was performed immediately after peel preparation. Subsequent peels were prepared and imaged sequentially to avoid artifacts caused by prolonged exposure on slides. Each treatment included 12 photos (3 photos per epidermal piece × 4 replicates). The length and width of the stomata were measured using ImageJ software, and the stomatal aperture was calculated using the following equation:
S t o m a t a l   a p e r t u r e = S t o m a t a l   w i d t h S t o m a t a l   l e n g t h

2.3. Regulation of the Stomatal Aperture by Environmental Stimuli

The abaxial epidermis was placed in various opening solutions with a base component of 0.5% KCl and incubated under light for 5 h to investigate the regulatory effects of different environmental factors on stomatal opening. The pH levels were set to 5.0 (adjusted with MES), 6.0 (adjusted with MES), and 7.0 (adjusted with Tris). Calcium chloride (CaCl2) and various hormones were added to the 0.5% KCl opening solution at pH 6.0. The concentrations of CaCl2 used were 0, 10, 50, 100, and 1000 µM; ethyleneglycol-bis(-beta-aminoethyl ether)-N,N,N′,N′-tetraacetic acid (EGTA), 0, 1, 5, 10, and 25 µM; hydrogen peroxide (H2O2), 0, 20, 200, and 2000 µM; abscisic acid (ABA), 0, 1, 10, 100, and 1000 µM; melatonin (MT), 1, 10, 100, and 1000 µM; salicylic acid (SA), 0, 0.2, 1, 10, and 100 µM; methyl jasmonate (MJ), 0, 10, 50, and 100 µM; brassinolide (BR), 0, 1, 10, 25, and 50 µM; gibberellic acid (GA3), 0, 1, 5, 10, 100, and 1000 µM; indole-3-acetic acid (IAA), 0, 0.001, 0.01, 0.1, 1, and 10 µM; and cytokinin (CTK), 0, 1, 5, 10, 100, and 200 µM. The concentrations employed in this experiment were derived from our previous report [17].
The stock solutions prepared for the experiment included 200 mM calcium chloride (CaCl2), 250 mM ethyleneglycol-bis(-beta-aminoethyl ether)-N,N,N′,N′-tetraacetic acid (EGTA), 10 mM hydrogen peroxide (H2O2), 4 mM abscisic acid (ABA), 10 mM melatonin (MT), 100 mM salicylic acid (SA), 100 mM methyl jasmonate (MJ), 10 mM brassinolide (BR), 100 mM gibberellic acid (GA3), 10 mM indole-3-acetic acid (IAA), and 2 mM cytokinin (CTK). All hormones were dissolved in absolute ethanol. All reagents were purchased from Beijing Solarbio Science & Technology Co., Ltd., Beijing, China.

2.4. Data Statistics and Plotting

All data were analyzed using one-way analysis of variance (ANOVA) followed by Duncan’s post hoc multiple comparisons test (p < 0.05). Figures were generated using GraphPad Prism version 9.5. The data shown are the individual data points. The change percent was calculated based on the following equation:
C h a n g e   p e r c e n t = m e a n   v a l u e   u n d e r   t r e a t m e a n   v a l u e   u n d e r   c o n t r o l m e a n   v a l u e   u n d e r   c o n t r o l

3. Results

3.1. Optimal Stomatal Aperture Observation Method in Chinese Cabbage

Three common methods were employed to obtain stomata from Chinese cabbage. The direct epidermal peeling method yields clear stomatal shapes (Figure 1A), and each slide can be prepared in just 5 s. The scraping method also produces clear stomatal shapes (Figure 1B); however, it is time-consuming, taking over 2 min per slide, and is insufficient for evaluating the regulatory effects of stomatal opening on a large scale. Although the nail polish imprinting method can capture stomatal shapes (Figure 1C), the uneven abaxial surface of the leaf often prevents the acquisition of clear stomatal impressions. Consequently, the direct epidermal peeling method emerged as the most suitable technique for obtaining stomata from Chinese cabbage.
Figure 1. The application of different methods for obtaining stomata from Chinese cabbage. (A) Direct epidermal peeling method; (B) scraping method; (C) nail polish imprinting method.
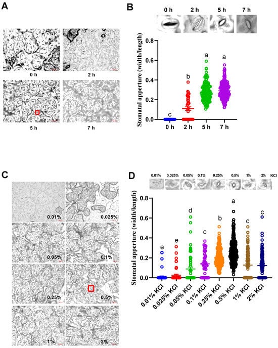
Unfortunately, stomata obtained through the direct epidermal peeling method are predominantly closed (Figure 1). Since a high number of open stomata are essential for evaluating the effects of various environmental stimuli on stomatal opening, open stomata were achieved by incubating the abaxial epidermis in potassium-containing solutions with varying durations and concentrations. The results indicate that, at a fixed concentration of potassium-containing opening solution (0.5%), increased incubation time led to a gradual opening of the stomata, with both the number and degree of opening significantly increasing. After 5 to 7 h of incubation under light, stomatal opening plateaued (Figure 2A,B). The stomata of Chinese cabbage are composed of two kidney-shaped guard cells, forming an elliptical structure. The stomatal aperture dynamically adjusts in response to variations in external environmental conditions. Subsequently, the effect of varying potassium concentration in the opening solution on stomatal aperture was investigated, maintaining a fixed incubation time of 5 h under light. The results demonstrate that the stomatal opening in Chinese cabbage exhibited a “bell-shaped” response to increasing potassium concentration, initially increasing and then decreasing. The maximum stomatal aperture was achieved with the 0.5% KCl opening solution (Figure 2C,D). Compared to the lowest concentration of 0.01% KCl, increasing the potassium concentration in the opening solution resulted in increases of 132.9% (0.025% KCl), 706.8% (0.05% KCl), 1172.6% (0.1% KCl), 1756.9% (0.25% KCl), 2280.4% (0.5% KCl), 1056.7% (1% KCl), and 1022.3% (2% KCl) in stomatal aperture. Therefore, this study established a method for observing the stomata of Chinese cabbage: the abaxial epidermis was obtained using the direct epidermal peeling method, then placed in an opening solution containing 0.5% KCl and incubated under light for 5 h to achieve maximum stomatal opening.
Figure 2. The time and concentration dependence of the stomatal aperture on potassium-containing opening solution. (A,B) Effect of different treatment times on the stomatal aperture of the abaxial epidermis of plants incubated in 0.5% KCl opening solution. (A) Representative figure; (B) amplified single stomata derived from A panel (top) and statistical results of the stomatal aperture (n > 40) (below). (C,D) Effect of different concentrations of potassium-containing opening solutions on stomatal opening. (C) Representative figures; (D) amplified single stomata derived from C panel (top) and statistical results of the stomatal aperture (n > 50) (below). The different letters on the columns represent significant differences between treatments (p < 0.05). One representative large open stoma is indicated in a red box.

3.2. Dependence of the Stomatal Aperture on Medium pH

Utilizing the method established above, we investigated the pH dependence of stomatal aperture. The results indicate that the stomatal aperture initially increased and subsequently decreased with rising pH in the opening solution, achieving its maximum at pH 6.0 (Figure 3). Compared to the stomatal aperture observed at pH 5.0, increasing the pH of the opening solution resulted in an increase of 8.0% (at pH 6.0) and a decrease of 22.0% in the stomatal aperture (at pH 7.0) (Figure 3). In subsequent investigations regarding the regulatory effects of various environmental stimuli, a 0.5% KCl solution at pH 6.0 was used as the baseline formulation for the opening solution.
Figure 3. The effect of pH on the stomatal aperture (n > 190). The different letters on the columns represent significant differences between treatments (p < 0.05).

3.3. Regulation of the Stomatal Aperture by Ca2+ and EGTA

The concentration of Ca2+ in the opening solution was varied from 0 to 1000 µM. As the Ca2+ concentration in the opening solution increased, the stomatal aperture initially increased before subsequently decreasing, with the maximum stomatal aperture observed at 100 µM Ca2+ treatment (Figure 4A). In comparison to the control conditions without Ca2+ addition, the introduction of Ca2+ resulted in increases in stomatal aperture of 0.5% (10 μM Ca2+), −16.8% (50 μM Ca2+), 33.5% (100 μM Ca2+), and 12.1% (1000 μM Ca2+) (Figure 4A).
Figure 4. The regulation of the stomatal aperture by Ca2+ (A) and EGTA (B). The different letters on the columns represent significant differences between treatments (p < 0.05). For Panel (A), n > 300; for Panel (B), n > 170.
EGTA, a Ca2+-chelating agent, effectively reduces Ca2+ concentration. The addition of EGTA to the opening solution significantly inhibited stomatal aperture (Figure 4B). Relative to the control conditions without EGTA, the inclusion of EGTA in the opening solution resulted in decreases in stomatal aperture of 24.3% (1 μM EGTA), 14.4% (5 μM EGTA), 7.8% (10 μM EGTA), and 15.3% (25 μM EGTA) (Figure 4B). Overall, reducing the Ca2+ concentration in the extracellular fluid inhibited stomatal aperture (Figure 4B), while increasing the Ca2+ concentration promoted stomatal opening (Figure 4A). Collectively, these results confirm the regulatory effect of manipulating extracellular Ca2+ concentration on stomatal opening.

3.4. Regulation of the Stomatal Aperture by H2O2, ABA, and MT

The addition of H2O2 or ABA to the opening solution effectively reduced stomatal opening, with the inhibition of stomatal opening intensifying as the applied concentrations increased, reaching a maximum inhibitory effect at the highest concentration (Figure 5A,B). In comparison to the control conditions without H2O2, the inclusion of H2O2 decreased stomatal opening by 6.8% (20 μM H2O2), 23.9% (200 μM H2O2), and 32.9% (2000 μM H2O2) (Figure 5A). Similarly, compared to the control conditions without ABA, the addition of ABA resulted in decreases in stomatal opening of 19.8% (1 μM ABA), 28.5% (10 μM ABA), 68.5% (100 μM ABA), and 100% (1000 μM ABA) (Figure 5B). Within the experimental concentration range (0–100 µM), the addition of MT had little effect on stomatal opening (Figure 5C).
Figure 5. The regulation of the stomatal aperture by H2O2 (A), ABA (B), and MT (C). The different letters on the columns represent significant differences between treatments (p < 0.05). (A) (n > 200); (B) (n > 47); (C) (n > 30).

3.5. Regulation of the Stomatal Aperture by SA, MJ, and BR

Stomatal opening increased with increasing concentrations of salicylic acid (SA), reaching a maximum under 100 µM SA treatment (Figure 6A). In comparison to the control conditions without SA, the addition of SA to the opening solution enhanced stomatal opening by 0.6% (0.2 μM SA), 19.0% (1 μM SA), 22.9% (10 μM SA), and 70.2% (100 μM SA).
Figure 6. The regulation of the stomatal aperture by SA (A), MJ (B), and BR (C). The different letters on the columns represent significant differences between treatments (p < 0.05). (A) (n > 220); (B) (n > 180); (C) (n > 200).
Overall, stomatal opening also tended to increase with rising methyl jasmonate (MJ) concentrations (0–100 µM) but reached a plateau under low-concentration treatment (1 µM) (Figure 6B). Compared to the control conditions without MJ, the addition of MJ to the opening solution resulted in increases in stomatal opening of 16.9% (1 µM MJ), 17.5% (10 µM MJ), 2.4% (50 µM MJ), and 17.0% (100 µM MJ).
Stomatal opening was inhibited under low concentrations of brassinosteroid (BR) (1–25 µM), with this inhibition diminishing as BR concentration increased. Notably, under high-concentration BR treatment (50 µM), stomatal opening was significantly promoted (Figure 6C). Compared to the control conditions without BR, low-concentration BR (1–25 µM) decreased stomatal opening by 23.7% (1 µM BR), 8.2% (10 µM BR), and 1.5% (25 µM BR), while high-concentration BR (50 µM) increased stomatal opening by 43.5% (Figure 6C).

3.6. Regulation of the Stomatal Aperture by GA, IAA, and CTK

With increasing concentrations of gibberellic acid (GA), stomatal opening initially increased before subsequently decreasing. The maximum stomatal opening was achieved under both the 5 µM and 100 µM GA treatments (Figure 7A). In comparison to the control conditions without GA, the addition of GA resulted in increases in stomatal opening of 13.0% (1 µM GA), 27.1% (5 µM GA), 9.1% (10 µM GA), and 22.4% (100 µM GA), and a decrease of 1.9% at 1000 µM GA (Figure 7A).
Figure 7. The regulation of the stomatal aperture by GA (A), IAA (B), and CTK (C). The different letters on the columns represent significant differences between treatments (p < 0.05). (A) (n > 90); (B) (n > 150); (C) (n > 55).
Similarly, stomatal opening tended to increase with rising indole-3-acetic acid (IAA) concentrations in the opening solution, reaching its maximum under the 10 µM IAA treatment (Figure 7B). Compared to the control conditions without IAA, the addition of IAA increased stomatal opening by 8.7% at 0.001 µM IAA, decreased it by 3.8% at 0.01 µM IAA, and increased it again by 10.5% (0.1 µM IAA), 6.0% (1 µM IAA), and 17.8% (10 µM IAA) (Figure 7B).
As the concentration of cytokinins (CTKs) in the opening solution increased, stomatal opening first increased and then decreased, with the maximum stomatal opening obtained under the 10 µM CTK treatment (Figure 7C). Compared to the control conditions without CTKs, the addition of CTKs resulted in increases in stomatal opening of 7.6% (1 µM CTK), 20.3% (5 µM CTK), and 43.4% (10 µM CTK), followed by decreases of 39.0% (100 µM CTK) and 51.9% (200 µM CTK) (Figure 7C).

4. Discussion

4.1. Establishment of an Optimal Method for Observing Stomatal Aperture in Chinese Cabbage

A substantial number of open stomata are essential for evaluating the regulatory effects of environmental stimuli on plant stomatal opening at scale. By comparing the advantages and disadvantages of three methods for obtaining stomata, the direct epidermal peeling method was identified as the most suitable technique for extracting stomata from Chinese cabbage (Figure 1). Subsequently, an optimal method for observing stomatal aperture in Chinese cabbage was established by investigating the time and concentration dependence of potassium-containing opening solutions on stomatal aperture (Figure 2). This method entails incubating the abaxial epidermis, obtained through direct epidermal peeling, in an opening solution containing 0.5% KCl (pH 6.0) under light for 5 h, resulting in a significant number of open stomata. The establishment of this method provides a methodological foundation for the large-scale evaluation of the regulatory effects of various environmental stimuli on stomatal aperture.
Three commonly used methods for obtaining plant stomata include direct epidermal peeling [18], scraping [21], and nail polish imprinting [22]. The direct epidermal peeling method is advantageous due to its simplicity and widespread application in studying the regulatory effects of plant stomatal opening. However, a limitation of this method is that the epidermis of certain plants (e.g., rice) cannot be effectively peeled [23]. The scraping method effectively compensates for the limitations of the direct epidermal peeling method and can be applied to plants where stomata cannot be obtained through peeling. Nonetheless, this method is time consuming and inefficient for evaluating the regulatory effects of environmental factors on stomatal opening at scale. The nail polish imprinting method is straightforward and allows for rapid acquisition of stomatal imprints. However, its limitation lies in its ineffectiveness in testing plants with substantial leaf fuzz or uneven leaf surfaces, which often results in unclear stomatal imprints. This study compared the advantages and disadvantages of the three methods for obtaining stomata from Chinese cabbage and concluded that the direct epidermal peeling method is the most effective for this purpose.
The influx of potassium ions into guard cells under light conditions is a crucial driving force for plant stomatal opening [24]. Consequently, stomatal opening is regulated by the potassium concentration in the opening solution and the duration of light exposure [25]. Current research on plant stomatal opening employs various opening solutions, often neglecting the identification of the most suitable solution that influences the observation of stomatal opening. This study demonstrated that placing the abaxial epidermis in an opening solution containing 0.5% KCl (pH 6.0) and incubating it under light for 5 h results in a significant number of open stomata. This approach differs from methods used to detect stomatal opening in other plants [16,26], highlighting the necessity of selecting the most appropriate opening solution for observing stomatal opening across different species. The method utilized in this study to determine the optimal opening solution—by investigating the time and concentration dependence of stomatal opening in potassium-containing solutions as well as the effects of pH—provides a valuable reference for subsequent screening of optimal opening solutions in other plant species.

4.2. Identification of Multiple Environmental Stimuli Positively Regulating Stomatal Opening

Utilizing the established method for observing stomatal opening, this study investigated the regulatory effects of twelve environmental stimuli on stomatal dynamics. The results indicate that the response of stomata to various stimuli was concentration dependent. Specifically, the addition of 50 µM BR (43.5%), 10 µM CTK (43.4%), 100 µM Ca2+ (33.5%), 5 µM GA (27.1%), 100 µM SA (22.9%), 10 µM IAA (17.8%), and 10 µM MJ (17.5%) to the opening solution significantly promoted stomatal opening (Figure 3, Figure 4, Figure 6 and Figure 7). Under optimal management conditions for water and fertilizer, the application of these stomatal-promoting substances through foliar sprays may enhance the yield of Chinese cabbage. In line with findings in other plant species [27], the addition of H2O2 and ABA to the opening solution significantly inhibited stomatal opening (Figure 5). The use of appropriate concentrations of exogenous H2O2 (e.g., 200 µM) or ABA (e.g., 10 µM) may slow plant growth rates, potentially leading to better yields through staggered harvesting.
The response characteristics of plant stomatal opening to identical environmental stimuli are influenced by species and applied concentration, underscoring the necessity of studying the specific responses of different species to environmental factors. For instance, the addition of exogenous BR (0.1–5 µM) has been shown to close stomata in fava beans [28], while in tomatoes, BR induced stomatal opening at low concentrations (<0.1 µM) but promoted closure at higher concentrations (0.1–5 µM) [29,30]. This study found that stomatal opening in Chinese cabbage was inhibited under low concentrations of BR (<25 µM) but promoted under high concentrations (50 µM) (Figure 6). Additionally, the exogenous addition of low-concentration CTK (1 µM) has been shown to promote stomatal opening [31,32]. This study confirmed that low concentrations of CTKs can enhance stomatal opening in Chinese cabbage, while high concentrations inhibit it (Figure 7). Previous research has demonstrated that stomatal aperture decreases with increasing extracellular Ca2+ concentration in many species, including Arabidopsis (50 µM–1 mM or 5 mM), dayflower (0.1–1 mM), and corn (10 mM) [27,33,34,35]. In contrast, this study revealed that the opening of stomata in Chinese cabbage reached its maximum under 100 µM Ca2+ treatment. Treatment with EGTA, which reduced extracellular Ca2+, also decreased stomatal opening (Figure 4). These findings mutually confirm the role of increased extracellular Ca2+ concentration in promoting stomatal opening in Chinese cabbage. Appropriate concentrations of GA [36], IAA [37], MT [38], and SA [39] have also been shown to promote stomatal opening, aligning with the results observed in this study at specific concentrations. The concentration dependence of stomatal opening on environmental stimuli confirmed by this study, in conjunction with previous research, suggests that a broader range of environmental stimulus concentrations should be considered in related studies. The diverse range of environmental stimuli utilized in this study serves as a reference for further research.
In summary, this study established a convenient method for observing the stomatal aperture of Chinese cabbage to evaluate the regulatory effects of numerous environmental stimuli on stomatal opening. Using this method, suitable concentrations of BR, CTK, and Ca2+ were identified as positive regulators of stomatal opening, while appropriate concentrations of H2O2 and ABA were recognized as negative regulators in Chinese cabbage.

5. Conclusions

An optimal method for observing stomatal aperture in Chinese cabbage has been established. The procedure involves obtaining samples using the epidermal peeling method, followed by incubating the abaxial epidermis in an opening solution containing 0.5% KCl (pH 6.0) under light for five hours. Stomatal opening is influenced by the concentration of external environmental stimuli. The exogenous application of 100 µM calcium ions (Ca2+) (33.5%), 50 µM brassinosteroid (BR) (43.5%), and 10 µM cytokinin (CTK) (43.4%) resulted in an increase in stomatal aperture of over 30%. This research provides a foundational basis for enhancing production by manipulating the stomatal opening of Chinese cabbage.

Author Contributions

Data curation, J.-Y.Z.; writing—original draft preparation, J.-Y.Z.; writing—review and editing, Z.-C.G.; supervision, D.-L.H. All authors have read and agreed to the published version of the manuscript.

Funding

This research was funded by the Program for the Young Innovative Talents of Jiangsu Vocational College of Agriculture and Forest (Grant No. 2021kj26), Basic Science (Natural Science) Research Project of Universities of Jiangsu Province (21KJB210009), and the Jiangsu Provincial Double-Innovation Doctor Program (Grant No. JSSCBS20221643).

Data Availability Statement

The original contributions presented in the study are included in the article. Further inquiries can be directed to the corresponding authors.

Conflicts of Interest

The authors declare no conflicts of interest.

References

  1. Zelitch, I. Improving the Efficiency of Photosynthesis. Science 1975, 188, 626–633. [Google Scholar] [CrossRef] [PubMed]
  2. Jiang, G.M.; Sun, J.Z.; Liu, H.Q.; Qu, C.M.; Wang, K.J.; Guo, R.J.; Bai, K.Z.; Gao, L.M.; Kuang, T.Y. Changes in the rate of photosynthesis accompanying the yield increase in wheat cultivars released in the past 50 years. J. Plant Res. 2003, 116, 347–354. [Google Scholar] [CrossRef] [PubMed]
  3. Maschler, J.; Bialic-Murphy, L.; Wan, J.; Andresen, L.C.; Zohner, C.M.; Reich, P.B.; Luscher, A.; Schneider, M.K.; Muller, C.; Moser, G.; et al. Links across ecological scales: Plant biomass responses to elevated CO2. Glob. Change Biol. 2022, 28, 6115–6134. [Google Scholar] [CrossRef] [PubMed]
  4. Terrer, C.; Jackson, R.B.; Prentice, I.C.; Keenan, T.F.; Kaiser, C.; Vicca, S.; Fisher, J.B.; Reich, P.B.; Stocker, B.D.; Hungate, B.A.; et al. Nitrogen and phosphorus constrain the CO2 fertilization of global plant biomass. Nat. Clim. Change 2019, 9, 684–689. [Google Scholar] [CrossRef]
  5. Usui, Y.; Sakai, H.; Tokida, T.; Nakamura, H.; Nakagawa, H.; Hasegawa, T. Rice grain yield and quality responses to free-air CO2 enrichment combined with soil and water warming. Glob. Change Biol. 2016, 22, 1256–1270. [Google Scholar] [CrossRef]
  6. Dier, M.; Meinen, R.; Erbs, M.; Kollhorst, L.; Baillie, C.K.; Kaufholdt, D.; Kucke, M.; Weigel, H.J.; Zorb, C.; Hansch, R.; et al. Effects of free air carbon dioxide enrichment (FACE) on nitrogen assimilation and growth of winter wheat under nitrate and ammonium fertilization. Glob. Change Biol. 2018, 24, e40–e54. [Google Scholar] [CrossRef]
  7. Dong, J.; Gruda, N.; Li, X.; Tang, Y.; Zhang, P.; Duan, Z. Sustainable vegetable production under changing climate: The impact of elevated CO2 on yield of vegetables and the interactions with environments—A review. J. Clean. Prod. 2020, 253, 119920. [Google Scholar] [CrossRef]
  8. Kollist, H.; Zandalinas, S.I.; Sengupta, S.; Nuhkat, M.; Kangasjarvi, J.; Mittler, R. Rapid Responses to Abiotic Stress: Priming the Landscape for the Signal Transduction Network. Trends Plant Sci. 2019, 24, 25–37. [Google Scholar] [CrossRef]
  9. Jiang, Y.; Ye, J.; Niinemets, U. Dose-dependent methyl jasmonate effects on photosynthetic traits and volatile emissions: Biphasic kinetics and stomatal regulation. Plant Signal. Behav. 2021, 16, 1917169. [Google Scholar] [CrossRef]
  10. Zhu, M.; Geng, S.; Chakravorty, D.; Guan, Q.; Chen, S.; Assmann, S.M. Metabolomics of red-light-induced stomatal opening in Arabidopsis thaliana: Coupling with abscisic acid and jasmonic acid metabolism. Plant J. Cell Mol. Biol. 2020, 101, 1331–1348. [Google Scholar] [CrossRef]
  11. Eisenach, C.; Chen, Z.H.; Grefen, C.; Blatt, M.R. The trafficking protein SYP121 of Arabidopsis connects programmed stomatal closure and K+ channel activity with vegetative growth. Plant J. Cell Mol. Biol. 2012, 69, 241–251. [Google Scholar] [CrossRef]
  12. Gao, Y.Q.; Wu, W.H.; Wang, Y. The K+ channel KZM2 is involved in stomatal movement by modulating inward K+ currents in maize guard cells. Plant J. Cell Mol. Biol. 2017, 92, 662–675. [Google Scholar] [CrossRef]
  13. Wei, W.; Liang, D.W.; Bian, X.H.; Shen, M.; Xiao, J.H.; Zhang, W.K.; Ma, B.; Lin, Q.; Lv, J.; Chen, X.; et al. GmWRKY54 improves drought tolerance through activating genes in abscisic acid and Ca2+ signaling pathways in transgenic soybean. Plant J. Cell Mol. Biol. 2019, 100, 384–398. [Google Scholar] [CrossRef]
  14. Pathoumthong, P.; Zhang, Z.; Roy, S.J.; El Habti, A. Rapid non-destructive method to phenotype stomatal traits. Plant Methods 2023, 19, 36. [Google Scholar] [CrossRef]
  15. Xu, L.; Zhao, H.; Wang, J.; Wang, X.; Jia, X.; Wang, L.; Xu, Z.; Li, R.; Jiang, K.; Chen, Z.; et al. AIM1-dependent high basal salicylic acid accumulation modulates stomatal aperture in rice. New Phytol. 2023, 238, 1420–1430. [Google Scholar] [CrossRef]
  16. Zhang, W.; Wang, L.; Zhang, L.; Kong, X.; Zhang, J.; Wang, X.; Pei, Y.; Jin, Z. H2S-mediated balance regulation of stomatal and non-stomatal factors responding to drought stress in Chinese cabbage. Hortic. Res. 2023, 10, uhac284. [Google Scholar] [CrossRef]
  17. Hao, D.L.; Zhou, J.Y.; Qu, J.; Lu, H.L.; Li, L.; Yao, X.; Chen, J.B.; Liu, J.X.; Guo, H.L.; Zong, J.Q. Screening of environmental stimuli for the positive regulation of stomatal aperture in centipedegrass. Plant Physiol. Biochem. PPB 2024, 213, 108838. [Google Scholar] [CrossRef]
  18. Po, R.P.; Tari, I. Regulation of stomatal movement and photosynthetic activity in guard cells of tomato abaxial epidermal peels by salicylic acid. Funct. Plant Biol. FPB 2012, 39, 1028–1037. [Google Scholar] [CrossRef]
  19. An, Y.; Feng, X.; Liu, L.; Xiong, L.; Wang, L. ALA-Induced Flavonols Accumulation in Guard Cells Is Involved in Scavenging H2O2 and Inhibiting Stomatal Closure in Arabidopsis Cotyledons. Front. Plant Sci. 2016, 7, 1713. [Google Scholar] [CrossRef]
  20. Liu, Y.; Huang, W.; Xian, Z.; Hu, N.; Lin, D.; Ren, H.; Chen, J.; Su, D.; Li, Z. Overexpression of SlGRAS40 in Tomato Enhances Tolerance to Abiotic Stresses and Influences Auxin and Gibberellin Signaling. Front. Plant Sci. 2017, 8, 1659. [Google Scholar] [CrossRef]
  21. Chen, Z.; Wang, L. ALA Upregulates MdPTPA Expression to Increase the PP2A Activity and Promote Stomatal Opening in Apple Leaves. Plant Sci. Int. J. Exp. Plant Biol. 2022, 325, 111490. [Google Scholar] [CrossRef]
  22. Hao, D.-L.; Zhou, J.-Y.; Li, L.; Qu, J.; Li, X.-H.; Chen, R.-R.; Kong, W.-Y.; Li, D.-D.; Li, J.-J.; Guo, H.-L.; et al. An appropriate ammonium: Nitrate ratio promotes the growth of centipedegrass: Insight from physiological and micromorphological analyses. Front. Plant Sci. 2023, 14, 1324820. [Google Scholar] [CrossRef]
  23. Ibata, H.; Nagatani, A.; Mochizuki, N. Perforated-tape Epidermal Detachment (PED): A simple and rapid method for isolating epidermal peels from specific areas of Arabidopsis leaves. Plant Biotechnol. 2013, 30, 497–502. [Google Scholar] [CrossRef]
  24. Hassidim, M.; Dakhiya, Y.; Turjeman, A.; Hussien, D.; Shor, E.; Anidjar, A.; Goldberg, K.; Green, R.M. CIRCADIAN CLOCK ASSOCIATED1 (CCA1) and the Circadian Control of Stomatal Aperture. Plant Physiol. 2017, 175, 1864–1877. [Google Scholar] [CrossRef]
  25. De Silva, D.L.R.; Honour, S.J.; Mansfield, T.A. Estimations of apoplastic concentrations of K+ and Ca2+ in the vicinity of stomatal guard cells. New Phytol. 2006, 134, 463–469. [Google Scholar] [CrossRef]
  26. Hiyama, A.; Takemiya, A.; Munemasa, S.; Okuma, E.; Sugiyama, N.; Tada, Y.; Murata, Y.; Shimazaki, K.I. Blue light and CO2 signals converge to regulate light-induced stomatal opening. Nat. Commun. 2017, 8, 1284. [Google Scholar] [CrossRef]
  27. Zhang, L.; Li, D.; Yao, Y.; Zhang, S. H2O2, Ca2+, and K+ in subsidiary cells of maize leaves are involved in regulatory signaling of stomatal movement. Plant Physiol. Biochem. PPB 2020, 152, 243–251. [Google Scholar] [CrossRef]
  28. Haubrick, L.L.; Torsethaugen, G.; Assmann, S.M. Effect of brassinolide, alone and in concert with abscisic acid, on control of stomatal aperture and potassium currents of Vicia faba guard cell protoplasts. Physiol. Plant. 2006, 128, 134–143. [Google Scholar] [CrossRef]
  29. Xia, X.J.; Gao, C.J.; Song, L.X.; Zhou, Y.H.; Shi, K.; Yu, J.Q. Role of H2O2 dynamics in brassinosteroid-induced stomatal closure and opening in Solanum lycopersicum. Plant Cell Environ. 2014, 37, 2036–2050. [Google Scholar] [CrossRef]
  30. Li, J.G.; Fan, M.; Hua, W.; Tian, Y.; Chen, L.G.; Sun, Y.; Bai, M.Y. Brassinosteroid and Hydrogen Peroxide Interdependently Induce Stomatal Opening by Promoting Guard Cell Starch Degradation. Plant Cell 2020, 32, 984–999. [Google Scholar] [CrossRef]
  31. Ha, S.; Vankova, R.; Yamaguchi-Shinozaki, K.; Shinozaki, K.; Tran, L.S. Cytokinins: Metabolism and function in plant adaptation to environmental stresses. Trends Plant Sci. 2012, 17, 172–179. [Google Scholar] [CrossRef] [PubMed]
  32. Hu, L.; Wang, Z.; Huang, B. Effects of Cytokinin and Potassium on Stomatal and Photosynthetic Recovery of Kentucky Bluegrass from Drought Stress. Crop Sci. 2013, 53, 221–231. [Google Scholar] [CrossRef]
  33. Kostaki, K.I.; Coupel-Ledru, A.; Bonnell, V.C.; Gustavsson, M.; Sun, P.; McLaughlin, F.J.; Fraser, D.P.; McLachlan, D.H.; Hetherington, A.M.; Dodd, A.N.; et al. Guard Cells Integrate Light and Temperature Signals to Control Stomatal Aperture. Plant Physiol. 2020, 182, 1404–1419. [Google Scholar] [CrossRef] [PubMed]
  34. Schwartz, A. Role of Ca2+ and EGTA on Stomatal Movements in Commelina communis L. Plant Physiol. 1985, 79, 1003–1005. [Google Scholar] [CrossRef]
  35. Weinl, S.; Held, K.; Schlucking, K.; Steinhorst, L.; Kuhlgert, S.; Hippler, M.; Kudla, J. A plastid protein crucial for Ca2+-regulated stomatal responses. New Phytol. 2008, 179, 675–686. [Google Scholar] [CrossRef]
  36. Vetrano, F.; Moncada, A.; Miceli, A. Use of Gibberellic Acid to Increase the Salt Tolerance of Leaf Lettuce and Rocket Grown in a Floating System. Agronomy 2020, 10, 505. [Google Scholar] [CrossRef]
  37. Acharya, B.R.; Assmann, S.M. Hormone interactions in stomatal function. Plant Mol. Biol. 2009, 69, 451–462. [Google Scholar] [CrossRef]
  38. Jiang, D.; Lu, B.; Liu, L.; Duan, W.; Meng, Y.; Li, J.; Zhang, K.; Sun, H.; Zhang, Y.; Dong, H.; et al. Exogenous melatonin improves the salt tolerance of cotton by removing active oxygen and protecting photosynthetic organs. BMC Plant Biol. 2021, 21, 331. [Google Scholar] [CrossRef]
  39. Lajeunesse, G.; Roussin-Leveillee, C.; Boutin, S.; Fortin, E.; Laforest-Lapointe, I.; Moffett, P. Light prevents pathogen-induced aqueous microenvironments via potentiation of salicylic acid signaling. Nat. Commun. 2023, 14, 713. [Google Scholar] [CrossRef]
Disclaimer/Publisher’s Note: The statements, opinions and data contained in all publications are solely those of the individual author(s) and contributor(s) and not of MDPI and/or the editor(s). MDPI and/or the editor(s) disclaim responsibility for any injury to people or property resulting from any ideas, methods, instructions or products referred to in the content.

Article Metrics

Citations

Article Access Statistics

Multiple requests from the same IP address are counted as one view.