Classification of Garden Chrysanthemum Flowering Period Using Digital Imagery from Unmanned Aerial Vehicle (UAV)
Abstract
1. Introduction
2. Materials and Methods
2.1. Experimental Overview
2.2. UAV Images Acquisition and Preprocessing
2.2.1. UAV Images Acquisition
2.2.2. Images Preprocessing
2.3. Construction of the Growth-Stage Classification Model for Garden Chrysanthemums
2.4. Extraction of Canopy Color Information from Garden Chrysanthemums
2.5. Construction of the Flowering-Period Classification Dataset
2.6. Construction of the Flowering-Period Classification Models for Garden Chrysanthemums
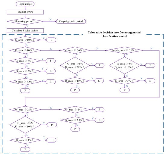
2.6.1. Color Ratio Decision Tree Flowering-Period Classification Model
2.6.2. Random Forest Flowering-Period Classification Model
2.6.3. Model Evaluation
3. Results
3.1. Evaluation of the Color Ratio Decision Tree Flowering-Period Classification Model
3.2. Evaluation of the Random Forest Flowering-Period Classification Model
3.3. Towards an Automated UAV-Based Flowering-Period Classification System
4. Discussion
5. Conclusions
Author Contributions
Funding
Data Availability Statement
Conflicts of Interest
Appendix A

| Cultivar Name | Cultivar Code | Year of Planting |
|---|---|---|
| ‘Jinling Yeying’ | C1 | 2023 |
| ‘Jinling Zizhou’ | C2 | 2023 |
| ‘Jinling Zimei’ | C3 | 2023 |
| ‘Zhongshan Fanghua’ | C4 | 2023 |
| ‘Jinling Yanfen’ | C5 | 2023 |
| ‘Jinling Zipao’ | C6 | 2023 |
| ‘Jinling Guili’ | C7 | 2023 |
| ‘Jinling Meiguijin’ | C8 | 2023 |
| ‘Jinling Zixia’ | C9 | 2023 |
| ‘Zhongshan Ziduan’ | C10 | 2023 |
| ‘Jinling Zidie’ | C11 | 2023 |
| ‘Jinling Zigui’ | C12 | 2023 |
| ‘Zhongshan Fendie’ | C13 | 2023 |
| ‘Zhongshan Sihua’ | C14 | 2023 |
| ‘Jinling Yipinhong’ | C15 | 2023 |
| ‘Jinling Honglian’ | C16 | 2023 |
| ‘Jinling Hongtaiyang’ | C17 | 2023 |
| ‘Jinling Qingdian’ | C18 | 2023 |
| ‘Jinling Hongdou’ | C19 | 2023 |
| ‘Zhongshan Chidie’ | C20 | 2023 |
| ‘Jinling Muchen’ | C21 | 2023 |
| ‘Zhongshan Siming’ | C22 | 2023 |
| ‘Jinling Xinghe’ | C23 | 2023 |
| ‘Jinling Chixin’ | C24 | 2023 |
| ‘Jinling Yangguang’ | C25 | 2023 |
| ‘Jinling Chenhui’ | C26 | 2023 |
| ‘Zhongshan Jinxing’ | C27 | 2023 |
| ‘Zhongshan Aihuang’ | C28 | 2023 |
| ‘Jinling Shenggui’ | C29 | 2023 |
| ‘Lingyan Danhuang’ | C30 | 2023 |
| ‘Zhongshan Runyang’ | C31 | 2023 |
| ‘Zhongshan Mingqiu’ | C32 | 2023 |
| ‘Jinling Yuebai’ | C33 | 2023 |
| ‘Jinling Yuegui’ | C34 | 2023 |
| ‘Lingfeng Bai’ | C35 | 2023 |
| ‘Jinling Yingxue’ | C36 | 2023 |
| ‘Qinhu Bai’ | C37 | 2023 |
| ‘Lingxi Bai’ | C38 | 2023 |
| ‘Zhongshan Dianxue’ | C39 | 2023 |
| ‘Zhongshan Langyue’ | C40 | 2023 |
| ‘Zhongshan Fanghua’ | C41 | 2024 |
| ‘Jinling Xiaoye’ | C42 | 2024 |
| ‘Zhongshan Dianyou’ | C43 | 2024 |
| ‘Jinling Honghe’ | C44 | 2024 |
| ‘Jinling Chunhui’ | C45 | 2024 |
| ‘Zhongshan Dianhong’ | C46 | 2024 |
| ‘Lingxi Jin’ | C47 | 2024 |
| ‘Lingxi Huang’ | C48 | 2024 |
| ‘Lingfeng Cheng’ | C49 | 2024 |
| ‘Lingyan Huang’ | C50 | 2024 |
| ‘Jinling Fenxue’ | C51 | 2024 |
| ‘Zhongshan Manyue’ | C52 | 2024 |
References
- Zhang, S.; Dai, S. The Complete Book of Chinese Chrysanthemums, 1st ed.; China Forestry Publishing House: Beijing, China, 2013; pp. 66–89. [Google Scholar]
- Zhao, Y.; Huo, B.; Lin, S.; Zhang, S.; Mao, C.; Jiang, J.; Chen, S.; Fang, W.; Guan, Z.; Liao, Y.; et al. Germplasm innovation and establishment of comprehensive evaluation system for hedgerow garden chrysanthemum. Agronomy 2022, 12, 1736. [Google Scholar] [CrossRef]
- Fang, W. Chrysanthemum new cultivars and their application in flower seas (flower fields). Landsc. Archit. Acad. J. 2016, 32, 32–37. [Google Scholar] [CrossRef]
- Zhu, D.; Han, Y.; Fang, W.; Chen, F.; Chen, S.; Deng, B.; Guan, Z. Quality evaluation and variety selection of multi-flower type garden chrysanthemums. J. Nanjing Agric. Univ. 2018, 41, 266–274. [Google Scholar] [CrossRef]
- Shen, Y.; Wang, H.; Hou, H.; Wu, Z.; Zhou, H. Comprehensive evaluation of ornamental value and landscape application of introduced potted chrysanthemum varieties. Guihaia 2021, 41, 1363–1371. [Google Scholar] [CrossRef]
- Zhao, Z.; Zhang, Y.; Gao, K.; Tian, Y.; Zhang, Q.; Fang, Z.; Wang, S.; Liu, H.; Ji, Y.; Dai, S. Analysis of variation and correlation of flowering period and major ornamental traits in large-flowered chrysanthemum varieties. J. Plant Sci. 2023, 41, 214–223. [Google Scholar] [CrossRef]
- Sun, Y.; Hao, Z.; Chang, H.; Yang, J.; Ding, G.; Guo, Z.; He, X.; Huang, J. Accurate mapping of rapeseed fields in the initial flowering stage using Sentinel-2 satellite images and convolutional neural networks. Ecol. Indic. 2024, 162, 112027. [Google Scholar] [CrossRef]
- Wang, Z.; Ma, Y.; Yu, P.; Cao, N.; Dintera, H. Research on forecasting flowering phase of pear tree based on neural network. Comput. Mater. Contin. 2021, 68, 3431–3446. [Google Scholar] [CrossRef]
- Han, J.; Shi, L.; Yang, Q.; Huang, K.; Zha, Y.; Yu, J. Real-time detection of rice phenology through convolutional neural network using handheld camera images. Precis. Agric. 2021, 22, 154–178. [Google Scholar] [CrossRef]
- Qin, J.; Hu, T.; Yuan, J.; Liu, Q.; Wang, W.; Liu, J.; Guo, L.; Song, G. Deep-learning-based rice phenological stage recognition. Remote Sens. 2023, 15, 2891. [Google Scholar] [CrossRef]
- Ou, Z. Research on Flowering Stage Classification of Field Rapeseed Aerial Images Based on Improved Object Detection Models. Master’s Thesis, Wuhan University of Technology, Wuhan, China, 28 May 2023. [Google Scholar] [CrossRef]
- Dixon, D.J.; Callow, J.N.; Duncan, J.M.A.; Setterfield, S.A.; Pauli, N. Satellite prediction of forest flowering phenology. Remote Sens. Environ. 2021, 255, 112197. [Google Scholar] [CrossRef]
- Li, H.; Yan, E.; Jiang, J.; Mo, D. Monitoring of key Camellia Oleifera phenology features using field cameras and deep learning. Comput. Electron. Agric. 2024, 219, 108748. [Google Scholar] [CrossRef]
- Chen, B.; Jin, Y.; Brown, P. An enhanced bloom index for quantifying floral phenology using multi-scale remote sensing observations. ISPRS J. Photogramm. Remote Sens. 2019, 156, 108–120. [Google Scholar] [CrossRef]
- Jiang, Y.; Li, C.; Xu, R.; Sun, S.; Robertson, J.S.; Paterson, A.H. DeepFlower: A deep learning-based approach to characterize flowering patterns of cotton plants in the field. Plant Methods 2020, 16, 156. [Google Scholar] [CrossRef] [PubMed]
- d’Andrimont, R.; Taymans, M.; Lemoine, G.; Ceglar, A.; Yordanov, M.; Van Der Velde, M. Detecting flowering phenology in oil seed rape parcels with Sentinel-1 and -2 time series. Remote Sens. Environ. 2020, 239, 111660. [Google Scholar] [CrossRef]
- Zhu, Y.; Chen, M.; Gu, Q.; Zhao, Y.; Zhang, X.; Sun, Q.; Gu, X.; Zheng, K. Machine learning methods for efficient and automated in situ monitoring of peach flowering phenology. Comput. Electron. Agric. 2022, 202, 107370. [Google Scholar] [CrossRef]
- Xiong, N.; Chen, H.; Li, R.; Su, H.; Dai, S.; Wang, J. A method of chestnut forest identification based on time series and key phenology from Sentinel-2. Remote Sens. 2023, 15, 5374. [Google Scholar] [CrossRef]
- Belgiu, M.; Drăguţ, L. Random forest in remote sensing: A review of applications and future directions. ISPRS J. Photogramm. Remote Sens. 2016, 114, 24–31. [Google Scholar] [CrossRef]
- Cano, M.D.J.A.; Marulanda, E.E.C.; Henao-Céspedes, V.; Cardona-Morales, O.; Garcés-Gómez, Y.A. Quantification of flowering in coffee growing with low-cost RGB sensor UAV-mounted. Scientia Hortic. 2023, 309, 111649. [Google Scholar] [CrossRef]
- Lee, C.K.F.; Song, G.; Muller-Landau, H.C.; Wu, S.; Wright, S.J.; Cushman, K.C.; Araujo, R.F.; Bohlman, S.; Zhao, Y.; Lin, Z.; et al. Cost-effective and accurate monitoring of flowering across multiple tropical tree species over two years with a time series of high-resolution drone imagery and deep learning. ISPRS J. Photogramm. Remote Sens. 2023, 201, 92–103. [Google Scholar] [CrossRef]
- Delavarpour, N.; Koparan, C.; Nowatzki, J.; Bajwa, S.; Sun, X. A technical study on UAV characteristics for precision agriculture applications and associated practical challenges. Remote Sens. 2021, 13, 1204. [Google Scholar] [CrossRef]
- Yang, G.; Liu, J.; Zhao, C.; Li, Z.; Huang, Y.; Yu, H.; Xu, B.; Yang, X.; Zhu, D.; Zhang, X.; et al. Unmanned aerial vehicle remote sensing for field-based crop phenotyping: Current status and perspectives. Front. Plant Sci. 2017, 8, 1111. [Google Scholar] [CrossRef] [PubMed]
- Parra, L.; Ahmad, A.; Zaragoza-Esquerdo, M.; Ivars-Palomares, A.; Sendra, S.; Lloret, J. A comprehensive survey of drones for turfgrass monitoring. Drones 2024, 8, 563. [Google Scholar] [CrossRef]
- Lyu, Z.; Wang, Y.; Huang, C.; Zhang, G.; Ding, K.; Tang, N.; Zhao, Z. Dynamic monitoring and counting for lotus flowers and seedpods with UAV based on improved YOLOv7-Tiny. Comput. Electron. Agric. 2024, 225, 109344. [Google Scholar] [CrossRef]
- Wang, Y.; Sun, J.; Wang, F.; Li, D. Remote sensing-based estimation of seedling density in nursery gardens using YOLOv4 deep learning algorithm. Trait. Du Signal 2023, 40, 1533–1541. [Google Scholar] [CrossRef]
- Song, Z.; Wang, P.; Zhang, Z.; Yang, S.; Ning, J. Recognition of sunflower growth period based on deep learning from UAV remote sensing images. Precis. Agric. 2023, 24, 1417–1438. [Google Scholar] [CrossRef]
- Kim, J.; Chung, Y.S. A short review of RGB sensor applications for accessible high-throughput phenotyping. J. Crop Sci. Biotechnol. 2021, 24, 495–499. [Google Scholar] [CrossRef]
- Liu, T.; Yang, T.; Zhu, S.; Mou, N.; Zhang, W.; Wu, W.; Zhao, Y.; Yao, Z.; Sun, J.; Chen, C.; et al. Estimation of wheat biomass based on phenological identification and spectral response. Comput. Electron. Agric. 2024, 222, 109076. [Google Scholar] [CrossRef]
- Zheng, K.; Fang, C.; Yuan, S.; Feng, C.; Li, G. Application of the Mask R-CNN model in the identification of eggplant flowering stages. Comput. Eng. Appl. 2022, 58, 318–326. [Google Scholar] [CrossRef]
- Park, H.-M.; Park, J.-H. YOLO network with a circular bounding box to classify the flowering degree of chrysanthemum. AgriEngineering 2023, 5, 1530–1543. [Google Scholar] [CrossRef]
- DB11/T 898-2020; Technical Regulations for Potted Chrysanthemum Cultivation. Beijing Municipal Bureau of Market Super-Vision and Administration: Beijing, China, 2020. Available online: http://bzh.scjgj.beijing.gov.cn/bzh/apifile/file/2021/20210325/4d123cf8-f95b-48b8-abbd-8303bc8097b6.PDF (accessed on 1 March 2022).
- Zhang, J.; Lu, J.; Zhang, Q.; Qi, Q.; Zheng, G.; Chen, F.; Chen, S.; Zhang, F.; Fang, W.; Guan, Z. Estimation of garden chrysanthemum crown diameter using unmanned aerial vehicle (UAV)-based RGB imagery. Agronomy 2024, 14, 337. [Google Scholar] [CrossRef]
- Smith, A.R. Color gamut transform pairs. SIGGRAPH Comput. Graph. 1978, 12, 12–19. [Google Scholar] [CrossRef]
- Breiman, L. Random forests. Mach. Learn. 2001, 45, 5–32. [Google Scholar] [CrossRef]
- Zhang, C.; Valente, J.; Wang, W.; Guo, L.; Tubau Comas, A.; Van Dalfsen, P.; Rijk, B.; Kooistra, L. Feasibility assessment of tree-level flower intensity quantification from UAV RGB imagery: A triennial study in an apple orchard. ISPRS J. Photogramm. Remote Sens. 2023, 197, 256–273. [Google Scholar] [CrossRef]
- Wan, P.; Toudeshki, A.; Tan, H.; Ehsani, R. A methodology for fresh tomato maturity detection using computer vision. Comput. Electron. Agric. 2018, 146, 43–50. [Google Scholar] [CrossRef]
- Zhao, J.; Chen, J. Detecting maturity in fresh Lycium barbarum L. fruit using color information. Horticulturae 2021, 7, 108. [Google Scholar] [CrossRef]
- Wei, X.; Wu, L.; Ge, D.; Yao, M.; Bai, Y. Prediction of the maturity of greenhouse grapes based on imaging technology. Plant Phenomics 2022, 2022, 9753427. [Google Scholar] [CrossRef]
- Nguyen, T.K.; Dang, M.; Doan, T.T.M.; Lim, J.H. Utilizing deep neural networks for chrysanthemum leaf and flower feature recognition. AgriEngineering 2024, 6, 1133–1149. [Google Scholar] [CrossRef]
- Ganeva, D. Rapeseed crops flowering duration estimation by RGB images acquired by consumer drone: A tool for ground-truthing. In Proceedings of the Sixth International Conference on Remote Sensing and Geoinformation of the Environment (RSCy2018), Paphos, Cyprus, 6 August 2018. [Google Scholar] [CrossRef]
- Iordache, M.D.; Mantas, V.; Baltazar, E.; Lewyckyj, N.; Souverijns, N. Application of random forest classification to detect the pine wilt disease from high resolution spectral images. In Proceedings of the IGARSS 2020—2020 IEEE International Geoscience and Remote Sensing Symposium, Waikoloa, HI, USA, 26 September 2020. [Google Scholar] [CrossRef]
- Pal, M. Random forest classifier for remote sensing classification. Int. J. Remote Sens. 2005, 26, 217–222. [Google Scholar] [CrossRef]
- Andreatta, D.; Bachofen, C.; Dalponte, M.; Klaus, V.H.; Buchmann, N. Extracting flowering phenology from grassland species mixtures using time-lapse cameras. Remote Sens. Environ. 2023, 298, 113835. [Google Scholar] [CrossRef]
- Qi, C.; Chen, K.; Gao, J. A vision transformer-based robotic perception for early tea chrysanthemum flower counting in field environments. J. Field Rob. 2025, 42, 65–78. [Google Scholar] [CrossRef]







| Color Category | Hmin | Hmax | Smin | Smax | Vmin | Vmax |
|---|---|---|---|---|---|---|
| Red | 0 | 10 | 140 | 230 | 120 | 220 |
| Yellow | 25 | 35 | 43 | 255 | 46 | 255 |
| Cyan-green | 33 | 85 | 43 | 255 | 46 | 255 |
| Pink | 135 | 180 | 43 | 100 | 30 | 255 |
| Purplish-red | 135 | 180 | 100 | 255 | 30 | 255 |
| White | 0 | 180 | 0 | 30 | 150 | 255 |
| Deteriorated color series 1 | 6 | 20 | 70 | 155 | 46 | 200 |
| Deteriorated color series 2 | 21 | 25 | 70 | 180 | 79 | 180 |
| Deteriorated color series 3 | 10 | 24 | 70 | 255 | 79 | 255 |
| Deteriorated color series 4 | 0 | 6 | 70 | 155 | 50 | 150 |
| Dataset | Application | Number of Images |
|---|---|---|
| Flowering period classification dataset 1 | Training set | 604 |
| Testing set | 260 | |
| Flowering period classification dataset 2 | Independent validation | 520 |
| Flowering period classification dataset 3 | Independent validation | 200 |
| Dataset | Average Precision | Average Recall |
|---|---|---|
| Bounding boxes | 0.9071 | 0.9380 |
| Masks | 0.8741 | 0.8632 |
| Dataset | Class Label | Precision | Recall | F1-Score |
|---|---|---|---|---|
| Flowering period classification dataset 1 | Initial flowering period | 0.9548 | 0.8655 | 0.9080 |
| Peak flowering period | 0.9202 | 0.9004 | 0.9102 | |
| Late flowering period | 0.7452 | 0.8564 | 0.7969 | |
| Overall (Weighted) | 0.8904 | 0.8843 | 0.8860 | |
| Flowering period classification dataset 2 | Initial flowering period | 0.9600 | 0.9172 | 0.9381 |
| Peak flowering period | 0.8707 | 0.9233 | 0.8963 | |
| Late flowering period | 0.8598 | 0.8000 | 0.8288 | |
| Overall (Weighted) | 0.8953 | 0.8942 | 0.8940 | |
| Flowering period classification dataset 3 | Initial flowering period | 0.9388 | 0.9200 | 0.9293 |
| Peak flowering period | 0.8632 | 0.8200 | 0.8410 | |
| Late flowering period | 0.6607 | 0.7400 | 0.6981 | |
| Overall (Weighted) | 0.8315 | 0.8250 | 0.8274 |
| Dataset | Class Label | Precision | Recall | F1-Score |
|---|---|---|---|---|
| Flowering period classification dataset 1-training dataset | Initial flowering period | 0.9915 | 0.9667 | 0.9789 |
| Peak flowering period | 0.9724 | 0.9832 | 0.9778 | |
| Late flowering period | 0.9600 | 0.9524 | 0.9562 | |
| Overall (Weighted) | 0.9736 | 0.9735 | 0.9735 | |
| Flowering period classification dataset 1-test dataset | Initial flowering period | 0.9600 | 0.9412 | 0.9505 |
| Peak flowering period | 0.9317 | 0.9740 | 0.9524 | |
| Late flowering period | 0.9592 | 0.8545 | 0.9038 | |
| Overall (Weighted) | 0.9431 | 0.9423 | 0.9417 | |
| Flowering period classification dataset 2 | Initial flowering period | 0.9733 | 0.9299 | 0.9511 |
| Peak flowering period | 0.8911 | 0.9234 | 0.9069 | |
| Late flowering period | 0.8407 | 0.8261 | 0.8333 | |
| Overall (Weighted) | 0.9048 | 0.9038 | 0.9040 | |
| Flowering period classification dataset 3 | Initial flowering period | 0.9592 | 0.9400 | 0.9495 |
| Peak flowering period | 0.8641 | 0.8900 | 0.8768 | |
| Late flowering period | 0.7917 | 0.7600 | 0.7755 | |
| Overall (Weighted) | 0.8689 | 0.8700 | 0.8697 |
| Research Object | Data Type | Best Model | Dataset Size | Accuracy | Reference |
|---|---|---|---|---|---|
| Peach (3 cultivars) | RGB images captured by growth recording camera and meteorological data | Random forest | - | 0.9882 | [17] |
| Rice (1 cultivar) | RGB images captured by a handheld camera | Deep convolutional neural network | 7320 images | 0.913 | [9] |
| Rapeseed (multiple cultivars) | RGB images captured by a UAV | MobileNet-V3 | 23,005 images | 0.971 | [11] |
| Camellia Oleifera (Modeling with 1 cultivar and validating the model’s transferability with 16 cultivars) | Images captured by infrared field camera | YOLO v5 | 800 images | 0.9131 | [13] |
| Cotton (23 genotypes) | RGB images captured by a ground mobile system | DeepFlower (DeepFlower processed all images to obtain bloom counts for individual plants, which were used to derive flowering curves and characteristics.) | 475 images | R2 = 0.88 (The degree of fit between the predicted number of emerging blooms and the actual observations) | [15] |
| Chrysanthemum (1 cultivar) | Images extracted from videos taken with a tablet | YOLOv4-Tiny | 117 images | 0.9262 | [31] |
Disclaimer/Publisher’s Note: The statements, opinions and data contained in all publications are solely those of the individual author(s) and contributor(s) and not of MDPI and/or the editor(s). MDPI and/or the editor(s) disclaim responsibility for any injury to people or property resulting from any ideas, methods, instructions or products referred to in the content. |
© 2025 by the authors. Licensee MDPI, Basel, Switzerland. This article is an open access article distributed under the terms and conditions of the Creative Commons Attribution (CC BY) license (https://creativecommons.org/licenses/by/4.0/).
Share and Cite
Zhang, J.; Lu, J.; Qi, Q.; Sun, M.; Zheng, G.; Zhang, Q.; Chen, F.; Chen, S.; Zhang, F.; Fang, W.; et al. Classification of Garden Chrysanthemum Flowering Period Using Digital Imagery from Unmanned Aerial Vehicle (UAV). Agronomy 2025, 15, 421. https://doi.org/10.3390/agronomy15020421
Zhang J, Lu J, Qi Q, Sun M, Zheng G, Zhang Q, Chen F, Chen S, Zhang F, Fang W, et al. Classification of Garden Chrysanthemum Flowering Period Using Digital Imagery from Unmanned Aerial Vehicle (UAV). Agronomy. 2025; 15(2):421. https://doi.org/10.3390/agronomy15020421
Chicago/Turabian StyleZhang, Jiuyuan, Jingshan Lu, Qimo Qi, Mingxiu Sun, Gangjun Zheng, Qiuyan Zhang, Fadi Chen, Sumei Chen, Fei Zhang, Weimin Fang, and et al. 2025. "Classification of Garden Chrysanthemum Flowering Period Using Digital Imagery from Unmanned Aerial Vehicle (UAV)" Agronomy 15, no. 2: 421. https://doi.org/10.3390/agronomy15020421
APA StyleZhang, J., Lu, J., Qi, Q., Sun, M., Zheng, G., Zhang, Q., Chen, F., Chen, S., Zhang, F., Fang, W., & Guan, Z. (2025). Classification of Garden Chrysanthemum Flowering Period Using Digital Imagery from Unmanned Aerial Vehicle (UAV). Agronomy, 15(2), 421. https://doi.org/10.3390/agronomy15020421

