Effects of Biochar and Its Fractions on Soil Nitrogen Forms and Microbial Communities Under Freeze-Thaw Conditions
Abstract
1. Introduction
2. Materials and Methods
2.1. Soil Sample
2.2. Extraction of Biochar Fractions
2.3. Experimental Design
2.4. Soil Indexes Determination Methods
2.4.1. Soil Environmental Factors Determination Methods
2.4.2. High-Throughput Sequencing of Soil Microbial Communities
2.5. Statistical Analysis
3. Results
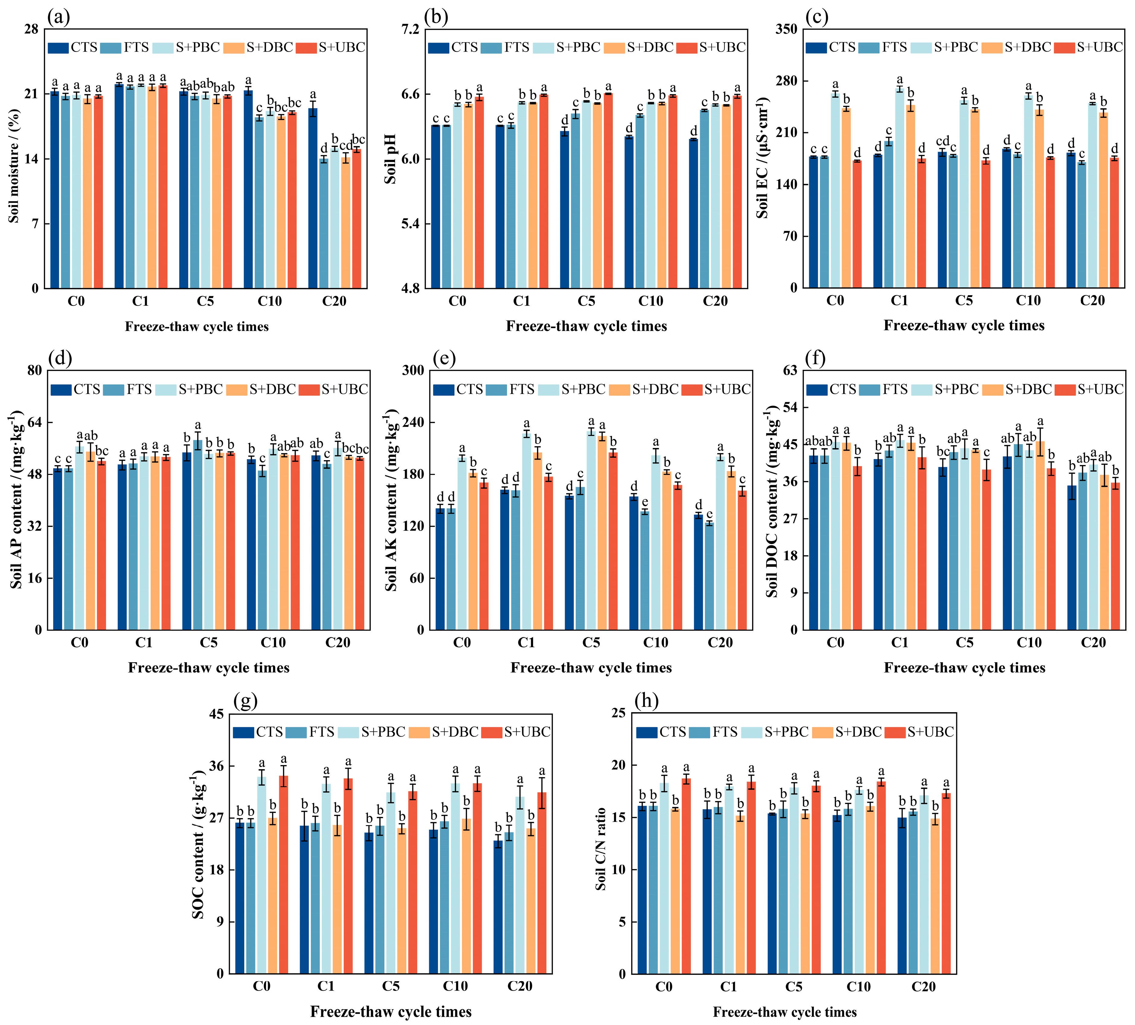
3.1. Changes in Soil Characteristics
3.2. Changes in Soil Nitrogen
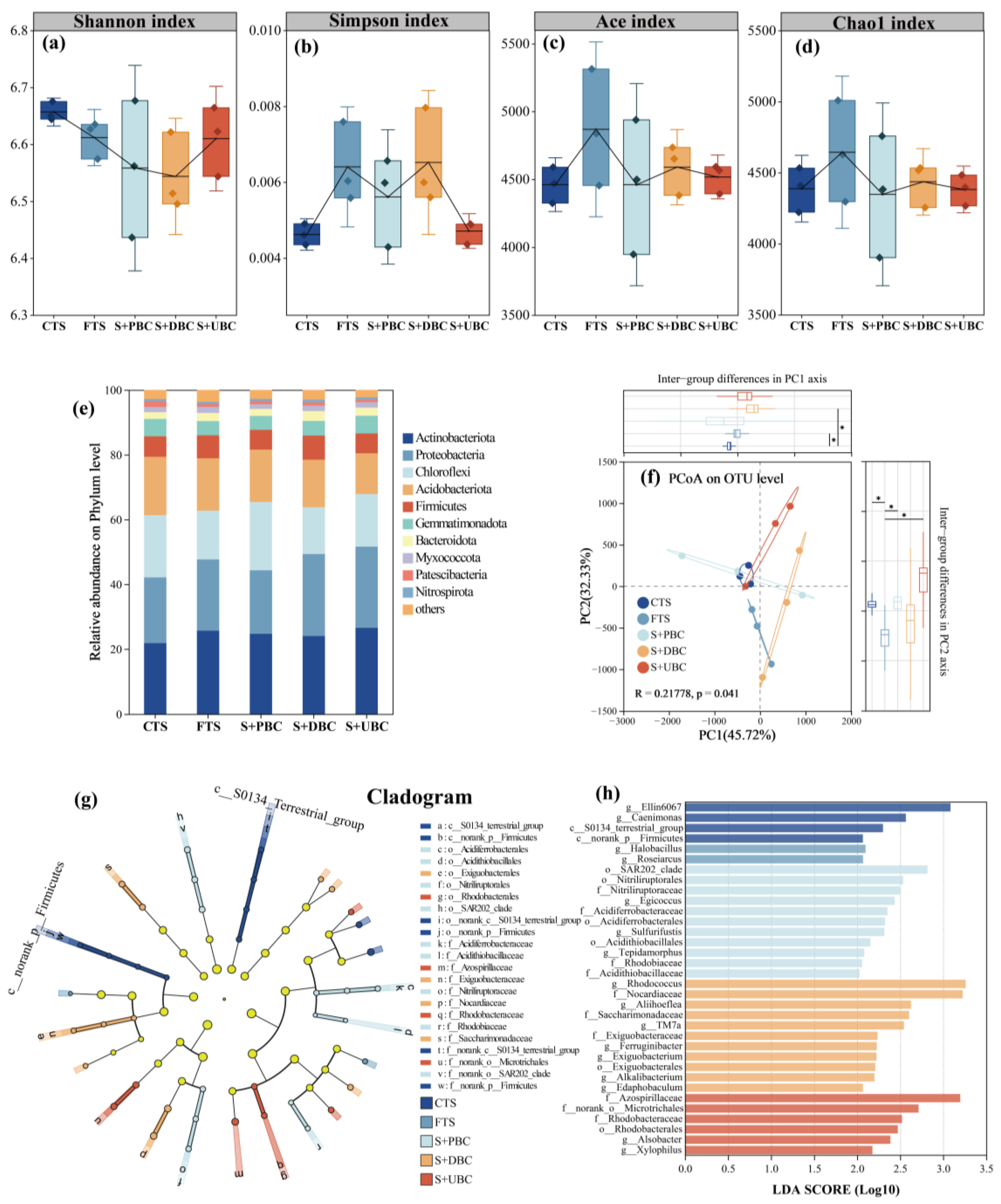
3.3. Changes in Soil Bacterial Communities
4. Discussion
4.1. The Effects of Biochar Fractions and Freeze-Thaw Cycles on Soil Characteristics
4.2. The Effect of Biochar Fractions and Freeze-Thaw on Soil Nitrogen
4.3. Effects of Biochar Fractions and Freeze-Thaw Cycles on Soil Microorganisms
5. Conclusions
Supplementary Materials
Author Contributions
Funding
Data Availability Statement
Acknowledgments
Conflicts of Interest
Abbreviations
| FTCs | Freeze-thaw cycles |
| FTN | Freeze-thaw cycle number |
| N | Nitrogen |
| PBC | Pristine biochar |
| DBC | Dissolved fraction of biochar |
| UBC | Undissolved fraction of biochar |
| CTS | Constant temperature control soil |
| FTS | Freeze-thaw control soil |
| S + PBC | Soil with PBC treatment |
| S + DBC | Soil with DBC treatment |
| S + UBC | Soil with UBC treatment |
| EC | Electrical conductivity |
| NH4+-N | Ammonium nitrogen |
| NO3--N | Nitrate nitrogen |
| MBN | Microbial biomass nitrogen |
| SOC | Soil total organic carbon |
| AP | Available phosphorus |
| AK | Rapidly-available potassium |
| DOC | Dissolved organic carbon |
References
- Harrison, J.L.; Sanders-DeMott, R.; Reinmann, A.B.; Sorensen, P.O.; Phillips, N.G.; Templer, P.H. Growing-season warming and winter soil freeze/thaw cycles increase transpiration in a northern hardwood forest. Ecology 2020, 101, e03173. [Google Scholar] [CrossRef] [PubMed]
- Kreyling, J.; Beierkuhnlein, C.; Pritsch, K.; Schloter, M.; Jentsch, A. Recurrent soil freeze–thaw cycles enhance grassland productivity. New Phytol. 2007, 177, 938–945. [Google Scholar] [CrossRef] [PubMed]
- Wang, J.; Qian, R.; Li, J.; Wei, F.; Ma, Z.; Gao, S.; Sun, X.; Zhang, P.; Cai, T.; Zhao, X.; et al. Nitrogen reduction enhances crop productivity, decreases soil nitrogen loss and optimize its balance in wheat-maize cropping area of the Loess Plateau, China. Eur. J. Agron. 2024, 161, 127352. [Google Scholar] [CrossRef]
- Shibata, H. Impact of winter climate change on nitrogen biogeochemistry in forest ecosystems: A synthesis from Japanese case studies. Ecol. Indic. 2016, 65, 4–9. [Google Scholar] [CrossRef]
- Urakawa, R.; Shibata, H.; Kuroiwa, M.; Inagaki, Y.; Tateno, R.; Hishi, T.; Fukuzawa, K.; Hirai, K.; Toda, H.; Oyanagi, N.; et al. Effects of freeze–thaw cycles resulting from winter climate change on soil nitrogen cycling in ten temperate forest ecosystems throughout the Japanese archipelago. Soil Biol. Biochem. 2014, 74, 82–94. [Google Scholar] [CrossRef]
- Joseph, G.; Henry, H.A.L. Soil nitrogen leaching losses in response to freeze–thaw cycles and pulsed warming in a temperate old field. Soil Biol. Biochem. 2008, 40, 1947–1953. [Google Scholar] [CrossRef]
- Kamali, M.; Sweygers, N.; Al-Salem, S.; Appels, L.; Aminabhavi, T.M.; Dewil, R. Biochar for soil applications-sustainability aspects, challenges and future prospects. Chem. Eng. J. 2022, 428, 131189. [Google Scholar] [CrossRef]
- Brtnicky, M.; Datta, R.; Holatko, J.; Bielska, L.; Gusiatin, Z.M.; Kucerik, J.; Hammerschmiedt, T.; Danish, S.; Radziemska, M.; Mravcova, L.; et al. A critical review of the possible adverse effects of biochar in the soil environment. Sci. Total Environ. 2021, 796, 148756. [Google Scholar] [CrossRef]
- Sun, Y.; Xiong, X.; He, M.; Xu, Z.; Hou, D.; Zhang, W.; Ok, Y.S.; Rinklebe, J.; Wang, L.; Tsang, D.C.W. Roles of biochar-derived dissolved organic matter in soil amendment and environmental remediation: A critical review. Chem. Eng. J. 2021, 424, 130387. [Google Scholar] [CrossRef]
- Graber, E.R.; Tsechansky, L.; Lew, B.; Cohen, E. Reducing capacity of water extracts of biochars and their solubilization of soilMn andFe. Eur. J. Soil Sci. 2013, 65, 162–172. [Google Scholar] [CrossRef]
- Smith, C.R.; Buzan, E.M.; Lee, J.W. Potential Impact of Biochar Water-Extractable Substances on Environmental Sustainability. ACS Sustain. Chem. Eng. 2012, 1, 118–126. [Google Scholar] [CrossRef]
- Locaspi, A.; Debiagi, P.; Pelucchi, M.; Hasse, C.; Faravelli, T. A Predictive Physico-chemical Model of Biochar Oxidation. Energy Fuels 2021, 35, 14894–14912. [Google Scholar] [CrossRef]
- Qu, X.; Fu, H.; Mao, J.; Ran, Y.; Zhang, D.; Zhu, D. Chemical and structural properties of dissolved black carbon released from biochars. Carbon 2016, 96, 759–767. [Google Scholar] [CrossRef]
- Yang, F.; Chen, Y.; Huang, Y.; Cao, X.; Zhao, L.; Qiu, H.; Xu, X. New insights into the underlying influence of bentonite on Pb immobilization by undissolvable and dissolvable fractions of biochar. Sci. Total Environ. 2021, 775, 145824. [Google Scholar] [CrossRef] [PubMed]
- Shi, R.-Y.; Ni, N.; Wang, R.-H.; Nkoh, J.N.; Pan, X.-Y.; Dong, G.; Xu, R.-K.; Cui, X.-M.; Li, J.-Y. Dissolved biochar fractions and solid biochar particles inhibit soil acidification induced by nitrification through different mechanisms. Sci. Total Environ. 2023, 874, 162464. [Google Scholar] [CrossRef] [PubMed]
- Huang, X.; Zhang, C.; Zhu, S.; Chen, D.; Ho, S.-H. Effects of Biochar on Microalgal Growth: Difference between Dissolved and Undissolved Fractions. ACS Sustain. Chem. Eng. 2020, 8, 9156–9164. [Google Scholar] [CrossRef]
- Han, L.; Liu, B.; Luo, Y.; Chen, L.; Ma, C.; Xu, C.; Sun, K.; Xing, B. Quantifying the negative effects of dissolved organic carbon of maize straw-derived biochar on its carbon sequestration potential in a paddy soil. Soil Biol. Biochem. 2024, 196, 109500. [Google Scholar] [CrossRef]
- Lehmann, J.; Rillig, M.C.; Thies, J.; Masiello, C.A.; Hockaday, W.C.; Crowley, D. Biochar effects on soil biota–A review. Soil Biol. Biochem. 2011, 43, 1812–1836. [Google Scholar] [CrossRef]
- Zhang, C.; Huang, X.; Zhang, X.; Wan, L.; Wang, Z. Effects of biochar application on soil nitrogen and phosphorous leaching loss and oil peony growth. Agric. Water Manag. 2021, 255, 107022. [Google Scholar] [CrossRef]
- Hailegnaw, N.S.; Mercl, F.; Pračke, K.; Száková, J.; Tlustoš, P. High temperature-produced biochar can be efficient in nitrate loss prevention and carbon sequestration. Geoderma 2019, 338, 48–55. [Google Scholar] [CrossRef]
- Tan, Z.; Ye, Z.; Zhang, L.; Huang, Q. Application of the 15N tracer method to study the effect of pyrolysis temperature and atmosphere on the distribution of biochar nitrogen in the biomass–biochar-plant system. Sci. Total Environ. 2018, 622–623, 79–87. [Google Scholar] [CrossRef]
- Zheng, H.; Wang, Z.; Deng, X.; Herbert, S.; Xing, B. Impacts of adding biochar on nitrogen retention and bioavailability in agricultural soil. Geoderma 2013, 206, 32–39. [Google Scholar] [CrossRef]
- Liu, L.; Wang, Y.; Yan, X.; Li, J.; Jiao, N.; Hu, S. Biochar amendments increase the yield advantage of legume-based intercropping systems over monoculture. Agric. Ecosyst. Environ. 2017, 237, 16–23. [Google Scholar] [CrossRef]
- Wang, Z.; Zheng, H.; Luo, Y.; Deng, X.; Herbert, S.; Xing, B. Characterization and influence of biochars on nitrous oxide emission from agricultural soil. Environ. Pollut. 2013, 174, 289–296. [Google Scholar] [CrossRef] [PubMed]
- Zhou, Y.; Berruti, F.; Greenhalf, C.; Tian, X.; Henry, H.A.L. Increased retention of soil nitrogen over winter by biochar application: Implications of biochar pyrolysis temperature for plant nitrogen availability. Agric. Ecosyst. Environ. 2017, 236, 61–68. [Google Scholar] [CrossRef]
- Li, Q.; Fu, Q.; Li, T.; Liu, D.; Hou, R.; Li, M.; Gao, Y. Biochar impacts on the soil environment of soybean root systems. Sci. Total Environ. 2022, 821, 153421. [Google Scholar] [CrossRef]
- Yang, X.; Hou, R.; Fu, Q.; Li, T.; Wang, J.; Su, Z.; Shen, W.; Zhou, W.; Wang, Y. Effect of freeze-thaw cycles and biochar coupling on the soil water-soil environment, nitrogen adsorption and N2O emissions in seasonally frozen regions. Sci. Total Environ. 2023, 893, 164845. [Google Scholar] [CrossRef]
- Yang, Z.; She, R.; Hu, L.; Yu, Y.; Yao, H. Effects of biochar addition on nitrous oxide emission during soil freeze–thaw cycles. Front. Microbiol. 2022, 13, 1033210. [Google Scholar] [CrossRef]
- Shi, G.; Hou, R.; Li, T.; Fu, Q.; Wang, J.; Zhou, W.; Su, Z.; Shen, W.; Wang, Y. Effects of biochar and freeze–thaw cycles on the bacterial community and multifunctionality in a cold black soil area. J. Environ. Manag. 2023, 342, 118302. [Google Scholar] [CrossRef]
- Han, Z.; Deng, M.; Yuan, A.; Wang, J.; Li, H.; Ma, J. Vertical variation of a black soil’s properties in response to freeze-thaw cycles and its links to shift of microbial community structure. Sci. Total Environ. 2018, 625, 106–113. [Google Scholar] [CrossRef]
- Zhao, Z.; Zhang, H.; Duan, Y.; Sun, L.; Pang, X.; Wang, X.; Tang, X. Varieties of P fractions in biochar-amended reconstructed soils as impacted by freeze-thaw interference. J. Environ. Manag. 2024, 366, 121839. [Google Scholar] [CrossRef]
- Zhao, P.; Gao, X.; Liu, D.; Sun, Y.; Li, M.; Han, S. Effect of different biochar additions on the change of carbon nitrogen content and bacterial community in meadow soils. Environ. Pollut. Bioavailab. 2023, 35, 2268272. [Google Scholar] [CrossRef]
- NY/T 1848-2010; Method for Determination of Ammonium Nitrogen, Available Phosphorus and Rapidly-Available Potassium in Neutrality or Calcareous Soil Universal Extract-Colorimetric Method. China Agriculture Press: Beijing, China, 2010.
- Lin, Q.; Wu, Y.; Liu, H. Modification of fumigation extraction method for measuring soil microbial biomass carbon. Chin. J. Ecol. 1999, 18, 63–66. [Google Scholar] [CrossRef]
- HJ 615-2011; Soil-Determination of Organic Carbon-Potassium Dichromate Oxidation Spectrophotometric Method. China Environmental Science Press: Beijing, China, 2011.
- GB/T 42485-2023; Soil Quality—Determination of Nitrate, Nitrite and Ammonium in Soils—Extraction with Potassium Chloride Solution and Determination. Standards Press of China: Beijing, China, 2023.
- GB/T 32737-2016; Determination of Nitrate Nitrogen in Soil—Ultraviolet Spectrophotometry Method. Standards Press of China: Beijing, China, 2016.
- GB/T 39228-2020; Determination of Soil Microbial Biomass—Fumigation-Extraction Method. Standards Press of China: Beijing, China, 2020.
- Yu, J.; Zhang, X.; Zhang, Z.; Guo, H.; Noborio, K.; Han, S. Effects of bioremediation on soil fertility and microbial communities of degraded grassland soil under dual petroleum contamination and saline-alkali stress. J. For. Res. 2025, 36, 20. [Google Scholar] [CrossRef]
- Fu, Q.; Zhao, H.; Li, T.; Hou, R.; Liu, D.; Ji, Y.; Zhou, Z.; Yang, L. Effects of biochar addition on soil hydraulic properties before and after freezing-thawing. Catena 2019, 176, 112–124. [Google Scholar] [CrossRef]
- Sun, S.; Yu, S.; Du, R.; Wang, Y.; Kang, C. Freeze-thaw effect on adsorption and transport of two sulfonamides in soil: Batch and column studies. J. Contam. Hydrol. 2025, 269, 104509. [Google Scholar] [CrossRef]
- Shi, R.-y.; Hong, Z.-n.; Li, J.-y.; Jiang, J.; Baquy, M.A.-A.; Xu, R.-k.; Qian, W. Mechanisms for Increasing the pH Buffering Capacity of an Acidic Ultisol by Crop Residue-Derived Biochars. J. Agric. Food Chem. 2017, 65, 8111–8119. [Google Scholar] [CrossRef]
- Li, J.; Qi, X.; Wang, F.; Che, Y.; Qu, J.; Sun, Y. Effect of Straw Biochar on Availability of Phosphorus in Black Soil During Freeze-Thaw Period. J. Soil Sci. Plant Nutr. 2025, 25, 5020–5031. [Google Scholar] [CrossRef]
- He, X.; Liu, Z.; Niu, W.; Yang, L.; Zhou, T.; Qin, D.; Niu, Z.; Yuan, Q. Effects of pyrolysis temperature on the physicochemical properties of gas and biochar obtained from pyrolysis of crop residues. Energy 2018, 143, 746–756. [Google Scholar] [CrossRef]
- Tu, P.; Zhang, G.; Wei, G.; Li, J.; Li, Y.; Deng, L.; Yuan, H. Influence of pyrolysis temperature on the physicochemical properties of biochars obtained from herbaceous and woody plants. Bioresour. Bioprocess. 2022, 9, 131. [Google Scholar] [CrossRef]
- Xiu, L.; Gu, W.; Sun, Y.; Wu, D.; Wang, Y.; Zhang, H.; Zhang, W.; Chen, W. The fate and supply capacity of potassium in biochar used in agriculture. Sci. Total Environ. 2023, 902, 165969. [Google Scholar] [CrossRef]
- Matzner, E.; Borken, W. Do freeze-thaw events enhance C and N losses from soils of different ecosystems? A review. Eur. J. Soil Sci. 2008, 59, 274–284. [Google Scholar] [CrossRef]
- Liu, C.-H.; Chu, W.; Li, H.; Boyd, S.A.; Teppen, B.J.; Mao, J.; Lehmann, J.; Zhang, W. Quantification and characterization of dissolved organic carbon from biochars. Geoderma 2019, 335, 161–169. [Google Scholar] [CrossRef]
- Wang, L.; O’Connor, D.; Rinklebe, J.; Ok, Y.S.; Tsang, D.C.W.; Shen, Z.; Hou, D. Biochar Aging: Mechanisms, Physicochemical Changes, Assessment, And Implications for Field Applications. Environ. Sci. Technol. 2020, 54, 14797–14814. [Google Scholar] [CrossRef] [PubMed]
- Zimmerman, A.R.; Gao, B.; Ahn, M.-Y. Positive and negative carbon mineralization priming effects among a variety of biochar-amended soils. Soil Biol. Biochem. 2011, 43, 1169–1179. [Google Scholar] [CrossRef]
- Zhang, Y.; Hou, R.; Fu, Q.; Li, T.; Li, M.; Dong, S.; Shi, G. Soil environment, carbon and nitrogen cycle functional genes in response to freeze-thaw cycles and biochar. J. Clean. Prod. 2024, 444, 141345. [Google Scholar] [CrossRef]
- Gao, D.; Bai, E.; Yang, Y.; Zong, S.; Hagedorn, F. A global meta-analysis on freeze-thaw effects on soil carbon and phosphorus cycling. Soil Biol. Biochem. 2021, 159, 108283. [Google Scholar] [CrossRef]
- Zhu, L.; Chen, N.; Zhang, X.; Ren, L.; Zou, R.; Xie, J.; Wang, Z.; Yang, H.; Hao, Z.; Qin, J.; et al. Freeze–Thaw Cycle Events Enable the Deep Disintegration of Biochar: Release of Dissolved Black Carbon and Its Structural-Dependent Carbon Sequestration Capacity. Environ. Sci. Technol. 2024, 58, 20979–20989. [Google Scholar] [CrossRef]
- Kong, F.; Gao, Y.; Li, T.; Fu, Q.; Liu, D.; Su, Z.; Shen, W.; Wang, J.; Zhou, W.; Wang, Y. Effects of freeze–thaw cycles and the soil water content on carbon and nitrogen changes in different soil types of Heilongjiang Province, China. Soil Use Manag. 2023, 39, 1453–1466. [Google Scholar] [CrossRef]
- de Bruijn, A.M.G.; Butterbach-Bahl, K.; Blagodatsky, S.; Grote, R. Model evaluation of different mechanisms driving freeze–thaw N2O emissions. Agric. Ecosyst. Environ. 2009, 133, 196–207. [Google Scholar] [CrossRef]
- Sawicka, J.E.; Robador, A.; Hubert, C.; Jørgensen, B.B.; Brüchert, V. Effects of freeze–thaw cycles on anaerobic microbial processes in an Arctic intertidal mud flat. ISME J. 2010, 4, 585–594. [Google Scholar] [CrossRef] [PubMed]
- Patel, K.F.; Tatariw, C.; MacRae, J.D.; Ohno, T.; Nelson, S.J.; Fernandez, I.J. Repeated freeze–thaw cycles increase extractable, but not total, carbon and nitrogen in a Maine coniferous soil. Geoderma 2021, 402, 115353. [Google Scholar] [CrossRef]
- Nguyen, T.T.N.; Xu, C.-Y.; Tahmasbian, I.; Che, R.; Xu, Z.; Zhou, X.; Wallace, H.M.; Bai, S.H. Effects of biochar on soil available inorganic nitrogen: A review and meta-analysis. Geoderma 2017, 288, 79–96. [Google Scholar] [CrossRef]
- Cayuela, M.L.; Spott, O.; Pascual, M.B.; Sánchez-García, M.; Sánchez-Monedero, M.A. Key biochar properties linked to denitrification products in a calcareous soil. Biochar 2024, 6, 90. [Google Scholar] [CrossRef]
- Pan, Y.; She, D.; Shi, Z.; Cao, T.; Xia, Y.; Shan, J. Salinity and high pH reduce denitrification rates by inhibiting denitrifying gene abundance in a saline-alkali soil. Sci. Rep. 2023, 13, 2155. [Google Scholar] [CrossRef]
- Jindo, K.; Audette, Y.; Higashikawa, F.S.; Silva, C.A.; Akashi, K.; Mastrolonardo, G.; Sánchez-Monedero, M.A.; Mondini, C. Role of biochar in promoting circular economy in the agriculture sector. Part 1: A review of the biochar roles in soil N, P and K cycles. Chem. Biol. Technol. Agric. 2020, 7, 15. [Google Scholar] [CrossRef]
- Ji, X.; Liu, M.; Yang, J.; Feng, F. Meta-analysis of the impact of freeze–thaw cycles on soil microbial diversity and C and N dynamics. Soil Biol. Biochem. 2022, 168, 108608. [Google Scholar] [CrossRef]
- Lv, H.; Ji, C.; Zhang, L.; Jiang, C.; Cai, H. Zinc application promotes nitrogen transformation in rice rhizosphere soil by modifying microbial communities and gene expression levels. Sci. Total Environ. 2022, 849, 157858. [Google Scholar] [CrossRef]
- Rodríguez-Berbel, N.; Ortega, R.; Lucas-Borja, M.E.; Solé-Benet, A.; Miralles, I. Long-term effects of two organic amendments on bacterial communities of calcareous mediterranean soils degraded by mining. J. Environ. Manag. 2020, 271, 110920. [Google Scholar] [CrossRef]
- Li, Y.; Ling, W.; Yang, J.; Xing, Y.; Zhang, Q.; Feng, L.; Hou, J.; Hou, C.; Lu, Q.; Wu, T.; et al. Study on the impact of microplastic characteristics on ecological function, microbial community migration and reconstruction mechanisms during saline-alkali soil remediation. J. Hazard. Mater. 2025, 495, 139044. [Google Scholar] [CrossRef]
- Geng, S.; Cao, W.; Yuan, J.; Wang, Y.; Guo, Y.; Ding, A.; Zhu, Y.; Dou, J. Microbial diversity and co-occurrence patterns in deep soils contaminated by polycyclic aromatic hydrocarbons (PAHs). Ecotoxicol. Environ. Saf. 2020, 203, 110931. [Google Scholar] [CrossRef]
- Suyal, D.C.; Joshi, D.; Kumar, S.; Soni, R.; Goel, R. Differential protein profiling of soil diazotroph Rhodococcus qingshengii S10107 towards low-temperature and nitrogen deficiency. Sci. Rep. 2019, 9, 20378. [Google Scholar] [CrossRef]
- Chen, X.; Shan, G.; Shen, J.; Zhang, F.; Liu, Y.; Cui, C. In situ bioremediation of petroleum hydrocarbon–contaminated soil: Isolation and application of a Rhodococcus strain. Int. Microbiol. 2022, 26, 411–421. [Google Scholar] [CrossRef]
- Lan, J.; Wang, S.; Wang, J.; Qi, X.; Long, Q.; Huang, M. The Shift of Soil Bacterial Community After Afforestation Influence Soil Organic Carbon and Aggregate Stability in Karst Region. Front. Microbiol. 2022, 13, 901126. [Google Scholar] [CrossRef]
- Zhang, Y.-G.; Chen, J.-Y.; Wang, H.-F.; Xiao, M.; Yang, L.-L.; Guo, J.-W.; Zhou, E.-M.; Zhang, Y.-M.; Li, W.-J. Egicoccus halophilus gen. nov., sp. nov., a halophilic, alkalitolerant actinobacterium and proposal of Egicoccaceae fam. nov. and Egicoccales ord. nov. Int. J. Syst. Evol. Microbiol. 2016, 66, 530–535. [Google Scholar] [CrossRef]
- Kasana, R.C.; Pandey, C.B. Exiguobacterium: An overview of a versatile genus with potential in industry and agriculture. Crit. Rev. Biotechnol. 2017, 38, 141–156. [Google Scholar] [CrossRef] [PubMed]





| Item | Value | Item | Value |
|---|---|---|---|
| pH | 6.35 | Available P (mg·kg−1) | 48.92 |
| Electrical conductivity (μS·cm−1) | 162.3 | Rapidly available K (mg·kg−1) | 141.38 |
| Organic matter (g·kg−1) | 46.74 | Sand (%) | 16.92 |
| Organic C (g·kg−1) | 27.11 | Silt (%) | 58.23 |
| Total N (g·kg−1) | 1.68 | Clay (%) | 24.87 |
| Total P (g·kg−1) | 0.57 | Texture (USDA) | Silt Loam |
| NH4+-N (mg·kg−1) | 17.19 | Bulk density (g·cm−3) | 1.35 |
| NO3−-N (mg·kg−1) | 26.67 | Water holding capacity (%) | 36.50 |
| Name | pH | EC (μS·cm−1) | Organic C | Total N | Total P | Total K |
|---|---|---|---|---|---|---|
| Pristine biochar (PBC) | 9.12 | 2690 | 37.99% | 0.64% | 0.19% | 2.70% |
| Undissolved biochar fraction (UBC) | 9.37 | 265 | 43.23% | 0.69% | 0.12% | 1.44% |
| Dissolved biochar fraction (DBC) | 8.97 | 2760 | 86.77 mg·L−1 | 1.43 mg·L−1 | 3.17 mg·L−1 | 571.6 mg·L−1 |
| Factor | NH4+-N | NO3−-N | Inorganic N | MBN | Total N | |||||
|---|---|---|---|---|---|---|---|---|---|---|
| F | p | F | p | F | p | F | p | F | p | |
| FTN | 13.46 | <0.01 | 62.01 | <0.01 | 23.35 | <0.01 | 164.19 | <0.01 | 1.13 | ns |
| T | 214.30 | <0.01 | 63.64 | <0.01 | 170.33 | <0.01 | 45.73 | <0.01 | 18.83 | <0.01 |
| T×TN | 1.17 | ns | 0.69 | ns | 0.55 | ns | 3.62 | <0.01 | 0.28 | ns |
Disclaimer/Publisher’s Note: The statements, opinions and data contained in all publications are solely those of the individual author(s) and contributor(s) and not of MDPI and/or the editor(s). MDPI and/or the editor(s) disclaim responsibility for any injury to people or property resulting from any ideas, methods, instructions or products referred to in the content. |
© 2025 by the authors. Licensee MDPI, Basel, Switzerland. This article is an open access article distributed under the terms and conditions of the Creative Commons Attribution (CC BY) license (https://creativecommons.org/licenses/by/4.0/).
Share and Cite
Gao, X.; Wang, Y.; Li, M.; Yu, J.; Han, S. Effects of Biochar and Its Fractions on Soil Nitrogen Forms and Microbial Communities Under Freeze-Thaw Conditions. Agronomy 2025, 15, 2437. https://doi.org/10.3390/agronomy15102437
Gao X, Wang Y, Li M, Yu J, Han S. Effects of Biochar and Its Fractions on Soil Nitrogen Forms and Microbial Communities Under Freeze-Thaw Conditions. Agronomy. 2025; 15(10):2437. https://doi.org/10.3390/agronomy15102437
Chicago/Turabian StyleGao, Xiaoyuan, Yunfei Wang, Ming Li, Jie Yu, and Song Han. 2025. "Effects of Biochar and Its Fractions on Soil Nitrogen Forms and Microbial Communities Under Freeze-Thaw Conditions" Agronomy 15, no. 10: 2437. https://doi.org/10.3390/agronomy15102437
APA StyleGao, X., Wang, Y., Li, M., Yu, J., & Han, S. (2025). Effects of Biochar and Its Fractions on Soil Nitrogen Forms and Microbial Communities Under Freeze-Thaw Conditions. Agronomy, 15(10), 2437. https://doi.org/10.3390/agronomy15102437
