Development of Genome-Wide Unique Indel Markers for a Heat-Sensitive Genotype in Wheat (Triticum aestivum L.)
Abstract
1. Introduction
2. Materials and Methods
2.1. Plant Materials
2.2. Whole-Genome Resequencing, Sequence Alignment, and Variation Calling
2.3. Genome-Wide Unique Indel Marker Development
2.4. Uniqueness Check of Indel Markers Among Sequenced Wheat Genomes
2.5. DNA Extraction and PCR Amplification
2.6. Phylogenetic Analysis
3. Results
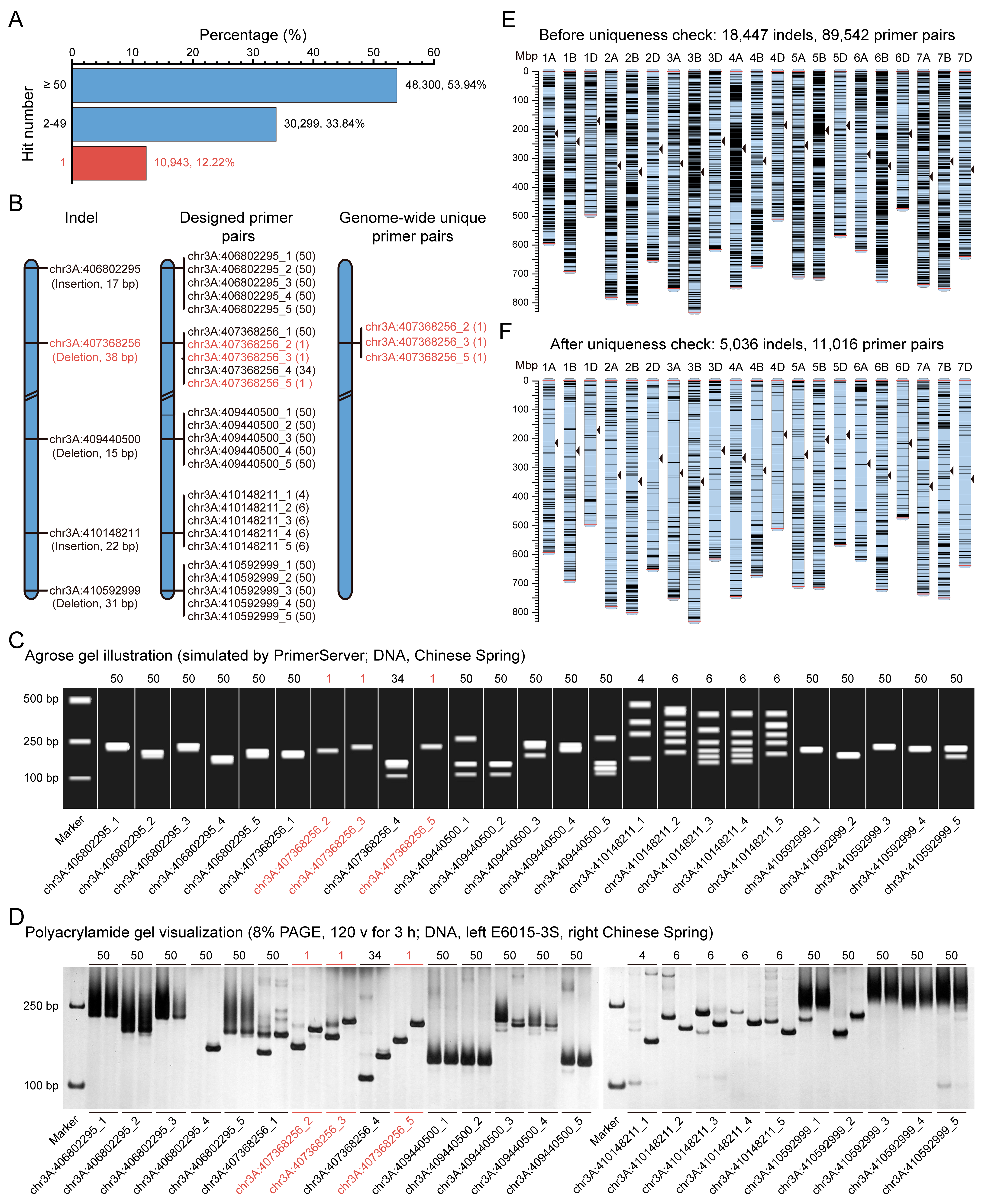
3.1. Primer Design and Uniqueness Check
3.2. Indel Marker’s Uniqueness in the Wheat Genome
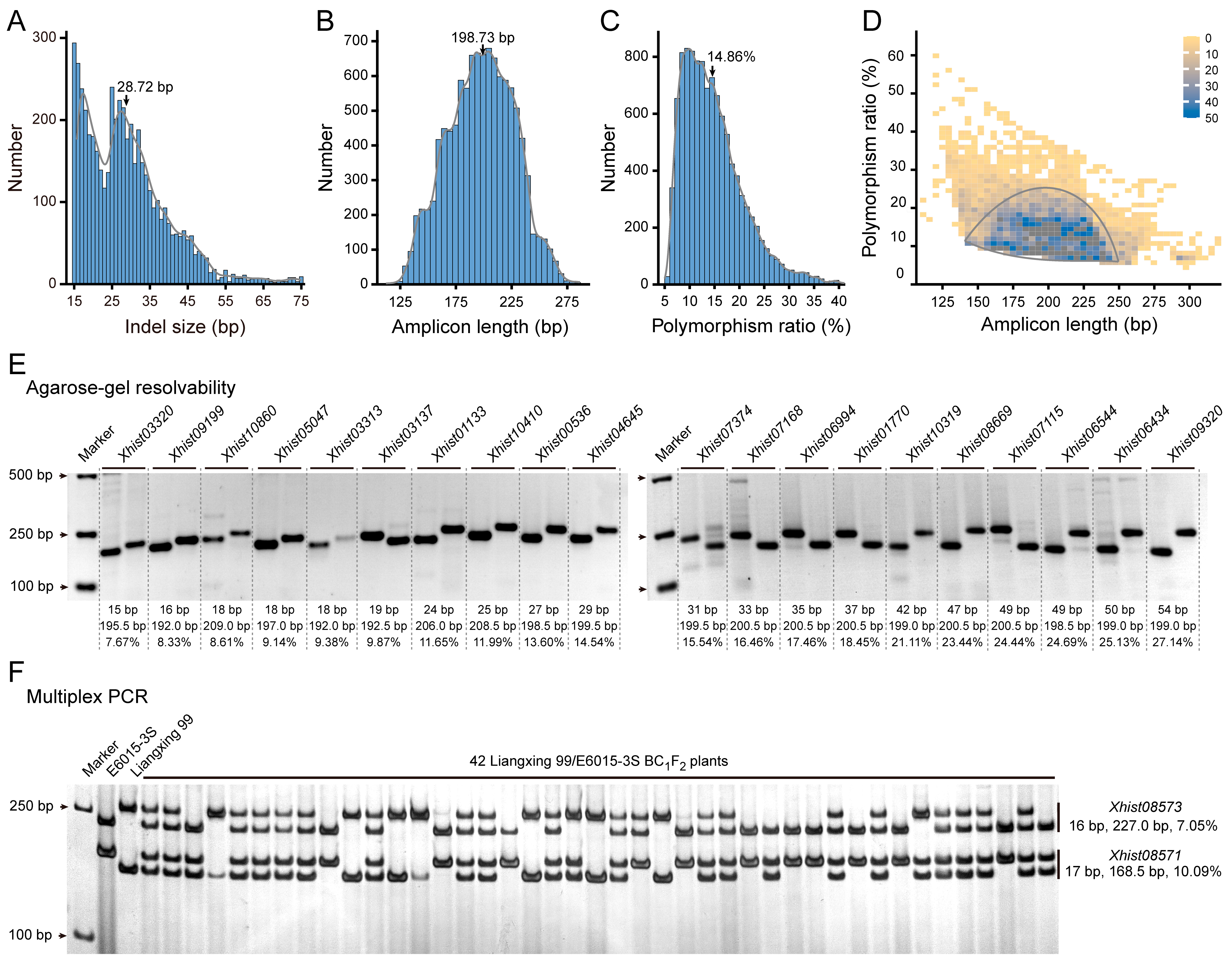
3.3. Indel Marker’s Polymorphism Characteristic
3.4. Indel Marker’s Easy-to-Use Characteristic
4. Discussion
5. Conclusions
Supplementary Materials
Author Contributions
Funding
Data Availability Statement
Conflicts of Interest
References
- Melki, M.N.E.; Al-Khayri, J.M.; Aldaej, M.I.; Almaghasla, M.I.; Moueddeb, K.E.; Khlifi, S. Assessment of the effect of climate change on wheat storage in northwestern Tunisia: Control of Rhyzopertha dominica by aeration. Agronomy 2023, 13, 1773. [Google Scholar] [CrossRef]
- Riaz, M.W.; Yang, L.; Yousaf, M.I.; Sami, A.; Mei, X.D.; Shah, L.; Rehman, S.; Xue, L.; Si, H.Q.; Ma, C.X. Effects of heat stress on growth, physiology of plants, yield and grain quality of different spring wheat (Triticum aestivum L.) genotypes. Sustainability 2021, 13, 2972. [Google Scholar] [CrossRef]
- Lal, M.K.; Tiwari, R.K.; Gahlaut, V.; Mangal, V.; Kumar, A.; Singh, M.P.; Paul, V.; Kumar, S.; Singh, B.; Zinta, G. Physiological and molecular insights on wheat responses to heat stress. Plant Cell Rep. 2021, 41, 501–518. [Google Scholar] [CrossRef] [PubMed]
- Langridge, P.; Reynolds, M. Breeding for drought and heat tolerance in wheat. Theor. Appl. Genet. 2021, 134, 1753–1769. [Google Scholar] [CrossRef]
- Pequeno, D.N.L.; Hernández-Ochoa, I.M.; Reynolds, M.; Sonder, K.; MoleroMilan, A.; Robertson, R.D.; Lopes, M.S.; Xiong, W.; Kropff, M.; Asseng, S. Climate impact and adaptation to heat and drought stress of regional and global wheat production. Environ. Res. Lett. 2021, 16, 054070. [Google Scholar] [CrossRef]
- Zhao, C.; Liu, B.; Piao, S.L.; Wang, X.H.; Lobell, D.B.; Huang, Y.; Huang, M.T.; Yao, Y.T.; Bassu, S.; Ciais, P.; et al. Temperature increase reduces global yields of major crops in four independent estimates. Proc. Natl. Acad. Sci. USA 2017, 114, 9326–9331. [Google Scholar] [CrossRef] [PubMed]
- Gupta, P.K.; Balyan, H.S.; Sharma, S.; Kumar, R. Genetics of yield, abiotic stress tolerance and biofortification in wheat (Triticum aestivum L.). Theor. Appl. Genet. 2020, 133, 1569–1602. [Google Scholar] [CrossRef]
- Zhai, H.J.; Jiang, C.C.; Zhao, Y.; Yang, S.L.; Li, Y.W.; Yan, K.F.; Wu, S.Y.; Luo, B.K.; Du, Y.; Jin, H.B.; et al. Wheat heat tolerance is impaired by heightened deletions in the distal end of 4AL chromosomal arm. Plant Biotechnol. J. 2021, 19, 1038–1051. [Google Scholar] [CrossRef]
- Thomelin, P.; Bonneau, J.; Brien, C.; Suchecki, R.; Baumann, U.; Kalambettu, P.; Langridge, P.; Tricker, P.; Fleury, D. The wheat Seven in absentia gene is associated with increases in biomass and yield in hot climates. J. Exp. Bot. 2021, 72, 3774–3791. [Google Scholar] [CrossRef] [PubMed]
- Zhang, R.; Liu, G.; Xu, H.; Lou, H.; Zhai, S.; Chen, A.; Hao, S.; Xing, J.; Liu, J.; You, M.; et al. Heat Stress Tolerance 2 confers basal heat stress tolerance in allohexaploid wheat (Triticum aestivum L.). J. Exp. Bot. 2022, 73, 6600–6614. [Google Scholar] [CrossRef]
- Balakrishnan, D.; Surapaneni, M.; Mesapogu, S.; Neelamraju, S. Development and use of chromosome segment substitution lines as a genetic resource for crop improvement. Theor. Appl. Genet. 2019, 132, 1–25. [Google Scholar] [CrossRef] [PubMed]
- Feng, J.; Li, Z.; Luo, W.; Liang, G.; Xu, Y.; Chong, K. COG2 negatively regulates chilling tolerance through cell wall components altered in rice. Theor. Appl. Genet. 2023, 136, 19. [Google Scholar] [CrossRef]
- Qi, G.; Si, Z.; Xuan, L.; Han, Z.; Hu, Y.; Fang, L.; Dai, F.; Zhang, T. Unravelling the genetic basis and regulation networks related to fibre quality improvement using chromosome segment substitution lines in cotton. Plant Biotechnol. J. 2024, 22, 3135–3150. [Google Scholar] [CrossRef]
- Yuan, R.; Zhao, N.; Usman, B.; Luo, L.; Liao, S.; Qin, Y.; Nawaz, G.; Li, R. Development of chromosome segment substitution lines (CSSLs) derived from Guangxi wild rice (Oryza rufipogon Griff.) under rice (Oryza sativa L.) background and the identification of QTLs for plant architecture, agronomic traits and cold tolerance. Genes. 2020, 11, 980. [Google Scholar] [CrossRef]
- Zhang, G.Q. Target chromosome-segment substitution: A way to breeding by design in rice. Crop J. 2021, 9, 658–668. [Google Scholar] [CrossRef]
- Hao, W.; Jin, J.; Sun, S.Y.; Zhu, M.Z.; Lin, H.X. Construction of chromosome segment substitution lines carrying overlapping chromosome segments of the whole wild rice genome and identification of quantitative trait loci for rice quality. J. Plant Physiol. Mol. Biol. 2006, 32, 354–362. [Google Scholar] [CrossRef]
- Zhu, D.; Li, X.; Wang, Z.; You, C.; Nie, X.; Sun, J.; Zhang, X.; Zhang, D.; Lin, Z. Genetic dissection of an allotetraploid interspecific CSSLs guides interspecific genetics and breeding in cotton. BMC Genom. 2020, 21, 431. [Google Scholar] [CrossRef] [PubMed]
- Tang, X.; Gong, R.; Sun, W.; Zhang, C.; Yu, S. Genetic dissection and validation of candidate genes for flag leaf size in rice (Oryza sativa L.). Theor. Appl. Genet. 2018, 131, 801–815. [Google Scholar] [CrossRef] [PubMed]
- Millet, E.; Rong, J.K.; Qualset, C.O.; Mcguire, P.E.; Bernard, M.; Sourdille, P.; Feldman, M. Grain yield and grain protein percentage of common wheat lines with wild emmer chromosome-arm substitutions. Euphytica 2014, 195, 69–81. [Google Scholar] [CrossRef]
- Li, X.Y.; Li, Y.; Karim, H.; Li, Y.; Zhong, X.J.; Tang, H.P.; Qi, P.F.; Ma, J.; Wang, J.R.; Chen, G.Y.; et al. The production of wheat-Aegilops sharonensis 1Ssh chromosome substitution lines harboring alien novel high-molecular-weight glutenin subunits. Genome 2020, 63, 155–167. [Google Scholar] [CrossRef] [PubMed]
- Hales, B.; Steed, A.; Giovannelli, V.; Burt, C.; Lemmens, M.; Molnár-Láng, M.; Nicholson, P. Type II Fusarium head blight susceptibility conferred by a region on wheat chromosome 4D. J. Exp. Bot. 2020, 71, 4703–4714. [Google Scholar] [CrossRef]
- Djanaguiraman, M.; Prasad, P.V.V.; Kumari, J.; Sehgal, S.K.; Friebe, B.; Djalovic, I.; Chen, Y.; Siddique, K.H.M.; Gill, B.S. Alien chromosome segment from Aegilops speltoides and Dasypyrum villosum increases drought tolerance in wheat via profuse and deep root system. BMC Plant Biol. 2019, 19, 242. [Google Scholar] [CrossRef]
- Wang, X.L.; Han, R.; Chen, Z.W.; Li, J.B.; Zhu, T.; Guo, J.; Xu, W.J.; Zi, Y.; Li, F.J.; Zhai, S.N.; et al. Identification and evaluation of wheat-Aegilops bicornis lines with resistance to powdery mildew and stripe rust. Plant Dis. 2022, 106, 864–871. [Google Scholar] [CrossRef] [PubMed]
- Pestsova, E.; Salina, E.; Börner, A.; Korzun, V.; Maystrenko, O.I.; Röder, M.S. Microsatellites confirm the authenticity of inter-varietal chromosome substitution lines of wheat (Triticum aestivum L.). Theor. Appl. Genet. 2000, 101, 95–99. [Google Scholar] [CrossRef]
- Goyal, A.; Bandopadhyay, R.; Sourdille, P.; Endo, T.R.; Balyan, H.S.; Gupta, P.K. Physical molecular maps of wheat chromosomes. Funct. Integr. Genom. 2005, 5, 260–263. [Google Scholar] [CrossRef]
- Fang, B.; Li, X.; Shao, Y.; Wang, H.; Yue, J.; Zhang, D.; Yang, C.; Qin, F. Comparative study on heat tolerance of winter wheat cultivars in Huang-Huai region. J. Henan Agric. Sci. 2019, 48, 19–23. [Google Scholar] [CrossRef]
- Li, M.; Su, H.; Li, Y.; Li, J.; Li, J.; Zhu, Y.; Song, Y. Analysis of heat tolerance of wheat with different genotypes and screening of identification indexes in Huang-Huai-Hai region. Sci. Agric. Sin. 2021, 54, 3381–3392. [Google Scholar] [CrossRef]
- Cao, J.; Qin, Z.; Cui, G.; Chen, Z.; Cheng, X.; Peng, H.; Yao, Y.; Hu, Z.; Guo, W.; Ni, Z.; et al. Natural variation of STKc_GSK3 kinase TaSG-D1 contributes to heat stress tolerance in Indian dwarf wheat. Nat. Commun. 2024, 15, 2097. [Google Scholar] [CrossRef]
- International Wheat Genome Sequencing Consortium (IWGSC). Shifting the limits in wheat research and breeding using a fully annotated reference genome. Science 2018, 361, eaar7191. [Google Scholar] [CrossRef] [PubMed]
- Bolger, A.M.; Lohse, M.; Usadel, B. Trimmomatic: A flexible trimmer for Illumina sequence data. Bioinformatics 2014, 30, 2114–2120. [Google Scholar] [CrossRef]
- Cheng, H.; Liu, J.; Wen, J.; Nie, X.; Xu, L.; Chen, N.; Li, Z.; Wang, Q.; Zheng, Z.; Li, M.; et al. Frequent intra-and inter-species introgression shapes the landscape of genetic variation in bread wheat data set. Genome Biol. 2019, 20, 136. [Google Scholar] [CrossRef] [PubMed]
- Cheng, X.; Xin, M.; Xu, R.; Chen, Z.; Cai, W.; Chai, L.; Xu, H.; Jia, L.; Feng, Z.; Wang, Z.; et al. A single amino acid substitution in STKc_GSK3 kinase conferring semispherical grains and its implications for the origin of Triticum sphaerococcum. Plant Cell 2020, 32, 923–934. [Google Scholar] [CrossRef] [PubMed]
- Yang, Z.; Wang, Z.; Wang, W.; Xie, X.; Chai, L.; Wang, X.; Feng, X.; Li, J.; Peng, H.; Su, Z.; et al. ggComp enables dissection of germplasm resources and construction of a multiscale germplasm network in wheat. Plant Physiol. 2022, 188, 1950–1965. [Google Scholar] [CrossRef] [PubMed]
- Wang, Z.; Wang, W.; Xie, X.; Wang, Y.; Yang, Z.; Peng, H.; Xin, M.; Yao, Y.; Hu, Z.; Liu, J.; et al. Dispersed emergence and protracted domestication of polyploid wheat uncovered by mosaic ancestral haploblock inference. Nat. Commun. 2022, 13, 3891. [Google Scholar] [CrossRef]
- Li, H.; Durbin, R. Fast and accurate short read alignment with Burrows-Wheeler transform. Bioinformatics 2009, 25, 1754–1760. [Google Scholar] [CrossRef] [PubMed]
- Barnett, D.W.; Garrison, E.K.; Quinlan, A.R.; Stromberg, M.P.; Marth, G.T. BamTools: A C++ API and toolkit for analyzing and managing BAM files. Bioinformatics 2011, 27, 1691–1692. [Google Scholar] [CrossRef] [PubMed]
- Li, H.; Handsaker, B.; Wysoker, A.; Fennell, T.; Ruan, J.; Homer, N.; Marth, G.; Abecasis, G.; Durbin, R.; 1000 Genome Project Data Processing Subgroup. The sequence alignment/map format and SAMtools. Bioinformatics 2009, 25, 2078–2079. [Google Scholar] [CrossRef]
- McKenna, A.; Hanna, M.; Banks, E.; Sivachenko, A.; Cibulskis, K.; Kernytsky, A.; Garimella, K.; Altshuler, D.; Gabriel, S.; Daly, M.; et al. The Genome Analysis Toolkit: A MapReduce framework for analyzing next-generation DNA sequencing data. Genome Res. 2010, 20, 1297–1303. [Google Scholar] [CrossRef] [PubMed]
- Cingolani, P.; Platts, A.; Wang, L.; Coon, M.; Nguyen, T.; Wang, L.; Land, S.J.; Lu, X.; Ruden, D.M. A program for annotating and predicting the effects of single nucleotide polymorphisms, SnpEff: SNPs in the genome of Drosophila melanogaster strain w1118; iso-2; iso-3. Fly 2012, 6, 80–92. [Google Scholar] [CrossRef]
- Ma, S.; Wang, M.; Wu, J.; Guo, W.; Chen, Y.; Li, G.; Wang, Y.; Shi, W.; Xia, G.; Fu, D.; et al. WheatOmics: A platform combining multiple omics data to accelerate functional genomics studies in wheat. Mol. Plant 2021, 14, 1965–1968. [Google Scholar] [CrossRef]
- Untergasser, A.; Nijveen, H.; Rao, X.; Bisseling, T.; Geurts, R.; Leunissen, J.A. Primer3Plus, an enhanced web interface to Primer3. Nucleic Acids Res. 2007, 35 (Suppl. 2), W71–W74. [Google Scholar] [CrossRef] [PubMed]
- Zhu, T.; Wang, L.; Rimbert, H.; Rodriguez, J.C.; Deal, K.R.; De Oliveira, R.; Choulet, F.; Keeble-Gagnere, G.; Tibbits, J.; Rogers, J.; et al. Optical maps refine the bread wheat Triticum aestivum cv. Chinese Spring genome assembly. Plant J. 2021, 107, 303–314. [Google Scholar] [CrossRef] [PubMed]
- Jia, J.; Zhao, G.; Li, D.; Wang, K.; Kong, C.; Deng, P.; Yan, X.; Zhang, X.; Lu, Z.; Xu, S.; et al. Genome resources for the elite bread wheat cultivar Aikang 58 and mining of elite homeologous haplotypes for accelerating wheat improvement. Mol. Plant 2023, 16, 1893–1910. [Google Scholar] [CrossRef]
- Shi, X.; Cui, F.; Han, X.; He, Y.; Zhao, L.; Zhang, N.; Zhang, H.; Zhu, H.; Liu, Z.; Ma, B.; et al. Comparative genomic and transcriptomic analyses uncover the molecular basis of high nitrogen-use efficiency in the wheat cultivar Kenong 9204. Mol. Plant 2022, 15, 1440–1456. [Google Scholar] [CrossRef]
- Guo, W.; Xin, M.; Wang, Z.; Yao, Y.; Hu, Z.; Song, W.; Yu, K.; Chen, Y.; Wang, X.; Guan, P.; et al. Origin and adaptation to high altitude of Tibetan semi-wild wheat. Nat. Commun. 2020, 11, 5085. [Google Scholar] [CrossRef]
- Sato, K.; Abe, F.; Mascher, M.; Haberer, G.; Gundlach, H.; Spannagl, M.; Shirasawa, K.; Isobe, S. Chromosome-scale genome assembly of the transformation-amenable common wheat cultivar ‘Fielder’. DNA Res. 2021, 28, dsab008. [Google Scholar] [CrossRef] [PubMed]
- Walkowiak, S.; Gao, L.; Monat, C.; Haberer, G.; Kassa, M.T.; Brinton, J.; Ramirez-Gonzalez, R.H.; Kolodziej, M.C.; Delorean, E.; Thambugala, D.; et al. Multiple wheat genomes reveal global variation in modern breeding. Nature 2020, 588, 277–283. [Google Scholar] [CrossRef] [PubMed]
- Murray, M.G.; Thompson, W.F. Rapid isolation of high molecular weight plant DNA. Nucleic Acids Res. 1980, 8, 4321–4326. [Google Scholar] [CrossRef] [PubMed]
- Uzun, A.; Pinar, H. Genetic diversity of naturally growing wild plum (Prunus divaricata ledeb.) genotypes. Curr. Trends Nat. Sci. 2020, 9, 337–340. [Google Scholar] [CrossRef]
- Rolf, F. NTSYS-pc: Numerical Taxonomy and Multivariate Analysis System, Version 2.1; Exeter Software: Setauket, NY, USA, 2000. [Google Scholar]
- Dice, L.R. Measures of the amount of ecologic association between species. Ecology 1945, 26, 297–302. [Google Scholar] [CrossRef]
- Song, Q.J.; Shi, J.R.; Singh, S.; Fickus, E.W.; Costa, J.M.; Lewis, J.; Gill, B.S.; Ward, R.; Cregan, P.B. Development and mapping of microsatellite (SSR) markers in wheat. Theor. Appl. Genet. 2005, 110, 550–560. [Google Scholar] [CrossRef] [PubMed]
- Huang, S.; Zhang, Y.B.; Ren, H.; Li, X.; Zhang, X.; Zhang, Z.Y.; Zhang, C.L.; Liu, S.J.; Wang, X.T.; Zeng, Q.D.; et al. Epistatic interaction effect between chromosome 1BL (Yr29) and a novel locus on 2AL facilitating resistance to stripe rust in Chinese wheat Changwu 357-9. Theor. Appl. Genet. 2022, 135, 2501–2513. [Google Scholar] [CrossRef] [PubMed]
- Sun, C.; Dong, Z.; Zhao, L.; Ren, Y.; Zhang, N.; Chen, F. The Wheat 660K SNP array demonstrates great potential for marker-assisted selection in polyploid wheat. Plant Biotechnol. J. 2020, 18, 1354–1360. [Google Scholar] [CrossRef]
- Grewal, S.; Hubbart-Edwards, S.; Yang, C.Y.; Devi, U.; Baker, L.; Heath, J.; Ashling, S.; Scholefield, D.; Howells, C.; Yarde, J.; et al. Rapid identification of homozygosity and site of wild relative introgressions in wheat through chromosome-specific KASP genotyping assays. Plant Biotechnol. J. 2020, 18, 743–755. [Google Scholar] [CrossRef]
- Paliwal, R.; Roder, M.S.; Kumar, U.; Srivastava, J.P.; Joshi, A.K. QTL mapping of terminal heat tolerance in hexaploid wheat (T. aestivum L.). Theor. Appl. Genet. 2012, 125, 561–575. [Google Scholar] [CrossRef]
- Tanaka, T.; Nishii, Y.; Matsuo, H.; Takahashi, T. Easy-to-use InDel markers for genetic mapping between Col-0 and Ler-0 accessions of Arabidopsis thaliana. Plants 2020, 9, 779. [Google Scholar] [CrossRef]
- Jain, A.; Roorkiwal, M.; Kale, S.; Garg, V.; Yadala, R.; Varshney, R.K. InDel markers: An extended marker resource for molecular breeding in chickpea. PLoS ONE 2019, 14, e0213999. [Google Scholar] [CrossRef] [PubMed]
- Hu, W.; Zhou, T.H.; Wang, P.F.; Wang, B.; Song, J.M.; Han, Z.M.; Chen, L.L.; Liu, K.D.; Xing, Y.Z. Development of whole-genome agarose-resolvable LInDel markers in rice. Rice 2020, 13, 1. [Google Scholar] [CrossRef]
- Bernardo, A.; Wang, S.; St Amand, P.; Bai, G.H. Using next generation sequencing for multiplexed trait-linked markers in wheat. PLoS ONE 2015, 10, e0143890. [Google Scholar] [CrossRef]
- Noweiska, A.; Bobrowska, R.; Spychala, J.; Tomkowiak, A.; Kwiatek, M.T. Multiplex PCR assay for the simultaneous identification of race specific and non-specific leaf resistance genes in wheat (Triticum aestivum L.). J. Appl. Genet. 2023, 64, 55–64. [Google Scholar] [CrossRef]
- Li, J.; Yang, H.X.; Xu, G.Y.; Deng, K.L.; Yu, J.J.; Xiang, S.Q.; Zhou, K.; Zhang, Q.L.; Li, R.X.; Li, M.M.; et al. QTL analysis of Z414, a chromosome segment substitution line with short, wide grains, and substitution mapping of qGL11 in rice. Rice 2022, 15, 25. [Google Scholar] [CrossRef]
- Xi, Z.Y.; He, F.H.; Zeng, R.Z.; Zhang, Z.M.; Ding, X.H.; Li, W.T.; Zhang, G.Q. Development of a wide population of chromosome single-segment substitution lines in the genetic background of an elite cultivar of rice (Oryza sativa L.). Genome 2006, 49, 476–484. [Google Scholar] [CrossRef] [PubMed]
- Ibrahim, A.; Quick, J. Heritability of heat tolerance in winter and spring wheat. Crop Sci. 2001, 41, 1401–1405. [Google Scholar] [CrossRef]





| Chr. | Before Uniqueness Check | After Uniqueness Check | ||||||||
|---|---|---|---|---|---|---|---|---|---|---|
| Indel No. | Primer Pair No. | Primer Pair/Indel | Coverage (Mbp) | Density (Indel/Mbp) | Indel No. | Primer Pair No. | Primer Pair/Indel | Coverage (Mbp) | Density (Indel/Mbp) | |
| 1A | 755 | 3724 | 4.93 | 590.52 | 1.28 | 230 (30.46%) * | 549 (14.74%) | 2.39 (48.45%) | 578.43 (97.95%) | 0.40 (31.10%) |
| 2A | 914 | 4379 | 4.79 | 780.45 | 1.17 | 221 (24.18%) | 513 (11.72%) | 2.32 (48.42%) | 779.02 (99.82%) | 0.28 (24.22%) |
| 3A | 782 | 3883 | 4.97 | 748.70 | 1.04 | 211 (26.98%) | 509 (13.11%) | 2.41 (48.54%) | 743.54 (99.31%) | 0.28 (27.17%) |
| 4A | 1252 | 5854 | 4.68 | 741.01 | 1.69 | 238 (19.01%) | 480 (8.20%) | 2.02 (43.20%) | 739.87 (99.85%) | 0.32 (19.04%) |
| 5A | 862 | 4115 | 4.77 | 706.56 | 1.22 | 247 (28.65%) | 519 (12.61%) | 2.10 (43.99%) | 703.87 (99.62%) | 0.35 (28.76%) |
| 6A | 589 | 3562 | 6.05 | 617.88 | 0.95 | 242 (41.09%) | 559 (15.69%) | 2.31 (38.20%) | 617.52 (99.94%) | 0.39 (41.11%) |
| 7A | 1092 | 5141 | 4.71 | 736.50 | 1.48 | 338 (30.95%) | 709 (13.79%) | 2.10 (44.61%) | 734.81 (99.77%) | 0.46 (31.02%) |
| 1B | 979 | 4727 | 4.83 | 688.34 | 1.42 | 264 (26.97%) | 577 (12.21%) | 2.19 (45.36%) | 687.09 (99.82%) | 0.38 (27.02%) |
| 2B | 1536 | 7178 | 4.67 | 799.22 | 1.92 | 421 (27.41%) | 990 (13.79%) | 2.35 (50.29%) | 798.49 (99.91%) | 0.53 (27.43%) |
| 3B | 1566 | 7486 | 4.78 | 827.34 | 1.89 | 341 (21.78%) | 699 (9.34%) | 2.05 (42.88%) | 821.63 (99.31%) | 0.42 (21.93%) |
| 4B | 809 | 4201 | 5.19 | 672.95 | 1.20 | 191 (23.61%) | 402 (9.57%) | 2.10 (40.44%) | 672.65 (99.96%) | 0.28 (23.62%) |
| 5B | 1271 | 6123 | 4.82 | 712.56 | 1.78 | 339 (26.67%) | 765 (12.49%) | 2.26 (46.91%) | 712.32 (99.97%) | 0.48 (26.68%) |
| 6B | 1612 | 7657 | 4.75 | 720.44 | 2.24 | 379 (23.51%) | 754 (9.85%) | 1.99 (41.89%) | 720.44 (100.00%) | 0.53 (23.51%) |
| 7B | 1245 | 6010 | 4.83 | 749.58 | 1.66 | 323 (25.94%) | 666 (11.08%) | 2.06 (42.67%) | 749.57 (100.00%) | 0.43 (25.94%) |
| 1D | 501 | 2432 | 4.85 | 493.78 | 1.01 | 175 (34.93%) | 423 (17.39%) | 2.42 (49.85%) | 492.41 (99.72%) | 0.36 (35.03%) |
| 2D | 678 | 3180 | 4.69 | 649.86 | 1.04 | 214 (31.56%) | 497 (15.63%) | 2.32 (49.46%) | 644.97 (99.25%) | 0.33 (31.80%) |
| 3D | 600 | 2839 | 4.73 | 613.45 | 0.98 | 216 (36.00%) | 495 (17.44%) | 2.29 (48.40%) | 611.24 (99.64%) | 0.35 (36.13%) |
| 4D | 269 | 1403 | 5.22 | 507.27 | 0.53 | 60 (22.30%) | 121 (8.62%) | 2.02 (38.73%) | 505.26 (99.60%) | 0.12 (22.39%) |
| 5D | 365 | 1864 | 5.11 | 564.74 | 0.65 | 133 (36.44%) | 282 (15.13%) | 2.12 (41.51%) | 562.98 (99.69%) | 0.24 (36.55%) |
| 6D | 366 | 1773 | 4.84 | 472.67 | 0.77 | 158 (43.17%) | 315 (17.77%) | 1.99 (41.08%) | 472.50 (99.97%) | 0.33 (43.18%) |
| 7D | 404 | 2011 | 4.98 | 635.22 | 0.64 | 95 (23.51%) | 192 (9.55%) | 2.02 (40.58%) | 633.93 (99.80%) | 0.15 (23.56%) |
| All | 18,447 | 89,542 | 4.85 | 14,028.99 | 1.31 | 5036 (27.30%) | 11,016 (12.30%) | 2.19 (45.12%) | 13,982.54 (99.67%) | 0.36 (27.39%) |
Disclaimer/Publisher’s Note: The statements, opinions and data contained in all publications are solely those of the individual author(s) and contributor(s) and not of MDPI and/or the editor(s). MDPI and/or the editor(s) disclaim responsibility for any injury to people or property resulting from any ideas, methods, instructions or products referred to in the content. |
© 2025 by the authors. Licensee MDPI, Basel, Switzerland. This article is an open access article distributed under the terms and conditions of the Creative Commons Attribution (CC BY) license (https://creativecommons.org/licenses/by/4.0/).
Share and Cite
Zhai, H.; Xu, K.; Wang, M.; Wang, Z.; Cai, Z.; Li, A.; He, A.; Xie, X.; Chai, L.; Liu, M.; et al. Development of Genome-Wide Unique Indel Markers for a Heat-Sensitive Genotype in Wheat (Triticum aestivum L.). Agronomy 2025, 15, 169. https://doi.org/10.3390/agronomy15010169
Zhai H, Xu K, Wang M, Wang Z, Cai Z, Li A, He A, Xie X, Chai L, Liu M, et al. Development of Genome-Wide Unique Indel Markers for a Heat-Sensitive Genotype in Wheat (Triticum aestivum L.). Agronomy. 2025; 15(1):169. https://doi.org/10.3390/agronomy15010169
Chicago/Turabian StyleZhai, Huijie, Kunpeng Xu, Meng Wang, Zhenchuang Wang, Ziyang Cai, Ao Li, Anxin He, Xiaoming Xie, Lingling Chai, Mingjiu Liu, and et al. 2025. "Development of Genome-Wide Unique Indel Markers for a Heat-Sensitive Genotype in Wheat (Triticum aestivum L.)" Agronomy 15, no. 1: 169. https://doi.org/10.3390/agronomy15010169
APA StyleZhai, H., Xu, K., Wang, M., Wang, Z., Cai, Z., Li, A., He, A., Xie, X., Chai, L., Liu, M., Ou, X., & Ni, Z. (2025). Development of Genome-Wide Unique Indel Markers for a Heat-Sensitive Genotype in Wheat (Triticum aestivum L.). Agronomy, 15(1), 169. https://doi.org/10.3390/agronomy15010169

