Microbiome Analysis Revealed the Effects of Environmental Factors on the Presence of Toxigenic Fungi and Toxin Production in Rice Grains
Abstract
1. Introduction
2. Materials and Methods
2.1. Sample Collection
2.2. DNA Extraction, PCR Amplification, and High-Throughput Sequencing
2.3. Illumina NovaSeq Sequencing
2.4. Determination of Nutrient Elements, Quality Index, and Mycotoxin Contents
2.5. Amplicon Sequence Processing and Analysis
2.6. Statistical Analysis
3. Results
3.1. Diversity Analysis of Fungal Community Structures
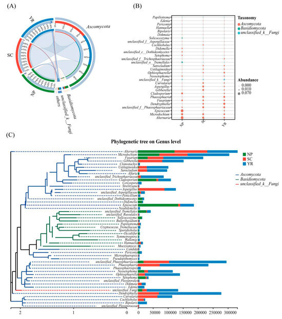
3.2. Dominant Taxonomic Groups in Rice Grains
3.3. Correlation Analysis between Fungal Distribution and the Influence Factors
3.3.1. The Impact of Intrinsic Influence Factors on Fungal Taxa
3.3.2. The Impact of Extrinsic Influence Factors on Fungal Taxa
3.4. Fungal Functional Prediction
4. Discussion
5. Conclusions
- Regional management measures. As studies have found significant differences in the diversity and composition of fungal communities in different regions, management strategies should be developed in each region according to specific ecological conditions and fungal characteristics. For example, more targeted control measures can be taken for the core plant pathogenic fungi in their respective regions.
- Strengthen field management. Optimize planting and harvesting time (e.g., timely sowing and rational harvesting) to reduce environmental conditions conducive to fungal growth. Select disease-resistant varieties suited to local climate and soil conditions to improve the crop’s ability to resist fungal infection.
- Nutrient element management. According to the effect of nutrient elements on fungal community structure mentioned in the study, rational fertilizer application and balanced soil nutrients will improve the growth and health of the crop, thus reducing the production of fungi and mycotoxins.
- Climate adaptation measures. Given that climatic conditions are important factors affecting fungal communities, adaptive agricultural measures should be taken to cope with the effects of climate change on rice growth and fungal growth. For example, selecting moisture-tolerant rice varieties to cope with changes in rainfall.
- Monitoring and testing system. Establish a long-term monitoring program to regularly assess fungal contamination and mycotoxin levels in rice from different regions and take timely countermeasures. Such monitoring can also help to better understand the dynamics of fungal communities.
- Public and farmer education. Enhance farmers’ and public awareness of fungal contamination and its potential hazards, and improve their knowledge of good agricultural practices (GAP) and food safety so as to reduce the risk of fungal contamination at the source.
Supplementary Materials
Author Contributions
Funding
Data Availability Statement
Conflicts of Interest
References
- Qi, Z.; Zhou, X.; Tian, L.; Zhang, H.; Cai, L.; Tang, F. Temporal and Spatial Variation of Microbial Communities in Stored Rice Grains from Two Major Depots in China. Food Res. Int. 2022, 152, 110876. [Google Scholar] [CrossRef] [PubMed]
- Sun, X.D.; Su, P.; Shan, H. Mycotoxin Contamination of Rice in China. J. Food Sci. 2017, 82, 573–584. [Google Scholar] [CrossRef]
- Qi, Z.; Zhou, X.; Tian, L.; Zhang, H.; Cai, L.; Tang, F. Distribution of Mycotoxin-Producing Fungi across Major Rice Production Areas of China. Food Control 2022, 134, 108572. [Google Scholar] [CrossRef]
- Eskola, M.; Kos, G.; Elliott, C.T.; Hajšlová, J.; Mayar, S.; Krska, R. Worldwide Contamination of Food-Crops with Mycotoxins: Validity of the Widely Cited ‘Fao Estimate’ of 25%. Crit. Rev. Food Sci. Nutr. 2020, 60, 2773–2789. [Google Scholar] [CrossRef]
- Glenn, A.E. Mycotoxigenic Fusarium Species in Animal Feed. Anim. Feed Sci. Technol. 2007, 137, 213–240. [Google Scholar] [CrossRef]
- Nielsen, K.F.; Mogensen, J.M.; Johansen, M.; Larsen, T.O.; Frisvad, J.C. Review of Secondary Metabolites and Mycotoxins from the Aspergillus niger Group. Anal. Bioanal. Chem. 2009, 395, 1225–1242. [Google Scholar] [CrossRef] [PubMed]
- Reddy, O.R.; Sathyanarayana, N. Seed-Borne Fungi of Rice and Quarantine Significance. In Major Fungal Diseases of Rice, Recent Advances; Sreenivasaprasad, S., Johnson, R., Eds.; Kluwer Academic Publishers: Dordrecht, The Netherlands, 2001; p. 367. [Google Scholar]
- Hoeltz, M.; Fagundes, C.A.; Alcayata, E.A.L.; Noll, I.B. Mycobiota and Mycotoxins in Rice Samples Collected during the Stationary Drying and Storage System. Cienc. Rural 2009, 39, 803–808. [Google Scholar] [CrossRef][Green Version]
- Frisvad, J.C.; Hubka, V.; Ezekiel, C.N.; Hong, S.B.; Nováková, A.; Chen, A.J.; Arzanlou, M.; Larsen, T.O.; Sklenář, F.; Mahakarnchanakul, W.; et al. Taxonomy of Aspergillus section Flavi and Their Production of Aflatoxins, Ochratoxins and Other Mycotoxins. Stud. Mycol. 2019, 93, 1–63. [Google Scholar] [CrossRef]
- Juan, C.; Zinedine, A.; Idrissi, L.; Mañes, J. Ochratoxin A in Rice on the Moroccan Retail Market. Int. J. Food Microbiol. 2008, 126, 83–85. [Google Scholar] [CrossRef] [PubMed]
- Reddy, K.R.N.; Reddy, C.S.; Muralidharan, K. Potential of Botanicals and Biocontrol Agents on Growth and Aflatoxin Production by Aspergillus flavus Infecting Rice Grains. Food Control 2009, 20, 173–178. [Google Scholar] [CrossRef]
- Ferre, F.S.; Santamarina, M.P. Efficacy of Trichoderma harzianum in Suppression of Fusarium culmorum. Ann. Microbiol. 2010, 60, 335–340. [Google Scholar] [CrossRef]
- Li, R.; Wang, X.; Zhou, T.; Yang, D.; Wang, Q.; Zhou, Y. Occurrence of Four Mycotoxins in Cereal and Oil Products in Yangtze Delta Region of China and Their Food Safety Risks. Food Control 2014, 35, 117–122. [Google Scholar] [CrossRef]
- Mannaa, M.; Kim, K.D. Influence of Temperature and Water Activity on Deleterious Fungi and Mycotoxin Production during Grain Storage. Mycobiology 2017, 45, 240–254. [Google Scholar] [CrossRef] [PubMed]
- Lessard, F.F. Integrated Management of the Risks of Stored Grain Spoilage by Seedborne Fungi and Contamination by Storage Mould Mycotoxins—An Update. J. Stored Prod. Res. 2017, 71, 22–40. [Google Scholar] [CrossRef]
- Laca, A.; Mousia, Z.; Díaz, M.; Webb, C.; Pandiella, S.S. Distribution of Microbial Contamination within Cereal Grains. J. Food Eng. 2006, 72, 332–338. [Google Scholar] [CrossRef]
- Ehrlich, K.; Ciegler, A.; Klich, M.; Lee, L. Fungal Competition and Mycotoxin Production on Corn. Experientia 1985, 41, 691–693. [Google Scholar] [CrossRef]
- Hoffmann, A.; Lischeid, G.; Koch, M.; Lentzsch, P.; Sommerfeld, T.; Müller, M.E.H. Co-cultivation of Fusarium, Alternaria, and Pseudomonas on Wheat-Ears Affects Microbial Growth and Mycotoxin Production. Microorganisms 2021, 9, 443. [Google Scholar] [CrossRef] [PubMed]
- Edwards, J.; Johnson, C.; Santos-Medellín, C.; Lurie, E.; Podishetty, N.K.; Bhatnagar, S.; Sundaresan, V. Structure, Variation, and Assembly of the Root-Associated Microbiomes of Rice. Proc. Natl. Acad. Sci. USA 2015, 112, E911–E920. [Google Scholar] [CrossRef]
- Edwards, S.G. Impact of Agronomic and Climatic Factors on the Mycotoxin Content of Harvested Oats in the United Kingdom. Food Addit. Contam. Part A-Chem. Anal. Control Expo. Risk Assess. 2017, 34, 2230–2241. [Google Scholar] [CrossRef]
- Ding, N.; Xing, F.; Liu, X.; Selvaraj, J.N.; Wang, L.; Zhao, Y.; Wang, Y.; Guo, W.; Dai, X.; Liu, Y. Variation in Fungal Microbiome (Mycobiome) and Aflatoxin in Stored in-Shell Peanuts at Four Different Areas of China. Front. Microbiol. 2015, 6, 1055. [Google Scholar] [CrossRef]
- Giorni, P.; Magan, N.; Battilani, P. Environmental Factors Modify Carbon Nutritional Patterns and Niche Overlap between Aspergillus flavus and Fusarium verticillioides Strains from Maize. Int. J. Food Microbiol. 2009, 130, 213–218. [Google Scholar] [CrossRef]
- Adams, R.I.; Miletto, M.; Taylor, J.W.; Bruns, T.D. Dispersal in Microbes: Fungi in Indoor Air are Dominated by Outdoor Air and Show Dispersal Limitation at Short Distances. ISME J. 2013, 7, 1262–1273. [Google Scholar] [CrossRef]
- da Silva, I.J.S.; Lavorante, A.F.; Paim, A.P.S.; da Silva, M.J. Microwave-Assisted Digestion Employing Diluted Nitric Acid for Mineral Determination in Rice by ICP OES. Food Chem. 2020, 319, 126435. [Google Scholar] [CrossRef]
- Pei, T.; Jiang, J.; Gan, D.S.; Li, P.W. Dumas Combustion Method for Determination of Crude Protein Content in Oilseeds and Products. Chin. J. Oil Crop Sci. 2012, 34, 650–654. [Google Scholar]
- Wu, H.M.; Wang, W.T.; Ren, X.M.; Fan, L.; Fu, J.Q.; Tian, H.Y. Comparison of Determination of Fat in Egg Products by Chloroform Methanol Method and Acid Hydrolysis Method. J. Food Saf. Qual. 2020, 11, 7472–7475. [Google Scholar] [CrossRef]
- Lu, L.; Duan, B.W. Improvement of Determination of Starch Content in Rice by Polarimetry. China Rice 2011, 17, 25–27. [Google Scholar] [CrossRef]
- Lee, K.H.; Woo, K.S.; Yong, H.I.; Jo, C.; Lee, S.K.; Lee, B.W.; Oh, S.K.; Lee, Y.Y.; Lee, B.; Kim, H.J. Assessment of Microbial Safety and Quality Changes of Brown and White Cooked Rice Treated with Atmospheric Pressure Plasma. Food Sci. Biotechnol. 2018, 27, 661–667. [Google Scholar] [CrossRef]
- Kaur, M.; Asthir, B. Characterization of Biochemical and Proximate Composition in Rice Grains as Influenced by Germination. Cereal Res. Commun. 2021, 49, 291–299. [Google Scholar] [CrossRef]
- Cao, K.; Xie, C.; Wang, M.; Wang, P.; Gu, Z.; Yang, R. Effects of Soaking and Germination on Deoxynivalenol Content, Nutrition and Functional Quality of Fusarium Naturally Contaminated Wheat. LWT 2022, 160, 113324. [Google Scholar] [CrossRef]
- Schneweis, I.; Meyer, K.; Engelhardt, G.; Bauer, J. Occurrence of Zearalenone-4-β -D—Glucopyranoside in Wheat. J. Agric. Food Chem. 2002, 50, 1736–1738. [Google Scholar] [CrossRef]
- Liu, J.; Yu, D.N.; Xiong, N.; Liu, Y.; Li, D. Study on Aflatoxin in Paddy and in Whole Paddy Seed by Immunoaffinity Column-Photochemical Derivatization and HPLC. J. Chin. Cereals Oils Assoc. 2011, 26, 107–111. [Google Scholar]
- Natalia, A.M.; Huertas-Pérez, J.F.; García-Campaña, A.M.; Gámiz-Gracia, L. Simple Methodology for the Determination of Mycotoxins in Pseudocereals, Spelt and Rice. Food Control. 2014, 36, 94–101. [Google Scholar] [CrossRef]
- Fang, J.; Cao, H.A.; Xu, J.H.; Yin, X.C.; Shi, J.R. Simultaneous Quantitative Determination of Ustiloxin A and Ustiloxin D in Rice Grains by High Performance Liquid Chromatography-Tandem Mass Spectrometry. Chin. J. Rice Sci. 2012, 26, 246–250. [Google Scholar]
- Chen, S.; Zhou, Y.; Chen, Y.; Gu, J. Fastp: An Ultra-Fast All-in-One FASTQ Preprocessor. Bioinformatics 2018, 34, 884–890. [Google Scholar] [CrossRef]
- Magoč, T.; Salzberg, S.L. FLASH: Fast Length Adjustment of Short Reads to Improve Genome Assemblies. Bioinformatics 2011, 27, 2957–2963. [Google Scholar] [CrossRef] [PubMed]
- Benjamin, J.C.; McMurdie, P.J.; Rosen, M.J.; Han, A.W.; Johnson, A.J.A.; Holmes, S.P. DADA2: High-Resolution Sample Inference from Illumina Amplicon Data. Nat. Methods 2016, 13, 581–583. [Google Scholar] [CrossRef]
- Bolyen, E.; Rideout, J.R.; Dillon, M.R.; Bokulich, N.A.; Abnet, C.C.; Al-Ghalith, G.A.; Alexander, H.; Alm, E.J.; Arumugam, M.; Asnicar, F.; et al. Reproducible, Interactive, Scalable and Extensible Microbiome Data Science using QIIME 2. Nat. Biotechnol. 2019, 37, 852–857. [Google Scholar] [CrossRef] [PubMed]
- Ren, Y.; Yu, G.; Shi, C.; Liu, L.; Guo, Q.; Han, C.; Zhang, D.; Zhang, L.; Liu, B.; Gao, H.; et al. Majorbio Cloud: A One-Stop, Comprehensive Bioinformatic Platform for Multi-Omics Analyses. iMeta 2022, 1, e12. [Google Scholar] [CrossRef] [PubMed]
- Oksanen, J.; Blanchet, F.G.; Kindt, R.; Legendre, P.; O’hara, R.B.; Simpson, G.L.; Solymos, P.; Stevens, M.H.; Wagner, H. Vegan: Community Ecology Package. R Package Version 2.4-2. 2017. Available online: https://cran.r-project.org/package=vegan (accessed on 17 January 2017).
- Schloss, P.D.; Westcott, S.L.; Ryabin, T.; Justine, R.; Hall, J.R.; Hartmann, M.; Hollister, E.B.; Lesniewski, R.A.; Oakley, B.B.; Parks, D.H.; et al. Introducing Mothur: Open-Source, Platform-Independent, Community-Supported Software for Describing and Comparing Microbial Communities. Appl. Environ. Microbiol. 2009, 75, 7537–7541. [Google Scholar] [CrossRef]
- Segata, N.; Izard, J.; Waldron, L.; Gevers, D.; Miropolsky, L.; Garrett, W.S.; Huttenhower, C. Metagenomic Biomarker Discovery and Explanation. Genome Biol. 2011, 12, R60. [Google Scholar] [CrossRef]
- Legendre, P.; Gallagher, E.D. Ecologically Meaningful Transformations for Ordination of Species Data. Oecologia 2001, 129, 271–280. [Google Scholar] [CrossRef] [PubMed]
- Sloan, W.T.; Lunn, M.; Woodcock, S.; Head, I.M.; Nee, S.; Curtis, T.P. Quantifying the Roles of Immigration and Chance in Shaping Prokaryote Community Structure. Environ. Microbiol. 2006, 8, 732–740. [Google Scholar] [CrossRef] [PubMed]
- Ning, D.; Yuan, M.; Wu, L.; Zhang, Y.; Guo, X.; Zhou, X.; Yang, Y.; Arkin, A.P.; Firestone, M.K.; Zhou, J. A Quantitative Framework Reveals Ecological Drivers of Grassland Microbial Community Assembly in Response to Warming. Nat. Commun. 2020, 11, 4717. [Google Scholar] [CrossRef] [PubMed]
- Nguyen, N.H.; Song, Z.W.; Bates, S.T.; Branco, S.; Tedersoo, L.; Menke, J.; Schilling, J.S.; Kennedy, P.G. FUNGuild: An Open Annotation Tool for Parsing Fungal Community Datasets by Ecological Guild. Fungal Ecol. 2016, 20, 241–248. [Google Scholar] [CrossRef]
- Mu, J.W.; Li, P.; Li, D.P.; Han, Y.C. The New Rice Disease-Browning Ear of Grain. Reclaiming Rice Cultiv. 2006, 5, 46–47. [Google Scholar]
- Lekagne, J.B.D.; Fouelefack, F.R.; Daboy, C.D.; Galani, Y.J.H.; Fotio, D.; Nguefack, J. Chemical Composition, Antifungal Properties and Seed Treatment Potential of Essential Oil Fractions of Callistemon citrinus Against Two Seed-Borne Fungi of Rice: Alternaria padwickii and Bipolaris oryzae. J. Plant Dis. Prot. 2023, 130, 833–841. [Google Scholar] [CrossRef]
- Deepika, Y.S.; Mahadevakumar, S.; Amruthesh, K.N.; Lakshmidevi, N. First Report of Epicoccum nigrum Associated with Leaf Spot Disease of Cowpea (Vigna unguiculata) from India. J. Plant Pathol. 2021, 103, 391–392. [Google Scholar] [CrossRef]
- Gai, X.T.; Jiang, N.; Lu, C.H.; Xia, Z.Y.; Qin, X.Y. First Report of Epicoccum latusicollum Causing Root Rot on Nicotiana tabacum in China. J. Plant Pathol. 2020, 102, 1291. [Google Scholar] [CrossRef]
- Hsuan, H.M.; Salleh, B.; Zakaria, L. Molecular Identification of Fusarium Species in Gibberella fujikuroi Species Complex from Rice, Sugarcane and Maize from Peninsular Malaysia. Int. J. Mol. Sci. 2011, 12, 6722–6732. [Google Scholar] [CrossRef]
- Jo, Y.-K.; Cromwell, W.; Jeong, H.-K.; Thorkelson, J.; Roh, J.-H.; Shin, D.-B. Use of Silver Nanoparticles for Managing Gibberella fujikuroi on Rice Seedlings. Crop Prot. 2015, 74, 65–69. [Google Scholar] [CrossRef]
- Schabo, D.C.; Martins, L.M.; Iamanaka, B.T.; Maciel, J.F.; Taniwaki, M.H.; Schaffner, D.W.; Magnani, M. Modeling Aflatoxin B1 Production by Aspergillus flavus During Wheat Malting for Craft Beer as a Function of Grains Steeping Degree, Temperature and Time of Germination. Int. J. Food Microbiol. 2020, 333, 108777. [Google Scholar] [CrossRef]
- Chen, X.; Tang, T.; Chen, C.; Wei, L.; Zhou, D. First Report of Curvularia Leaf Spot Caused by Curvularia muehlenbeckiae on Zizania latifolia in China. J. Plant Pathol. 2021, 103, 1073. [Google Scholar] [CrossRef]
- Palwasha, P.; Din, S.U.; Fahim, M. Eco-Friendly Strategies for the Management of Curvularia spicifera through Phytobiocides and Biological Antagonists. Eur. J. Plant Pathol. 2022, 164, 551–565. [Google Scholar] [CrossRef]
- Liu, X.; Matsumoto, H.; Lv, T.; Zhan, C.; Fang, H.; Pan, Q.; Xu, H.; Fan, X.; Chu, T.; Chen, S.; et al. Phyllosphere Microbiome Induces Host Metabolic Defence Against Rice False-Smut Disease. Nat. Microbiol. 2023, 8, 1419–1433. [Google Scholar] [CrossRef]
- Thomazella, D.P.d.T.; Teixeira, P.J.P.L. Microbiome-Mediated Metabolic Defence. Nat. Plants 2023, 9, 1174–1175. [Google Scholar] [CrossRef]
- Zheng, D.W.; Wang, Y.; Han, Y.; Xu, J.R.; Wang, C.F. UvHOG1 is Important for Hyphal Growth and Stress Responses in the Rice False Smut Fungus Ustilaginoidea virens. Sci. Rep. 2016, 6, 24824. [Google Scholar] [CrossRef]
- Dong, H.; Lu, A. Mineral-Microbe Interactions and Implications for Remediation. Elements 2012, 8, 95–100. [Google Scholar] [CrossRef]
- Zhao, Y.; Wang, T.Q.; Zhu, J.L. Diversity of Endophytic Fungi in Transgenic Rice Seeds from Different Planting Sites Based on PTN System. Sci. Agric. Sin. 2020, 53, 2305–2320. [Google Scholar] [CrossRef]
- Phillips, L.A.; Ward, V.; Jones, M.D. Ectomycorrhizal Fungi Contribute to Soil Organic Matter Cycling in Sub-Boreal Forests. ISME J. 2014, 8, 699–713. [Google Scholar] [CrossRef]
- Anthony, M.A.; Frey, S.D.; Stinson, K.A. Fungal Community Homogenization, Shift in Dominant Trophic Guild, and Appearance of Novel Taxa with Biotic Invasion. Ecosphere 2017, 8, e01951. [Google Scholar] [CrossRef]
- Valeria, G.; Elena, M.; Ileana, A.; Alexandra, D.A.; Irina, S.; Elena, C.M.; Alexandra, O.O.; Enuta, I.; Nastasia, B. Post-Harvest Contamination with Mycotoxins in the Context of the Geographic and Agroclimatic Conditions in Romania. Toxins 2018, 10, 533. [Google Scholar] [CrossRef] [PubMed]
- Zhou, X.; Wang, J.T.; Wang, W.H.; Clement, K.M.T.; Lei, C. Changes in Bacterial and Fungal Microbiomes Associated with Tomatoes of Healthy and Infected by Fusarium oxysporum f. sp. Lycopersici. Microb. Ecol. 2020, 81, 1004–1017. [Google Scholar] [CrossRef] [PubMed]
- Katsurayama, A.M.; Martins, L.M.; Iamanaka, B.T.; Fungaro, M.H.P.; Silva, J.J.; Pitt, J.I.; Frisvad, J.C.; Taniwaki, M.H. Fungal Communities in Rice Cultivated in Different Brazilian Agroclimatic Zones: From Field to Market. Food Microbiol. 2020, 87, 103378. [Google Scholar] [CrossRef] [PubMed]
- Devin, C.D.; Damaris, D.; Citlali, F.G.; Stephen, G.; Scott, C.; Tanja, W.; Gretchen, N.; Axel, V.; Laila, P.P.M.; Susannah, G.T. Plant Compartment and Biogeography Affect Microbiome Composition in Cultivated and Native Agave Species. New Phytol. 2016, 209, 798–811. [Google Scholar] [CrossRef]
- Klaedtke, S.; Jacques, M.; Raggi, L.; Préveaux, A.; Bonneau, S.; Negri, V.; Chable, V.; Barret, M. Terroir is a Key Driver of Seed-Associated Microbial Assemblages. Environ. Microbiol. 2016, 18, 1792–1804. [Google Scholar] [CrossRef] [PubMed]
- Zhang, Y.; Pei, F.; Fang, Y.; Li, P.; Xia, J.; Sun, L.; Zou, Y.; Shen, F.; Hu, Q. Interactions among Fungal Community, Fusarium Mycotoxins, and Components of Harvested Wheat under Simulated Storage Conditions. J. Agric. Food Chem. 2019, 67, 8411–8418. [Google Scholar] [CrossRef] [PubMed]
- Doohan, F.M.; Brennan, J.; Cooke, B.M. Influence of Climatic Factors on Fusarium Species Pathogenic to Cereals. Eur. J. Plant Pathol. 2003, 109, 755–768. [Google Scholar] [CrossRef]







| Name | Methods Description | Reference |
|---|---|---|
| Ca, Fe, K, Mg, Mn, Na, P, and Zn | Determination of multi-elements in food—inductively coupled plasma optical emission spectrometry (ICP-OES) | [24] |
| Protein converted by N (PRO) | Determination of crude protein content of cereals and legumes—Dumas combustion method | [25] |
| Fat (FAT) | Determination of fat in food—Soxhlet extractor method | [26] |
| Starch (STA) | Grain crude starch determination method—polarimetry | [27] |
| Reducing Sugar (RS) | Determination of reducing sugar in food—colorimetry | [28] |
| Water (W) | Determination of moisture in food—direct drying | [29] |
| Deoxynivalenol (DON) | Determination of deoxynivalenol and its acetylated derivatives in food | [30] |
| Zearalenone (ZEN) | Determination of zearalenone in food | [31] |
| Aflatoxin B group (AFT) | Determination of aflatoxin B and G in food | [32] |
| Fumonisin (FB) | Determination of fumonisin in food | [33] |
| Total ustiloxin (USTs) | Determination of rice false smut toxin liquid—chromatography–mass spectrometry | [34] |
| Environmental Factors | CCA1 | CCA2 | r2 | p Value |
|---|---|---|---|---|
| SMT | −0.9997 | −0.0251 | 0.4865 | 0.001 |
| Months of harvesting | 0.5316 | −0.847 | 0.4721 | 0.001 |
| Months of sowing | 0.2855 | −0.9584 | 0.4292 | 0.001 |
| HMP | −0.8651 | 0.5016 | 0.4211 | 0.001 |
| Var1 | −0.9996 | 0.0277 | 0.4180 | 0.001 |
| Var2 | 0.3524 | −0.9358 | 0.4136 | 0.001 |
| Latitude | 1.0000 | −0.0053 | 0.3872 | 0.001 |
| MAP | −0.9916 | −0.1296 | 0.1752 | 0.001 |
| Windspeed | 0.6544 | 0.7561 | 0.0481 | 0.083 |
| Altitude | −0.0380 | −0.9993 | 0.0025 | 0.890 |
Disclaimer/Publisher’s Note: The statements, opinions and data contained in all publications are solely those of the individual author(s) and contributor(s) and not of MDPI and/or the editor(s). MDPI and/or the editor(s) disclaim responsibility for any injury to people or property resulting from any ideas, methods, instructions or products referred to in the content. |
© 2024 by the authors. Licensee MDPI, Basel, Switzerland. This article is an open access article distributed under the terms and conditions of the Creative Commons Attribution (CC BY) license (https://creativecommons.org/licenses/by/4.0/).
Share and Cite
Zhang, F.; Cao, Z.; Zhao, X.; Yan, Q.; Guan, M.; Chen, M.; Lin, X. Microbiome Analysis Revealed the Effects of Environmental Factors on the Presence of Toxigenic Fungi and Toxin Production in Rice Grains. Agronomy 2024, 14, 1681. https://doi.org/10.3390/agronomy14081681
Zhang F, Cao Z, Zhao X, Yan Q, Guan M, Chen M, Lin X. Microbiome Analysis Revealed the Effects of Environmental Factors on the Presence of Toxigenic Fungi and Toxin Production in Rice Grains. Agronomy. 2024; 14(8):1681. https://doi.org/10.3390/agronomy14081681
Chicago/Turabian StyleZhang, Fengmin, Zhenzhen Cao, Xiaohua Zhao, Qing Yan, Meiyan Guan, Mingxue Chen, and Xiaoyan Lin. 2024. "Microbiome Analysis Revealed the Effects of Environmental Factors on the Presence of Toxigenic Fungi and Toxin Production in Rice Grains" Agronomy 14, no. 8: 1681. https://doi.org/10.3390/agronomy14081681
APA StyleZhang, F., Cao, Z., Zhao, X., Yan, Q., Guan, M., Chen, M., & Lin, X. (2024). Microbiome Analysis Revealed the Effects of Environmental Factors on the Presence of Toxigenic Fungi and Toxin Production in Rice Grains. Agronomy, 14(8), 1681. https://doi.org/10.3390/agronomy14081681

