Next Article in Journal
Genome-Wide Identification and Expression Analysis of Sucrose Transporter Gene Family in Wheat Lines under Heat Stress
Previous Article in Journal
Generation of a Potato Radiation Mutation System to Analyse the Features of Radiation Mutant RM1
 
 
Font Type:
Arial Georgia Verdana
Font Size:
Aa Aa Aa
Line Spacing:
Column Width:
Background:
Article

Employing an Artificial Neural Network Model to Predict Citrus Yield Based on Climate Factors

by
Saad S. Almady
1,
Mahmoud Abdel-Sattar
2,
Saleh M. Al-Sager
1,
Saad A. Al-Hamed
1 and
Abdulwahed M. Aboukarima
1,*
1
Department of Agricultural Engineering, College of Food and Agriculture Sciences, King Saud University, P.O. Box 2460, Riyadh 11451, Saudi Arabia
2
Department of Plant Production, College of Food and Agriculture Sciences, King Saud University, P.O. Box 2460, Riyadh 11451, Saudi Arabia
*
Author to whom correspondence should be addressed.
Agronomy 2024, 14(7), 1548; https://doi.org/10.3390/agronomy14071548
Submission received: 9 June 2024 / Revised: 8 July 2024 / Accepted: 14 July 2024 / Published: 16 July 2024
(This article belongs to the Topic Advances in Crop Simulation Modelling)

Abstract

Agricultural sustainability is dependent on the ability to predict crop yield, which is vital for farmers, consumers, and researchers. Most of the works used the amount of rainfall, average monthly temperature, relative humidity, etc. as inputs. In this paper, an attempt was made to predict the yield of the citrus crop (Washington Navel orange, Valencia orange, Murcott mandarin, Fremont mandarin, and Bearss Seedless lime) using weather factors and the accumulated heat units. These variables were used as input parameters in an artificial neural network (ANN) model. The necessary information was gathered during the growing seasons between 2010/2011 and 2021/2022 under Egyptian conditions. Weather factors were daily precipitation, yearly average air temperature, and yearly average of air relative humidity. A base air temperature of 13.0 °C was used to determine the accumulated heat units. The heat use efficiency (HUE) for cultivars was determined. The Bearss Seedless lime had the lowest HUE of 9.5 kg/ha °C day, while the Washington Navel orange had the highest HUE of 20.2 kg/ha °C day. The predictive performance of the ANN model with a structure of 9-20-1 with the backpropagation was evaluated using standard statistical measures. The actual and estimated yields from the ANN model were compared using a testing dataset, resulting in a value of RMSE, MAE, and MAPE of 2.80 t/ha, 2.58 t/ha, and 5.41%, respectively. The performance of the ANN model in the training phase was compared to multiple linear regression (MLR) models using values of R2; for MLR models for all cultivars, R2 ranged between 0.151 and 0.844, while the R2 value for the ANN was 0.87. Moreover, the ANN model gave the best performance criteria for evaluation of citrus yield prediction with a high R2, low root mean squared error, and low mean absolute error compared to the performance criteria of data mining algorithms such as K-nearest neighbor (KNN), KStar, and support vector regression. These encouraging outcomes show how the current ANN model can be used to estimate fruit yields, including citrus fruits and other types of fruit. The novelty of the proposed ANN model lies in the combination of weather parameters and accumulated heat units for accurate citrus yield prediction, specifically tailored for Egyptian regional citrus crops. Furthermore, especially in low- to middle-income countries such as Egypt, the findings of this study can greatly enhance the reliance on statistics when making decisions regarding agriculture and climate change. The citrus industry can benefit greatly from these discoveries, which can help with optimization, harvest planning, and postharvest logistics. We recommended furthering proving the robustness and generalization ability of the results in this study by adding more data points.

1. Introduction

Citrus plants are extensively researched fruits in Egypt, and special attention is paid to their cultivation, fertilization, and other aspects [1,2,3,4,5,6,7,8,9,10]. These studies were conducted because of the economic, social, and cultural importance of citrus production [11], as well as the rising demand for Egyptian citrus on both the domestic and international markets [12].
Air temperature is one of the primary weather factors that affects a plant’s rate of growth. Plant growth and development are influenced by ambient air temperature, and each species has a specific air temperature range that is represented by a minimum, maximum, and ideal value [13]. The three primary variables that determine how long a plant takes to mature are air temperature, planting date, and location. It is challenging to predict how a crop will grow because the time period between planting and physiological maturity varies from year to year and from location to location. This problem is due to the variations in the daily minimum and maximum air temperatures [13].
Warmer climates stimulate the rate of vegetative development in citrus more than cooler ones. Citrus species are known to have cardinal air temperatures of a minimum of 12.5–13.0 °C, an optimum of 23.0–34.0 °C, and a maximum of 37.0–39.0 °C [14]. Essentially, there are three stages of growth and fruiting in citrus species during the growing season [14]. The first stage, known as fruit set, flowering, and growth, lasts from February to May. The second stage, which includes fruit growth and development time, runs from June to September. The third stage, which starts in October and lasts until the end of December, moves the fruit closer to maturity and ripening [14]. Crop yield prediction has seen a surge in the use of machine learning approaches in recent years. To train and create prediction models, researchers have used a variety of data sources, such as historical agricultural records, satellite images, soil information, and weather data [15]. Without the need for explicit mathematical representations, artificial neural networks (ANNs), which are one of the machine learning approaches, may intuitively identify complicated non-linear relationships between input variables and target values in complex systems [15].
Forecasting citrus supply is a top concern for local marketing organizations as well as growers. Citrus floral ontogeny, which promotes year-round flowering and fruit production, makes meeting this criterion more difficult [16]. Yield prediction is crucial for effective fruit management and well-planned marketing [17]. Predicting yield is of utmost importance in nations with limited agricultural resources. The yield is directly impacted by several uncontrollable conditions surrounding the crop, which also make prediction extremely challenging [4,18]. Citrus yield estimation is therefore a crucial problem [19,20,21]. Furthermore, the estimation of citrus production facilitates the efficient planning of additional operations by farmers, such as marketing, harvesting, and stock sizes [21]. Furthermore, yield data are essential to the fruit business because they support choices related to labor requirements, storage, transportation, and marketing in orchard management. Furthermore, the primary determinant of the temporal variation in the citrus water footprint is crop yield [22]. A wide range of techniques, including statistical methods and others, have been developed and implemented for agricultural yield estimation [17]. The most popular technique for predicting agricultural output and evaluating the important factors influencing crop yield is multiple linear regression (MLR) analysis [17]. However, because polynomial and interaction relations occur—which cannot justifiably be set aside—the outcomes of the utilization of MLR were not initially encouraging [23]. For instance, El-Shirbeny et al. [4] obtained regression models based on the normalized difference vegetation index and water stress index to predict the yield of the Valencia orange grown in Egypt. However, the regression models were chosen based on their capacity to forecast yield rather than their capacity to explain individual variables [24].
The yield of different crops can be estimated using soft computing approaches [25]. The tremendous advancements in technology have made crop models and decision tools indispensable components of precision agriculture on a worldwide scale. These models and technologies used to forecast crop yield include data mining, support vector machines, expert systems, ANNs, genetic programming, adaptive neuro-fuzzy inference systems, and linear regression techniques [25,26,27].
ANNs are being developed to capture non-linearity and challenging feature interactions. An ANN is a self-adaptive learning technique that uses a non-linear data-driven method [25]. ANNs find relationships to produce a formula that may be used for predictions following the examination of a large number of input and output cases. It is not necessary to have any prior knowledge of the inputs or results to create models using ANNs. Because ANNs deliver less inaccuracy and are more adept at identifying the ideal variable pattern, they outperform all other linear models [28,29,30]. These advantages have made ANNs highly popular in many agriculture applications [31]. In their 2005 study, Boonprasom and Bumroongitt [32] examined the use of an ANN model to predict tangerine production while accounting for several significant variables, most notably the weather. The outcomes showed that despite the limited amount of data provided, the ANNs had the potential and the capacity to predict tangerine yield accurately. It was found that rainfall had a significant impact and provided valuable data to the ANN for tangerine yield forecasts. Using non-linear ANN models and linear regression, Matsumura et al. [33] conducted a forecasting study on the production of maize and its connection to fertilizer and climate conditions. The prediction of potato crop yield was studied by Abrougui et al. [34] using MLR and ANN models. Göçmen and Kuvvetli [30] used an ANN model to forecast the quantities of various citrus fruits that were to be produced in the Turkish city of Adana. Concerning several inputs, including product types, product-specific plant areas, average yields per tree, the number of fruit trees and the number of fruitless trees, the total number of trees, population, inflation rate, total fruit area, temperature, and average precipitation, a feed-forward ANN was proposed. The findings obtained indicate that the suggested method can accurately estimate the production amount based on the input parameters, with R2 values greater than 0.98 for all the datasets. Duarte de Souza et al. [35] used data from experimental networks for maize and public data to apply an ANN model to forecast maize productivity. The dataset comprised agronomic traits, soil water balance, and climate information from hybrid maize grown in an experimental network spanning two crop years. The conclusion was that the ANN model performed sufficiently in yield prediction. Gupta et al. [36] compared the multi-layer perceptron ANN technique and meteorological index-based regression approach for predicting rice yield at the West Bengal district level. Together with the time variable and the rice yield as the output variable, the weather indices for the weather variables—minimum air temperature, maximum air temperature, rainfall, and air relative humidity—were employed as input variables. According to the study, the ANN method performed better in predicting agricultural yield than the conventional regression method. With the exception of one district, the ANN method regularly yielded forecast error percentages of less than 5%.
Conventional agricultural production forecasting techniques, which depend on subjective evaluations such as farmers’ experiences, are often inaccurate and imprecise over large farming regions, particularly in places with limited data. The accuracy and scope of agricultural data have greatly improved recently due to developments in data gathering and modern data analysis techniques. This has proved to be helpful for administrators and politicians.
In this study, we introduced an ANN methodology for citrus yield prediction, which showed better performance in yield prediction for other crops because ANN models produce precise crop yield maps and show a notable advantage of neural network models over traditional techniques [37]. This research aimed to develop a simple, accurate, and economic model for the yield-predicting values of five commercially important citrus fruit cultivars. The yield values were estimated using a multi-layer ANN model that used a backpropagation training algorithm. Moreover, this study aimed to compare the performance of an ANN model to a multiple linear regression model and to data mining algorithms such as K-nearest neighbor (KNN), KStar, and support vector regression. Statistical parameters, such as the coefficient of determination (R2), mean absolute error (MAE), root mean square error (RMSE), relative error (RE), and mean absolute percentage error (MAPE), were used to evaluate the performance of the established ANN model. This study advances the field of precision agriculture by offering new perspectives on efficient techniques for predicting citrus yield. By taking into account the aforementioned weather patterns and the required heat units, the study work that has been contributed has produced the finest crop production results. Furthermore, the novel aspect of this study is to link variables of climatic parameters and the accumulated heat units for the development of a prediction model using ANN. It was also proposed to link the climatic parameters and the accumulated heat units to assess yield for different citrus cultivars. Finally, it also reports new outcomes on climate change and its effect on citrus yield, thus showing its contribution to the levels of citrus production. Hence, this novel methodology serves as a contribution to the existing literature as it gives new insight into the precise approach for estimating citrus yield.

2. Materials and Methods

2.1. Experimental Location and Citrus Tree Descriptions

The study area was located near Al-Noubaria District, El-Beheira Governorate, Egypt. The latitude and longitude are 30°44′47.8″ N; longitude 30°09′15.2″ E. According to Ebaid et al. [38], El-Beheira governorate is characterized by an annual mean air temperature of 21.0 °C, air relative humidity of 57.0%, and rainfall between 9.6 and 24.8 mm/month occurring from November to February. Generally, the climate of Egypt is relatively wet and cool in winter (October to March) and dry and hot in summer (April–September) [39]. Field investigations were implemented in private commercial orchards. The orchards have suitable climatic conditions for growing citrus trees. The soil of the experimental area is sandy soil with an average pH of 7.4–7.6. The irrigation systems consisted of two drip lines with four emitters (discharge 8.0 L/h) per tree. In the cultivation of citrus in Spain, between four and six emitters per tree are used in a 6.0 × 4.0 m tree spacing [40].
The periods of collecting data were during the eleven successive growing seasons from 2010/2011 to 2021/2022. Five citrus cultivars, namely the Washington Navel orange (Citrus sinensis (L.) Osbeck), Valencia orange (Citrus sinensis (L.) Osbeck), Murcott mandarin (Citrus reticulata Blanco) × (Citrus sinensis L.), Fremont mandarin (Citrusclementina Hort. ex Tanaka) × (Ponkan mandarin; Citrus reticulata Blanco), and Bearss Seedless lime (Citrus latifolia Tanaka) were used to acquire the related data. The distance between every two trees was about 5 m. The density of trees was about 400 trees/ha. The citrus cultivar trees were healthy, uniform, and free of defects. Every citrus tree was cared for using regular agricultural techniques, such as pest management and trimming, in accordance with guidelines provided by Egypt’s Ministry of Agriculture. In accordance with Abdel-Sattar et al.’s method [41], the citrus trees were fertilized using both mineral and organic fertilizers. The economic importance or relevance of citrus production for the different regions in Egypt, and the size of the area for the selected cultivars, were described by several research papers [1,2,3,4,5,6,7,8,9,10]. The timing cycle from flowering until the harvesting periods of the investigated five citrus cultivars grown in Egypt is shown in Table 1.
The average number of days required for flowering to harvesting for the investigated citrus cultivars is shown in Figure 1. Each cultivar of citrus had a flowering period, which depends mainly on the cultivar and weather conditions such as air temperature, and it is difficult to control. In addition, agricultural practices such as irrigation, fertilization, pruning, and pest control can have an impact on the flowering period, but they can be controlled. Because the citrus crop in the experiment area is intended for export, the agricultural practices are controlled to take the peak flowering corresponding to each cultivar for each season and standardize it. In our research, we took the peak flowering corresponding to each cultivar for each season, which varies for each cultivar, as shown in Table 1. To benefit from the financial return on exporting, the harvest of the cultivars must be at the closest time to the appropriate harvest, and for this reason, the date of harvesting the cultivars in the experimental area was standardized at a specific time with the aim of exporting to benefit from the export return.

2.2. Measurements

2.2.1. Weather Information

The climatic data were obtained from a weather station, which provided daily data on the weather parameters. The recorded weather parameters were daily air relative humidity (RH2M) at 2 m, daily precipitation, daily air temperature at 2 m (T2M), daily minimum air temperature at 2 m (T2M_MIN), and daily maximum air temperature at 2 m (T2M_MAX). The meteorological data used in this study were obtained from a weather station located in the same area. To evaluate the climate change trends in the studied area, the data were collected from the year 2010 to the year 2022. For analysis purposes, the data were converted to yearly average values for air temperature (T2M) and air relative humidity, and to a daily average for precipitation. The summarized acquired weather information is shown in Table 2.

2.2.2. Yield Determination

Every experimental tree (4 experimental trees × 4 trees per duplicate = 16 trees per cultivar) had all of its fruits collected at harvest time each season. After that, the yield was assessed in terms of products that can be sold, deducting large and damaged fruits. To determine the yield per tree (kg/tree), harvested fruits from each cultivar were weighed using a digital scale (ME1002E, Mettler Toledo, Greifensee, Switzerland) with a precision of 0.01 g, determining the yield per tree (kg/tree) and converting it to t/ha. The citrus yield results are presented as the mean for each season.

2.2.3. How to Determine the Accumulated Heat Units

In the present study, we calculated the daily heat units (DHUs) based on the daily minimum air temperature and the daily maximum air temperature according to Hardy and Khurshid [42], then the accumulated heat units were determined. However, the crop threshold air temperature (base air temperature) for citrus was found to be 13.0 °C [42]. In the method of calculating DHUs offered by Hardy and Khurshid [42], as shown in Table 3, all DHUs below zero (negative results) were not used and all maximum air temperatures ≥ 35.1 °C were changed to be 35.0 °C, as shown in Table 3.

2.2.4. Heat Use Efficiency (HUE) Calculation

In order to evaluate how well various cultivars perform in relation to heat usage, the heat use efficiency (HUE) was calculated [43]. The Equation (1) was used to calculate HUE [44,45]:
HUE (kg/ha °C day) = yield (kg/ha)/AHU (°C day)
where AHUs are the accumulated heat units (°C day).

2.3. Data Mining Techniques for Citrus Yield Prediction

The process of extracting, processing, loading, and forecasting useful information from massive amounts of data in order to identify patterns and convert it into a comprehensible framework for later use is known as data mining [46]. In agriculture applications, data mining is useful, and in recent years good performance has been confirmed for data mining algorithms engaged in the yield prediction of different crops [46,47,48,49,50]. In our case, after gathering and arranging our dataset, we decided to employ data mining algorithms to predict the yield of citrus fruits, specifically, five cultivars. Officially, we have a regression problem, as we are trying to predict citrus yield quantities. Mainly, we have a supervised learning approach with regression tasks. Weka software version 3.8.6 [51], a famous machine learning software, was engaged for these regression algorithms because its visualization function was particularly helpful for identifying the patterns, dependencies, and interactions between crop yield and other climatic parameters [46]. In this research, we applied the KStar approach (wekaclassifierslazy.KStar [52]), K-nearest neighbor (KNN) classifier (weka.classifiers.lazy.IBk)) as described in Aha and Kibler [53], and support vector regression (wekaclassifiers.functionsSMOreg [54]) for predicting the yield of five citrus cultivars. The run information from the Weka software was weka.classifiers.lazy.KStar -B 20 -M a for the KStar approach, weka.classifiers.functions.SMOreg -C 1.0 -N 0 –I for the support vector regression approach, and weka.classifiers.lazy.IBk -K 3 -W 0 –A for the KNN approach. There were 45 instances of training data points, 9 attributes for inputs, 1 attribute as an output, and 10 instances of testing data points. The performance criteria used to evaluate such algorithms were compared to the developed ANN model. The performance criteria included mean absolute error (MAE), root mean square error (RMSE), and coefficient of determination (R2).

2.4. A Multiple Linear Regression for Citrus Yield Prediction

A multiple linear regression (MLR) model was developed that describes the relationship between the citrus yield of each cultivar (response variable) and explanatory factors: daily precipitation, yearly average air temperature, yearly average of air relative humidity, and the accumulated heat units using the same training dataset for the ANN model. An MLR model with many explanatory variables can be presented [55]; however, the multiple linear regression (MLR) model and its performance during yield prediction for each citrus cultivar is described by Equation (2).
Y i e l d   t h a = a 0 + a 1 × X 1 + a 2 × X 2 + a 3 × X 3 + a 4 × X 4
where a 0 ,   a 1 ,   a 2 ,   a 3   a n d   a 4 are the regression coefficients, X1 is the average daily precipitation (mm/day), X2 is the yearly average of air relative humidity (%), X3 is the yearly average of air temperature (T2M, °C), and X4 is the accumulated heat units (°C day). The multiple linear regression analysis was completed using an Excel spreadsheet.

2.5. Creating an ANN Model for Citrus Yield Estimating

In order to explain the variability of crop output, the ANN provides solutions to these intricate non-linear interactions [56]. The literature has documented a number of effective uses of ANNs for yield prediction [16,57,58]. According to Kashaninejad et al. [57], ANNs are flexible mathematical structures and tools that may generate non-linear mappings between input and output regions. ANNs model the way that neurons in the brain process information and make decisions. ANNs have better predictive power than conventional statistical methods and can comprehend complex relationships in communication formulations; this is due to their learning capacity, which allows them to recognize and model intricate non-linear associations between the inputs and outputs of the biological processes [58].
In an ANN model, data can transfer across layers more quickly thanks to the weighted connections, since the node, after absorbing the data from the layer before it, creates a weighted total of all its net inputs as follows:
Y = f1(W2·f2(W1 · X + B1) + B2)
where Y is the output value, X is the input layer matrix, and f1 and f2 are the transfer or activation functions (sigmoid) in this work and used in the hidden and output layers. Furthermore, the weight coefficients and biases connected to the hidden and output layers of the ANN model are represented by the matrices and vectors W1 and B1, and W2 and B2, respectively (Equation (3)) [59]. The ANN model can be represented using matrix notation. The output data of the ANN model can be calculated using Equation (3) [59].
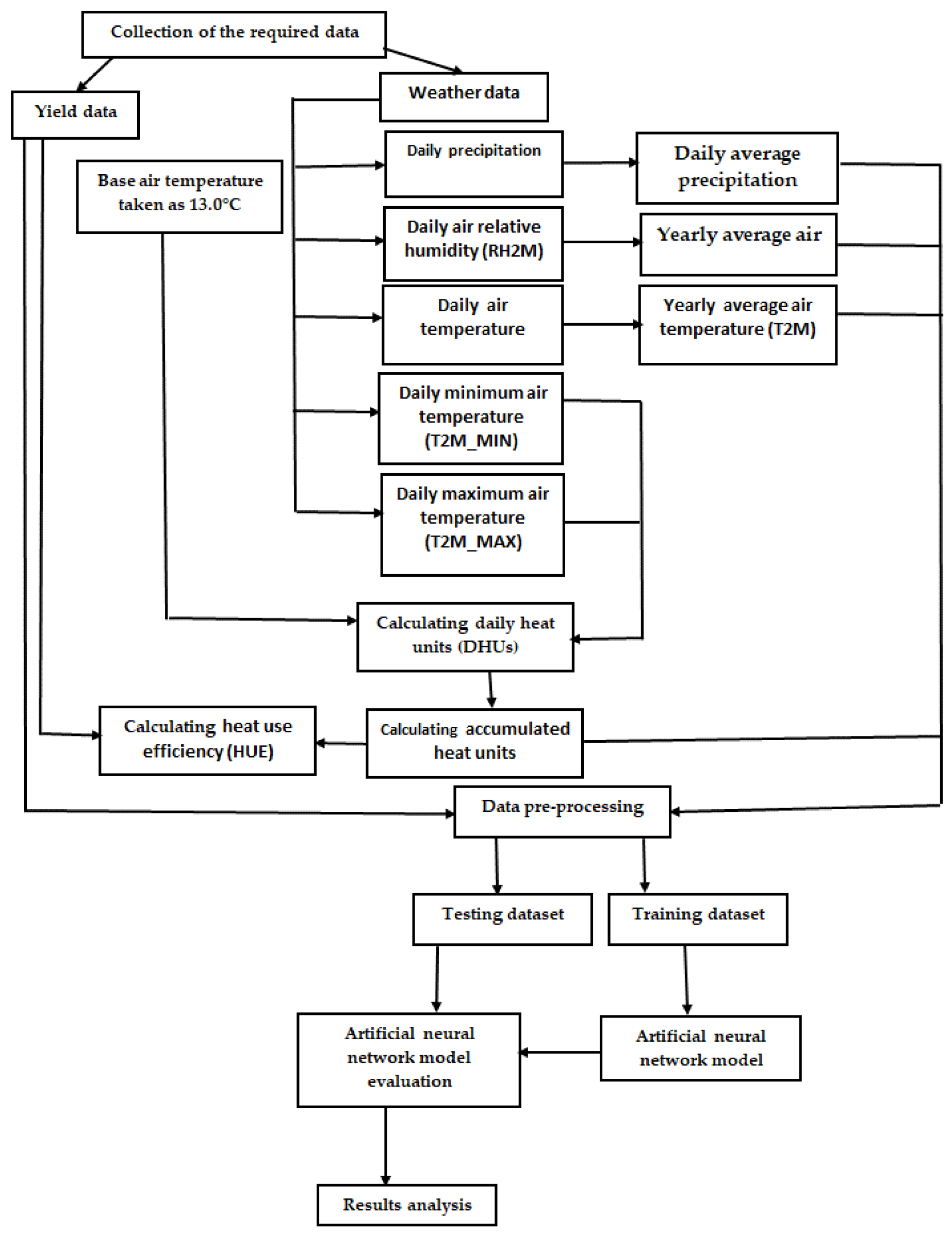
The steps of data collection and the ANN modeling methodologies used in this investigation are shown in Figure 2. The number of neurons in a hidden layer has a significant influence on the model’s quality; however, there is no universal guideline for this. In order to create a balance between exploration and exploitation during the model training process, the neural network’s parameters must be carefully chosen when using the backpropagation algorithm. This usually entails using the trial-and-error technique [60]. Therefore, the optimal number of neurons that should be in the hidden layers was estimated in this work using a trial-and-error approach. The ANN simulations were performed using Qnet 2000 for Windows, which is a commercial neural network application [61].
The Qnet backpropagation neural modeling system [61] can provide predictions for various purposes in different fields [61]. It was necessary to use an MLP with a single hidden layer in the ANN design. Precipitation, air temperature at two meters, air relative humidity at two meters, and the accumulated heat units were the three nodes that made up the input layer. The yield of citrus cultivars was the only variable that was produced. A total of 55 data points was acquired; at a ratio of 82:18, they were randomly split into training and testing datasets. We used field data to forecast future results. Our strategy included setting aside some data as a fixed sample for testing purposes. The data structure used for building the ANN model to predict citrus yield is shown in Table 4.
The values of the output and input factors were normalized into the range of 0.15 to 0.85 using the Qnet 2000 software [61] and the following equation:
V = ( v v m i n ) ( v m a x v m i n ) × 0.7 + 0.15
Equation (4) uses v to represent the original values (measured values) of the input and output parameters, V to represent the parameter’s normalized value, and vmax and vmin to represent the maximum and minimum values of the input and output parameters, respectively, in the dataset.
In the process of creating the ANN model, the hidden layer’s neuron count was fixed at five to thirty-five for this study. The sigmoidal transfer function was assigned, and the algorithm randomly selected the neurons’ initial weights and biases. The training dataset contained 45 patterns, while the testing dataset contained 10 data points.
The correlation coefficient and training error values were used to assess the model’s quality during training. The ANN model that gave the lowest training error and still had a respectable correlation was selected at the end of the training process. After several attempts to alter the network topology, the final network consisted of nine neurons for the input layer, 20 neurons for the hidden layer, and 1 neuron for the output layer (Figure 3).

2.6. ANN Model Performance Measures

The created ANN model can be assessed based on several parameters by contrasting the model predictions with the observed values in the training and testing datasets. Relative error (RE), mean absolute error (MAE), mean absolute percentage error (MAPE), and root mean square error (RMSE) [62] are a few examples of these criteria [63], and they are presented in Equations (5)–(8). The estimated and actual values of the citrus yield were visually compared using scatter plots with the coefficient of determination (R2).
R M S E = i = 1 N P i P A 2 N
M A E = 1 N × i = 1 N P i P A
M A P E = 1 N × i = 1 N P i P A P i × 100
The relative error is found by dividing the absolute error by the measured value. The relative error equation is:
R E = P i P A × 1 P i × 100
where Pi and PA stand for the actual (observed) and estimated yields, respectively, and N is the total number of observations.

2.7. Sensitivity Analysis

To define the impelling factor of the subcontractor relationship in the current practice from the main contractor evaluation, sensitivity analysis is an efficient tool. It is applied in a trained ANN model to routinely recognize all input constraints that affect the output. This process is an optimal technique used to deliver the contribution percentage of inputs to the model outputs [64]. Furthermore, in the ANN approach, the sensitivity technique can determine the contribution percentage of each input via the result of the choice of the input node interrogator in the software Qnet 2000. This selection is employed to define the sensitivity by repeatedly iterating the training arrangement process with each input and calculating the result of the network’s output. Moreover, we should recollect the explanation of this sensitivity outcome as it is expected that the value of the input is independent. Consequently, the result of the influencing feature of the subcontractor relationship is determined by the sensitivity method in the neural network [65].

3. Results and Discussion

3.1. Weather Information

The current study’s meteorological data, which include air temperature and humidity, revealed that the citrus cultivars under investigation experienced varying air temperatures from flowering to harvesting. The overall average of air relative humidity, air temperature, minimum air temperature, and maximum air temperature were 59.32 ± 2.07%, 21.21 ± 0.43 °C, 28.70 ± 0.54 °C, and 15.21 ± 0.40 °C, respectively (Table 2) for the investigated periods. The overall average precipitation was 0.30 ± 0.22 mm/day (Table 2). In a previous study of Abd El-Salam et al. [66], for the El-Behera region, Egypt, the average air temperature and the air relative humidity during the 2016 season were 23.9 °C and 60.6%, respectively. However, in the 2017 season, the average air temperature was increased to 25.5 °C while the air relative humidity was decreased to 56.8% [66]. However, these findings agree with our records for air temperature and air relative humidity. In this study, the precipitation during the citrus seasons was zero in some months, and it was observed that there were very few occasions when the precipitation was above 4.51 mm/day (data are not included) during the investigated seasons. Additionally, Figure 4 shows the values of yearly precipitation in the experimental area, it is clear that the highest precipitation of 252.91 mm/year was recorded during the season of 2021 as rainfall in Egypt occurs only in winter. However, rainfall was between 9.6 mm/month and 24.8 mm/month for the period from November to February in El-Behera Governorate, Egypt [36]. Moreover, El-Beheira Governorate, Egypt, experiences moderate winters and scorching, dry summers. Rainfall is erratic and unforeseen. The annual average rainfall was 110 mm/year, with a maximum of approximately 190 mm/year in the north and a minimum of nearly 29 mm/year in the south. El-Beheira Governorate, Egypt, experiences significantly lower average air temperatures than the rest of Egypt, with a maximum air temperature of 32 °C [67]. Moreover, El-Beheira Governorate, Egypt typically receives about 1.96 mm of precipitation and has 6.09 rainy days (1.67% of the time) annually [68]. At Al-Noubaria District, El-Behera Governorate, Egypt, the weather was, to some extent, constant during the two seasons 2007/2008 and 2008/2009, as the air temperature was in the range of 14.0 to 17.0 °C at night and 21.0 to 24.0 °C during the day, air relative humidity was in the range of 48.0 to 55.0%, and rainfall was very rare in the area [69].

3.2. The Accumulated Heat Units

The average number of days needed to progress from flowering to harvesting varied, indicating that there was a fluctuation in the dates of flowering and harvesting for the citrus fruits under investigation. According to Figure 1, it took 482.17 days for the Bearss Seedless lime to reach the harvest stage, while the Fremont mandarin took only 290.00 days to reach the harvest stage. The Bearss Seedless lime matures later than the other varieties and requires 192.17 days longer than the Fremont mandarin to reach fruit maturity. According to Kanzaria et al. [70], accumulated heat units directly affect the maturity of the fruit.
The data analysis revealed that in comparison to the cultivars that bloomed on March 20 and had high accumulated heat units, those flowering on February 25 accrued moderate accumulated heat units (Table 1). In order to reach maturity, the following orange varieties accumulated these averages: for Washington Navel, the accumulated heat units were 3112.7 °C day; for Valencia, the accumulated heat units were 3628.3 °C day; for Murcott, the accumulated heat units were 3221.9 °C day; for Fremont, the accumulated heat units were 3027.69 °C day; and for Bearss Seedless lime, accumulated heat units were 4398.4 °C day under Egyptian conditions (Figure 5). This outcome could be explained by the fact that the Washington Navel orange and Fremont mandarin, two early flowering and early maturing cultivars, required fewer DHUs to reach maturity than the other cultivars. The different maturity periods of the different cultivars were the cause of the large difference in accumulated heat units (Figure 5). The results of Singh et al. [71] show that every genotype requires a specific quantity of heat unit accumulation to complete the several phenophases, resulting in variations in the maturity period; these results are fully consistent with the observations. Different researchers have identified the average number of days from flowering to maturity as a maturity criterion in various fruit cultivars, such as mangos [72]. On the other hand, Ananthanaryanan and Pillai [73] pointed out that other factors influence fruit maturation in fruits such as mangos, including heat, air relative humidity, and rainfall.
The Bearss Seedless lime’s delayed blooming date resulted in an increase of up to 4398.4 °C days in the accumulated heat units needed to achieve physiological maturity. This resulted from a minimum air temperature that supported a lower buildup of necessary accumulated heat units; consequently, it took longer for the plant to achieve physiological growth and development. When the flowering dates for the Washington Navel orange began on 25 February and there were 3112.7 °C days (Figure 5), or when the Fremont mandarins were harvested early on 1 January, fewer accumulated heat units of 3027.6 °C days were needed to reach physiological maturity. As a result, the minor phenophasic days accumulated a smaller quantity of DHUs. The many cultivars under study can be divided into three maturation groups according to the date of maturity: early maturing, which occurred between 1 January and 30 January; medium maturing, which occurred between 30 March and 15 May; and extremely late maturing, which occurred on 15 July. In light of this, it is possible to classify some cultivars as early maturing, such as the Washington Navel orange and Fremont mandarin, and some as very late maturing, such as the Bearss Seedless lime (Table 1). However, the various cultivars can also be separated into two categories according to the amount of accumulated heat units required for fruit maturity: those that require a minimum amount of accumulated heat units of 3027.6–3628.3 °C days and those that require more than 4000.0 °C days. This indicates that the cultivars of the Washington Navel orange, Valencia orange, Murcott mandarin, and Fremont mandarin require the fewest accumulated heat units to reach fruit maturity, while the cultivar of the Bearss Seedless lime requires the greatest accumulated heat units (Figure 5). According to Martín and Jerez [74], this behavior is explained by one fundamental element that affects the rate of development, especially the development from emergence to flowering and maturity. As many species have evolved to thrive in specific temperature ranges, when the ambient air temperature drops, so too do the development rates of those species. The development ultimately ceases when the air temperature reaches its limit, as extreme air temperature variation has effects on plant development and growth [75]. According to Singh et al. [71], different genotypes require distinct amounts of heat units to complete different phenophases, which results in variations in maturity periods. However, the base air temperature is the upper limit of this temperature. On the other hand, the development rates rise in response to air temperature until they reach an optimum, after which they fall and eventually come to a stop at their maximum development air temperature.

3.3. Fruit Yield

The fruit yields of all the citrus cultivars in the different seasons are given in Figure 6 as minimum, maximum, and average ± standard deviation values for all seasons. In the seasons, the Valencia orange cultivar achieved the highest average yield of 59.04 ± 5.73 t/ha, indicating that the weather conditions were more conducive to the growth and development of the crop (citrus species are known to have cardinal air temperatures of a minimum of 12.5–13.0 °C, an optimum of 23.0–34.0 °C, and a maximum of 37.0–39.0 °C [14]; the nature of the cultivar was also a factor.

3.4. Relationship between Accumulated Heat Units and Fruit Yield

The accumulated heat units are a measurement of daily temperature accumulation for predicting yield and when a growth stage will occur, such as flowering and maturation [76]. Figure 5 shows the average of the accumulated heat units and the fruit yields of the investigated citrus cultivars. However, the amount of the accumulated heat units that a citrus crop accumulates throughout its growth determines how much citrus is produced. The yield was recorded at varying accumulated heat units, as shown in Figure 5, with the Washington Navel orange at average of 51.68 t/ha at accumulated heat units of 3112.7 °C days, Valencia orange at average of 59.04 t/ha at accumulated heat units of 3628.3 °C days, Murcott mandarin at average of 44.81 t/ha at accumulated heat units of 3205.4 °C days, Fremont mandarin at average of 51.44 t/ha at 3027.6 °C days, and Bearss Seedless lime at average of 46.28 t/ha at accumulated heat units of 4398.4.2 °C days.
The regression analysis (y = a + bx) showed clearly that the values of the yield (y) take the direction of a straight reverse line which varies in the values of the slope (b) for Washington Navel orange, Valencia orange, Murcott mandarin, and Bearss Seedless lime, but not for Fremont mandarin (Table 5). Fremont mandarin has a higher tendency of 0.001. This means that Fremont mandarin will be increased when the accumulated heat units increase in comparison with the rest of the citrus cultivars. It is also clear that the values of the correlation coefficient are very low (−0.051 to 0.044), as shown in Table 5; however, R2 is not a suitable indicator in this case as the model is constructed to minimize the error rate [77].
As shown in Table 5, the regression coefficients of slope (b) and intercept (a) are expected to vary with the cultivars; this finding agrees with the data of Døving [78]. Hemalatha et al. [79] corroborated this finding by stating that a higher heat unit accumulation in maize increased the yield; conversely, the Bearss Seedless lime and Valencia orange were used as examples of cultivars where higher heat unit accumulation boosted output. Furthermore, according to Naveen et al. [80], the yield in green grams rose with a higher buildup of heat units and vice versa. Devi et al. [81] (R2 = 0.66) and Srivastava et al. [82] (R2 = 0.67) observed a substantial positive connection between the accumulated heat units and grain yield. In every year, there was a strong positive correlation between the production of fruit and the amount of heat units needed. The regression equation’s R2 values could account for 63–87% of the variation in okra fruit output overall [83]. A robust relationship between heat units and cotton yield was reported by Masasi et al. [84]. Ram et al. [85] showed a relationship between the accumulated heat units and the yield of irrigated wheat. A crop’s grain yield was determined by the amount of accumulated heat units during growth. The variance in pea yield cultivars in different conditions was explained by the accumulated heat units in 66.1% of cases [81].

3.5. Heat Use Efficiency (HUE)

The HUE was computed for the flowering and harvesting times of five citrus varieties under Egyptian conditions. The lowest, highest, and average ± standard deviation HUE values for the cultivars under investigation are shown in Figure 7.
The ability of citrus cultivars to use the temperature regime to create an economically viable yield is measured by their HUE. The Fremont mandarin cultivar (average HUE was 17.0 ± 2.7 kg/ha °C day) was found to be the most effective at utilizing the thermal regime for its yield; it was followed by the cultivars of the Valencia orange (average HUE was 16.3 ±5.7 kg/ha °C day) and Washington Navel orange (average HUE was 16.1 ± 7.8 kg/ha °C day). However, it was determined that the Murcott mandarin and Bearss Seedless lime cultivars had lower average HUE in using heat units with values of 13.9 ± 2.7 and 10.5 ± 2.5, respectively. It was interesting to see that despite the fact that all of the tested cultivars had a thermal environment from flowering to harvesting which, on average, took fewer days, of 290.0, as Figure 1 illustrates, the conversion efficiency from thermal regime to yield formation was higher. Furthermore, not every cultivar with a longer flowering time followed this pattern. As shown in a previous study, the greatest HUE value for the snap melon crop was 6.1 kg/ha °C day [43]. Meshram et al. [86] reported that the HUE of ten pomegranate varieties ranged from 3.2 to 4.0 kg/ha °C day. The highest yield may be related to the higher HUE, because the air temperature was at its ideal level for the entire growing season, and the crop used the heat more effectively and had higher biological activity, which produced a larger yield. Thavaprakash et al. [87] reported a similar relationship.
According to the study’s findings, citrus cultivars can significantly increase HUE in Egypt’s shifting climate. Figure 8 shows the association between the citrus cultivars’ average number of days from flowering to harvesting and their HUE. It is evident that citrus cultivars’ decreased HUE was revealed by an increase in the average number of days needed from flowering to harvesting.

3.6. Predicting Citrus Yield Using ANN Model

The MLP (multi-layer perceptron) topology network, which was used to construct the ANN model using the field data from 2010 to 2022, is commonly employed when making predictions. The main advantage of ANN models is their ability to predict the proper output of the input parameters by varying their weights, which allows them to handle complicated problems with fewer inputs [88]. However, specific assumptions regarding the models and the underlying probability distributions or connections are not necessary when using ANNs [89]. Notwithstanding the benefits they have indicated, ANNs have a few significant drawbacks. To figure out the best ANN architecture and understand intricate relationships, they need a sizable volume of data [90]. However, the ANN can acquire the interaction patterns (if any) during the training stage, as when given input and output data, ANNs are typically regarded as black box models that can detect underlying correlations [91]. In this research, five qualitative variables (Washington Navel orange, Valencia orange, Murcott mandarin, Fremont mandarin, and Bearss Seedless lime) were among the independent variables that comprised the ANN model input vector, which had nine inputs. The process of validating the ANN model that was generated to estimate the citrus yields involved assessing the estimation quality using three metrics: RMSE, MAE, and MAPE. Table 6 displays the three metrics’ values for the developed ANN model that was generated. MAPE is the indicator that is most often employed to calculate the forecast error [62]; however, in the resulting work, the MAPE error rate was supposed to be up to 7%. This indicates that due to its lower MAPE of 4.17% when using the training dataset, the created ANN model could attain the expected yield.
For further clarification, Figure 9 and Figure 10 demonstrate the progression of R2 values through the training and testing stages, respectively. This assessment aims to find the alterations in the R2 values in each dataset. As shown in Figure 9 and Figure 10, a notably high R2 of 0.87 and 0.83 in the training and testing stages, respectively, was observed, leading to the relatively high accuracy of the applied ANN model. Based on the value of R2, the proposed ANN model explained 87.0% of the oscillation of the citrus yield in the studied region. One of the most often used statistics in non-linear model fitting is the value of R2. However, a number of observations of the fitted model and components cannot account for the effect of its value; some of them are more strongly related to the data gathering process than to the process of reducing this fraction from one [92].
The ANN model, based on precipitation, air relative humidity, air temperature, and the accumulated heat units, found that the relationship between yield and such parameters was non-linear and had an effect on the fruit setting phase. However, most of the past studies focused on fruit yield forecasts using meteorological information at the regional scale [93]. Moreover, meteorological conditions, including the daily high and low air temperatures, as well as the heat units from the day before, affect the possibility of fruit growth [92]. Furthermore, the amount of growth attained during the season should be expressed in terms of heat units, which are a measurement of the temperature range in which plant growth occurs (an appropriate growth air temperature is a serious factor in positive citrus production, with optimal growth settings between 13.0 and 32.0 °C) [94].
A comparison of the actual and predicted yields of the investigated citrus cultivars in the testing dataset is shown in Table 7. The obtained relative errors (REs) in the range of 2.07% to 11.61% between the actual and predicted yields of the Washington Navel orange, Valencia orange, Murcott mandarin, Fremont mandarin, and Bearss Seedless lime for the respective data subsets are almost acceptable. According to the relative error values, the Murcott mandarin had the lowest relative error value of 2.07% (Table 7).
An essential component of an intelligent system, ANNs offer a variety of solutions for challenging issues in agricultural research [95]. The fruit and crop industries are using artificial intelligence technology to comply with global sustainability standards. However, intelligent technologies that employ machine learning and artificial intelligence are improving citrus output much as they are improving other crops [96]. ANNs can address a wide range of problems that linear systems cannot [95]. Although ANNs come in a variety of forms, this study focused solely on the feed-forward back propagation network, which is the most widely used kind [95].
Accurate and appropriate prediction of fruit production plays an important part in the agriculture industry. However, the prediction of citrus output is an important topic that has attracted a lot of attention from researchers recently [29,31,97,98]. This is because citrus yield forecasting aids in the management of citrus groves as a whole, enabling efficient farming methods and guaranteeing long-term production [94]. To our knowledge, different studies have employed ANN modeling in the field of prediction of citrus fruit production [29,31]. Overall, the authors report that good accuracy of the experiment was obtained. One issue is the ANN models’ dependency on data for training. During the model’s training phase, the internal representation of the model is modified to achieve a specific task [99]. Moreover, it modifies the firing rules of individual neurons, the weights of the linkages, and the connecting links by adding or removing links to modify the network architecture [100]. Finally, the crop prediction methodology senses different soil parameters as well as atmospheric parameters to anticipate the best crop [95].

3.7. Comparison of the Performance Criteria for Evaluation of Data Mining Algorithm, ANN Model, and MLR Model for Citrus Yield Prediction

The statistical description of the criteria from MLR analysis for different cultivars, which was described by Equation (2), is shown in Table 8. The performance of the ANN model in the training phase was compared to the multiple linear regression (MLR) method using the values of R2. For the MLR models, for all citrus cultivars, R2 ranged between 0.151 to 0.844, and for ANN, the R2 value was 0.87. These encouraging outcomes show how the current ANN method can be used to estimate fruit yields, including of citrus fruits and other types of fruit. Furthermore, Table 9 shows R2, mean absolute error, root mean squared error, and the total number of instances for the performance criteria for the evaluation of data mining algorithms using the testing dataset compared to the performance criteria obtained using the developed ANN model. It is clear from Table 9 that the ANN gave the best performance criteria for the evaluation of citrus yield prediction, with high R2, low root mean squared error, and low mean absolute error compared to the performance criteria of the data mining algorithms. As a result, the study’s use of an ANN is justified by its ability to perform prediction tasks well.

3.8. Sensitivity Analysis Results

In terms of contribution percentages, the variables ranked from high to low with respect to the air relative humidity, precipitation, accumulated heat units, and air temperature, as shown in Figure 11. However, citrus trees’ irrigation requirements are closely related to the climate. The two most important factors in estimating water demand are air temperature and air relative humidity [101]. Furthermore, as Figure 11 illustrates, it is clear that qualitative data of citrus cultivars dominated the prediction of the citrus output. However, the Valencia orange confirmed that this was a very important cultivar.

3.9. Applying Biases and Weights of the Developed ANN Model for Citrus Yield Prediction

The weights and biases of the developed ANN model for citrus yield prediction (applying Equation (3)) are shown in Table 10 and Table 11). From the biases and weights, a mathematical model can be created to predict the citrus yield (t/ha) of the investigated citrus cultivars. The results provided in this study are based on data collected from different years from 2010 to 2022. However, complete analyses over a similar time period can be conducted in the future to validate another prediction technique to predict citrus yield.

4. Conclusions

Based on both quantitative and qualitative data, the current study’s results clearly show that an artificial neural network (ANN) model based on citrus production prediction might be used in practice. When training was accomplished using backpropagation and the sigmoid transfer functions were employed, the ANN model with an architecture of 9–20–1 appeared to achieve the maximum accuracy (R2 = 0.87 and 0.83 in the training and testing stages, respectively) when predicting the fruit yield response to regressors. Furthermore, the biggest influence on citrus yield was found to be the air relative humidity, with a contribution percentage of 19.27%, as indicated by a neural network sensitivity analysis. Furthermore, it is clear that the qualitative data had a significant influence on the citrus yield prediction. For the relevant data subsets, the obtained relative errors between the actual and predicted yields of Bearss Seedless lime, Murcott mandarin, Valencia orange, Washington Navel orange, and Fremont mandarin were almost acceptable. The relative errors between predicted and actual yields were in the range from 2.07% to 11.61%. The results confirmed the capability of the ANN-based model to predict the citrus yield by using the known or forecast climatic data. By implementing the right calculation tool based on the weights and the basis that we acquired from the ANN training phase, and understanding how to analyze and measure the data accurately, we will be able to make the kind of decisions that will drive the prediction tool for citrus yield. The case studies and the obtainability of the data were the two primary research limitations. According to the findings, the created ANN model could be used in precision agriculture as a crucial component of decision-making systems. Furthermore, using a limited number of predictors, the generated ANN model enabled the assessment or determination of the yield of other citrus cultivars. The innovation and superiority of this study compared with existing research can be utilized to support the agricultural sector by sharing our ANN model for citrus yield prediction. For other academics and practitioners interested in ANN approaches for crop yield prediction, our paper is a useful resource and source of inspiration.

Author Contributions

Conceptualization, M.A.-S., A.M.A. and S.S.A.; Data curation, M.A.-S., S.M.A.-S. and A.M.A.; Formal analysis, M.A.-S., S.M.A.-S., A.M.A., S.A.A.-H. and S.S.A.; Methodology, M.A.-S., A.M.A., S.A.A.-H. and S.S.A.; Investigation, M.A.-S.; Resources, M.A.-S., S.M.A.-S. and S.S.A.; Software, M.A.-S., S.S.A., S.A.A.-H. and A.M.A.; Validation, M.A.-S., S.M.A.-S. and S.S.A.; Visualization, M.A.-S., A.M.A. and S.S.A.; Writing—original draft preparation, M.A.-S., S.S.A., S.M.A.-S. and A.M.A.; Writing—review and editing, and editing, M.A.-S., S.S.A., S.M.A.-S., S.A.A.-H. and A.M.A.; Supervision, M.A.-S. and S.S.A.; Funding acquisition, M.A.-S. All authors have read and agreed to the published version of the manuscript.

Funding

This research was funded by Researchers Supporting Project (number: RSPD2024R707), King Saud University, Riyadh, Saudi Arabia.

Data Availability Statement

Data are contained within the article.

Acknowledgments

The authors extend their appreciation to the Researchers Supporting Project (number: RSPD2024R707), King Saud University, Riyadh, Saudi Arabia.

Conflicts of Interest

The authors declare no conflicts of interest.

References

  1. Omar, A.E.-D.K.; Belal, E.B.; El-Abd, A.E.-N.A. Effects of foliar application with compost tea and filtrate biogas slurry liquid on yield and fruit quality of Washington navel orange (Citrus sinenesis Osbeck) trees. J. Air Waste Manag. Assoc. 2012, 62, 767–772. [Google Scholar] [CrossRef] [PubMed]
  2. Hamdy, A.E.; Khalifa, S.M.; Abdeen, S.A. Effect of magnetic water on yield and fruit quality of some mandarin varieties. Ann. Agric. Sci. Moshtohor 2015, 53, 657–666. [Google Scholar]
  3. Ennab, H.A. Effect of humic acid on growth and productivity of Egyptian lime trees (Citrus aurantifolia Swingle) under salt stress conditions. J. Agric. Res. Kafr El-Sheikh Univ. 2016, 42, 494–505. [Google Scholar]
  4. El-Shirbeny, M.A.; Ali, A.M.; Edriss, M.H.; Baghdady, G.A.; Dawood, A.S. The Effect of water and vegetation vigor on citrus production in Egypt using remotely sensed data and techniques. Int. J. Plant Soil Sci. 2016, 11, 1–11. [Google Scholar] [CrossRef] [PubMed]
  5. Zayan, M.A.; Sayed, R.A.; El-Shereif, A.R.; ElZawily, H.M.A. Irrigation and fertilization programs for “Washington navel” orange trees in sandy soil under desert climatic conditions. 1-effect on soil properties, vegetative growth and yield. J. Agric. Res. Kafr El-Sheikh Univ. 2016, 42, 210–233. [Google Scholar]
  6. Amar, M.H. Genetic assessment of some Egyptian cultivated citrus and its relatives using retrotransposons and microsatellite. Egypt. J. Hortic. 2019, 46, 235–250. [Google Scholar] [CrossRef][Green Version]
  7. Mossad, A.; Farina, V.; Bianco, R.L. Fruit yield and quality of ‘valencia’ orange trees under long-term partial rootzone drying. Agronomy 2020, 10, 164. [Google Scholar] [CrossRef]
  8. Zaky, M.A. Relationship between climatic indicators and some physiological stages of navel orange trees in West Delta, Egypt. Middle East J. Appl. Sci. 2020, 10, 665–672. [Google Scholar] [CrossRef]
  9. Fikry, A.M.; Radhi, K.S.; Abourehab, M.A.S.; Abou Sayed-Ahmed, T.A.M.; Ibrahim, M.M.; Mohsen, F.S.; Abdou, N.A.; Omar, A.A.; Elesawi, I.E.; El-Saadony, M.T. Effect of inorganic and organic nitrogen sources and biofertilizer on murcott mandarin fruit quality. Life 2022, 12, 2120. [Google Scholar] [CrossRef] [PubMed]
  10. Saleh, M.A.; Hafez, O.M.; Thabet, A.Y.I. Enhancing of fruit set %, yield and fruit quality of “Washington” navel orange by different agrochemical foliar sprays in application times. Middle East J. Appl. Sci. 2022, 12, 83–90. [Google Scholar] [CrossRef]
  11. Domínguez-Gento, A.; Di Giorgi, R.; García-Martínez, M.D.; Raigón, M.D. Effects of organic and conventional cultivation on composition and characterization of two citrus varieties ‘navelina’ orange and ‘clemenules’ mandarin fruits in a long-term study. Horticulturae 2023, 9, 721. [Google Scholar] [CrossRef]
  12. Hammam, M.M.A.; Abd-Elgawad, M.M.M.; Ruan, W.; El-bahrawy, A. Management of pests and pathogens affecting citrus yield in egypt with special emphasis on nematodes. Egypt. J. Agronematol. 2021, 20, 64–84. [Google Scholar] [CrossRef]
  13. Bankar, D.S.; Pawar, S.B.; Kadam, Y.E. Thermal utilization and heat use efficiency of green gram varieties under different sowing dates. Int. J. Curr. Microbiol. Appl. Sci. 2018, 7, 2270–2276. [Google Scholar] [CrossRef]
  14. Sharma, N.; Sharma, S.; Niwas, R. Thermal time and phenology of citrus in semi-arid conditions. J. Pharmacogn. Phytochem. 2017, 6, 27–30. [Google Scholar]
  15. Tian, H.; Wang, P.; Tansey, K.; Han, D.; Zhang, J.; Zhang, S.; Li, H. A deep learning framework under attention mechanism for wheat yield estimation using remotely sensed indices in the Guanzhong Plain, PR China. Int. J. Appl. Earth Obs. Geoinf. 2021, 102, 102375. [Google Scholar] [CrossRef]
  16. Robinson, J.C.; Human, N.B. Forecasting of banana harvest (‘Williams’) in the subtropics using seasonal variations in bunch development rate and bunch mass. Sci. Hortic. 1988, 34, 249–263. [Google Scholar] [CrossRef]
  17. Bharti; Das, P.; Banerjee, R.; Ahmad, T.; Devi, S.; Verma, G. Artificial neural network-based apple yield prediction using morphological characters. Horticulturae 2023, 9, 436. [Google Scholar] [CrossRef]
  18. Whitney, C.; Fernandez, E.; Schiffers, K.; Cuneo, I.F.; Luedeling, E. Forecasting yield in temperate fruit trees from winter chill accumulation. Acta Hortic. 2021, 1327, 397–404. [Google Scholar] [CrossRef]
  19. Ye, X.; Sakai, K.; Garciano, L.O.; Asada, S.-I.; Sasao, A. Estimation of citrus yield from airborne hyperspectral images using a neural network model. Ecol. Model. 2006, 198, 426–432. [Google Scholar] [CrossRef]
  20. Ye, X.; Sakai, K.; Manago, M.; Asada, S.-I.; Sasao, A. Prediction of citrus yield from airborne hyperspectral imagery. Precis. Agric. 2007, 8, 111–125. [Google Scholar] [CrossRef]
  21. Maheswari, P.; Raja, P.; Apolo-Apolo, O.E.; Pérez-Ruiz, M. Intelligent fruit yield estimation for orchards using deep learning based semantic segmentation techniques—A review. Front. Plant Sci. 2021, 12, 684328. [Google Scholar] [CrossRef]
  22. Bazrafshan, O.; Zamani, H.; Etedali, H.R.; Dehghanpir, S. Assessment of citrus water footprint components and impact of climatic and non-climatic factors on them. Sci. Hortic. 2019, 250, 344–351. [Google Scholar] [CrossRef]
  23. Kitchen, N.R.; Drummond, S.T.; Lund, E.D.; Sudduth, K.A.; Buchleiter, G.W. Soil electrical conductivity and topography related to yield for three contrasting soil-crop systems. Agron. J. 2003, 95, 483–495. [Google Scholar] [CrossRef]
  24. Døving, A.; Måge, F. Prediction of Strawberry Fruit Yield. Acta Agric. Scand. 2001 Sect. B—Plant Soil Sci. 2001, 51, 35–42. [Google Scholar] [CrossRef]
  25. Sajindra, H.; Abekoon, T.; Wimalasiri, E.M.; Mehta, D.; Rathnayake, U. An artificial neural network for predicting groundnut yield using climatic data. AgriEngineering 2023, 5, 1713–1736. [Google Scholar] [CrossRef]
  26. Adisa, O.M.; Botai, J.O.; Adeola, A.M.; Hassen, A.; Botai, C.M.; Darkey, D.; Tesfamariam, E. Application of artificial neural network for predicting maize production in South Africa. Sustainability 2019, 11, 1145. [Google Scholar] [CrossRef]
  27. Gopal, P.M.; Bhargavi, R. A novel approach for efficient crop yield prediction. Comput. Electron. Agric. 2019, 165, 104968. [Google Scholar] [CrossRef]
  28. Abdipour, M.; Ramazani, S.H.R.; Younessi-Hmazekhanlu, M.; Niazian, M. Modeling oil content of sesame (Sesamum indicum L.) using artificial neural network and multiple linear regression approaches. J. Am. Oil Chem. Soc. 2018, 95, 283–297. [Google Scholar] [CrossRef]
  29. Abdipour, M.; Younessi-Hmazekhanlu, M.; Ramazani, M.Y.H.; Omidi, A.H. Artificial neural networks and multiple linear regression as potential methods for modeling seed yield of safflower (Carthamus tinctorius L.). Ind. Crops Prod. 2019, 27, 185–194. [Google Scholar] [CrossRef]
  30. Göçmen, E.; Kuvvetlï, Y. Prediction of citrus fruits production using artificial neural networks and linear regression analysis. J. Sci. Technol. 2020, 13, 972–983. [Google Scholar] [CrossRef]
  31. Mansouri, A.; Fadavi, A.; Mortazavian, S.M.M. An artificial intelligence approach for modeling volume and fresh weight of callus–A case study of cumin (Cuminum cyminum L.). J. Theor. Biol. 2016, 397, 199–205. [Google Scholar] [CrossRef] [PubMed]
  32. Boonprasom, P.; Bumroongitt, G. Prediction of tangerine yield using artificial neural network (ANN). CMU J. 2005, 4, 39–48. [Google Scholar]
  33. Matsumura, K.; Gaitan, C.F.; Sugimoto, K.; Cannon, A.J.; Hsieh, W.W. Maize yield forecasting by linear regression and artificial neural networks in Jilin, China. J. Agric. Sci. 2015, 153, 399–410. [Google Scholar] [CrossRef]
  34. Abrougui, K.; Gabsi, K.; Mercatoris, B.; Khemis, C.; Amami, R.; Chehaibi, S. Prediction of organic potato yield using tillage systems and soil properties by artificial neural network (ANN) and multiple linear regressions (MLR). Soil Tillage Res. 2019, 190, 202–208. [Google Scholar] [CrossRef]
  35. Duarte de Souza, P.V.; Pereira de Rezende, L.; Duarte, A.P.; Miranda, G.V. Maize Yield Prediction using Artificial Neural Networks based on a Trial Network Dataset. Eng. Technol. Appl. Sci. Res 2023, 13, 10338–10346. [Google Scholar] [CrossRef]
  36. Gupta, A.; Sarkar, K.; Dhakre, D.; Bhattacharya, D. Weather based crop yield prediction using artificial neural networks: A comparative study with other approaches. MAUSAM 2024, 74, 825–832. [Google Scholar] [CrossRef]
  37. Krupavath, K.; Babu, M.R.; Mani, A. Comparative Evaluation of Neural Networks in Crop Yield Prediction of Paddy and Sugarcane Crop. In The Digital Agricultural Revolution: Innovations and Challenges in Agriculture through Technology Disruptions; Bhatnagar, R., Tripathi, N.K., Bhatnagar, N., Panda, C.K., Eds.; John Wiley & Sons, Inc.: Hoboken, NJ, USA, 2022. [Google Scholar] [CrossRef]
  38. Ebaid, H.M.; Farag, H.A.; El Falaky, A.A. Using GIS and Remote Sensing Approaches to Delineate Potential Areas for Runoff Management Applications in Egypt. Int. J. Environ. Sci. Eng. 2016, 7, 85–93. [Google Scholar]
  39. Nashwan, M.S.; Shahid, S. Symmetrical uncertainty and random forest for the evaluation of gridded precipitation and temperature data. Atmos. Res. 2019, 230, 104631. [Google Scholar] [CrossRef]
  40. Agustí, M. Citricultura, 2nd ed.; Mundi-Prensa: Madrid, Spain, 2003; p. 422. [Google Scholar]
  41. Abdel-Sattar, M.; EL-Tanany, M.; EL-Kouny, H.M. Reducing mineral fertilizers by using organic manure to improve Washington navel orange productivity and sandy soil characteristics. Alex. Sci. Exch. J. 2011, 32, 372–380. [Google Scholar]
  42. Hardy, S.; Khurshid, T. Calculating Heat Units for Citrus. NSW Government. Department of Primary Industries. Primefact. 2021. Available online: https://www.dpi.nsw.gov.au/__data/assets/pdf_file/0011/218972/Calculating-heat-units-for-citrus.pdf (accessed on 5 May 2024).
  43. Sarkar, S.; Saha, A.; Hazra, P.; Pandit, M.K. Temperature effects on phenological development and yield of Snapmelon. J. Appl. Hortic. 2013, 15, 38–42. [Google Scholar] [CrossRef]
  44. Li, A.; Liang, S.; Wang, A.; Qin, J. Estimating crop yield from multi-temporal satellite data using multivariate regression and neural network techniques. Photogramm. Eng. Remote Sens. 2007, 73, 1149–1157. [Google Scholar] [CrossRef]
  45. Maskey, M.L.; Pathak, T.B.; Dara, S.K. Weather Based Strawberry Yield Forecasts at Field Scale Using Statistical and Machine Learning Models. Atmosphere 2019, 10, 378. [Google Scholar] [CrossRef]
  46. Lata, K.; Chaudhari, B. Crop Yield Prediction Using Data Mining Techniques and Machine Learning Models for Decision Support System. J. Emerg. Technol. Innov. Res. (JETIR) 2019, 6, 391–396. [Google Scholar]
  47. Moussaid, A.; El Fkihi, S.; Zennayi, Y.; Lahlou, O.; Kassou, I.; Bourzeix, F.; El Mansouri, L.; Imani, Y. Machine Learning Applied to Tree Crop Yield Prediction Using Field Data and Satellite Imagery: A Case Study in a Citrus Orchard. Informatics 2022, 9, 80. [Google Scholar] [CrossRef]
  48. Das, U.; Islam, H.S.; Avi, K.P.; Adil, A.; Nandi, D. Comparative Analysis of Data Mining Techniques for Predicting the Yield of Agricultural Crops. Int. J. Inf. Technol. Comput. Sci. 2023, 4, 19–32. [Google Scholar] [CrossRef]
  49. Gandge, Y.; Sandhya. A study on various data mining techniques for crop yield prediction. In Proceedings of the 2017 International Conference on Electrical, Electronics, Communication, Computer, and Optimization Techniques (ICEECCOT), Mysuru, India, 15–16 December 2017; pp. 420–423. [Google Scholar] [CrossRef]
  50. Paul, M.; Vishwakarma, S.K.; Verma, A. Analysis of Soil Behaviour and Prediction of Crop Yield Using Data Mining Approach. In Proceedings of the 2015 International Conference on Computational Intelligence and Communication Networks (CICN), Jabalpur, India, 12–14 December 2015; pp. 766–771. [Google Scholar] [CrossRef]
  51. The WEKA® Data Platform Delivers Uncompromising Speed, Simplicity, Scale, and Sustainability. Available online: https://www.weka.io/ (accessed on 7 July 2024).
  52. Cleary, J.G.; Trigg, L.E. K*: An Instance-based Learner Using an Entropic Distance Measure. In Proceedings of the 12th International Conference on Machine Learning, Tahoe City, CA, USA, 9–12 July 1995; pp. 108–114. [Google Scholar]
  53. Aha, D.; Kibler, D. Instance-based learning algorithms. Mach. Learn. 1991, 6, 37–66. [Google Scholar] [CrossRef]
  54. Shevade, S.K.; Keerthi, S.S.; Bhattacharyya, C.; Murthy, K.R.K. Improvements to the SMO Algorithm for SVM Regression. IEEE Trans. Neural Netw. 2000, 11, 1188–1193. [Google Scholar] [CrossRef]
  55. Tso, G.K.; Yau, K.K. Predicting electricity energy consumption: A comparison of regression analysis, decision tree and neural networks. Energy 2007, 32, 1761–1768. [Google Scholar] [CrossRef]
  56. Emamgholizadeh, S.; Parsaeian, M.; Baradaran, M. Seed yield prediction of sesame using artificial neural network. Eur. J. Agron. 2015, 68, 89–96. [Google Scholar] [CrossRef]
  57. Kashaninejad, M.; Dehghani, A.A.; Kashiri, M. Modeling of wheat soaking using two artificial neural networks (MLP and RBF). J. Food Eng. 2009, 91, 602–607. [Google Scholar] [CrossRef]
  58. Gago, J.; Martínez-Núñez, L.; Landín, M.; Gallego, P.P. Artificial neural networks as an alternative to the traditional statistical methodology in plant research. J. Plant Physiol. 2010, 167, 23–27. [Google Scholar] [CrossRef] [PubMed]
  59. Brandić, I.; Pezo, L.; Bilandžija, N.; Peter, A.; Šurić, J.; Voća, N. Artificial neural network as a tool for estimation of the higher heating value of miscanthus based on ultimate analysis. Mathematics 2022, 10, 3732. [Google Scholar] [CrossRef]
  60. Mitić, J.; Vitković, N.; Trajanović, M.; Górski, F.; Păcurar, A.; Borzan, C.; Sabău, E.; Păcurar, R. Utilizing Artificial Neural Networks for Geometric Bone Model Reconstruction in Mandibular Prognathism Patients. Mathematics 2024, 12, 1577. [Google Scholar] [CrossRef]
  61. Vesta Services. Qnet 2000 Shareware; Vesta Services: Winnetka, IL, USA, 2000. [Google Scholar]
  62. Zhang, J.; Liu, Z.; Shi, Z.; Jiang, L.; Ding, T. Milk yield prediction and economic analysis of optimized rearing environment in a cold region using neural network model. Agriculture 2023, 13, 2206. [Google Scholar] [CrossRef]
  63. Niedbała, G.; Piekutowska, M.; Weres, J.; Korzeniewicz, R.; Witaszek, K.; Adamski, M.; Pilarski, K.; Czechowska-Kosacka, A.; Krysztofiak-Kaniewska, A. Application of artificial neural networks for yield modeling of winter rapeseed based on combined quantitative and qualitative data. Agronomy 2019, 9, 781. [Google Scholar] [CrossRef]
  64. Chang, J.R.; Hung, C.T.; Chen, D.H. Application of an artificial neural network on depth to bedrock prediction. Int. J. Comput. Intell. Res. 2006, 2, 33–39. [Google Scholar] [CrossRef]
  65. Nov, P.; Peansupap, V. Using Artificial Neural Network for Selecting Type of Subcontractor Relationships in Construction Project. Eng. J. 2020, 24, 73–88. [Google Scholar] [CrossRef]
  66. Abd El-Salam, A.M.E.; Salem, S.A.W.; Abdel-Rahman, R.S.; El-Behery, H.H.; Magd Elden, M.A. Effects of climatic changes on olive fly, Bactroceraoleae (Rossi) population dynamic with respect to the efficacy of its larval parasitoid in Egyptian olive trees. Bull. Natl. Res. Cent. 2019, 43, 173. [Google Scholar] [CrossRef]
  67. Mahmoud, S.H.; Adamowski, J.; Alazba, A.A.; El-Gindy, A.M. Rainwater harvesting for the management of agricultural droughts in arid and semi-arid regions. Paddy Water Environ. 2016, 14, 231–246. [Google Scholar] [CrossRef]
  68. Beheira, Egypt Climate. Available online: https://weatherandclimate.com/egypt/beheira (accessed on 4 June 2024).
  69. Sharara, F.; El-Shahawy, T.; El-Rokiek, K. Effect of prometryn/benzoic acid combination on weeds, seed yield and yield components in lentil (Lens culinaris L.). EJPAU 2011, 14, 2. [Google Scholar]
  70. Kanzaria, D.R.; Polara, N.D.; Patel, H.N.; Parasana, J.S.; Senjaliya, H.J.; Varu, D.K. Prediction of mango fruit maturity using growing degree days. Pharma Innov. J. 2022, 11, 1088–1091. [Google Scholar]
  71. Singh, R.S.; Vashishtha, B.B.; Prasad, R.N. Micrometeorology of ber (Zizyphus mauritiana) orchard grown under rained arid conditions. Indian J. Hortic. 1998, 55, 97–107. (In Rajasthan) [Google Scholar]
  72. Sengupta, B.; Kumar, N.; Chattopadhyay, T.K. Mango. In Text Book on Pomology; Kalyani Publishers: New Delhi, India, 1996; Volume II, pp. 1–39. [Google Scholar]
  73. Ananthanaryanan, K.K.; Pillai, O.A.A. Fruit maturity studies in mango at Kanyakumari (Tamil Nadu). South Indian Hort. 1968, 16, 56–57. [Google Scholar]
  74. Martín, R.M.; Mompie, E.J. Effect of temperatures in the performance of potato variety Romano (Solanum tuberosum L.). Cultiv. Trop. 2017, 38, 75–80, (Abstract In English). [Google Scholar]
  75. Hatfield, J.L.; Prueger, J.H. Temperature extremes: Effect on plant growth and development. Weather Clim. Extrem. 2015, 10 Pt A, 4–10. [Google Scholar] [CrossRef]
  76. Kim, K.D.; Suh, J.T.; Lee, J.N.; Yoo, D.L.; Kwon, M.; Hong, S.C. Evaluation of factors related to productivity and yield estimation based on growth characteristics and growing degree days in highland Kimchi cabbage. Hortic. Sci. Technol. 2015, 33, 911–922. [Google Scholar] [CrossRef]
  77. Mutombo, N.M.-A.; Numbi, B.P. Development of a Linear Regression Model Based on the Most Influential Predictors for a Research Office Cooling Load. Energies 2022, 15, 5097. [Google Scholar] [CrossRef]
  78. Døving, A. Prediction of strawberry season and yield. In Proceedings of the International Workshop on Models for Plant Growth and Control of Product Quality in Horticultural Production, Potsdam, Germany, 25–28 August 2004; pp. 325–332. [Google Scholar]
  79. Hemalatha, S.; Sreelatha, D.; Anuradha, M.; Kumar, R.S. Crop weather relations in maize (Zea mays L.). J. Agrometeorol. 2013, 15, 165–166. [Google Scholar] [CrossRef]
  80. Naveen, S.A.; Kokilavani, S.; Ramanathan, S.P.; Dheebakaran, G.A.; AnittaFanish, S. Influence of weather parameters and thermal time approach on green gram at Coimbatore, Tamil Nadu. Int. J. Environ. Clim. Chang. 2020, 10, 1–5. [Google Scholar] [CrossRef]
  81. Devi, S.; Singh, M.; Aggarwal, R.K. Thermal requirements and heat use efficiency of pea cultivars under varying environments. Curr. World Environ. 2019, 14, 376–382. [Google Scholar] [CrossRef]
  82. Srivastava, A.K.; Chakravarty, N.V.K.; Sharma, P.K.; Bhagavati, G.; Prasad, R.N.; Gupta, V.K.; Sutradhar, A.K.; Subbarao, Y.V.; Chopra, U.K. Relation of growing degree days with plant growth and yield in mustard varieties grown under a semi-arid environment. J. Agric. Phys. 2005, 5, 23–28. [Google Scholar]
  83. Dhankhar, S.K.; Singh, S. Thermal requirements for flowering and fruit yield attainment in advance lines of okra. J. Agrometeorol. 2013, 15, 39–42. [Google Scholar] [CrossRef]
  84. Masasi, B.; Taghvaenian, S.; Gowda, P.H.; Moriasi, D.N.; Starks, P.J. Assessment of heat unit availability and potential lint yield of cotton in Oklahoma. Appl. Eng. Agric. 2020, 36, 943–954. [Google Scholar] [CrossRef]
  85. Ram, H.; Singh, G.; Mavi, G.S.; Sohu, V.S. Accumulated heat unit requirement and yield of irrigated wheat (Triticum aestivum L.) varieties under different crop growing environment in central Punjab. J. Agrometeorol. 2012, 14, 147–153. [Google Scholar]
  86. Meshram, D.T.; Ram, C.; Singh, N.V.; Pal, R.K. Thermal requirement of pomegranate varieties growing in Maharashtra. Indian J. Hortic. 2016, 73, 327–333. [Google Scholar] [CrossRef]
  87. Thavaprakash, N.; Jagannatham, R.; Velayudham, K.; Gurusamy, L. Seasonal influence on phenology and accumulated heat units in relation to yield of baby corn. Int. J. Agric. Res. 2007, 2, 826–831. [Google Scholar] [CrossRef]
  88. Karahan, H.; Ayvaz, M.T. Simultaneous Parameter Identification of a Heterogeneous Aquifer System Using Artificial Neural Networks. Hydrogeol. J. 2008, 16, 817–827. [Google Scholar] [CrossRef]
  89. Niedbała, G.; Kozłowski, R.J. Application of Artificial neural networks for multi-criteria yield prediction of winter wheat. J. Agric. Sci. Technol. 2019, 21, 51–61. [Google Scholar]
  90. Karahan, H.; Cetin, M.; Can, M.E.; Alsenjar, O. Developing a New ANN Model to Estimate Daily Actual Evapotranspiration Using Limited Climatic Data and Remote Sensing Techniques for Sustainable Water Management. Sustainability 2024, 16, 2481. [Google Scholar] [CrossRef]
  91. Maier, H.R.; Dandy, G.C. Neural network based modelling of environmental variables: A systematic approach. Math. Comput. Model. 2001, 33, 669–682. [Google Scholar] [CrossRef]
  92. Cornell, J.A.; Berger, R.D. Factors that influence the value of the coefficient of determination in simple linear and nonlinear regression models. Phytopathology 1987, 77, 63–70. [Google Scholar] [CrossRef]
  93. Abd-Elrahman, A.; Wu, F.; Agehara, S.; Britt, K. Improving Strawberry Yield Prediction by Integrating Ground-Based Canopy Images in Modeling Approaches. ISPRS Int. J. Geo-Inf. 2021, 10, 239. [Google Scholar] [CrossRef]
  94. Onwude, D.; North, J.; Cronje, P.; Schouten, R.; Defraeye, T. Digital twins to quantify the impact of growing variability on the harvest quality of orange. Sci. Hortic. 2024, 331, 113129. [Google Scholar] [CrossRef]
  95. Dahikar, S.S.; Rode, S.V.; Deshmukh, P. An Artificial Neural Network Approach for Agricultural Crop Yield Prediction Based on Various Parameters. Int. J. Adv. Res. Electron. Commun. Eng. (IJARECE) 2015, 4, 94–98. [Google Scholar]
  96. Hessane, A.; EL Youssefi, A.; Farhaoui, Y.; Aghoutane, B.; Qaraai, Y. Artificial Intelligence Applications in Date Palm Cultivation and Production: A Scoping Review. In Artificial Intelligence and Smart Environment. ICAISE 2022. Lecture Notes in Networks and Systems; Farhaoui, Y., Rocha, A., Brahmia, Z., Bhushab, B., Eds.; Springer: Cham, Switzerland, 2023; Volume 635. [Google Scholar] [CrossRef]
  97. Moussaid, A.; El Fkihi, S.; Zennayi, Y.; Kassou, I.; Bourzeix, F.; Lahlou, O.; El Mansouri, L.; Imani, Y. Citrus yield prediction using deep learning techniques: A combination of field and satellite data. J. Open Innov. Technol. Mark. Complex. 2023, 9, 100075. [Google Scholar] [CrossRef]
  98. Díaz, I.; Mazza, S.M.; Combarro, E.F.; Giménez, L.I.; Gaiad, J.E. Machine learning applied to the prediction of citrus production. Span. J. Agric. Res. 2017, 15, e0205. [Google Scholar] [CrossRef]
  99. Mohammed, M.; Munir, M.; Aljabr, A. Prediction of Date Fruit Quality Attributes during Cold Storage Based on Their Electrical Properties Using Artificial Neural Networks Models. Foods 2022, 11, 1666. [Google Scholar] [CrossRef]
  100. Schalkoff, R.J. Artificial Neural Networks; McGraw-Hill Higher Education: New York, NY, USA, 1997; ISBN 007057118X. [Google Scholar]
  101. Citrus Tree Irrigation. Available online: https://www.rivulis.com/crop/citrus (accessed on 4 June 2024).
Figure 1. The average numbers of days required from flowering to harvesting for the investigated citrus cultivars during the period of seasons 2010/2011 to 2021/2022.
Figure 1. The average numbers of days required from flowering to harvesting for the investigated citrus cultivars during the period of seasons 2010/2011 to 2021/2022.
Agronomy 14 01548 g001
Figure 2. Data collection steps and methodology for creating an ANN model to estimate citrus yield.
Figure 2. Data collection steps and methodology for creating an ANN model to estimate citrus yield.
Agronomy 14 01548 g002
Figure 3. Citrus yield prediction using a multi-layer ANN with a 9-20-1 architecture.
Figure 3. Citrus yield prediction using a multi-layer ANN with a 9-20-1 architecture.
Agronomy 14 01548 g003
Figure 4. Values of yearly precipitation (mm/year) in the experimental area.
Figure 4. Values of yearly precipitation (mm/year) in the experimental area.
Agronomy 14 01548 g004
Figure 5. Average accumulated heat units and fruit yields of the investigated citrus cultivars from season 2010/2011 to season 2020/2021.
Figure 5. Average accumulated heat units and fruit yields of the investigated citrus cultivars from season 2010/2011 to season 2020/2021.
Agronomy 14 01548 g005
Figure 6. The fruit yields of all the citrus cultivars in the different seasons for minimum, maximum, and average ± SD (SD means standard deviation).
Figure 6. The fruit yields of all the citrus cultivars in the different seasons for minimum, maximum, and average ± SD (SD means standard deviation).
Agronomy 14 01548 g006
Figure 7. Variation in maximum, minimum, and average ± SD of HUE according to citrus cultivars (SD means standard deviation).
Figure 7. Variation in maximum, minimum, and average ± SD of HUE according to citrus cultivars (SD means standard deviation).
Agronomy 14 01548 g007
Figure 8. Relationship between average numbers of days required for flowering to harvesting and heat use efficiency (HUE) of citrus cultivars.
Figure 8. Relationship between average numbers of days required for flowering to harvesting and heat use efficiency (HUE) of citrus cultivars.
Agronomy 14 01548 g008
Figure 9. Actual vs. predicted yields using the developed ANN model using the training dataset for citrus prediction.
Figure 9. Actual vs. predicted yields using the developed ANN model using the training dataset for citrus prediction.
Agronomy 14 01548 g009
Figure 10. Actual vs. predicted yields using the developed ANN model using the testing dataset for citrus prediction.
Figure 10. Actual vs. predicted yields using the developed ANN model using the testing dataset for citrus prediction.
Agronomy 14 01548 g010
Figure 11. The contribution percentages of the input variables to citrus yield using an ANN structure of 9-20-1.
Figure 11. The contribution percentages of the input variables to citrus yield using an ANN structure of 9-20-1.
Agronomy 14 01548 g011
Table 1. The timing cycle of flowering until harvesting periods of the investigated five citrus cultivars grown in Egypt (period from growing seasons of 2010/2011 to 2021/2022).
Table 1. The timing cycle of flowering until harvesting periods of the investigated five citrus cultivars grown in Egypt (period from growing seasons of 2010/2011 to 2021/2022).
PeriodMonths Citrus Cultivars
Washington Navel OrangeValencia OrangeMurcott Mandarin Fremont MandarinBearss Seedless Lime
Previous season of harvestingJanuary
FebruaryFlowering date at 25 February
March Flowering date at 1 MarchFlowering Date at 10 MarchFlowering date at 15 MarchFlowering date at 20 March
April
May
Jun
July
August
September
October
November
December
Season of harvestingJanuaryHarvesting date at 30 January Harvesting date at 1 January
February
March Harvesting date at 30 March
April
May Harvesting date at 15 May
June
July Harvesting date at 15 July
Table 2. Mean yearly air relative humidity (RH2M), air temperature (T2M), minimum air temperature (T2M_MIN), and maximum air temperature (T2M_MAX), and daily mean precipitation, for the years 2010 to 2022.
Table 2. Mean yearly air relative humidity (RH2M), air temperature (T2M), minimum air temperature (T2M_MIN), and maximum air temperature (T2M_MAX), and daily mean precipitation, for the years 2010 to 2022.
YearPrecipitationRH2MT2MT2M_MAXT2M_MIN
(mm/day)(%)(°C)(°C)(°C)
20100.0554.7621.9530.0015.61
20110.1759.5620.5527.9714.58
20120.1157.9321.0528.5414.96
20130.1057.6420.9828.5614.68
20140.1259.2621.2028.8015.23
20150.2959.1621.1528.4615.32
20160.4059.4621.1928.5815.37
20170.5661.9020.5527.9214.72
20180.2760.0021.6328.9815.78
20190.1858.1221.0928.6615.04
20200.6763.3021.0228.3515.16
20210.6960.4921.5529.1115.52
20220.3359.5321.8029.1715.77
Overall average0.3059.3221.2128.7015.21
Standard deviation±0.22±2.07±0.43±0.54±0.40
Overall maximum0.6963.3021.9530.0015.78
Overall minimum0.0554.7620.5527.9214.58
Coefficient of variation (%)71.953.492.021.902.65
Table 3. Example of calculations of citrus daily heat units (DHUs) and the accumulated heat units according to Hardy and Khurshid [42].
Table 3. Example of calculations of citrus daily heat units (DHUs) and the accumulated heat units according to Hardy and Khurshid [42].
DateDaily Maximum Air Temperature (°C)Recalculated Daily Maximum Air Temperature (for Temperatures ≥ 35.0 °C)Daily Minimum Air Temperature (°C)Average Air Temperature (Maximum Air Temperature + Minimum Air Temperature ÷ 2)Daily Heat Units (DHUs) (Average Air Temperature—Base Temperature of 13.0)Accumulated Heat Units (Negative Values for DHUs Are Not Used)
136.535.017.626.313.313.3
235.235.019.927.514.527.8
334.134.117.025.612.639.0
440.135.021.528.215.239.0
520.620.612.816.73.742.7
615.215.27.611.4−1.60.0
733.433.417.825.612.655.4
819.219.26.612.9−0.10.0
923.423.413.418.45.460.8
1029.329.322.025.712.773.4
1125.125.112.518.85.879.3
Table 4. Part of the data structure for building an ANN model and other data mining algorithms to predict citrus yield.
Table 4. Part of the data structure for building an ANN model and other data mining algorithms to predict citrus yield.
InputsOutput
Washington Navel OrangeValencia OrangeMurcott MandarinFremont MandarinBearss Seedless LimePrecipitationAir Relative HumidityAir Temperature (T2M)Accumulated Heat UnitsYield
(mm/day)(%)(°C)(°C day)(t/ha)
100000.0454.8521.953468.7647.62
100000.1759.5120.412951.3752.44
010000.2859.3521.003909.7254.76
010000.4158.6821.263641.3762.02
001000.2859.3521.003411.1945.24
001000.4158.6821.263247.4145.24
000100.1158.7921.163123.9954.76
000100.2859.3521.003177.7252.44
000100.4158.6821.263143.3653.39
000010.1858.0821.054527.3347.62
000010.6662.9420.873650.8843.57
Table 5. The slope and intercept values of a simple linear regression (y = a + bx) of the relationship between the accumulated heat units (x) and fruit yields (y) of the investigated citrus cultivars.
Table 5. The slope and intercept values of a simple linear regression (y = a + bx) of the relationship between the accumulated heat units (x) and fruit yields (y) of the investigated citrus cultivars.
Citrus CultivarsSlope (b)Intercept (a)Correlation Coefficient
Washington Navel orange−0.01391.358−0.228
Valencia orange−0.00267.251−0.051
Murcott mandarin−0.00766.632−0.328
Fremont mandarin0.00148.2660.044
Bearss Seedless lime−0.01196.920−0.376
Table 6. Error criterion values for ANN model (9-20-1) to predict citrus yield.
Table 6. Error criterion values for ANN model (9-20-1) to predict citrus yield.
Error CriterionTraining DatasetTesting Dataset
RMSE (t/ha)2.602.80
MAE (t/ha)2.092.58
MAPE (%)4.175.41
Table 7. Comparison of the actual and predicted yield of the investigated citrus cultivars in the testing dataset using the developed ANN model.
Table 7. Comparison of the actual and predicted yield of the investigated citrus cultivars in the testing dataset using the developed ANN model.
Washington Navel OrangeValencia OrangeMurcott MandarinFremont MandarinBearss Seedless LimeActual YieldPredicted YieldRelative Error (RE)
(t/ha)(t/ha)(%)
1000045.7144.133.46
1000047.6250.596.23
0010047.7446.013.62
0010039.8235.2011.61
0001054.0551.474.77
0100062.0259.773.63
0000147.6250.255.52
0001054.7650.587.63
0010044.1743.262.07
0000142.8645.255.58
Table 8. Statistical description of criteria from MLR analysis for different cultivars as obtained from Excel (using the training dataset).
Table 8. Statistical description of criteria from MLR analysis for different cultivars as obtained from Excel (using the training dataset).
Statistical CriteriaWashington Navel orangeValencia OrangeMurcott MandarinFremont MandarinBearss Seedless Lime
Multiple R0.3890.6020.9190.7520.785
R Square0.1510.3620.8440.5650.616
Adjusted R Square−0.697−0.1480.6350.1310.232
Standard error11.0836.3761.4532.4002.110
Observations910899
Table 9. R2, mean absolute error, root mean squared error, and total number of instances for performance criteria for evaluation of data mining algorithms using testing dataset compared to the performance criteria obtained using the developed ANN model.
Table 9. R2, mean absolute error, root mean squared error, and total number of instances for performance criteria for evaluation of data mining algorithms using testing dataset compared to the performance criteria obtained using the developed ANN model.
Statistical Performance CriteriaKStarSupport Vector RegressionKNNThe Developed ANN Model
R20.1960.4740.4810.83
Mean absolute error (t/ha)4.21014.15423.73472.58
Root mean squared error (t/ha)4.2104.1543.7352.80
Total number of instances10101010
Table 10. The weights (W1) between inputs and the hidden layer of the established ANN model for citrus yield prediction (applying Equation (3)).
Table 10. The weights (W1) between inputs and the hidden layer of the established ANN model for citrus yield prediction (applying Equation (3)).
Hidden-Layer NeuronsW1 = Weight between Inputs and Hidden Layer
Washington Navel OrangeValencia OrangeMurcott MandarinFremont MandarinBearss Seedless LimePrecipitationAir Relative HumidityAir TemperatureAccumulated Heat Units
(−)(−)(−)(−)(−)(mm/day)(%)(°C)(°C day)
10.027060.22408−0.19353−0.11105−0.200660.200480.002780.153290.16340
20.28227−0.148440.278300.226180.210420.210180.214750.003810.15014
3−0.072320.114410.363550.18868−0.21503−0.18590−0.81221−0.122740.10510
4−0.27945−0.382900.714320.215280.314240.251540.967010.06732−0.31144
5−0.26332−0.366140.13500−0.11270−0.091570.11206−0.23306−0.099030.12708
6−0.08161−0.097670.083550.147770.15837−0.03501−0.110890.236790.08912
7−0.45998−0.269180.40005−0.32375−0.122140.227301.019140.15166−0.10975
80.94677−0.771030.819680.357680.34135−3.54611−2.46647−1.010250.92721
90.082070.080190.05564−0.252510.12015−0.29556−0.018240.087360.11538
10−0.040990.280620.25125−0.12841−0.08456−0.42819−0.52102−0.196450.25919
110.052390.000710.190550.198430.02235−0.33817−0.79544−0.028830.33441
120.28484−0.19937−0.24565−0.218620.10723−0.161960.11796−0.131950.22028
13−0.34234−0.104790.32410−0.02516−0.213730.335220.900990.18882−0.17925
14−0.143300.051310.185150.335530.02950−0.21632−0.59631−0.218390.15359
15−0.14092−0.08120−0.27642−0.18628−0.03294−0.271820.09972−0.04396−0.19754
160.199620.263270.07834−0.09171−0.24753−0.49542−0.54730−0.456080.21690
170.048930.109150.301900.14554−0.08297−0.099570.162190.273330.24444
180.008060.15966−0.202150.273800.096500.410720.22583−0.143160.16863
190.042721.21867−1.66854−0.43737−1.12445−0.32190−1.252400.07940−0.51814
200.47787−0.07041−0.227390.337830.02179−0.29617−0.97773−0.500660.23493
Table 11. The hidden layer biases (B1), weight between output and the hidden layer (W2), and output layer biases (B2) of the established ANN model for citrus yield prediction (applying Equation (3)).
Table 11. The hidden layer biases (B1), weight between output and the hidden layer (W2), and output layer biases (B2) of the established ANN model for citrus yield prediction (applying Equation (3)).
Hidden-Layer NeuronsB1 = Hidden-Layer BiasesW2 = Weight between Output and Hidden LayerB2 = Output-Layer Biases
1−0.20217−0.12134−0.09119
20.06348−0.18729
30.344371.01165
40.28102−1.18529
5−0.229020.21718
6−0.178800.07926
70.21729−1.13711
80.60097−3.40222
9−0.001360.22969
100.015101.00440
110.194881.01497
12−0.105890.04920
13−0.11755−1.03328
140.255570.83525
150.178950.08788
160.074691.10082
170.19315−0.03648
18−0.20713−0.34745
19−0.539292.14854
200.148331.34962
Disclaimer/Publisher’s Note: The statements, opinions and data contained in all publications are solely those of the individual author(s) and contributor(s) and not of MDPI and/or the editor(s). MDPI and/or the editor(s) disclaim responsibility for any injury to people or property resulting from any ideas, methods, instructions or products referred to in the content.

Share and Cite

MDPI and ACS Style

Almady, S.S.; Abdel-Sattar, M.; Al-Sager, S.M.; Al-Hamed, S.A.; Aboukarima, A.M. Employing an Artificial Neural Network Model to Predict Citrus Yield Based on Climate Factors. Agronomy 2024, 14, 1548. https://doi.org/10.3390/agronomy14071548

AMA Style

Almady SS, Abdel-Sattar M, Al-Sager SM, Al-Hamed SA, Aboukarima AM. Employing an Artificial Neural Network Model to Predict Citrus Yield Based on Climate Factors. Agronomy. 2024; 14(7):1548. https://doi.org/10.3390/agronomy14071548

Chicago/Turabian Style

Almady, Saad S., Mahmoud Abdel-Sattar, Saleh M. Al-Sager, Saad A. Al-Hamed, and Abdulwahed M. Aboukarima. 2024. "Employing an Artificial Neural Network Model to Predict Citrus Yield Based on Climate Factors" Agronomy 14, no. 7: 1548. https://doi.org/10.3390/agronomy14071548

APA Style

Almady, S. S., Abdel-Sattar, M., Al-Sager, S. M., Al-Hamed, S. A., & Aboukarima, A. M. (2024). Employing an Artificial Neural Network Model to Predict Citrus Yield Based on Climate Factors. Agronomy, 14(7), 1548. https://doi.org/10.3390/agronomy14071548

Note that from the first issue of 2016, this journal uses article numbers instead of page numbers. See further details here.

Article Metrics

Back to TopTop