Research on the Control System for the Use of Biogas Slurry as Fertilizer
Abstract
1. Introduction
2. Materials and Methods
2.1. Design of the Overall Structure
2.2. Design of Mixing Structure
- From prior knowledge, it is known that the irrigation time required for the stable application of biogas slurry mixed fertilizer satisfies Equation (1):
- 2.
- After the fertilizer enters the buffer chamber from the mixing chamber, the time for the liquid level of the fertilizer in the buffer chamber to rise from the chamber bottom to the discharge outlet should be consistent with the fertilizer buffering time, satisfying Equation (2):
- 3.
- Throughout the entire irrigation process, the fertilizer in the storage chamber satisfies the input–output balance, i.e., Equation (3):
- 4.
- Within the irrigation time “t”, the entire device satisfies the fertilizer input–output balance condition. Assuming a mixing ratio cycle of “T”, with the biogas slurry input time t1 and water input time t2, the flow rates Q0 and Q1 at the outlet of the connecting structure satisfy Equation (4), and after simplification, Equation (5) is obtained:
- 5.
- From Equations (3) and (4), can be calculated, and the result is given by Equation (6):
- 6.
- Using Equations (2) and (5), can be calculated, and it satisfies Equation (7). Further simplification yields Equation (8):
- 7.
- The values of (distance from the top of the mixing structure to the center of the primary connecting pipe, m) and (distance from the center of the primary connecting pipe to the center of the secondary connecting pipe, m) need to be determined based on the fertilizer storage volume in the mixing chamber or buffer chamber. When the first or second connecting structure is blocked, the system discharges all the fertilizer in the storage chamber to lower the liquid level of the fertilizer below the height of the shutdown liquid level sensor, causing the equipment to stop automatically. During this time, the minimum remaining volume required for fertilizer accumulation without overflow in the mixing or buffer chamber needs to be calculated. First, calculate the maximum time required for the equipment to discharge all the fertilizer between the startup and shutdown liquid level monitoring sensors in the storage chamber. This satisfies Equation (9):
- 8.
- Similarly, can be calculated to satisfy Equation (12):
2.3. Design of Control System
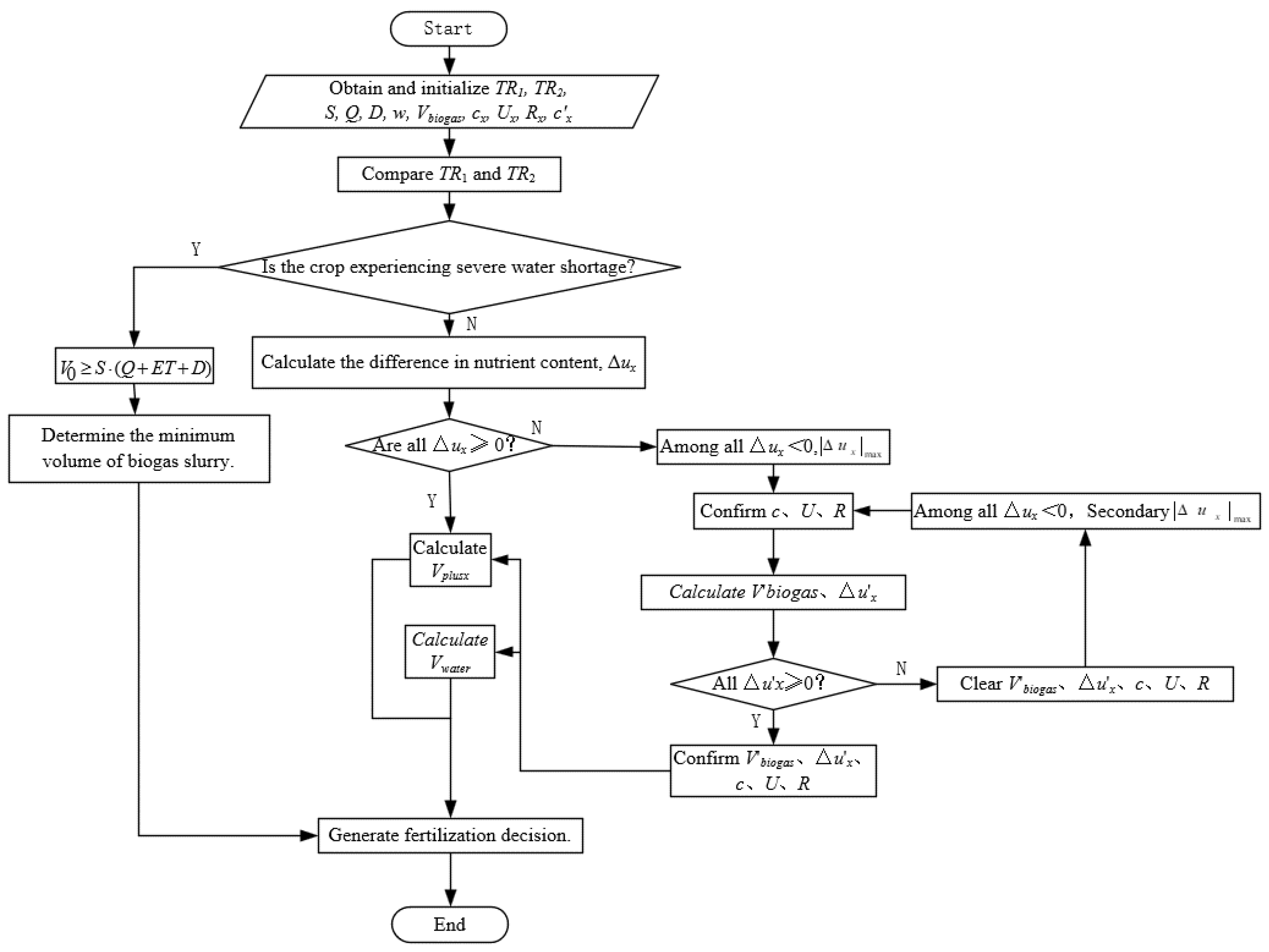
2.4. Design of Ratio Decision Algorithm Flow
- a.
- If the concentration of all nutrients is within the acceptable range, then no dilution of the biogas slurry is needed. Only additional supplementary fertilizer is required. Therefore, the fertilization volume is taken as , L, and the concentration of each nutrient in the supplementary fertilizer is obtained, , g/L. According to , nutrient difference is calculated, and corresponding fertilizers are added to meet all nutrient requirements. If all are positive or zero, it indicates that the biogas slurry does not need proportioning. In this case, corresponding fertilizers are added to meet all nutrient requirements when all nutrient concentrations in the biogas slurry are less than or equal to the actual nutrient requirements of the crop.
- b.
- If any nutrient < 0, the reference volume m of the biogas slurry is calculated by , according to the nutrient concentration in all , the nutrient requirement of the crop nutrient, and the actual absorption and conversion rate of the crop nutrient . Calculate the nutrient content difference according to . If the concentration of any nutrient is still outside the acceptable range, update the secondary parameters and repeat the calculation. Otherwise, determine , , , , .
2.5. Design of Feedback Regulation Mechanism
3. Results and Discussion
3.1. Comparative Tests of Filtration Performance of Biogas Slurry Impurities
3.2. Lab Tests of the Power Consumption of the System Operation
3.3. Field Test of the Accuracy of the Device System Proportioning
- When the nutrient content in the biogas slurry was relatively low, denoted as Group 1, with TN content of 4.89 g/L, TP content of 2.63 g/L, and TK content of 1.32 g/L.
- When some nutrient contents in the biogas slurry were relatively high, denoted as Group 2, with TN content of 9.89 g/L, TP content of 6.63 g/L, and TK content of 7.32 g/L.
4. Conclusions
Author Contributions
Funding
Data Availability Statement
Conflicts of Interest
References
- Prado, J.; Ribeiro, H.; Alvarenga, P.; Fangueiro, D. A step towards the production of manure-based fertilizers: Disclosing the effects of animal species and slurry treatment on their nutrients content and availability. J. Clean. Prod. 2022, 337, 130369. [Google Scholar] [CrossRef]
- Hu, J.; He, J.C.; Wang, Y.; Wu, Y.P.; Chen, C.; Ren, Z.Y.; Li, X.X.; Shi, S.J.; Du, Y.P.; He, P.X. Design and study on lightweight organic fertilizer distributor. Comput. Electron. Agric. 2020, 169, 105149. [Google Scholar] [CrossRef]
- Nhu, N.; Thi, H.N.; Lee, C.; Nuntavun, R. The Effects Bio-Fertilizer and Liquid Organic Fertilizer on the Growth of Vegetables in the Pot Experiment. Chiang Mai J. Sci. 2018, 45, 1257–1273. [Google Scholar]
- Xu, D.; Lu, Y.N.; Gong, S.H. Waterlogging and saline-alkali management for sustainable irrigated agriculture development. J. Mech. Eng. Drain. Irrig. 2019, 37, 63–72. [Google Scholar]
- Möller, K.; Müller, T. Effects of anaerobic digestion on digestate nutrient availability and crop growth: A review. Eng. Life Sci. 2012, 12, 242–257. [Google Scholar] [CrossRef]
- Ni, Z.Y.; Zhang, M.K. Chemical morphological composition and bioavailability evaluation of nitrogen, phosphorus and potassium in biogas slurry. Chin. J. Soil Sci. 2017, 48, 1114–1118. [Google Scholar]
- Sun, R.B.; Ding, J.K.; Li, H.Y.; Wang, X.G.; Li, W.Y.; Li, K.X.; Ye, X.X.; Sun, S.Y. Mitigating nitrate leaching in cropland by enhancing microbial nitrate transformation through the addition of liquid biogas slurry. Agric. Ecosyst. Environ. 2023, 345, 108324. [Google Scholar] [CrossRef]
- De, N.; Stefaan, S.; Steven, H.G. Carbon mineralization from composts and food industry wastes added to soil. Nutr. Cycl. Agroecosyst. 2023, 67, 13–20. [Google Scholar]
- Tang, Y.F.; Wen, G.L.; Li, P.P.; Dai, C.; Han, J.G. Effects of Biogas Slurry Application on Crop Production and Soil Properties in a Rice–Wheat Rotation on Coastal Reclaimed Farmland. Water Air Soil Pollut. 2019, 230, 51. [Google Scholar] [CrossRef]
- Li, H.; Tang, P.; Chen, C. Research status and development trend of integrated fertilization equipment for water and fertilizer in China. J. Mech. Eng. Drain. Irrig. 2021, 39, 200–209. [Google Scholar]
- Hu, X.Y.; Chen, X. Uniform fertilization method based on differential pressure tank with optimal fertilizer concentration and constant fertigation flux. Irrig. Sci. 2021, 39, 347–362. [Google Scholar] [CrossRef]
- Wu, Y.; Li, L.; Li, S.S.; Wang, H.K.; Zhang, M.; Sun, H.; Nikolaos, S.; Li, M.Z. Optimal control algorithm of fertigation system in greenhouse based on EC model. Int. J. Agric. Biol. Eng. 2019, 12, 118–125. [Google Scholar] [CrossRef]
- Wang, W.J.; Xu, R.; Wang, W.E. Study on the fertilization uniformity of water-fertilizer integrated micro-sprinkler belt. J. Water Resour. Water Eng. 2020, 31, 124–130. [Google Scholar]
- Liu, C.Y.; Wang, R.; Wang, W.E.; Hu, X.T.; Cheng, Y.L.; Liu, F.L. Effect of fertilizer solution concentrations on filter clogging in drip fertigation systems. Agric. Water Manag. 2021, 250, 106829. [Google Scholar] [CrossRef]
- Miah, M.D.; Sumon, R.M.D.; Mashiur, H.; Muhammad, A.; Hossain, M.D.A. Design and Performance Evaluation of NPK Briquette Applicator for Small-Scale Upland Crops. J. Biosyst. Eng. 2022, 47, 270–285. [Google Scholar] [CrossRef]
- Chen, C.X.; He, P.X.; Zhang, J.J.; Li, X.X.; Ren, Z.Y.; Zhao, J.; He, J.C. A fixed-amount and variable-rate fertilizer applicator based on pulse width modulation. Comput. Electron. Agric. 2018, 148, 330–336. [Google Scholar] [CrossRef]
- Mirzakhaninafchi, H.; Manjeet, S.; Vishal, B. Design and Development of a Variable Rate Applicator for Real-Time Application of Fertilizer. Sustainability 2021, 13, 8694. [Google Scholar] [CrossRef]
- Zhang, M.Q.; Hu, Y.Y.; Emako, M. The Cyclic Utilization of Biogas Slurry in Incomplete Information Society. In Proceedings of the International Joint Conference on Information, Media and Engineering (ICIME), Osaka, Japan, 12–14 December 2018; pp. 197–200. [Google Scholar]
- Zhu, Y.Y.; Huang, G.S.; Jiang, Y.J. Ways and suggestions for the resource utilization of livestock and poultry manure returning to the field. Zhejiang Agric. Sci. 2023, 64, 2083–2088. [Google Scholar]
- Han, H.Z.; Zhang, L.H.; Zhang, Y. Relationship between Nutrient Solution Salt Concentration and Conductivity in Soilless Cultivation in Northern Jiangsu. Tianjin Agric. Sci. 2016, 22, 28–32. [Google Scholar]
- Halder, J.; Kang, T.K.; Yabe, M.; Lee, M.G. Development of a quality certification and maturity classification method for liquid fertilizer by measuring the electrical conductivity (EC) of swine manure. J. Fac. Agric. Kyushu Univ. 2017, 62, 205–212. [Google Scholar] [CrossRef]
- Sunaryo, Y.; Purnomo, D.; Darini, M.; Cahyani, V. Nutrients content and quality of liquid fertilizer made from goat manure. J. Phys. 2018, 1022, 012053. [Google Scholar] [CrossRef]
- GB/T 40750-2021; National Technical Committee for Biogas Standardization (SAC/TC 515). Standardization Administration of China: Beijing, China, 2021.
- Wang, Y. Selection and Combination Study of Nitrogen and Phosphorus Adsorption Substrate in Biogas Slurry. Master’s Thesis, Southwest University, Chongqing, China, 2013. [Google Scholar]
- Bhatnagar, A.; Hogland, W.; Marques, M.; Sillanpää, M. An overview of the modification methods of activated carbon for its water treatment applications. Chem. Eng. J. 2013, 219, 499–511. [Google Scholar] [CrossRef]







| Label | Meaning |
|---|---|
| w | Mixing chamber width |
| l0 | Mixing chamber length |
| l1 | Buffering chamber length |
| l2 | Fertilizer storage chamber length |
| Qbiogas | Flow rate of biogas slurry into the proportioning chamber |
| Qwater | Flow rate of clean water into the proportioning chamber |
| v0 | Mixing chamber volume |
| v1 | Buffering chamber volume |
| v2 | Fertilizer storage chamber volume |
| h1 | Mixing and dissolution structure height |
| h2 | Distance from the top of the mixing and dissolution structure to the center of the primary connecting pipe |
| h3 | Distance from the center of the primary connecting pipe to the center of the secondary connecting pipe |
| h4 | Distance consistent in numerical value with the level detection sensor in the storage chamber for starting and stopping liquid discharge |
| h5 | Distance consistent in numerical value with the level detection sensor in the storage chamber to the bottom of the storage chamber |
| Q0 | Flow rate of slurry from the buffering chamber to the storage chamber |
| Q1 | Flow rate of slurry from the proportioning chamber to the buffering chamber |
| Qfertilizer | Flow rate at the discharge port of the mixing and dissolution structure |
| 1 | Mixing chamber |
| 2 | Slow-release fertilizer chamber |
| 3 | Fertilizer storage chamber |
| 4 | Clean water inlet pipe |
| 5 | Biogas slurry inlet pipe |
| 6 | Fertilizer outlet pipe |
| 7 | Primary connecting pipe |
| 8 | Mixing chamber drain pipe |
| 9 | Mixing chamber drain pipe |
| 10 | Slow-release fertilizer chamber drain pipe |
| 11 | Fertilizer storage chamber drain pipe |
| 12 | Main drain pipe |
| 13 | Drain value |
| 14 | Mixing monitoring sensor |
| 15 | Fertilizer injection start lever sensor |
| 16 | Fertilizer injection stop level sensor |
| 17 | Pneumatic stirrer |
| Parameter | Supply Voltage | Rated Power (kW) | Clean Water Inlet Flow (m3/h) | Biogas Slurry Inlet Flow (m3/h) | Fertilizer Outlet Flow (m3/h) | Rated Ratio Quantity (m3/h) | Fertilizer Outlet Pressure (MPa) |
|---|---|---|---|---|---|---|---|
| Value | 220 | 1.37 | 1.50 | 1.50 | 3.20 | 3.00 | 0.27 |
| Filtration Media Combination | Characteristics Analysis | ||
|---|---|---|---|
| 10 mL Liquid Filtration Time (s) | TDS (ppm) | Soluble Salt Retention Rate | |
| Quartz + Granite | 15.51 | 8069 | 82.58 |
| Quartz + Activated Carbon | 28.34 | 7528 | 77.05 |
| Quartz + Ceramic Sand | 54.82 | 6989 | 71.54 |
| Granite + Activated Carbon | 32.84 | 8356 | 85.52 |
| Granite + Ceramic Sand | 55.81 | 6876 | 70.38 |
| Ceramic Sand + Activated Carbon | 65.46 | 6114 | 62.58 |
| Working Mode | Measurement Time | Average Power Consumption | |||||
|---|---|---|---|---|---|---|---|
| D1 | D2 | D3 | D4 | D5 | D6 | ||
| Continuous Mode (kW/day) | 10.90 | 11.20 | 10.50 | 10.80 | 10.50 | 11.40 | 10.90 |
| Intermittent Mode (kW/day) | 11.30 | 11.60 | 11.30 | 11.70 | 11.40 | 11.70 | 11.50 |
| Parameter Type | Parameter Record Analysis | ||||
|---|---|---|---|---|---|
| Empirical Value | Actual Measurement 1 | Error 1 | Actual Measurement 2 | Error 2 | |
| cN (g/L) | 8.21 | 8.37 | 1.95% | 7.91 | 3.65% |
| cP (g/L) | 4.63 | 4.82 | 4.12% | 4.72 | 1.94% |
| cK (g/L) | 3.41 | 3.67 | 7.6% | 3.55 | 4.11% |
| call (g/L) | 42.53 | 45.17 | 6.21% | 3.81 | 3.01% |
| Ec (mS/cm) | - | 15.627 ± 0.423 | - | 16.143 ± 0.147 | - |
Disclaimer/Publisher’s Note: The statements, opinions and data contained in all publications are solely those of the individual author(s) and contributor(s) and not of MDPI and/or the editor(s). MDPI and/or the editor(s) disclaim responsibility for any injury to people or property resulting from any ideas, methods, instructions or products referred to in the content. |
© 2024 by the authors. Licensee MDPI, Basel, Switzerland. This article is an open access article distributed under the terms and conditions of the Creative Commons Attribution (CC BY) license (https://creativecommons.org/licenses/by/4.0/).
Share and Cite
Jiang, Y.; Zhang, Y.; Li, H.; Li, H.; Yan, H.; Xing, S. Research on the Control System for the Use of Biogas Slurry as Fertilizer. Agronomy 2024, 14, 1439. https://doi.org/10.3390/agronomy14071439
Jiang Y, Zhang Y, Li H, Li H, Yan H, Xing S. Research on the Control System for the Use of Biogas Slurry as Fertilizer. Agronomy. 2024; 14(7):1439. https://doi.org/10.3390/agronomy14071439
Chicago/Turabian StyleJiang, Yue, Yue Zhang, Hong Li, Hao Li, Haijun Yan, and Shouchen Xing. 2024. "Research on the Control System for the Use of Biogas Slurry as Fertilizer" Agronomy 14, no. 7: 1439. https://doi.org/10.3390/agronomy14071439
APA StyleJiang, Y., Zhang, Y., Li, H., Li, H., Yan, H., & Xing, S. (2024). Research on the Control System for the Use of Biogas Slurry as Fertilizer. Agronomy, 14(7), 1439. https://doi.org/10.3390/agronomy14071439
