Next Article in Journal
The Effects of Incorporating Caraway into a Multi-Cropping Farming System on the Crops and the Overall Agroecosystem
Next Article in Special Issue
Merging Phenotypic Stability Analysis and Genomic Prediction for Multi-Environment Breeding in Capsicum spp.
Previous Article in Journal
First Report of Leaf Spot Disease (“Negrilla”) on Agave salmiana Otto Ex Salm-Dyck (ssp. salmiana) Plants Caused by Bipolaris zeae Zivan in Mexico
Previous Article in Special Issue
‘Omics’ Approaches for Crop Improvement
 
 
Font Type:
Arial Georgia Verdana
Font Size:
Aa Aa Aa
Line Spacing:
Column Width:
Background:
Article

Transcriptome Analysis of Potential Regulatory Genes under Chemical Doubling in Maize Haploids

1
State Key Laboratory of Crop Gene Exploration and Utilization in Southwest China, Maize Research Institute, Sichuan Agricultural University, Chengdu 611130, China
2
Technical Research Center of Dry Crop Variety Breeding in Fujian Province, Crop Research Institute, Fujian Academy of Agricutural Sciences, Fuzhou 350013, China
3
Crop Research Institute, Guangdong Academy of Agricultural Sciences, Guangdong Key Laboratory of Crop Genetic Improvement, Guangzhou 510640, China
*
Authors to whom correspondence should be addressed.
These authors contributed equally to this work.
Agronomy 2024, 14(3), 624; https://doi.org/10.3390/agronomy14030624
Submission received: 15 January 2024 / Revised: 20 February 2024 / Accepted: 28 February 2024 / Published: 20 March 2024
(This article belongs to the Special Issue Omics Approaches for Crop Improvement—Volume II)

Abstract

Maize is one of the most successful crops with regard to the utilization of heterosis. The haploid induction technique is one of the fastest methods to obtain pure maize material at the present stage. However, the molecular mechanism of haploid doubling is rarely reported. In this study, we treated B73 and ZNC442 haploid young shoots with colchicine for 0 h, 6.2 h, and 10 h, and analyzed the differentially expressed genes (DEGs). We found that colchicine treatment for 6.2 h and 10 h compared to 0 h resulted in a total of 4868 co-DEGs. GO enrichment analysis and KEGG metabolic pathway analysis found significantly enriched 282 GO terms and 31 significantly pathways, respectively. Additionally, The GO term and KEGG pathway genes of spindle, cytoskeleton, microtubules and nuclear division were selected for analysis, and three candidate genes were screened by taking intersections. Zm00001d033112, Zm00001d010525, and Zm00001d043386 were annotated as kinesin-associated protein 13, kinesin-like protein KIN-10C, and kinesin light-chain LC6, respectively. The real-time fluorescence quantification (RT-PCR) results revealed that Zm00001d033112, Zm00001d010525, and Zm00001d043386 had the same trends as RNA-seq. Interestingly, Zm00001d033112 is homologous gene AT3G20150 in Arabidopsis, which was involved in the regulation of chromosome movement and mitotic spindle assembly. Our study suggests that kinesin genes may play an important role in doubling chromosomes, thus providing valuable information for future studies on the molecular mechanisms of chromosome doubling in maize.

1. Introduction

Maize (Zea mays L.) is one of the world’s top three food crops and is an important raw material for food, feed, energy, and industry [1,2,3]. At present, haploid technology, molecular marker-assisted selection and transgenic technology are called the three major biotechnologies in maize breeding [4]. The traditional breeding of maize inbred lines usually takes 4–5 years, but the haploid technique is used to obtain completely homozygous inbred lines (referred to as DH lines), which greatly reduces the breeding time. However, the most central part of haploid technology is chromosome doubling. Colchicine is widely used for chromosome doubling in various plants.
Chromosome mitosis is essential for cell division. The mitotic spindle, as the macromolecular machine responsible for chromosome segregation, comprises over 800 proteins [5]. However, the mitotic spindle is built from highly dynamic microtubules. Most of the less dynamic microtubule minus ends reside near the poles of the spindle, whereas the more dynamic plus ends extend towards the spindle equator and the cortex of the cell [6]. Spindle-driven chromosome movement is again indispensable for the role of kinesins [7]. Kinesin CeNPe was directly implicated in the movement of mono-oriented chromosomes to the spindle equator [8]. The special structure of colchicine can cause the depolymerization of α and β microtubules protein, hindering the formation of the spindle, interrupting mitosis, and ultimately doubling the chromosomes [6,9]. Unfortunately, the molecular mechanism of haploid chromosome doubling in maize remains unclear.
In recent years, research on haploid doubling genes has also been conducted. Sugihara et al. obtained the mutant fdr1 by treating maize haploids with sodium azide, which produced normal pollen from nearly half of the anthers, and the mutant was shown to be fertile. It was found that fdr1 was expressed only in haploids and not in diploids [10]. Yang et al. found three QTLs related to male spike fertility by QTL localization of haploid male spike fertility restoration genes, among which qHMF3b had a large effect value, a primary QTL locus controlling the recovery of male flower fertility in haploids [11]. Using CAU5 to induce haploidy in the F1 of the Yu87-1/Zheng58 population, the single plants with chromosome doubling to restore fertility were selected for QTL localization, and finally the qhmf4 of Bin6.07 was finely localized to 800 kb by the H1BC3 population of Yu87-1/Zheng58, with the candidate gene AFD1 [12]. Thirty transcripts from wheat haploids and their diploid plants were examined by cDNA single-strand conformation polymorphism assay, and the gene TC251989 was found to be silenced in the haploid material [13].
However, the study of chromosome doubling in maize haploids based on transcriptome sequencing has not been reported. In this study, we obtained an efficient chromosome doubling method for maize haploids. Subsequently, we used transcriptome sequencing technology to analyze the changes in gene expression during chromosome doubling under colchicine treatment of B73 and ZNC442. B73 [14,15,16] (temperate origin) is a commonly used inbred line in maize that has been genome-wide sequenced. ZNC442 [17] (tropical origin) is the female parent of Chuandan 99, which is the cultivar with the largest planting area in southwestern China, speculating candidate genes. This research is important to understand the complex regulatory mechanisms of chromosome doubling in maize haploids under colchicine treatment, and is an important reference value for shortening the breeding years of maize in the future.

2. Materials and Methods

2.1. Plant Materials and Doubling Methods

The haploids of B73 and ZNC442 lines were induced using the induced line EDI as the donor parent. The seeds were selected for proposed haploids based on color markers: purple endosperm and no purple embryo are proposed haploids; purple endosperm and purple embryo are hybrids; no purple endosperm and no purple embryo are autopolyploids or hybrids. Hence, the chromosomes of candidate haploid plants were observed in the root tip, which had 10 chromosomes in view using microscope observation (Figure S1). The haploid seeds of B73 and ZNC442 were soaked in 2% sodium hypochlorite solution for 20 min and transferred to clear water for 8 h. Subsequently, the seeds were placed on a culture dish and incubated at 28 °C for 2.5 d of dark. 1. When the germ grew to 2 cm, a small opening was made in the bud tip for colchicine solution treatment. 2. The maize germs were incubated in 0.06% colchicine solution for 6.2 h and 10 h. 3. Processed germs were washed in water for 2 h. In the CK group, colchicine was replaced with water. Three biological replicates were set up for each treatment (20 shoots per replicate).

2.2. Construction of RNA-Seq Libraries and Transcriptome Sequencing

Total RNA was isolated from young shoots of B73 and ZNC442 haploid plants (including treated plants) using TRIZOL reagent (Invitrogen, Gaithersburg, MD, USA) following the manufacturer’s instructions. The tested samples were subjected to cDNA library construction. Library construction utilized Oligo-dT magnetic bead method to enrich mRNA with polyA structure in total RNA. mRNA was interrupted by ion interruption, followed by synthesizing the first strand using RNA as template with reverse transcriptase and 6-base random primer, and then synthesizing the second strand using the first strand as template, and finally, PCR amplification was used to enrich cDNA. An Agilent 2100 Bioanalyzer was used for quality control of the 380-bp library, and then the total concentration of the library and the effective concentration of the library were detected. Finally, the second-generation sequencing technology was used to sequence these libraries based on Illumina sequencing platform for double-end sequencing.

2.3. Read Processing and Identification of Differentially Expressed Genes

Raw data were filtered through data processing to produce Clean Data, and Q20, Q30 and GC content were calculated to assess the quality of clean reads. Transcriptome data were processed using Zea mays. B73_RefGen_v4 as the reference genome. HISAT2 2.1.0 software and eXpress 4.16.0 software were selected for reference genome sequence comparison and reference transcriptome assembly, respectively. Trimmomatic-0.39 software was used for quality control assessment analysis of the comparison results. Transcript expression analysis was performed using Htseq 2.0.1 software for DEGs acquisition and functional analysis. In this study, Deseq2 1.38.3 (R package) was used for differential gene expression analysis, which were screened as significant differential genes for the subsequent analysis in FDR p-value < 0.05 and |log2FC|≥ 1. Differently expressed genes were functionally annotated and significantly enriched for GO and KEGG pathway.

2.4. Quantitative Real-Time Polymerase Chain Reaction (qRT-PCR) Validation

In order to verify the accuracy of the RNA-Seq results, 2 DEGs of B73 and ZNC442 haploid at different treatment times, with potentially important functions, were selected for qRT-PCR analysis. The cDNA template used for qRT-PCR assay was consistent with that of RNA-seq. The qRT-PCR was performed on an ABI7500 real-time system (Thermo Fisher Scientific, Waltham, MA, USA) using the SYBR PreMix Ex Taq Kit (Takara, Dalian, China) with the following program: 95 °C for 3 min, 95 °C for 10 s, 60 °C for 15 s, and fluorescence collection: 42 cycles. The 2−ΔΔC [18] method was used for expression calculation. GAPDH was used as an internal reference gene, and three technical replicates were designed for each sample. All primers are listed in Table S2.

2.5. Statistical Analysis

The collected data were organized and statistically analyzed using Microsoft Excel 2010 software. Rstudio analysis and image mapping of transcriptome data were carried out.

3. Results

3.1. Pollen Dispersal Efficiency of Maize Haploids after Colchicine Treatment

Maize haploids were treated with colchicine for 0 h, 6.2 h, and 10 h in Sichuan and Xishuangbanna, Yunnan, and the pollen dispersal rate was counted. The results showed the pollen dispersal rate was the lowest at 0 h and the highest at 10 h, and the pollen dispersal rate of ZNC442 was higher than that of B73. At 0 h, the average pollen dispersion rate was 15.92% for B73 and 23.00% for ZNC442. At 6.2 h, the average pollen dispersion rate was 23.82% for B73 and 31.15% for ZNC442. At 10 h, the average pollen dispersion rate was 35.22% for B73 and 43.97% for ZNC442 (Figure 1).

3.2. Quality Analysis of Maize Haploid Transcriptomes Sequencing

A total of 18 samples were measured using the Illumina sequencing platform. The raw reads obtained from Trimmomatic were filtered, and clean reads were obtained. The results revealed that clean sequence abundance was high in all samples, and the base quality values (Q30) of all materials were above 93.71%, and the percentage of ambiguous bases was low (Table 1).
In general, the reads have lower base quality at the 5’ and 3’ ends and a higher base quality in the middle part. Our results showed that most of the sequences exceed 20 nucleo-bases, indicated better sequencing quality (Figure 2a). The sequence content across all bases showed that the GC and AT content in each sequencing cycle is equal. However, there are fluctuations in the nucleotide composition of the first few positions, which is the 6 bp random primer used in reverse transcription synthesis of cDNA will cause a certain preference in the nucleotide composition of the first few positions (Figure 2b). These results indicated the reliability of our transcriptome sequencing results.

3.3. Identification of DEGs in B73 and ZNC442 Inoculated with Colchicine at Different Time Points

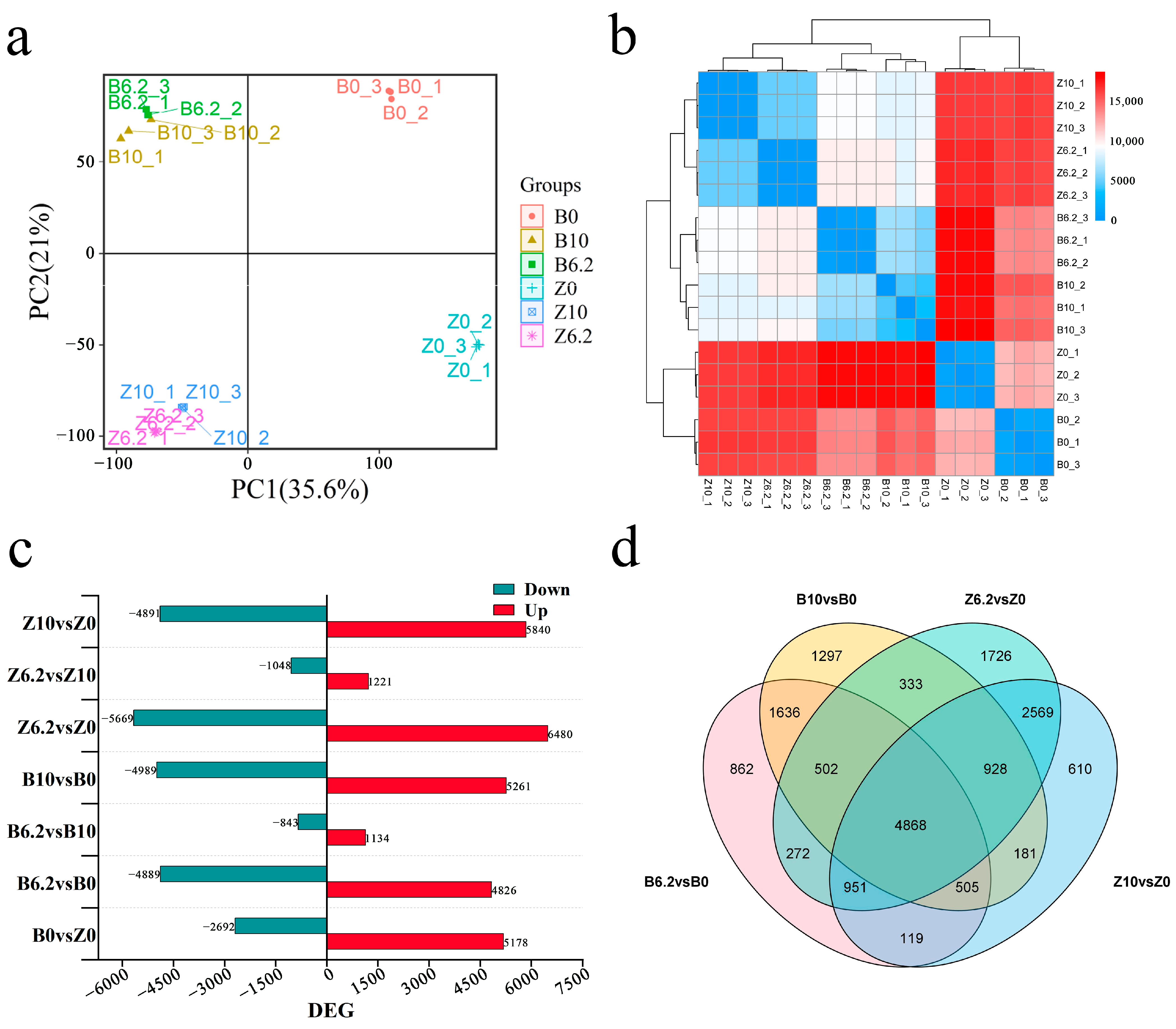
To evaluate biological replicates in different samples, we used PCA main effect analysis and a heat map of the distance between samples. The PCA showed that the same samples were clustered together, and different samples were far away from each other (Figure 3a). The heat map of distance showed that the correlation of the samples was better, and they clustered together according to the inter-species relationships and treatment (Figure 3b).
A total of 7870 DEGs were screened for B0 vs Z0, which included 5178 up-regulated genes and 2692 down-regulated genes. B0 vs B6.2 had 9715 DEGs, including 4826 up-regulated genes and 4889 down-regulated genes. B0 vs B10 had 10,250 DEGs, including 5261 up-regulated genes and 4989 down-regulated genes. B6.2 vs B10 had 1977 genes, including 1134 up-regulated genes and 843 down-regulated genes. Additionally, Z0 vs Z6.2 had a total of 12,149 DEGs, including 6480 up-regulated genes and 5669 down-regulated genes. Z0 vs Z10 had 10,731 DEGs, of which 5840 genes were up-regulated and 4891 genes were down-regulated. Z6.2 vs Z10 had 2269 DEGs, of which 1221 genes were up-regulated and 1048 genes were down-regulated (Figure 3c). We found that B73 and ZNC442 had many DEGs in treatment 0 h vs 6.2 h and 10 h, but had a few DEGs in treatments 6.2 h and 10 h. Theses results indicated that most of the DEGs completed functional expression. In screening for potential candidate genes, the DEGs were overlapping at B6.2 vs B0, B10 vs B0, Z6.2 vs Z0, and Z10 vs Z0. We found that 4868 common DEGs were overlapping in four groups, and there were 5819 common DEGs in B73 and ZNC442 (Figure 3d).

3.4. GO Enrichment Analysis of the Common DEGs in Different Treatment with Colchicine

To study potential candidate genes, the 4868 common DEGs were used for GO enrichment analysis (Figure 4a). A total of 188 significantly GO enrichment involved in biological process (BP), included microtubule-based movement (GO: 0007018), microtubule cytoskeleton organization involved in mitosis (GO: 1902850), mitotic spindle organization (GO:0007052), mitotic nuclear division (GO:0140014), nuclear division (GO:0000280), mitotic spindle assembly (GO:0090307) and others. In total, 55 significant cellular components (CCs) were involved in GO enrichment, including microtubule associated complex (GO:0005875), kinesin complex (GO:0005871), mitotic spindle (GO:0072686), microtubule cytoskeleton (GO:0015630), and so on. In total, 39 molecular functions (MFs) were involved in GO enrichment, including cytoskeletal motor activity (GO:0003774), microtubule motor activity (GO:0003777), plus-end-directed microtubule motor activity (GO:0008574) and others. Interestingly, there is a lot of GO enrichment involving the spindle, cytoskeleton, microtubule and nuclear division pathways.
The differential expression fold was adjusted to four-fold (|log2FC| ≥ 2, and FDR p-value < 0.05). In biological process (BP), microtubule-based movement (GO:0007018) has four DEGs, microtubule cytoskeleton organization involved in mitosis (GO:1902850) has three DEGs, mitotic spindle organization (GO:0007052) has three DEGs, mitotic nuclear division (GO:0140014) has eleven DEGs, nuclear division (GO:0000280) has fifteen DEGs, mitotic spindle assembly (GO:0090307) has two DEGs, and meiotic nuclear division (GO:0140013) has five DEGs. In cellular component (CC), mitotic spindle (GO:0072686) has two DEGs, and microtubule cytoskeleton (GO:0015630) has seven DEGs. In molecular function (MF), cytoskeletal motor activity (GO:0003774) has three DEGs, microtubule motor activity (GO:0003777) has three DEGs, plus-end-directed microtubule motor activity (GO:0008574) has one DEG, and microtubule motor activity (GO:0003777) has three DEGs (Figure 4b).

3.5. KEGG Enrichment Analysis of the Common DEGs in Different Treatment with Colchicine

Kyoto Encyclopedia of Genes and Genomes (KEGG) pathway enrichment analysis revealed 31 significantly enriched pathways. These pathways were mainly involved in the 03010 Ribosome, 04016 MAPK signaling pathway, A09120 Genetic Information Processing, 04812 Cytoskeleton proteins, and so on (Figure 4c). These 31 significantly enriched metabolic pathways possibly affected the doubling of maize haploids by colchicine. The 04812 Cytoskeleton proteins pathway had 65 genes. However, when the differential expression was adjusted to four-fold (|log2FC| ≥ 2, and FDR p-value < 0.05), there were only 11 differentially expressed genes.

3.6. Comparative Analysis of Potential Double-Related Genes with GO and KEGG

To obtain potential double-related genes, we used the KEGG and GO enrichment analysis results, which involved the spindle, cytoskeleton, microtubules, and nuclear division pathway. The results found two down-regulated genes, Zm00001d033112 and Zm00001d010525, and one up-regulated gene, Zm00001d043386 (Table S1). The two down-regulated genes were annotated as kinesin-associated protein 13 and kinesin-like protein KIN-10C, respectively. The up-regulated gene was annotated as kinesin light-chain LC6, flagellar outer arm. Since spindle filament or microtubule depolymerization is required to keep the chromosomes from diverging toward the poles, which ultimately leads to cellular chromosome doubling, these three genes were taken as candidate genes, and the metabolic pathway diagram is shown below in Figure 5. Among them, Zm00001d033112 is involved in the regulation of chromosome movement and mitotic spindle assembly in the homologous gene AT3G20150 in Arabidopsis [19].

3.7. qRT-PCR Confirms Gene Expression Profiles

To verify the accuracy of the transcriptome analysis results, the haploids of B73 and ZNC442 were immersed in colchicine solution for different durations, and the three DEGs of Zm00001d033112, Zm00001d010525 and Zm00001d043386 were selected to perform qRT-PCR experiments (the primer design is shown in Table S2 and the reaction procedure is shown in Table S3), and the results of the qRT-PCR experiments are shown in Figure 6. The overall trend of the RNA-seq results and the qRT-PCR results tend to be consistent, so the results of the RNA-seq experiments are correct and credible.

4. Discussion

4.1. Haploid Doubling Methods and Efficiency

The doubling methods of maize haploids are mainly divided into thenatural doubling method and chemical doubling method. However, the doubling efficiency of the natural doubling method is low [20,21]. Maize haploid doubling mostly adopts the chemical doubling method for factory breeding. The chemical doubling method mainly adopts the root dipping method, bud dipping method, injection method, and so on [22,23,24]. However, the treatment of seedlings using 0.06% colchicine had a higher doubling efficiency [25,26]. The duration of the G1 + S phase of the mitotic cycle is 6.2 h in maize cells (G1 and S phases are periods of cellular chromosome replication), and the total duration of the mitotic cycle is 10.5 h in maize cells [26,27]. Our results showed that pollen dispersal rates were significantly higher than CK in both 6.2 h and 10 h colchicine treatment, and the efficiency was higher with an increasing treatment time (Figure 1). This result is consistent with previous studies. Additionally, transcriptome analysis revealed that the genes of spindle, cytoskeleton, microtubule, and nuclear division pathways were significantly different (Figure 4a).

4.2. DEGs Enrichment Analysis by RNA-Seq

The cytological principle of haploid doubling is to inhibit spindle formation using colchicine and anti-microtubule herbicides. In contrast, spindle filaments are composed of α-microtubulin and β-microtubulin as heterodimers of microtubulin [28]. The traction of cells undergoing mitosis needed microtubule proteins, but the movement of microtubules requires the action of kinesins [29,30,31,32]. In addition, kinesins are required for spindle assembly, centromere segregation, and chromosome–spindle attachment during cell division [33,34]. In this study, we obtained 4868 common DEGs, overlapping at B6.2 v B0, B10 vs B0, Z6.2 vs Z0, and Z10 vs Z0 (Figure 3d). These common DEGs had some genes involved in maize haploid doubling. GO enrichment and the KEGG pathway found that 188 involved biological processes, 55 involved cellular components, 39 involved molecular function, 11 involved KEGG pathways, and some of them involved the spindle, cytoskeleton, microtubules, and nuclear division pathway (Figure 4b).

4.3. Candidate Genes Identified by Chemical Treatment for Chromosome Doubling

The function of the spindle in mitosis is dependent on a variety of proteins, each of which performs a different function [35]. The disruption of mitosis-associated proteins may result in chromosome ploidy changes [36]. In this study, we found pathways related to the spindle, cytoskeleton, microtubules, and nuclear division in GO analysis, and 04812 cytoskeleton proteins in KEGG were also found to be present in the enrichment pathway (Figure 4). Moreover, we raised the threshold of the multiplicity of differences, i.e., |log2FC| ≥ 2, and FDR p-value < 0.05, and found that the GO terms of microtubule-based movement, microtubule cytoskeleton organization involved in mitosis, microtubule cytoskeleton, and so on, had 59 DEGs. Meanwhile, 11 genes were enriched in the 04812 Cytoskeleton proteins pathway of KEGG. We combined the GO and KEGG results to identify three common DEGs, Zm00001d033112, Zm00001d010525, and Zm00001d043386, respectively (Figure 5), and all three genes encode kinesin-related proteins. In the early 1990s, it was discovered that kinesin-associated proteins play a key role in chromosome segregation in mitosis, and that these kinesin-associated proteins influence the movement of the mitotic spindle [37]. In animals, the kinesin-10 family plays important functions in chromosome alignment, spindle organization, and chromosome condensation [38,39]. Some members of the kinesin-10 family, such as kinesin family member 22 (KIF22), bind directly to chromosomes and participate in chromosome segregation during mitosis [40]. Hklp2, also known as KIF15, belongs to the kinesin-12 family. KIF15 acts as a chromatin agonist during mitosis [41]. Taken together, the kinesins play important roles in biological mitosis and microtubule movement. To further validate the transcriptome results, we performed RT-PCR and found that the results followed the same trend as the transcriptome results (Figure 6). In addition, Zm00001d033112 is a homologous gene of AT3G20150, which is involved in the regulation of chromosome movement and mitotic spindle assembly. So, Zm00001d033112 may be an important potential candidate gene. This study deepens our understanding and provides a reference for in-depth studies on the mechanism of chemical doubling regulation in maize haploids.

5. Conclusions

In this study, we report an efficient chromosome doubling method for maize haploids, which cutting the tips of maize sprouts and incubating the maize in 0.06% colchicine solution for 6.2 h and 10 h. This method is effective in increasing the haploid dispersal rate. Subsequently, we analyzed the transcriptome of B73 and ZNC442 materials with different treatment times and found that three potential candidate genes involved in microtubule dynamics are Zm00001d033112, Zm00001d010525, and Zm00001d043386. These three candidate genes were annotated as kinesin-related proteins, and in particular, Zm00001d033112 is a homologous gene of AT3G20150 involved in the regulation of chromosome movement and mitotic spindle assembly. Our findings reveal an important message for new ideas in maize haploid breeding and haploid chromosome doubling at the gene level.

Supplementary Materials

The following supporting information can be downloaded at: https://www.mdpi.com/article/10.3390/agronomy14030624/s1, Figure S1. Chromosome pressing to identify Maize haploid material; Table S1. Genes and their basic information; Table S2. Genes and their primers for qRT-PCR; Table S3. qRT- PCR reaction system.

Author Contributions

H.L. (Haijian Lin) and G.L. conceived and designed the experiments and supervized the research works. Y.L. (Youqiang Li) and P.Z. performed most of the experiments and prepared the data and the draft of the manuscript. R.P., W.X., X.M., S.Y., G.H., S.Z. and J.H. performed some of the experiments and prepared some of the data. C.X., H.L. (Hai Lan), Q.W., J.L., Y.L. (Yanli Lu), Y.Y. and C.L. participated in material development. H.L. (Haijian Lin), Y.L. (Youqaing Li) and G.L. analyzed the data and wrote the manuscript. All authors have read and agreed to the published version of the manuscript.

Funding

This study was supported by Key Area Research and Development Program of Guangdong Province (2022B0202060003), Fundamental Scientific Research Project of Public Scientific Research Institution in Fujian Province (2022R1031001), the Seed Industry Innovation and Industrialization Project of Fujian Province (zycxny2021006), and the Major Science and Technology Application Demonstration Project of Chengdu, China (2022-YF09-00054-SN).

Institutional Review Board Statement

Not applicable.

Informed Consent Statement

Not applicable.

Data Availability Statement

The original data presented in the study are included in the Supplementary Materials, and the raw read data of RNA-seq have been deposited in the SRA (accession: PRJNA1064393). Further inquiries can be directed to the corresponding author(s).

Conflicts of Interest

The authors declare no conflicts of interest.

References

  1. Ma, W.R. An overview of the ways and roles of maize planting technology promotion. Mod. Agric. 2018, 10, 25–26. (In Chinese) [Google Scholar]
  2. Qin, X.; Feng, F.; Li, Y.; Xu, S.; Siddique, K.H.M.; Liao, Y.; Lübberstedt, T. Maize yield improvements in China: Past trends and future directions. Plant Breed. 2016, 135, 166–176. [Google Scholar] [CrossRef]
  3. Liu, Y.C.; Sun, Q.J. Progress in deep processing technology of corn husk, an industrial corn by-product. Agric. Prod. Process. 2017, 3, 72–75. (In Chinese) [Google Scholar] [CrossRef]
  4. Hui, G.Q.; Du, H.W.; Yang, S.H.; Liu, G.H.; Wang, Z.T.; Zhang, Y.R.; Zheng, Y.P.; Yan, J.B.; Zhang, M.T.; Li, J.S. Efficiency of doubling maize haploids by different herbicides. J. Crops 2012, 38, 416–422. (In Chinese) [Google Scholar] [CrossRef]
  5. Sauer, G.; Korner, R.; Hanisch, A.; Ries, A.; Nigg, E.A.; Sillje, H.H.W. Proteome Analysis of the Human Mitotic Spindle. Mol. Cell. Proteom. 2005, 4, 35–43. [Google Scholar] [CrossRef]
  6. Walczak, C.E.; Cai, S.; Khodjakov, A. Mechanisms of chromosome behaviour during mitosis. Nat. Rev. Mol. Cell Biol. 2010, 11, 91–102. [Google Scholar] [CrossRef]
  7. Wood, K.W.; Sakowicz, R.; Goldstein, L.S.; Cleveland, D.W. CENP-E is a plus end–directed kinetochore motor required for metaphase chromosome alignment. Cell 1997, 91, 357–366. [Google Scholar] [CrossRef] [PubMed]
  8. Cai, S.; O'connell, C.B.; Khodjakov, A.; Walczak, C.E. Chromosome congression in the absence of kinetochore fibres. Nat. Cell Biol. 2009, 11, 832–838. [Google Scholar] [CrossRef]
  9. Röber, F.; Gordillo, G.; Geiger, H. In vivo haploid induction in maize. Performance of new inducers and significance of doubled haploid lines in hybrid breeding [Zea mays L.]. Maydica 2005, 50, 275–283. [Google Scholar]
  10. Sugihara, N.; Higashigawa, T.; Aramoto, D.; Kato, A. Haploid plants carrying a sodium azide-induced mutation (fdr1) produce fertile pollen grains due to first division restitution (FDR) in maize (Zea mays L.). Theor. Appl. Genet. 2013, 126, 2931–2941. [Google Scholar] [CrossRef]
  11. Yang, J.W. Localisation and Cytological Mechanism of Natural Male Flower Doubling in Haploid Maize and QTL Analysis of Ear Traits. Ph.D. thesis, Henan Agricultural University, Zhengzhou, China, 2020. (In Chinese). [Google Scholar] [CrossRef]
  12. Ren, J.; Wu, P.; Tian, X.; Lübberstedt, T.; Chen, S. QTL mapping for haploid male fertility by a segregation distortion method and fine mapping of a key QTL qhmf4 in maize. Theor. Appl. Genet. 2017, 130, 1349–1359. [Google Scholar] [CrossRef]
  13. Wang, J.; Liu, D.; Guo, X.; Yang, W.; Wang, X.; Zhan, K.; Zhang, A. Variability of gene expression after polyhaploidization in wheat (Triticum aestivum L.). G3 Genes Genomes Genet. 2011, 1, 27–33. [Google Scholar] [CrossRef][Green Version]
  14. Wang, S.; Wang, K.S.; Liu, Z.S.; Zhang, B.D.; Li, D.X. Analysis of the dynamics of maize inbred line selection in the United States. Foreign Agron. Misc. Crops 1994, 6, 10–13. (In Chinese) [Google Scholar]
  15. Peng, Y.C.; Ma, X.M. Fitness analysis of major quantitative traits in several commonly used maize inbred lines. Misc. Crops 2001, 4, 1–4. (In Chinese) [Google Scholar]
  16. Lan, H.; Xiang, Y.; Li, L.J.; Wei, R.J.; Xia, C. Selection and promotion of the new maize variety Chuandan 99. Maize Sci. 2023, 31, 25–29. (In Chinese) [Google Scholar] [CrossRef]
  17. Schnable, P.S.; Ware, D.; Fulton, R.S.; Stein, J.C.; Wei, F.; Pasternak, S.; Liang, C.; Zhang, J.; Fulton, L.; Graves, T.A. The B73 maize genome: Complexity, diversity, and dynamics. Science 2009, 326, 1112–1115. [Google Scholar] [CrossRef]
  18. Tadepalli, S.; Stewart, G.C.; Nagaraja, T.; Narayanan, S.K. Leukotoxin operon and differential expressions of the leukotoxin gene in bovine Fusobacterium necrophorum subspecies. Anaerobe 2008, 14, 13–18. [Google Scholar] [CrossRef] [PubMed]
  19. Vanstraelen, M.; Inzé, D.; Geelen, D. Mitosis-specific kinesins in Arabidopsis. Trends Plant Sci. 2006, 11, 67–175. [Google Scholar] [CrossRef] [PubMed]
  20. Li, L.; Li, H.C.; Xu, S.W.; Chen, S.J. Progress of haploid doubling technology in maize. Maize Sci. 2010, 18, 12–14+19. (In Chinese) [Google Scholar] [CrossRef]
  21. Jiang, L.; Ci, J.B.; Cui, X.Y.; Zhang, Y.; Nan, N.; Li, J.Z.; Yang, W.G. Studies on haploid induction and doubling rate of maize under different ecological conditions. J. Jilin Agric. Univ. 2014, 36, 139–143. (In Chinese) [Google Scholar] [CrossRef]
  22. Liu, X.X.; Yang, W.; Ci, J.B.; Cui, X.Y.; Zhang, Y.; Yang, W.G. Effects of different base materials and colchicine concentrations on doubling rate of maize haploids. J. Jilin Agric. Univ. 2015, 37, 136–140. (In Chinese) [Google Scholar] [CrossRef]
  23. Deng, K.P.; Li, X.Y.; Jing, G.X.; Lu, B.; Xing, Z.; Zhao, R.G. Research on efficient haploid doubling method in glutinous maize. Seeds 2017, 36, 82–85. (In Chinese) [Google Scholar] [CrossRef]
  24. Wen, K.; Li, L.; Liu, Y.Q.; Chen, S.J. A preliminary report on efficient biological induction of maize haploids and its doubling method. J. China Agric. Univ. 2006, 5, 17–20. (In Chinese) [Google Scholar]
  25. Tao, R.; Hou, J.X.; Liu, H.X.; Sang, J.; Wang, X.Q.; Yue, Y.H.; Sun, C.B. Haploid induction and doubling in Glutinous maize. Maize Sci. 2020, 28, 27–31. (In Chinese) [Google Scholar] [CrossRef]
  26. Qi, Z.Y.; Yang, H.; Qiu, Z.G.; Zhang, Y.Q.; Li, S.J.; Yuan, L.; Jin, C. Study on the effect of different treatments on doubling efficiency of maize haploids. South. Agric. 2013, 7, 61–63+74. (In Chinese) [Google Scholar] [CrossRef]
  27. Song, G.L. Research on Efficient Hybrid Induction and Doubling Method of Maize Haploid. Master’s Thesis, Henan Agricultural University, Zhengzhou, China, 2011. (In Chinese). [Google Scholar]
  28. Gibbons, I. Dynein ATPases as microtubule motors. J. Biol. Chem. 1988, 263, 15837–15840. [Google Scholar] [CrossRef] [PubMed]
  29. Pfarr, C.; Coue, M.; Grissom, P.; Hays, T.; Porter, M.; McIntosh, J. Cytoplasmic dynein is localized to kinetochores during mitosis. Nature 1990, 345, 263–265. [Google Scholar] [CrossRef] [PubMed]
  30. Steuer, E.; Wordeman, L.; Schroer, T.; Sheetz, M. Localization of cytoplasmic dynein to mitotic spindles and kinetochores. Nature 1990, 345, 266–268. [Google Scholar] [CrossRef]
  31. Hyman, A.A.; Mitchison, T.J. Two different microtubule-based motor activities with opposite polarities in kinetochores. Nature 1991, 351, 206–211. [Google Scholar] [CrossRef]
  32. Vallee, R. Movement on two fronts. Nature 1991, 351, 187–188. [Google Scholar] [CrossRef]
  33. Vaisberg, E.A.; Koonce, M.P.; McIntosh, J.R. Cytoplasmic dynein plays a role in mammalian mitotic spindle formation. J. Cell Biol. 1993, 123, 849–858. [Google Scholar] [CrossRef] [PubMed]
  34. Heald, R.; Tournebize, R.; Blank, T.; Sandaltzopoulos, R.; Becker, P.; Hyman, A.; Karsenti, E. Self-organization of microtubules into bipolar spindles around artificial chromosomes in Xenopus egg extracts. Nature 1996, 382, 420–425. [Google Scholar] [CrossRef] [PubMed]
  35. Cross, R.A.; McAinsh, A. Prime movers: The mechanochemistry of mitotic kinesins. Nat. Rev. Mol. Cell Biol. 2014, 15, 257–271. [Google Scholar] [CrossRef]
  36. Ali, I.; Yang, W.-C. The functions of kinesin and kinesin-related proteins in eukaryotes. Cell Adhes. Migr. 2020, 14, 139–152. [Google Scholar] [CrossRef]
  37. Pandey, H.; Popov, M.; Goldstein-Levitin, A.; Gheber, L. Mechanisms by which kinesin-5 motors perform their multiple intracellular functions. Int. J. Mol. Sci. 2021, 22, 6420. [Google Scholar] [CrossRef]
  38. Mazumdar, M.; Misteli, T. Chromokinesins: Multitalented players in mitosis. Trends Cell Biol. 2005, 15, 349–355. [Google Scholar] [CrossRef]
  39. Walczak, C.E.; Heald, R. Mechanisms of mitotic spindle assembly and function. Int. Rev. Cytol. 2008, 265, 111–158. [Google Scholar] [CrossRef]
  40. Tokai, N.; Fujimoto-Nishiyama, A.; Toyoshima, Y.; Yonemura, S.; Tsukita, S.; Inoue, J.; Yamamota, T. Kid, a novel kinesin-like DNA binding protein, is localized to chromosomes and the mitotic spindle. EMBO J. 1996, 15, 457–467. [Google Scholar] [CrossRef]
  41. Zhong, A.; Tan, F.-Q.; Yang, W.-X. Chromokinesin: Kinesin superfamily regulating cell division through chromosome and spindle. Gene 2016, 589, 43–48. [Google Scholar] [CrossRef] [PubMed]
Figure 1. Pollen dispersal rate of maize haploids after 0 h, 6.2 h, and 10 h of 0.06% colchicine treatment. (a) is a diagram of male flowers that can disperse pollen; (b) is a diagram of male flowers that cannot disperse pollen; (c) is pollen dispersal rate in Sichuan province; (d) is pollen dispersal rate in Yunnan province. * is p ≤ 0.05, ** is p ≤ 0.01, Student’s t test.
Figure 1. Pollen dispersal rate of maize haploids after 0 h, 6.2 h, and 10 h of 0.06% colchicine treatment. (a) is a diagram of male flowers that can disperse pollen; (b) is a diagram of male flowers that cannot disperse pollen; (c) is pollen dispersal rate in Sichuan province; (d) is pollen dispersal rate in Yunnan province. * is p ≤ 0.05, ** is p ≤ 0.01, Student’s t test.
Agronomy 14 00624 g001
Figure 2. Single base mass distribution and base content distribution. (a) is the single base mass distribution, and (b) is the base content distribution. Note: The horizontal coordinate is the base position (5’->3’) in the reads, the vertical coordinate in a is the Q-value of the base at the corresponding site, the red line represents the median, the blue line represents the mean, the yellow area represents the 25–75% interval (according to the quartiles), and the tentacles indicate the 10–90% interval; the vertical coordinate in b is the statistics of the proportion of a particular base at the site.
Figure 2. Single base mass distribution and base content distribution. (a) is the single base mass distribution, and (b) is the base content distribution. Note: The horizontal coordinate is the base position (5’->3’) in the reads, the vertical coordinate in a is the Q-value of the base at the corresponding site, the red line represents the median, the blue line represents the mean, the yellow area represents the 25–75% interval (according to the quartiles), and the tentacles indicate the 10–90% interval; the vertical coordinate in b is the statistics of the proportion of a particular base at the site.
Agronomy 14 00624 g002
Figure 3. Repeatability evaluation and identification of differentially expressed genes among samples under colchicine treatment. (a) Principal component analysis of 18 samples. (b) Correlation analysis: horizontal and vertical coordinates indicate the corresponding samples. (c) Statistical graph of the number of differentially expressed genes. (d) Venn analysis of differentially expressed genes.
Figure 3. Repeatability evaluation and identification of differentially expressed genes among samples under colchicine treatment. (a) Principal component analysis of 18 samples. (b) Correlation analysis: horizontal and vertical coordinates indicate the corresponding samples. (c) Statistical graph of the number of differentially expressed genes. (d) Venn analysis of differentially expressed genes.
Agronomy 14 00624 g003
Figure 4. Functional analysis of differentially expressed genes in response to colchicine stress. (a) GO enrichment analysis graph. (b) GO enrichment analysis based on the number of mitotic DEGs. (c) Graph showing GO enrichment analysis of the number of genes with different multiples of variation.
Figure 4. Functional analysis of differentially expressed genes in response to colchicine stress. (a) GO enrichment analysis graph. (b) GO enrichment analysis based on the number of mitotic DEGs. (c) Graph showing GO enrichment analysis of the number of genes with different multiples of variation.
Agronomy 14 00624 g004
Figure 5. KEGG metabolic pathway map of the 3 candidate genes (the green background represents differentially expressed genes with |log2FC| ≥ 1 in this pathway, with boxes for differentially expressed genes with |log2FC| ≥ 2 and co-occurring in KEGG and GO enrichment analysis. Red boxes are up-regulated genes and blue boxes are down-regulated genes). Note: Kegg pathway diagram from https://www.kegg.jp/kegg/.
Figure 5. KEGG metabolic pathway map of the 3 candidate genes (the green background represents differentially expressed genes with |log2FC| ≥ 1 in this pathway, with boxes for differentially expressed genes with |log2FC| ≥ 2 and co-occurring in KEGG and GO enrichment analysis. Red boxes are up-regulated genes and blue boxes are down-regulated genes). Note: Kegg pathway diagram from https://www.kegg.jp/kegg/.
Agronomy 14 00624 g005
Figure 6. qRT-PCR validation. (a) Relative expression of Zm00001d033112 in qRT-PCR. (b) Expression level of Zm00001d033112 in RNA-seq. (c) Relative expression of Zm00001d010525 in qRT-PCR. (d) Expression level of Zm00001d010525 in RNA-seq. (e) Relative expression of Zm00001d043386 in qRT-PCR. (f) Expression level of Zm00001d043386 in RNA-seq.
Figure 6. qRT-PCR validation. (a) Relative expression of Zm00001d033112 in qRT-PCR. (b) Expression level of Zm00001d033112 in RNA-seq. (c) Relative expression of Zm00001d010525 in qRT-PCR. (d) Expression level of Zm00001d010525 in RNA-seq. (e) Relative expression of Zm00001d043386 in qRT-PCR. (f) Expression level of Zm00001d043386 in RNA-seq.
Agronomy 14 00624 g006
Table 1. Quality of maize haploid transcriptome sequencing under different treatment durations of colchicine.
Table 1. Quality of maize haploid transcriptome sequencing under different treatment durations of colchicine.
SampleReads No.Bases (bp)CleanData (bp)Q30 (bp)Q30 (%)N (%)
Z_Y_6.2_150,317,5807,597,954,5807,232,153,7587,159,455,50894.220.000727
Z_Y_6.2_253,547,5448,085,679,1447,700,032,9967,577,260,12793.710.00071
Z_Y_6.2_352,561,6047,936,802,2047,554,463,5607,452,697,70693.90.000719
Z_Y_10_150,164,8967,574,899,2967,207,362,2767,162,091,07894.550.000724
Z_Y_10_247,767,5307,212,897,0306,858,606,0326,781,139,65094.010.000716
Z_Y_10_353,007,9688,004,203,1687,615,212,0687,570,813,83494.580.00072
Z_Y_ck_148,438,3287,314,187,5286,959,239,9826,925,222,50894.680.000724
Z_Y_ck_244,036,8446,649,563,4446,326,827,5206,251,640,16094.010.000724
Z_Y_ck_349,099,6907,414,053,1907,066,275,1247,019,775,97794.680.000726
B_Y_6.2_156,845,1068,583,611,0068,167,464,9728,087,517,55594.220.00072
B_Y_6.2_253,973,5868,150,011,4867,761,899,8107,678,790,83794.210.000719
B_Y_6.2_357,158,7148,630,965,8148,188,484,4748,160,629,44394.550.000726
B_Y_10_156,008,8308,457,333,3308,051,888,6667,973,175,41094.270.000723
B_Y_10_251,722,3227,810,070,6227,416,724,0787,327,715,06593.820.000721
B_Y_10_354,808,6248,276,102,2247,860,312,8527,777,963,94993.980.000726
B_Y_ck_150,640,1867,646,668,0867,280,916,1887,196,531,11694.110.000724
B_Y_ck_248,312,2887,295,155,4886,946,188,4486,879,618,09694.30.000717
B_Y_ck_345,038,2726,800,779,0726,473,769,5466,412,670,90794.290.000731
Disclaimer/Publisher’s Note: The statements, opinions and data contained in all publications are solely those of the individual author(s) and contributor(s) and not of MDPI and/or the editor(s). MDPI and/or the editor(s) disclaim responsibility for any injury to people or property resulting from any ideas, methods, instructions or products referred to in the content.

Share and Cite

MDPI and ACS Style

Li, Y.; Zhan, P.; Pu, R.; Xiang, W.; Meng, X.; Yang, S.; Hu, G.; Zhao, S.; Han, J.; Xia, C.; et al. Transcriptome Analysis of Potential Regulatory Genes under Chemical Doubling in Maize Haploids. Agronomy 2024, 14, 624. https://doi.org/10.3390/agronomy14030624

AMA Style

Li Y, Zhan P, Pu R, Xiang W, Meng X, Yang S, Hu G, Zhao S, Han J, Xia C, et al. Transcriptome Analysis of Potential Regulatory Genes under Chemical Doubling in Maize Haploids. Agronomy. 2024; 14(3):624. https://doi.org/10.3390/agronomy14030624

Chicago/Turabian Style

Li, Youqiang, Penglin Zhan, Rumin Pu, Wenqi Xiang, Xin Meng, Shiqi Yang, Gaojiao Hu, Shuang Zhao, Jialong Han, Chao Xia, and et al. 2024. "Transcriptome Analysis of Potential Regulatory Genes under Chemical Doubling in Maize Haploids" Agronomy 14, no. 3: 624. https://doi.org/10.3390/agronomy14030624

APA Style

Li, Y., Zhan, P., Pu, R., Xiang, W., Meng, X., Yang, S., Hu, G., Zhao, S., Han, J., Xia, C., Lan, H., Wang, Q., Li, J., Lu, Y., Yu, Y., Liao, C., Li, G., & Lin, H. (2024). Transcriptome Analysis of Potential Regulatory Genes under Chemical Doubling in Maize Haploids. Agronomy, 14(3), 624. https://doi.org/10.3390/agronomy14030624

Note that from the first issue of 2016, this journal uses article numbers instead of page numbers. See further details here.

Article Metrics

Back to TopTop