Integrative Analysis of the DUF668 Gene Family in Nicotiana tabacum to Excavate Their Potential Roles in Abiotic Stress Responses
Abstract
1. Introduction
2. Materials and Methods
2.1. Plant Materials and Treatment Assay
2.2. Identification of the NtDUF668 Gene Family
2.3. Physicochemical Analysis of NtDUF668 Family Genes
2.4. Chromosomal Mapping and Replication of DUF668 Gene in Tobacco
2.5. Generation of Phylogenetic Tree of NtDUF668 Family
2.6. Analysis of Gene Structure, Conserved Motif, and Promoter Elements of NtDUF668 Family
2.7. Expression Pattern and Protein Interaction Network of DUF668 Gene Family in Tobacco
2.8. Experimental Treatment and Sampling
2.9. RNA Extraction and qRT-PCR (Quantitative Real-Time PCR) Analysis
2.10. Subcellular Localization Analysis
3. Results
3.1. Identification and Characterization of DUF668 Gene Family in Tobacco
3.2. Phylogenetic Comparison of DUF668 Gene Families from Eight Species
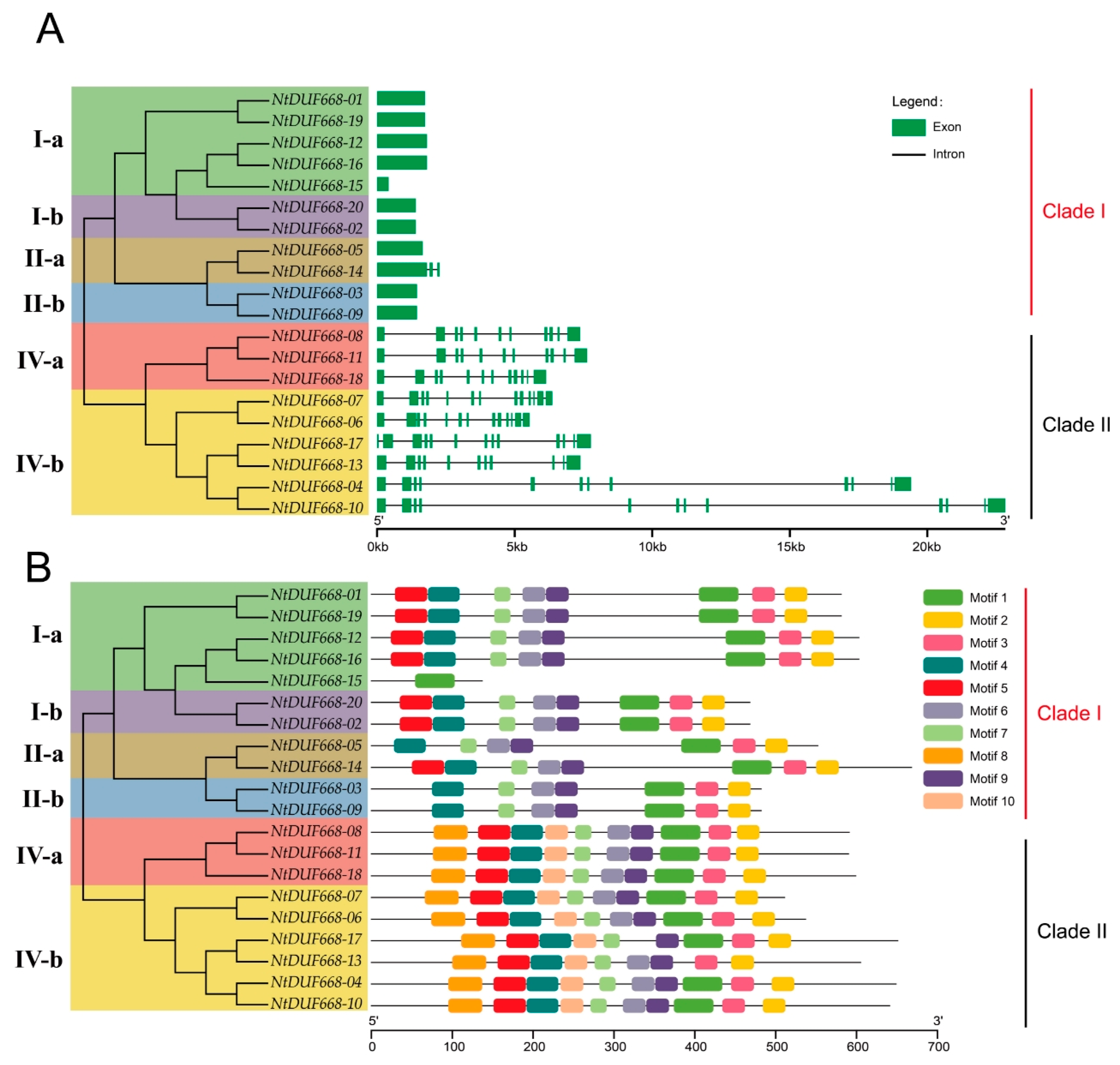
3.3. Analysis of Evolutionary Relationship, Gene Structure, and Conservative Motif of DUF668 Gene in Tobacco
3.4. Analysis of Promoter Cis-Acting Elements of NtDUF668 Gene
3.5. Chromosomal Distribution and Duplication Events
3.6. Investigation of Syntenic Relationships between Nicotiana tabacum and Other Plant Species
3.7. Expression Patterns of DUF668 Gene in Tobacco Specific to Different Tissues
3.8. Dynamic Expression Patterns of NtDUF688s in Response to Abiotic Stresses
3.9. qRT-PCR Analysis of NtDUF668 Candidate Genes
3.10. Analysis of Subcellular Localization
3.11. Predicted Protein–Protein Interaction Networks of NtDUF668 Family Members in Tobacco
4. Discussion
5. Conclusions
Supplementary Materials
Author Contributions
Funding
Data Availability Statement
Acknowledgments
Conflicts of Interest
References
- Van Zelm, E.; Zhang, Y.; Testerink, C. Salt tolerance mechanisms of plants. Annu. Rev. Plant Biol. 2020, 71, 403–433. [Google Scholar] [CrossRef]
- Abbas, A.; Khan, S.; Hussain, N.; Hanjra, M.A.; Akbar, S. Characterizing soil salinity in irrigated agriculture using a remote sensing approach. Phys. Chem. Earth 2013, 55–57, 43–52. [Google Scholar] [CrossRef]
- Wang, J.; Sun, S.; Yin, Y.; Wang, K.; Sun, J.; Tang, Y.; Zhao, J. Water-food-carbon nexus related to the producer-consumer link: A review. Adv. Nutr. 2022, 13, 938–952. [Google Scholar] [CrossRef] [PubMed]
- Fang, Y.; Xiong, L. General mechanisms of drought response and their application in drought resistance improvement in plants. Cell. Mol. Life Sci. 2015, 72, 673–689. [Google Scholar] [CrossRef] [PubMed]
- Gao, Y.; Shao, G.; Cui, J.; Lu, J.; Tian, L.; Song, E.; Zeng, Z. Effects of drought hardening and saline water irrigation on the growth, yield, and quality of tomato. Agronomy 2023, 13, 2351. [Google Scholar] [CrossRef]
- DeFalco, T.A.; Zipfel, C. Molecular mechanisms of early plant pattern-triggered immune signaling. Mol. Cell 2021, 81, 3449–3467. [Google Scholar] [CrossRef]
- Goodstein, D.M.; Shu, S.; Howson, R.; Neupane, R.; Hayes, R.D.; Fazo, J.; Mitros, T.; Dirks, W.; Hellsten, U.; Putnam, N.; et al. Phytozome: A comparative platform for green plant genomics. Nucleic Acids Res. 2012, 40, 1178–1186. [Google Scholar] [CrossRef]
- Zhao, J.; Wang, P.; Gao, W.; Long, Y.; Wang, Y.; Geng, S.; Su, X.; Jiao, Y.; Chen, Q.; Qu, Y. Genome-wide identification of the DUF668 gene family in cotton and expression profiling analysis of GhDUF668 in Gossypium hirsutum under adverse stress. BMC Genom. 2021, 22, 395. [Google Scholar] [CrossRef] [PubMed]
- Smith, P.J.; O’Neill, M.A.; Backe, J.; York, W.S.; Peña, M.J.; Urbanowicz, B.R. Analytical techniques for determining the role of domain of unknown function 579 proteins in the synthesis of O-methylated Plant Polysaccharides. SLAS Technol. 2020, 25, 345–355. [Google Scholar] [CrossRef]
- Mistry, J.; Chuguransky, S.; Williams, L.; Qureshi, M.; Salazar, G.A.; Sonnhammer, E.L.L.; Tosatto, S.C.E.; Paladin, L.; Raj, S.; Richardson, L.J.; et al. Pfam: The protein families database in 2021. Nucleic Acids Res. 2021, 49, D412–D419. [Google Scholar] [CrossRef]
- Araujo, A.C.G.; Guimaraes, P.M.; Mota, A.P.Z.; Guimaraes, L.A.; Pereira, B.M.; Vinson, C.C.; Lacerda, A.L.; Martins, A.C.Q.; Brasileiro, A.C.M. Overexpression of DUF538 from wild arachis enhances plant resistance to Meloidogyne spp. Agronomy 2021, 11, 559. [Google Scholar] [CrossRef]
- Li, L.; Xie, C.; Ye, T.; Xu, J.; Chen, R.; Gao, X.; Zhu, J.; Xu, Z. Molecular characterization, expression pattern and function analysis of the rice OsDUF866 family. Biotechnol. Biotechnol. Equip. 2017, 31, 243–249. [Google Scholar] [CrossRef]
- Li, L.H.; Lv, M.M.; Li, X.; Ye, T.Z.; He, X.; Rong, S.H.; Dong, Y.L.; Guan, Y.; Gao, X.L.; Zhu, J.Q.; et al. The rice OsDUF810 family: OsDUF810.7 may be involved in the tolerance to salt and drought. Mol. Biol. 2018, 52, 489–496. [Google Scholar] [CrossRef]
- Nabi, R.B.S.; Tayade, R.; Imran, Q.M.; Hussain, A.; Shahid, M.; Yun, B.W. Functional insight of nitric-oxide induced DUF genes in Arabidopsis thaliana. Front. Plant Sci. 2020, 11, 1041. [Google Scholar] [CrossRef] [PubMed]
- Guo, C.; Luo, C.; Guo, L.; Li, M.; Guo, X.; Zhang, Y.; Wang, L.; Chen, L. OsSIDP366, a DUF1644 gene, positively regulates responses to drought and salt stresses in rice. J. Integr. Plant Biol. 2016, 58, 492–502. [Google Scholar] [CrossRef] [PubMed]
- Ge, L.; Guo, H.; Li, X.; Tang, M.; Guo, C.; Bao, H.; Huang, L.; Yi, Y.; Cui, Y.; Chen, L. OsSIDP301, a member of the DUF1644 family, negatively regulates salt stress and grain size in rice. Front Plant Sci. 2022, 13, 863233. [Google Scholar] [CrossRef]
- Li, L.; Ye, T.; Xu, J.; Xie, C.; Gao, X.; Chen, R.; Zhu, J.; Xu, Z. Molecular characterization and function analysis of the rice OsDUF946 family. Biotechnol. Biotechnol. Equip. 2017, 31, 477–485. [Google Scholar] [CrossRef]
- Zhong, H.; Zhang, H.; Guo, R.; Wang, Q.; Huang, X.; Liao, J.; Li, Y.; Huang, Y.; Wang, Z. Characterization and functional divergence of a novel DUF668 gene family in rice based on comprehensive expression patterns. Genes 2019, 10, 980. [Google Scholar] [CrossRef] [PubMed]
- Yin, X.; Yuan, Y.; Han, X.; Han, S.; Li, Y.; Ma, D.; Fang, Z. Genome-wide identification, characterization, and expression profiling of TaDUF668 gene family in Triticum aestivum. Agronomy 2023, 13, 2178. [Google Scholar] [CrossRef]
- Zaynab, M.; Sharif, Y.; Xu, Z.; Fiaz, S.; Al-Yahyai, R.; Yadikar, H.A.; Al Kashgry, N.A.T.; Qari, S.H.; Sadder, M.; Li, S. Genome-wide analysis and expression profiling of DUF668 genes in Glycine Max under salt stress. Plants 2023, 12, 2923. [Google Scholar] [CrossRef]
- Liu, E.; Li, Z.; Luo, Z.; Xu, L.; Jin, P.; Ji, S.; Zhou, G.; Wang, Z.; Zhou, Z.; Zhang, H. Genome-wide identification of DUF668 Gene family and expression analysis under drought and salt stresses in sweet potato [Ipomoea Batatas (L.) Lam]. Genes 2023, 14, 217. [Google Scholar] [CrossRef] [PubMed]
- Kurotani, K.I.; Hirakawa, H.; Shirasawa, K.; Tanizawa, Y.; Nakamura, Y.; Isobe, S.; Notaguchi, M. Genome sequence and analysis of Nicotiana benthamiana, the model plant for interactions between organisms. Plant Cell Physiol. 2023, 64, 248–257. [Google Scholar] [CrossRef] [PubMed]
- Sierro, N.; Battey, J.N.D.; Ouadi, S.; Bakaher, N.; Bovet, L.; Willig, A.; Goepfert, S.; Peitsch, M.C.; Ivanov, N.V. The tobacco genome sequence and its comparison with those of tomato and potato. Nat. Commun. 2014, 5, 3833. [Google Scholar] [CrossRef] [PubMed]
- Liu, D.; Li, Y.-Y.; Zhou, Z.-C.; Xiang, X.; Liu, X.; Wang, J.; Hu, Z.-R.; Xiang, S.-P.; Li, W.; Xiao, Q.-Z.; et al. Tobacco transcription factor BHLH123 improves salt tolerance by activating NADPH oxidase NtRbohE expression. Plant Physiol. 2021, 186, 1706–1720. [Google Scholar] [CrossRef] [PubMed]
- Ne, E.M.İ.; Aras, S. Identification and characterization of the Pvul-GASA gene family in the Phaseolus vulgaris and expression patterns under salt stress. Turk. J. Bot. 2021, 45, 655–670. [Google Scholar] [CrossRef]
- Edwards, K.D.; Fernandez-Pozo, N.; Drake-Stowe, K.; Humphry, M.; Evans, A.D.; Bombarely, A.; Allen, F.; Hurst, R.; White, B.; Kernodle, S.P.; et al. A reference genome for Nicotiana tabacum enables map-based cloning of homeologous loci implicated in nitrogen utilization efficiency. BMC Genom. 2017, 18, 448. [Google Scholar] [CrossRef]
- Potter, S.C.; Luciani, A.; Eddy, S.R.; Park, Y.; Lopez, R.; Finn, R.D. HMMER web server: 2018 update. Nucleic Acids Res. 2018, 46, W200–W204. [Google Scholar] [CrossRef]
- Jiang, Y.; Li, Z.; Li, W.; Cheng, H.; Zhao, W.; Li, T.; Sun, B.; You, Q.; Zhou, D. Genome-wide analysis revealed NBS-LRR gene candidates associated with bacterial wilt resistance in eggplant (Solanum Melongena L.). Agronomy 2023, 13, 2583. [Google Scholar] [CrossRef]
- Chou, K.C.; Shen, H. Bin Cell-PLoc: A package of web servers for predicting subcellular localization of proteins in various organisms. Nat. Protoc. 2008, 3, 153–162. [Google Scholar] [CrossRef]
- Chen, C.; Chen, H.; Zhang, Y.; Thomas, H.R.; Frank, M.H.; He, Y.; Xia, R. TBtools: An integrative toolkit developed for interactive analyses of big biological data. Mol. Plant 2020, 13, 1194–1202. [Google Scholar] [CrossRef] [PubMed]
- Wang, Y.; Tang, H.; Debarry, J.D.; Tan, X.; Li, J.; Wang, X.; Lee, T.H.; Jin, H.; Marler, B.; Guo, H.; et al. MCScanX: A toolkit for detection and evolutionary analysis of gene synteny and collinearity. Nucleic Acids Res. 2012, 40, e49. [Google Scholar] [CrossRef]
- Zhang, Z. KaKs_Calculator 3.0: Calculating selective pressure on coding and non-coding sequences. Genom. Proteom. Bioinform. 2022, 20, 536–540. [Google Scholar] [CrossRef]
- Kumar, S.; Stecher, G.; Tamura, K. MEGA7: Molecular evolutionary genetics analysis version 7.0 for bigger datasets. Mol. Biol. Evol. 2016, 33, 1870–1874. [Google Scholar] [CrossRef]
- Hu, B.; Jin, J.; Guo, A.Y.; Zhang, H.; Luo, J.; Gao, G. GSDS 2.0: An upgraded gene feature visualization server. Bioinformatics 2015, 31, 1296–1297. [Google Scholar] [CrossRef]
- Bailey, T.L.; Johnson, J.; Grant, C.E.; Noble, W.S. The MEME suite. Nucleic Acids Res. 2015, 43, W39–W49. [Google Scholar] [CrossRef]
- Lescot, M.; Déhais, P.; Thijs, G.; Marchal, K.; Moreau, Y.; Van De Peer, Y.; Rouzé, P.; Rombauts, S. PlantCARE, a database of plant cis-acting regulatory elements and a portal to tools for in silico analysis of promoter sequences. Nucleic Acids Res. 2002, 30, 325–327. [Google Scholar] [CrossRef] [PubMed]
- Wang, Q.; Zhang, Z.; Guo, C.; Zhao, X.; Li, Z.; Mou, Y.; Sun, Q.; Wang, J.; Yuan, C.; Li, C.; et al. Hsf transcription factor gene family in peanut (Arachis Hypogaea L.): Genome-wide characterization and expression analysis under drought and salt stresses. Front. Plant Sci. 2023, 14, 1214732. [Google Scholar] [CrossRef] [PubMed]
- Chano, V.; Gailing, O.; Collada, C.; Soto, Á. Differential gene expression analysis of the resprouting process in Pinus canariensis provides new insights into a rare trait in conifers. Plant Growth Regul. 2023, 100, 717–731. [Google Scholar] [CrossRef]
- Dai, W.; Wang, M.; Gong, X.; Liu, J.H. The transcription factor FcWRKY40 of fortunella crassifolia functions positively in salt tolerance through modulation of ion homeostasis and proline biosynthesis by directly regulating SOS2 and P5CS1 homologs. New Phytol. 2018, 219, 972–989. [Google Scholar] [CrossRef]
- Hou, H.; Jia, H.; Yan, Q.; Wang, X. Overexpression of a SBP-Box gene (VpSBP16) from chinese Wild vitis species in arabidopsis improves salinity and drought stress tolerance. Int. J. Mol. Sci. 2018, 19, 940. [Google Scholar] [CrossRef] [PubMed]
- McAdam, S.A.M.; Manandhar, A.; Kane, C.N.; Mercado-Reyes, J.A. Passive stomatal closure under extreme drought in an angiosperm species. J. Exp. Bot. 2023. [Google Scholar] [CrossRef] [PubMed]
- Yu, Z.; Duan, X.; Luo, L.; Dai, S.; Ding, Z.; Xia, G. How plant hormones mediate salt stress responses. Trends Plant Sci. 2020, 25, 1117–1130. [Google Scholar] [CrossRef] [PubMed]










| Gene ID | Gene Name | ORF/bp | Protein Length/aa | RMW/kDa | pI | Instability Index | Aliphatic Index | GRAVY | Subcellular Localization |
|---|---|---|---|---|---|---|---|---|---|
| Nitab4.5_0001922g0110.1 | NtDUF668-01 | 1746 | 581 | 65,776.45 | 9.14 | 49.25 | 90.96 | −0.273 | Chloroplast and Nucleus |
| Nitab4.5_0000072g0330.1 | NtDUF668-02 | 1407 | 468 | 53,281.79 | 9.54 | 42.31 | 96.09 | −0.197 | Cell membrane and Nucleus |
| Nitab4.5_0004475g0010.1 | NtDUF668-03 | 1449 | 482 | 54,630.13 | 9.01 | 43.08 | 90.48 | −0.373 | Chloroplast and Nucleus |
| Nitab4.5_0000159g0080.1 | NtDUF668-04 | 1950 | 649 | 72,453.5 | 8.11 | 45.65 | 89.24 | −0.414 | Chloroplast and Nucleus |
| Nitab4.5_0000342g0210.1 | NtDUF668-05 | 1659 | 552 | 62,009 | 8.05 | 53.51 | 89.91 | −0.317 | Nucleus |
| Nitab4.5_0002641g0090.1 | NtDUF668-06 | 1614 | 537 | 60,391.02 | 8.53 | 51.86 | 90.58 | −0.419 | Chloroplast and Nucleus |
| Nitab4.5_0003952g0010.1 | NtDUF668-07 | 1536 | 511 | 57,432.25 | 6.53 | 53.18 | 91.19 | −0.448 | Chloroplast and Nucleus |
| Nitab4.5_0000337g0090.1 | NtDUF668-08 | 1776 | 591 | 66,167.91 | 9.37 | 54.95 | 84.81 | −0.534 | Nucleus |
| Nitab4.5_0002170g0090.1 | NtDUF668-09 | 1449 | 482 | 54,819.32 | 9.02 | 44.25 | 90.06 | −0.385 | Nucleus |
| Nitab4.5_0000531g0020.1 | NtDUF668-10 | 1926 | 641 | 71,384.16 | 8.44 | 47.22 | 87.93 | −0.425 | Chloroplast and Nucleus |
| Nitab4.5_0003251g0030.1 | NtDUF668-11 | 1773 | 590 | 66,028.67 | 9.21 | 54.52 | 85.76 | −0.507 | Nucleus |
| Nitab4.5_0005421g0010.1 | NtDUF668-12 | 1812 | 603 | 67,493.92 | 9.15 | 38.99 | 82.79 | −0.372 | Chloroplast |
| Nitab4.5_0006501g0020.1 | NtDUF668-13 | 1818 | 605 | 67,564.8 | 8.79 | 43.9 | 84.13 | −0.499 | Nucleus |
| Nitab4.5_0007234g0010.1 | NtDUF668-14 | 2007 | 668 | 75,147.06 | 8.5 | 49.98 | 92.19 | −0.305 | Nucleus |
| Nitab4.5_0008915g0010.1 | NtDUF668-15 | 414 | 137 | 14,729.82 | 9.55 | 36.6 | 77.74 | −0.303 | Cell membrane, Chloroplast, and Nucleus |
| Nitab4.5_0009688g0010.1 | NtDUF668-16 | 1812 | 603 | 67,621.92 | 9.26 | 41.3 | 82.32 | −0.404 | Chloroplast |
| Nitab4.5_0010710g0020.1 | NtDUF668-17 | 1956 | 651 | 72,607.72 | 9.22 | 43.97 | 84.64 | −0.486 | Nucleus |
| Nitab4.5_0011198g0020.1 | NtDUF668-18 | 1800 | 599 | 66,725.27 | 9.33 | 38.05 | 81.59 | −0.511 | Chloroplast and Nucleus |
| Nitab4.5_0011545g0010.1 | NtDUF668-19 | 1746 | 581 | 65,777.33 | 8.98 | 51.68 | 92.15 | −0.26 | Nucleus |
| Nitab4.5_0013050g0010.1 | NtDUF668-20 | 1407 | 468 | 53,176.68 | 9.54 | 43.15 | 97.14 | −0.176 | Nucleus |
| Gene Pairs | Ka | Ks | Ka/Ks |
|---|---|---|---|
| NtDUF668-03/NtDUF668-09 | 0.014 | 0.162 | 0.086 |
| NtDUF668-06/NtDUF668-07 | 0.032 | 0.115 | 0.278 |
Disclaimer/Publisher’s Note: The statements, opinions and data contained in all publications are solely those of the individual author(s) and contributor(s) and not of MDPI and/or the editor(s). MDPI and/or the editor(s) disclaim responsibility for any injury to people or property resulting from any ideas, methods, instructions or products referred to in the content. |
© 2024 by the authors. Licensee MDPI, Basel, Switzerland. This article is an open access article distributed under the terms and conditions of the Creative Commons Attribution (CC BY) license (https://creativecommons.org/licenses/by/4.0/).
Share and Cite
Zhang, Z.; Zhang, Z.; Akher, S.A.; Xue, J.; Wang, J.; Guo, C.; Li, Z.; Guo, Y. Integrative Analysis of the DUF668 Gene Family in Nicotiana tabacum to Excavate Their Potential Roles in Abiotic Stress Responses. Agronomy 2024, 14, 445. https://doi.org/10.3390/agronomy14030445
Zhang Z, Zhang Z, Akher SA, Xue J, Wang J, Guo C, Li Z, Guo Y. Integrative Analysis of the DUF668 Gene Family in Nicotiana tabacum to Excavate Their Potential Roles in Abiotic Stress Responses. Agronomy. 2024; 14(3):445. https://doi.org/10.3390/agronomy14030445
Chicago/Turabian StyleZhang, Zhenbiao, Zhongqi Zhang, Sayed Abdul Akher, Jin Xue, Jie Wang, Cun Guo, Zhiyuan Li, and Yongfeng Guo. 2024. "Integrative Analysis of the DUF668 Gene Family in Nicotiana tabacum to Excavate Their Potential Roles in Abiotic Stress Responses" Agronomy 14, no. 3: 445. https://doi.org/10.3390/agronomy14030445
APA StyleZhang, Z., Zhang, Z., Akher, S. A., Xue, J., Wang, J., Guo, C., Li, Z., & Guo, Y. (2024). Integrative Analysis of the DUF668 Gene Family in Nicotiana tabacum to Excavate Their Potential Roles in Abiotic Stress Responses. Agronomy, 14(3), 445. https://doi.org/10.3390/agronomy14030445

