Automated Mulched Transplanting of Angelica Seedlings Using a Pneumatic Sowing Device
Abstract
1. Introduction
2. Agronomy and Device Structure
2.1. Characteristics of Angelica Seedlings
2.2. Agronomic Requirements
2.3. Overall Structure of the Transplanting Machine
2.4. Structure and Working Principle of the Pneumatic Hole-Sowing Device
3. Materials and Methods
3.1. Key Mechanism Design
3.1.1. Reciprocating Mechanism
3.1.2. Opening and Closing Mechanism
- (1)
- Throughout the operation, the hole maker should remain in a vertical position to ensure that the Angelica seedlings fall in an upright position;
- (2)
- When opening the split-cone, both the movable and passive jaws should open simultaneously, meaning the opening extent of the jaws on both sides must be synchronized.
3.1.3. Delayed Closing Mechanism
3.2. Key Parameters of the Hole Maker
- Free fall stage: Seedlings fall freely;
- Collision stage: Seedlings collide with the inner wall of the hole maker;
- Contact stage: Seedlings make contact with the conical tip of the hole maker;
- Sliding stage: Seedlings slide along the inner wall surface;
- Static stage: Seedlings come to rest at the bottom of the hole maker.

4. System Design
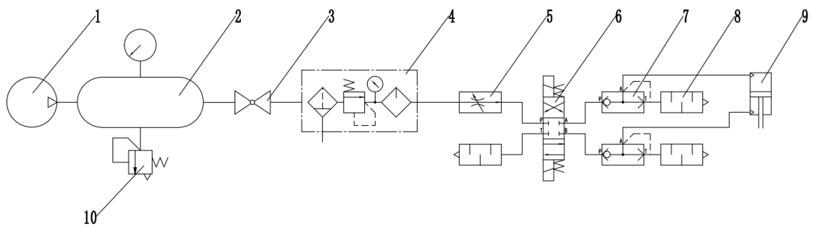
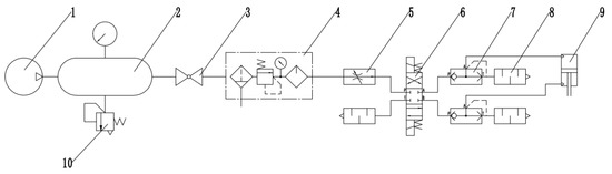
4.1. Pneumatic System Design
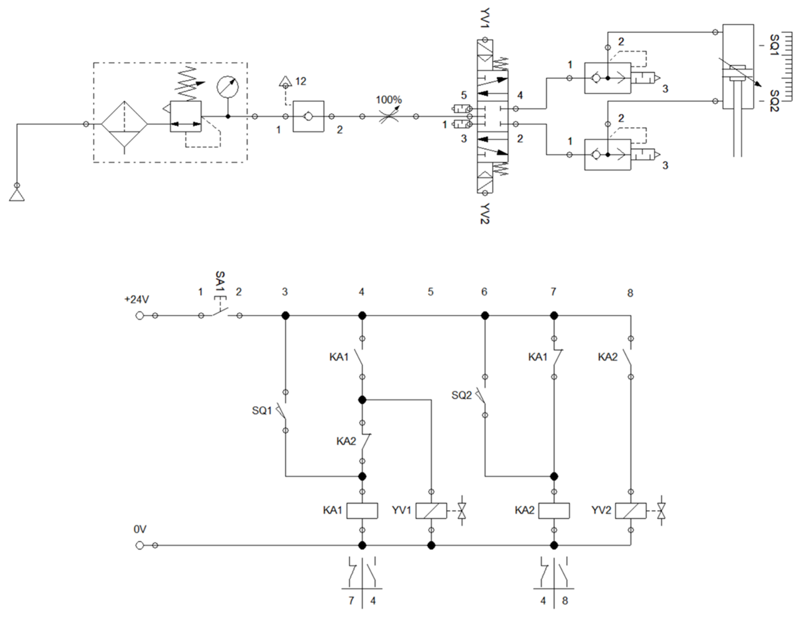
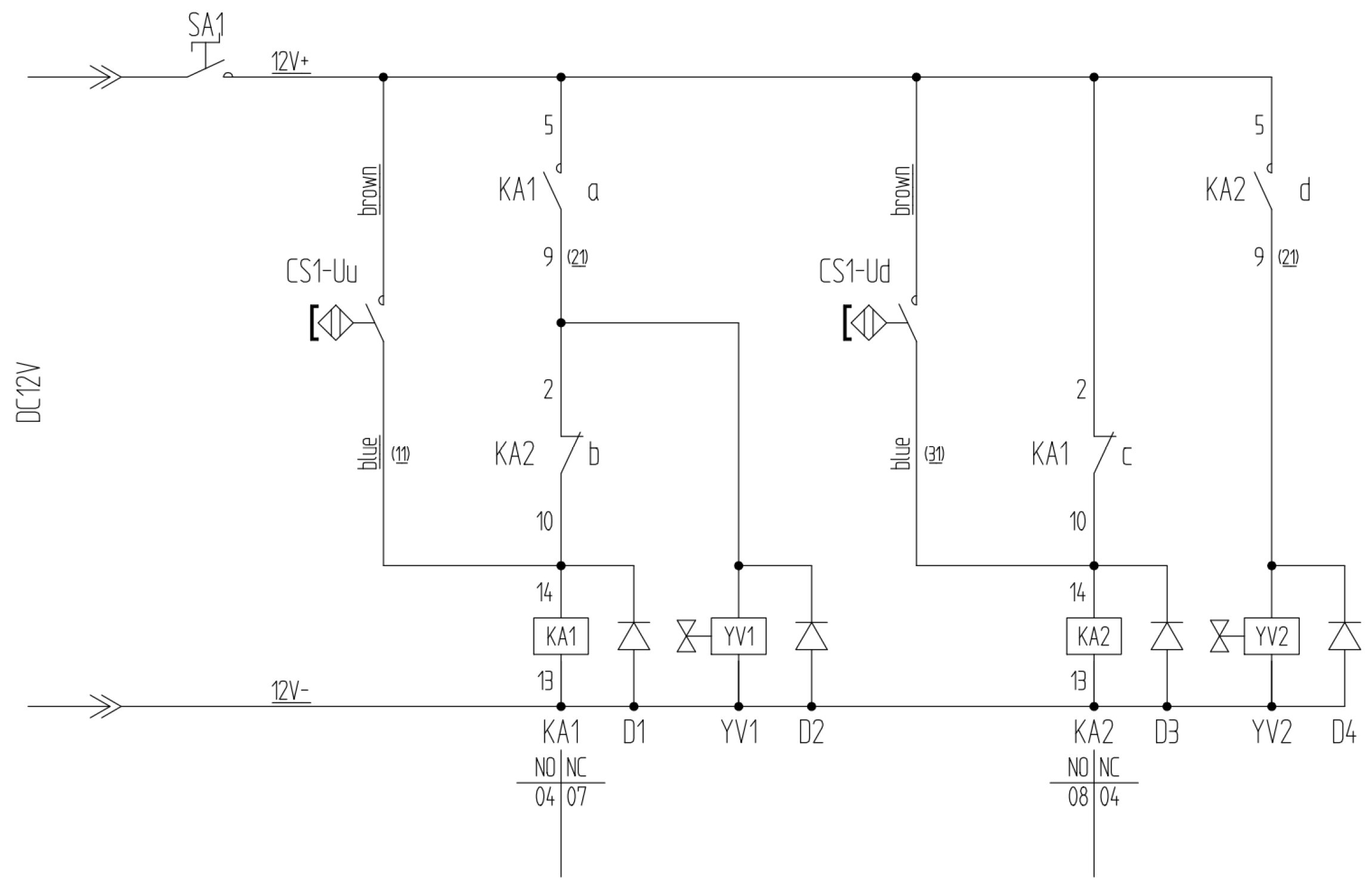
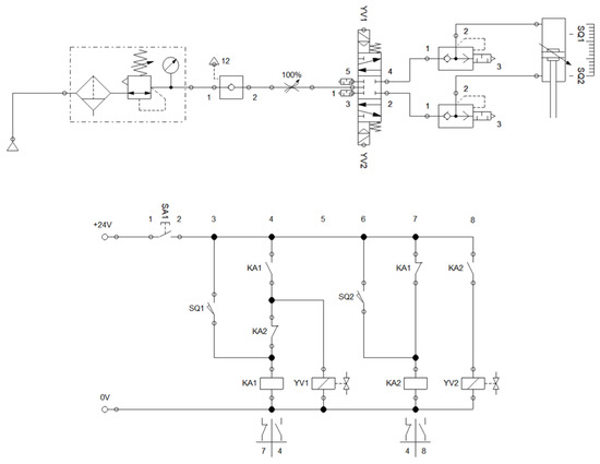
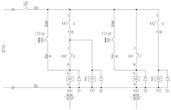
4.2. Control System Design and Operation Process
4.2.1. System Requirements
4.2.2. Control Principle
5. DEM–MBD Coupled Performance Simulation
5.1. Multi-Body Dynamics Modeling
5.2. Discrete Element Mode
5.2.1. Soil Particle Parameters and Contact Model
5.2.2. Discrete Element Model of Soil
5.3. Coupled Simulation Model
5.4. Evaluation Criteria for Hole Formation Performance
5.5. Analysis of Soil Motion
6. Results
6.1. Test Materials and Equipment
6.2. Test Area Division
6.3. Test Scheme
6.4. Test Results
- d1: Number of measurement points where the seeding depth is less than 40 mm (d < 40 mm);
- d2: Number of measurement points where the seeding depth is between 40 mm and 60 mm (40 mm ≤ d ≤ 60 mm);
- d3: Number of measurement points where the seeding depth is greater than 60 mm (d > 60 mm);
- D1: Number of measurement points where the hole spacing is less than 290 mm (D < 290 mm);
- D2: Number of measurement points where the hole spacing is between 290 mm and 310 mm (290 mm ≤ D ≤ 310 mm);
- D3: Number of measurement points where the hole spacing is greater than 310 mm (D > 310 mm);
- c1: Number of measurement points where the misalignment between the mulch hole and seed hole is less than 45 mm (c < 45 mm);
- c2: Number of measurement points where the misalignment is greater than or equal to 45 mm (c ≥ 45 mm);
- ε: Seeding depth qualification rate (%);
- τ: Hole misalignment rate (%);
- ζ: Hole spacing qualification rate (%).
7. Conclusions
Author Contributions
Funding
Data Availability Statement
Conflicts of Interest
References
- Li, L.; Xu, Y.; Pan, Z.; Zhang, H.; Sun, T.; Zhai, Y. Design and Experiment of Sweet Potato Up-Film Transplanting Device with a Boat-Bottom Posture. Agriculture 2022, 12, 1716. [Google Scholar] [CrossRef]
- Jiang, L.; Zhu, T.; Tang, Q.; Wu, J.; Jiang, D.; Huang, M. Mechanical Characteristics Testing and Parameter Optimization of Rapeseed Blanket Seedling Conveying for Transplanters. Agriculture 2024, 14, 699. [Google Scholar] [CrossRef]
- Xie, S.; Yang, S.; Liu, J.; Song, L.; Xie, Q.; Duan, T. Development of the Seedling Taking and Throwing Device with Oblique Insertion and Plug Clipping for Vegetable Transplanters. Trans. Chin. Soc. Agric. Eng. 2020, 36, 1–10. (In Chinese) [Google Scholar]
- Xiang, W.; Wu, M.; Guan, C.; He, Y.; Luo, H.; Yan, B. Design and Test of Transplanting Hole-forming Machine for Rapeseed Potted Seedlings. Trans. Chin. Soc. Agric. Mach. 2017, 48, 40–48+58. (In Chinese) [Google Scholar]
- Kumar, G.V.P.; Raheman, H. Development of a walk-behind type hand tractor powered vegetable transplanter for paper pot seedlings. Biosyst. Eng. 2011, 110, 189–197. [Google Scholar] [CrossRef]
- Khadatkar, A.; Mathur, S.M.; Dubey, K.; BhusanaBabu, V. Development of embedded automatic transplanting system in seedling transplanters for precision agriculture. Artif. Intell. Agric. 2021, 5, 175–184. [Google Scholar] [CrossRef]
- Paradkar, V.; Raheman, H.; K, R. Development of a metering mechanism with serial robotic arm for handling paper pot seedlings in a vegetable transplanter. Artif. Intell. Agric. 2021, 5, 52–63. [Google Scholar] [CrossRef]
- Lungkapin, J.; Salokhe, V.M.; Nakashima, R.K.H. Design and Development of a Cassava Planter. Trans. ASABE 2009, 52, 393–399. [Google Scholar] [CrossRef]
- Zhang, Z.; Tian, S.; Chen, C.; Hu, J.; Tai, X. Morphological characteristics of cabbage plants suitable for mechanical transplanting. Acta Agric. Shanghai 2021, 37, 101–107. (In Chinese) [Google Scholar]
- Liu, M.; Hu, X.; Liao, Y.; Liao, Q.; Wan, X.; Ji, M. Morphological Parameters Characteristics of Mechanically Transplanted Plant in Suitable Transplanting Period for Different Rape Varieties. Trans. Chin. Soc. Agric. Eng. 2015, 31, 79–88. (In Chinese) [Google Scholar]
- Renius, K.T. Tractor and Implement. In Fundamentals of Tractor Design; Springer: Cham, Switzerland, 2020. [Google Scholar] [CrossRef]
- Morling, R.W. Agricultural Tractor Hitches—Analysis of Design Requirements; ASAE Lecture Series No. 5; ASAE: St. Joseph, MI, USA, 1979. [Google Scholar]
- Kešner, A.; Chotěborský, R.; Linda, M.; Hromasová, M.; Katinas, E.; Sutanto, H. Stress distribution on a soil tillage machine frame segment with a chisel shank simulated using discrete element and finite element methods and validate by experiment. Biosyst. Eng. 2021, 209, 125–138. [Google Scholar] [CrossRef]
- Bassett, J.H. Agricultural Planter. U.S. Patent No. 5,709,271, 20 January 1998. [Google Scholar]
- Stoss, K.J.; Sobotzik, J.; Shi, B.; Kreis, E.R. Tractor Power for Implement Operation: Mechanical, Hydraulic, and Electrical: An Overview; American Society of Agricultural and Biological Engineers: St. Joseph, MI, USA, 2013; pp. 1–25. [Google Scholar]
- Zeng, D. Mechanical Soil Dynamics; Science and Technology Press: Beijing, China, 1995. [Google Scholar]
- Qin, K.; Lang, X.; Shen, Z.; Wu, Z.; Bi, H.; Cao, C.; Sun, Y.; Ge, J.; Fang, L. Design and Experiment of Reciprocating Furrowing and Loosening Machine for Tea Garden. Trans. Chin. Soc. Agric. Mach. 2024, 55, 29–39. (In Chinese) [Google Scholar]
- Han, C.; Xu, Y.; You, J.; Zhang, J.; Yuan, P. Parameter Optimization of Opener of Semi-automatic Transplanter for Watermelon Seedlings Raised on Compression Substrate. Trans. Chin. Soc. Agric. Eng. 2019, 35, 48–56. (In Chinese) [Google Scholar]
- Jin, X.; Ji, J.; Liu, W.; He, Y.; Du, X. Structural Optimization of Duckbilled Transplanter Based on Dynamic Model of Pot Seedling Movement. Trans. Chin. Soc. Agric. Eng. 2018, 34, 58–67. (In Chinese) [Google Scholar]
- Lawrence, M.J. A pneumatic dibbling machine for plastic mulch. Appl. Eng. Agric. 2007, 23, 419–424. [Google Scholar] [CrossRef]
- SOLIDWORKS Home Page. Available online: https://www.solidworks.com (accessed on 8 December 2024).
- FunctionBay China Home Page. Available online: https://recurdyn.cn (accessed on 8 December 2024).
- Altair EDEM Home Page. Available online: https://www.altair.com.cn/edem/ (accessed on 8 December 2024).
- Horabik, J.; Molenda, M. Parameters and contact models for DEM simulations of agricultural granular materials: A review. Biosyst. Eng. 2016, 147, 206–225. [Google Scholar] [CrossRef]
- Zeng, Y.; Jiang, X.; Wu, M.; Zhao, Z.; Tang, L.; Li, P. Development of the Layered Cut and Throw Ditching Blade Groups for Oil Tea Forest Based on DEM-MBD. Trans. Chin. Soc. Agric. Eng. 2024, 40, 30–42. (In Chinese) [Google Scholar]
- Deng, H.; Dai, F.; Shi, R.; Song, X.; Zhao, W.; Pan, H. Simulation of Full-film Double-row Furrow Roller Hole Fertiliser Application Based on DEM-MBD Coupling and Research on its Water and Fertiliser Transport Law. Biosyst. Eng. 2024, 239, 190–206. [Google Scholar] [CrossRef]
- Shi, L.; Zhao, W.; Hua, C.; Rao, G.; Guo, J.; Wang, Z. Study on the Intercropping Mechanism and Seeding Improvement of the Cavity Planter with Vertical Insertion Using DEM-MBD Coupling Method. Agriculture 2022, 12, 1567. [Google Scholar] [CrossRef]
- Wang, G. Discrete Element Method and Its Practice on EDEM; Northwestern Polytechnical University Press: Xi’an, China, 2010; pp. 2–58. [Google Scholar]
- Quan, W.; Wu, M.; Luo, H.; Chen, C.; Xie, W. Soil Hole Opening Methods and Parameters Optimization of Pot Seedling Transplanting Machine for Rapeseed. Trans. Chin. Soc. Agric. Eng. 2020, 36, 13–21. (In Chinese) [Google Scholar]
- NY/T987-2006; Quality of Film Mulch Seeder Operation. Standards of China: Beijing, China, 2006. (In Chinese)





















| Morphological Parameter | Max | Min | Standard Deviations |
|---|---|---|---|
| Seedling Length LZ | 142.13 mm | 55.17 mm | 17.60 mm |
| Root Length LR | 131.39 mm | 45.91 mm | 17.80 mm |
| Seedling Width B | 50.10 mm | 6.72 mm | 9.16 mm |
| Root Diameter Dr | 9.36 mm | 4.21 mm | 1.13 mm |
| Seedling Weight W | 1.7671 g | 0.5058 g | 0.3056 g |
| Planting Requirement | Description |
|---|---|
| Planting Time | Sow seeds in June to raise seedlings, digging up seedlings in mid-October, storing in a cool, dry place. Hole transplanting in spring after the soil thaws, with March being the optimal time for hole-sowing transplant. |
| Planting Density | 10,000–20,000 plants/mu |
| Row Spacing | 25 cm |
| Plant Spacing | 20~30 cm |
| Soil Requirements | Loose, well-aerated soil; sandy loam rich in humus and with a deep topsoil layer is preferred. |
| Parameter | Values |
|---|---|
| Air Pressure | 0.4 MPa |
| Throttle Valve Opening | 80% |
| Cylinder Diameter and Stroke | 80 mm × 300 mm |
| Cylinder Scale Label SQ1 Position | 50 mm |
| Cylinder Scale Label SQ2 Position | 250 mm |
| Initial Piston Position | 150 mm |
| Component | Description | Quantity |
|---|---|---|
| Battery | 12 V | 1 |
| Solenoid valve | 3-position 5-way | 2 |
| Intermediate relay | 12 V | 4 |
| Solid state sensor | CS1-U | 4 |
| Regulator | 8–36 V to 12 V | 1 |
| DC miniature circuit breaker | number of poles: 1 P rated current: 16 A | 1 |
| Component | Joint Type |
|---|---|
| Base and Active Jaw | Revolute |
| Bearing Seat and Rolling Bearing | Revolute |
| Base and Bearing Seat | Mobile subs |
| Base and Passive Jaw | Revolute |
| Bearing Seat and Ground | Mobile subs |
| Active Jaw and Passive Jaw | Spring Force |
| Parameter | Value | Source | |
|---|---|---|---|
| Soil Value | Steel Value | ||
| Density/kg·m−3 | 2600 | 7965 | [25,26,27] |
| Poisson’s Ratio | 0.30 | 0.30 | |
| Shear Modulus/Pa | 5.00 × 107 | 7.90 × 107 | |
| Coefficient of Restitution (with soil) | 0.21 | 0.54 | |
| Static Friction Coefficient (with soil) | 0.68 | 0.31 | |
| Rolling Friction Coefficient (with soil) | 0.27 | 0.13 | |
| Test Number | Sowing Depth Under Film | Hole Spacing | Hole Misalignment | ε/(%) | τ/(%) | ζ/(%) | |||||
|---|---|---|---|---|---|---|---|---|---|---|---|
| d1 | d2 | d3 | D1 | D2 | D3 | c1 | c2 | ||||
| 1 | 0 | 9 | 1 | 0 | 8 | 2 | 10 | 0 | 90 | 0 | 80 |
| 2 | 0 | 9 | 1 | 0 | 9 | 1 | 9 | 1 | 90 | 10 | 90 |
| 3 | 0 | 10 | 0 | 0 | 8 | 2 | 10 | 0 | 100 | 0 | 80 |
| average | 0 | 9.3 | 0.7 | 0 | 8.3 | 1.7 | 9.7 | 0.3 | 93 | 3 | 83 |
Disclaimer/Publisher’s Note: The statements, opinions and data contained in all publications are solely those of the individual author(s) and contributor(s) and not of MDPI and/or the editor(s). MDPI and/or the editor(s) disclaim responsibility for any injury to people or property resulting from any ideas, methods, instructions or products referred to in the content. |
© 2024 by the authors. Licensee MDPI, Basel, Switzerland. This article is an open access article distributed under the terms and conditions of the Creative Commons Attribution (CC BY) license (https://creativecommons.org/licenses/by/4.0/).
Share and Cite
Wang, H.; Sun, W.; Wang, H.; Simionescu, P.A. Automated Mulched Transplanting of Angelica Seedlings Using a Pneumatic Sowing Device. Agronomy 2024, 14, 3076. https://doi.org/10.3390/agronomy14123076
Wang H, Sun W, Wang H, Simionescu PA. Automated Mulched Transplanting of Angelica Seedlings Using a Pneumatic Sowing Device. Agronomy. 2024; 14(12):3076. https://doi.org/10.3390/agronomy14123076
Chicago/Turabian StyleWang, Hengtai, Wei Sun, Hucun Wang, and Petru A. Simionescu. 2024. "Automated Mulched Transplanting of Angelica Seedlings Using a Pneumatic Sowing Device" Agronomy 14, no. 12: 3076. https://doi.org/10.3390/agronomy14123076
APA StyleWang, H., Sun, W., Wang, H., & Simionescu, P. A. (2024). Automated Mulched Transplanting of Angelica Seedlings Using a Pneumatic Sowing Device. Agronomy, 14(12), 3076. https://doi.org/10.3390/agronomy14123076

