Abstract
The ridge–furrow plastic mulching technique has been widely applied due to its benefits of increasing temperature, conserving moisture, reducing evaporation, and boosting yields. Hydrus-2D is a computer model designed to simulate the two-dimensional movement of water in soil characterized by a low cost and high flexibility compared to field experiments. This study, based on field experiment data from Jianping County, Liaoning Province, China, during 2017–2018, developed Hydrus-2D models for two distinct field management practices: non-mulched flat cultivation (NM-FC) and mulched ridge tillage (M-RT). Furthermore, it simulated the dynamic changes in farmland water variations during the summer maize growth period (2021–2100) under climate change scenarios, specifically medium and high emission pathways (SSP2-4.5 and SSP5-8.5), based on the FGOALS-g3 model, which exhibits the highest similarity to the climate pattern of Jianping County in the Coupled Model Intercomparison Project Phase 6 (CMIP6) global climate models and the Shared Socioeconomic Pathways (SSPs). The results showed that in the future FGOALS-g3 model, net radiation exhibited a significant upward trend under the SSP2-4.5 scenario (Z = 2.38), while the average air temperature showed a highly significant increase under both SSP2-4.5 and SSP5-8.5 scenarios, with Z-values of 6.48 and 8.90, respectively. The Hydrus-2D model demonstrated high simulation accuracy in both NM-FC and M-RT treatments (R2 ranging from 0.86 to 0.96, with RMSE not exceeding 0.011), accurately simulating the dynamic changes in soil water content (SWC) under future climate change. Compared to NM-FC, M-RT reduced evaporation, increased transpiration, and effectively decreased the leakage caused by increased future precipitation, resulting in a 0.04 and 0.01 cm3/cm3 increase in surface and deep soil SWC, respectively, during the summer maize growing season, significantly improving water use efficiency. Moreover, M-RT treatment reduced the impact coefficients of climate change on various water balance parameters, stabilizing changes in these parameters and SWC under future climate conditions. This study demonstrates the significant advantages of M-RT in coping with climate change, providing key scientific evidence for future agricultural water resource management. These findings offer valuable insights for policymakers and farmers, particularly in developing adaptive land management and irrigation strategies, helping to improve water use efficiency and promote sustainable agricultural practices.
1. Introduction
Soil water content (SWC) is a crucial factor affecting agricultural production. Proper soil moisture not only helps maintain soil structure stability, preventing soil erosion and salinization, but also directly influences crop growth and development. In arid and semi-arid regions, studying the dynamic changes of soil water content in farmland is of great significance for ensuring agricultural production, improving water use efficiency, protecting soil health, coping with climate change, and achieving sustainable agricultural development [1,2]. Studies have shown that in arid and semi-arid regions, optimizing soil water management practices can increase maize yields by 15–20% while reducing water consumption by 30% [3]. The semi-arid northwestern region is one of the major corn-producing areas in China. With the advancement of agricultural technology and policy support, the planting area of summer maize has been expanding annually, making it a major crop in the region. However, in recent years, global warming, the increase in extreme weather events, and seasonal droughts caused by the monsoon climate have posed severe challenges to the growth of summer maize in the region [4,5]. Therefore, optimizing tillage practices and scientifically managing soil moisture to adapt to climate change has become a key focus of agricultural research [6,7,8]. Under the context of water-saving irrigation, ridge tillage and mulching technology has been widely applied in this region due to its advantages in increasing temperature and moisture retention, reducing evaporation, and improving yield [9,10]. However, mulching and ridge tillage alter the natural underlying surface of the farmland, thereby affecting the infiltration process of precipitation and the hydrological cycle during the crop growth period. Therefore, studying the changes in SWC under non-mulched flat cultivation (NM-FC) and mulched ridge tillage (M-RT) conditions in summer maize fields in the semi-arid northwestern Liaoning region can provide technical support and decision-making basis for future agricultural production while also promoting the coordinated development of agriculture and the environment.
Currently, many researchers have studied the effects of ridge tillage and mulching on SWC through field experiments. Li et al. [11] conducted a field experiment in the rain-fed region of the Loess Plateau in China to investigate the effects of M-RT on soil temperature and humidity and maize growth and yield. The study found that M-RT improved soil water storage, temperature, yield, and water use efficiency during maize growth. Mak-Mensah et al. [12] conducted a meta-analysis to evaluate the effects of mulching on soil moisture, crop yield, and water use efficiency under various agricultural environments and climatic conditions in northern China. The results demonstrated that mulching significantly reduced evapotranspiration, increased crop yield, and improved water use efficiency.
With the development and refinement of soil water infiltration equations, along with the rapid advancement of computer numerical simulation technology, the Hydrus-2D model has been widely applied in recent years to simulate soil water movement in farmlands. Compared to traditional field experiments, the Hydrus-2D model offers significant advantages. It not only reduces the time and resource consumption of experiments but also simulates the dynamic changes of soil moisture under complex conditions. Due to mulching-induced horizontal water movement in the soil, rainfall infiltration shifts from one-dimensional to two-dimensional. The Hydrus-2D model, with its rich initial and boundary conditions, facilitates the estimation of actual crop evapotranspiration and deep soil percolation, which are difficult to measure directly in field experiments. It also simulates field hydrological processes under different scenarios, making it suitable for this study [13,14]. Shan et al. [15] used the Hydrus-2D model to simulate the dynamic changes of SWC under drip irrigation conditions and compared the results with direct field measurements, demonstrating that Hydrus-2D can accurately capture the wetting front movement in sloped environments under drip irrigation systems. Singh et al. [16] used the Hydrus-2D model to simulate soil water movement in Indian paddy fields, and the results showed that the model exhibited good accuracy and reliability in simulating soil moisture distribution. Kader et al. [17] simulated the soil water and heat dynamics in rain-fed soybean fields at Gifu University, Japan, using the Hydrus-2D model. The results indicated that the model accurately simulated water and heat changes in the root zone, with reduced soil moisture loss and smaller temperature fluctuations under mulching conditions.
In recent years, the potential impact of future climate change on agricultural production has garnered increasing attention, particularly in arid and semi-arid regions, where climate change may significantly affect soil moisture dynamics and crop yield [18]. Therefore, it is crucial to study soil moisture and crop growth under future climate change scenarios [19]. Coupled Model Intercomparison Project Phase 6 (CMIP6) provides various climate models and future climate scenarios. Compared with Coupled Model Intercomparison Project Phase 5 (CMIP5), CMIP6 offers improved model physical processes, higher resolution, richer simulation datasets, and a broader coverage of scientific fields, enabling more accurate and detailed climate predictions and assessments [20]. In this study, the appropriate CMIP6 models were selected for semi-arid regions and used to simulate the potential impacts of future climate change on soil moisture and agricultural production, helping to assess water resource management strategies under different climate scenarios. Zhang et al. [21] used multi-model ensemble projection data from CMIP6 and the CERES-Rice crop model to simulate the impact of climate change on rice yields in the Northeast Plain of China. The study indicated that future climate has a positive effect on rice yield when considering the CO2 effect. Sultan, Ahmed, Faye and Tramblay [20] investigated the impact of climate change on maize, millet, and sorghum yields in West Africa under CMIP6 climate models. The results showed that, although climate change may have negative effects, the reduction in yields predicted by the CMIP6 models is relatively small, and crop yields could even increase significantly when considering the atmospheric CO2 concentration effect. However, most agricultural studies with CMIP6 models focus on crop yields, with fewer addressing field water balance and SWC changes. By combining CMIP6 climate scenarios with the Hydrus model, it is possible to simulate changes in SWC and water balance under future climate conditions, thereby assessing the potential impact of climate change on agricultural production.
Subsequently, the calibrated model was used to simulate and analyze changes in SWC and water balance for the two surface treatments under future climate scenarios projected by CMIP6, and the impact factors of future meteorological variables on various water balance parameters were investigated.
Through this study, we aim to elucidate the soil moisture dynamics of summer maize fields under NM-FC and M-RT treatments in the semi-arid region of northwestern Liaoning, China, and assess the potential impacts of future climate change on soil moisture and agricultural production to support the development of adaptive agricultural management strategies in the region.
2. Materials and Methods
2.1. Study Area Overview
This experiment was conducted at the Water-Saving Irrigation Experimental Station in Jianping County, Chaoyang City, Liaoning Province, China (119.30° E, 41.78° N, elevation 512 m) (Figure 1). The experimental station is located in the central-western part of Jianping County, on the eastern bank of the Laoha River, and has a temperate continental monsoon climate. The long-term average annual temperature is 7.1 °C, with annual sunshine duration ranging from 2868 to 3111 h. The long-term average annual precipitation is 470 mm, primarily occurring from June to August. The long-term average actual evapotranspiration is 1950 mm, mainly occurring from April to June. The growth period of summer maize is from April to August, with a long-term average precipitation of 360 mm and an actual evaporation of 670 mm during this period. The soil type is predominantly sandy loam, characterized by a high sand content, a large number of macropores, and poor water retention capacity, with a field capacity of 0.21 cm3/cm3. In this region, prolonged high temperatures and insufficient rainfall lead to increased soil water evaporation, thereby reducing soil water content (SWC) and maize water use efficiency, ultimately affecting crop growth and yield. Due to the high evaporation rate, surface runoff is rarely formed. The groundwater depth at the experimental station is below 3 m, and the capillary evaporation is negligible.
Figure 1.
Overview map of the study area’s geographic location.
2.2. Field Experiment and Measurements
Field plot experiments were conducted from April to August in both 2017 and 2018. The size of each experimental plot was 10 m × 12 m, with guard rows set around each plot. Transparent polyethylene film was chosen as the mulching material due to its effectiveness in retaining moisture. The tested summer maize variety was Liaodan 1211, and the growth stages are shown in Table 1. The experiment included two surface treatments: NM-FC and M-RT, each with three replicates. The mulching method used was ridge mulching, with planting between the mulch rows. The row spacing was 120 cm, and the plant spacing was 40 cm. Both the ridge furrow and the mulching width were 60 cm, with a furrow depth of 6 cm. Transparent polyethylene film was used as the mulching material due to its effectiveness in moisture retention. Since the water infiltration process on both sides of the crops was consistent in the vertical profile for each treatment, in the M-RT treatment, TRIME-TDR tubes were installed every 30 cm on one side of the crops (in the furrow, along the mulch edge, and between the mulch rows) to monitor SWC changes from 27 April to 31 August in 2017 and 2018, covering a soil depth of 0–120 cm. Measurements were taken one day before rainfall and on the 1st, 2nd, 3rd, and 5th days after rainfall at different profile positions. The pre-rain monitoring time was determined based on weather conditions, while post-rain monitoring was conducted daily at 08:00. To ensure successful germination of summer maize after planting, the experimental plots were irrigated five days before sowing to bring the SWC up to field capacity. A total of 750 kg/hm2 of slow-release compound fertilizer was uniformly applied before sowing, and an additional 525 kg/hm2 of urea was applied at the jointing stage. The schematic diagrams of the surface treatments are shown in Figure 2. The meteorological data required for the experiment were provided by the local meteorological station. The SWC data input into the Hydrus-2D model were the average values of the three replicate experiments.
Table 1.
Division of growth stages of summer maize in the experimental area.
Figure 2.
Schematic diagram of the field experiment. Note: NM-FC represents non-mulched flat cultivation, while M-RT represents mulched ridge tillage.
2.3. Simulation of Future Climate Scenarios
Global climate models (GCMs) inherently contain systematic biases. Due to differences in initial conditions, boundary conditions, parameter settings, model structures, randomness, future greenhouse gas emissions, and spatial resolutions, different GCMs yield significantly varied predictions of future climate change, resulting in varying simulation performance across different regions [22]. The model that most accurately simulates historical evapotranspiration and precipitation was selected for future climate projections. In this study, local historical meteorological data obtained from the China Meteorological Administration website (https://www.cma.gov.cn/ accessed on 7 October 2024) were compared with 25 commonly used GCM models from CMIP6. Basic information about each model is provided in Appendix A, Table A1. The model with the best performance in simulating historical evapotranspiration and precipitation was chosen for future climate predictions. Subsequently, this model was used to investigate the changes in soil moisture in summer maize fields under two common future emission scenarios: the medium forcing scenario (SSP2-4.5) and the high forcing scenario (SSP5-8.5).
2.3.1. Downloading CMIP6 Data
CMIP6 data includes historical and future projection data from over 50 GCMs. Historical data is generated based on observational records and known climate drivers, covering climate changes from 1850 to 2014. Future projection data is generated based on various SSP scenarios, which describe future greenhouse gas emissions and land-use changes under different socio-economic development pathways, ranging from SSP1-1.9 (the most stringent mitigation scenario) to SSP5-8.5 (the highest emission scenario). In this study, historical data related to meteorological variables affecting soil water content in summer maize fields (Tair, PRE, RH, and Rn) were downloaded from 25 commonly used GCMs available at (https://esgf-node.llnl.gov/search/cmip6/ accessed on 7 October 2024). Additionally, future projection data for these meteorological variables under SSP2-4.5 and SSP5-8.5 emission scenarios were obtained for the GCMs with the best fit to historical observational data.
2.3.2. Selection of Global Climate Models (GCMs)
To select the GCM that best fits the historical observed meteorological data, this study compared the historical data (1960–2014) of the input variables for the Hydrus-2D model (Evapotranspiration and PRE) with the historical data from various GCMs. The fit of each GCM to the observed data was then evaluated using the S-score method.
The S-score method is more comprehensive than traditional correlation-based methods, as it incorporates both the correlation between simulated and observed data and the standard deviations of the data. This combined approach provides a more accurate evaluation of model fit and predictive capability. Compared to traditional methods relying solely on correlation, the S-score method offers a more reliable model selection criterion, especially when evaluating complex climate data. The calculation method for the S-score is shown in Formula (1). The higher the S-score, the better the fit of the GCM model. Finally, the GCM model with the highest S-score was selected for future climate scenario simulations.
where: and represent the standard deviations of the model and observations, respectively. denotes the spatial correlation coefficient between the model and observations, and represents the maximum value among the selected models.
2.3.3. Future Climate Correction
Due to the imperfections of GCMs or errors in input data, the results of the selected GCMs often contain certain biases. The multivariate bias correction (MBCn) method is a commonly used correction technique, with the specific calculation formula detailed in Cannon [23]. MBCn applies the distribution characteristics of observed continuous variables to the climate data predicted by GCMs, thereby making the model outputs closer to actual observations. This method employs the quantile delta mapping (QDM) technique to preserve the trend of each variable’s quantile changes, thereby correcting the quantile distribution of model predictions and improving the accuracy of climate models. The corrected results lead to more accurate climate predictions.
2.4. Hydrus-2D Model Construction
2.4.1. Model Equations
Hydrus-2D, as a numerical simulation model for simulating two-dimensional saturated–unsaturated soil water, heat, and solute transport, can be used to simulate the two-dimensional water movement processes in soil profiles [24,25]. In this study, the Hydrus-2D model was used to simulate daily soil evaporation (E), crop transpiration (T), SWC, and percolation during the summer maize growing season under different field management practices.
- (1)
- Water Flow Control Equation
The soil water movement under the M-RT treatment can be regarded as a two-dimensional infiltration process. The water flow control equation is represented by the Richards equation, solved using the Galerkin finite element method [26]. The calculation method is shown in Formula (2):
In the formula, represents the soil volumetric water content (cm3/cm3), is the pressure head (cm), is the hydraulic conductivity (cm/d), is the simulation time (d), and are the horizontal and vertical coordinates (cm), and is the root water uptake term, which denotes the root water uptake rate per unit time and unit soil volume (d−1).
- (2)
- Soil Water Retention Curve Model
The soil water retention curve model uses the van Genuchten model [27]. The calculation method is shown in Formula (3)–(5):
In the formula, is the soil saturated hydraulic conductivity (cm/d); is the residual soil volumetric water content (cm3/cm3); is the saturated soil volumetric water content (cm3/cm3); is the relative saturation coefficient; , , and are fitting parameters related to soil physical properties; and is the pore connectivity parameter, with a value of 0.5.
- (3)
- Root Water Uptake Model
The root water uptake model uses the Feddes model [28]. The calculation methods are shown in Formulas (6)–(8) as follows:
S(h) = a(h)·b(x,z)·Tr·St
In the formula, S(h) is the root water uptake rate (cm3/cm3), is the water stress response function, is the root water uptake distribution density function, Tr is the potential evapotranspiration rate (cm/d), St is the soil surface width related to crop transpiration (cm), is the root distribution area (cm2), is the pressure head at the anaerobic point for root water uptake (cm), is the optimal pressure head for root water uptake (cm), is the pressure head at which root water uptake ceases (cm), and is the wilting point pressure head for root water uptake (cm). The specific parameters for root water uptake are based on the reference values provided by Wesseling and Brandyk [28] and are directly selected in Hydrus-2D.
- (4)
- Calculation of Evapotranspiration
The Hydrus-2D model requires the input of potential evapotranspiration to simulate the exchange and transport process of soil–plant water, converting potential evapotranspiration into actual evapotranspiration through calculations. The single crop coefficient method is used to calculate potential evapotranspiration. Based on the meteorological data from the weather station near the experimental area, the reference crop evapotranspiration (ET0) is calculated using the Penman–Monteith formula [29]. The potential crop evapotranspiration is then obtained using the single crop coefficient method, and potential evaporation and potential transpiration are separated according to Beer’s law.
The calculation method for reference crop evapotranspiration ET0 is shown in Formula (9):
In the formula, is the net radiation (MJ·m2/d); is the soil heat flux (MJ·m2/d), which is set to 0 in this study as calculations are on a daily scale; is the wind speed at 2 m height (m/s); is the saturation vapor pressure (kPa); is the actual vapor pressure (kPa); is the slope of the saturation vapor pressure–temperature curve (kPa/°C); is the psychrometric constant (kPa/°C); and is the mean air temperature (°C).
Potential evapotranspiration (ETp) refers to the maximum possible evapotranspiration generated by soil and vegetation under ideal conditions with sufficient water, primarily determined by climatic factors, while actual evaporation (E) and actual transpiration (T) refer to the evaporation and transpiration occurring under actual water conditions, which are limited by soil water supply. The calculation methods for potential evapotranspiration (ETp) and T are shown in Formulas (10)–(12) [29].
In the formula, is the composite crop coefficient, using the recommended values from FAO-56 (Food and Agriculture Organization); is the potential transpiration (mm); is the extinction coefficient, generally set to 0.4 for maize; LAI is the leaf area index; is the water stress factor; is the soil water potential (cm); is the osmotic potential head (cm); and is the root distribution function.
E equals the potential evaporation before the negative pressure head in the surface soil drops to a critical value. After the surface soil negative pressure head reaches the critical value, the upper boundary becomes a constant head boundary, and E is calculated using Darcy’s formula, as detailed in [30].
2.4.2. Geometric Domain and Boundary Conditions
A Hydrus-2D model with the same initial conditions as the field experiment was established, as shown in Figure 3. There is no horizontal water movement on either side of the vertical boundaries of the model, and therefore, they are set as no-flow boundaries. The mulched portions of the soil surface are also set as zero-flux boundaries due to the waterproof nature of the mulch. For the non-mulched areas, rainfall and evaporation processes are considered, and an atmospheric boundary is applied to account for crop transpiration, soil evaporation, and rainfall infiltration simultaneously. Since the groundwater level at the experimental station is consistently below 3 m and the soil has high permeability, the bottom of the model is set as a free drainage boundary. The shape of the ridges and the width of the mulch in the model can be adjusted in the visualization window of the software. It should be noted that when adjusting the width of the mulch, the water on the mulch surface will collect in the non-mulched area. Therefore, the precipitation in the non-mulched area should be correspondingly increased to ensure consistent total precipitation across different surface treatments. In this study, the area of the mulched and non-mulched regions in the M-RT treatment is equal, and therefore, the atmospheric boundary precipitation in the M-RT model is set to twice that of the NM-FC model. In the model, the soil water content varies greatly in the 0–40 cm soil layer, and therefore, the finite element mesh diameter for this layer is set to 3 mm. For the 40–90 cm soil layer, where changes are less pronounced, the mesh diameter is set to 5 mm. Observation points are arranged in rows at vertical depths of 10 cm, 20 cm, 40 cm, and 60 cm in each model, and in the M-RT treatment, observation points are arranged in columns every 30 cm in the horizontal direction.
Figure 3.
Schematic diagram of boundary conditions and finite element mesh division. Note: NM-FC represents non-mulched flat cultivation, while M-RT represents mulched ridge tillage.
2.4.3. Parameter Calibration and Validation
Undisturbed soil samples were collected using the profile method, and the saturated soil water content (Qs) was measured using the oven-drying method. The pressure head values corresponding to different soil moisture contents were measured using a centrifuge, and the soil water retention parameters for each soil layer in the VG model were obtained through fitting with RETC 6.0 software. The measured soil water retention parameters were used as initial values in the Hydrus-2D model to simulate soil water content changes throughout the summer maize growth period. Parameter calibration was performed using the parameter inversion module provided in the model. By adjusting the values of soil characteristic parameters for each soil layer within a reasonable range, the calibrated soil characteristic parameters for each layer were obtained, and they are presented in Table 2.
Table 2.
Soil characteristic parameters after calibration.
Based on the soil water content data from different profiles of each treatment monitored in the field experiment and the model simulation results, the simulation accuracy of the model is evaluated using the coefficient of determination (R2), root mean square error (RMSE), and Nash–Sutcliffe efficiency coefficient (NSE). The specific calculation formulas are presented below. The closer the RMSE value is to 0, and the R2 and NSE values are to 1, the higher the simulation accuracy of the model.
where and are the observed and predicted yield values, respectively; and are the mean values of the observed and predicted values, respectively; and is the number of samples.
2.4.4. Hydrus-2D Model Simulation
Climate data from the selected GCM were used as input data for the Hydrus-2D model. The SSP2-4.5 and SSP5-8.5 scenarios represent medium- and high-emission pathways, respectively. SSP2-4.5 reflects a relatively moderate emission scenario suitable for evaluating the medium- to long-term impacts of climate change, while SSP5-8.5 depicts an extreme high-emission scenario that facilitates the exploration of agricultural adaptation strategies under severe climate change. These two scenarios encompass different socioeconomic development pathways and potential future greenhouse gas emissions, enabling the assessment of the potential impacts of climate change on agricultural water resources. Climate data from the selected GCM were used as inputs for the Hydrus-2D model to simulate the daily changes in soil water content (SWC), evaporation (E), transpiration (T), and leakage in the 0–90 cm soil layer under the NL-NM and L-M surface conditions during the summer maize growing season from 2021 to 2100 in the local area.
2.5. Statistical Analysis
The Mann–Kendall (MK) trend test is a non-parametric method used to determine whether there is a statistically significant trend in the data. Unlike traditional trend testing methods, the MK test does not require the sample to follow a specific distribution and is insensitive to outliers, making it widely applicable in time series analysis [31]. In this study, the MK trend test was used, and the standardized normal test statistic Z was employed to evaluate the trend changes in various water cycle indicators and soil water content over specific periods. When the absolute value of Z reaches or exceeds 1.28, 1.64, and 2.32, it indicates significance at the 90%, 95%, and 99% confidence levels, respectively.
Path analysis is a multivariate statistical method used to explore the causal relationships between variables. Based on multiple regression analysis, it constructs a structured model to quantitatively analyze the interactions and influence paths of water-related factors on soil water content, thereby providing deeper insights into the causal relationships between variables [32]. In this study, path analysis was used to investigate the direct and indirect effects of various meteorological variables on water balance parameters and soil water storage capacity (SWSC). All statistical analyses were performed using Matlab 2020a, and the figures in the paper were plotted using Origin 2020.
3. Results
3.1. GCM Model Selection and Trend Analysis of Future Climate Changes
Table 3 and Table 4 present the standard deviation, correlation coefficient, and S-score results for each GCM model when simulating historical observed PRE and ET0, respectively. A higher S-score indicates a better fit of the model to historical PRE and ET0 data. The analysis of Table 5 shows that in the PRE scoring results, the FGOALS-g3 model ranks first, with an S-score of 0.9763, performing well in both standard deviation and correlation coefficient, indicating that it can effectively reflect the variability and trend of historical PRE. In the ET0 scoring results, the FGOALS-g3 model has an S-score of 0.8046, ranking second. However, it is very close to the top-ranked NESM model, which has an S-score of 0.8155. Moreover, FGOALS-g3 has the smallest standard deviation among all models, with a correlation coefficient of 0.8344, indicating a better fit of this model to ET0.
Table 3.
S-score results of various GCM models compared with historical observed precipitation.
Table 4.
S-score results of various GCM models compared with historical observed precipitation ET0.
Table 5.
Mann–Kendall trend test for future meteorological data under SSP2-4.5 and SSP5-8.5 emission scenarios for the FGOALS-g3 model.
In summary, the FGOALS-g3 model demonstrated balanced performance in both key variables, PRE and ET0. It was the best-performing model in the PRE fitting, and it ranked second only to the NESM model in the ET0 fitting. In contrast, although the NESM model has a slight advantage in ET0, it performs poorly in the PRE fitting, with an S-score of only 0.8540, ranking 13th among all GCM models. Therefore, choosing the FGOALS-g3 model allows for a more accurate simulation of historical meteorological data and provides a more reliable basis for predicting water dynamics in summer maize fields under future climate change.
Figure 4a,b shows the changes in future meteorological data under the SSP2-4.5 and SSP5-8.5 emission scenarios using the FGOALS-g3 model, respectively. The MK trend test results for each meteorological variable are presented in Table 5. The results indicate a significant upward trend in Tair and Rn under the SSP2-4.5 scenario, with Tair showing the most pronounced increase, having a Z-value of 6.47, and Rn having a Z-value of 2.38. This suggests that under the medium-emission scenario, future Tair and Rn will increase significantly, potentially having a significant impact on regional agricultural production. PRE and RH show a downward trend under this emission scenario, but the changes are not significant, with Z-values of −0.66 and −0.41, respectively.
Figure 4.
Changes in future meteorological data under SSP2-4.5 and SSP5-8.5 emission scenarios for the FGOALS-g3 model. Notes: Tair, PRE, RH, and Rn represent daily mean temperature, precipitation, daily mean relative humidity, and net radiation, respectively. SSP2-4.5 and SSP5-8.5 represent Shared Socioeconomic Pathways 2–4.5 (medium forcing scenario) and Shared Socioeconomic Pathways 5–8.5 (high forcing scenario), respectively.
Under the SSP5-8.5 emission scenario, the upward trend in Tair is even more pronounced, with a Z-value of 8.90, indicating a more dramatic increase in Tair under high-emission conditions in the future. Although Rn also shows an upward trend, it does not reach the level of significance (Z-value of 1.26). The trends in RH and PRE under this emission scenario are also not significant, with Z-values of 0.69 and −0.23, respectively.
In summary, Tair shows a gradual upward trend under both emission scenarios, with a significantly accelerated increase under the SSP5-8.5 scenario, indicating an intensification of global warming. PRE maintains substantial interannual variability under both scenarios but does not show a significant upward or downward trend. The fluctuations in RH and Rn are relatively small, especially under the SSP5-8.5 scenario, where their changes remain relatively stable.
3.2. Calibration of the Hydrus-2D Model
To verify the accuracy of the established Hydrus-2D model, the measured SWC data from 2017 was input into the model for calibration of soil water retention parameters. The calibrated parameters were then used to simulate the 2018 SWC. The accuracy of the model was validated by comparing the simulated values with the observed data. Figure 5 and Figure A1 show the comparison between the simulated and observed SWC values for the 0–60 cm soil layer under NM-FC and M-RT treatments (at the edge of the mulch, in the middle of the mulch, and in the furrow) in 2017 and 2018, respectively. The results indicate that the Hydrus-2D model shows a high degree of consistency with the observed values at different soil depths, in different years, and at different positions under the M-RT treatment (including at the edge of the mulch, in the middle of the mulch, and in the furrow), with R2 values ranging from 0.86 to 0.96, RMSE values between 0.004 and 0.011, and NSE values between 0.90 and 0.96.

Figure 5.
Measured and simulated soil water content values at different soil depths for each treatment in 2017 and 2018. Note: NM-FC represents non-mulched flat cultivation, while M-RT represents mulched ridge tillage.
Additionally, compared to NM-FC, the measured average SWC values for each layer under M-RT are higher, with smaller fluctuations. This phenomenon is particularly evident in the 10 cm and 20 cm soil layers. It is evident that the Hydrus-2D model can capture the characteristics of ridge tillage and mulching, which increase surface SWC and reduce its fluctuation, making it an important tool for studying the impact of future climate change on water dynamics in summer maize fields.
3.3. Water Balance and Soil Water Content Changes Under Future Climate Conditions
The changes in water balance for NM-FC and M-RT treatments under the SSP2-4.5 and SSP5-8.5 emission scenarios are shown in Figure 6. The figure shows that various water balance parameters (PRE, E, T, and Leakage) exhibit significant interannual variation trends under both the medium forcing scenario (SSP2-4.5) and the high forcing scenario (SSP5-8.5). In both emission scenarios, PRE shows considerable interannual fluctuations, and when PRE exceeds 500 mm, Leakage also increases. Under both emission scenarios, the annual average Leakage during the entire growth period of summer maize for NM-FC treatment years with PRE > 500 mm increased by 25.78 mm compared to years with PRE < 500 mm. For the M-RT treatment, the annual average Leakage for years with PRE > 500 mm increased by 22.52 mm compared to years with PRE < 500 mm. This indicates that the M-RT treatment can reduce deep water loss caused by increased PRE, thereby enhancing the soil’s water retention capacity.


Figure 6.
Changes in water balance under future climate conditions for the NM-FC and M-RT treatments.
The overall changes in E and T are relatively stable under both emission scenarios. Under the SSP2-4.5 scenario, the annual average E for the entire summer maize growth period in the M-RT treatment decreased by 86.19 mm compared to the NM-FC treatment, while the annual average T increased by 66.35 mm. Under the SSP5-8.5 scenario, the annual average E for the entire summer maize growth period in the M-RT treatment decreased by 89.95 mm compared to the NM-FC treatment, while the annual average T increased by 66.80 mm. This indicates that the M-RT treatment effectively reduces E and increases T, allowing more water to be used for crop growth and development, with more pronounced effects under the SSP5-8.5 scenario.
Figure 7 illustrates the changes in SWC for each soil layer (0–60 cm) under NM-FC and M-RT treatments in the SSP2-4.5 and SSP5-8.5 emission scenarios. The figure shows that the differences in SWC at different soil depths are quite distinct. Under the NM-FC treatment, the SWC of surface soil (10 cm and 20 cm) shows large fluctuations in both emission scenarios. In years with higher PRE, surface SWC increases but is difficult to maintain, especially during drought years, when the surface soil rapidly loses moisture. In contrast, the SWC in the deeper soil layers (40 cm and 60 cm) is more stable but generally lower, with the annual average SWC of deep soil being 0.02 cm3/cm3 lower than that of the shallow soil layers. Compared to the NM-FC treatment, the M-RT treatment shows a more pronounced increase in surface soil SWC, with the annual average SWC increasing by 0.04 and being more stable. Additionally, the SWC in deeper soil layers also increased by 0.01. This indicates that the M-RT treatment can effectively enhance the water infiltration and retention capacity of deeper soil layers.

Figure 7.
Changes in SWC at various depths under future climate conditions for the NM-FC and M-RT treatments. Note: NM-FC represents non-mulched flat cultivation, while M-RT represents mulched ridge tillage. SSP2-4.5 and SSP5-8.5 represent Shared Socioeconomic Pathways 2–4.5 (medium forcing scenario) and Shared Socioeconomic Pathways 5–8.5 (high forcing scenario), respectively.
Additionally, the impact of different emission scenarios on SWC is also quite evident. Under the SSP2-4.5 scenario, SWC changes are relatively stable, especially in the M-RT treatment, where the SWC in both surface and deep soil layers is more balanced, with smaller interannual fluctuations. Under the SSP5-8.5 scenario, due to large fluctuations in PRE, SWC changes are also more dramatic, especially under the NM-FC treatment, where surface soil SWC is difficult to maintain, and deep soil SWC does not significantly improve. In contrast, although there are considerable fluctuations in PRE in certain years, the surface soil under the M-RT treatment is still able to maintain a relatively high SWC under the SSP5-8.5 scenario.
3.4. Future Meteorological Drivers of Water Balance Dynamics
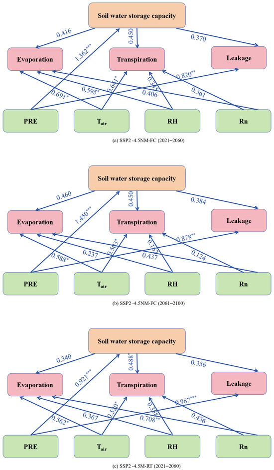
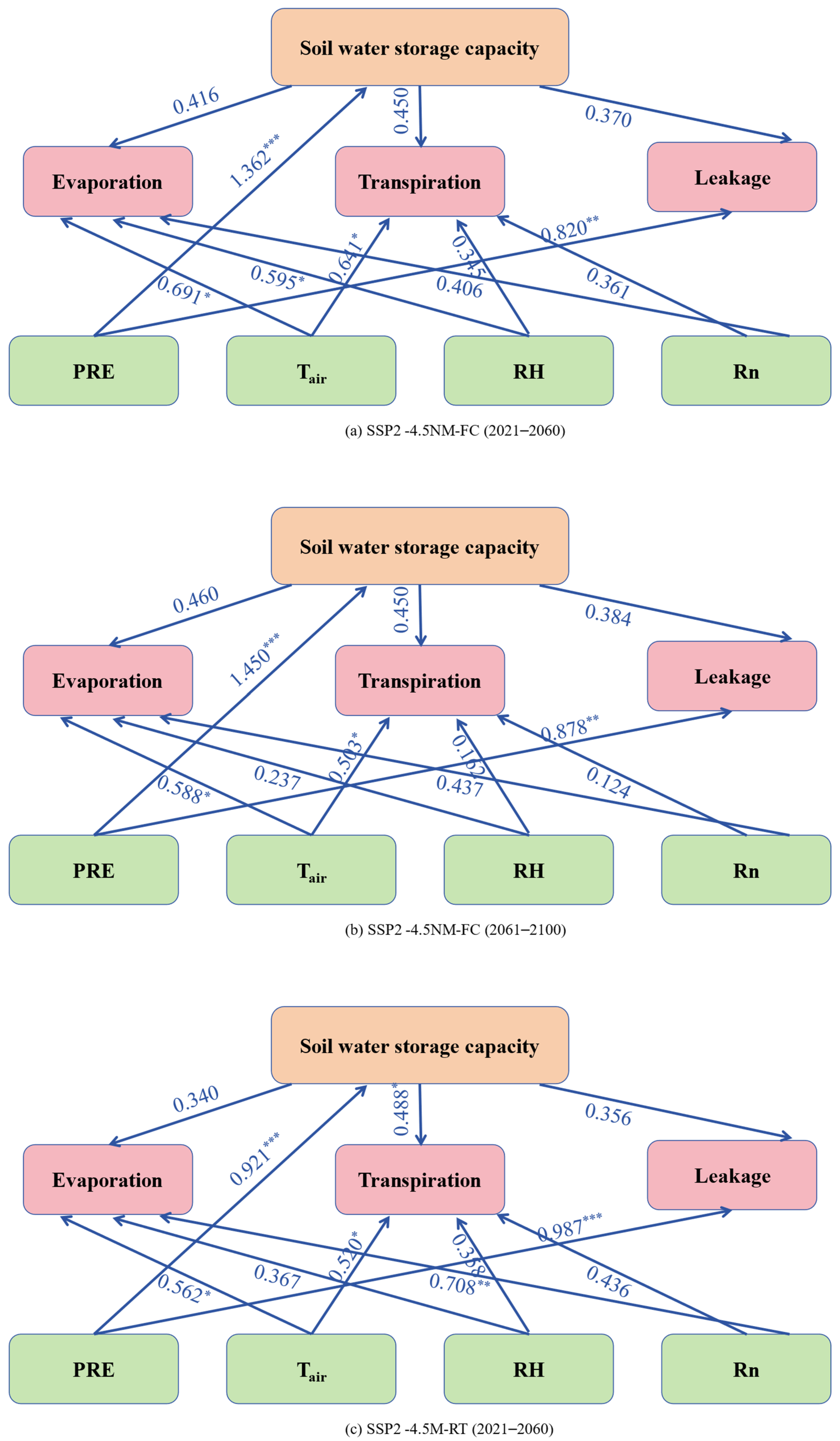
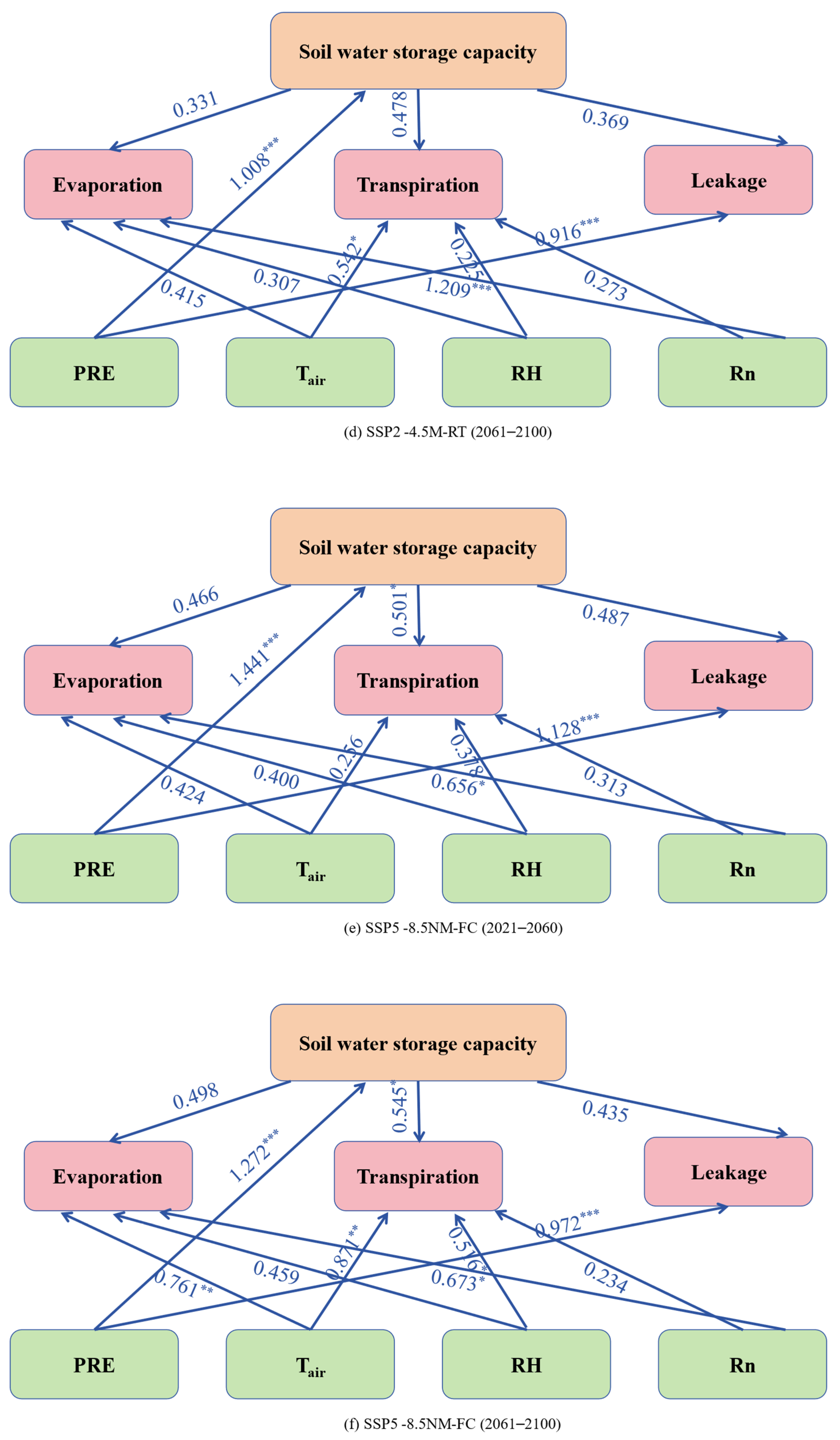
To gain a deeper understanding of the impact of future climate change on the water balance of summer maize fields, this study conducted eight sets of path analyses based on two time periods (the first 40 years, 2021–2060, and the latter 40 years, 2061–2100), two emission scenarios (SSP2-4.5 and SSP5-8.5), and two treatments (NM-FC and M-RT). The impact of meteorological variables on E, T, PRE, and soil water storage capacity (SWSC) from 2021 to 2100 was assessed. The evaluation results are shown in Figure 8.


Figure 8.
Path analysis between future meteorological variables and various factors of farmland water balance. Note: NM-FC represents non-mulched flat cultivation, while M-RT represents mulched ridge tillage. SSP2-4.5 and SSP5-8.5 represent Shared Socioeconomic Pathways 2–4.5 (medium forcing scenario) and Shared Socioeconomic Pathways 5–8.5 (high forcing scenario), respectively. Tair, PRE, RH, and Rn represent daily mean temperature, precipitation, daily mean relative humidity, and net radiation, respectively. The symbols *, **, and *** indicate the significance levels of one factor’s effect on another, where * represents p < 0.05 (statistically significant), ** represents p < 0.01 (highly significant), and *** represents p < 0.001 (extremely significant).
In Figure 8, the regression coefficient connecting two factors represents the direct effect of the independent variable on the dependent variable. A larger regression coefficient indicates a higher direct contribution to the dependent variable. The path analysis results show that the primary influencing factor of E under the NM-FC treatment is Tair. In all path analysis groups, the average impact coefficient of Tair on E under the NM-FC treatment is 0.616, whereas it is only 0.496 under the M-RT treatment. The primary influencing factor of E under the M-RT treatment is Rn. In all path analysis groups, the average impact coefficient of Rn on E under the M-RT treatment is 0.973, compared to only 0.543 under the NM-FC treatment. Under the SSP2-4.5 scenario, the impact coefficient of Tair on E from 2061 to 2100 decreases by 0.125 compared to 2021 to 2060, while under the SSP5-8.5 scenario, the impact coefficient of Tair on E from 2061 to 2100 increases by 0.259 compared to 2021 to 2060. Except for the M-RT treatment under the SSP5-8.5 scenario, where the impact coefficient of Rn on E from 2061 to 2100 is lower than that from 2021 to 2060, all other results indicate that the impact coefficient of Rn on E from 2061 to 2100 is higher than that from 2021 to 2060. Tair is the primary meteorological variable influencing T. Under the SSP2-4.5 scenario, the impact coefficient of Tair on T from 2061 to 2100 decreases by 0.138 and 0.022 for the NM-FC and M-RT treatments, respectively, compared to 2021 to 2060. In contrast, under the SSP5-8.5 scenario, the impact coefficient of Tair on T from 2061 to 2100 increases by 0.615 and 0.142 for the NM-FC and M-RT treatments, respectively, compared to 2021 to 2060.
Additionally, the differences in the impact coefficients of SWSC on E, T, and Leakage under the NM-FC and M-RT treatments are mainly reflected in E and Leakage. Under the same emission scenarios and time periods, the impact coefficients of SWSC on E and Leakage are lower under the M-RT treatment compared to the NM-FC treatment. The M-RT treatment reduces the average impact coefficient of SWSC on E by 0.123 and on Leakage by 0.021.
4. Discussion
4.1. Advantages of the Hydrus-2D Model in Soil Water Prediction
The Hydrus-2D model is widely used in studies under various soil management conditions due to its accuracy in simulating hydrological processes such as soil water movement, evapotranspiration, and leakage [13]. Compared to traditional field experiments, the Hydrus-2D model can accurately predict dynamic changes in soil water content without large-scale measurements, making it particularly suitable for complex tillage management conditions. Previous studies have also demonstrated the superiority of the Hydrus-2D model in soil water simulation. For example, Morianou et al. [33] discussed the application of the Hydrus-2D model under drip irrigation conditions, highlighting its reliability in simulating water dynamics and crop root water uptake, especially under diverse soil management scenarios. Consistent with previous studies, when using the Hydrus-2D model to simulate soil water movement under the NM-FC treatment in this study, the model showed good fitting results, with the R2 value between simulated and observed soil water content for each layer reaching 0.96 and RMSE ranging from 0.004 to 0.006. This indicates that the Hydrus-2D model can accurately simulate the spatiotemporal dynamics of soil water under the NM-FC treatment.
Unlike previous studies, this study modified the natural underlying surface of the farmland when setting the M-RT treatment, thereby altering the soil water infiltration paths and distribution characteristics and changing the precipitation infiltration in the vertical profile from one-dimensional to two-dimensional. To verify the performance of the Hydrus-2D model in simulating the M-RT treatment, three rows of observation points were set up in the middle of the furrow, at the mulch edge, and in the middle of the mulch during model calibration (Figure 4) to test its capability in simulating soil water movement. The results showed that the Hydrus-2D model still exhibited high fitting accuracy in simulating soil water movement under the M-RT treatment, with R2 values between simulated and observed soil water content at the three observation points (middle of the furrow, mulch edge, and middle of the mulch) ranging from 0.86 to 0.96, RMSE values ranging from 0.004 to 0.011, and NSE values ranging from 0.90 to 0.96. Therefore, the Hydrus-2D model can still maintain high predictive accuracy under the M-RT treatment, making it an effective tool for predicting water balance and soil water content changes throughout the growth period of summer maize fields under future climate change scenarios.
4.2. Impact of Climate Change on Water Balance
In climate change research, the selection of GCMs is a critical step in predicting future changes in meteorological data [34]. In previous studies, multiple indicators, such as the correlation coefficient and root mean square error (RMSE), were commonly used to select GCMs. However, this study introduced the S-score method, which integrates the standard deviation, correlation coefficient, and RMSE, making model selection more comprehensive and scientific. Compared to selection methods that rely on a single indicator, the S-score method provides a more holistic evaluation of GCM performance, ensuring that the selected model not only reflects historical climate characteristics but also more accurately predicts future climate change trends.
Based on the S-score screening, FGOALS-g3 was identified as the optimal GCM model for this study. Under the SSP2-4.5 and SSP5-8.5 emission scenarios, the meteorological variables of FGOALS-g3 show significant differences, particularly in the changes of Rn and Tair. Under the SSP5-8.5 scenario, the changes in Rn are relatively stable. The results of the MK trend test show no significant increase or decrease trend over the next 80 years (Z = 1.33). In contrast, under the SSP2-4.5 scenario, Rn fluctuates more significantly, showing a clear upward trend (Z = 2.38). Additionally, although Tair shows a significant upward trend in both emission scenarios, the increase is more pronounced under the SSP5-8.5 scenario, with its Z-value being 2.43 higher than that under the SSP2-4.5 scenario.
Previous studies have indicated that an increase in Tair typically promotes a rapid rise in evapotranspiration (E) in the initial stage, but higher Tair can also lead to a rapid decrease in SWC, which may, in turn, inhibit the increase in E throughout the entire growth period [35,36]. Therefore, an increase in Tair is not always associated with a continuous rise in evapotranspiration. In this study, under the SSP2-4.5 scenario, the impact coefficient of Tair on E decreased by 0.125 from 2021–2060 to 2061–2100, while under the SSP5-8.5 scenario, this coefficient increased by 0.259. Similarly, under the SSP2-4.5 scenario, the impact coefficient of Tair on T decreased by 0.080 from 2021–2060 to 2061–2100, while under the SSP5-8.5 scenario, it increased by 0.378. This phenomenon is mainly due to the fact that under the SSP5-8.5 scenario, not only is the increase in Tair more significant, but PRE also shows a clear upward trend. As shown in Figure 8, SWC under the SSP5-8.5 scenario is generally higher than that under the SSP2-4.5 scenario, so evapotranspiration is not significantly constrained by a lack of SWC. Thus, under the context of climate change, the variation in a single meteorological variable cannot fully explain the changes in water balance parameters [37]. An increase in Tair will have complex interactive effects on E and T, especially with significant differences in performance under varying PRE conditions. This also implies that future climate change research should not only focus on changes in a single factor but should instead adopt a systemic perspective, integrating the variations and interactions of multiple meteorological variables to more accurately predict water balance and soil water content changes in agricultural production.
4.3. Optimization Effects of the M-RT Treatment on SWC and Water Balance
Compared to the NM-FC treatment, the M-RT treatment demonstrates significant advantages in improving water balance and enhancing SWC. The study by Liao et al. [38] indicated that mulching treatment can effectively reduce surface soil E, improve soil moisture conditions, and increase T, thereby enhancing crop water use efficiency. The results of this study also show that under the SSP2-4.5 emission scenario, the M-RT treatment reduced the annual average E during the entire growth period of summer maize by 86.19 mm, while T increased by 66.35 mm. Under the SSP5-8.5 scenario, this trend is even more pronounced, with annual average E decreasing by 89.95 mm and T increasing by 66.80 mm. This indicates that ridge tillage with mulching improves water use efficiency by reducing surface E, allowing more water to be used for crop growth. Moreover, the M-RT treatment effectively increased SWC in different soil layers. Under the SSP2-4.5 and SSP5-8.5 scenarios, the M-RT treatment significantly increased both surface and deep SWC, with the annual average surface SWC rising by 0.04 cm3/cm3 and deep SWC by 0.04 cm3/cm3. The study by Shen et al. [39] also showed that the M-RT treatment performs excellently in improving SWC in the crop root zone, increasing the SWC in the upper root zone (0–30 cm) by 8.4%–11.1% under mulching conditions. Meanwhile, mulching treatment significantly reduced E loss, particularly under drought conditions, where E was reduced by 11.1% compared to the NM-FC treatment.
The study also found that the M-RT treatment can effectively reduce Leakage caused by increased PRE in the future. In the NM-FC treatment, Leakage increases significantly with the rise in PRE, especially under the SSP5-8.5 emission scenario, where fluctuations in Leakage are more intense. In contrast, the M-RT treatment exhibits more stable Leakage under the same scenario, indicating that the M-RT treatment reduces deep water loss by altering the water infiltration path. The study by Li et al. [40] also confirmed that mulching treatment significantly reduces Leakage and enhances soil water retention capacity. This is because mulching can reduce the rapid loss of surface water to some extent and extend the residence time of water in surface soil, thereby promoting crop water absorption, reducing Leakage throughout the growth period, and indirectly improving crop water use efficiency.
In terms of factors influencing water balance parameters, the primary factor affecting evaporation (E) under the NM-FC treatment is air temperature (Tair), while under the M-RT treatment, the main influencing factor is net radiation (Rn). Zhang et al. [41] pointed out that mulching treatment alters the microclimatic conditions of the soil surface, reducing the direct influence of Tair on E while enhancing the driving effect of Rn on E, which is consistent with the findings of this study. Additionally, this study found that the M-RT treatment can effectively mitigate the impact of climate change on water balance parameters. Under the NM-FC treatment, with climate change, the impact coefficients of meteorological variables on water balance parameters from 2061 to 2100 change significantly compared to 2021 to 2060. In contrast, under the M-RT treatment, these coefficients show relatively smaller changes, making the impact of future climate change on water balance parameters more manageable. Dong et al. [42] also noted that the M-RT treatment helps mitigate water fluctuations caused by climate change, significantly improving water use efficiency, particularly under high temperature and drought conditions.
In summary, under future climate change scenarios, the M-RT treatment improved SWSC, optimized farmland water balance, and enhanced water use efficiency by reducing E, increasing T, and decreasing Leakage. These results further validate the M-RT treatment as an effective agricultural management strategy to cope with future climate change, especially under future climatic conditions where Tair and Rn are expected to rise significantly.
4.4. Research Limitations and Future Directions
This study validated the significant optimization effects of the M-RT treatment on summer maize water balance and SWC under future climate change scenarios through field experiments in the semi-arid region of northwestern Liaoning, China. However, some limitations remain. Firstly, this study was limited to a single-site experiment. Although the region is representative of northwestern Liaoning, the study by Zhang et al. [43] indicated that the climate response in arid and semi-arid regions may differ significantly from that in humid regions. Thus, the results from a single site cannot fully represent the optimization effects of the M-RT treatment on summer maize water balance and SWC in other regions of China. Therefore, future research needs to further verify the applicability of the M-RT treatment across different climatic regions in China.
Secondly, although mulching technology can reduce soil E and Leakage in the short term, the long-term use of plastic mulch may adversely affect soil health. For example, the study by Zizong et al. [44] showed that long-term use of plastic mulch can lead to a reduction in soil organic carbon storage, affect soil microbial activity, and potentially disrupt soil structure, highlighting the need to further optimize mulching materials in the future. Future research should explore more environmentally friendly mulching materials, such as biodegradable films, to mitigate the negative impact of long-term application on the environment and soil.
Finally, future research could consider incorporating more complex climate variables to improve the comprehensiveness of model predictions. For instance, incorporating extreme rainfall events and sudden droughts could improve the accuracy of future water balance simulations and enhance agricultural resilience to climate change. In addition, to adapt to extreme climatic conditions, specific mitigation measures such as optimizing irrigation practices, introducing crop diversification, and adopting resilient crop varieties should be prioritized. These strategies can effectively reduce vulnerability and enhance agricultural sustainability.
5. Conclusions
This study utilized field experiment data to develop a high-precision Hydrus-2D model, simulating the water balance parameters and SWC dynamics of NM-FC and M-RT treatments during the summer maize growing season from 2021 to 2100 under the FGOALS-g3 model and SSP2-4.5 and SSP5-8.5 emission scenarios. The main conclusions are as follows: The Hydrus-2D model demonstrated high simulation accuracy in this study, with R2 values between simulated and observed data ranging from 0.86 to 0.96, RMSE values not exceeding 0.011, and NSE values ranging from 0.90 to 0.96. This indicates that the model can accurately simulate the dynamic changes in SWC within soil layers under NM-FC and M-RT treatments in the context of future climate change. Under the SSP2-4.5 and SSP5-8.5 emission scenarios, future climate change will cause significant fluctuations in water balance parameters and SWC, especially under the SSP5-8.5 scenario, where Tair shows a significant increase (MK test Z-value = 2.43), and its impact coefficients on E and T also increase significantly. Compared to the NM-FC treatment, the M-RT treatment reduces E and increases T under future climate conditions, resulting in an increase of 0.04 and 0.01 cm3/cm3 in SWC in the surface and deep soil layers, respectively, during the summer maize growing season. This effectively enhances water use efficiency and mitigates the impact of climate change on various water balance parameters. This study confirms the effectiveness of the M-RT treatment in responding to climate change, providing scientific evidence for formulating agricultural management strategies under future climate change scenarios. It offers valuable insights into improving water use efficiency and stabilizing soil moisture.
Author Contributions
Conceptualization, Y.L. and Y.F.; Software, W.Z.; Formal analysis, Y.L. and J.W.; Investigation, C.Z.; Data curation, M.B.; Writing—original draft, Y.L.; Supervision, Y.F.; Funding acquisition, Y.F. All authors have read and agreed to the published version of the manuscript.
Funding
We appreciate the support of the National Key Research and Development Program “Scientific and Technological Innovation for the Protection and Utilization of Black Soil” under the project “Spatiotemporal Differentiation of Wind, Water, and Freeze-Thaw Erosion and the Mechanisms of Overlapping Driving Factors” (2021YFD1500701) for this research.
Data Availability Statement
The data presented in this study are available on request from the corresponding author.
Conflicts of Interest
The authors declare that they have no known competing financial interests or personal relationships that could have appeared to influence the work reported in this paper.
Appendix A
Table A1.
Basic Information of 25 CMIP6 global climate models (GCMs).
Table A1.
Basic Information of 25 CMIP6 global climate models (GCMs).
| Models Name | Country | Spatial Resolution | Historical Period | Projection Period |
|---|---|---|---|---|
| CNRM-ESM | France | 1.4° × 1.4° | 1850–2014 | 2015–2100 |
| FGOALS-g3 | China | 2.8° × 2.8° | 1850–2014 | 2015–2100 |
| GFDL-ESM4 | United States | 1.25° × 1° | 1850–2014 | 2015–2100 |
| MIROC-ES2L | Japan | 2.8° × 2.8° | 1850–2014 | 2015–2100 |
| GFDL-CM4 | United States | 1° × 1° | 1850–2014 | 2015–2100 |
| INM-CM5-0 | Russia | 2° × 1.5° | 1850–2014 | 2015–2100 |
| CanESM5-CanOE | Canada | 2.8° × 2.8° | 1850–2014 | 2015–2100 |
| GISS-E2-1-G | United States | 2° × 2° | 1850–2014 | 2015–2100 |
| BCC-CSM2-MR | China | 1.1° × 1.1° | 1850–2014 | 2015–2100 |
| IPSL-CM | France | 2.5° × 1.3° | 1850–2014 | 2015–2100 |
| MRI-ESM | Japan | 1.1° × 1.1° | 1850–2014 | 2015–2100 |
| INM-CM4-8 | Russia | 2° × 1.5° | 1850–2014 | 2015–2100 |
| NESM | China | 2° × 2° | 1850–2014 | 2015–2100 |
| CIESM | China | 2.8° × 2.8° | 1850–2014 | 2015–2100 |
| CNRM-CM | France | 1.4° × 1.4° | 1850–2014 | 2015–2100 |
| EC-Earth3 | Europe | 0.7° × 0.7° | 1850–2014 | 2015–2100 |
| MPI-ESM1-2-LR | Germany | 1.9° × 1.9° | 1850–2014 | 2015–2100 |
| EC-Earth3-Veg | Europe | 0.7° × 0.7° | 1850–2014 | 2015–2100 |
| ACCESS-CM2 | Australia | 1.25° × 0.9° | 1850–2014 | 2015–2100 |
| CanESM5 | Canada | 2.8° × 2.8° | 1850–2014 | 2015–2100 |
| MIROC6 | Japan | 1.4° × 1.4° | 1850–2014 | 2015–2100 |
| MPI-ESM1-2-HR | Germany | 0.9° × 0.9° | 1850–2014 | 2015–2100 |
| UKESM1-0-LL | United Kingdom | 1.9° × 1.3° | 1850–2014 | 2015–2100 |
| ACCESS-ESM1-5 | Australia | 1.25° × 0.9° | 1850–2014 | 2015–2100 |
| CNRM-CM6-1-HR | France | 0.9° × 0.9° | 1850–2014 | 2015–2100 |
Table A2.
List of physical parameters and abbreviations.
Table A2.
List of physical parameters and abbreviations.
| Parameter Name | Symbol/Abbreviation | Unit | Full Name |
|---|---|---|---|
| Soil water content | SWC | cm3/cm3 | Soil water content |
| Precipitation | PRE | mm | Precipitation |
| Evapotranspiration | ET | mm | Evapotranspiration |
| Net radiation | Rn | MJ/m2 | Net radiation |
| Air temperature | Tair | °C | Air temperature |
| Hydraulic conductivity | K | cm | Hydraulic conductivity |
| Root water uptake | S(h) | cm3/cm3 | Root water uptake |
| Residual soil volumetric water content | Qr | cm3/cm3 | Residual soil volumetric water content |
| Saturated soil volumetric water content | Qs | cm3/cm3 | Saturated soil volumetric water content |
| Soil matric potential | h | cm | Soil matric potential |
| Potential Evapotranspiration | ETp | mm | Potential evapotranspiration |
| Actual evaporation | E | mm | Actual evaporation |
| Actual transpiration | T | mm | Actual transpiration |
| Leakage | Leakage | mm | Leakage |
| Crop coefficient | Kc | / | Crop coefficient |
| Saturated hydraulic conductivity | Ks | cm | Saturated hydraulic conductivity |
| Soil retention curvepParameters | α, n | / | Soil retention curve parameters |
| Extinction coefficient | Ke | / | Extinction coefficient |
| Soil water storage capacity | SWSC | mm | Soil water storage capacity |

Figure A1.
Measured and simulated soil water content values at different soil depths for each treatment in 2017 and 2018. Note: NM-FC represents non-mulched flat cultivation, while M-RT represents mulched ridge tillage.
References
- Rossato, L.; Alvalá, R.C.d.S.; Marengo, J.A.; Zeri, M.; Cunha, A.P.M.D.A.; Pires, L.B.M.; Barbosa, H.A. Impact of Soil Moisture on Crop Yields over Brazilian Semiarid. Front. Environ. Sci. 2017, 5, 73. [Google Scholar] [CrossRef]
- Zhang, K.; Zhao, F.; Zhang, B. Soil Water Content at Planting Affects Determining Agricultural Drought for Rainfed Spring Wheat. Atmosphere 2023, 14, 665. [Google Scholar] [CrossRef]
- Rani, A.; Sinha, N.K.; Jyoti, B.; Kumar, J.; Kumar, D.; Mishra, R.; Singh, P.; Mohanty, M.; Jayaraman, S.; Chaudhary, R.S. Spatiotemporal Variations in Near-Surface Soil Water Content across Agroecological Regions of Mainland India: 1979–2022 (44 Years). Remote Sens. 2024, 16, 3108. [Google Scholar] [CrossRef]
- Li, J.; Lei, H. Impacts of climate change on winter wheat and summer maize dual-cropping system in the North China Plain. Environ. Res. Commun. 2022, 4, 075014. [Google Scholar] [CrossRef]
- Wang, H.-F.; Chen, X.-P.; Cui, Z.-L.; Meng, Q.-F. Impacts of climate change on summer maize production and adaptive selection of varieties in Xingtai County, Hebei, China. Ying Yong Sheng Tai Xue Bao = J. Appl. Ecol. 2014, 25, 155–161. [Google Scholar]
- Blanchy, G.; Bragato, G.; Di Bene, C.; Jarvis, N.; Larsbo, M.; Meurer, K.; Garré, S. Soil and crop management practices and the water regulation functions of soils: A qualitative synthesis of meta-analyses relevant to European agriculture. Soil 2023, 9, 1–20. [Google Scholar] [CrossRef]
- Huang, Y.; Tao, B.; Xiaochen, Z.; Yang, Y.; Liang, L.; Wang, L.; Jacinthe, P.-A.; Tian, H.; Ren, W. Conservation tillage increases corn and soybean water productivity across the Ohio River Basin. Agric. Water Manag. 2021, 254, 106962. [Google Scholar] [CrossRef]
- Wang, C.; Zhao, J.; Feng, Y.; Shang, M.; Bo, X.; Gao, Z.; Chen, F.; Chu, Q. Optimizing tillage method and irrigation schedule for greenhouse gas mitigation, yield improvement, and water conservation in wheat–maize cropping systems. Agric. Water Manag. 2021, 248, 106762. [Google Scholar] [CrossRef]
- Guo, Y.; Yin, W.; Chai, Q.; Yu, A.; Zhao, C.; Fan, Z.; Fan, H.; Coulter, J.A. No tillage and previous residual plastic mulching with reduced water and nitrogen supply reduces soil carbon emission and enhances productivity of following wheat in arid irrigation areas. Field Crops Res. 2021, 262, 108028. [Google Scholar] [CrossRef]
- Li, C.; Wen, X.; Wan, X.; Liu, Y.; Han, J.; Liao, Y.; Wu, W. Towards the highly effective use of precipitation by ridge-furrow with plastic film mulching instead of relying on irrigation resources in a dry semi-humid area. Field Crops Res. 2016, 188, 62–73. [Google Scholar] [CrossRef]
- Li, R.; Hou, X.; Jia, Z.; Han, Q.; Ren, X.; Yang, B. Effects on soil temperature, moisture, and maize yield of cultivation with ridge and furrow mulching in the rainfed area of the Loess Plateau, China. Agric. Water Manag. 2013, 116, 101–109. [Google Scholar] [CrossRef]
- Mak-Mensah, E.; Obour, P.B.; Essel, E.; Wang, Q.; Ahiakpa, J.K. Influence of plastic film mulch with biochar application on crop yield, evapotranspiration, and water use efficiency in northern China: A meta-analysis. PeerJ 2021, 9, e10967. [Google Scholar] [CrossRef]
- He, Q.; Li, S.; Kang, S.; Yang, H.; Qin, S. Simulation of water balance in a maize field under film-mulching drip irrigation. Agric. Water Manag. 2018, 210, 252–260. [Google Scholar] [CrossRef]
- Xu, X.; Kalhoro, S.A.; Chen, W.; Raza, S. The evaluation/application of Hydrus-2D model for simulating macro-pores flow in loess soil. Int. Soil Water Conserv. Res. 2017, 5, 196–201. [Google Scholar] [CrossRef]
- Shan, G.; Sun, Y.; Zhou, H.; Lammers, P.S.; Grantz, D.A.; Xue, X.; Wang, Z. A horizontal mobile dielectric sensor to assess dynamic soil water content and flows: Direct measurements under drip irrigation compared with HYDRUS-2D model simulation. Biosyst. Eng. 2019, 179, 13–21. [Google Scholar] [CrossRef]
- Singh, M.C.; Jain, A.K.; Garg, S. Simulation of soil moisture movement under rice field using Hydrus-2D. Crop Res. 2013, 45, 45–53. [Google Scholar]
- Kader, M.A.; Nakamura, K.; Senge, M.; Mojid, M.A. Two-dimensional numerical simulations of soil-water and heat flow in a rainfed soybean field under plastic mulching. Water Supply 2021, 21, 2615–2632. [Google Scholar] [CrossRef]
- Kang, Y.; Ma, X.; Khan, S. Predicting climate change impacts on maize crop productivity and water use efficiency in the loess plateau. Irrig. Drain. 2014, 63, 394–404. [Google Scholar] [CrossRef]
- Liu, M.; Xu, X.; Jiang, Y.; Huang, Q.; Huo, Z.; Liu, L.; Huang, G. Responses of crop growth and water productivity to climate change and agricultural water-saving in arid region. Sci. Total Environ. 2020, 703, 134621. [Google Scholar] [CrossRef] [PubMed]
- Sultan, B.; Ahmed, A.I.; Faye, B.; Tramblay, Y. Less negative impacts of climate change on crop yields in West Africa in the new CMIP6 climate simulations ensemble. PLoS Clim. 2023, 2, e0000263. [Google Scholar] [CrossRef]
- Zhang, H.; Zhou, G.; Li Liu, D.; Wang, B.; Xiao, D.; He, L. Climate-associated rice yield change in the Northeast China Plain: A simulation analysis based on CMIP5 multi-model ensemble projection. Sci. Total Environ. 2019, 666, 126–138. [Google Scholar] [CrossRef] [PubMed]
- Kusumastuti, C.; Jiang, Z.; Mehrotra, R.; Sharma, A. A signal processing approach to correct systematic bias in trend and variability in climate model simulations. Geophys. Res. Lett. 2021, 48, e2021GL092953. [Google Scholar] [CrossRef]
- Cannon, A.J. Multivariate quantile mapping bias correction: An N-dimensional probability density function transform for climate model simulations of multiple variables. Clim. Dyn. 2018, 50, 31–49. [Google Scholar] [CrossRef]
- Kadyampakeni, D.M.; Morgan, K.T.; Nkedi-Kizza, P.; Schumann, A.W.; Jawitz, J.W. Modeling Water and Nutrient Movement in Sandy Soils Using HYDRUS-2D. J. Environ. Qual. 2018, 47, 1546–1553. [Google Scholar] [CrossRef]
- Kandelous, M.M.; Šimůnek, J. Numerical simulations of water movement in a subsurface drip irrigation system under field and laboratory conditions using HYDRUS-2D. Agric. Water Manag. 2010, 97, 1070–1076. [Google Scholar] [CrossRef]
- Richards, L.A. Capillary conduction of liquids through porous mediums. Physics 1931, 1, 318–333. [Google Scholar] [CrossRef]
- Van Genuchten, M.T. A closed-form equation for predicting the hydraulic conductivity of unsaturated soils. Soil Sci. Soc. Am. J. 1980, 44, 892–898. [Google Scholar] [CrossRef]
- Wesseling, J.G.; Brandyk, T. Introduction of the Occurrence of High Groundwater Levels and Surface Water Storage in Computer Program SWATRE; Institute for Land and Water Management Research: Petzenkirchen, Austria, 1985. [Google Scholar]
- Allen, R.G.; Pruitt, W.O.; Wright, J.L.; Howell, T.A.; Ventura, F.; Snyder, R.; Itenfisu, D.; Steduto, P.; Berengena, J.; Yrisarry, J.B. A recommendation on standardized surface resistance for hourly calculation of reference ETo by the FAO56 Penman-Monteith method. Agric. Water Manag. 2006, 81, 1–22. [Google Scholar] [CrossRef]
- Bolte, K.; Hartmann, P.; Fleige, H.; Horn, R. Determination of critical soil water content and matric potential for wind erosion. J. Soils Sediments 2011, 11, 209–220. [Google Scholar] [CrossRef]
- Hu, Z.; Liu, S.-g.; Zhong, G.-h.; Lin, H.; Zhou, Z. Modified Mann-Kendall trend test for hydrological time series under the scaling hypothesis and its application. Hydrol. Sci. J. 2020, 65, 2419–2438. [Google Scholar] [CrossRef]
- Peng, X.; Ma, J.; Cai, H.; Wang, Y. Carbon balance and controlling factors in a summer maize agroecosystem in the Guanzhong Plain, China. J. Sci. Food Agric. 2022, 103, 1761–1774. [Google Scholar] [CrossRef] [PubMed]
- Morianou, G.G.; Kourgialas, N.N.; Karatzas, G.P. A Review of HYDRUS 2D/3D Applications for Simulations of Water Dynamics, Root Uptake and Solute Transport in Tree Crops under Drip Irrigation. Water 2023, 15, 741. [Google Scholar] [CrossRef]
- Hausfather, Z.; Drake, H.F.; Abbott, T.H.; Schmidt, G.A. Evaluating the Performance of Past Climate Model Projections. Geophys. Res. Lett. 2020, 47, e2019GL085378. [Google Scholar] [CrossRef]
- Jiang, S.; Liang, C.; Cui, N.; Zhao, L.; Du, T.; Hu, X.; Feng, Y.; Guan, J.; Feng, Y. Impacts of climatic variables on reference evapotranspiration during growing season in Southwest China. Agric. Water Manag. 2019, 216, 365–378. [Google Scholar] [CrossRef]
- Zhang, H.; Zhao, T.; Ji, R.; Chang, S.; Gao, Q.; Zhang, G. The Decreased Availability of Soil Moisture and Canopy Conductance Dominate Evapotranspiration in a Rain-Fed Maize Ecosystem in Northeastern China. Agronomy 2023, 13, 2941. [Google Scholar] [CrossRef]
- Saha, A.; Joseph, J.; Ghosh, S. Climate controls on the terrestrial water balance: Influence of aridity on the basin characteristics parameter in the Budyko framework. Sci. Total Environ. 2020, 739, 139863. [Google Scholar] [CrossRef] [PubMed]
- Liao, Y.; Cao, H.-X.; Liu, X.; Li, H.-T.; Hu, Q.; Xue, W.-K. By increasing infiltration and reducing evaporation, mulching can improve the soil water environment and apple yield of orchards in semiarid areas. Agric. Water Manag. 2021, 253, 106936. [Google Scholar] [CrossRef]
- Shen, Q.; Ding, R.; Du, T.; Tong, L.; Li, S. Water Use Effectiveness Is Enhanced Using Film Mulch Through Increasing Transpiration and Decreasing Evapotranspiration. Water 2019, 11, 1153. [Google Scholar] [CrossRef]
- Li, W.; Wen, X.-x.; Han, J.; Liu, Y.; Wu, W.; Liao, Y. Optimum ridge-to-furrow ratio in ridge-furrow mulching systems for improving water conservation in maize (Zea may L.) production. Environ. Sci. Pollut. Res. 2017, 24, 23168–23179. [Google Scholar] [CrossRef]
- Zhang, X.; Zhao, J.; Yang, L.; Kamran, M.; Xue, X.; Dong, Z.; Jia, Z.; Han, Q. Ridge-furrow mulching system regulates diurnal temperature amplitude and wetting-drying alternation behavior in soil to promote maize growth and water use in a semiarid region. Field Crops Res. 2019, 233, 121–130. [Google Scholar] [CrossRef]
- Dong, Q.G.; Yang, Y.; Zhang, T.; Zhou, L.; He, J.; Chau, H.W.; Zou, Y.; Feng, H. Impacts of ridge with plastic mulch-furrow irrigation on soil salinity, spring maize yield and water use efficiency in an arid saline area. Agric. Water Manag. 2018, 201, 268–277. [Google Scholar] [CrossRef]
- Zhang, F.; Zhang, W.; Li, M.; Zhang, Y.; Li, F.; Li, C.-B. Is crop biomass and soil carbon storage sustainable with long-term application of full plastic film mulching under future climate change? Agric. Syst. 2017, 150, 67–77. [Google Scholar] [CrossRef]
- Zizong, M.; Zhang, X.; Zheng, B.; Yue, S.; Zhang, X.; Zhai, B.; Wang, Z.; Zheng, W.; Li, Z.Y.; Zamanian, K.; et al. Effects of plastic and straw mulching on soil microbial P limitations in maize fields: Dependency on soil organic carbon demonstrated by ecoenzymatic stoichiometry. Geoderma 2021, 388, 114928. [Google Scholar]
Disclaimer/Publisher’s Note: The statements, opinions and data contained in all publications are solely those of the individual author(s) and contributor(s) and not of MDPI and/or the editor(s). MDPI and/or the editor(s) disclaim responsibility for any injury to people or property resulting from any ideas, methods, instructions or products referred to in the content. |
© 2024 by the authors. Licensee MDPI, Basel, Switzerland. This article is an open access article distributed under the terms and conditions of the Creative Commons Attribution (CC BY) license (https://creativecommons.org/licenses/by/4.0/).