Influence of Effective Microbial Additives Inoculation on Indigenous Bacterial Community Dynamics and Co-Occurrence Patterns During the Composting of Mixed Food Waste and Livestock Manure
Abstract
1. Introduction
2. Materials and Methods
2.1. Materials and Sample Collection
2.2. Microbial Additives Preparation
2.2.1. Sampling and Isolation of Effective Bacteria
2.2.2. Characterization and Identification
2.3. Experimental Design
2.4. Physicochemical Analysis
2.5. Microbial Analysis
2.5.1. DNA Extraction
2.5.2. PCR Amplification and Sequence Data Processing
2.5.3. Statistical Analysis
3. Results and Discussion
3.1. Change in Physicochemical Characteristics
3.1.1. Effects of Treatments on the Physicochemical Properties of the Compost
3.1.2. Effects of Treatments on Gas Emission Profiles
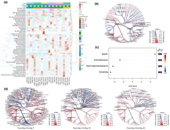
3.2. Comparative Dynamics of Microbial Communities in Compost
3.3. Core Bacteria Co-Occurrence Network and Interaction Patterns
4. Conclusions
Author Contributions
Funding
Data Availability Statement
Acknowledgments
Conflicts of Interest
References
- Nath, A.; Das, K.; Dhal, G.C. Global Status of Agricultural Waste-Based Industries, Challenges, and Future Prospects. In Agricultural Waste to Value-Added Products: Technical, Economic and Sustainable Aspects; Neelancherry, R., Gao, B., Wisniewski, A., Jr., Eds.; Springer Nature: Singapore, 2023; pp. 21–45. [Google Scholar]
- Martin-Rios, C.; Demen-Meier, C.; Gössling, S.; Cornuz, C. Food waste management innovations in the foodservice industry. Waste Manag. 2018, 79, 196–206. [Google Scholar] [CrossRef] [PubMed]
- United Nations Environment Programme (UNEP). Global Waste Management Outlook 2024; United Nations Environment Programme: Nairobi, Kenya, 2024. [Google Scholar]
- EPA. Practices to Reduce Methane Emissions from Livestock Manure Management; United States Environmental Protection Agency: Washington, DC, USA, 2023. Available online: https://www.epa.gov (accessed on 1 November 2024).
- Sharma, P.; Bano, A.; Singh, S.P.; Varjani, S.; Tong, Y.W. Sustainable Organic Waste Management and Future Directions for Environmental Protection and Techno-Economic Perspectives. Curr. Pollut. Rep. 2024, 10, 459–477. [Google Scholar] [CrossRef]
- Manea, E.E.; Bumbac, C.; Dinu, L.R.; Bumbac, M.; Nicolescu, C.M. Composting as a Sustainable Solution for Organic Solid Waste Management: Current Practices and Potential Improvements. Sustainability 2024, 16, 6329. [Google Scholar] [CrossRef]
- Karimi, S.; Raza, T.; Mechri, M. Composting and Vermitechnology in Organic Waste Management. In Environmental Engineering and Waste Management: Recent Trends and Perspectives; Kumar, V., Bhat, S.A., Kumar, S., Verma, P., Eds.; Springer Nature: Cham, Switzerland, 2024; pp. 449–470. [Google Scholar]
- Sayara, T.; Basheer-Salimia, R.; Hawamde, F.; Sánchez, A. Recycling of Organic Wastes through Composting: Process Performance and Compost Application in Agriculture. Agronomy 2020, 10, 1838. [Google Scholar] [CrossRef]
- Kiyasudeen, S.K.; Ibrahim, M.H.; Quaik, S.; Ismail, S.A. Composting: A Traditional Practice of Waste Treatment. In Prospects of Organic Waste Management and the Significance of Earthworms; Kiyasudeen, S.K., Ibrahim, M.H., Quaik, S., Ahmed Ismail, S., Eds.; Springer International Publishing: Cham, Switzerland, 2016; pp. 45–68. [Google Scholar]
- Cerda, A.; Artola, A.; Font, X.; Barrena, R.; Gea, T.; Sánchez, A. Composting of food wastes: Status and challenges. Bioresour. Technol. 2018, 248, 57–67. [Google Scholar] [CrossRef]
- Andraskar, J.; Yadav, S.; Kapley, A. Challenges and Control Strategies of Odor Emission from Composting Operation. Appl. Biochem. Biotechnol. 2021, 193, 2331–2356. [Google Scholar] [CrossRef] [PubMed]
- Pagans, E.; Barrena, R.; Font, X.; Sánchez, A. Ammonia emissions from the composting of different organic wastes. Dependency on process temperature. Chemosphere 2006, 62, 1534–1542. [Google Scholar] [CrossRef]
- Qi, C.; Yin, R.; Gao, X.; Chen, J.; Wang, R.; Xu, Z.; Luo, W.; Li, G.; Li, Y. Development of Solid-State Anaerobic Digestion and Aerobic Composting Hybrid Processes for Organic Solid Waste Treatment and Resource Recovery: A Review. Curr. Pollut. Rep. 2022, 8, 221–233. [Google Scholar] [CrossRef]
- Li, Y.B.; Liu, T.T.; Song, J.J.; Lv, J.H.; Jiang, J.S. Effects of chemical additives on emissions of ammonia and greenhouse gas during sewage sludge composting. Process. Saf. Environ. Prot. 2020, 143, 129–137. [Google Scholar] [CrossRef]
- Hwang, H.Y.; Kim, S.H.; Shim, J.; Park, S.J. Composting Process and Gas Emissions during Food Waste Composting under the Effect of Different Additives. Sustainability 2020, 12, 7811. [Google Scholar] [CrossRef]
- Zahra, K.; Farhan, M.; Kanwal, A.; Sharif, F.; Hayyat, M.U.; Shahzad, L.; Ghafoor, G.Z. Investigating the role of bulking agents in compost maturity. Sci. Rep. 2023, 13, 16003. [Google Scholar] [CrossRef] [PubMed]
- Chang, J.I.; Chen, Y.J. Effects of bulking agents on food waste composting. Bioresour. Technol. 2010, 101, 5917–5924. [Google Scholar] [CrossRef] [PubMed]
- Wei, Z.; Xi, B.; Zhao, Y.; Wang, S.; Liu, H.; Jiang, Y. Effect of inoculating microbes in municipal solid waste composting on characteristics of humic acid. Chemosphere 2007, 68, 368–374. [Google Scholar] [CrossRef]
- Li, C.; Li, H.; Yao, T.; Su, M.; Ran, F.; Han, B.; Li, J.; Lan, X.; Zhang, Y.; Yang, X.; et al. Microbial inoculation influences bacterial community succession and physicochemical characteristics during pig manure composting with corn straw. Bioresour. Technol. 2019, 289, 121653. [Google Scholar] [CrossRef] [PubMed]
- Hou, T.; Zhou, Y.; Cao, X.; Li, W.; Zhang, S.; Zhao, Y.; Chen, L.; An, Q.; Meng, L. Effects of microbial inoculum on microbial community and enzyme activity involved in nitrogen-sulfur metabolism during sewage sludge composting. Sci. Total Environ. 2023, 858, 159954. [Google Scholar] [CrossRef] [PubMed]
- Meng, Q.; Yang, W.; Men, M.; Bello, A.; Xu, X.; Xu, B.; Deng, L.; Jiang, X.; Sheng, S.; Wu, X.; et al. Microbial Community Succession and Response to Environmental Variables During Cow Manure and Corn Straw Composting. Front. Microbiol. 2019, 10, 529. [Google Scholar] [CrossRef]
- Luo, Y.; Shen, J.; Wang, X.; Xiao, H.; Yaser, A.Z.; Fu, J. Recent advances in research on microbial community in the composting process. Biomass Conv. Bioref. 2024, 14, 23319–23333. [Google Scholar] [CrossRef]
- Zhang, J.; Zeng, G.; Chen, Y.; Yu, M.; Huang, H.; Fan, C.; Zhu, Y.; Li, H.; Liu, Z.; Chen, M.; et al. Impact of Phanerochaete chrysosporium inoculation on indigenous bacterial communities during agricultural waste composting. Appl. Microbiol. Biotechnol. 2013, 97, 3159–3169. [Google Scholar] [CrossRef]
- Wang, C.; Dong, D.; Wang, H.; Müller, K.; Qin, Y.; Wang, H.; Wu, W. Metagenomic analysis of microbial consortia enriched from compost: New insights into the role of Actinobacteria in lignocellulose decomposition. Biotechnol. Biofuels 2016, 9, 22. [Google Scholar] [CrossRef]
- Wang, Y.; Gong, J.; Li, J.; Xin, Y.; Hao, Z.; Chen, C.; Li, H.; Wang, B.; Ding, M.; Li, W.; et al. Insights into bacterial diversity in compost: Core microbiome and prevalence of potential pathogenic bacteria. Sci. Total Environ. 2020, 718, 137304. [Google Scholar] [CrossRef]
- Oviedo-Ocaña, E.R.; Soto-Paz, J.; Domínguez, I.; Sanchez-Torres, V.; Komilis, D. A Systematic Review on the Application of Bacterial Inoculants and Microbial Consortia During Green Waste Composting. Waste Biomass Valorization 2022, 13, 3423–3444. [Google Scholar] [CrossRef]
- Kushwaha, J.; Dhoble, A.S. Exploring core microbiome diversity in digested versus raw manure impact on rice straw composting. Environ. Dev. Sustain. 2024, 26, 7. [Google Scholar] [CrossRef]
- Niu, J.; Li, X. Effects of Microbial Inoculation with Different Indigenous Bacillus Species on Physicochemical Characteristics and Bacterial Succession during Short-Term Composting. Fermentation 2022, 8, 152. [Google Scholar] [CrossRef]
- Pham, V.H.; Kim, J.; Chang, S.; Bang, D. Investigating Bio-Inspired Degradation of Toxic Dyes Using Potential Multi-Enzyme Producing Extremophiles. Microorganisms 2023, 11, 1273. [Google Scholar] [CrossRef]
- Pham, V.H.; Kim, J.; Chang, S.; Chung, W. Biodegradation of Methylene Blue Using a Novel Lignin Peroxidase Enzyme Producing Bacteria, Named Bacillus sp. React3, as a Promising Candidate for Dye-Contaminated Wastewater Treatment. Fermentation 2022, 8, 190. [Google Scholar] [CrossRef]
- Zhang, S.; Zhong, B.; An, X.; Han, Y.; Xiao, X.; Zhang, Q. Effect of moisture content on the evolution of bacterial communities and organic matter degradation during bioaugmented biogas residues composting. World J. Microbiol. Biotechnol. 2022, 39, 1. [Google Scholar] [CrossRef] [PubMed]
- Liang, C.; Das, K.C.; McClendon, R.W. The influence of temperature and moisture contents regimes on the aerobic microbial activity of a biosolids composting blend. Bioresour. Technol. 2003, 86, 131–137. [Google Scholar] [CrossRef] [PubMed]
- Ravindran, B.; Awasthi, M.K.; Karmegam, N.; Chang, S.W.; Chaudhary, D.K.; Selvam, A.; Nguyen, D.D.; Rahman Milon, A.; Munuswamy-Ramanujam, G. Co-composting of food waste and swine manure augmenting biochar and salts: Nutrient dynamics, gaseous emissions and microbial activity. Bioresour. Technol. 2022, 344, 126300. [Google Scholar] [CrossRef] [PubMed]
- Finore, I.; Feola, A.; Russo, L.; Cattaneo, A.; Di Donato, P.; Nicolaus, B.; Poli, A.; Romano, I. Thermophilic bacteria and their thermozymes in composting processes: A review. Chem. Biol. Technol. Agric. 2023, 10, 7. [Google Scholar] [CrossRef]
- Thapa, S.; Mishra, J.; Arora, N.; Mishra, P.; Li, H.; O′Hair, J.; Bhatti, S.; Zhou, S. Microbial cellulolytic enzymes: Diversity and biotechnology with reference to lignocellulosic biomass degradation. Rev. Environ. Sci. Bio/Technol. 2020, 19, 621–648. [Google Scholar] [CrossRef]
- Zhou, S.; Zhang, X.; Liao, X.; Wu, Y.; Mi, J.; Wang, Y. Effect of Different Proportions of Three Microbial Agents on Ammonia Mitigation during the Composting of Layer Manure. Molecules 2019, 24, 2513. [Google Scholar] [CrossRef] [PubMed]
- Huang, Y.; Chen, Y.; Huang, H.; Shah, G.M.; Lin, J.; Yan, M.; Guo, C.; Xiao, X. Hyperthermophilic pretreatment composting can reduce ammonia emissions by controlling proteolytic bacterial community and the physicochemical properties. Bioresour. Bioprocess. 2023, 10, 37. [Google Scholar] [CrossRef]
- Bhattacharya, A.; Pletschke, B.I. Thermophilic bacilli and their enzymes in composting. In Composting for Sustainable Agriculture; Maheshwari, D.K., Ed.; Springer International Publishing: Cham, Switzerland, 2014; pp. 103–124. [Google Scholar]
- Zhang, J.; Lü, F.; Luo, C.; Shao, L.; He, P. Humification characterization of biochar and its potential as a composting amendment. J. Environ. Sci. 2014, 26, 390–397. [Google Scholar] [CrossRef]
- Bernal, M.P.; Alburquerque, J.A.; Moral, R. Composting of animal manures and chemical criteria for compost maturity assessment. A review. Bioresour. Technol. 2009, 100, 5444–5453. [Google Scholar] [CrossRef] [PubMed]
- Wang, Q.; Fu, W.; Lu, R.; Pan, C.; Yi, G.; Zhang, X.; Rao, Z. Characterization of Bacillus subtilis Ab03 for efficient ammonia nitrogen removal. Syst. Microbiol. Biomanufacturing 2022, 2, 580–588. [Google Scholar] [CrossRef]
- Trazzi, P.A.; Vashishtha, M.; Najser, J.; Schmalenberger, A.; Kannuchamy, V.K.; Leahy, J.J.; Kwapinski, W. Adsorption of Ammonium, Nitrate, and Phosphate on Hydrochars and Biochars. Appl. Sci. 2024, 14, 2280. [Google Scholar] [CrossRef]
- Wang, Z.; Xu, Y.; Yang, T.; Liu, Y.; Zheng, T.; Zheng, C. Effects of biochar carried microbial agent on compost quality, greenhouse gas emission and bacterial community during sheep manure composting. Biochar 2023, 5, 3. [Google Scholar] [CrossRef]
- Mandic-Mulec, I.; Polonca, S.; van Elsas, J.D. Ecology of Bacillaceae. Microbiol. Spectr. 2015, 3, 2. [Google Scholar] [CrossRef] [PubMed]
- Wang, X.; He, X.; Liang, J. Succession of the microbial community during co-composting of food waste digestate and garden waste. Int. J. Environ. Res. Public Health 2022, 19, 9945. [Google Scholar] [CrossRef] [PubMed]
- Zou, D.; Zhang, C.; Liu, Y.; Li, M. Biogeographic distribution and community assembly of Myxococcota in mangrove sediments. Environ. Microbiome 2024, 19, 47. [Google Scholar] [CrossRef] [PubMed]
- Aguilar-Paredes, A.; Valdés, G.; Araneda, N.; Valdebenito, E.; Hansen, F.; Nuti, M. Microbial Community in the Composting Process and Its Positive Impact on the Soil Biota in Sustainable Agriculture. Agronomy 2023, 13, 542. [Google Scholar] [CrossRef]
- Govindasamy, V.; Senthilkumar, M.; Magheshwaran, V.; Kumar, U.; Bose, P.; Sharma, V.; Annapurna, K. Bacillus and Paenibacillus spp.: Potential PGPR for Sustainable Agriculture. In Plant Growth and Health Promoting Bacteria; Maheshwari, D.K., Ed.; Springer: Berlin/Heidelberg, Germany, 2011; pp. 333–364. [Google Scholar]
- Kleinsteuber, S. Metagenomics of Methanogenic Communities in Anaerobic Digesters. In Biogenesis of Hydrocarbons; Stams, A.J.M., Sousa, D.Z., Eds.; Springer International Publishing: Cham, Switzerland, 2019; pp. 337–359. [Google Scholar]
- Slobodkin, A. The Family Peptostreptococcaceae. In The Prokaryotes: Firmicutes and Tenericutes; Rosenberg, E., DeLong, E.F., Lory, S., Stackebrandt, E., Thompson, F., Eds.; Springer: Berlin/Heidelberg, Germany, 2014; pp. 291–302. [Google Scholar]
- Zhan, Y.; Chang, Y.; Tao, Y.; Zhang, H.; Lin, Y.; Deng, J.; Ma, T.; Ding, G.; Wei, Y.; Li, J. Insight into the dynamic microbial community and core bacteria in composting from different sources by advanced bioinformatics methods. Environ. Sci. Pollut. Res. 2023, 30, 8956–8966. [Google Scholar] [CrossRef] [PubMed]
- Meng, Q.; Liu, S.; Guo, Y.; Hu, Y.; Yu, Z.; Bello, A.; Wang, Z.; Xu, W.; Xu, X. The co-occurrence network patterns and keystone species of microbial communities in cattle manure-corn straw composting. Environ. Sci. Pollut. Res. 2023, 30, 20265–20276. [Google Scholar] [CrossRef] [PubMed]
- Ren, L.; Huang, X.; Min, H.; Wang, H.; Xie, Y.; Zou, H.; Qiao, C.; Wu, W. Different ratios of raw material triggered composting maturity associated with bacterial community co-occurrence patterns. Environ. Sci. Pollut. Res. 2023, 30, 62532–62543. [Google Scholar] [CrossRef]
- Cagua, E.F.; Wootton, K.L.; Stouffer, D.B. Keystoneness, centrality, and the structural controllability of ecological networks. J. Ecol. 2019, 107, 1779–1790. [Google Scholar] [CrossRef]
- Jeong, H.; Tombor, B.; Albert, R.; Oltvai, Z.N.; Barabási, A. The large-scale organization of metabolic networks. Nature 2000, 407, 651–654. [Google Scholar] [CrossRef]








| Treatment | Food Waste | Swine Manure | Saw Dust | Additives | C/N Ratio |
|---|---|---|---|---|---|
| T1 | 600 g | 200 g | 100 g | - | 19.9 ± 1.02 |
| T2 | 600 g | 200 g | 100 g | Biochar 50 g | 20.3 ± 1.58 |
| T3 | 600 g | 200 g | 100 g | 1.0 × 107 CFU (React3) | 20.6 ± 1.39 |
| T4 | 600 g | 200 g | 100 g | 2.0 × 107 CFU (React3) | 19.6 ± 1.32 |
| T5 | 600 g | 200 g | 100 g | 1.0 × 107 CFU (React3) + Biochar 50 g | 20.7 ± 1.82 |
| T6 | 600 g | 200 g | 100 g | 2.0 × 107 CFU (React3) + Biochar 50 g | 20.9 ± 1.89 |
| Treatment | Food Waste | Chicken Manure | Swine Manure | Saw Dust | Additives | |
|---|---|---|---|---|---|---|
| FW | FWBC | 4.8 kg | 0.8 kg | 0.8 kg | 1.36 kg | Biochar 240 g |
| FWBC_R | 4.8 kg | 0.8 kg | 0.8 kg | 1.36 kg | Biochar 240 g, 2.0 × 108 CFU (React3) | |
| FWBC_2R | 4.8 kg | 0.8 kg | 0.8 kg | 1.36 kg | Biochar 240 g, 4.0 × 108 CFU (React3) | |
| LS | LSBC | 1.6 kg | 2.4 kg | 2.4 kg | 1.36 kg | Biochar 240 g |
| LSBC_R | 1.6 kg | 2.4 kg | 2.4 kg | 1.36 kg | Biochar 240 g, 2.0 × 108 CFU (React3) | |
| LSBC_R2 | 1.6 kg | 2.4 kg | 2.4 kg | 1.36 kg | Biochar 240 g, 4.0 × 108 CFU (React3) | |
| Treatment | Moisture Content (%) | Organic Matter (%) | pH | Electrical Conductivity (mS/cm) | Weight Reduction Rate (%) | ||||
|---|---|---|---|---|---|---|---|---|---|
| Initial | Final | Initial | Final | Initial | Final | Initial | Final | ||
| T1 | 73.7 ± 3.24 | 58.2 ± 2.34 | 90.77 ± 3.44 | 60.99 ± 4.59 | 5.3 ± 0.31 | 7.72 ± 0.36 | 2.33 ± 0.25 | 2.72 ± 0.25 | 52.1 ± 2.34 |
| T2 | 71.5 ± 2.45 | 60.1 ± 3.52 | 79.52 ± 3.01 | 57.45 ± 3.25 | 5.46 ± 0.25 | 8.28 ± 0.24 | 2.13 ± 0.13 | 2.35 ± 0.16 | 34.8 ± 1.52 |
| T3 | 74.5 ± 3.41 | 61.9 ± 2.28 | 91.23 ± 5.22 | 68.82 ± 6.58 | 5.33 ± 0.32 | 8.07 ± 0.35 | 2.15 ± 0.14 | 2.34 ± 0.17 | 44.3 ± 1.89 |
| T4 | 72.1 ± 3.12 | 56.6 ± 2.47 | 91.83 ± 3.33 | 72.36 ± 4.94 | 5.32 ± 0.27 | 8.13 ± 0.37 | 2.17 ± 0.18 | 2.35 ± 0.19 | 45.4 ± 2.21 |
| T5 | 67.1 ± 2.34 | 60.7 ± 2.36 | 79.14 ± 3.06 | 60.58 ± 4.08 | 5.38 ± 0.28 | 8.42 ± 0.23 | 2.27 ± 0.24 | 2.15 ± 0.12 | 51.2 ± 2.89 |
| T6 | 67.1 ± 2.21 | 63.2 ± 2.35 | 79.83 ± 5.63 | 56.08 ± 4.06 | 5.6 ± 0.23 | 8.52 ± 0.21 | 2.21 ± 0.17 | 2.14 ± 0.17 | 39.7 ± 2.31 |
| p-Value (p) | 0.722 | 0.224 | 0.161 | 0.464 | 0.800 | 0.574 | 0.104 | 0.124 | 0.471 |
| F-statistic (F) | 0.572 | 1.925 | 2.375 | 1.058 | 0.450 | 0.827 | 3.046 | 2.759 | 1.041 |
Disclaimer/Publisher’s Note: The statements, opinions and data contained in all publications are solely those of the individual author(s) and contributor(s) and not of MDPI and/or the editor(s). MDPI and/or the editor(s) disclaim responsibility for any injury to people or property resulting from any ideas, methods, instructions or products referred to in the content. |
© 2024 by the authors. Licensee MDPI, Basel, Switzerland. This article is an open access article distributed under the terms and conditions of the Creative Commons Attribution (CC BY) license (https://creativecommons.org/licenses/by/4.0/).
Share and Cite
Bang, D.; Chung, W.; Chang, S. Influence of Effective Microbial Additives Inoculation on Indigenous Bacterial Community Dynamics and Co-Occurrence Patterns During the Composting of Mixed Food Waste and Livestock Manure. Agronomy 2024, 14, 2973. https://doi.org/10.3390/agronomy14122973
Bang D, Chung W, Chang S. Influence of Effective Microbial Additives Inoculation on Indigenous Bacterial Community Dynamics and Co-Occurrence Patterns During the Composting of Mixed Food Waste and Livestock Manure. Agronomy. 2024; 14(12):2973. https://doi.org/10.3390/agronomy14122973
Chicago/Turabian StyleBang, Donggyu, Woojin Chung, and Soonwoong Chang. 2024. "Influence of Effective Microbial Additives Inoculation on Indigenous Bacterial Community Dynamics and Co-Occurrence Patterns During the Composting of Mixed Food Waste and Livestock Manure" Agronomy 14, no. 12: 2973. https://doi.org/10.3390/agronomy14122973
APA StyleBang, D., Chung, W., & Chang, S. (2024). Influence of Effective Microbial Additives Inoculation on Indigenous Bacterial Community Dynamics and Co-Occurrence Patterns During the Composting of Mixed Food Waste and Livestock Manure. Agronomy, 14(12), 2973. https://doi.org/10.3390/agronomy14122973

