Next Article in Journal
Genome-Wide Identification of Epidermal Pattern Factor (EPF) Gene Family in Potato and Functional Characterization of StEPF4 in Regulating Drought Stress
Previous Article in Journal
Research Regarding the Influence of Some Technological Factors on the Productivity of Some Monoecious Hemp Varieties Cultivated at Agricultural Research and Development Station Secuieni in Romania
 
 
Font Type:
Arial Georgia Verdana
Font Size:
Aa Aa Aa
Line Spacing:
Column Width:
Background:
Article

Optimizing Sampling Points and Path Planning for Soil Monitoring in Agricultural Land

1
College of Mechanical and Electrical Engineering, Shihezi University, Shihezi 832003, China
2
Key Laboratory of Northwest Agricultural Equipment, Ministry of Agriculture and Rural Affairs, Shihezi 832003, China
3
Smart Farm Digital Equipment Technology Innovation Center, Xinjiang Production and Construction Corps, Shihezi 832003, China
*
Authors to whom correspondence should be addressed.
Agronomy 2024, 14(12), 2947; https://doi.org/10.3390/agronomy14122947
Submission received: 13 November 2024 / Revised: 6 December 2024 / Accepted: 8 December 2024 / Published: 11 December 2024
(This article belongs to the Section Precision and Digital Agriculture)

Abstract

Current soil mixing sampling surveys face several challenges. These challenges include significant variations in the size and shape of farmland plots, which complicate the sampling process. Additionally, the procedures for establishing mixing points are often cumbersome and non-standardized. Furthermore, when the number of mixing points is large and the plot area is extensive, sampling efficiency is significantly reduced. In this study, an automated method for establishing the layout of sampling points and a threshold-based mixed path planning algorithm are proposed. These approaches are designed to automatically arrange sampling points within delineated sampling units according to various sampling methods. Additionally, real-time path planning is conducted on the basis of the initial position of the sampling vehicle. The experimental results indicate that the maximum relative error in estimating farmland area is 0.22%, which is less than 666.67 m2. The average deviation between the locations of the sampling points generated by the sampling point layout algorithm and those established via related software is 0.0336 m. Furthermore, the threshold-based hybrid algorithm consistently yields optimal or near-optimal paths while reducing the path planning time, with an average duration of 1.0783 s for path planning. This study provides reliable technical support for standardizing the sampling point layout and enhancing the soil sampling efficiency.

1. Introduction

Soil is considered an essential natural resource for human survival, a critical component of the ecological environment, and the foundation for crop growth [1,2]. The excessive application of pesticides, irrigation using wastewater, and the atmospheric deposition of heavy metals result in soil pollution, which severely compromises the ecological functions of soil, adversely affects human health, and poses a significant threat to the sustainable use of land [3]. To address this, studies have assessed soil pollutants’ types, concentrations, and spatial distribution, informing remediation and management strategies. Data on soil nutrients, fertilizers, and water needs have also been gathered to create maps of soil fertility variability, facilitating precision fertilization practices that improve fertilizer efficiency and reduce ecological pollution [4,5]. Soil sampling surveys are among the primary methods for obtaining information regarding the spatial distribution of soil pollutants, with the accuracy of the sampling results significantly influencing the rationality of pollution risk assessment and management [6]. The scientific selection of sampling locations and methods, along with the development of a comprehensive sampling plan, provide reliable data to support soil pollution remediation efforts [7]. The main objective of this study was how to overcome challenges, such as significant variations in the area and diverse shapes of farmland plots, in order to accurately and efficiently complete the soil sampling point layout.
The layout of soil sampling points directly impacts the effectiveness of soil surveys and the accuracy of the analysis results. Consequently, this topic has been investigated by several scholars. The layout of sampling points is typically determined via various software and tools, such as ArcGIS 10.8 [8,9,10], QGIS 3.30 [11,12], and GPS [13,14,15]. This process generally requires the integration of foundational data, such as land use maps and satellite imagery. Additionally, some researchers have set indicator weights and designed sampling points through relevant calculation methods [16,17,18] and model construction methods [19,20]. Furthermore, a limited number of scholars have utilized algorithms to optimize the layout of sampling points [21,22]. For example, Wang et al. [23] considered the spatial variation in soil characteristics and employed an improved simulated annealing algorithm to optimize both the quantity and arrangement of soil sampling points. In summary, the existing methods for determining the layout of sampling points are typically designed for large-scale applications. However, in field sampling tasks for soil surveys, such as testing soil for formulated fertilization [24,25], environmental monitoring of soil [26], and data collection [27], planning and management for small-scale mixed sampling points are lacking. Most approaches rely on graphical editing features in different software packages or tools to create sampling grids, with the layout and numbering determined on the basis of sampling requirements and land use maps or remote sensing images. This method not only involves a significant workload, complex procedures, and a considerable time investment, but also requires personnel to have a specific level of technical expertise.
One effective method for enhancing the efficiency of soil sampling operations, particularly in agricultural fields or environmental surveys, involves conducting path planning for established sampling points. In these contexts, efficient path planning can minimize sampling time and resource consumption while ensuring accurate data collection. Many researchers have explored shortest path planning algorithms for specified sampling locations [28,29,30]. Traditional path planning algorithms, such as the ant colony optimization algorithm (ACO) [31], simulated annealing (SA) algorithm [32], and genetic algorithm (GA) [33,34], generally yield optimal solutions in many instances; however, they often require substantial time and resources. Therefore, several researchers have sought to improve or optimize these algorithms to facilitate path planning within a reasonable timeframe [35,36,37,38]. For example, Wang et al. [39] proposed an improved iterative greedy (IIG) algorithm, which enhances traditional greedy methods by incorporating several strategies to avoid local optima. The algorithm generates a high-quality initial solution using a push-forward insertion heuristic (PFIH) and refines the solution during the destruction–construction phase with a greedy-based insertion strategy, improving exploration. The results demonstrated superiority over existing algorithms. Additionally, a hybrid strategy employing two or more algorithms was employed by some researchers [40,41,42] to achieve shortest path planning. These algorithms predominantly address the traveling salesman problem (TSP) in large-scale or multi-objective settings. However, in the deployment of task information management systems, the selection of an inappropriate or overly complex algorithm could lead to instability and inefficiency in path planning.
The objective of this study was to optimize the soil sampling process by first standardizing the layout of sample points, followed by planning efficient sampling paths. Minimizing manual intervention during the sampling process was then prioritized to enhance the overall efficiency of soil sampling. These interrelated efforts collectively aimed at providing technical support for the development of soil information management systems. The primary focus of this research was the design of an automatic and rapid method for determining the sample point layout on the basis of the distribution characteristics of surface soil sampling techniques. The method utilizes a custom Python-based algorithm that automatically generates the sampling point layout by processing the corner coordinates of farmland plot boundaries. Moreover, A threshold-based hybrid algorithm was proposed, consisting of the branch-and-bound method, ant colony optimization, and the 2-opt algorithm. A specific numerical threshold was set based on the number of sampling points, effectively balancing computational accuracy and time complexity. The algorithm was employed for sampling path planning, ensuring the efficient operation of the system.
The work conducted to date was integrated into a vehicle-mounted soil sampling operation information management system, which was shown to provided intelligent services for sample point layout and path planning in soil monitoring in farmland areas.

2. Materials and Methods

2.1. Overview of the Experimental Area

The experimental area was situated in the farmland region surrounding the 147th Regiment of the Eighth Division of the Xinjiang Production and Construction Corps (85°53′–86°40′ E, 44°36′–44°43′ N) (Figure 1). The average elevation in the area is 354.1 m, and this region has a temperate continental climate. In this study, 15 uncultivated plots of farmland were randomly selected, with areas ranging from 41,126.66 to 440,773.33 m2. The latitude and longitude coordinates of the four corner points of each plot were obtained.

2.2. Estimation of Farmland Plot Areas and Plot Division Methods

2.2.1. Methods for Estimating Farmland Plot Areas

  • Computational geometry:
The boundary corner points of the farmland plots within the sampling area were sequentially selected via the Aovi interactive map (V9.9.8) to obtain the latitude and longitude coordinates. These coordinates were then transformed into the WGS84 coordinate system and imported into ArcGIS 10.8. The points were subsequently connected in sequence to create polygon features. The area of the farmland plots was calculated via geometric methods.
2.
Simplified rectangular method:
On the basis of the latitudinal and longitudinal coordinates of the four corner points of the farmland plot boundaries, the lengths of each side of the plot were sequentially calculated. By treating the farmland plot as consisting of two pairs of opposite sides, the lengths of the shorter sides were used to calculate the area of the entire quadrilateral.
3.
Triangulation method:
In the calculation of latitude and longitude within a small range between sampling points, the Earth’s surface was approximated as a plane, given the known latitude and longitude coordinates of two points, A (m1, n1) and B (m2, n2). Using Formulas (1)–(6), the distance d between points A and B was calculated [43].
β = m 2 m 1
γ = n 2 n 1
l = 2 × π × r 360 ° × β
w = 2 × π × R 360 ° × γ
r = R × cos θ
d = ( 2 × π × R × cos θ × m 2 m 1 / 360 ° 2 + 2 × π × R × n 2 n 1 / 360 ° 2 ) 1 2
In the equation, β is defined as the longitudinal difference between points A and B, whereas γ denotes the latitudinal difference between these two points. The variable l represents the distance between A and C, and w represents the distance between B and C. The symbol r indicates the radius of the latitudinal circle at point A, whereas R is specified as the average radius of the Earth, taken to be 6371.393 km. Additionally, θ represents the angle between the vertical line in the gravitational direction at point A and the equatorial plane, which corresponds to the latitude of point A.
A triangulation method was employed to divide the farmland plots into multiple triangles. With the known latitude and longitude coordinates of the triangle vertices, the lengths of the sides of the triangles, denoted as a, b, and c, were calculated via Formula (6). The semi perimeter p of each triangle was subsequently determined, and the area S was computed via Heron’s expression, as shown in Formula (7). Ultimately, the areas of all the triangles were aggregated to derive the total area of the farmland plot.
S = p × p a × p b × p c 1 2

2.2.2. Farmland Plot Division

During the soil sampling process, the initial step was to establish the sampling units by dividing the sampling area into several distinct units. Based on the size and shape characteristics of each sampling unit, the same point placement method and soil sampling technique were applied across all units. Independent samples were then taken within each unit to ensure uniformity in the sampling process. According to relevant technical specifications for soil sampling [44,45], the average size of each sampling unit for field crops and flat areas ranged from 66,700 to 133,400 m2, with one sample collected per unit. In hilly regions, one sample was also collected per unit, with unit sizes ranging from 20,010 to 53,360 m2.
The primary study areas were large fields in Xinjiang. Initially, the area of the sampling region was calculated via the latitude and longitude coordinates of the boundary points of the plots, with the area of each of the 15 uncultivated plots being determined individually. The farmland areas were subsequently divided into several quadrilateral parcels with an area of 66,700 to 133,400 m2. Given the variations in actual farming practices, two division methods were developed as follows: one based on the long sides of quadrilateral and the other based on the short sides. In practical applications, the division method can be selected according to the scheme of crop cultivation.

2.3. Soil Sampling Point Layout Methods

2.3.1. Multipoint Mixed Soil Sampling Methods

Soil sampling was conducted with careful consideration of the principles of representativeness, uniform distribution, objectivity, generality, and specificity to ensure that the sampling points accurately reflected the overall characteristics of the soil within the sampling area. In practice, the sampling area was divided into several subregions exhibiting similar characteristics, with sampling points uniformly distributed within each subregion. Each sampling point adhered to the principles of “randomness”, “equal quantity”, and “multipoint mixing”, ensuring that each point had an equal opportunity to be sampled. Ultimately, the soil samples from all the points were uniformly mixed to create a composite sample, thereby enhancing the representativeness and accuracy of the sample and providing a comprehensive reflection of the spatial distribution characteristics of the soil.
In the context of testing soil for formulated fertilization, environmental quality monitoring, and data collection, five commonly employed methods for multipoint mixed soil sampling include the diagonal method, the plum blossom method, the S-shaped method, the checkerboard method, and the zigzag method (Figure 2).

2.3.2. Automated Soil Sampling Point Layout Method

In this study, the design approaches for the diagonal method, plum blossom method, checkerboard method, and zigzag method were identical. The corner points of individual rectangular sampling units were designated A, B, C, and D in a clockwise direction. On the basis of the shape characteristics of the units in the four sampling methods, a relational matrix illustrating the connections between the sampling points and plot boundaries was developed (Figure 3). In this diagram, Arabic numerals 1 through 15 represent different sampling points, whereas AB, BC, CD, and DA indicate the four edges of the rectangle. The data in the matrix diagram indicate that after dividing each of the four sides of the quadrilateral into a corresponding number of equal parts, the resulting equidistant points were connected to the starting points of the sides on which they were located, forming a line segment. The equidistant point at which this line segment displayed a specific proportional relationship to the length of the associated side was then chosen and connected to the corresponding equidistant point on the opposite side of the quadrilateral; the resulting intersection point was selected as the sampling point, and the start and end points of each quadrilateral side were determined in a clockwise direction.
In Figure 3a, sampling point 1, established via the diagonal method, is defined as follows. On edge AB, with A as the starting point and B as the ending point, a point located at 1/6 of the edge length is labeled M1. On edge BC, with B as the starting point and C as the ending point, a point at 1/6 of the edge length is labeled N1. On edge CD, with C as the starting point and D as the ending point, a point at 5/6 of the edge length is labeled m1. On edge DA, with D as the starting point and A as the ending point, a point at 5/6 of the edge length is labeled n1. Points M1 and m1 are connected to form line segment M1m1, and points N1 and n1 are connected to form line segment N1n1. The intersection of line segments M1m1 and N1n1 is selected as sampling point 1 (Figure 4).
B t = ( 1 t ) 3 × P 0 + 3 × t 1 t 2 × P 1 + 3 × t 2 1 t P 2 + t 3 × P 3           t 0,1
The S-shaped method was applied with a Bessel curve approach. With Figure 4 as an example, point A was designated the starting point and point C was designated the ending point. The midpoint of edge BC was assigned as control point 1, whereas the midpoint of edge DA was assigned as control point 2. According to the cubic Bessel curve Formula (8), P0 represents the starting point, P1 represents control point 1, P2 represents control point 2, and P3 represents the ending point. The Bessel curve was generated by evaluating the polynomial blend across the range of parameter t. Subsequently, a linear interpolation method was employed to establish an interpolation function, resulting in a set of uniformly distributed points along the Bessel curve.

2.4. Sampling Path Planning Algorithm

2.4.1. Threshold-Based Hybrid Algorithm

The shortest distance required for the sampling vehicle to visit all the sampling points, starting from the initial point, was calculated as TSP [46]. The model was established as follows:
d i j = d P k , P k + 1
f P = k = 1 n 1 d P k , P k + 1
D m i n = m i n f 1 , f 2 , f 3 , , f ( P )
where dij is defined as the distance from sampling point i to sampling point j, P denotes any permutation of all the sampling points, and P(k) indicates the k-th index in permutation P, where P defines the order in which the sampling points are visited. f(P) denotes the total route length for permutation P, whereas Dmin represents the shortest total route length.
The sampling point layout algorithm and path planning algorithm developed in this study will be integrated into an information management system later. Presently, algorithms for determining the TSP are classified into two main categories. The first category comprises exact algorithms, which are generally applied in small-scale problems. The second category includes heuristic algorithms [47], such as SA, GA, and ACO, which are capable of exploring larger solution spaces. However, the SA algorithm relies on random exploration and requires numerous iterations to identify an appropriate solution. The selection of parameters for GA is complex, and the convergence speed is relatively slow. ACO is influenced by the number of ants and the number of iterations, potentially requiring substantial computational resources. Collectively, these three algorithms are characterized by high performance and computational requirements and high computation times, which, to some extent, affect the system response speed and overall efficiency of the solution process.
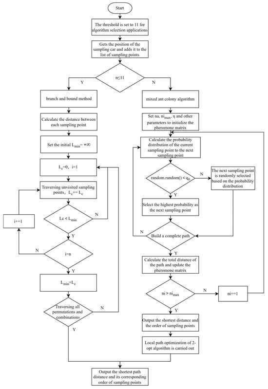
To address the aforementioned issues, a threshold-based hybrid algorithm (THA), which comprises a branch-and-bound method along with a hybrid ant colony algorithm, was proposed in this study. On the basis of various sampling methods, the number of sampling points was determined to range from 5 to 15. When the number of sampling points was limited, the shortest path could be accurately identified from all possible cases. However, as the number of sampling points increased, obtaining all paths within a reasonable timeframe became challenging. Thus, a specific numerical threshold was established for different quantities of sampling points in this study. If the number of sampling points was less than or equal to this threshold, the branch-and-bound method was employed; otherwise, the hybrid ACO algorithm was utilized. This algorithm effectively balances computational accuracy and time complexity, thereby significantly enhancing both computational efficiency and algorithm practicality.
The specific steps of THA are outlined below:
Step 1: The threshold was set to 11 for algorithm selection.
Step 2: The locations of the sampling vehicles were obtained and added to the list of sampling points.
Step 3: The number of sampling points n was determined. When n was less than or equal to 11, Step 4 was executed; when n exceeded 11, Step 5 was executed.
Step 4: The distance between each pair of sampling points in the sampling point list was calculated (Formula (6)). The shortest path distance, Lmin, and the path length, Lc, were initialized. The initial path length was updated or pruned as necessary. After traversing all permutations of the sampling points, the shortest path distance and the order of the sampling points were output.
Step 5: The number of ants, na, the maximum number of iterations, nimax, the pheromone evaporation rate, η, the pheromone importance coefficient, α, the heuristic information importance coefficient, β, and the greedy factor, q0, were set. The pheromone matrix was initialized, and paths were selected on the basis of probability distributions until a complete path was constructed. The total distance of each ant’s path was calculated, and the pheromone matrix was updated. The 2-opt algorithm was subsequently employed to optimize the paths obtained with ACO. The optimized shortest path distance and the order of the sampling points were then output.
Step 6: The shortest path distance and the corresponding order of the sampling points were output.
The flowchart of the THA is illustrated in Figure 5.

2.4.2. Evaluation Metrics for Path Planning Algorithms

Common evaluation metrics used for solving the TSP include the path length, time complexity, and stability. In the diagonal method, the plum blossom method, the S-shaped method, and the checkerboard method, the optimal solution is obtained through exhaustive searches after extensive computations, and these methods were used to validate the results of other algorithms. To assess the accuracy of each algorithm in finding the global optimal solution, the shortest path rate P was calculated on the basis of the number of times n that the shortest path is generated during N path planning iterations, as expressed in Formula (12). For the zigzag method, the quality of the solution was evaluated by comparing the frequency of optimal solutions obtained across N iterations. The time complexity was defined as the duration required for algorithm execution. Stability was determined on the basis of the consistency of results when the same experimental data were used in multiple trials: if the results remained unchanged, the algorithm was classified as stable; if not, it was regarded as unstable.
P = n N × 100 %

2.5. Hardware Environment

The computer processor utilized for sampling point layout and path planning in the experiment was an AMD Ryzen 9 7945HX with a Radeon graphics card @ 2.50 GHz, sourced from Advanced Micro Devices (AMD), Sunnyvale, CA, USA. Additionally, an NVIDIA GeForce RTX 4060 GPU with 8 GB of memory, sourced from NVIDIA Corporation, Santa Clara, CA, USA, was used, the operating system was Windows 11, and programming was conducted in Python 3.11.

3. Results

3.1. Estimation of Farmland Area and the Results of Plot Division

3.1.1. Results of the Estimation of Farmland Area

To determine the actual area of the experimental plots, a land measurement instrument was used for onsite measurements. Upon the completion of the measurements, the perimeter and area of each plot were recorded, with the measured area designating the actual area of the plots. The areas of the experimental plots calculated via the computational geometry method, simplified rectangular method, and triangulation method were compared with the actual area obtained with the measurement instrument, as illustrated in Figure 6. The areas of the experimental plots calculated using the computational geometry method and the triangulation method were in close agreement with the actual areas and were significantly more accurate than those obtained using the simplified rectangular method.
As illustrated in Figure 7, the comparison of area calculation method was shown, where the maximum relative errors for each method were clearly depicted. Specifically, the geometric method achieved a maximum relative error of only 0.08%, demonstrating its high accuracy. In contrast, the simplified rectangular method had a significantly higher maximum error of 22.70%, indicating a much less precise estimation. The triangulation method, with a maximum relative error of 0.22%, performed better than the rectangular method but was still less accurate than the geometric method. Notably, both the geometric and triangulation methods resulted in area errors of less than 666.67 m2, which satisfied the criteria for dividing sampling units. While the geometric method provided the highest accuracy, its relatively low efficiency made it less practical for large-scale implementations. On the other hand, the triangulation method, with its operational simplicity and ease of implementation for batch processing, was ultimately selected as the preferred approach for area calculations.

3.1.2. Results of Farmland Plot Division

Fifteen agricultural fields were divided via two methods on the basis of the long side (Figure 8a) and short side (Figure 8b) of triangles. This process resulted in 78 parcels, with areas ranging from 66,700 to 133,400 m2. In this study, two types of farmland plots were selected simultaneously to verify the accuracy of the method of farmland plot division. In practical applications, the selection of an appropriate division method should be based on the cultivation orientation of the plots.

3.2. Results of the Automated Soil Sampling Point Layout

On the basis of the coordinates of the four corners of the agricultural fields, sampling points corresponding to five distinct sampling methods were generated. A random selection of 10 parcels, each with an area ranging from 66,700 to 133,400 m2, was conducted, and the corner coordinates of each parcel were marked. The plots were then divided into five groups, each consisting of two plots. The sampling points were generated via the diagonal, plum blossom, S-shaped, checkerboard, and zigzag methods. A total of 194 latitude and longitude coordinates were generated (Figure 9).
Following the generation of the sampling points, ArcGIS software was used to select the ten farmland plots. Points were placed on the basis of the different sampling point distribution methods. The latitude and longitude coordinates of the generated sampling points were compared with the coordinates determined with the algorithm. The positional deviation did not exceed 0.55 m, with most deviations being within 0.05 m. The average deviation was 0.0336 m, and the maximum deviation was 0.5434 m. Positional deviations were minimal, with the sampling points generated by the sampling point layout algorithm largely aligning the relative positions specified by the sampling methods. The experimental results demonstrated that the sampling point layout algorithm effectively considers the distribution characteristics of the sampling points across the five different sampling methods. Furthermore, it enables the automatic generation of sampling points. Compared with the point placement method using ArcGIS 10.8, this algorithm significantly enhances the efficiency of point determination while meeting the required distribution characteristics of the points.
The position of the sampling vehicle was obtained randomly in one direction in each subdivided plot as the starting point for sampling each plot. In accordance with the sampling point layout algorithm, points were arranged via five different sampling methods. Each subdivided plot yielded a set of sampling points, which were paired with the starting point of the respective plot. This process resulted in seventy-eight datasets. Given that the sampling point layout results exhibited slight positional deviations, sampling points were established ten times for each dataset across the five sampling methods. This approach yielded 3900 datasets (Table 1) for an experimental study of sampling route planning.

3.3. Results of Sampling Path Planning

Path planning for the starting point of the sampling vehicle and sampling point coordinates was conducted with the SA algorithm, GA, and THA. The results of path planning (Figure 10) indicated that for the first four sampling methods, the shortest path rates for SA, GA, and THA were 75.83%, 69.17%, and 100%, respectively.
In the zigzag method experiments, the optimal and worst solutions represent the best and worst results obtained after the algorithm was executed ten times. Among the 13 datasets analyzed (Table 2), the optimal solution was obtained with the THA in 12 cases. This indicates that the THA outperformed both the SA and the GA in terms of solution quality.
On the basis of the time required by different algorithms for the path planning of sampling points (Figure 11), the average path planning times for the diagonal method, the plum blossom method, the S-shaped method, the checker-board method, and the zigzag method using the SA algorithm were 1.0297, 1.1348, 1.2210, 1.2977, and 1.5776 s, respectively. When the GA algorithm was applied, the times were 1.0651, 1.0063, 1.0991, 1.2673, and 1.3324 s. For the THA algorithm, the corresponding times were 0.8334, 0.8813, 1.0437, 1.0231, and 1.6103 s. The GA yielded the shortest path planning time for the zigzag sampling method. However, the shortest path rate was lower than those of the other two algorithms. The average path planning times for the SA, GA, and THA were 1.2522, 1.1540, and 1.0783 s, respectively. Compared with the SA, the THA reduced the planning time by 13.9%, and compared with the GA, it reduced the planning time by 0.07%, thereby further improving the efficiency of path planning on the basis of sampling points.
When the number of sampling points was relatively low, both the SA and the GA exhibited a degree of stability. However, as the number of sampling points increased, these two algorithms obtained the relatively shortest path less frequently, and the results varied significantly across multiple runs, indicating poor stability. In contrast, the threshold-based hybrid algorithm consistently identified optimal or near-optimal paths with a high degree of stability.

4. Discussion

This study was primarily conducted for soil sampling in the farmland area of Xinjiang. In the sampling point layout algorithm, 66,700 to 133,400 m2 sampling units were considered. The algorithm ensured a uniform distribution of sampling points across the designated plots. On the basis of the distribution characteristics of the point locations in the five sampling methods, namely the diagonal method, the plum blossom method, the S-shaped method, the checkerboard method, and the zigzag method, the positions of the sampling points within the plots were determined on the basis of the lengths of the plot boundaries. Specifically, the distribution characteristics of each sampling method were defined by the spatial arrangement and density of the points, which directly influenced the placement of the sampling points. A comparison of the results of the established method with those of sampling point layout software indicated that the positional deviation did not exceed 0.55 m, with the majority of deviations being within 0.05 m. The average deviation was calculated to be 0.0336 m, whereas the maximum deviation was recorded as 0.5434 m. The positional deviations were minimal, and the sampling points generated by the custom Python-based algorithm proposed in this study adhered to the distribution characteristics of the sampling methods. The algorithm was capable of quickly and automatically placing the corresponding sampling points according to five different sampling methods. However, sampling points distributed on the basis of area-defined plots may lack representativeness. In cases in which significant heterogeneity exists within a plot, uniformly distributed sampling points may fail to adequately reflect the overall characteristics of the plot.
To select the optimal path planning algorithm, the shortest path rate, path planning time, and stability of the SA, GA, and THA were compared. For the diagonal, plum blossom, S-shaped, and checkerboard methods, the shortest path rates achieved by the SA, GA, and THA algorithms were 75.83%, 69.17%, and 100%, respectively. In the zigzag method, each of the three algorithms was executed 10 times across 15 datasets to determine the optimal solution, with the THA yielding the optimal solution in 14 out of 15 cases. Compared with the SA and GA, the THA reduced time consumption by 13.9% and 0.07%, respectively. With respect to stability, when the number of sampling points was small, both the SA and the GA displayed relatively stable performance. However, as the number of sampling points increased, the results varied significantly after multiple runs, indicating increasingly reduced stability. In contrast, the THA consistently demonstrated high stability across multiple runs. The results indicated that the THA yielded higher shortest path rates and better stability than the other algorithms, allowing for the more rapid generation of sampling paths and thereby better meeting the practical requirements. The THA was specifically designed for sampling points associated with five different methods. A threshold of 11 was established on the basis of the number of sampling points. The branch-and-bound method was used when the number of sampling points was less than or equal to this threshold. When it exceeded the threshold, a hybrid ant colony algorithm was employed. Compared with SA and the GA, the algorithm effectively balanced computational accuracy with time complexity. The branch-and-bound method provides exact solutions, whereas the hybrid ant colony algorithm enhances the search efficiency. Even as the number of sampling points increased, good solution quality was maintained with the proposed method, thereby significantly improving both computational efficiency and practicality. However, this algorithm is suitable only for medium- and small-scale TSP problems, typically with fewer than 50 points, where the point locations exhibit a certain pattern and are limited when applied to large and more complex problems. As the number of sampling points increases beyond a threshold, the computational cost rises significantly due to the exponentially growing search space. This limits the algorithm’s scalability for larger TSP instances, typically those with more than 80 points, or for highly irregular point distributions. Despite its efficiency for problems with regular patterns, the algorithm faces challenges with more complex, unstructured TSPs due to its reliance on heuristic methods that may not fully explore the solution space within a reasonable timeframe.

5. Conclusions

This study focused on farmland areas, and an algorithm for determining the layout of sampling points and planning sampling paths was established; this approach facilitated the automatic layout of sampling points and the rapid planning of sampling paths. An analysis of the experimental results yielded the following conclusions:
The area of the farmland plots was calculated via a triangulation method, and the results were compared with the actual areas, with a maximum relative error of 0.22%. Experiments were performed, and the error area was less than 666.67 m2, thereby meeting the criteria for the division of sampling units. Furthermore, the proposed method is straightforward and supports efficient batch processing when combined with different algorithms, making it highly suitable for large-scale agricultural surveys or similar applications where rapid, accurate area measurements are required.
The average positional deviation between the sampling points generated by the sampling point layout algorithm and those established via relevant software was 0.0336 m. The results indicated that the distribution characteristics of the sampling points conformed to the requirements of five different sampling methods, enabling the automatic placement of sampling points on the basis of the chosen sampling method. This feature enhances the flexibility of the proposed approach, as it can be adapted to various sampling strategies and applied in different agricultural contexts, offering significant benefits in terms of both time and labor efficiency.
Path planning was conducted considering the starting position of the sampling vehicle and the designated sampling points. The average path planning time using the THA was 1.0783 s, a 13.9% reduction compared with that of the SA and a 0.07% reduction compared with that of the GA. The results demonstrated that the threshold-based hybrid algorithm proposed in this study could rapidly and consistently produce optimal or near-optimal paths in real time, thereby satisfying the requirements for sampling path planning. Moreover, the reduction in planning time underscores the efficiency of the THA, especially in real-time operational environments, where minimizing sampling time is crucial for improving overall workflow efficiency and reducing operational costs.
In conclusion, the methods proposed in this study have proven to be both effective and efficient in sampling point layout and sampling path planning, providing a solid foundation for the development of an information management system for vehicle-based soil sampling operations. Furthermore, the proposed approach contributes to the sustainable development of soil surveys and holds significant potential for widespread application.

Author Contributions

Conceptualization, J.W., Z.Z., G.X. and R.H.; Data curation, J.W.; Formal analysis, J.W. and G.X.; Funding acquisition, Z.Z. and R.H.; Investigation, J.W., G.X. and X.Z.; Methodology, J.W.; Resources, Z.Z. and R.H.; Supervision, Z.Z., R.Z. and R.H.; Visualization, J.W., G.X. and X.Z.; Writing—original draft, J.W. and G.X.; Writing—review and editing, Z.Z., R.Z. and R.H. All authors have read and agreed to the published version of the manuscript.

Funding

This research was funded by the Post Scientist Project of National Modern Agricultural Industrial Technology System (CARS-15-17), the Shihezi University High-level Talent Initiation Program (RCZK202442), the High-level Talents Research Initiation Project of Shihezi University (CJXZ202104), the Xinjiang Uygur Autonomous Region “Tianchi Talent” Program Project, and the autonomous region’s regional collaborative innovation special project (2024E02016).

Data Availability Statement

The data presented in this study are available on request from the corresponding author.

Acknowledgments

The authors would also like to thank Jiankang Yang and Peiyu Wang for their assistance in the experiment.

Conflicts of Interest

The authors declare no conflicts of interest.

References

  1. Bhunia, G.S.; Shit, P.K.; Chattopadhyay, R. Assessment of spatial variability of soil properties using geostatistical approach of lateritic soil (West Bengal, India). Ann. Agrar. Sci. 2018, 16, 436–443. [Google Scholar] [CrossRef]
  2. Wang, J.; Niu, W.; Zhang, W.; Li, G.; Sun, J.; Wang, Y. Spatial variability of soil nutrients in topsoil of cultivated land. Trans. Chin. Soc. Agric. Eng. 2020, 36, 37–46. [Google Scholar]
  3. Leung, Y.F.; Liu, W.; Li, J.-S.; Wang, L.; Tsang, D.C.; Lo, C.Y.; Leung, M.T.; Poon, C.S. Three-dimensional spatial variability of arsenic-containing soil from geogenic source in Hong Kong: Implications on sampling strategies. Sci. Total Environ. 2018, 633, 836–847. [Google Scholar] [CrossRef] [PubMed]
  4. Zeng, J.; Li, D.; Ma, C.; Wang, B.; Gao, L. The Impact of Different Uses of the Internet on Farmers′ Adoption of Soil Testing and Formulated Fertilization Technology in Rural China. Int. J. Environ. Res. Public Health 2023, 20, 562. [Google Scholar] [CrossRef] [PubMed]
  5. Zhao, F.; Li, F.; Zhou, J.; Sun, X.; Wang, Y.; Jing, L.; Hou, J.; Bao, F.; Wang, G.; Chen, B. Soiltesting formula fertilization with organic fertilizer addition for target yield cannot stand long due to stem lodging of rice. Front. Plant Sci. 2022, 13, 1091156. [Google Scholar] [CrossRef]
  6. HUANG, S.-h.; Pu, L.; Xie, X.; Zhu, M.; Kan, B.; Tan, Y. Review and outlook of designing of soil sampling for digital soil mapping. Acta Pedol. Sin. 2020, 57, 259–272. [Google Scholar]
  7. Vasu, D.; Singh, S.; Sahu, N.; Tiwary, P.; Chandran, P.; Duraisami, V.; Ramamurthy, V.; Lalitha, M.; Kalaiselvi, B. Assessment of spatial variability of soil properties using geospatial techniques for farm level nutrient management. Soil Tillage Res. 2017, 169, 25–34. [Google Scholar] [CrossRef]
  8. Khalil, A.; Hanich, L.; Hakkou, R.; Lepage, M. GIS-based environmental database for assessing the mine pollution: A case study of an abandoned mine site in Morocco. J. Geochem. Explor. 2014, 144, 468–477. [Google Scholar] [CrossRef]
  9. Asadi, A.; Moghaddam Nia, A.; Bakhtiari Enayat, B.; Alilou, H.; Ahmadisharaf, E.; Kimutai Kanda, E.; Chessum Kipkorir, E. An integrated approach for prioritization of river water quality sampling points using modified Sanders, analytic network process, and hydrodynamic modeling. Environ. Monit. Assess. 2021, 193, 482. [Google Scholar] [CrossRef]
  10. Sun, Y.; Wu, K.; Hu, X.; Zhou, Z.; Ma, J. Layout method for monitoring quality level of arable land based on combination of potential index. Trans. Chin. Soc. Agric. Eng. 2013, 29, 245–254. [Google Scholar]
  11. Zhu, J.; Xu, B.; Zhang, L. Optimization layout method of monitoring sample points of cultivated land quality based on semi-variance analysis and grade combination. Trans. Chin. Soc. Agric. Eng. 2015, 31, 254–261. [Google Scholar]
  12. Chen, Y.; Zhao, G.-X.; Chang, C.-Y.; Wang, Z.-R.; Li, Y.-S.; Zhao, H.-S.; Zhang, S.-W.; Pan, J.-R. Grain yield estimation of wheat-maize rotation cultivated land based on Sentinel-2 multi-spectral image: A case study in Caoxian County, Shandong, China. Ying Yong Sheng Tai Xue Bao J. Appl. Ecol. 2023, 34, 3347–3356. [Google Scholar]
  13. Do, H.T.; Lo, S.-L.; Chiueh, P.-T.; Thi, L.A.P. Design of sampling locations for mountainous river monitoring. Environ. Model. Softw. 2012, 27, 62–70. [Google Scholar] [CrossRef]
  14. Chen, Y.; Wu, X.; Li, D.; Liang, Y.; Li, D. Application of gps & gprs technology to field data acquisition in coal mine dump area. Intell. Autom. Soft Comput. 2012, 18, 1133–1143. [Google Scholar] [CrossRef]
  15. Contreras, M.; Parra, C.; Cárdenas, C.; Hermosilla, C.; Pastén, R.; Aedo, D. Skid trail network visualizer: A computational tool to generate skid trails created by ground-based timber harvesting machines and facilitate soil disturbance monitoring. Comput. Electron. Agric. 2024, 225, 109282. [Google Scholar] [CrossRef]
  16. Gallego, F.J. The efficiency of sampling very high resolution images for area estimation in the European Union. Int. J. Remote Sens. 2012, 33, 1868–1880. [Google Scholar] [CrossRef]
  17. Lupulescu, A.; Baciu, C.; Dicu, T.; Burghele, B.-D.; Cucos, A.L. Determining the Geogenic Radon Potential in Different Layouts and Numbers of Points. Atmosphere 2023, 14, 713. [Google Scholar] [CrossRef]
  18. Zhang, Z.-M.; Zhou, Y.-C.; Wang, S.-J.; Huang, X.-F. Influence of sampling scale and environmental factors on the spatial heterogeneity of soil organic carbon in a small karst watershed. Fresenius Environ. Bull. 2018, 27, 1532–1544. [Google Scholar]
  19. Long, J.; Liu, Y.; Xing, S.; Qiu, L.; Huang, Q.; Zhou, B.; Shen, J.; Zhang, L. Effects of sampling density on interpolation accuracy for farmland soil organic matter concentration in a large region of complex topography. Ecol. Indic. 2018, 93, 562–571. [Google Scholar] [CrossRef]
  20. Li, J.; Yang, N.; Shen, Z. Evaluation of the water quality monitoring network layout based on driving-pressure-state-response framework and entropy weight TOPSIS model: A case study of Liao River, China. J. Environ. Manag. 2024, 361, 121267. [Google Scholar] [CrossRef]
  21. Wu, Z.; Ai, J.; Deng, C.; Cai, Y.; Wei, Z. Method for Optimal Arrangement of Soil Sampling Based on Neural Networks and Genetic Algorithms. In Proceedings of the International Conference on Automation, Mechanical Control and Computational Engineering (AMCCE), Jinan, China, 24–26 April 2015; pp. 1121–1126. [Google Scholar]
  22. Zhao, Z.; Zhang, X.; Liu, Z.; Yao, X.; Li, S.; Zhu, D. Spatial sampling of multi-environment trials data for station layout of maize variety. In Proceedings of the 2017 6th International Conference on Agro-Geoinformatics, Fairfax, VA, USA, 7–10 August 2017; pp. 1–6. [Google Scholar]
  23. Wang, J.; Wang, X.; Zhou, S.; Wu, S.; Zhu, Y.; Lu, C. Optimization of Sample Points for Monitoring Arable Land Quality by Simulated Annealing while Considering Spatial Variations. Int. J. Environ. Res. Public Health 2016, 13, 980. [Google Scholar] [CrossRef] [PubMed]
  24. Li, B.; Zhuo, N.; Ji, C.; Zhu, Q. Influence of Smartphone-Based Digital Extension Service on Farmers’ Sustainable Agricultural Technology Adoption in China. Int. J. Environ. Res. Public Health 2022, 19, 9639. [Google Scholar] [CrossRef] [PubMed]
  25. Tian, M.; Liu, R.; Wang, J.; Liang, J.; Nian, Y.; Ma, H. Impact of Environmental Values and Information Awareness on the Adoption of Soil Testing and Formula Fertilization Technology by Farmers-A Case Study Considering Social Networks. Agriculture 2023, 13, 2008. [Google Scholar] [CrossRef]
  26. Pechlivani, E.M.; Papadimitriou, A.; Pemas, S.; Ntinas, G.; Tzovaras, D. IoT-based agro-toolbox for soil analysis and environmental monitoring. Micromachines 2023, 14, 1698. [Google Scholar] [CrossRef]
  27. Wu, K.; Hao, S.; Zhao, Y.; Ma, J.; Wu, X.; Zhang, L. Analysis and Recommendations for the Quality Control for the Third National Soil Survey. Chin. J. Soil Sci. 2023, 54, 1017–1022. [Google Scholar]
  28. Shi, K.; Zhang, H.; Zhang, Z.; Zhou, X. The Algorithm of Terminal Logistics Path Planning Based on TSP Problem. In Proceedings of the International Conference on Artificial Intelligence and Computer Engineering (ICAICE), Beijing, China, 23–25 October 2020; pp. 130–133. [Google Scholar]
  29. Xiaomao, H.; Lei, Z.; Shaoshuai, W.; Chengming, L. Path Planning of Rapeseed Combine Seeder in Field of Convex Boundary. Nongye Jixie Xuebao/Trans. Chin. Soc. Agric. Mach. 2022, 53, 33–40. [Google Scholar]
  30. Luo, C.; Xiong, C.; Huang, X.; Ding, W.; Wang, S. Coverage operation path planning algorithms for the rape combine harvester in quadrilateral fields. Trans. Chin. Soc. Agric. Eng 2021, 37, 140–148. [Google Scholar]
  31. Xiang, C.; Hao, P.; Zhang, X. The Path Planning Study of Multi-task Logistics UAVs Under Complex Low Airspace. In Proceedings of the 33rd Chinese Control and Decision Conference (CCDC), Kunming, China, 22–24 May 2021; pp. 5238–5242. [Google Scholar]
  32. Demiral, M.F.; Isik, A.H. Simulated Annealing Algorithm for a Medium-Sized TSP Data. In Proceedings of the International Conference on Artificial Intelligence and Applied Mathematics in Engineering (ICAIAME), Antalya, Turkey, 20–22 April 2019; pp. 457–465. [Google Scholar]
  33. Sriniketh, K.; Le, A.V.; Mohan, R.E.; Sheu, B.J.; Tung, V.D.; Van Duc, P.; Vu, M.B. Robot-aided human evacuation optimal path planning for fire drill in buildings. J. Build. Eng. 2023, 72, 106512. [Google Scholar] [CrossRef]
  34. Zhang, Q.; Zhao, M.-Y. Minimum time path planning of robotic manipulator in drilling/spot welding tasks. J. Comput. Des. Eng. 2016, 3, 132–139. [Google Scholar] [CrossRef]
  35. Lin, G.; Xiong, J.; Zhao, R.; Li, X.; Hu, H.; Zhu, L.; Zhang, R. Efficient detection and picking sequence planning of tea buds in a high-density canopy. Comput. Electron. Agric. 2023, 213, 108213. [Google Scholar] [CrossRef]
  36. Chen, J.; Ye, F.; Li, Y. Travelling salesman problem for UAV path planning with two parallel optimization algorithms. In Proceedings of the 2017 progress in electromagnetics research symposium-fall (PIERS-FALL), Singapore, 19–22 November 2017; pp. 832–837. [Google Scholar]
  37. Guo, X.; Ji, M.; Zhao, Z.; Wen, D.; Zhang, W. Global path planning and multi-objective path control for unmanned surface vehicle based on modified particle swarm optimization (PSO) algorithm. Ocean Eng. 2020, 216, 107693. [Google Scholar] [CrossRef]
  38. Kong, F.; Du, F.; Zhao, D. Station-viewpoint joint coverage path planning towards mobile visual inspection. Robot. Comput.-Integr. Manuf. 2025, 91, 102821. [Google Scholar] [CrossRef]
  39. Wang, X.; Duan, P.; Meng, L.; Yang, K. An Improved Iterated Greedy Algorithm for Solving Rescue Robot Path Planning Problem with Limited Survival Time. Comput. Mater. Contin. 2024, 80, 931–947. [Google Scholar] [CrossRef]
  40. Huang, J.; Du, B.; Zhang, Y.; Quan, Q.; Wang, B.; Mu, L. A Pesticide Spraying Mission Allocation and Path Planning with Multicopters. IEEE Trans. Aerosp. Electron. Syst. 2024, 60, 2277–2291. [Google Scholar] [CrossRef]
  41. Zhang, Y.; Shen, Y.; Wang, Q.; Song, C.; Dai, N.; He, B. A novel hybrid swarm intelligence algorithm for solving TSP and desired-path-based online obstacle avoidance strategy for AUV. Robot. Auton. Syst. 2024, 177, 104678. [Google Scholar] [CrossRef]
  42. Ahmadi, E.; Goldengorin, B.; Süer, G.A.; Mosadegh, H. A hybrid method of 2-TSP and novel learning-based GA for job sequencing and tool switching problem. Appl. Soft Comput. 2018, 65, 214–229. [Google Scholar] [CrossRef]
  43. Yang, J.; Zhai, Z.; Li, Y.; Duan, H.; Cai, F.; Lv, J.; Zhang, R. Design and research of residual film pollution monitoring system based on UAV. Comput. Electron. Agric. 2024, 217, 108608. [Google Scholar] [CrossRef]
  44. Teng, Y.; Wu, J.; Lu, S.; Wang, Y.; Jiao, X.; Song, L. Soil and soil environmental quality monitoring in China: A review. Environ. Int. 2014, 69, 177–199. [Google Scholar] [CrossRef]
  45. Theocharopoulos, S.; Wagner, G.; Sprengart, J.; Mohr, M.-E.; Desaules, A.; Muntau, H.; Christou, M.; Quevauviller, P. European soil sampling guidelines for soil pollution studies. Sci. Total Environ. 2001, 264, 51–62. [Google Scholar] [CrossRef]
  46. Yang, H.; Lu, X.; Zhou, X.; Zheng, R.; Liu, Y.; Tao, S. Expected length of the shortest path of the traveling salesman problem in 3D space. J. Adv. Transp. 2022, 2022, 4124950. [Google Scholar] [CrossRef]
  47. Guo, P.; Hou, M.; Ye, L. MEATSP: A Membrane Evolutionary Algorithm for Solving TSP. IEEE Access 2020, 8, 199081–199096. [Google Scholar] [CrossRef]
Figure 1. Schematic diagram of the study area (The numbers 1–15 represent the plot numbers of the experimental field).
Figure 1. Schematic diagram of the study area (The numbers 1–15 represent the plot numbers of the experimental field).
Agronomy 14 02947 g001
Figure 2. Schematic diagram of different multipoint mixed sampling methods (The yellow dots represent the sampling points): (a) diagonal method; (b) plum blossom method; (c) S-shaped method; (d) checkerboard method; (e) zigzag method.
Figure 2. Schematic diagram of different multipoint mixed sampling methods (The yellow dots represent the sampling points): (a) diagonal method; (b) plum blossom method; (c) S-shaped method; (d) checkerboard method; (e) zigzag method.
Agronomy 14 02947 g002
Figure 3. Matrix diagram of the relationships between the sampling points and parcel boundaries: (a) diagonal method; (b) plum blossom method; (c) checkerboard method; (d) zigzag method.
Figure 3. Matrix diagram of the relationships between the sampling points and parcel boundaries: (a) diagonal method; (b) plum blossom method; (c) checkerboard method; (d) zigzag method.
Agronomy 14 02947 g003
Figure 4. Schematic diagram of a sampling unit (A–D represent the boundary turning points of the plot).
Figure 4. Schematic diagram of a sampling unit (A–D represent the boundary turning points of the plot).
Agronomy 14 02947 g004
Figure 5. Flowchart of the threshold-based mixed algorithm.
Figure 5. Flowchart of the threshold-based mixed algorithm.
Agronomy 14 02947 g005
Figure 6. Test plot area comparison diagram (The numbers at the bottom represent the plot numbers of the experimental field).
Figure 6. Test plot area comparison diagram (The numbers at the bottom represent the plot numbers of the experimental field).
Agronomy 14 02947 g006
Figure 7. Test plot area estimation error diagram (The black solid square represents outliers, and the hollow square represents the average value of the data).
Figure 7. Test plot area estimation error diagram (The black solid square represents outliers, and the hollow square represents the average value of the data).
Agronomy 14 02947 g007
Figure 8. Diagram of plot demarcation results: (a) division by long edge; (b) division by short edge.
Figure 8. Diagram of plot demarcation results: (a) division by long edge; (b) division by short edge.
Agronomy 14 02947 g008
Figure 9. Rendering of the two-dimensional coordinates of sampling points (The upper letters represent the plot boundary corner points, and the numbers represent the sampling point numbers): (a) diagonal method; (b) plum blossom method; (c) S-shaped method; (d) checkerboard method; (e) zigzag method.
Figure 9. Rendering of the two-dimensional coordinates of sampling points (The upper letters represent the plot boundary corner points, and the numbers represent the sampling point numbers): (a) diagonal method; (b) plum blossom method; (c) S-shaped method; (d) checkerboard method; (e) zigzag method.
Agronomy 14 02947 g009
Figure 10. Two-dimensional renderings of the path planning results.
Figure 10. Two-dimensional renderings of the path planning results.
Agronomy 14 02947 g010
Figure 11. Comparison of route planning times (Green represents the SA, orange represents the GA, and purple represents the THA).
Figure 11. Comparison of route planning times (Green represents the SA, orange represents the GA, and purple represents the THA).
Agronomy 14 02947 g011
Table 1. Sampling points in the dataset.
Table 1. Sampling points in the dataset.
Sampling MethodDiagonal MethodPlum Blossom MethodS-Shaped MethodCheckerboard MethodZigzag MethodTotal
Total7807807807807803900
Table 2. Experimental results of the zigzag method.
Table 2. Experimental results of the zigzag method.
Plot NumberSAGATHA
Optimal Solution (m)Worst Solution (m)Optimal Solution (m)Worst Solution (m)Optimal Solution (m)Worst Solution (m)
11028.411028.41721.57885.56721.57721.57
2803.411352.461429.271434.50803.41803.41
3890.76890.76890.761444.80890.76890.76
41768.111769.88962.221632.07962.22962.22
51502.211566.651515.321941.761041.841041.84
62254.132261.681546.802283.961263.381263.38
71424.961476.851269.991456.471401.091401.09
81020.741022.151154.551396.23992.78992.78
91202.121273.111197.251234.141164.111164.11
101130.981235.481032.291303.97964.26969.00
111039.791149.44990.531142.56981.81981.81
12945.151120.721095.881110.03945.15945.15
131402.251662.061477.061861.921167.971167.97
Disclaimer/Publisher’s Note: The statements, opinions and data contained in all publications are solely those of the individual author(s) and contributor(s) and not of MDPI and/or the editor(s). MDPI and/or the editor(s) disclaim responsibility for any injury to people or property resulting from any ideas, methods, instructions or products referred to in the content.

Share and Cite

MDPI and ACS Style

Wang, J.; Zhai, Z.; Xu, G.; Zhang, R.; Zhang, X.; Hu, R. Optimizing Sampling Points and Path Planning for Soil Monitoring in Agricultural Land. Agronomy 2024, 14, 2947. https://doi.org/10.3390/agronomy14122947

AMA Style

Wang J, Zhai Z, Xu G, Zhang R, Zhang X, Hu R. Optimizing Sampling Points and Path Planning for Soil Monitoring in Agricultural Land. Agronomy. 2024; 14(12):2947. https://doi.org/10.3390/agronomy14122947

Chicago/Turabian Style

Wang, Jing, Zhiqiang Zhai, Guangdong Xu, Ruoyu Zhang, Xin Zhang, and Rong Hu. 2024. "Optimizing Sampling Points and Path Planning for Soil Monitoring in Agricultural Land" Agronomy 14, no. 12: 2947. https://doi.org/10.3390/agronomy14122947

APA Style

Wang, J., Zhai, Z., Xu, G., Zhang, R., Zhang, X., & Hu, R. (2024). Optimizing Sampling Points and Path Planning for Soil Monitoring in Agricultural Land. Agronomy, 14(12), 2947. https://doi.org/10.3390/agronomy14122947

Note that from the first issue of 2016, this journal uses article numbers instead of page numbers. See further details here.

Article Metrics

Back to TopTop