Genomic Prediction of Kernel Water Content in a Hybrid Population for Mechanized Harvesting in Maize in Northern China
Abstract
1. Introduction
2. Materials and Methods
2.1. Plant Material and Field Trials
2.2. Phenotypic Data Collection and Analysis
2.3. Genotyping
2.4. Genomic Prediction with Different Models
2.4.1. G Model
2.4.2. GCA Model
2.5. The Design of SNP Marker Dataset and Prediction of Specific Markers as Fixed Effects
2.6. Superior Hybrids Selected by Genomic Prediction
3. Results
3.1. Extensive Phenotypic Variation About KWC-Related Traits Observed in Field Trials
3.2. Performance of Prediction Models Based on Hybrid Genotypes
3.3. Prediction Accuracy of Prediction Models Based on Parental Genotypes
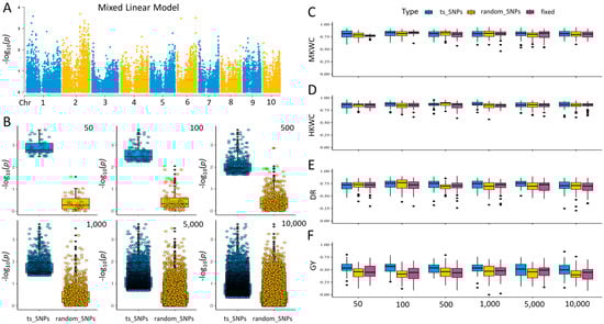
3.4. The Potential of Trait-Specific SNPs in Genomic Prediction
3.5. Identification of 19 Single-Cross Combinations with Low MKWC and Higher GY
4. Discussion
4.1. Accurate Identification of KWC in Northern China
4.2. Influence of Different Statistical Models on the Prediction Accuracy of Traits
4.3. Prediction Accuracy and Practical Application of Genomic Prediction for Hybrid Performance
5. Conclusions
Supplementary Materials
Author Contributions
Funding
Data Availability Statement
Conflicts of Interest
References
- Xie, R.Z.; Ming, B.; Gao, S.; Wang, K.; Hou, P.; Li, S. Current state and suggestions for mechanical harvesting of corn in China. J. Integr. Agric. 2022, 21, 892–897. [Google Scholar] [CrossRef]
- Brooking, I.R. Maize ear moisture during grain-filling, and its relation to physiological maturity and grain-drying. Field Crop. Res. 1990, 23, 55–68. [Google Scholar] [CrossRef]
- Schmidt, J.L.; Hallauer, A.R. Estimating harvest date of corn in the field. Crop. Sci. 1966, 6, 227–231. [Google Scholar] [CrossRef]
- Johnson, D.R.; Tanner, J.W. Calculation of the rate and duration of grain filling in corn (Zea mays L.). Crop. Sci. 1972, 12, 485–486. [Google Scholar] [CrossRef]
- Sala, R.G.; Andrade, F.H.; Camadro, E.L.; Cerono, J.C. Quantitative trait loci for grain moisture at harvest and field grain drying rate in maize (Zea mays L.). Theor. Appl. Genet. 2006, 112, 462–471. [Google Scholar] [CrossRef]
- Nass, H.G.; Crane, P.L. Effect of endosperm mutants on drying rate in corn (Zea mays L.). Crop. Sci. 1970, 10, 141–144. [Google Scholar] [CrossRef]
- Mišević, D.; Alexander, D.E.; Dumanović, J.; Kerečki, B.; Ratković, S. Grain moisture loss rate of high-oil and standard-oil maize hybrids. Agron. J. 1988, 80, 841–845. [Google Scholar] [CrossRef]
- Crane, P.L.; Miles, S.R.; Newman, J.E. Factors associated with varietal differences in rate of field drying in corn. Agron. J. 1959, 51, 318–320. [Google Scholar] [CrossRef]
- Purdy, J.L.; Crane, P.L. Influence of pericarp on differential drying rate in “mature” corn (Zea mays L.). Crop. Sci. 1967, 7, 379–381. [Google Scholar] [CrossRef]
- Cavalieri, A.J.; Smith, O.S. Grain filling and field drying of a set of maize hybrids released from to 1982. Crop. Sci. 1985, 25, 856–860. [Google Scholar] [CrossRef]
- Hicks, D.R.; Geadelmann, G.L.; Peterson, R.H. Drying rates of frosted maturing maize. Agron. J. 1976, 68, 452–455. [Google Scholar] [CrossRef]
- Sweeney, P.M.; Martin, S.K.S.; Clucas, C.P. Indirect inbred selection to reduce grain moisture in maize hybrids. Crop. Sci. 1994, 34, 391–396. [Google Scholar] [CrossRef]
- Troyer, A.F.; Ambrose, W.B. Plant characteristics affecting field drying rate of ear corn. Crop. Sci. 1971, 11, 529–531. [Google Scholar] [CrossRef]
- Beavis, W.D.; Smith, O.S.; Grant, D.; Fincher, R. Identification of quantitative trait loci using a small sample of topcrossed and F4 progeny from maize. Crop. Sci. 1994, 34, 882–896. [Google Scholar] [CrossRef]
- Melchinger, A.E.; Utz, H.F.; Schön, C.C. Quantitative trait locus (QTL) mapping using different testers and independent population samples in maize reveals low power of QTL detection and large bias in estimates of QTL effects. Genetics 1998, 149, 383–403. [Google Scholar] [CrossRef]
- Austin, D.F.; Lee, M.; Veldboom, L.R.; Hallauer, A.R. Genetic mapping in maize with hybrid progeny across testers and generations: Grain yield and grain moisture. Crop. Sci. 2000, 40, 30–39. [Google Scholar] [CrossRef]
- Ho, J.; McCouch, S.; Smith, M. Improvement of hybrid yield by advanced backcross QTL analysis in elite maize. Theor. Appl. Genet. 2002, 105, 440–448. [Google Scholar] [CrossRef]
- Kebede, A.Z.; Woldemariam, T.; Reid, L.M.; Harris, L.J. Quantitative trait loci mapping for Gibberella ear rot resistance and associated agronomic traits using genotyping-by-sequencing in maize. Theor. Appl. Genet. 2016, 129, 17–29. [Google Scholar] [CrossRef]
- Song, W.; Shi, Z.I.; Xing, J.; Duan, M.; Su, A.; Li, C.; Zhang, R.; Zhao, Y.; Luo, M.; Wang, J.; et al. Molecular mapping of quantitative trait loci for grain moisture at harvest in maize. Plant Breed. 2017, 136, 28–32. [Google Scholar] [CrossRef]
- Zhou, G.; Hao, D.; Xue, L.; Chen, G.; Lu, H.; Zhang, Z.; Shi, M.; Huang, X.L.; Mao, Y. Genome-wide association study of kernel moisture content at harvest stage in maize. Breed. Sci. 2018, 68, 622–628. [Google Scholar] [CrossRef]
- Liu, J.; Yu, H.; Liu, Y.; Deng, S.; Liu, Q.; Liu, B.; Xu, M. Genetic dissection of grain water content and dehydration rate related to mechanical harvest in maize. BMC Plant Biol. 2020, 20, 118. [Google Scholar] [CrossRef] [PubMed]
- Yin, S.; Liu, J.; Yang, T.; Li, P.; Xu, Y.; Fang, H.; Xu, S.; Wei, J.; Xue, L.; Hao, D.; et al. Genetic analysis of the seed dehydration process in maize based on a logistic model. Crop. J. 2020, 8, 182–193. [Google Scholar] [CrossRef]
- Zhang, J.; Zhang, F.Q.; Tang, B.J.; Ding, Y.; Xia, L.K.; Qi, J.S.; Mu, X.Y.; Gu, L.M.; Lu, D.W.; Chen, Y.H. Molecular mapping of quantitative trait loci for grain moisture at harvest and field grain drying rat in maize (Zea mays L.). Physiol. Plant. 2020, 169, 64–72. [Google Scholar] [CrossRef]
- Li, W.; Yu, Y.; Wang, L.; Luo, Y.; Peng, Y.; Xu, Y.; Liu, X.; Wu, S.; Jian, L.; Xu, J.; et al. The genetic architecture of the dynamic changes in grain moisture in maize. Plant Biotechnol. J. 2021, 19, 1195–1205. [Google Scholar] [CrossRef] [PubMed]
- Xu, Y.; Zhang, X.; Li, H.; Zheng, H.; Zhang, J.; Olsen, M.; Varshney, R.; Prasanna, B.M.; Qian, Q. Smart breeding driven by big data, artificial intelligence, and integrated genomic-enviromic prediction. Mol. Plant 2022, 15, 1664–1695. [Google Scholar] [CrossRef]
- Crossa, J.; Perez-Rodriguez, P.; Cuevas, J.; Montesinos-Lopez, O.; Jarquin, D.; De Los Campos, G.; Burgueno, J.; Gonzalez-Camacho, J.M.; Perez-Elizalde, S.; Beyene, Y.; et al. Genomic selection in plant breeding: Methods, models, and perspectives. Trends Plant Sci. 2017, 22, 961–975. [Google Scholar] [CrossRef] [PubMed]
- Meuwissen, T.H.E.; Hayes, B.J.; Goddard, M.E. Prediction of total genetic value using genome-wide dense marker maps. Genetics 2001, 157, 1819–1829. [Google Scholar] [CrossRef]
- VanRaden, P.M. Efficient methods to compute genomic predictions. J. Dairy Sci. 2008, 91, 4414–4423. [Google Scholar] [CrossRef] [PubMed]
- Karkkainen, H.P.; Sillanpaa, M.J. Back to basics for Bayesian model building in genomic selection. Genetics 2012, 191, 969–987. [Google Scholar] [CrossRef][Green Version]
- Perez, P.; De los Campos, G. Genome-wide regression and prediction with the BGLR statistical package. Genetics 2014, 198, 483–495. [Google Scholar] [CrossRef]
- Piepho, H.P. Ridge regression and extensions for genome wide selection in maize. Crop. Sci. 2009, 49, 1165–1176. [Google Scholar] [CrossRef]
- Endelman, J.B. Ridge regression and other kernels for genomic selection with R package rrBLUP. Plant Genome 2011, 4, 255–258. [Google Scholar] [CrossRef]
- Friedman, J.; Hastie, T.; Tibshirani, R. Regularization paths for generalized linear models via coordinate descent. J. Stat. Softw. 2010, 33, 1–22. [Google Scholar] [CrossRef]
- Li, Z.T.; Sillanpaa, M.J. Overview of LASSO-related penalized regression methods for quantitative trait mapping and genomic selection. Theor. Appl. Genet. 2012, 125, 419–435. [Google Scholar] [CrossRef]
- Breiman, L. Random forests. Mach. Learn. 2001, 45, 5–32. [Google Scholar] [CrossRef]
- Chen, X.; Ishwaran, H. Random forests for genomic data analysis. Genomics 2012, 99, 323–329. [Google Scholar] [CrossRef]
- Holliday, J.A.; Wang, T.L.; Aitken, S. Predicting adaptive phenotypes from multilocus genotypes in sitka spruce (Picea sitchensis) Using random forest. G3 Genes Genomes Genet. 2012, 2, 1085–1093. [Google Scholar] [CrossRef]
- Maenhout, S.; De Baets, B.; Haesaert, G.; Bockstaele, E.V. Support vector machine regression for the prediction of maize hybrid performance. Theor. Appl. Genet. 2007, 115, 1003–1013. [Google Scholar] [CrossRef] [PubMed]
- Montesinos-Lopez, O.A.; Martin-Vallejo, J.; Crossa, J.; Gianola, D.; Hernandez-Suarez, C.M.; Montesinos-Lopez, A.; Juliana, P.; Singh, R. A Benchmarking between deep learning, support vector machine and Bayesian threshold best linear unbiased prediction for predicting ordinal traits in plant breeding. G3 Genes Genomes Genet. 2019, 9, 601–618. [Google Scholar] [CrossRef]
- Gonzalez-Camacho, J.M.; De los Campos, G.; Perez, P.; Gianola, D.; Cairns, J.E.; Mahuku, G.; Babu, R.; Crossa, J. Genome-enabled prediction of genetic values using radial basis function neural networks. Theor. Appl. Genet. 2012, 125, 759–771. [Google Scholar] [CrossRef]
- Yan, J.; Xu, Y.T.; Cheng, Q.; Jiang, S.Q.; Wang, Q.; Xiao, Y.J.; Ma, C.; Yan, J.B.; Wang, X.F. LightGBM: Accelerated genomically designed crop breeding through ensemble learning. Genome Biol. 2021, 22, 271. [Google Scholar] [CrossRef] [PubMed]
- Cui, Z.; Dong, H.; Zhang, A.; Ruan, Y.; He, Y.; Zhang, Z. Assessment of the potential for genomic selection to improve husk traits in maize. G3 Genes|Genomes|Genet. 2020, 10, 3741–3749. [Google Scholar] [CrossRef]
- Labroo, M.R.; Ali, J.; Aslam, M.U.; de Asis, E.J.; Dela Paz, M.A.; Sevilla, M.A.; Lipka, A.E.; Studer, A.J.; Rutkoski, J.E. Genomic prediction of yield traits in single-cross hybrid rice (Oryza sativa L.). Front. Genet. 2021, 12, 692870. [Google Scholar] [CrossRef]
- Michel, S.; Löschenberger, F.; Ametz, C.; Pachler, B.; Sparry, E.; Bürstmayr, H. Simultaneous selection for grain yield and protein content in genomics-assisted wheat breeding. Theor. Appl. Genet. 2019, 132, 1745–1760. [Google Scholar] [CrossRef] [PubMed]
- Tong, H.; Nikoloski, Z. Machine learning approaches for crop improvement: Leveraging phenotypic and genotypic big data. J. Plant Physiol. 2020, 257, 153354. [Google Scholar] [CrossRef]
- Wang, X.; Xu, Y.; Hu, Z.; Xu, C. Genomic selection methods for crop improvement: Current status and prospects. Crop. J. 2018, 6, 330–340. [Google Scholar] [CrossRef]
- Zhang, A.; Pérez-Rodríguez, P.; San Vicente, F.; Palacios-Rojas, N.; Dhliwayo, T.; Liu, Y.; Cui, Z.; Guan, Y.; Wang, H.; Zheng, H.; et al. Genomic prediction of the performance of hybrids and the combining abilities for line by tester trials in maize. Crop. J. 2022, 10, 109–116. [Google Scholar] [CrossRef]
- Zhu, X.; Chi, R.; Du, Y.; Qin, J.; Xiong, Z.; Zhang, W.; Li, X. Experimental study on the key factors of low-loss threshing of high-moisture maize. Int. J. Agric. Biol. Eng. 2020, 13, 23–31. [Google Scholar] [CrossRef]
- Campos, H.; Cooper, M.; Edmeades, G.O.; Löffler, C.; Schussler, J.R.; Ibañez, M. Changes in drought tolerance in maize associated with fifty years of breeding for yield in the US corn belt. Maydica 2006, 51, 369. [Google Scholar]
- Li, Y.; Tao, C.; Zhe, Q.; Li, K.; Yin, X.; Han, D.; Yan, B.; Zhao, D.; Zhang, D. Development and application of mechanized maize harvesters. Int. J. Agric. Biol. Eng. 2016, 9, 15–28. [Google Scholar] [CrossRef]
- Chu, Z.; Ming, B.; Li, L.; Xue, J.; Zhang, W.; Hou, L.; Xie, R.; Hou, P.; Wang, K.; Li, S. Dynamics of maize grain drying in the high latitude region of Northeast China. J. Integr. Agric. 2022, 21, 365–374. [Google Scholar] [CrossRef]
- Ni, P.; Anche, M.T.; Ruan, Y.; Dang, D.; Morales, N.; Li, L.; Liu, M.; Wang, S.; Robbins, K.R. Genomic prediction strategies for dry-down-related traits in maize. Front. Plant Sci. 2022, 13, 930429. [Google Scholar] [CrossRef] [PubMed]
- Luo, P.; Wang, H.W.; Ni, Z.Y.; Yang, R.S.; Wang, F.; Yong, H.J.; Zhang, L.; Zhou, Z.Q.; Song, W.; Li, M.S.; et al. Genomic prediction of yield performance among single-cross maize hybrids using a partial diallel cross design. Crop. J. 2023, 10, 109–116. [Google Scholar] [CrossRef]
- Bates, D.; Mächler, M.; Bolker, B.; Walker, S. Fitting linear mixed-effects models using lme4. J. Stat. Softw. 2015, 67, 1–48. [Google Scholar] [CrossRef]
- Hallauer, A.R.; Carena, M.J.; Miranda Filho, J.D. Quantitative Genetics in Maize Breeding; Springer: New York, NY, USA, 2010. [Google Scholar] [CrossRef]
- Guo, Z.; Wang, H.; Tao, J.; Ren, Y.; Xu, C.; Wu, K.; Zou, C.; Zhang, J.; Xu, Y. Development of multiple SNP marker panels affordable to breeders through genotyping by target sequencing (GBTS) in maize. Mol. Breed. 2019, 39, 37. [Google Scholar] [CrossRef]
- González-Diéguez, D.; Legarra, A.; Charcosset, A.; Moreau, L.; Lehermeier, C.; Teyssèdre, S.Z.; Vitezica, G. Genomic prediction of hybrid crops allows disentangling dominance and epistasis. Genetics 2021, 218, iyab026. [Google Scholar] [CrossRef]
- Vitezica, Z.G.; Legarra, A.; Toro, M.A.; Varona, L. Orthogonal estimates of variances for additive, dominance, and epistatic effects in populations. Genetics 2017, 206, 1297–1307. [Google Scholar] [CrossRef]
- Covarrubias-Pazaran, G. Genome-assisted prediction of quantitative traits using the R package sommer. PLoS ONE 2016, 11, e0156744. [Google Scholar] [CrossRef]
- López, O.A.M.; González, B.A.M.; López, A.M.; Crossa, J. Statistical Machine-Learning Methods for Genomic Prediction Using the SKM Library. Genes 2023, 14, 1003. [Google Scholar] [CrossRef]
- Bernardo, R. Genome wide selection when major genes are known. Crop. Sci. 2014, 54, 68–75. [Google Scholar] [CrossRef]
- Reid, L.M.; Zhu, X.; Morrison, M.J.; Woldemariam, T.; Voloaca, C.; Wu, J.H.; Xiang, K. A non-destructive method for measuring maize kernel moisture in a breeding program. Maydica 2010, 55, 163–171. [Google Scholar]
- Qian, Y.L.; Zhang, X.Q.; Wang, L.F.; Chen, J.; Chen, B.R.; Lv, G.H.; Wu, Z.C.; Guo, J.; Wang, J.; Qi, Y.C.; et al. Detection of QTLs controlling fast kernel dehydration in maize (Zea mays L.). Genet. Mol. Res. 2016, 15, 3. [Google Scholar] [CrossRef]
- Yang, J.; Carena, M.J.; Uphaus, J. Area Under the Dry Down Curve (AUDDC): A method to evaluate rate of dry down in maize. Crop. Sci. 2010, 50, 2347–2354. [Google Scholar] [CrossRef]
- Filipenco, A.; Mandache, V.; Valsan, G.; Ivan, F.; Ciocazanu, I. Inheritance of grain dry-down in corn (Zea mays L.). Bull. Univ. Agric. Sci. Veter- Med. Cluj-Napoca. Agric. 2013, 70, 223–226. [Google Scholar] [CrossRef]
- Kim, K.B.; Noh, S.H.; Kim, J.H. Development of grain moisture meter using microwave attenuation at 10.5 GHz and moisture density. IEEE Trans. Instrum. Meas. 2000, 51, 72–77. [Google Scholar] [CrossRef]
- Freppon, J.T.; Martin, S.K.S.; Pratt, R.C.; Henderlong, P.R. Section for low ear moisture in corn, using a hand-held meter. Crop. Sci. 1992, 32, 1062–1064. [Google Scholar] [CrossRef]
- Casa, A.M.; Mitchell, S.E.; Smith, O.S.; Register, J.C.; Wessler, S.R.; Kresovich, S. Evaluation of Hbr (MITE) markers for assessment of genetic relationships among maize (Zea mays L.) inbred lines. Theor. Appl. Genet. 2002, 104, 104–110. [Google Scholar] [CrossRef] [PubMed]
- Guo, T.; Li, H.; Yan, J.; Tang, J.; Li, J.; Zhang, Z.; Zhang, L.; Wang, J. Performance prediction of F1 hybrids between recombinant inbred lines derived from two elite maize inbred lines. Theor. Appl. Genet. 2013, 126, 189–201. [Google Scholar] [CrossRef]
- Zhang, Z.; Liu, J.F.; Ding, X.D.; Bijma, P.; de Koning, D.J.; Zhang, Q. Best linear unbiased prediction of genomic breeding values using a trait-specific marker-derived relationship matrix (genomic selection using TABLUP). PLoS ONE 2010, 5, e12648. [Google Scholar] [CrossRef]
- Bhandari, A.; Bartholome, J.; Hamadoun, T.V.; Kumari, N.; Frouin, J.; Kumar, A.; Ahmadi, N. Selection of trait-specific markers and multi environment models improve genomic predictive ability in rice. PLoS ONE 2019, 14, e0208871. [Google Scholar] [CrossRef]
- Zhao, Y.S.; Mette, M.F.; Gowda, M.; Longin, C.F.H.; Reif, J.C. Bridging the gap between marker-assisted and genomic selection of heading time and plant height in hybrid wheat. Heredity 2014, 112, 638–645. [Google Scholar] [CrossRef] [PubMed]
- Zhang, Z.; Erbe, M.; He, J.L.; Ober, U.; Gao, N.; Zhang, H.; Simianer, H.; Li, J.Q. Accuracy of whole-genome prediction using a genetic architecture-enhanced variance-covariance matrix. G3 Genes|Genomes|Genet. 2015, 5, 615–627. [Google Scholar] [CrossRef]
- Li, G.; Dong, Y.; Zhao, Y.; Tian, X.; Würschum, T.; Xue, J.; Chen, S.; Reif, J.; Xu, S.; Liu, W. Genome-wide prediction in a hybrid maize population adapted to Northwest China. Crop. J. 2020, 8, 830–842. [Google Scholar] [CrossRef]
- Technow, F.; Schrag, T.A.; Schipprack, W.; Bauer, E.; Simianer, H.; Melchinger, A.E. Genome properties and prospects of genomic prediction of hybrid performance in a breeding program of maize. Genetics 2014, 197, 1343–1355. [Google Scholar] [CrossRef] [PubMed]
- Alves, F.C.; Granato, Í.S.C.; Galli, G.; Lyra, D.H.; Fritsche-Neto, R.; De Los Campos, G. Bayesian analysis and prediction of hybrid performance. Plant Methods 2019, 7, 1–18. [Google Scholar] [CrossRef] [PubMed]
- Millet, E.J.; Kruijer, W.; Coupel-Ledru, A.; Prado, S.A.; Cabrera-Bosquet, L.; Lacube, S.; Charcosset, A.; Welcker, C.; Eeuwijk, F.; Tardieu, F. Genomic prediction of maize yield across European environmental conditions. Nat. Genet. 2019, 51, 952–956. [Google Scholar] [CrossRef]
- Gunundu, R.; Shimelis, H.; Mashilo, J. Genomic selection and enablers for agronomic traits in maize (Zea mays): A review. Plant Breed. 2023, 142, 573–593. [Google Scholar] [CrossRef]
- Bhavani, S.; Singh, P.K.; Qureshi, N.; He, X.; Biswal, A.K.; Juliana, P.; Dababat, A.; Mourad, A.M.I. Globally Important wheat diseases: Status, challenges, breeding and genomic tools to enhance resistance durability. In Genomic Designing for Biotic Stress Resistant Cereal Crops; Kole, C., Ed.; Springer: Cham, Switzerland, 2021; pp. 59–128. [Google Scholar] [CrossRef]
- Cui, Y.; Li, R.; Li, G.; Zhang, F.; Zhu, T.; Zhang, Q.; Ali, J.; Li, Z.; Xu, S. Hybrid breeding of rice via genomic selection. Plant Biotechnol. J. 2020, 18, 57–67. [Google Scholar] [CrossRef]
- Dar, M.H.; Bano, D.A.; Waza, S.A.; Zaidi, N.W.; Majid, A.; Shikari, A.B.; Ahangar, M.A.; Hossain, M.; Kumar, A.; Singh, U.S. Abiotic stress tolerance-progress and pathways of sustainable rice production. Sustainability 2021, 13, 2078. [Google Scholar] [CrossRef]
- Yadav, S.; Sandhu, N.; Dixit, S.; Singh, V.; Catolos, M.; Mazumder, R.R.; Rahman, M.A.; Kumar, A. Genomics-assisted breeding for successful development of multiple-stress-tolerant, climate-smart rice for southern and southeastern Asia. Plant Genome 2021, 14, e20074. [Google Scholar] [CrossRef]



| Models | Model Code | Random Genetic Effects | Reference |
|---|---|---|---|
| G | G: A (GBLUP) | gA | VanRaden (2008) [28] |
| G: A (rrBLUP) | Endelman (2011) [32] | ||
| G: A (LASSO) | Friedman et al. (2010) [33] | ||
| G: A (Bayes A) | Karkkainen et al. (2012) [29] | ||
| G: A (Bayes B) | |||
| G: A (Bayes C) | |||
| G: A (PLS) | Montesinos-López et al. (2023) [60] | ||
| G: A (GLM) | |||
| G: A (RF) | |||
| G: A (SVM) | |||
| G: A (GBM) | |||
| G: A (ANN) | |||
| G: AD | gA + gD | Vitezica et al. (2017) [58] | |
| G: A(AAH) | gA + gAA | ||
| G: AD(AAH) | gA + gD + gAA | ||
| GCA | GCA: A | gAS + gAN + r | González-Diéguez et al. (2021) [57] |
| GCA: AD | gAS + gAN + gD | ||
| GCA: A(AASN) | gAS + gAN + gAASN | ||
| GCA: AD(AASN) | gAS + gAN + gD + gAASN | ||
| GCA: AD(AAS)(AAN)(AAH) | gAS + gAN + gD + gAAS + gAAN + gAASN |
| Source | Traits | Df | Sum Sq | Mean Sq | F Value | p-Value | H2 |
|---|---|---|---|---|---|---|---|
| G | MKWC | 284 | 0.674 | 0.002 | 6.221 | <2 × 10−16 *** | 0.75 |
| HKWC | 284 | 0.573 | 0.002 | 8.189 | <2 × 10−16 *** | 0.85 | |
| DR | 284 | 0.561 | 0.002 | 3.439 | <2 × 10−16 *** | 0.76 | |
| GY | 284 | 1110.060 | 3.909 | 3.476 | <2 × 10−16 *** | 0.53 | |
| E | MKWC | 3 | 0.145 | 0.048 | 127.068 | <2 × 10−16 *** | |
| HKWC | 2 | 0.358 | 0.179 | 725.118 | <2 × 10−16 *** | ||
| DR | 2 | 0.068 | 0.034 | 58.908 | <2 × 10−16 *** | ||
| GY | 2 | 309.340 | 154.669 | 137.557 | <2 × 10−16 *** | ||
| G × E | MKWC | 847 | 0.512 | 0.001 | 1.587 | 2.463 × 10−13 *** | |
| HKWC | 563 | 0.178 | 0.000 | 1.280 | 6.233 × 10−4 *** | ||
| DR | 562 | 0.462 | 0.001 | 1.430 | 1.519 × 10−6 *** | ||
| GY | 563 | 800.420 | 1.422 | 1.264 | 1.091 × 10−3 *** |
| Genetic Model | Prediction Method | MKWC | HKWC | DR | GY |
|---|---|---|---|---|---|
| G: A | GBLUP | 0.788 ± 0.065 | 0.846 ± 0.073 | 0.693 ± 0.115 | 0.463 ± 0.123 |
| rrBLUP | 0.797 ± 0.088 | 0.861 ± 0.052 | 0.700 ± 0.098 | 0.445 ± 0.121 | |
| LASSO | 0.791 ± 0.075 | 0.848 ± 0.062 | 0.702 ± 0.123 | 0.433 ± 0.145 | |
| Bayes A | 0.816 ± 0.065 | 0.850 ± 0.045 | 0.714 ± 0.109 | 0.424 ± 0.143 | |
| Bayes B | 0.793 ± 0.067 | 0.853 ± 0.071 | 0.703 ± 0.107 | 0.455 ± 0.158 | |
| Bayes C | 0.799 ± 0.072 | 0.850 ± 0.065 | 0.682 ± 0.103 | 0.491 ± 0.134 | |
| PLS | 0.767 ± 0.041 | 0.839 ± 0.031 | 0.673 ± 0.094 | 0.423 ± 0.140 | |
| GLM | 0.787 ± 0.075 | 0.844 ± 0.058 | 0.716 ± 0.081 | 0.435 ± 0.095 | |
| RF | 0.739 ± 0.064 | 0.801 ± 0.067 | 0.708 ± 0.071 | 0.510 ± 0.098 | |
| SVM | 0.781 ± 0.069 | 0.863 ± 0.065 | 0.709 ± 0.061 | 0.473 ± 0.099 | |
| GBM | 0.758 ± 0.088 | 0.811 ± 0.067 | 0.676 ± 0.093 | 0.431 ± 0.096 | |
| ANN | 0.684 ± 0.121 | 0.811 ± 0.048 | 0.685 ± 0.105 | 0.386 ± 0.098 | |
| G: AD | RHKS | 0.793 ± 0.074 | 0.843 ± 0.061 | 0.730 ± 0.103 | 0.432 ± 0.138 |
| G: A(AA) | RHKS | 0.811 ± 0.084 | 0.874 ± 0.051 | 0.751 ± 0.075 | 0.486 ± 0.151 |
| G: AD(AA) | RHKS | 0.810 ± 0.055 | 0.873 ± 0.049 | 0.747 ± 0.111 | 0.520 ± 0.116 |
| GCA: A | 0.801 ± 0.062 | 0.851 ± 0.052 | 0.721 ± 0.086 | 0.481 ± 0.114 | |
| GCA: AD | 0.754 ± 0.074 | 0.864 ± 0.047 | 0.664 ± 0.120 | 0.409 ± 0.113 | |
| GCA: A(AASN) | 0.794 ± 0.072 | 0.867 ± 0.048 | 0.728 ± 0.086 | 0.421 ± 0.165 | |
| GCA: AD(AASN) | 0.773 ± 0.072 | 0.851 ± 0.068 | 0.695 ± 0.111 | 0.415 ± 0.127 | |
| GCA: AD(AAS)(AAN)(AAH) | 0.778 ± 0.084 | 0.849 ± 0.059 | 0.701 ± 0.098 | 0.465 ± 0.113 |
Disclaimer/Publisher’s Note: The statements, opinions and data contained in all publications are solely those of the individual author(s) and contributor(s) and not of MDPI and/or the editor(s). MDPI and/or the editor(s) disclaim responsibility for any injury to people or property resulting from any ideas, methods, instructions or products referred to in the content. |
© 2024 by the authors. Licensee MDPI, Basel, Switzerland. This article is an open access article distributed under the terms and conditions of the Creative Commons Attribution (CC BY) license (https://creativecommons.org/licenses/by/4.0/).
Share and Cite
Luo, P.; Yang, R.; Zhang, L.; Yang, J.; Wang, H.; Yong, H.; Zhang, R.; Li, W.; Wang, F.; Li, M.; et al. Genomic Prediction of Kernel Water Content in a Hybrid Population for Mechanized Harvesting in Maize in Northern China. Agronomy 2024, 14, 2795. https://doi.org/10.3390/agronomy14122795
Luo P, Yang R, Zhang L, Yang J, Wang H, Yong H, Zhang R, Li W, Wang F, Li M, et al. Genomic Prediction of Kernel Water Content in a Hybrid Population for Mechanized Harvesting in Maize in Northern China. Agronomy. 2024; 14(12):2795. https://doi.org/10.3390/agronomy14122795
Chicago/Turabian StyleLuo, Ping, Ruisi Yang, Lin Zhang, Jie Yang, Houwen Wang, Hongjun Yong, Runze Zhang, Wenzhe Li, Fei Wang, Mingshun Li, and et al. 2024. "Genomic Prediction of Kernel Water Content in a Hybrid Population for Mechanized Harvesting in Maize in Northern China" Agronomy 14, no. 12: 2795. https://doi.org/10.3390/agronomy14122795
APA StyleLuo, P., Yang, R., Zhang, L., Yang, J., Wang, H., Yong, H., Zhang, R., Li, W., Wang, F., Li, M., Weng, J., Zhang, D., Zhou, Z., Han, J., Gao, W., Xu, X., Yang, K., Zhang, X., Fu, J., ... Ni, Z. (2024). Genomic Prediction of Kernel Water Content in a Hybrid Population for Mechanized Harvesting in Maize in Northern China. Agronomy, 14(12), 2795. https://doi.org/10.3390/agronomy14122795

