Cladophialophora guangxiense sp. nov., a New Species of Dark Septate Endophyte, Mitigates Tomato Bacterial Wilt and Growth Promotion Activities
Abstract
1. Introduction
2. Material and Methods
2.1. Fungal Isolation and Endophyte Screening
2.2. Fungus Identification
2.2.1. Morphological Observation
2.2.2. Molecular Sequencing and Phylogenetic Analysis
2.3. Pot Experiment
2.3.1. Tomato Culture
2.3.2. Effect of Endophytic Fungi on Tomato Growth
2.3.3. Effect of Endophytic Fungal Against R. solanacearum Infection on Tomato
2.4. Root Colonization
2.5. Determination of Antioxidant Enzymes Activities
2.6. Transcriptome Analysis
2.7. Quantitative Real-Time PCR
2.8. Statistical Analyses
3. Results
3.1. Fungal Isolation and Endophyte Screening
3.2. Taxonomy and Phylogeny
3.2.1. Taxonomy
- Cladophialophora guangxiense Y.Y. Long, Yanlu Chen and L. Xie, sp. nov. Figure 2
- MycoBank 855619.
3.2.2. Phylogenetic Analyses
3.3. Effect of Strain HX2 on Tomato Growth
3.4. Effect of HX2 Against R. solanacearum Infection on Tomatoes
3.5. Strain HX2 Colonization in Roots of Tomatoes
3.6. Determination Antioxidant Enzymes Activities
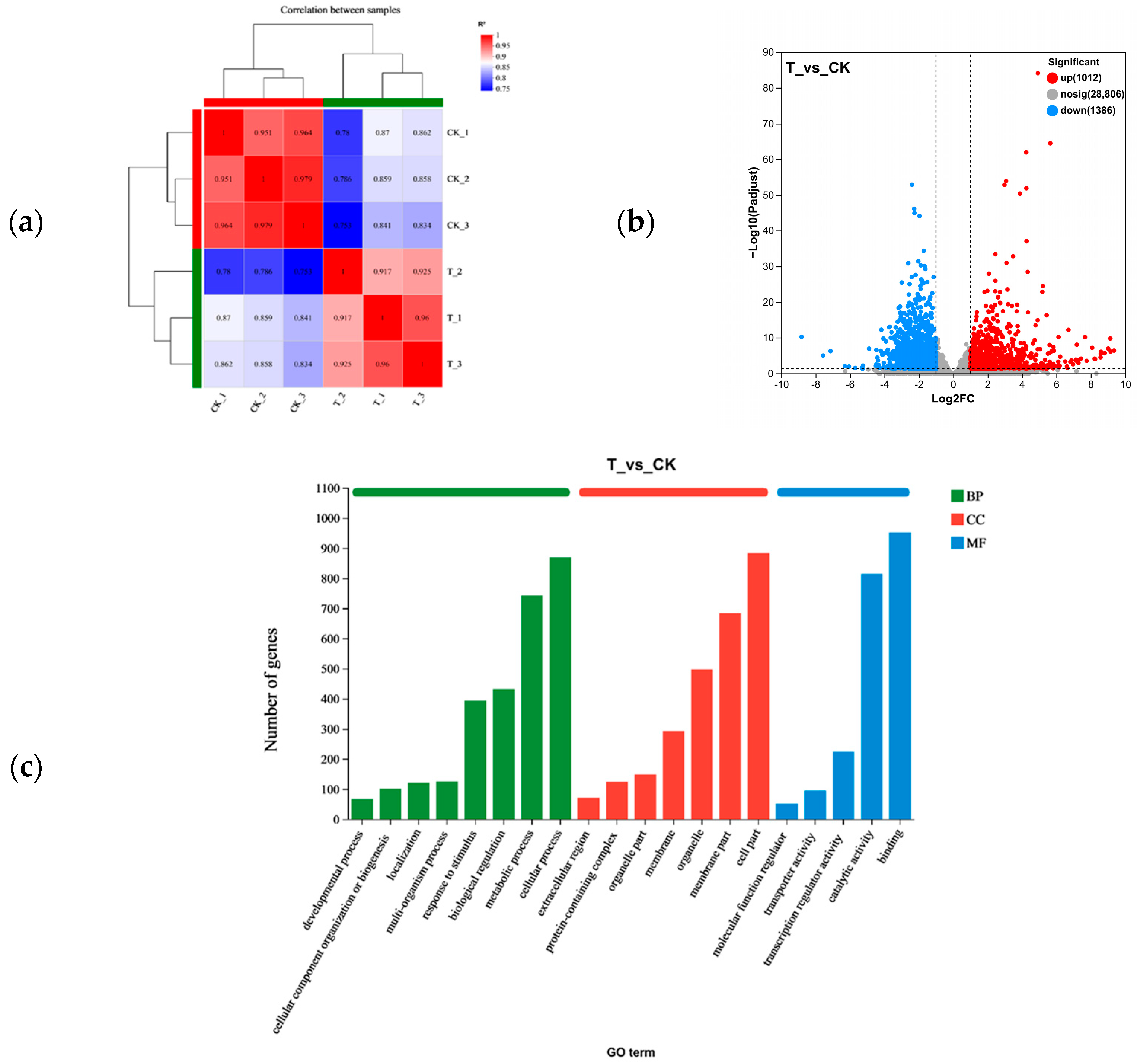
3.7. The Results of Transcriptome Analysis
3.8. The Results of Quantitative Real-Time PCR
4. Discussion
5. Conclusions
Supplementary Materials
Author Contributions
Funding
Data Availability Statement
Acknowledgments
Conflicts of Interest
References
- Li, Q.Q.; Xie, F.; Zhao, Y.M.; Cao, J.K. Inhibitory effect of postharvest yeast mannan treatment on Alternaria rot of tomato fruit involving the enhancement of hemicellulose polysaccharides and antioxidant metabolism. Sci. Hortic. 2021, 277, 109798. [Google Scholar] [CrossRef]
- Panno, S.; Davino, S.; Caruso, A.G.; Bertacca, S.; Crnogorac, A.; Mandić, A. A review of the most common and economically important diseases that undermine the cultivation of tomato crop in the mediterranean basin. Agronomy 2021, 11, 2188. [Google Scholar] [CrossRef]
- Han, J.; Zhu, J.; Liu, S.; Sun, X.; Wang, S.; Miao, G. Enhancing tomato disease resistance through endogenous antifungal proteins and introduced nematode-targeting dsRNA of biocontrol agent Bacillus velezensis HS-3. Pest Manag. Sci. 2024, 80, 3839–3851. [Google Scholar] [CrossRef] [PubMed]
- Zhang, X.; Xin, Y.; Yue, Q. Insight into the mechanisms involved in the improved antagonistic efficacy of Pichia caribbica against postharvest black spot of tomato fruits by combined application with oligochitosan. Postharvest Biol. Technol. 2024, 213, 112968. [Google Scholar] [CrossRef]
- Zhang, Y.; Wang, X.Y.; Liang, S.B.; Shi, Y.Y.; Chen, X.L.; Liu, J.Y. Fermentation optimization, fungistatic effects and tomato growth promotion of four biocontrol bacterial strains. Agriculture 2021, 11, 686. [Google Scholar] [CrossRef]
- Chamedjeu, R.R.; Masanga, J.; Matiru, V.; Runo, S. Isolation and characterization of Ralstonia solanacearum strains causing bacterial wilt of potato in Nakuru County of Kenya. Afr. J. Biotechnol. 2018, 17, 1455–1465. [Google Scholar]
- Mohammed, F.A.; Oloyede, R.A.; Odeseye, O.A. Biological control of bacterial wilt of tomato caused by Ralstonia solanacearum using Pseudomonas species isolated from the rhizosphere of tomato plants. Arch. Phytopathol. Plant Prot. 2020, 53, 1–16. [Google Scholar] [CrossRef]
- Cho, H.; Song, E.S.; Lee, Y.K.; Lee, S.; Lee, S.W.; Jo, A.; Lee, B.M.; Kim, J.G.; Hwang, I. Analysis of genetic and pathogenic diversity of Ralstonia solanacearum causing potato bacterial wilt in Korea. Plant Pathol. J. 2018, 34, 23. [Google Scholar] [CrossRef]
- Suresh, P.; Rekha, M.; Gomathinayagam, S.; Ramamoorthy, V.; Sharma, M.P.; Sakthivel, P.; Sekar, K.; Valan Arasu, M.; Shanmugaiah, V. Characterization and assessment of 2, 4-Diacetylphloroglucinol (DAPG)-producing Pseudomonas fluorescens VSMKU3054 for the Management of Tomato Bacterial Wilt Caused by Ralstonia solanacearum. Microorganisms 2022, 10, 1508. [Google Scholar] [CrossRef]
- Huang, X.; Zhang, N.; Yong, X. Biocontrol of Rhizoctonia solani damping-off disease in cucumber with Bacillus pumilus SQR-N43. Microbiol. Res. 2012, 167, 135–143. [Google Scholar] [CrossRef]
- Belova, A.; Narayan, T.; Olkin, I. Methyl bromide alternatives for strawberry and tomato pre-plant uses: A meta-analysis. Crop Prot. 2013, 54, 3. [Google Scholar] [CrossRef]
- Shen, T.; Lei, Y.; Pu, X. Identification and application of Streptomyces microflavus G33 in compost to suppress tomato bacterial wilt disease. Appl. Soil Ecol. 2021, 157, 103724. [Google Scholar] [CrossRef]
- Kim, B.; Park, A.R.; Song, C.W.; Song, H.; Kim, J.C. Biological control efficacy and action mechanism of Klebsiella pneumoniae JCK-2201 producing meso-2, 3-butanediol against tomato bacterial wilt. Front. Microbiol. 2022, 13, 914589. [Google Scholar] [CrossRef] [PubMed]
- Sun, Y.; Su, Y.; Meng, Z.; Zhang, J.; Zheng, L.; Miao, S.; Qin, D.; Ruan, Y.; Wu, Y.; Xiong, L.; et al. Biocontrol of bacterial wilt disease in tomato using Bacillus subtilis strain R31. Front. Microbiol. 2023, 14, 1281381. [Google Scholar] [CrossRef]
- Dong, H.; Gao, R.; Dong, Y.; Yao, Q.; Zhu, H. Bacillus velezensis RC116 inhibits the pathogens of bacterial wilt and fusarium wilt in tomato with multiple biocontrol traits. Int. J. Mol. Sci. 2023, 24, 8527. [Google Scholar] [CrossRef]
- Newman, D.J.; Cragg, G.M. Endophytic and epiphytic microbes as “sources” of bioactive agents. Front. Chem. 2015, 3, 34. [Google Scholar] [CrossRef]
- Khan, A.L.; Hamayun, M.; Kang, S.M.; Kim, Y.H.; Jung, H.Y.; Lee, J.H.; Lee, I.J. Endophytic fungal association via gibberellins and indole acetic acid can improve plant growth under abiotic stress: An example of Paecilomyces formosus LHL10. BMC Microbiol. 2012, 12, 1–14. [Google Scholar] [CrossRef]
- Kang, S.M.; Waqas, M.; Khan, A.L.; Lee, I.J. Plant-growth-promoting rhizobacteria: Potential candidates for gibberellins production and crop growth promotion. Use Microbes Alleviation Soil Stress. 2014, 1, 1–19. [Google Scholar]
- Zhang, Y.; Li, T.; Zhao, Z. Colonization characteristics and composition of dark septate endophytes (DSE) in a lead and zinc slag heap in Southwest China. Soil Sediment Contam. Int. J. 2013, 22, 532–545. [Google Scholar] [CrossRef]
- Zhou, Y.; Zheng, Y.; Li, P. Ectomycorrhizal fungi and dark septate endophyte inoculation improve growth and tolerance of Pinus tabulaeformis under cadmium stress. Pedosphere 2024, 34, 473–483. [Google Scholar] [CrossRef]
- Xu, M.; Li, X.; Ye, Q. Occurrence of dark septate endophytes in Phragmites australis in the Baiyang Lake and their resistance to Cd stress. Pedosphere 2024, 34, 484–496. [Google Scholar] [CrossRef]
- Li, C.; Zhang, H.; Yang, Q.; Komla, M.G.; Zhang, X.; Zhu, S. Ascorbic acid enhances oxidative stress tolerance and biological control efficacy of Pichia caribbica against postharvest blue mold decay of apples. J. Agric. Food Chem. 2014, 62, 7612–7621. [Google Scholar] [CrossRef] [PubMed]
- Narisawa, K.; Usuki, F.; Hashiba, T. Control of Verticillium yellows in Chinese cabbage by the dark septate endophytic fungus LtVB3. Phytopathology 2004, 94, 412–418. [Google Scholar] [CrossRef] [PubMed]
- Khastini, R.O.; Ohta, H.; Narisawa, K. The role of a dark septate endophytic fungus, Veronaeopsis simplex Y34, in fusarium disease suppression in Chinese cabbage. J. Microbiol. 2012, 50, 618–624. [Google Scholar] [CrossRef] [PubMed]
- Surono, N.K. The inhibitory role of dark septate endophytic fungus Phialocephala fortinii against Fusarium disease on the Asparagus officinalis growth in organic source conditions. Biol. Control 2018, 121, 159–167. [Google Scholar] [CrossRef]
- Su, Q.; Xie, L.; Chen, Y.L.; Liao, S.T.; Zhang, Y.; Nong, Q. Screen and identification of biocontrol strain Cladosporium chlorocephalum LS1 against banana Fusarium wilt. Microbiol. China 2019, 46, 3248–3256. [Google Scholar]
- Wiwiek, H.; Malek, M.; Surono, K.N. The effectiveness of a dark septate endophytic fungus, Cladophialophora chaetospira SK51, to mitigate strawberry Fusarium wilt disease and with growth promotion activities. Front. Microbiol. 2020, 11, 585. [Google Scholar]
- Yakti, W.; Kovács, G.M.; Vági, P. Impact of dark septate endophytes on tomato growth and nutrient uptake. Plant Ecol. Divers. 2018, 11, 637–648. [Google Scholar] [CrossRef]
- Narisawa, K.; Tokumasu, S.; Hashiba, T. Suppression of clubroot formation in Chinese cabbage by the root endophytic fungus, Heteroconium chaetospira. Plant Pathol. 1998, 47, 206–210. [Google Scholar] [CrossRef]
- Mahmoud, R.S.; Narisawa, K. A new fungal endophyte, Scolecobasidium humicola, promotes tomato growth under organic nitrogen conditions. PLoS ONE 2013, 8, e78746. [Google Scholar] [CrossRef]
- Chang, C. Ethylene signaling: The MAPK module has finally landed. Trends Plant Sci. 2003, 8, 365–368. [Google Scholar] [CrossRef] [PubMed]
- Cometto, A.; Leavitt, S.D.; Grube, M.; De Hoog, S.; Muggia, L. Tackling fungal diversity in lichen symbioses: Molecular and morphological data recognize new lineages in Chaetothyriales (Eurotiomycetes, Ascomycota). Mycol. Prog. 2023, 22, 53. [Google Scholar] [CrossRef]
- Crous, P.W.; Akulov, A.; Balashov, S.; Boers, J.; Braun, U.; Castillo, J.; Delgado, M.A.; Denman, S.; Erhard, A. New and interesting fungi. 6. Fungal Syst. Evol. 2023, 11, 109–156. [Google Scholar] [CrossRef] [PubMed]
- Torres-Garcia, D.; García, D.; Réblová, M. Diversity and novel lineages of black yeasts in Chaetothyriales from freshwater sediments in Spain. Persoonia-Mol. Phylogeny Evol. Fungi 2023, 51, 194–228. [Google Scholar] [CrossRef] [PubMed]
- Wen, T.Z.; Lu, L.; Wen, Q.N. Isolation, identification and biocontrol mechanisms of endophytic bacterium D61-A from Fraxinus hupehensis against Rhizoctonia solani. Biol. Control 2021, 158, 104621. [Google Scholar]
- Xiang-Jia, M.; Rudoviko, M.G.; Shuai, C. Isolation, identification, and biocontrol mechanisms of endophytic Burkholderia vietnamiensis C12 from Ficus tikoua Bur against Rhizoctonia solani. Biol. Control 2023, 178, 105132. [Google Scholar]
- Meng, X.J.; Wang, L.Q.; Ma, B.G.; Wei, X.H.; Zhou, Y.; Sun, Z.X.; Li, Y.Y. Screening, identification and evaluation of an acidophilic strain of Bacillus velezensis B4-7 for the biocontrol of tobacco bacterial wilt. Front. Plant Sci. 2024, 15, 1360173. [Google Scholar] [CrossRef]
- Ziane, O.S.; Imehli, Z.; Talibi, A.E.Z. Biocontrol of tomato Verticillium wilt disease by plant growth-promoting bacteria encapsulated in alginate extracted from brown seaweed. Int. J. Biol. Macromol. 2024, 276, 133800. [Google Scholar]
- Jinbin, W.; Tong, Y.; Chuan, H. Biocontrol of tomato bacterial wilt by a combination of Bacillus subtilis GSJB-1210 and ningnanmycin. Sci. Hortic. 2023, 321, 112296. [Google Scholar]
- Li, G.; Meng, F.; Wei, X.; Lin, M. Postharvest dipping treatment with BABA induced resistance against rot caused by Gilbertella persicaria in red pitaya fruit. Sci. Hortic. 2019, 257, 108713. [Google Scholar] [CrossRef]
- Assis, J.S.; Maldonado, R.; Munoz, T.; Escribano, M.I.; Merodio, C. Effect of high carbon dioxide concentration on PAL activity and phenolic contents in ripening cherimoya fruit. Postharvest Biol. Technol. 2001, 23, 33–39. [Google Scholar] [CrossRef]
- Xu, J.; Zheng, Y.; Peng, D. Bacillus siamensis N-1 improves fruit quality and disease resistance by regulating ROS homeostasis and defense enzyme activities in pitaya. Sci. Hortic. 2024, 329, 112975. [Google Scholar] [CrossRef]
- Wang, Y.S.; Tian, S.P.; Xu, Y.; Qin, G.Z.; Yao, H. Changes in the activities of pro-and anti-oxidant enzymes in peach fruit inoculated with Cryptococcus laurentii or Penicillium expansum at 0 or 20 °C. Postharvest Biol. Technol. 2004, 34, 21–28. [Google Scholar] [CrossRef]
- Shengyi, B.; Xiaomin, W.; Meng, G. Selection and evaluation of reference genes for quantitative real-time PCR in tomato (Solanum lycopersicum L.) inoculated with Oidium neolycopersici. Agronomy 2022, 12, 3171. [Google Scholar] [CrossRef]
- Schmittgen, T.D.; Livak, K.J. Analyzing real-time PCR data by the comparative CT method. Nat. Protoc. 2008, 3, 1101–1108. [Google Scholar] [CrossRef]
- Ye, W.; Liu, T.; Zhang, W. Disclosure of the molecular mechanism of wheat leaf spot disease caused by Bipolaris sorokiniana through comparative transcriptome and metabolomics analysis. Int. J. Mol. Sci. 2019, 20, 6090. [Google Scholar] [CrossRef]
- Tanapol, T.; Jaturong, K.; Surapong, K.; Sirasit, S.; Sinang, H.; Chanokned, S.; Saowaluck, T.; Wasu, P.; Saisamorn, L.; Nakarin, S. Research advances in taxonomy, phylogeny, ecology, and distribution of the genus Cladophialophora. Chiang Mai J. Sci. 2024, 51, e2024004. [Google Scholar]
- Chang, R.; Wang, Y.; Liu, Y.; Wang, Y.; Li, S.; Zhao, G.; Zhang, S.; Dai, M.; Zheng, X.; Bose, T.; et al. Nine new species of black lichenicolous fungi from the genus Cladophialophora (Chaetothyriales) from two different climatic zones of China. Front. Microbiol. 2023, 14, 1191818. [Google Scholar] [CrossRef]
- Hashiba, T.; Narisawa, K. The development and endophytic nature of the fungus Heteroconium chaetospira. FEMS Microbiol. Lett. 2005, 252, 191–196. [Google Scholar] [CrossRef]
- Usui, E.; Takashima, Y.; Narisawa, K. Cladophialophora inabaensis sp. nov., a New Species among the Dark Septate Endophytes from a Secondary Forest in Tottori, Japan. Microbes Environ. 2016, 31, 357–360. [Google Scholar] [CrossRef]
- Obase, K.; Douhan, G.W.; Matsuda, Y.; Smith, M.E. Cladophialophora floridana and Cladophialophora tortuosa, new species isolated from sclerotia of Cenococcum geophilum in forest soils of Florida, USA. Mycoscience 2015, 1, 26–34. [Google Scholar] [CrossRef]
- Narisawa, K. The dark septate endophytic fungus Phialocephala fortinii is a potential decomposer of soil organic compounds and a promoter of Asparagus officinalis growth. Fungal Ecol. 2017, 28, 1–10. [Google Scholar]
- War, A.R.; Paulraj, M.G.; Ignacimuthu, S.; Sharma, H.C. Defensive responses in groundnut against chewing and sap-sucking insects. J. Plant Growth Regul. 2013, 32, 259–272. [Google Scholar] [CrossRef]
- Tang, J.; Chen, H.; Lin, H.; Hung, Y.; Xie, H.; Chen, Y. Acidic electrolyzed water treatment delayed fruit disease development of harvested longans through inducing the disease resistance and maintaining the ROS metabolism systems. Postharvest Biol. Technol. 2021, 171, 111349. [Google Scholar] [CrossRef]
- Singh, R.; Sunder, S.; Kumar, P. Sheath blight of rice: Current status and perspectives. Indian Phytopathol 2016, 69, 340–351. [Google Scholar]
- Nakata, M.; Shiono, T.; Watanabe, Y.; Satoh, T. Salt stress-induced dissociation from cells of a germin-like protein with Mn-SOD activity and an increase in its mRNA in a moss, Barbula unguiculata. Plant Cell Physiol. 2002, 43, 1568–1574. [Google Scholar] [CrossRef][Green Version]
- Tarquin, N.; Jan, B.; Franz, B. Pervasive associations between dark septate endophytic fungi with tree root and soil microbiomes across Europe. Nat. Commun. 2024, 15, 159. [Google Scholar]
- Xue, Y.; Sun, J.; Lu, F.; Bie, X.; Li, Y.; Lu, Y.; Lu, Z.; Lin, F. Transcriptomic analysis reveals that Bacillomycin D-C16 induces multiple pathways of disease resistance in cherry tomato. BMC Genom. 2023, 24, 218. [Google Scholar]
- Kunkel, B.N.; Brooks, D.M. Cross talk between signaling pathways in pathogen defense. Curr. Opin. Plant Biol. 2002, 5, 325–331. [Google Scholar] [CrossRef]
- Pieterse, C.M.J.; Dieuwertje, V.D.D.; Christos, Z.; Antonio, L.R.; Van Wees, S.C.M. Hormonal modulation of plant immunity. Annu. Rev. Cell Dev. Biol. 2012, 28, 489–521. [Google Scholar] [CrossRef]
- Lazebnik, J.; Frago, E.; Dicke, M.; Van Loon, J.J.A. Phytohormone mediation of interactions between herbivores and plant pathogens. Chem. Ecol. 2014, 40, 730–741. [Google Scholar] [CrossRef] [PubMed]
- Kawagoe, Y.; Shiraishi, S.; Kondo, H.; Yamamoto, S.; Aoki, Y.; Suzuki, S. Cyclic lipopeptide iturin A structure-dependently induces defense response in Arabidopsis plants by activating SA and JA signaling pathways. Biochem. Biophys. Res. Commun. 2015, 460, 1015–1020. [Google Scholar] [CrossRef] [PubMed]
- Ouaked, F.; Rozhon, W.; Lecourieux, D. A MAPK pathway mediates ethylene signaling in plants. EMBO J. 2003, 22, 6. [Google Scholar] [CrossRef] [PubMed]
- Zhou, J.G.; Mu, Q.; Wang, X.Y.; Zhang, J.; Yu, H.Z.; Huang, T.Z. Multilayered synergistic regulation of phytoalexin biosynthesis by ethylene, jasmonate, and MAPK signaling pathways in Arabidopsis. Plant Cell 2022, 34, 3066–3087. [Google Scholar] [CrossRef]
- Pedley, K.F.; Martin, G.B. Identification of MAPKs and their possible MAPK kinase activators involved in the Pto-mediated defense response of tomato. J. Biol. Chem. 2004, 279, 49229–49235. [Google Scholar] [CrossRef]
- Huang, T.; Li, Y.; Luo, J.; Wang, J.; Cai, Z.; Shen, Y.; Li, Y.; Zhang, W.; Chen, J.; Zhu, L. Hydrogen sulfide enhances resistance to Penicillium italicum by activating phenylpropanoid metabolism in postharvest navel orange fruit. Postharvest Biol. Technol. 2023, 198, 112259. [Google Scholar] [CrossRef]
- Liu, C.; Zheng, H.; Sheng, K.; Liu, W.; Zheng, L. Effects of postharvest UV-C irradiation on phenolic acids, flavonoids, and key phenylpropanoid pathway genes in tomato fruit. Sci. Hortic. 2018, 241, 107–114. [Google Scholar] [CrossRef]
- Zou, J.; Chen, X.; Liu, C.; Guo, M.; Kanwar, M.K.; Qi, Z.; Yang, P.; Wang, G.; Bao, Y.; Bassham, D.C.; et al. Autophagy promotes jasmonate-mediated defense against nematodes. Nat. Commun. 2023, 14, 4769. [Google Scholar] [CrossRef]
- Pu, G.; Zhou, B.; Xiang, F. Isolation and functional characterization of a Lonicera japonica hydroxycinnamoyl transferase involved in chlorogenic acid synthesis. Biologia 2017, 72, 608. [Google Scholar] [CrossRef]
- Peng, X.; Li, W.; Wang, W.; Bai, G. Cloning and characterization of a cDNA coding a hydroxycinnamoyl-CoA quinate hydroxycinnamoyl transferase involved in chlorogenic acid biosynthesis in Lonicera japonica. Planta Medica 2010, 76, 1921–1926. [Google Scholar] [CrossRef]











| Treatment | Inoculation | Inoculation After 7 d |
|---|---|---|
| CK | -- | -- |
| T1 | HX2 (1 × 106 spores /mL) | -- |
| T2 | HX2 (1 × 106 spores /mL) | R. solanacearum (1 × 108 CFU /mL) |
| T3 | Thiediazole copper (Jiangsu Huifeng Bio-agriculture Co., Ltd., Jiangsu, China, 20 mg/L) | R. solanacearum (1 × 108 CFU /mL) |
| T4 | -- | R. solanacearum (1 × 108 CFU /mL) |
| Primers | Sequence (5′->3′) | Length | Tm | GC | Product Length |
|---|---|---|---|---|---|
| ERF1 | GAAAGAGGCCATGGGGTAAA | 20 | 57.47 | 50.00 | 150 |
| GTAGAGACCAAGGACCCCTCA | 21 | 60.27 | 57.14 | ||
| IAA4 | AACAAGAGGGCTTTGCCTGA | 20 | 59.81 | 50.00 | 160 |
| TCCCACATTCAGCTTCTGCTT | 21 | 59.93 | 47.62 | ||
| Hqt | AATCGCGAGTCCAGTACCAC | 20 | 59.83 | 55.00 | 226 |
| CTAGGTAACCCGGTGGCAAG | 20 | 60.11 | 60.00 | ||
| Hsc70 | ATTCTTGTGTCGGCGTTTGG | 20 | 59.41 | 50.00 | 203 |
| AGACGCATCACTGAACCTCC | 20 | 59.75 | 55.00 | ||
| GAPDH | ACCACAAATTGCCTTGCTCCCTTG | 24 | -- | -- | -- |
| ATCAACGGTCTTCTGAGTGGCTGT | 24 | -- | -- |
| Number | Treatment | Disease Index | Control Effect/% |
|---|---|---|---|
| CK | H2O | 5.0 ± 1.2 c | -- |
| T1 | HX2 | 5.5 ± 1.3 c | -- |
| T2 | HX2+ R. solanacearum | 12.5 ± 2.1 b | 76.7 ± 9.9% b |
| T3 | Thiediazole copper + R. solanacearum | 17.5 ± 1.9 b | 83.3 ± 9.7% a |
| T4 | R. solanacearum | 75.0 ± 8.9 a | -- |
| Sample | Raw Reads | Clean Reads | Error Rate (%) | Q30 (%) | GC Content (%) |
|---|---|---|---|---|---|
| CK-1 | 47,982,218 | 47,518,134 | 0.0257 | 94.93 | 42.96 |
| CK-2 | 53,646,110 | 53,108,916 | 0.0256 | 95.02 | 42.95 |
| CK-3 | 57,158,118 | 56,584,476 | 0.0256 | 95.05 | 43.13 |
| T-1 | 49,639,454 | 49,147,642 | 0.0258 | 94.89 | 43.37 |
| T-2 | 44,060,606 | 43,574,568 | 0.0257 | 94.89 | 43.31 |
| T-3 | 46,153,870 | 45,699,214 | 0.0252 | 95.3 | 43.29 |
Disclaimer/Publisher’s Note: The statements, opinions and data contained in all publications are solely those of the individual author(s) and contributor(s) and not of MDPI and/or the editor(s). MDPI and/or the editor(s) disclaim responsibility for any injury to people or property resulting from any ideas, methods, instructions or products referred to in the content. |
© 2024 by the authors. Licensee MDPI, Basel, Switzerland. This article is an open access article distributed under the terms and conditions of the Creative Commons Attribution (CC BY) license (https://creativecommons.org/licenses/by/4.0/).
Share and Cite
Wei, X.; Long, Y.; Chen, Y.; Mataka, S.N.; Jiang, X.; Zhou, Y.; Sun, Z.; Xie, L. Cladophialophora guangxiense sp. nov., a New Species of Dark Septate Endophyte, Mitigates Tomato Bacterial Wilt and Growth Promotion Activities. Agronomy 2024, 14, 2771. https://doi.org/10.3390/agronomy14122771
Wei X, Long Y, Chen Y, Mataka SN, Jiang X, Zhou Y, Sun Z, Xie L. Cladophialophora guangxiense sp. nov., a New Species of Dark Septate Endophyte, Mitigates Tomato Bacterial Wilt and Growth Promotion Activities. Agronomy. 2024; 14(12):2771. https://doi.org/10.3390/agronomy14122771
Chicago/Turabian StyleWei, Xihong, Yanyan Long, Yanlu Chen, Stanley Nyenje Mataka, Xue Jiang, Yi Zhou, Zhengxiang Sun, and Ling Xie. 2024. "Cladophialophora guangxiense sp. nov., a New Species of Dark Septate Endophyte, Mitigates Tomato Bacterial Wilt and Growth Promotion Activities" Agronomy 14, no. 12: 2771. https://doi.org/10.3390/agronomy14122771
APA StyleWei, X., Long, Y., Chen, Y., Mataka, S. N., Jiang, X., Zhou, Y., Sun, Z., & Xie, L. (2024). Cladophialophora guangxiense sp. nov., a New Species of Dark Septate Endophyte, Mitigates Tomato Bacterial Wilt and Growth Promotion Activities. Agronomy, 14(12), 2771. https://doi.org/10.3390/agronomy14122771

