You are currently viewing a new version of our website. To view the old version click .
Agronomy
  • Article
  • Open Access

24 October 2024

Identification and Functional Characterization of Alfalfa (Medicago sativa L.) Expansins in Regulating Arabidopsis Shoot and Root Development

,
,
,
and
1
College of Agronomy, Hunan Agricultural University, Changsha 410128, China
2
Acadamician Workstation of Agricultural High-Tech Industrial Area of the Yellow River Delta, National Center of Technology Innovation for Comprehensive Utilization of Saline-Alkali Land, Dongying 257300, China
*
Author to whom correspondence should be addressed.
These authors contributed equally to this work.
This article belongs to the Special Issue Advances in Environmental Stress Biology: From Omics Approaches

Abstract

Expansins are known as cell wall loosening proteins and are involved in cell expansion and varieties of plant developmental progresses. However, little is known about their biological functions in alfalfa (Medicago sativa L.). In the present study, 30 MsEXP genes were identified in the alfalfa (cultivar “zhongmu-1”) genome. Phylogenetic analysis revealed that these MsEXP proteins were divided into four subfamilies, including twenty-one MsEXPAs, six MsEXPBs, one MsEXL1 and two MsEXLBs. MsEXP genes were unevenly distributed on eight chromosomes. The gene structures of the MsEXP genes and the motif composition of the MsEXP proteins were inconsistent with the phylogenetic relationship of MsEXPs. Cis-acting elements analysis indicated that MsEXP genes may respond to diverse hormonal signals involved in the developmental progress of plants. Furthermore, expression analysis suggested that MsEXP genes exhibited distinct expression patterns among different tissues of alfalfa. Overexpression of MsEXPA3 or MsEXPA4 promoted the growth of leaves, stems and roots of Arabidopsis, thereby increasing the biomass of plants. Subsequent cell morphological analysis uncovered that overexpression of MsEXPA3 or MsEXPA4 promoted the expansion of cells. Taken together, these findings illustrate the functions of MsEXP proteins in regulating the development of plants. Our results may provide a strong basis for further elucidating the roles of these EXP genes in alfalfa development and valuable genetic resources for future crop improvement.

1. Introduction

Alfalfa is a perennial leguminous forage grass, known as the king of grass, and is cultivated widely around the world due to its high yield, exceptional nutritive value and strong stress-resistance characteristics. The biomass yield of alfalfa is a complex trait, and extensive efforts have been made to improve this yield trait. Previous studies have indicated that several genes impact alfalfa biomass yield by regulating the branching and flowering time of alfalfa [1,2,3]. Downregulation of MsSPL8 led to increased biomass production by enhancing the branching of alfalfa [1]. MsSPL20 affects the biomass of alfalfa by regulating the flowering time of alfalfa [3]. MsSPL13 silencing also resulted in higher yield by enhancing shoot branching and delaying flowering in alfalfa [2]. Silencing of MsD14 led to enhanced forage biomass through increasing shoot branching in alfalfa [4]. MsmiR156 could elevate biomass yield through enhancing shoot branching and delaying flowering time, targeting SPL6, SPL12 and SPL13 [5]. Stem node and leaf development play important roles during reproductive growth, and this progress determines the yield of alfalfa. However, there are few reports regarding the genes regulating the development of the stem and leaf in alfalfa.
Expansins can loosen cell walls via a nonenzymatic mechanism that enables slippage of cellulose microfibrils in the plant cell wall [6,7]. They usually contain 250–275 amino acid residues and are made up of two domains, with domain 1 (N-terminal) being a double-psi β-barrel (DPBB) and domain 2 (C-terminal) sharing 50% similarity with GroupII pollen allergens. The expansin superfamily was classified into four subfamilies, including α-expansin (EXPA), β-expansin (EXPB), expansin-like A (EXLA) and expansin-like B (EXLB) [8,9]. Expansins belonging to EXPA and EXPB subfamilies have experimentally demonstrated their biological functions in loosening cell walls, while the activity of EXLA and EXLB proteins has not yet been established [6,10]. With the development of genome sequencing technology, EXP genes have been identified in numerous species, such as Arabidopsis [11], rice [12], wheat [13], arachis [14], cotton [15], tomato [16], netted melon [17], banana [18] and populus [19].
Expansins play important roles in the progress of growth and development, as well as abiotic stress, related to cell wall relaxation, including seed germination [20], root elongation [21,22], leaf development [23,24], stem elongation [25], pedicel abscission [23], fruit cracking [26,27] and fiber elongation [28,29]. For instance, leaf size was markedly reduced in AtEXP10 inhibited expression lines, whereas larger leaves were observed in AtEXP10 overexpression plants. Furthermore, acid-induced cell wall extension (creep) in vitro was reduced in walls from the petioles of AtEXP10 inhibited expression plants, indicating that AtEXP10 specifically functions in the regulation of leaf size in Arabidopsis via its wall-loosening activity [23]. Suppression of expansin gene expression via amiRNA leads to the repression of leaf growth [30]. ClEXPA1 and ClEXPA2 isolated from Chinese fir displayed partially overlapping functions in promoting stem elongation and diameter growth in tobacco plants [25]. Overexpression of OsEXPA4 also promoted stalk elongation in rice [24]. The ectopic expression of the wood-abundant PttEXPA1 could increase the stem length in aspen [31]. Overexpression of the DsEXLA2 gene from Dendrocalamus sinicus accelerates the plant growth rate of Arabidopsis by promoting the growth of leaf and stem development [32]. Co-expression of GhEXPA1 and GhRDL1 in Arabidopsis accelerated the vegetative growth of plants, especially stem elongation upon and after bolting, and thus increased plant biomass [33]. The above findings suggest that expansins may play important roles in the vegetative growth of alfalfa and then affect the biomass yield of foraged alfalfa.
Genome assemblies of diploid alfalfa and autotetraploid cultivated alfalfa, ”zhongmu-1”, “zhongmu-4” and “Xingjiangdaye”, have been completed, which provides the basis for the genome-wide identification of expansins involved in alfalfa stem and leaf development [34,35,36,37]. In this study, the expansin genes were identified in the “zhongmu-1” genome and systematically analyzed using the bioinformatic method. MsEXPA3 and MsEXPA4 were isolated as candidate genes involved in the biomass yield of alfalfa. Furthermore, the functions of MsEXPA3 and MsEXPA4 in regulating stem and leaf development of Arabidopsis by affecting cell expansion were illustrated.

2. Materials and Methods

2.1. Identification and Characterization of MsEXP Genes in Alfalfa

To identify MsEXP genes in alfalfa, all EXP gene sequences of Arabidopsis published previously were employed as queries to perform homologous blast searches against the alfalfa (cultivar “Zhongmu-1”) genome databases (https://modms.lzu.edu.cn/alfalfa/blast/blastPage; accessed on 18 June 2024). Subsequently, the conserved domains of candidate EXP proteins with Pfam numbers PF03330 (DPBB_1) and PF01357 (Expansin_C) were evaluated using the HMMER online website and the pfam tools (https://www.ebi.ac.uk/Tools/hmmer/; accessed on 18 June 2024) according to reported methods [38]. The candidates which contain DPBB and Expansin_C domains were identified as putative alfalfa expansins (MsEXPs). The molecular weight (MW) and isoelectric point (PI) of each protein were calculated using ExPASy (http://web.expasy.org; accessed on 20 June 2024).

2.2. Analysis of Chromosomal Distribution and Duplication of MsEXP Genes

The physical locations of MsEXP genes on chromosomes were obtained by blastn searches against alfalfa genome databases (https://modms.lzu.edu.cn/alfalfa/blast/blastPage; accessed on 18 June 2024). Then, all MsEXP genes except for the scaffolds genes were mapped on the chromosomes and presented by the MG2C v2.1 online website (http://mg2c.iask.in/mg2c_v2.1/; accessed on 18 June 2024). The gene duplication events of MsEXPs were analyzed using the TBtools software v1.108 according to the criteria described in previous studies [39,40].

2.3. Analysis of Phylogenetic Relationship of MsEXP Proteins

The EXP proteins of alfalfa (30), Arabidopsis (42) and M. truncatula (36) were used to conduct multiple sequence alignments using the muscle align method to explore the phylogenetic relationships of EXP proteins. An unrooted phylogenetic tree was then constructed based on the results of multiple sequence alignment by MEGA 7.0 software using the Neighbor Joining (NJ) method with the following parameters: No. of differences model, pairwise deletion and 1000 bootstraps [41]. Then, the unrooted phylogenetic tree was subjected to TBtools software to form the interactive tree.

2.4. Gene Structure and Cis-Acting Elements Analysis of MsEXP Genes

The CDS and corresponding genomic sequences of MsEXP were isolated from the alfalfa genome database (https://modms.lzu.edu.cn/alfalfa/download/downloadPage; accessed on 18 June 2024) and subjected to TBtools (http://github.com/CJ-Chen/TBtools; accessed on 18 June 2024) to analyze the gene structures of MsEXP genes. The 2000 bp upstream sequences of MsEXPs’ coding regions were retrieved from the alfalfa genome, and these sequences were subjected to PlantCARE (http://bioinformatics.psb.ugent.be/webtools/plantcare/html; accessed on 25 June 2024) to identify cis-regulatory elements.

2.5. The Conserved Motifs of MsEXP Proteins

The protein sequences of MsEXP were submitted to online Multiple Expectation maximization from the Motif Elicitation (http://meme-suite.org/tools/meme; accessed on 18 June 2024) program, and the parameters were adjusted as follows: the motif value was 10, and default values were used for other parameters [42].

2.6. The Organizational Expression Pattern Analysis of MsEXP Genes

To uncover the expression pattern of MsEXP genes in different tissues, the expression data of MsEXP genes were downloaded from the MODMS (multi-omics database of M. sativa) (https://modms.lzu.edu.cn/alfalfa/rnaSeq/rnaSeqPage; accessed on 18 June 2024) database [43]. The expression values of six tissues, including leaves, post-elongated stems, elongated stems, roots, flowers and nodules, were analyzed. And TBtools software was employed to cluster these expression data and generate a heatmap.

2.7. Plant Materials

Arabidopsis thaliana (Columbia-0 ecotype) was used in this study and cultivated under a 16 h light/8 h dark photoperiod at 22 °C. The coding sequences of MsEXPA3 and MsEXPA4 were constructed into a pC1301 vector under the control of the Cauliflower mosaic virus (CaMV) 35S promoter, respectively. The primer pairs for cloning MsEXPA3 and MsEXPA4 are as follows: MsEXPA3-F: 5′-TCTAGAATGGCTCAAAAGCTTAGAAT-3′, MsEXPA3-R: 5′-GTCGACAAATTGAGCTCCTTGGAAAG-3′. MsEXPA4-F: 5′-TCTAGAATGGTTCAAAAACTTAGAAT-3′, MsEXPA4-R: 5′-GTCGACAAATTGAGCTCCTTGAAAGG-3′. The floral dip method mediated by Agrobacterium tumefaciens (GV3101 strain) was conducted as previously described to generate transgenic Arabidopsis [44]. The transgenic seeds were germinated on selective medium with 30 mg/L hygromycin, and homozygous lines of T3 generation were used for further phenotypic analysis.

2.8. RNA Extraction and RT-qPCR Analysis

Total RNA was isolated from leaves of Arabidopsis plants at 21 DAG using Vazyme RNA isolater Total RNA Extraction Reagent (Vazyme, Nanjing, China) according to the user manual. The cDNA for RT-qPCR analysis was synthesized as described previously [45]. An RT-qPCR assay was conducted using the fluorescent intercalating dye SYBR-Green in a detection system. The steps of the qPCR reaction were as follows: denaturation for 1 cycle: 95 °C for 30 s; circular reaction for 40 cycles: 95 °C for 10 s, 60 °C for 10 s; and melting curve for 1 cycle: 95 °C for 15 s, 60 °C for 60 s, 95 °C for 15 s. The ACTIN2 gene (Gene ID: AT3G18780) was used as an internal reference control to calculate the relative expression level by the method described previously [45]. The calculation formula of the relative expression levels (R) was as follows: R = 2−(Ct1−Ct2), where Ct1 refers to the Ct value of expansin genes, while Ct2 is the Ct value of the ACTIN2 gene. RT-PCR data are mean values and standard deviations (bar) of three independent experiments with three biological replicates. The data of RT-qPCR are mean values and standard deviations (bar) of three independent experiments with three biological replicates. The primers used were as follows: qACTIN2-F: 5′-TTCCTCAGCACATTCCAGCAGAT-3′, qACTIN2-R: 5′-AACGATTCCTG GACCTGCCTCATC-3′.qMsEXPA3-F: 5′-ATGTAGGTGGAGCTGGGGAT-3′, qMsEXPA3-R: 5′-GCCAATTTGATGGTGCCACA-3′. qMsEXPA4-F: 5′-GTTGGGAGAGTGCTCATGCT-3′, qMsEXPA4-R: 5′-AGTGCTTAGTGCTG CTGTGT-3′.

2.9. Subcelluar Localization Assay

The coding sequences of MsEXPA3 and MsEXPA4 were cloned into the upstream region eGFP gene expression vector pCAMBIA2300-35S-C-eGFP, respectively, under the control of the Cauliflower mosaic virus (CaMV) 35S promoter. The recombinant vectors were transferred into Agrobacterium tumefaciens GV3101. The agrobacteria suspension carrying the recombinant vectors was injected into fully expanded leaves of tobacco (Nicotiana benthamiana) plants using a needleless syringe. The injected plants were immediately covered with a plastic bag and cultivated at 22 °C for 48 h, and then incubated under a 16 h light/8 h dark photoperiod at 22 °C. The eGFP fusion protein expression was observed in tobacco’s lower epidermal cells under confocal laser scanning microscope (Zeiss LSM780, Oberkochen, Germany). A plasmolysis test was performed by soaking the lower epidermis of tobacco leaves in 25% sucrose solution for 30 min. The primers used are the same as those used to construct the overexpression vectors.

2.10. Scanning Electron Microscopy (SEM) Assay

The 5th rosette leaves in Arabidopsis plants at 28 DAG were used for morphologic observation of epidermal cells under a scanning electron microscope (Hitachi TM3030, Tokyo, Japan).

2.11. Paraffin Section Assay

The same part of the main inflorescence stems was cut into segments less than 0.5 cm and then soaked in 2 mL FAA solution (3.7% formaldehyde, 5% glacial acetic acid and 50% ethanol in ddH2O) for 2 days. Subsequently, the samples were treated with ethanol with different concentration gradients, made transparent with xylene for 10 min twice, and embedded in paraffin as described in previous study [46]. The embedded samples were sliced into 4 μm thick sections using an RM2016 microtome (Leica, Weztlar, Germany), and the slices were deparaffined by treatment of xylene, ethanol and ddH2O in turn. The sections were stained with toluidine blue dye for 3 min, washed carefully with water and dried before microscopic examination.

2.12. Data Processing Method

Data were tracked with Microsoft Excel 2016, and error bars represent the standard deviations. One or two asterisks represented significant (* p < 0.05) or very significant (** p < 0.01) differences between wild-type and transgenic lines.

3. Results

3.1. Characterization, Phylogenetic Analysis and Distribution of Alfalfa Expansins

Based on the results of homologous blast searches and HMMER searches, 30 expansin proteins (EXPs) were identified from the cultivar “zhongmu-1” genome. The newly identified EXP proteins have an average length of 276 amino acid residues varying from 250 to 537. The characteristics of the EXP proteins, such as amino acid numbers, molecular weights (MWs), theoretical isoelectric points (pI) and prediction of subcellular localization, are listed in Table S1. The multiple sequence alignment of 30 MsEXP proteins, 42 MtEXPs and 36 AtEXPs was subjected to constructing a Neighbor Joining (NJ) phylogenetic tree, and phylogenetic analysis revealed that these MsEXPs were grouped into four subfamilies (twenty-one EXPAs, six EXPBs, one EXLA, two EXLBs) proposed by Kende et al. [9] (Figure 1). The chromosomal distribution of the MsEXP genes suggested that 30 MsEXP genes were unevenly mapped on different chromosomes (Figure 2). And the MsEXP genes were named according to their sequential chromosome order and subfamilies. Chromosome 4 has the largest number of MsEXP genes, while chromosome 6 has the fewest number of MsEXP genes (Figure 2). Additionally, three paralogous gene pairs were found and they were located on different chromosomes (Figure 2), revealing that segmental duplication plays a part in expansin gene family amplification during evolution.
Figure 1. Phylogenetic relationships of expansin proteins. The expansin proteins from alfalfa, M. trunctula and Arabidopsis were used to construct an unrooted phylogenetic tree by MEGA 7.0 software. Clades in orange, red, blue and green branches indicate EXPA, EXPB, EXLA and EXLB subfamilies, respectively. The red squares, blue stars and green dots represent expansins from alfalfa, M. truncatula and Arabidopsis, respectively.
Figure 2. Distribution and collinearity analysis of MsEXPs. Synteny between the two genomes is represented by red lines.

3.2. Structures and Protein Conserved Motifs of MsEXP Genes

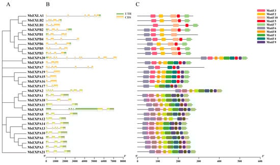
The structures (exon–intron organization) of MsEXP genes were analyzed by alignment of the genomic DNA sequences with corresponding cDNA sequences. The exon numbers of the MsEXP genes varied from 2 to 11, and most of the MsEXP genes had 3 exons. To determine whether the gene structure is consistent with the phylogenetic classification, the other unrooted phylogenetic tree was constructed (Figure 3). As was expected, the closely related EXP genes have similar gene structures (Figure 3B). For instance, homologous pairs, such as MsEXPB1 and MsEXPB2, MsEXPA3 and MsEXPA6, MsEXPA7 and MsEXPA20, share similar exon–intron patterns. Additionally, the motif compositions of MsEXP proteins were studied by the online program MEME, and 10 motifs were identified in these MsEXP proteins (Figure 3C). MsEXP proteins in the same subfamily had similar motif composition, while high divergence appears among different subfamilies, suggesting that MsEXP proteins in different subfamilies perform different functions (Figure 3C). For example, MsEXPA members had nine conserved motifs, while MsEXPB proteins shared six conserved motifs. Motif 2 and motif 3 were annotated as conserved DPBB domains, and motif 4, motif 5 and motif 10 were annotated as CBM domains. To summarize, the above results suggest that the gene structures of MsEXP genes and the motif composition of MsEXP proteins were in accordance with the phylogenetic relationship of MsEXPs.
Figure 3. Phylogenetic relationships, gene structure and motif composition of MsEXP genes. (A) Phylogenetic relationships of 30 MsEXP proteins. MEGA 7.0 software was employed to construct the phylogenetic tree by the Neighbor Joining (NJ) method with 1000 bootstrap replicates. (B) Exon–intron structures of MsEXPs. The CDSs, introns and UTRs are marked with yellow boxes, black lines and green boxes, respectively. The scale bar is shown at the bottom. (C) The conserved motif analysis of MsEXP proteins. Different conserved motifs are represented by different colored boxes.

3.3. Cis-Acting Element Analysis of MsEXP Promoters

The putative cis-acting elements involved in the transcriptional regulation of MsEXP genes were identified, and the results revealed various cis-acting regulatory elements (Figure 4). These elements were divided into three major categories involved in plant hormones, light responsiveness and defense and stress responsiveness (Figure 4). The element numbers related to light responsiveness (LRE) reached 409, which occupied the largest number of total cis-acting elements of MsEXP genes. Secondly, hormone-related components also account for a portion of the proportion, suggesting that MsEXP genes may respond to a variety of hormones, such as gibberellin (GA), jasmonic acid (JA), salicylic acid (SA) and auxin. For instance, there were multiple GREs in the promoter region of MsEXPA4/10/16 and MsEXPB1, suggesting that MsEXPA4/10/16 and MsEXPB1 may function in the progress of plant growth and development mediated by GA signal. Additionally, drought, cold and anaerobic responsive elements also exist in the promoter region of MsEXPs, implying that MsEXP genes may play roles in these abiotic stresses.
Figure 4. Analysis of the cis-acting elements in promoters of MsEXP genes. LRE: light responsive element; ABRE: abscisic acid responsiveness; ARE: regulatory essential for the anaerobic induction; MeJA: MeJA responsiveness; AURE: auxin-responsive element; GRE: gibberellin-responsive element; MBS: MYB binding site involved in drought inducibility; SA: salicylic acid responsiveness; TC rich: defense and stress responsiveness; LTR: low-temperature responsiveness.

3.4. The MsEXP Genes Are Differentially Expressed During the Growth and Development of Alfalfa

The expression pattern of the MsEXP genes in different tissues can suggest their role in the tissue development process of alfalfa. To discover the candidate MsEXP genes involved in the growth and development of alfalfa, the expression profiles of MsEXP genes in different tissues, including leaves, roots, post elongating stems, elongating stems, flowers and nodules, were analyzed to identify preferential expressed MsEXP genes. As shown in Figure 5, the expression patterns of MsEXP genes varied significantly. Many MsEXP genes exhibited relatively high expression abundance in all tissues, such as MsEXPA1, MsEXPA4, MsEXPA6 and MsEXPA10, indicating that these MsEXP genes may participate in the developmental progress of these tissues. Quite a number of MsEXP genes showed tissue-specific expression characteristics, revealing their specific roles in the development of a particular tissue/organ. For example, MsEXPA4, MsEXPA6 and MsEXPA10 showed relatively high expression in flowers and leaves, and MsEXPA8 and MsEXLB2 were highly expressed in nodules. Additionally, the expression abundance of some MsEXP genes in all tissues was relatively low, such as MsEXPA5, MsEXPA7, MsEXPA13, MsEXPA15, MsEXPA16, MsEXPA17, MsEXPA19 and MsEXPB5.
Figure 5. The expression profiles of expansins genes in different tissues of alfalfa plants. The expression values of MsEXP genes in six tissues (flowers, nodules, leaves, roots, post elongating stems and elongating stems) were used to generate the heatmap with the TBtools software.

3.5. MsEXP Proteins Localized in the Cell Wall Implying Their Role in Lossening the Cell Wall

To further explore MsEXP genes that are involved in the leaf and stem development of alfalfa, MsEXPA3 and MsEXPA4 were chosen as candidate genes, which were preferentially expressed in leaves and stems. Firstly, subcellular localization analysis of MsEXPA3 and MsEXPA4 proteins was conducted. An enhanced green fluorescence protein (GFP) was in-frame fused with a linker to their C-terminal and transiently expressed in leaves of tobacco. Observation of leaf epidermal cells revealed that the fluorescence of both MsEXPA3-GFP and MsEXPA4-GFP fusion proteins was localized in the contours of cells (Figure 6C,E). After plasmolysis, the green fluorescence signal of both the MsEXPA3 and MsEXPA4 protein was present in the cell wall (Figure 6D,F). However, 35S::GFP expressed epidermal cells showed fluorescence signal throughout the cells before and after plasmolysis (Figure 6A,B). The above data demonstrate that both MsEXPA3 and MsEXPA4 were localized in the cell wall, which is consistent with the subcellular localization predicted by PSORT.
Figure 6. Subcellular localization analysis of MsEXPA3 and MsEXPA4 proteins. (A,B) Epidermal cells of 35s::GFP transiently expressed tobacco before (A) and after (B) treatment with 25 mM sucrose for plasmolysis. (C,D) Epidermal cells of 35s::MsEXPA3-GFP transiently expressed tobacco before (C) and after (D) treatment of 25 mM sucrose for plasmolysis. (E,F) Epidermal cells of 35s::MsEXPA4-GFP transiently expressed tobacco before (E) and after (F) treatment of 25 mM sucrose for plasmolysis. Bars = 20 µm.

3.6. Overexpression of MsEXPA3 and MsEXPA4 in Arabidopsis Increased the Biomass of Plants by Affecting the Development of Leaf and Stem

To study the roles of MsEXPs in plant growth and development, we introduced MsEXPA3 and MsEXPA4 genes, respectively, into Arabidopsis under the control of the CaMV 35S promoter. Eleven MsEXPA3 overexpression transgenic lines and eight MsEXPA4 overexpression lines were identified, and the expressions of MsEXPA3 and MsEXPA4 were upregulated to varied degrees in MsEXPA3 and MsEXPA4 transgenic plants, respectively (Figure S1). Two MsEXPA3 transgenic lines (MsEXPA3L1 and MsEXPA3L10) and two MsEXPA4 transgenic lines (MsEXPA4L3 and MsEXPA4L7) were chosen for subsequent phenotypic analysis. The leaf area of the MsEXPA3 and MsEXPA4 transgenic plants was 1.5- to 1.8-fold larger compared with the wild type, and the overall size of the plants during the vegetative growth period was also 1.5- to 1.8-fold larger than that of the wild type (Figure 7A,B). The fresh and dry weights of MsEXPA3 and MsEXPA4 transgenic plants also increased 1.5- to 3-fold with increasing leaf area (Figure 7C,D). Additionally, the MsEXPA3 and MsEXPA4 transgenic plants flowered earlier and showed a longer stem length than wild-type plants in the reproductive period. So, the height of MsEXPA3 and MsEXPA4 transgenic plants was higher than that of wild-type plants (Figure 7E,F). These results revealed that MsEXPA3 and MsEXPA4 play positive roles in leaf and stem development in plants.
Figure 7. Morphological phenotypic analysis of MsEXPA3 and MsEXPA4 transgenic Arabidopsis plants. (A) The aboveground parts of Arabidopsis plants 28 DAG (days after germination). (B) Measurement and statistical analysis of leaf areas of Arabidopsis plants 28 DAG. The first four rosette leaves in (A) were measured. (C,D) Measurement and statistical analysis of fresh weight (C) and dry weight (D) of Arabidopsis plants 28 DAG. (E) Measurement and statistical analysis of height of Arabidopsis plants 42 DAG. (F) The aboveground parts of Arabidopsis plants 42 DAG. WT, wild type; MsEXPA3L1 and MsEXPA3L10, MsEXPA3 overexpression transgenic lines; MsEXPA4L3 and MsEXPA4L7, MsEXPA4 overexpression transgenic lines. One or two asterisks represent significant (* p < 0.05) or very significant (** p < 0.01) differences between wild-type and transgenic lines.

3.7. Overexpression of MsEXPA3 and MsEXPA4 in Arabidopsis Also Affects Root Development

To further investigate if MsEXP is also related to the growth of underground parts, the morphological phenotypes of roots in MsEXPA3 and MsEXPA4 overexpression plants were examined, using the wild type as controls. The roots of MsEXPA3 and MsEXPA4 overexpression transgenic lines and WT plants 21 DAG were washed clean and scanned under a root scanner. As shown in Figure 8A, the root system of MsEXPA3 and MsEXPA4 overexpressed plants was more developed than that of WT. Further statistical analysis suggested that not only the total root length of MsEXP transgenic lines was longer than that of the wild type but also the root surface area of MsEXP transgenic lines was much larger than that of the wild type (Figure 8B). These data reveal that overexpression of MsEXPs could promote root growth.
Figure 8. The phenotypes of the underground part of MsEXPA3 and MsEXPA4 transgenic Arabidopsis plants. (A) Images of roots 28 DAG from WT line, MsEXPA3 overexpression lines and MsEXPA4 overexpression lines. Bars = 25 mm. (B) Measurement and statistical analysis of indicators of root development. WT, wild type; MsEXPA3L1 and MsEXPA3L10, MsEXPA3 overexpression transgenic lines; MsEXPA4L3 and MsEXPA4L7, MsEXPA4 overexpression transgenic lines; Two asterisks represent very significant (** p < 0.01) differences between wild-type and transgenic lines.

3.8. Cell Expansion Was Promoted in MsEXPA3 and MsEXPA4 Overexpression Transgenic Arabidopsis Plants

It was previously shown that expansins could increase cell wall relaxation and thus promote the growth and development of plants (Xu et al., 2013, [33]), indicating that MsEXPA3 and MsEXPA4 genes may affect the growth of leaves and stems by promoting cell expansion. So, a cell morphological phenotype analysis was performed in MsEXPA3 and MsEXPA4 overexpression lines, using WT lines as the controls. The shape and size of epidermal cells in the middle part of fifth rosette leaves 28 DAG were observed under SEM. As shown in Figure 9A–F, both MsEXPA3 and MsEXPA4 overexpression plants exhibited much larger epidermal cells compared with the wild type, suggesting that MsEXPA3 overexpression and MsEXPA4 overexpression resulted in enlarged epidermal cells in Arabidopsis. To further investigate if MsEXP overexpression influenced the expansion of stem cells, paraffin-embedded longitudinal sections of MsEXP overexpression and wild-type plants 42 DAG were stained with toluidine blue and average cell areas of xylem were measured (Figure 9G–K). Statistical analysis revealed that the cell areas of stems in the MsEXPA3 overexpression lines and MsEXPA4 overexpression lines were greater than those in the wild type (Figure 9L). The above data show that overexpression of MsEXPA3 and MsEXPA4 promoted cell expansion and thus increased the size of organs, finally increasing the biomass yield of plants.
Figure 9. MsEXPA3 and MsEXPA4 affect cell expansion. (AE) Images of epidermal cells in leaves of WT lines (A), MsEXPA3 overexpression lines (B,C) and MsEXPA4 overexpression lines (D,E). Bars = 150 µm. (F) Measurement and statistical analysis of cell areas of leaves in MsEXPA3 overexpression plants, MsEXPA4 overexpression plants and wild-type lines (n ≥ 30). (GK) Longitudinal sections stained with toluidine blue o of stems in WT lines (G), MsEXPA3 overexpression lines (H,I) and MsEXPA4 overexpression lines (J,K). Bar = 200 µm. (L) Measurement and statistical analysis of cell areas of stems in MsEXPA3 overexpression plants, MsEXPA4 overexpression plants and wild type (n ≥ 30). WT, wild type; MsEXPA3L1 and MsEXPA3L10, MsEXPA3 overexpression transgenic lines; MsEXPA4L3 and MsEXPA4L7, MsEXPA4 overexpression transgenic lines. One or two asterisks represent significant (* p < 0.05) or very significant (** p < 0.01) differences between wild-type and transgenic lines.

4. Discussion

4.1. Expansin’s Function in Developmental Progress of Plant Tissues/Organs

Previous research has suggested that the expansin superfamily was classified into EXPA, EXPB, EXLA and EXLB subfamilies [8,9]. Expansins in alfalfa were identified in our present study, and they were also split into four subfamilies (twenty-one MsEXPAs, six MsEXPBs, one MsEXLA1 and two MsEXLBs) (Figure 1). There were multiple hormone responsive elements in the promoters of MsEXP genes, such as GRE, AURE and MeJA (Figure 4), which were involved in expansin-controlled plants’ development. The auxin signal controlled stem elongation and leaf extension by regulating the transcription of the BnaEXPA5 gene [47]. The expression of OsEXPB genes is induced by gibberellin and involved in rapid elongation of deepwater rice internodes [48]. GhEXPA8 was also found to function in fiber elongation by responding to the BR signal [45]. Tissue-specific expression characteristics of MsEXP genes revealed that they may function in the developmental progress of different tissues/organs (Figure 5). Collectively, the above findings illustrate that MsEXP proteins may participate in the developmental progress of alfalfa organs by responding to hormone signals. In our present study, two MsEXP genes were subjected to further molecular functional studies.

4.2. MsEXPA3 and MsEXPA4 May Regulate Organ Size by Increasing Cell Wall Extensibility

In growing plant cells, a variety of proteins are deposited in the cell wall, and expansins that act on cell wall polysaccharides are one of them [49]. Our data also showed that MsEXPA3 and MsEXPA4 localized in the cell wall (Figure 6). Expansins have been proven to increase cell wall extensibility in vitro, which is closely related to the growth and development of plants. Many research studies have shown that expansins control the development of plants. For instance, overexpression of the DsEXLA2 gene from Dendrocalamus sinicus accelerates the plant growth rate of Arabidopsis [32]. Altered expression of expansin affects the growth and development of rice [24]. Quite a lot of studies have suggested that expansin also modulates leaf development and shape in Arabidopsis [23,24,30,50,51]. BnaEXPA5 and several OsEXPBs have been found to be involved in stem elongation [47,48]. OsEXPA10 expressed in the root tips is required for root cell elongation [52]. The above results support the concept that expansins function endogenously as cell wall-loosening agents and play a part in controlling plant organ size. Here, we show that overexpression of either MsEXPA3 or MsEXPA4 increased the leaf area, stem height and root surface area of Arabidopsis plants (Figure 7, Figure 8 and Figure 9), illustrating their roles in regulating plant organ size.

4.3. MsEXPA3 and MsEXPA4 Increase Plants’ Biomass by Increasing Cell Size

It was previously reported that both cell size and cell number can determine plant organ size [53,54]. It has been confirmed that there was strong correlation between expansin gene expression and cell expansion [55,56]. We discovered that overexpression of either MsEXPA3 or MsEXPA4 promoted cell expansion of leaves as well as stems, indicating that the two cell wall proteins function in promoting cell expansion. It is noteworthy that overexpression of MsEXPA3 and MsEXPA4 led to acceleration of vegetative growth by increasing cell enlargement and finally resulted in a higher amount of biomass. As for alfalfa, plant biomass is directly related to forage production, and many studies are currently being conducted to discover the molecular mechanisms regulating forage biomass yield. Shoot branching, flowering time, cell elongation and photosynthetic efficiency were thought to be important factors affecting plant biomass yield [4,33,57]. Biomass yield is a complicated trait, but some achievements have been made by modern biotechnology in recent years to increase alfalfa biomass yield. For instance, downregulation of MsSPL8 improved biomass yield in alfalfa more than 43% in the first harvest and up to 86% in the second harvest [1]. MsmicroR156 overexpression alfalfa exhibited a more than 10% increase in biomass production compared to the control [5]. Discovering excellent genes that control important agronomic traits can improve the efficiency of genetic engineering methods for increasing alfalfa biomass production [58]. Our results demonstrated that MsEXPA3 and MsEXPA4 not only play roles in cell expansion but also affect plant growth and the resultant biomass in Arabidopsis. Previous studies have also suggested that expansins have universal values in improving crop yield, and this effect is not species-specific [33], indicating that MsEXPA3 and MsEXPA4 have great potential to improve alfalfa biomass yield.

5. Conclusions

In summary, a comprehensive exploration of the MsEXP genes in the alfalfa (cultivar “zhongmu-1”) genome was conducted, including gene identification and analyses of the phylogenetic relationship, chromosomal assignment, gene organization, motif composition, cis-acting element and gene expression profile in different tissues. Moreover, our data demonstrated that overexpression of MsEXPA3 and MsEXPA4 significantly increases leaf area, stem height and root area by promoting cell expansion and, consequently, improved the biomass of Arabidopsis. In our present study, MsEXPA3 and MsEXPA4 were isolated as candidate genes involved in the biomass yield of alfalfa. In future research, the functions of MsEXPA3 and MsEXPA4 in regulating alfalfa biomass yield will be explored by generating MsEXPA3 and MsEXPA4 overexpression plants, respectively, to provide precious reference data for improving alfalfa yield through molecular breeding.

Supplementary Materials

The following supporting information can be downloaded at: https://www.mdpi.com/article/10.3390/agronomy14112492/s1, Table S1. The characters of alfalfa expansin family; Figure S1. The relative expression level of MsEXPA3 and MsEXPA4 genes in transgenic Arabidopsis plants.

Author Contributions

L.H.: Funding acquisition, Supervision, Writing—original draft. M.Z.: Investigation, Formal analysis. Y.H.: Investigation, Formal analysis. Q.X.: Writing—Review and Editing. R.L.: Funding acquisition, Supervision, Writing—Review and Editing. All authors have read and agreed to the published version of the manuscript.

Funding

This work was supported by the National Natural Sciences Foundation of China (Grant No. 32071877, 32201456), Natural Sciences Foundation of Hunan Province of China (Grant No. 2022JJ40174), and Science & Technology Specific Projects in Agricultural High-tech Industrial Demonstration Area of the Yellow River Delta (Grant No: 2022SZX13).

Data Availability Statement

The original contributions presented in the study are included in the article and Supplementary Materials; further inquiries can be directed to the corresponding authors.

Conflicts of Interest

The authors declare no competing interests.

References

  1. Gou, J.; Debnath, S.; Sun, L.; Flanagan, A.; Tang, Y.; Jiang, Q.; Wen, J.; Wang, Z.Y. From model to crop: Functional characterization of SPL8 in M. truncatula led to genetic improvement of biomass yield and abiotic stress tolerance in alfalfa. Plant Biotechnol. J. 2018, 16, 951–962. [Google Scholar] [CrossRef] [PubMed]
  2. Gao, R.; Gruber, M.Y.; Amyot, L.; Hannoufa, A. SPL13 regulates shoot branching and flowering time in Medicago sativa. Plant Mol. Biol. 2018, 96, 119–133. [Google Scholar] [CrossRef]
  3. Ma, L.; Liu, X.; Liu, W.; Wen, H.; Zhang, Y.; Pang, Y.; Wang, X. Characterization of Squamosa-Promoter Binding Protein-Box family genes reveals the critical role of MsSPL20 in alfalfa flowering time regulation. Front. Plant Sci. 2022, 12, 775690. [Google Scholar] [CrossRef]
  4. Ma, L.; Zhang, Y.; Wen, H.; Liu, W.; Zhou, Y.; Wang, X. Silencing of MsD14 resulted in enhanced forage biomass through increasing shoot branching in alfalfa (Medicago sativa L.). Plants 2022, 11, 939. [Google Scholar] [CrossRef]
  5. Aung, B.; Gruber, M.Y.; Amyot, L.; Omari, K.; Bertrand, A.; Hannoufa, A. MicroRNA156 as a promising tool for alfalfa improvement. Plant Biotechnol. J. 2015, 13, 779–790. [Google Scholar] [CrossRef] [PubMed]
  6. McQueen-Mason, S.; Durachko, D.M.; Cosgrove, D.J. Two endogenous proteins that induce cell wall extension in plants. Plant Cell 1992, 4, 1425–1433. [Google Scholar] [PubMed]
  7. Sampedro, J.; Cosgrove, D.J. The expansin superfamily. Genome Biol. 2005, 6, 242. [Google Scholar] [CrossRef][Green Version]
  8. Cosgrove, D.J. Loosening of plant cell walls by expansins. Nature 2000, 407, 321–326. [Google Scholar] [CrossRef] [PubMed]
  9. Kende, H.; Bradford, K.; Brummell, D.; Cho, H.T.; Cosgrove, D.; Fleming, A.; Gehring, C.; Lee, Y.; McQueen-Mason, S.; Rose, J.; et al. Nomenclature for members of the expansin superfamily of genes and proteins. Plant Mol. Biol. 2004, 55, 311–314. [Google Scholar] [CrossRef]
  10. Cosgrove, D.J.; Bedinger, P.; Durachko, D.M. Group I allergens of grass pollen as cell wall-loosening agents. Proc. Natl. Acad. Sci. USA 1997, 94, 6559–6564. [Google Scholar] [CrossRef]
  11. Lee, Y.; Choi, D.; Kende, H. Expansins: Ever-expanding numbers and functions. Curr. Opin. Plant Biol. 2001, 4, 527–532. [Google Scholar] [CrossRef] [PubMed]
  12. Hemalatha, N.; Rajesh, M.K.; Narayanan, N.K. Genome-wide analysis and identification of genes related to expansin gene family in indica rice. Int. J. Bioinform Res. Appl. 2011, 7, 162–167. [Google Scholar] [CrossRef] [PubMed]
  13. Han, Z.; Liu, Y.; Deng, X.; Liu, D.; Liu, Y.; Hu, Y.; Yan, Y. Genome-wide identification and expression analysis of expansin gene family in common wheat (Triticum aestivum L.). BMC Genom. 2019, 20, 101. [Google Scholar] [CrossRef] [PubMed]
  14. Guimaraes, L.A.; Mota, A.P.Z.; Araujo, A.C.G.; de Alencar Figueiredo, L.F.; Pereira, B.M.; de Passos Saraiva, M.A.; Silva, R.B.; Danchin, E.G.J.; Guimaraes, P.M.; Brasileiro, A.C.M. Genome-wide analysis of expansin superfamily in wild Arachis discloses a stress-responsive expansin-like B gene. Plant Mol. Biol. 2017, 94, 79–96. [Google Scholar] [CrossRef]
  15. Lv, L.M.; Zuo, D.Y.; Wang, X.F.; Cheng, H.L.; Zhang, Y.P.; Wang, Q.L.; Song, G.L.; Ma, Z.Y. Genome-wide identification of the expansin gene family reveals that expansin genes are involved in fibre cell growth in cotton. BMC Plant Biol. 2020, 20, 223. [Google Scholar] [CrossRef]
  16. Lu, Y.; Liu, L.; Wang, X.; Han, Z.; Ouyang, B.; Zhang, J.; Li, H. Genome-wide identification and expression analysis of the expansin gene family in tomato. Mol. Genet. Genom. 2016, 291, 597–608. [Google Scholar] [CrossRef]
  17. Hu, Y.; Li, Y.; Zhu, B.; Huang, W.; Chen, J.; Wang, F.; Chen, Y.; Wang, M.; Lai, H.; Zhou, Y. Genome-wide identification of the expansin gene family in netted melon and their transcriptional responses to fruit peel cracking. Front. Plant Sci. 2024, 15, 1332240. [Google Scholar] [CrossRef]
  18. Backiyarani, S.; Anuradha, C.; Thangavelu, R.; Chandrasekar, A.; Renganathan, B.; Subeshkumar, P.; Giribabu, P.; Muthusamy, M.; Uma, S. Genome-wide identification, characterization of expansin gene family of banana and their expression pattern under various stresses. 3 Biotech 2022, 12, 101. [Google Scholar] [CrossRef]
  19. Sampedro, J.; Carey, R.E.; Cosgrove, D.J. Genome histories clarify evolution of the expansin superfamily: New insights from the poplar genome and pine ESTs. J. Plant Res. 2006, 119, 11–21. [Google Scholar] [CrossRef]
  20. Yan, A.; Wu, M.; Yan, L.; Hu, R.; Ali, I.; Gan, Y. AtEXP2 is involved in seed germination and abiotic stress response in Arabidopsis. PLoS ONE 2014, 9, e85208. [Google Scholar] [CrossRef]
  21. Cho, H.T.; Cosgrove, D.J. Regulation of root hair initiation and expansin gene expression in Arabidopsis. Plant Cell 2002, 14, 3237–3253. [Google Scholar] [CrossRef] [PubMed]
  22. Noh, S.A.; Lee, H.S.; Kim, Y.S.; Paek, K.H.; Shin, J.S.; Bae, J.M. Down-regulation of the IbEXP1 gene enhanced storage root development in sweetpotato. J. Exp. Bot. 2013, 64, 129–142. [Google Scholar] [CrossRef] [PubMed]
  23. Cho, H.T.; Cosgrove, D.J. Altered expression of expansin modulates leaf growth and pedicel abscission in Arabidopsis thaliana. Proc. Natl. Acad. Sci. USA 2000, 97, 9783–9788. [Google Scholar] [CrossRef] [PubMed]
  24. Choi, D.; Lee, Y.; Cho, H.T.; Kende, H. Regulation of expansin gene expression affects growth and development in transgenic rice plants. Plant Cell 2003, 15, 1386–1398. [Google Scholar] [CrossRef] [PubMed]
  25. Wang, G.; Gao, Y.; Wang, J.; Yang, L.; Song, R.; Li, X.; Shi, J. Overexpression of two cambium-abundant Chinese fir (Cunninghamia lanceolata) α-expansin genes ClEXPA1 and ClEXPA2 affect growth and development in transgenic tobacco and increase the amount of cellulose in stem cell walls. Plant Biotechnol. J. 2011, 9, 486–502. [Google Scholar] [CrossRef]
  26. Jiang, F.; Lopez, A.; Jeon, S.; de Freitas, S.T.; Yu, Q.; Wu, Z.; Labavitch, J.M.; Tian, S.; Powell, A.L.T.; Mitcham, E. Disassembly of the fruit cell wall by the ripening-associated polygalacturonase and expansin influences tomato cracking. Hortic. Res. 2019, 6, 17. [Google Scholar] [CrossRef]
  27. Su, G.; Lin, Y.; Wang, C.; Lu, J.; Liu, Z.; He, Z.; Shu, X.; Chen, W.; Wu, R.; Li, B.; et al. Expansin SlExp1 and endoglucanase SlCel2 synergistically promote fruit softening and cell wall disassembly in tomato. Plant Cell 2024, 36, 709–726. [Google Scholar] [CrossRef]
  28. Bajwa, K.S.; Shahid, A.A.; Rao, A.Q.; Bashir, A.; Aftab, A.; Husnain, T. Stable transformation and expression of GhEXPA8 fiber expansin gene to improve fiber length and micronaire value in cotton. Front. Plant Sci. 2015, 6, 838. [Google Scholar] [CrossRef]
  29. Shan, C.M.; Shangguan, X.X.; Zhao, B.; Zhang, X.F.; Chao, L.M.; Yang, C.Q.; Wang, L.J.; Zhu, H.Y.; Zeng, Y.D.; Guo, W.Z.; et al. Control of cotton fibre elongation by a homeodomain transcription factor GhHOX3. Nat. Commun. 2014, 5, 5519. [Google Scholar] [CrossRef]
  30. Goh, H.H.; Sloan, J.; Dorca-Fornell, C.; Fleming, A. Inducible repression of multiple expansin genes leads to growth suppression during leaf development. Plant Physiol. 2012, 159, 1759–1770. [Google Scholar] [CrossRef]
  31. Gray-Mitsumune, M.; Blomquist, K.; McQueen-Mason, S.; Teeri, T.T.; Sundberg, B.; Mellerowicz, E.J. Ectopic expression of a wood-abundant expansin PttEXPA1 promotes cell expansion in primary and secondary tissues in aspen. Plant Biotechnol. J. 2008, 6, 62–72. [Google Scholar] [CrossRef] [PubMed]
  32. Li, J.; Liu, Z.R.; Gao, C.J.; Miao, Y.C.; Cui, K. Overexpression of DsEXLA2 gene from Dendrocalamus sinicus accelerates the plant growth rate of Arabidopsis. Phytochemistry 2022, 199, 113178. [Google Scholar] [CrossRef] [PubMed]
  33. Xu, B.; Gou, J.Y.; Li, F.G.; Shangguan, X.X.; Zhao, B.; Yang, C.Q.; Wang, L.J.; Yuan, S.; Liu, C.J.; Chen, X.Y. A cotton BURP domain protein interacts with α-expansin and their co-expression promotes plant growth and fruit production. Mol. Plant 2013, 6, 945–958. [Google Scholar] [CrossRef]
  34. Li, A.; Liu, A.; Du, X.; Chen, J.Y.; Yin, M.; Hu, H.Y.; Shrestha, N.; Wu, S.D.; Wang, H.Q.; Dou, Q.W.; et al. A chromosome-scale genome assembly of a diploid alfalfa, the progenitor of autotetraploid alfalfa. Hortic. Res. 2020, 7, 194. [Google Scholar] [CrossRef]
  35. Shen, C.; Du, H.; Chen, Z.; Lu, H.; Zhu, F.; Chen, H.; Meng, X.; Liu, Q.; Liu, P.; Zheng, L.; et al. The chromosome-level genome sequence of the autotetraploid alfalfa and resequencing of core germplasms provide genomic resources for alfalfa research. Mol. Plant 2020, 13, 1250–1261. [Google Scholar] [CrossRef]
  36. Chen, H.; Zeng, Y.; Yang, Y.; Huang, L.; Tang, B.; Zhang, H.; Hao, F.; Liu, W.; Li, Y.; Liu, Y.; et al. Allele-aware chromosome-level genome assembly and efficient transgene-free genome editing for the autotetraploid cultivated alfalfa. Nat. Commun. 2020, 11, 2494. [Google Scholar] [CrossRef]
  37. Long, R.; Zhang, F.; Zhang, Z.; Li, M.; Chen, L.; Wang, X.; Liu, W.; Zhang, T.; Yu, L.X.; He, F.; et al. Genome assembly of alfalfa cultivar “Zhongmu-4” and identification of SNPs associated with agronomic traits. Genom. Proteom. Bioinform. 2022, 20, 14–28. [Google Scholar] [CrossRef] [PubMed]
  38. Finn, R.D.; Clements, J.; Arndt, W.; Miller, B.L.; Wheeler, T.J.; Schreiber, F.; Bateman, A.; Eddy, S.R. HMMER web server: 2015 update. Nucleic Acids Res. 2015, 43, W30–W38. [Google Scholar] [CrossRef] [PubMed]
  39. Yang, S.; Zhang, X.; Yue, J.X.; Tian, D.; Chen, J.Q. Recent duplications dominate NBS-encoding gene expansion in two woody species. Mol. Gen. Genom. 2008, 280, 187–198. [Google Scholar] [CrossRef]
  40. Chen, C.; Chen, H.; Zhang, Y.; Thomas, H.R.; Frank, M.H.; He, Y.; Xia, R. TBtools: An integrative toolkit developed for interactive analyses of big biological data. Mol. Plant 2020, 13, 1194–1202. [Google Scholar] [CrossRef]
  41. Kumar, S.; Stecher, G.; Tamura, K. MEGA7: Molecular Evolutionary Genetics Analysis Version 7.0 for Bigger Datasets. Mol. Biol. Evol. 2016, 33, 1870–1874. [Google Scholar] [CrossRef] [PubMed]
  42. Bailey, T.L.; Boden, M.; Buske, F.A.; Frith, M.; Grant, C.E.; Clementi, L.; Ren, J.; Li, W.W.; Noble, W.S. MEME SUITE: Tools for motif discovery and searching. Nucleic Acids Res. 2009, 37, W202–W208. [Google Scholar] [CrossRef] [PubMed]
  43. Fang, L.; Liu, T.; Li, M.; Dong, X.; Han, Y.; Xu, C.; Li, S.; Zhang, J.; He, X.; Zhou, Q.; et al. MODMS: A multi-omics database for facilitating biological studies on alfalfa (Medicago sativa L.). Hortic. Res. 2023, 11, uhad245. [Google Scholar] [CrossRef] [PubMed]
  44. Clough, S.J.; Bent, A.F. Floral dip: A simplified method for Agrobacterium-mediated transformation of Arabidopsis thaliana. Plant J. 1998, 16, 735–743. [Google Scholar] [CrossRef] [PubMed]
  45. Lu, R.; Li, Y.; Zhang, J.; Wang, Y.; Zhang, J.; Li, Y.; Zheng, Y.; Li, X.B. The bHLH/HLH transcription factors GhFP2 and GhACE1 antagonistically regulate fiber elongation in cotton. Plant Physiol. 2022, 189, 628–643. [Google Scholar] [CrossRef]
  46. Huang, J.; Ma, S.; Zhou, M.; Liu, Z.; Liang, Q. Cytochemical localization and synthesis mechanism of the glucomannan in pseudobulbs of Bletilla striata Reichb. f. Hortic. Res. 2024, 11, uhae092. [Google Scholar] [CrossRef]
  47. Wei, T.; Zhang, L.; Zhu, R.J.; Jiang, X.F.; Yue, C.; Su, Y.; Ren, H.P.; Wang, M.L. A Gain-of-Function mutant of IAA7 inhibits stem elongation by transcriptional repression of EXPA5 genes in Brassica napus. Int. J. Mol. Sci. 2021, 22, 9018. [Google Scholar] [CrossRef]
  48. Lee, Y.; Kende, H. Expression of beta-expansins is correlated with internodal elongation in deepwater rice. Plant Physiol. 2001, 127, 645–654. [Google Scholar] [CrossRef]
  49. Jamet, E.; Canut, H.; Boudart, G.; Pont-Lezica, R.F. Cell wall proteins: A new insight through proteomics. Trends Plant Sci. 2006, 11, 33–39. [Google Scholar] [CrossRef]
  50. Pien, S.; Wyrzykowska, J.; McQueen-Mason, S.; Smart, C.; Fleming, A. Local expression of expansin induces the entire process of leaf development and modifies leaf shape. Proc. Natl. Acad. Sci. USA 2001, 98, 11812–11817. [Google Scholar] [CrossRef]
  51. Sloan, J.; Backhaus, A.; Malinowski, R.; McQueen-Mason, S.; Fleming, A.J. Phased control of expansin activity during leaf development identifies a sensitivity window for expansin-mediated induction of leaf growth. Plant Physiol. 2009, 151, 1844–1854. [Google Scholar] [CrossRef] [PubMed]
  52. Che, J.; Yamaji, N.; Shen, R.F.; Ma, J.F. An Al-inducible expansin gene, OsEXPA10 is involved in root cell elongation of rice. Plant J. 2016, 88, 132–142. [Google Scholar] [CrossRef] [PubMed]
  53. Nicol, F.; His, I.; Jauneau, A.; Vernhettes, S.; Canut, H. A plasma membrane-bound putative endo-1, 4-bD-glucanase is required for normal wall assembly and cell elongation in Arabidopsis. EMBO J. 1998, 17, 5563–5576. [Google Scholar] [CrossRef] [PubMed]
  54. Guo, M.; Rupe, M.A.; Dieter, J.A.; Zou, J.; Spielbauer, D.; Duncan, K.E.; Howard, R.J.; Hou, Z.; and Simmons, C.R. Cell number regulator1 affects plant and organ size in maize: Implications for crop yield enhancement and heterosis. Plant Cell 2010, 22, 1057–1073. [Google Scholar] [CrossRef]
  55. Caderas, D.; Muster, M.; Vogler, H.; Mandel, T.; Rose, J.K.; McQueen-Mason, S.; Kuhlemeier, C. Limited correlation between expansin gene expression and elongation growth rate. Plant Physiol. 2000, 123, 1399–1414. [Google Scholar] [CrossRef]
  56. Fan, N.; Xu, Q.; Yang, Z.; Zhuang, L.; Yu, J.; Huang, B.R. Identification of expansin genes as promoting or repressing factors for leaf elongation in tall fescue. Physiol. Plant 2023, 175, e13861. [Google Scholar] [CrossRef]
  57. Croce, R.; Carmo-Silva, E.; Cho, Y.B.; Ermakova, M.; Harbinson, J.; Lawson, T.; McCormick, A.J.; Niyogi, K.K.; Ort, D.R.; Patel-Tupper, D.; et al. Perspectives on improving photosynthesis to increase crop yield. Plant Cell 2024, koae132. ahead of print. [Google Scholar] [CrossRef]
  58. Volenec, J.J.; Cunningham, S.M.; Haagenson, D.M.; Berg, W.K.; Joern, B.C.; Wiersma, D.W. Physiological genetics of alfalfa improvement: Past failures, future prospects. Field. Crop. Res. 2002, 75, 97–110. [Google Scholar] [CrossRef]
Disclaimer/Publisher’s Note: The statements, opinions and data contained in all publications are solely those of the individual author(s) and contributor(s) and not of MDPI and/or the editor(s). MDPI and/or the editor(s) disclaim responsibility for any injury to people or property resulting from any ideas, methods, instructions or products referred to in the content.

Article Metrics

Citations

Article Access Statistics

Multiple requests from the same IP address are counted as one view.