Next Article in Journal
Map Construction and Positioning Method for LiDAR SLAM-Based Navigation of an Agricultural Field Inspection Robot
Next Article in Special Issue
Exploring Proso Millet Resilience to Abiotic Stresses: High-Yield Potential in Desert Environments of the Middle East
Previous Article in Journal
Real-Time Detection and Localization of Weeds in Dictamnus dasycarpus Fields for Laser-Based Weeding Control
 
 
Font Type:
Arial Georgia Verdana
Font Size:
Aa Aa Aa
Line Spacing:
Column Width:
Background:
Article

Transcriptomic Insights into Drought Survival Strategy of Sorghum bicolor (L.) Moench during Early Growth under Polyethylene Glycol-Simulated Conditions

1
Institute of Industrial Crops, Shanxi Agricultural University, Taiyuan 030031, China
2
College of Agronomy, Shanxi Agricultural University, Taigu, Jinzhong 030801, China
3
Tongliao Agricultural and Animal Husbandry Research Institute, Tongliao 028000, China
4
College of Biological Science and Technology, Taiyuan Normal University, Jinzhong 030619, China
*
Authors to whom correspondence should be addressed.
These authors contributed equally to this work.
Agronomy 2024, 14(10), 2364; https://doi.org/10.3390/agronomy14102364
Submission received: 30 August 2024 / Revised: 9 October 2024 / Accepted: 9 October 2024 / Published: 13 October 2024
(This article belongs to the Special Issue Genetics, Genomics and Breeding of Minor Cereals)

Abstract

Drought stress during sorghum emergence significantly affects seedling establishment, adversely affecting both emergence and population growth. This study investigates drought tolerance mechanisms during sorghum germination by analyzing physiological changes and transcriptomic data from two lines: W069 (drought tolerant) and W040 (drought sensitive). Under drought conditions, a phenotypic analysis revealed that W069 exhibited longer shoots and roots than W040. Additionally, physiological data indicated higher osmotic substance and lower malondialdehyde levels in W069. Using Kyoto Encyclopedia of Genes and Genome analyses, we identified three key pathways (starch and sucrose metabolism, phenylpropanoid biosynthesis, and phytohormone signaling) as pivotal in the drought response during seed germination in sorghum plants. Expression profiling revealed that most drought tolerance-related genes in the three key pathways were expressed at higher levels in the drought-tolerant cultivar W069, possibly explaining its greater stress tolerance. These findings enhance our understanding of drought-responsive gene networks in sorghum seed germination, offering potential target genes and strategies for enhancing drought tolerance in this crop.

1. Introduction

Sorghum bicolor (L.) Moench, the fifth most cultivated cereal globally, is a resilient C4 crop, tolerant to stressors such as drought, flooding, salinity, and infertility [1]. Its versatility makes it crucial for food and fodder production, offering a pioneering solution for enhancing marginal land utilization within the global agro-ecosystem. Despite its resilience, certain sorghum cultivars are frequently exposed to drought stress throughout the growing season [2], resulting in poor and inconsistent seedling emergence or a complete failure to emerge, necessitating replanting efforts. While the existing research predominantly focuses on drought tolerance during the seedling or flowering stages [3], investigations into drought resilience during the germination stage remain notably scarce. Although drought-resistant sorghum germplasm resources were identified during the germination stage in our previous studies [4], the mechanisms underlying drought resistance during this critical phase require further exploration.
Seed germination, the initial stage of crop growth, is a complex physiological event regulated by various hormones and physiological processes [5]. Drought stress disrupts this process by inducing water scarcity within plant cells, increasing membrane permeability, and disturbing the intracellular ion balance [6], leading to reactive oxygen species (ROS) accumulation. ROS accumulation could damage cellular components and trigger programmed cell death or necrosis.
Starch and sugar metabolism are crucial for plant growth and development, affecting both the overall progress and adaptability to different environments. During seed germination, various energy-related metabolic pathways, including those associated with lipid, starch, and sugar metabolism, are activated. Key enzymes within these pathways break down stored nutrients such as starch in the endosperm into simpler molecules [7]. However, seed germination is sensitive to environmental stresses, including drought, which can be mitigated by adjusting energy metabolism to maintain metabolic balance and regulate energy storage [8]. Xing et al. reported that enhanced starch decomposition and increased sugar accumulation contributed to improved sorghum seed germination in hostile environments [9].
Hormones act as signaling molecules and play a crucial role in coordinating various pathways in plants subjected to abiotic stress [10]. Hormones such as gibberellins and abscisic acid are key regulators of seed germination [11]. Gibberellins break seed dormancy and promote germination, while abscisic acid induces dormancy and inhibits germination. The balance between these hormones, often influenced by environmental factors such as drought stress, determines germination success. Ju et al. reported that the glutamate receptor homolog 3.5 (AtGLR3.5) modulated seed germination by regulating gibberellin (GA) and abscisic acid (ABA) signaling via calcium signaling in Arabidopsis thaliana [12,13]. Huang et al. identified the transcription factor OsNAC3 as a key regulator of seed germination by characterizing transcriptome data from germinating rice seeds. OsNAC3 could directly bind to the promoters of the ABA catabolic gene OsABA8ox1 and the cell elongation gene OsEXP4, activating their expression [14]. In addition to ABA and GA, hormones and signaling molecules, including ethylene, cytokinins, jasmonic acid, salicylic acid, and oxidized lipids significantly contribute to seed germination. Wang et al. found that SA promoted rice seed germination under flooded conditions based on transcriptome analysis [15]. This enhancement depended on the SA-induced expression of the auxin (indole-3-acetic acid, IAA)–amino acid conjugate enzyme GH3. Induced GH3 could inactivate IAA through amino acid conjugation, thereby alleviating its inhibitory effect on seed germination under waterlogged conditions. Thus, these hormones interacted in a manner similar to ABA and GA, collectively influencing the germination process [16]. However, little is known about the germination stage in sorghum.
Phenylpropane metabolism is a crucial pathway in plants that generate over 8000 metabolites, including coumarins, flavonoids, lignans, and lignin. This metabolic pathway branches into the lignin and flavonoid synthesis pathways. Hydroxycinnamoyltransferase regulates lignin metabolism, while chalcone synthase controls flavonoid metabolism [17]. Previous studies highlight the involvement of phenylpropane metabolism in plant responses to abiotic stresses. Phenylpropane metabolism contributes to lignin production, which strengthens cell walls and helps deter pests, diseases, and water loss. Additionally, it generates compounds such as phenolics and isoflavonoids, which act as ROS scavengers that boost plant antioxidant properties [18]. Additionally, this pathway synthesizes salicylic acid, a phytohormone crucial for regulating stress tolerance through the activation of hormonal signaling pathways. Studies have linked drought tolerance in foxtail millet during germination to the phenylpropanone-related pathway [19]. While the role of phenylpropanoid metabolism in plant stress responses is well established [20], its specific impact on sorghum seed germination under drought conditions warrants further investigation.
Previous studies indicate that seed germination, particularly under adverse environmental conditions, is regulated by a complex network of transcription factors, hormonal interactions, and the integration of environmental signals. Our research focuses on the early growth phase of sorghum, a critical yet underexplored stage that affects crop establishment and survival. By integrating physiological assessments with transcriptomic analysis, we aim to comprehensively understand the drought tolerance mechanisms in sorghum. Our focus extends beyond differential gene expression during germination under specific drought conditions and encompasses physiological responses in the early post-germination growth stages, which are crucial for plant survival and growth under drought stress. Moreover, we have employed a multi-variety comparative approach by comparing cultivars with varying drought resistance to provide a broader set of genetic resources and breeding strategies for future research on molecular breeding. These methods have helped us deepen our understanding of sorghum’s adaptability to drought conditions and offered new theoretical foundations and practical guidance for cultivating sorghum varieties with enhanced drought tolerance.

2. Materials and Methods

2.1. Plant Materials and Drought Stress Treatment

This experiment was conducted in 2023 at the Sorghum Physiology Laboratory, Industrial Crops Research Institute, Shanxi Agricultural University. It was found that the drought tolerance in different inbred sorghum lines at the germination stage was more pronounced with a polyethylene glycol (PEG) 6000 concentration of 150 g/L [4]. W069 has previously shown more drought tolerance than W040 under drought stress conditions. Therefore, these sorghum cultivars with contrasting drought tolerance phenotypes were selected as plant materials for this study. The sorghum plants used in the experiment were obtained from the Industrial Crops Research Institute of Shanxi Agricultural University. Well-developed W069 and W040 seeds were soaked in sodium hypochlorite (1%) for 5 min, rinsed with running water until odorless, and then blotted dry using filter paper. Subsequently, the seeds were placed in Petri dishes (15 cm diameter) lined with double layers of filter paper, with 30 seeds in each Petri dish. Twenty milliliters of PEG 6000 solution or distilled water was added to each Petri dish and the Petri dish was placed in an artificial climate chamber (Model DLRX-350D-LED, Jinmin Instrument Equipment Company, Shanghai, China) at 25 °C under a 12 h light/12 h dark photoperiod with a light intensity of 120 μmol m−2·s−1. Three biological replicates were set for each treatment per cultivar. All the Petri dishes were randomly placed in a climate chamber. Three biological replicates were set for each time point. The seed samples were collected and stored at −80 °C for further analysis. The chemicals used in this experiment were obtained from Sinopharm Chemical Reagent Co., Ltd., Shanghai, China.

2.2. Determination of Morphological and Physiological Indicators of Sorghum Seeds

After germination, the sorghum seeds were photographed and recorded daily. The germinated sorghum seeds were analyzed in triplicate to assess morphological, physiological, and transcriptomic changes. Ten plants from the treatment and control groups were selected to measure morphological indicators such as shoot and root lengths. The samples were collected on day 2, 4, and 6 of germination to measure the proline (Pro), soluble protein, and soluble sugar content.
The soluble sugar content was determined using Nguyen’s method [21]. A sample weighing 0.1 g was added to 1 mL distilled water based on the ratio of sample mass to be tested (g). The sample was ground in an ice bath to form a slurry and boiled in a water bath for 10 min. After cooling, the sample was centrifuged at 4000 rpm at room temperature for 10 min. The supernatant was extracted and diluted with 10 times the amount of distilled water. The mixture was agitated thoroughly and allowed to stand. Distilled water, standard application solution, and the sample supernatant were added into blank, standard, and measurement tubes, respectively. The solutions were mixed thoroughly, allowed to react in boiling water for 10 min, and cooled using running water. The absorbance value was measured at 620 nm using a labeled enzyme solution. The soluble sugar content (μg/g) was calculated using the following formula: (Aassay − Ablank) × (Astand − Ablank)−1 × Cstand × V × W−1 × N. Here, Cstand represents the concentration of the standard with a value of 100 mg/mL, W represents the fresh weight of the tissue (g), V represents the total volume of the extract added (mL), and N represents the dilution of the sample before testing.
The soluble protein levels were determined using Nanjing Jiancheng commercial kits (Nanjing Jiancheng bioengineering institute, Nanjing, China) in accordance with the manufacturer’s instructions. Then, 0.1 g of the tissue to be tested was weighed, and 9 times the volume of the homogenizing medium (phosphate buffer with a pH of 7.0–7.4) was added in a 1:9 ratio. The homogenization was performed in an ice bath, followed by centrifugation at 2500 rpm for 10 min. The supernatant was obtained for testing. Blank, standard, and assay tubes were filled with distilled water, standard protein solution, and the sample, respectively. After individual mixing, the solutions were allowed to stand for 10 min, and absorbance was measured at 595 nm using an enzyme marker. Finally, the soluble protein content (g/L) was calculated using the following formula: (Aassay − Ablank) × (Astand − Ablank)−1 × Cstand × N. Here, Cstand represents the concentration of the standard, the value of which is 0.524 g/L, while N is the number of times the sample was diluted before testing.
The proline content was measured according to a previous procedure [22] with minor adjustments. A 0.1 g tissue sample was mixed with 9 times the volume of sulfosalicylic acid in a weight–volume (mL) ratio of 1:9. The homogenization was performed in an ice bath, followed by centrifugation at 3500 rpm for 10 min, and the supernatant was extracted for measurement. Sulfosalicylic acid, standard solution, and the sample were added to blank, standard, and assay tubes, respectively. To each reagent, 0.4 mL of glacial acetic acid and 0.4 mL of acid ninhydrin reagent were added. The tubes were placed in a boiling water bath for 30 min. The supernatant was obtained and absorbance was measured at 520 nm using zymography techniques. Finally, the proline content (μg/g) was calculated using the following formula: (Aassay − Ablank) × (Astand − Ablank)−1 × Cstand × V × W−1 × N. Here, Cstand is the concentration of the standard, the value of which is 5 μg/mL, while W is the fresh weight of the tissue (g). V is the total volume of the extract added (mL) and N is the number of times the sample was diluted before testing.
For malondialdehyde detection, 0.1 g of plant tissue was weighed and 9 times the volume of the extract solution was added. The sample was cut and ground in an ice bath, after which the homogenate was poured into a centrifuge tube and centrifuged at 3500–4000 rpm for 10 min. The supernatant was obtained for measurement. A blank tube, standard tube, and assay tube were set up. Anhydrous ethanol was added to the blank tube, the standard solution was added to the standard tube, and the respective samples were added to the assay tube. The solutions were mixed using a vortex mixer, heated in a 95 °C water bath for 20 min, and cooled with running water. The empty wells of the enzyme-labeled plate were read at a wavelength of 530 nm and assigned the value Ablank. Next, 0.25 mL of the standard solution was aspirated and added to the 96-well plate. Readings were obtained using the labeled enzyme and assigned the value Astand. Then, 0.25 mL of the reaction mixture solution was aspirated and added to the 96-well plate, and a reading was obtained using the labeled enzyme and assigned the value Aassay. Finally, the MDA content (nmol/g) was calculated using the following formula: (Aassay − Ablank) × (Astand − Ablank)−1 × Cstand × V × W−1. Here, Cstand is the concentration of the standard, the value of which is 10 nmol/mL, while W is the weight of the plant tissue (g). V is the total amount of extract added (mL). The MDA content was measured according to the procedure described in a previous study [23].

2.3. RNA Extraction, Library Preparation, RNA Sequencing, and Sequence Assembly

A total of 12 samples were collected from the two sorghum cultivars (W069 and W040) and germinated for 24 h under normal (PEG 6000 concentration = 0 g/L) and drought stress (PEG 6000 concentration = 150 g/L) conditions, each with three biological replicates for total RNA extraction. The samples were extracted using ethanol precipitation and CTAB-PBIOZOL. After successful extraction, RNA was dissolved by adding 50 μL of DEPC-treated water. The RNA quality and integrity were assessed using a Nanodrop 2000 spectrophotometer (Thermo Fisher Scientific, Wilmington, DE, USA), a Qubit 2.0 fluorometer (Life Technologies, Carlsbad, CA, USA), and an Agilent 2100 bioanalyzer (Agilent Technologies, Santa Clara, CA, USA). The mRNA was isolated from purified total RNA using poly(T) oligo-nucleotide-attached magnetic beads and then cleaved into short fragments used as templates for double-stranded cDNA synthesis. First-strand cDNAs were synthesized using reverse transcription with random hexamer primers. Second-strand cDNAs were generated concurrently with end repair and dA-tailing. Sequencing adapters were ligated, followed by purification and fragment size selection to create a library with 250–350 bp inserts. After quality checks, the libraries were pooled and sequenced on an Illumina platform to produce 150 bp paired-end reads. The sequencing process involves simultaneous synthesis and sequencing, where fluorescently labeled dNTPs are incorporated into extending complementary strands, emitting fluorescence detected by the sequencer and converted into sequence information by computer software. Library construction and RNA sequencing analysis (RNA-seq) were performed at Metware Co., Ltd., Wuhan, China. Differentially expressed genes (DEGs) in the RNA-seq data between the drought treatment and control groups were identified using a DEGseq analysis. The DEGs were screened further based on whether |log2 Fold Change| >= 1 and FDR < 0.05.

2.4. Real-Time PCR Validation

The authenticity of the DEGs screened via RNA sequencing was verified via RT-PCR. Fifteen DEGs were selected for further validation via qRT-PCR. Primers were designed; all the primers used in the study are listed in Supplementary Table S1, with GAPDH used as the internal reference gene [24]. All the qRT-PCR experiments were performed with three biological replicates and three technical replicates. The mean values of these technical replicates were then used as the representative data points for the respective biological replicates in our subsequent statistical analyses.

2.5. Statistical Analysis

Statistical data were analyzed using Microsoft Office Excel 2010 and SPSS version 22.0 (IBM Corp., Armonk, NY, USA), a data processing system. An analysis of variance (ANOVA) was performed, followed by Tukey’s multiple comparison test (p < 0.05). Different letters represent significant differences among the seed treatments within the same germination time. The values are presented as means ± standard deviation. Graphs were created using Origin 8.0 (Origin Lab, Northampton, MA, USA).

3. Results

3.1. Morphological Responses of Two Sorghum Cultivars

The results of the phenotypic investigation are shown in Figure 1. Drought stress severely delayed germination. No significant differences in germination performance were observed between W069 and W040 under control conditions. However, seed germination was severely restricted under drought stress conditions. After 7 days of drought stress treatment, the shoot and root lengths of W069 were decreased by 40.07% and 39.80%, respectively, compared to the control, while the shoot and root lengths of W040 were decreased by 48.80% and 53.70%. Therefore, there were significant differences in the tolerance of W069 and W040 to drought stress after 7 days of treatment.

3.2. Osmotic Substances and Malondialdehyde in Different Sorghum Genotypes under Drought Stress

The changes in the levels of osmotic substances in the two genotypes under control and drought stress conditions are shown in Figure 2a–c. Compared with the control, the proline, soluble protein, and soluble sugar levels were significantly increased during seed germination under drought stress, and the increase was substantially higher in W069. For example, under drought stress, the soluble sugar content in W069 was 3.33-fold, 1.70-fold, and 2.14-fold higher on day 2, day 4, and day 6 of germination compared to the control, respectively. Notably, the soluble sugar content in W040 was 2.71-fold, 1.28-fold, and 2.05-fold higher compared to the control, respectively. The MDA levels of W069 and W040 showed a significant trend in increase under drought stress. The MDA content of W069 was 1.22-fold, 1.34-fold, and 1.15-fold higher than that of the control on days 2, 4, and 6 of exposure to drought stress. The MDA content of W040 was 1.29-fold, 1.76-fold, and 1.45-fold higher compared to the control, respectively (Figure 2d).

3.3. Transcriptome Analysis of Sorghum Seeds under Drought Stress

Next, we investigated the molecular mechanisms of sorghum in response to drought stress during germination. The seeds of W069 and W040 undergoing germination under normal and drought stress conditions for 24 h were collected for transcriptome sequencing, with three replicates per treatment for a total of 12 samples. All the samples exhibited RNA integrity values exceeding 8.5, indicating satisfactory quality. High-throughput sequencing yielded a total of 43.08–55.69 million reads with a mean of 47.81 million reads from the 12 sorghum samples. After filtering, the clean reads ranged from 42.57 to 54.77 million, with a mean of 47.08 million clean reads. The Q30 values ranged from 92.25% to 95.40%, with a mean value of 94.23%. The GC content ranged from 51.64% to 52.60, with a mean value of 52.29% (Table 1). These data indicate that the reads used for the transcriptome analysis were of high quality and could ensure the accuracy of the subsequent transcriptional analysis. The sequencing reads generated by the experiment were compared with the reference genome (Sbicolor_454_v3.0.1.fa). The total number of reads mapped was 39.51–49.81 million, and the ratio of reads mapped (reads mapped/clean reads) reached 90.94–96.40% (Table 1), which indicates that the reference genome was well assembled, and the species measured were consistent with the reference genome. The proportion of sequencing reads successfully matched to the genome was higher than 70% (Total Mapped), which indicates that the reference genome was well assembled and the identified species were consistent with the reference genome, and there was no contamination in the related experiments.
Transcripts from the 12 samples (two genotypes, two treatments, and three replicates) were subjected to a principal component analysis to observe the distribution of the samples. As shown in Figure 3, the control and treatment samples exhibited a greater spatial separation, while the samples from different biological replicates within the same group showed a closer and more concentrated distribution. Pearson’s correlation analysis showed that the correlation coefficient within replicates was higher, i.e., close to one, and the correlation coefficient between the treatments was lower, indicating that there were differences between the treatments. This indicates that the transcriptome sequencing data of all the samples were of good quality. The data were reproducible and reliable, and could meet the requirements of the subsequent bioinformatics analyses.

3.4. Differential Genes in Response to Drought Stress in Sorghum

We further analyzed the differential genes in the two cultivars in response to drought stress during germination. Using a 2-fold multiplicity of difference as the screening criterion for screening differential genes, as shown in Figure 4, a total of 1954 DEGs were identified in the drought-tolerant material W069 at the transcriptional level, of which 451 genes were up-regulated and 1503 genes were down-regulated. The drought-sensitive material W040 was used to identify a total of 3327 DEGs at the transcriptional level, of which 1011 genes were up-regulated and 2316 were down-regulated, as seen in Figure 4a,b. More DEGs were observed at the transcriptomic level in W040 than W069, indicating that W040 was more susceptible to drought stress. Of the unregulated DEGs, there were 84 DEGs in common between both genotypes, with 367 and 927 DEGs up-regulated in W069 and W040, respectively. There were 458 DEGs down-regulated in both genotypes under drought stress, with 1455 and 1858 DEGs down-regulated in W069 and W040, respectively. In addition, 27 DEGs were up-regulated in W069 but down-regulated in W040, whereas 46 DEGs were up-regulated in W040 but down-regulated in W069. Of these DEGs, we identified a total of 615 shared differential genes in W069 and W040 in response to drought stress. In total, 111 and 130 DEGs were up-regulated in W069 and W040, respectively. Meanwhile, 504 and 485 DEGs were down-regulated in W069 and W040, respectively, as seen in Supplementary Figure S1a,b.

3.5. Gene Ontology Analysis of DEGs

To investigate the function of DEGs during sorghum germination under drought stress, we performed the gene ontology (GO) enrichment of DEGs. DEGs in W069 and W040 were mainly enriched with regard to their biological process, cellular component, and molecular function (Figure 5a,b). After 24 h of drought stress exposure, the DEGs of W069 were significantly enriched in the biological process of phenylpropanoid metabolism, with a total of 55 related genes, followed by the metabolic process for ROS, involving a total of 54 related genes. In addition, the genes for the hydrogen peroxide metabolic, hydrogen peroxide catabolic, and phenylpropanoid biosynthetic processes were also found to be involved. DEGs were significantly enriched in cellular components related to membranes; more than 300 genes, mainly including the external encapsulating structure, apoplast, cell wall, and intrinsic component of plasma membrane, were included among these DEGs. During the molecular process, the DEGs were mainly enriched in hydrolase activity, oxidoreductase activity, antioxidant activity, peroxidase activity, and chitinase activity, indicating that these genes play an important role in the drought response mechanism of W069. Simultaneously, we also conducted the GO enrichment analyses of the 615 common differential genes, as detailed in Figure S1c,d. The GOs of shared differential genes were mainly enriched in the pathways involving the hydrogen peroxide catabolic process, peroxidase activity, hydrogen peroxide metabolic process, and plasma membrane anchoring components.

3.6. Kyoto Encyclopedia of Genes and Genome Pathway Enrichment of EDGs

The Kyoto Encyclopedia of Genes and Genome (KEGG) pathway analysis was performed to examine the functional annotation and pathway enrichment of the DEGs involved in drought stress. The top 20 pathways enriched in the two cultivars are shown in Figure 6a,b. Eight pathways, including those for phenylpropanoid biosynthesis, metabolic pathways, biosynthesis of secondary metabolites, starch and sucrose metabolism, α-linolenic acid metabolism, linoleic acid metabolism, phytohormone signaling, and taurine and hypotaurine metabolism, were commonly enriched in the two cultivars. Sorghum cultivars share common pathways for drought tolerance, especially for energy metabolism. In the W069 enrichment pathway, 76 genes were significantly enriched during the biosynthesis of secondary metabolites of phenylpropanes, 46 genes were significantly enriched during starch and sucrose metabolism, and 27 genes were enriched during glutathione metabolism, among others (Figure 6a). In the W040 enrichment pathway, 514 genes were significantly enriched during phenylpropanoid biosynthesis, and 342 genes were enriched in the biosynthesis of secondary metabolites (Figure 6b). We simultaneously conducted KEGG enrichment analyses of 615 common differential genes (Figure S1e,f). The KEGGs of the 615 shared differential genes were mainly enriched in metabolic pathways such as the phenyl metabolic pathway, biosynthesis of secondary metabolites, linoleic acid metabolism, and starch and sucrose metabolism.

3.7. DEGs in Starch and Sucrose Metabolism Pathway

Starch and sucrose play important roles in seed germination. To elucidate the role of starch and sucrose metabolism in the drought stress response, we screened the DEGs putatively involved in the starch and sucrose metabolism pathway in both cultivars during germination. The DEGs involved in the starch and sucrose metabolic pathways were counted, and a total of 91 DEGs, belonging to 15 gene families, were screened in the two cultivars (Figure 7). In this experiment, 22 α-amylase genes and three beta-amylase genes showed different expression patterns in the two cultivars. The α-amylase and β-amylase genes were significantly down-regulated in the drought-sensitive cultivars after drought stress, while the starch synthase genes were significantly down-regulated during starch synthesis.
Several DEGs, including those expressing fructose, sucrose, glucose, and trehalose, were significantly enriched during the synthesis and hydrolysis of sucrose. Sucrose synthase plays an important role in sucrose metabolism and two genes were significantly up-regulated; beta-fructofuranosidase was down-regulated; and the most enriched gene was glucan endo-1,3-beta-D-glucosidase, with significantly higher expression in the drought-resistant cultivars than in the drought-sensitive cultivars. As observed for sucrose, the genes related to trehalose 6-phosphate synthase metabolism were involved in the plant response to drought stress, and the six genes enriched to trehalose 6-phosphate synthase. The expression of the six genes enriched to trehalose 6-phosphate synthase was higher in the control as well as in the drought-resistant cultivar under drought stress, and the expression of the Sobic.007G124200.v3.2 gene was significantly increased in the drought-resistant cultivar W069 after drought stress.

3.8. DEGs in Plant Hormone Signal Transduction Pathway

Phytohormone signaling molecules are not only involved in regulatory processes during plant growth, but also play an important role in plant response to unfavorable environments. As shown in Figure 8, eight different hormones and 164 DEGs were involved in the response of sorghum to drought stress. Among these, most DEGs were found to express GA, followed by growth hormone (AUX) and ABA.
After drought stress exposure, three enzymes involved in GA signal transduction and a total of 40 DEGs were identified in this study. Of these, GIDI was significantly down-regulated, DELLA was significantly up-regulated, and the TF gene-sensitive cultivars were significantly down-regulated after drought stress exposure.
ABA is an important signaling molecule involved in the response to drought stress. In this study, DEGs involved in ABA signaling were identified in the two cultivars. The genes expressing four enzymes in the ABA signal transduction pathway, PYR/PYL, PP2C, SnPK2, and ABF, were identified and observed to show the same trend in the two cultivars. However, these enzymes, especially PP2C, which is a protein phosphatase, were more significantly up-regulated in the drought-sensitive cultivar W040.
AUX also plays an important role in plant growth. A total of 34 DEGs were identified in the growth hormone signal transduction pathway, and most were significantly down-regulated after drought stress exposure. However, among the genes from the CH3 and ARF families, the drought-resistant cultivar W069 showed a tendency to be up-regulated after drought stress, and the drought-sensitive cultivar W040 showed a tendency to be down-regulated.
AHP: His-containing phosphotransferase protein; B-ARR: type-B Arabidopsis response regulator; A-ARR: type-A Arabidopsis response regulator; AUX1: auxin influx carrier protein 1; TIR1: auxin receptor transporter inhibitor response protein 1; AUX/IAA: auxin/indole acetic acid; ARF: AUX response factor; SAUR: small auxin up-regulated RNA; GH3: Gretchen Hagen3; GID1: GA-insensitive dwarf 1; PYR/PYL: pyrabactin resistance 1/PYR1-like; PP2C: protein phosphatases type 2C; SnRK2: SNF1-related protein kinase 2; ABF: ABRE binding factors; ETR: ethylene receptor; EIN3: ethylene insensitive 3; BRI1: BRI1 kinase inhibitor 1; TCH4: TOUCH4; JAZ: jasmonate ZIM domain-containing protein; NPR1: non-expresser of pathogenesis-related genes 1; TGA: TGACG motif-binding factor; DELLA: DELLA protein; TF: phytochrome-interacting factor; CTR1: serine/threonine-protein kinase CTR1; SIMKK: mitogen-activated protein kinase kinase; EIN2: ethylene-insensitive protein 2; CYCD3: cyclin D3; MYC2: transcription factor MYC2; PR-1: pathogenesis-related protein 1.

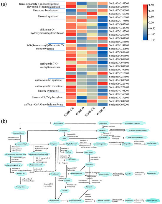
3.9. DEGs in the Phenylpropanoid Biosynthesis Pathway

Flavonoids are secondary metabolites that occur uniquely in plants. They play an important role in plant growth and development because of their ability to scavenge ROS in plants. In this study, a total of 30 DEGs involved in flavonoid biosynthesis were identified by screening the transcriptome data after drought stress exposure (Figure 9). The DEGs for flavonoid biosynthesis included 12 key enzymes, including those expressing flavonoid 3′-monooxygenase, flavanone 4-reductase, anthocyanidin reductase, and flavonoid 3′-monooxygenase. In this study, after exposure to drought stress, the levels of most DEGs associated with flavonoid production were significantly higher in the drought-resistant cultivars than in the susceptible cultivars.

3.10. Quantitative Real-Time Fluorescence Validation

To determine the accuracy of the transcriptome sequencing, 15 genes related to drought stress were randomly selected for the qRT-PCR analysis. Significantly positive correlations were observed between the qRT-PCR and RNA sequencing data (R2 = 0.85) (Figure 10). This result demonstrated the accuracy and reliability of the transcriptome sequencing results.

4. Discussion

Drought, a significant abiotic stressor, impedes plant growth and development [25]. Sorghum, an important cereal crop, thrives in drought-prone regions; however, drought can severely impede its growth and development during germination [26]. Understanding the molecular mechanisms underlying sorghum’s response to drought stress is crucial for developing cultivars with improved drought tolerance. In this study, we observed that the drought-tolerant cultivar W069 displayed longer shoots and roots under drought stress conditions, suggesting its superior drought tolerance compared to W040 (Figure 1). These morphological differences suggest that W069 has a more robust capacity to maintain growth under stress, which is probably linked to its enhanced physiological processes.
Osmotic substance regulation is a crucial adaptation mechanism for plants exposed to drought stress [27]. In our study, both the W069 and W040 cultivars exhibited a significant increase in the soluble sugar, soluble protein, and proline levels following drought stress, with W069 maintaining higher concentrations than W040 (Figure 2). Elevated levels of osmotic substances help cells retain water and sustain normal physiological functions by reducing cell water potential [28]. Elevated proline levels enhance cellular antioxidant activity, protect against membrane damage, and preserve cell integrity. Previous research has shown that proline accumulation helps improve water status and mitigates the oxidative damage caused by abiotic stress [29,30]. In our study, the proline content in W069 was significantly higher than that in W040 after exposure to drought stress. Additionally, drought stress led to a notable increase in the MDA content, with W040 showing significantly higher levels than W069. These findings underscore the crucial role of osmotic substances in drought resistance in sorghum.
The transcriptomic analysis revealed a complex genetic response to drought stress, with W040 showing a higher number of DEGs compared to W069 (Figure 5). This suggests that the sensitive cultivar exhibits a broader range of stress responses, requiring more extensive genetic reprogramming to cope with the drought stress. The greater number of DEGs in W040 might reflect a less efficient or less targeted response to drought, involving more genes to adapt, which could substantially disrupt normal cellular processes. In contrast, the drought-tolerant W069 may have evolved a more focused and efficient set of responses involving fewer genes. This strategy could help maintain cellular homeostasis with less energy expenditure and resource reallocation, allowing W069 to allocate resources to key stress tolerance mechanisms, such as osmotic adjustment and antioxidant production, without extensive transcriptional changes. The GO analysis highlighted the importance of biological processes, including phenylpropanoid metabolism, hydrogen peroxide metabolism, hydrogen peroxide catabolism, and phenylpropanoid biosynthesis. These processes contribute to drought tolerance in W069, highlighting the role of cellular components, such as the plasma membrane and cell wall. The DEGs linked to these components were enriched for functions related to hydrolase, oxidoreductase, antioxidant, peroxidase, and chitinase activities, which play a key role in the drought response mechanism of W069. The KEGG pathway analysis unveiled three crucial pathways—starch and sucrose metabolism, plant hormone signal transduction, and phenylpropanoid biosynthesis—as key players in the drought response of sorghum during germination. More DEGs were enriched in the drought-tolerant W069 cultivar, and the genes associated with these pathways exhibited higher expression levels in W069 compared to W040. These findings collectively suggest that the drought response in sorghum cultivars is orchestrated by the coordinated actions of multiple genes.
Starch is a principal storage compound in seeds and its degradation is crucial for supplying carbohydrates to germinating seedlings [31]. The resulting soluble sugars not only act as the key substrate for energy production via respiration but also play a vital role in regulating osmotic potential, which affects plant growth, development, and gene expression [32,33]. In our investigation, the DEGs related to starch and sucrose metabolism were identified, with W069 showing the up-regulation of the genes involved in sucrose synthesis and mobilization. This is particularly relevant as increased soluble sugar content enhances energy availability during stress, supporting growth and development. Notably, W069 exhibited a significantly higher increase in soluble sugar content compared to W040 (Figure 2c), suggesting its role in maintaining cellular homeostasis through osmotic pressure. Previous studies have shown that sucrose phosphate synthase (SPS) is a critical regulator of the sucrose synthesis pathway, with its activity positively correlating with sucrose accumulation [34]. Interestingly, the expression of SPS in the drought-resistant W069 cultivar was significantly higher than in the drought-sensitive W040, potentially contributing to the elevated soluble sugar levels in W069. Furthermore, sucrose synthase (SS), which is involved in both sucrose synthesis and catabolism [35,36], was notably up-regulated in W069 under drought stress (Figure 7a), suggesting a potential association between sucrose synthase activity and drought tolerance in sorghum. Alginate, a non-reducing disaccharide, is crucial in mitigating drought stress [37]. Alginate 6-phosphate synthase, a key enzyme involved in alginate synthesis, potentially regulates stress resistance by reducing lipoxygenase activity, protecting antioxidant enzymes, and scavenging ROS [38]. Our study identified six genes involved in alginate biosynthesis in response to drought stress (Figure 7a), indicating their significant role in the drought stress response of sorghum.
Phytohormones are crucial in orchestrating plant responses to abiotic stress [39], particularly during the germination phase. Our findings reveal significant changes in the expression of the genes associated with the phytohormone signaling pathways following 24 h of drought stress (Figure 8a), indicating the importance of hormonal regulation in the drought tolerance of sorghum cultivars. In the context of seed germination, two key hormone molecules, ABA and GAs, exhibit antagonistic effects: ABA promotes dormancy, while GAs promote germination. Recent research underscores the extensive involvement of ABA in regulating nearly all seed development and germination processes, whereas GAs primarily act during germination initiation and radicle protrusion. Both hormones regulate seed germination through the α-amylase gene, with GAs modulating amylase expression via DELLA proteins [40]. The up-regulation of DELLA proteins in W069 indicates that GA signaling is actively involved in promoting growth under stress conditions, while the ABA signaling pathways were also enriched, particularly in W040. The differential expression of these hormonal pathways reflects the observed physiological traits, indicating that the ability of W069 to balance the growth and stress response is likely facilitated by effective hormonal regulation.
In plants, the phenylpropane biosynthetic pathway serves as a long-term evolutionary defense mechanism against both abiotic and biotic stresses [41]. The GO analysis showed that the DEGs in W069 were significantly enriched in the phenylpropanoid metabolic process, which is crucial for synthesizing antioxidants that mitigate oxidative stress [42]. This enrichment corresponds with the physiological data indicating lower MDA levels in W069, reinforcing the idea that the effective regulation of antioxidant pathways is vital for drought tolerance. Prior reports have highlighted the close association between the phenylpropanoid-related pathway and seed germination under drought stress [43,44]. For instance, Yu et al. demonstrated that key genes and metabolites linked to the phenylpropanoid pathway may play a significant role in regulating drought resistance during germination in foxtail millet plants [19]. Specifically, the KEGG analysis revealed the significant enrichment of 76 genes in W069 and 514 genes in W040 owing to the biosynthesis of phenylpropane secondary metabolites, highlighting the vital role of phenylpropanoid biosynthesis in sorghum germination under drought stress. Flavonoids, crucial antioxidants for defense and ROS detoxification, depend on flavanone 4-reductase for their biosynthesis. Flavanone 4-reductase expression was up-regulated in both cultivars under drought stress (Figure 9a), suggesting its importance in sorghum germination. Lignin, a hydrophobic macromolecule in plants, aids in water retention within cells, protecting against rapid water loss under drought stress and other adverse conditions. Shikimate O-hydroxycinnamoyl transferase, essential for lignin biosynthesis, was expressed at higher levels in W069 under drought conditions (Figure 9a), likely contributing to its superior drought tolerance during germination.

5. Conclusions

This study unveiled the mechanism of drought tolerance in sorghum seeds during germination through comprehensive physiological and transcriptome analyses. Our physiological analyses demonstrated that the drought-tolerant cultivar (W069) exhibited significantly higher levels of osmotic substances, such as proline, soluble protein, and soluble sugar, compared to the drought-sensitive cultivar (W040) after exposure to drought stress. This suggests the pivotal role of osmotic substance accumulation in the drought-coping mechanisms of sorghum during germination. Moreover, KEGG analysis revealed the involvement of three key pathways (“starch and sucrose metabolism”, “phytohormone signal transduction”, and “phenylpropanoid biosynthesis”) in the seed germination response to drought stress. Expression profiling indicated elevated levels of drought tolerance-related genes in the drought-tolerant cultivar W069 within these pathways, suggesting that these genes are crucial for their enhanced ability to endure drought conditions. In summary, our findings underscore the complex interplay between physiological adaptations and molecular mechanisms that confer drought tolerance in sorghum. The identification of key pathways such as starch and sucrose metabolism and phytohormone signaling provides a roadmap for targeted genetic improvements. By understanding the genes activated in response to drought, we can develop strategies to selectively breed sorghum varieties that not only withstand water scarcity but also sustain robust growth and yield.

Supplementary Materials

The following supporting information can be downloaded at https://www.mdpi.com/article/10.3390/agronomy14102364/s1: Figure S1: Transcriptome analysis. (a) A Venn diagram illustrating the differentially expressed genes (DEGs) in W040 control (CK) versus drought (D) and W069 CK versus D. (b) The common DEGs from W040 CK versus D and W069 CK versus D. (c,d) Gene ontology (GO) enrichment of common DEGs in W069 and W040 exposed to drought stress compared to the control. (e,f) Kyoto Encyclopedia of Genes and Genomes (KEGG) enrichment of common DEGs in W069 and W040 cultivars exposed to drought stress compared to the control. Table S1: List of primers used for qRT-PCR analysis.

Author Contributions

Conceptualization, Z.D.; formal analysis, J.F.; investigation, R.Z., J.C., H.C., J.L. and K.H.; data curation, R.Z. and J.C.; writing—original draft, R.Z. and J.C.; writing—review and editing, H.C., J.L., K.H., Z.D., X.C. and J.F.; visualization, H.C., J.L., K.H., Z.D., X.C. and J.F.; funding acquisition, X.C. All authors have read and agreed to the published version of the manuscript.

Funding

This research was funded by the National Natural Science Foundation of China (32101846), the China Agriculture Research System of MOF and MARA (CARS-06-14.5-B10), the Science and Technology Innovation Program for Higher Education Institutions in Shanxi Province (2021L149), and the Shanxi Modern Agricultural Cereal Industry Technology System (2023CYJSTX03-17).

Data Availability Statement

The raw RNA-seq data generated in this study are available in the NCBI-SRA database (PRJNA1098791) at [https://www.ncbi.nlm.nih.gov/sra/?term=database, accessed on 8 October 2024]. Additional data supporting the study findings are available in the Supplementary Materials.

Acknowledgments

We thank Zhou Yufei of Shenyang Agricultural University for his revisions on the article.

Conflicts of Interest

The authors state that there are no conflicts of interest to declare.

References

  1. Hao, H.; Li, Z.; Leng, C.; Lu, C.; Luo, H.; Liu, Y.; Wu, X.; Liu, Z.; Shang, L.; Jing, H.-C. Sorghum breeding in the genomic era: Opportunities and challenges. Theor. Appl. Genet. 2021, 134, 1899–1924. [Google Scholar] [CrossRef] [PubMed]
  2. Chadalavada, K.; Kumari, B.D.R.; Kumar, T.S. Sorghum mitigates climate variability and change on crop yield and quality. Planta 2021, 253, 113. [Google Scholar] [CrossRef] [PubMed]
  3. Prasad, V.B.R.; Govindaraj, M.; Djanaguiraman, M.; Djalovic, I.; Shailani, A.; Rawat, N.; Singla-Pareek, S.L.; Pareek, A.; Prasad, P.V.V. Drought and High Temperature Stress in Sorghum: Physiological, Genetic, and Molecular Insights and Breeding Approaches. Int. J. Mol. Sci. 2021, 22, 9826. [Google Scholar] [CrossRef] [PubMed]
  4. Zhang, R.; Chang, J.; Chen, H.; Liang, X.; Liu, J.; Nan, H.; Wang, S.; Cao, X. Response to drought stress and drought resistance evaluation of sorghum inbred lines at germination stage. J. China Agric. Univ. 2023, 28, 57–68. [Google Scholar] [CrossRef]
  5. Zhang, Y.; Wang, R.; Wang, X.; Zhao, C.; Shen, H.; Yang, L. Nitric Oxide Regulates Seed Germination by Integrating Multiple Signalling Pathways. Int. J. Mol. Sci. 2023, 24, 9052. [Google Scholar] [CrossRef]
  6. Sarma, B.; Kashtoh, H.; Lama Tamang, T.; Bhattacharyya, P.N.; Mohanta, Y.K.; Baek, K.H. Abiotic Stress in Rice: Visiting the Physiological Response and Its Tolerance Mechanisms. Plants 2023, 12, 3948. [Google Scholar] [CrossRef]
  7. Loreti, E.; Alpi, A.; Perata, P. α-Amylase Expression under Anoxia in Rice Seedlings: An Update. Russ. J. Plant Physl. 2003, 50, 737–743. [Google Scholar] [CrossRef]
  8. Ren, M.; Tan, B.; Xu, J.; Yang, Z.; Zheng, H.; Tang, Q.; Zhang, X.; Wang, W. Priming methods affected deterioration speed of primed rice seeds by regulating reactive oxygen species accumulation, seed respiration and starch degradation. Front. Plant. Sci. 2023, 14, 1267103. [Google Scholar] [CrossRef]
  9. Xing, Y.; Chen, X.; Zhang, M.; Li, B.; Cui, T.; Liu, C.; Liu, C.; Chen, B.; Zhou, Y. CaCl2 priming promotes sorghum seed germination under salt stress by activating sugar metabolism. Plant Growth Regul. 2023, 101, 385–397. [Google Scholar] [CrossRef]
  10. Daszkowska-Golec, A. Arabidopsis seed germination under abiotic stress as a concert of action of phytohormones. Omics 2011, 15, 763–774. [Google Scholar] [CrossRef]
  11. Zhao, H.; Zhang, Y.; Zheng, Y. Integration of ABA, GA, and light signaling in seed germination through the regulation of ABI5. Front. Plant. Sci. 2022, 13, 1000803. [Google Scholar] [CrossRef] [PubMed]
  12. Ju, C.; Song, Y.; Kong, D. Arabidopsis GLR3.5-modulated seed germination involves GA and ROS signaling. Plant Signal Behav. 2020, 15, 1729537. [Google Scholar] [CrossRef]
  13. Ju, C.; Kong, D.; Lee, Y.; Ge, G.; Song, Y.; Liu, J.; Kwak, J.M. Methionine synthase 1 provides methionine for activation of the GLR3.5 Ca2+ channel and regulation of germination in Arabidopsis. J. Exp. Bot. 2020, 71, 178–187. [Google Scholar] [CrossRef] [PubMed]
  14. Huang, C.; Zhao, J.; Huang, Q.; Peng, L.; Huang, Z.; Li, W.; Sun, S.; He, Y.; Wang, Z. OsNAC3 regulates seed germination involving abscisic acid pathway and cell elongation in rice. New Phytol. 2024, 241, 650–664. [Google Scholar] [CrossRef] [PubMed]
  15. Wang, Y.; Jin, G.; Song, S.; Jin, Y.; Wang, X.; Yang, S.; Shen, X.; Gan, Y.; Wang, Y.; Li, R.; et al. A peroxisomal cinnamate:CoA ligase-dependent phytohormone metabolic cascade in submerged rice germination. Dev. Cell 2024, 59, 1363–1378.e1364. [Google Scholar] [CrossRef] [PubMed]
  16. Vanstraelen, M.; Benková, E. Hormonal interactions in the regulation of plant development. Annu. Rev. Cell. Dev. Biol. 2012, 28, 463–487. [Google Scholar] [CrossRef] [PubMed]
  17. Gillani, S.F.A.; Rasheed, A.; Abbasi, A.; Majeed, Y.; Abbas, M.; Hassan, M.U.; Qari, S.H.; Binothman, N.; Al Kashgry, N.A.T.; Tahir, M.M.; et al. Comparative Gene Enrichment Analysis for Drought Tolerance in Contrasting Maize Genotype. Genes 2022, 14, 31. [Google Scholar] [CrossRef]
  18. Dixon, R.A.; Lamb, C.J.; Masoud, S.; Sewalt, V.J.; Paiva, N.L. Metabolic engineering: Prospects for crop improvement through the genetic manipulation of phenylpropanoid biosynthesis and defense responses—A review. Gene 1996, 179, 61–71. [Google Scholar] [CrossRef]
  19. Yu, A.; Zhao, J.; Wang, Z.; Cheng, K.; Zhang, P.; Tian, G.; Liu, X.; Guo, E.; Du, Y.; Wang, Y. Transcriptome and metabolite analysis reveal the drought tolerance of foxtail millet significantly correlated with phenylpropanoids-related pathways during germination process under PEG stress. BMC Plant Biol. 2020, 20, 274. [Google Scholar] [CrossRef]
  20. Gu, X.Y.; Liu, Y.; Liu, L.J. Progress on the biosynthesis and signal transduction of phytohormone salicylic acid. Hereditas 2020, 42, 858–869. [Google Scholar] [CrossRef]
  21. Nguyen, T.; Huyền, L.; Pham, V.; Tri Vien, L.; Hue, P.; Lee, S.; Cheong, J. Evaluation of proline, soluble sugar and ABA content in soybean Glycine max (L.) under drought stress memory. AIMS Bioeng. 2020, 7, 114–123. [Google Scholar] [CrossRef]
  22. Forghani, A.H.; Aghaie, P. The comparison expression of Rare cold inducible 2 (RCI2), some enzymatic antioxidant, and proline in two tolerant and sensitive genotypes chickpea under drought stress. Plant Stress 2024, 11, 100419. [Google Scholar] [CrossRef]
  23. Zhang, R.D.; Zhou, Y.F.; Yue, Z.X.; Chen, X.F.; Huang, R.D. Changes in photosynthesis, chloroplast ultrastructure, and antioxidant metabolism in leaves of sorghum under waterlogging stress. Photosynthetica 2019, 57, 1076–1083. [Google Scholar] [CrossRef]
  24. Zhang, D.; Zeng, T.; Liu, X.; Gao, C.; Li, Y.; Li, C.; Song, Y.; Shi, Y.; Wang, T.; Li, Y. Transcriptomic profiling of sorghum leaves and roots responsive to drought stress at the seedling stage. J. Integr. Agric. 2019, 18, 1980–1995. [Google Scholar] [CrossRef]
  25. Dietz, K.; Zörb, C.; Geilfus, C. Drought and crop yield. Plant. Biol. 2021, 23, 881–893. [Google Scholar] [CrossRef]
  26. Abreha, K.B.; Enyew, M.; Carlsson, A.S.; Vetukuri, R.R.; Feyissa, T.; Motlhaodi, T.; Ng’uni, D.; Geleta, M. Sorghum in dryland: Morphological, physiological, and molecular responses of sorghum under drought stress. Planta 2021, 255, 20. [Google Scholar] [CrossRef]
  27. Ozturk, M.; Turkyilmaz Unal, B.; García-Caparrós, P.; Khursheed, A.; Gul, A.; Hasanuzzaman, M. Osmoregulation and its actions during the drought stress in plants. Physiol. Plant. 2021, 172, 1321–1335. [Google Scholar] [CrossRef]
  28. Szabados, L.; Savouré, A. Proline: A multifunctional amino acid. Trends Plant Sci. 2010, 15, 89–97. [Google Scholar] [CrossRef]
  29. Shu, H.; Altaf, M.A.; Mushtaq, N.; Fu, H.; Lu, X.; Zhu, G.; Cheng, S.; Wang, Z. Physiological and Transcriptome Analysis of the Effects of Exogenous Strigolactones on Drought Responses of Pepper Seedlings. Antioxidants 2023, 12, 2019. [Google Scholar] [CrossRef]
  30. Shu, H.; Zhang, Y.; He, C.; Altaf, M.A.; Hao, Y.; Liao, D.; Li, L.; Li, C.; Fu, H.; Cheng, S.; et al. Establishment of in vitro regeneration system and molecular analysis of early development of somatic callus in Capsicum chinense and Capsicum baccatum. Front. Plant. Sci. 2022, 13, 1025497. [Google Scholar] [CrossRef]
  31. Saha, D.; Choyal, P.; Mishra, U.N.; Dey, P.; Bose, B.; Md, P.; Gupta, N.K.; Mehta, B.K.; Kumar, P.; Pandey, S.; et al. Drought stress responses and inducing tolerance by seed priming approach in plants. Plant Stress 2022, 4, 100066. [Google Scholar] [CrossRef]
  32. Zhang, M.; Li, B.; Wan, Z.; Chen, X.; Liu, C.; Liu, C.; Zhou, Y. Exogenous Spermidine Promotes Germination of Aged Sorghum Seeds by Mediating Sugar Metabolism. Plants 2022, 11, 2853. [Google Scholar] [CrossRef] [PubMed]
  33. Wei, J.; Xu, L.; Shi, Y.; Cheng, T.; Tan, W.; Zhao, Y.; Li, C.; Yang, X.; Ouyang, L.; Wei, M.; et al. Transcriptome profile analysis of Indian mustard (Brassica juncea L.) during seed germination reveals the drought stress-induced genes associated with energy, hormone, and phenylpropanoid pathways. Plant. Physiol. Biochem. 2023, 200, 107750. [Google Scholar] [CrossRef] [PubMed]
  34. Huang, D.; Qin, C.; Gui, Y.; Zhao, L.; Chen, Z.; Wang, M.; Sun, Y.; Liao, Q.; Li, Y.; Lakshmanan, P. Role of the SPS Gene Families in the Regulation of Sucrose Accumulation in Sugarcane. Sugar. Tech. 2017, 19, 117–124. [Google Scholar] [CrossRef]
  35. Li, H.; Tiwari, M.; Tang, Y.; Wang, L.; Yang, S.; Long, H.; Guo, J.; Wang, Y.; Wang, H.; Yang, Q.; et al. Metabolomic and transcriptomic analyses reveal that sucrose synthase regulates maize pollen viability under heat and drought stress. Ecotox. Environ. Safe 2022, 246, 114191. [Google Scholar] [CrossRef] [PubMed]
  36. Baldoni, E.; Frugis, G.; Martinelli, F.; Benny, J.; Paffetti, D.; Buti, M. A Comparative Transcriptomic Meta-Analysis Revealed Conserved Key Genes and Regulatory Networks Involved in Drought Tolerance in Cereal Crops. Int. J. Mol. Sci. 2021, 22, 13062. [Google Scholar] [CrossRef]
  37. Liu, H.; Zhang, Y.-H.; Yin, H.; Wang, W.-X.; Zhao, X.-M.; Du, Y.-G. Alginate oligosaccharides enhanced Triticum aestivum L. tolerance to drought stress. Plant Physiol. Biochem. 2013, 62, 33–40. [Google Scholar] [CrossRef]
  38. Fichtner, F.; Lunn, J.E. The Role of Trehalose 6-Phosphate (Tre6P) in Plant Metabolism and Development. Annu. Rev. Plant Biol. 2021, 72, 737–760. [Google Scholar] [CrossRef]
  39. Wani, S.H.; Kumar, V.; Shriram, V.; Sah, S.K. Phytohormones and their metabolic engineering for abiotic stress tolerance in crop plants. Crop J. 2016, 4, 162–176. [Google Scholar] [CrossRef]
  40. Rogers, J.C.; Rogers, S.W. Definition and functional implications of gibberellin and abscisic acid cis-acting hormone response complexes. Plant Cell 1992, 4, 1443–1451. [Google Scholar] [CrossRef]
  41. Ferrer, J.L.; Austin, M.B.; Stewart, C., Jr.; Noel, J.P. Structure and function of enzymes involved in the biosynthesis of phenylpropanoids. Plant. Physiol. Biochem. 2008, 46, 356–370. [Google Scholar] [CrossRef] [PubMed]
  42. Vogt, T. Phenylpropanoid Biosynthesis. Mol. Plant 2010, 3, 2–20. [Google Scholar] [CrossRef] [PubMed]
  43. Yan, M.; Zheng, L.; Li, B.; Shen, R.; Lan, P. Comparative proteomics reveals new insights into the endosperm responses to drought, salinity and submergence in germinating wheat seeds. Plant Mol. Biol. 2021, 105, 287–302. [Google Scholar] [CrossRef] [PubMed]
  44. Yu, A.L.; Zhao, J.F.; Cheng, K.; Wang, Z.H.; Zhang, P.; Liu, X.; Tian, G.; Zhao, T.C.; Wang, Y.W. Screening and Analysis of Key Metabolic Pathways in Foxtail Millet During Different Water Uptake Phases of Germination. Sci. Agric. Sin. 2020, 53, 3005–3019. [Google Scholar] [CrossRef]
Figure 1. Morphological response of the two sorghum cultivars under normal and drought stress conditions. (a) Morphological symptoms at 7 d after sowing; (b) shoot length; (c) root length. The results indicate the mean ± SD values. The different lowercase letters denote statistical differences at the 5% level according to Tukey’s multiple comparison tests among the seed treatments within the same germination time.
Figure 1. Morphological response of the two sorghum cultivars under normal and drought stress conditions. (a) Morphological symptoms at 7 d after sowing; (b) shoot length; (c) root length. The results indicate the mean ± SD values. The different lowercase letters denote statistical differences at the 5% level according to Tukey’s multiple comparison tests among the seed treatments within the same germination time.
Agronomy 14 02364 g001
Figure 2. Changes in the osmotic substance levels under the drought stress and control treatments. (a) The proline levels in the two genotypes; (b) the soluble protein levels in the two genotypes; (c) the soluble sugar levels in the two genotypes; (d) the MDA levels in the two genotypes. The results indicate the mean ± SD values. Different lowercase letters denote statistical differences at the 5% level according to Tukey’s multiple comparison tests among the seed treatments within the same germination time.
Figure 2. Changes in the osmotic substance levels under the drought stress and control treatments. (a) The proline levels in the two genotypes; (b) the soluble protein levels in the two genotypes; (c) the soluble sugar levels in the two genotypes; (d) the MDA levels in the two genotypes. The results indicate the mean ± SD values. Different lowercase letters denote statistical differences at the 5% level according to Tukey’s multiple comparison tests among the seed treatments within the same germination time.
Agronomy 14 02364 g002
Figure 3. Summary statistics of the transcriptome of W069-CK, W069-D, W040-CK, and W040-D in sorghum. (a) Plot of the principal component analysis (PCA). (b) Plot of the correlation analysis. The correlation coefficients are shown as ellipses, the flatter the ellipse, the closer the absolute value of the correlation coefficient between the variables is to 1. The more rounded the ellipse, the closer the absolute value of the correlation coefficient between the variables is to 0. If the direction of the long axis of the ellipse is from the lower left to the upper right, then the variables are positively correlated, and vice versa, they are negatively correlated. The correlation coefficients are shown as circles, with the shape size and colour shade representing the correlation coefficient.
Figure 3. Summary statistics of the transcriptome of W069-CK, W069-D, W040-CK, and W040-D in sorghum. (a) Plot of the principal component analysis (PCA). (b) Plot of the correlation analysis. The correlation coefficients are shown as ellipses, the flatter the ellipse, the closer the absolute value of the correlation coefficient between the variables is to 1. The more rounded the ellipse, the closer the absolute value of the correlation coefficient between the variables is to 0. If the direction of the long axis of the ellipse is from the lower left to the upper right, then the variables are positively correlated, and vice versa, they are negatively correlated. The correlation coefficients are shown as circles, with the shape size and colour shade representing the correlation coefficient.
Agronomy 14 02364 g003
Figure 4. Number of differentially expressed genes (DEGs) in W069 and W040 exposed to drought stress for 24 h compared to control. (a) Venn diagram of DEGs; (b) number of up- and down-regulated genes.
Figure 4. Number of differentially expressed genes (DEGs) in W069 and W040 exposed to drought stress for 24 h compared to control. (a) Venn diagram of DEGs; (b) number of up- and down-regulated genes.
Agronomy 14 02364 g004
Figure 5. Gene ontology (GO) enrichment of differentially expressed genes (DEGs) in W069 and W040 exposed to drought stress compared to the control. (a) GO enrichment of DEGs in the W069 genotypes; (b) GO enrichment of DEGs in the W040 genotypes.
Figure 5. Gene ontology (GO) enrichment of differentially expressed genes (DEGs) in W069 and W040 exposed to drought stress compared to the control. (a) GO enrichment of DEGs in the W069 genotypes; (b) GO enrichment of DEGs in the W040 genotypes.
Agronomy 14 02364 g005
Figure 6. Kyoto Encyclopedia of Genes and Genomes (KEGG) enrichment of differentially expressed genes (DEGs) in W069 and W040 exposed to drought stress compared to control. (a) KEGG enrichment of DEGs in the cultivar W069; (b) KEGG enrichment of DEGs in the cultivar W040.
Figure 6. Kyoto Encyclopedia of Genes and Genomes (KEGG) enrichment of differentially expressed genes (DEGs) in W069 and W040 exposed to drought stress compared to control. (a) KEGG enrichment of DEGs in the cultivar W069; (b) KEGG enrichment of DEGs in the cultivar W040.
Agronomy 14 02364 g006
Figure 7. Gene network regulating starch and sucrose metabolism. (a) Heatmap of the differentially expressed genes (DEGs) associated with starch and sucrose metabolism. Gene expression was based on the mean Fragments Per Kilobase Million (FPKM) value derived from three biological replicates, which were log2 transformed and normalized; (b) map of the starch and sucrose metabolic pathway indicating enzymes associated with seed germination under drought stress in both cultivars.
Figure 7. Gene network regulating starch and sucrose metabolism. (a) Heatmap of the differentially expressed genes (DEGs) associated with starch and sucrose metabolism. Gene expression was based on the mean Fragments Per Kilobase Million (FPKM) value derived from three biological replicates, which were log2 transformed and normalized; (b) map of the starch and sucrose metabolic pathway indicating enzymes associated with seed germination under drought stress in both cultivars.
Agronomy 14 02364 g007
Figure 8. Gene network regulating plant hormones. (a) The expression pattern of differentially expressed genes (DEGs) is shown using a heatmap; (b) a diagram showing DEGs in the signaling pathways associated with plant hormones. The gene expression levels were based on the mean Fragments Per Kilobase Million (FPKM) values derived from three biological replicates, which were log2 transformed and normalized. Solid lines indicate direct interactions, while dotted lines indicate indirect or indeterminate interactions. Lines labelled with arrows indicate promotion and lines labelled with short vertical lines indicate inhibition.
Figure 8. Gene network regulating plant hormones. (a) The expression pattern of differentially expressed genes (DEGs) is shown using a heatmap; (b) a diagram showing DEGs in the signaling pathways associated with plant hormones. The gene expression levels were based on the mean Fragments Per Kilobase Million (FPKM) values derived from three biological replicates, which were log2 transformed and normalized. Solid lines indicate direct interactions, while dotted lines indicate indirect or indeterminate interactions. Lines labelled with arrows indicate promotion and lines labelled with short vertical lines indicate inhibition.
Agronomy 14 02364 g008
Figure 9. Gene network regulating phenylpropanoid biosynthesis. (a) Heatmap of differentially expressed genes (DEGs) in different samples in the phenylpropanoid biosynthesis pathway and (b) the map of the phenylpropanoid biosynthesis pathway. The gene expression levels were presented based on the mean Fragments Per Kilobase Million (FPKM) value obtained from three biological replicates, which were log2 transformed and normalized.
Figure 9. Gene network regulating phenylpropanoid biosynthesis. (a) Heatmap of differentially expressed genes (DEGs) in different samples in the phenylpropanoid biosynthesis pathway and (b) the map of the phenylpropanoid biosynthesis pathway. The gene expression levels were presented based on the mean Fragments Per Kilobase Million (FPKM) value obtained from three biological replicates, which were log2 transformed and normalized.
Agronomy 14 02364 g009
Figure 10. Validation of DEGs in the RNA-seq results via qRT-PCR. (ao): The expression levels of 15 genes determined by RNA-seq and qRT-PCR are presented on the left and right Y-axis, respectively. The columns and red lines represent the results of the RNA-seq and qRT-PCR analyses, respectively, and the error bars represent the means ± SE values (n = 3). (p): The correlation between the log2 (fold change) of the 15 DEGs from the RNA-seq (X-axis) and qRT-PCR (Y-axis) analyses.
Figure 10. Validation of DEGs in the RNA-seq results via qRT-PCR. (ao): The expression levels of 15 genes determined by RNA-seq and qRT-PCR are presented on the left and right Y-axis, respectively. The columns and red lines represent the results of the RNA-seq and qRT-PCR analyses, respectively, and the error bars represent the means ± SE values (n = 3). (p): The correlation between the log2 (fold change) of the 15 DEGs from the RNA-seq (X-axis) and qRT-PCR (Y-axis) analyses.
Agronomy 14 02364 g010
Table 1. Transcriptome assembly and annotated statistics.
Table 1. Transcriptome assembly and annotated statistics.
SampleRINRawCleanCleanQ20Q30GCReads MappedReads Mapped
ValueReads (M)Reads (M)Base (G)(%)(%)Content (%)Number (M)Ratio (%)
W069-CK19.550.5849.867.4897.0892.2552.647.4995.25
W069-CK29.650.5449.847.4897.3492.7552.5247.6595.61
W069-CK39.447.7447.087.0697.7593.6452.4145.2396.07
W069-D18.850.4149.667.4597.7993.7651.6447.5695.77
W069-D29.347.1546.416.9698.3895.1651.8944.7496.40
W069-D39.645.9345.356.8098.1794.6751.9643.6796.30
W040-CK19.644.1343.456.5298.1294.5752.5641.2494.91
W040-CK29.643.0842.576.3997.8593.9352.4339.5592.91
W040-CK38.643.6943.096.4698.0794.4452.440.5194.01
W040-D19.555.6954.778.2298.3295.0452.4149.8190.94
W040-D29.651.1350.157.5298.3695.1552.246.2492.20
W040-D39.643.5942.746.4198.4695.452.4239.5192.44
Note: Sample: sample name. RIN value: RNA integrity value. Raw Reads: number of reads of raw data. Clean Reads: number of high-quality reads after filtering the raw data. Clean Bases: total number of bases in high-quality reads. Q20: Percentage of bases with a Qphred value of not less than 20 out of the total number of bases. Q30: Percentage of bases with a Qphred value of 30 or less out of the total number of bases. GC Content: the sum of the number of G and C bases in high-quality reads as a percentage of the total number of bases. Reads mapped ratio: percentage of the total number of reads mapped out of the total number of clean reads. M: million. G: gigabases.
Disclaimer/Publisher’s Note: The statements, opinions and data contained in all publications are solely those of the individual author(s) and contributor(s) and not of MDPI and/or the editor(s). MDPI and/or the editor(s) disclaim responsibility for any injury to people or property resulting from any ideas, methods, instructions or products referred to in the content.

Share and Cite

MDPI and ACS Style

Zhang, R.; Chang, J.; Chen, H.; Li, J.; Huang, K.; Deng, Z.; Cao, X.; Feng, J. Transcriptomic Insights into Drought Survival Strategy of Sorghum bicolor (L.) Moench during Early Growth under Polyethylene Glycol-Simulated Conditions. Agronomy 2024, 14, 2364. https://doi.org/10.3390/agronomy14102364

AMA Style

Zhang R, Chang J, Chen H, Li J, Huang K, Deng Z, Cao X, Feng J. Transcriptomic Insights into Drought Survival Strategy of Sorghum bicolor (L.) Moench during Early Growth under Polyethylene Glycol-Simulated Conditions. Agronomy. 2024; 14(10):2364. https://doi.org/10.3390/agronomy14102364

Chicago/Turabian Style

Zhang, Ruidong, Jiarong Chang, Haiyun Chen, Jiaqi Li, Kun Huang, Zhilan Deng, Xiong Cao, and Jun Feng. 2024. "Transcriptomic Insights into Drought Survival Strategy of Sorghum bicolor (L.) Moench during Early Growth under Polyethylene Glycol-Simulated Conditions" Agronomy 14, no. 10: 2364. https://doi.org/10.3390/agronomy14102364

APA Style

Zhang, R., Chang, J., Chen, H., Li, J., Huang, K., Deng, Z., Cao, X., & Feng, J. (2024). Transcriptomic Insights into Drought Survival Strategy of Sorghum bicolor (L.) Moench during Early Growth under Polyethylene Glycol-Simulated Conditions. Agronomy, 14(10), 2364. https://doi.org/10.3390/agronomy14102364

Note that from the first issue of 2016, this journal uses article numbers instead of page numbers. See further details here.

Article Metrics

Back to TopTop