Combined Application of High-Throughput Sequencing and Metabolomics to Evaluate the Microbial Mechanisms of Plant-Growth-Promoting Bacteria in Enhancing the Remediation of Cd-Contaminated Soil by Hybrid Pennisetum
Abstract
1. Introduction
2. Materials and Methods
2.1. Experimental Materials
2.2. Experimental Methods
2.3. Soil Cd Content and Physicochemical Property Measurements
2.4. High-Throughput Sequencing
2.5. Metabolomic Analysis
2.6. Data Analysis
3. Results
3.1. Effects of Brevibacillus sp. SR-9 on Hybrid Pennisetum Growth, Cd Content, and Cd Accumulation under Cd-Induced Stress
3.2. Effects of Brevibacillus sp. SR-9 on the Physicochemical Properties of Soil Contaminated with Cd
3.3. Impact of Brevibacillus sp. SR-9 on Soil Bacterial Communities
3.4. Impact of Brevibacillus sp. SR-9 on Metabolic Functions
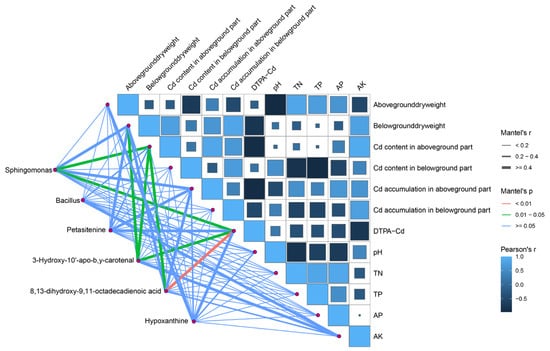
3.5. Correlation Analysis
4. Discussion
5. Conclusions
Author Contributions
Funding
Data Availability Statement
Conflicts of Interest
References
- Kim, J.J.; Kim, Y.S.; Kumar, V. Heavy metal toxicity: An update of chelating therapeutic strategies. J. Trace Elem. Med. Biol. 2019, 54, 226–231. [Google Scholar] [CrossRef] [PubMed]
- Vardhan, K.H.; Kumar, P.S.; Panda, R.C. A review on heavy metal pollution, toxicity and remedial measures: Current trends and future perspectives. J. Mol. Liq. 2019, 290, 111197. [Google Scholar] [CrossRef]
- Deng, J.; Yin, Y.; Zhu, W.; Zhou, Y. Variations in Soil Bacterial Community Diversity and Structures Among Different Revegetation Types in the Baishilazi Nature Reserve. Front. Microbiol. 2018, 9, 2874. [Google Scholar] [CrossRef] [PubMed]
- Hu, H.; Jin, Q.; Kavan, P. A study of Heavy Metal Pollution in China: Current status, Pollution-Control Policies and Countermeasures. Sustainability 2014, 6, 5820–5838. [Google Scholar] [CrossRef]
- Rai, P.K.; Lee, S.S.; Zhang, M.; Tsang, Y.F.; Kim, K.H. Heavy metals in food crops: Health risks, fate, mechanisms, and management. Environ. Int. 2019, 125, 365–385. [Google Scholar] [CrossRef]
- Chen, D.; Chen, D.; Xue, R.; Long, J.; Lin, X.; Lin, Y.; Jia, L.; Zeng, R.; Song, Y. Effects of boron, silicon and their interactions on cadmium accumulation and toxicity in rice plants. J. Hazard. Mater. 2019, 367, 447–455. [Google Scholar] [CrossRef]
- Qin, S.; Liu, H.; Nie, Z.; Rengel, Z.; Gao, W.; Li, C.; Zhao, P. Toxicity of cadmium and its competition with mineral nutrients for uptake by plants: A review. Pedosphere 2020, 30, 168–180. [Google Scholar] [CrossRef]
- Huang, B.; Xin, J.; Dai, H.; Liu, A.; Zhou, W.; Yi, Y.; Liao, K. Root morphological responses of three hot pepper cultivars to Cd exposure and their correlations with Cd accumulation. Environ. Sci. Pollut. Res. Int. 2015, 22, 1151–1159. [Google Scholar] [CrossRef]
- Genchi, G.; Sinicropi, M.S.; Lauria, G.; Carocci, A.; Catalano, A. The Effects of Cadmium Toxicity. Int. J. Environ. Res. Public Health 2020, 17, 3782. [Google Scholar] [CrossRef]
- Jin, J.; Wang, C.; Liu, R.; Gong, J.; Wang, J.; Niu, X.; Zheng, R.; Tang, Z.; Malik, K.; Li, C. Soil microbial community compositions and metabolite profiles of Achnatherum inebrians affect phytoremediation potential in Cd contaminated soil. J. Hazard. Mater. 2023, 459, 132280. [Google Scholar] [CrossRef]
- Xie, Y.; Bu, H.; Feng, Q.; Wassie, M.; Amee, M.; Jiang, Y.; Bi, Y.; Hu, L.; Chen, L. Identification of Cd-resistant microorganisms from heavy metal-contaminated soil and its potential in promoting the growth and Cd accumulation of bermudagrass. Environ. Res. 2021, 200, 111730. [Google Scholar] [CrossRef] [PubMed]
- Zhang, X.; Xia, H.; Li, Z.; Zhuang, P.; Gao, B. Potential of four forage grasses in remediation of Cd and Zn contaminated soils. Bioresour. Technol. 2010, 101, 2063–2066. [Google Scholar] [CrossRef]
- Wu, J.; Kamal, N.; Hao, H.; Qian, C.; Liu, Z.; Shao, Y.; Zhong, X.; Xu, B. Endophytic Bacillus megaterium BM18-2 mutated for cadmium accumulation and improving plant growth in Hybrid pennisetum. Biotechnol. Rep. 2019, 24, e00374. [Google Scholar] [CrossRef] [PubMed]
- Jia, X.; Zhang, B.; Chen, W.; Feng, B.; Guo, P. Development of phytoremediator screening strategy and exploration of Pennisetum aided chromium phytoremediation mechanisms in soil. Chemosphere 2022, 289, 133160. [Google Scholar] [CrossRef]
- Zhang, Y.; Zhao, S.Y.; Zhang, R.H.; Li, B.L.; Li, Y.Y.; Han, H.; Duan, P.F.; Chen, Z.J. Screening of plant growth-promoting rhizobacteria helps alleviate the joint toxicity of PVC+Cd pollution in sorghum plants. Environ. Pollut. 2024, 355, 124201. [Google Scholar] [CrossRef]
- Glick, B.R. Plant growth-promoting bacteria: Mechanisms and applications. Scientifica 2012, 2012, 963401. [Google Scholar] [CrossRef]
- Sarwar, N.; Imran, M.; Shaheen, M.R.; Ishaque, W.; Kamran, M.A.; Matloob, A.; Rehim, A.; Hussain, S. Phytoremediation strategies for soils contaminated with heavy metals: Modifications and future perspectives. Chemosphere 2017, 171, 710–721. [Google Scholar] [CrossRef] [PubMed]
- Kong, Z.; Glick, B.R. The Role of Plant Growth-Promoting Bacteria in Metal Phytoremediation. Adv. Microb. Physiol. 2017, 71, 97–132. [Google Scholar]
- Mohammadzadeh, A.; Tavakoli, M.; Motesharezadeh, B.; Chaichi, M.R. Effects of plant growth-promoting bacteria on the phytoremediation of cadmium-contaminated soil by sunflower. Arch. Agron. Soil Sci. 2017, 63, 807–816. [Google Scholar] [CrossRef]
- Verma, S.; Kuila, A. Bioremediation of heavy metals by microbial process. Environ. Technol. Innov. 2019, 14, 100369. [Google Scholar] [CrossRef]
- Teng, Y.; Wang, X.; Li, L.; Li, Z.; Luo, Y. Rhizobia and their bio-partners as novel drivers for functional remediation in contaminated soils. Front. Plant Sci. 2015, 6, 32. [Google Scholar] [CrossRef] [PubMed]
- Gardner, T.; Acosta-Martinez, V.; Senwo, Z.; Dowd, S.E. Soil Rhizosphere Microbial Communities and Enzyme Activities under Organic Farming in Alabama. Diversity 2011, 3, 308–328. [Google Scholar] [CrossRef]
- Roesti, D.; Gaur, R.; Johri, B.N.; Imfeld, G.; Sharma, S.; Kawaljeet, K.; Aragno, M. Plant growth stage, fertiliser management and bio-inoculation of arbuscular mycorrhizal fungi and plant growth promoting rhizobacteria affect the rhizobacterial community structure in rain-fed wheat fields. Soil Biol. Biochem. 2006, 38, 1111–1120. [Google Scholar] [CrossRef]
- Kong, Z.; Wu, Z.; Glick, B.R.; He, S.; Huang, C.; Wu, L. Co-occurrence patterns of microbial communities affected by inoculants of plant growth-promoting bacteria during phytoremediation of heavy metal-contaminated soils. Ecotoxicol. Environ. Saf. 2019, 183, 109504. [Google Scholar] [CrossRef]
- Korenblum, E.; Massalha, H.; Aharoni, A. Plant-microbe interactions in the rhizosphere via a circular metabolic economy. Plant Cell 2022, 34, 3168–3182. [Google Scholar] [CrossRef]
- Alzate Zuluaga, M.Y.; Milani, K.M.L.; Miras-Moreno, M.B.; Lucini, L.; Valentinuzzi, F.; Mimmo, T.; Pii, Y.; Cesco, S.; Rodrigues, E.P.; de Oliveira, A.L.M. The adaptive metabolomic profile and functional activity of tomato rhizosphere are revealed upon PGPB inoculation under saline stress. Environ. Exp. Bot. 2021, 189, 104552. [Google Scholar] [CrossRef]
- Dhawi, F.; Datta, R.; Ramakrishna, W. Mycorrhiza and PGPB modulate maize biomass, nutrient uptake and metabolic pathways in maize grown in mining-impacted soil. Plant Physiol. Biochem. PPB 2015, 97, 390–399. [Google Scholar] [CrossRef]
- Juszczuk-Kubiak, E.; Dekowska, A.; Sokołowska, B.; Połaska, M.; Lendzion, K. Evaluation of the Spoilage-Related Bacterial Profiles of Vcuum-Packaged Chilled Ostrich Meat by Next-Generation DNA Sequencing Approach. Processes 2021, 9, 803. [Google Scholar] [CrossRef]
- Vezzulli, L.; Stagnaro, L.; Grande, C.; Tassistro, G.; Canesi, L.; Pruzzo, C. Comparative 16SrDNA Gene-Based Microbiota Profiles of the Pacific Oyster (Crassostrea gigas) and the Mediterranean Mussel (Mytilus galloprovincialis) from a Shellfish Farm (ligurian sea, Italy). Microb. Ecol. 2018, 75, 495–504. [Google Scholar] [CrossRef]
- Zhang, M.; Zeng, G.; Liang, D.; Xu, Y.; Li, Y.; Huang, X.; Ma, Y.; Wang, F.; Liao, C.; Tang, C.; et al. An Analysis of the Colony Structure of Prokaryotes in the Jialing River Waters in Chongqing. Int. J. Environ. Res. Public Health 2022, 19, 5525. [Google Scholar] [CrossRef]
- Sheng, L.; Zhao, W.; Yang, X.; Mao, H.; Zhu, S. Response characteristics of rhizosphere microbial community and metabolites of Iris tectorum to Cr stress. Ecotoxicol. Environ. Saf. 2023, 263, 115218. [Google Scholar] [CrossRef] [PubMed]
- Navarro-Reig, M.; Jaumot, J.; Piña, B.; Moyano, E.; Galceran, M.T.; Tauler, R. Metabolomic analysis of the effects of cadmium and copper treatment in Oryza sativa L. Using untargeted liquid chromatography coupled to high resolution mass spectrometry and all-ion fragmentation. Metallomics 2017, 9, 660–675. [Google Scholar] [CrossRef]
- Ghate, T.; Soneji, K.; Barvkar, V.; Ramakrishnan, P.; Prusty, D.; Islam, S.R.; Manna, S.K.; Srivastava, A.K. Thiourea mediated Ros-metabolites reprogramming restores root system architecture under arsenic stress in rice. J. Hazard. Mater. 2022, 435, 129020. [Google Scholar] [CrossRef]
- Liu, Y.Q.; Chen, Y.; Ren, X.M.; Li, Y.Y.; Zhang, Y.J.; Zhang, H.; Han, H.; Chen, Z.J. Plant growth-promoting bacteria modulate gene expression and induce antioxidant tolerance to alleviate synergistic toxicity from combined microplastic and Cd pollution in sorghum. Ecotoxicol. Environ. Saf. 2023, 264, 115439. [Google Scholar] [CrossRef] [PubMed]
- Ju, W.; Liu, L.; Fang, L.; Cui, Y.; Duan, C.; Wu, H. Impact of co-inoculation with plant-growth-promoting rhizobacteria and rhizobium on the biochemical responses of alfalfa-soil system in copper contaminated soil. Ecotoxicol. Environ. Saf. 2019, 167, 218–226. [Google Scholar] [CrossRef] [PubMed]
- Kamal, N.; Liu, Z.; Qian, C.; Wu, J.; Zhong, X. Improving hybrid Pennisetum growth and cadmium phytoremediation potential by using Bacillus megaterium BM18-2 spores as biofertilizer. Microbiol. Res. 2021, 242, 126594. [Google Scholar] [CrossRef]
- Rizvi, A.; Khan, M.S. Biotoxic impact of heavy metals on growth, oxidative stress and morphological changes in root structure of wheat (Triticum aestivum L.) and stress alleviation by Pseudomonas aeruginosa strain CPSB1. Chemosphere 2017, 185, 942–952. [Google Scholar] [CrossRef]
- Shah, R.; Amaresan, N.; Patel, P.; Jinal, H.N.; Krishnamurthy, R. Isolation and characterization of Bacillus spp. Endowed with multifarious plant growth-promoting traits and their potential effect on tomato (Lycopersicon esculentum) seedlings. Arab. J. Sci. Eng. 2020, 45, 4579–4587. [Google Scholar] [CrossRef]
- Pan, F.; Meng, Q.; Wang, Q.; Luo, S.; Chen, B.; Khan, K.Y.; Yang, X.; Feng, Y. Endophytic bacterium Sphingomonas SaMR12 promotes cadmium accumulation by increasing glutathione biosynthesis in Sedum alfredii Hance. Chemosphere 2016, 154, 358–366. [Google Scholar] [CrossRef]
- Dimkpa, C.O.; Merten, D.; Svatos, A.; Büchel, G.; Kothe, E. Siderophores mediate reduced and increased uptake of cadmium by Streptomyces tendae f4 and sunflower (Helianthus annuus), respectively. J. Appl. Microbiol. 2009, 107, 1687–1696. [Google Scholar] [CrossRef]
- Ma, Y.; Oliveira, R.S.; Wu, L.; Luo, Y.; Rajkumar, M.; Rocha, I.; Freitas, H. Inoculation with Metal-Mobilizing Plant-Growth-Promoting Rhizobacterium Bacillus sp. SC2b and Its Role in Rhizoremediation. J. Toxicol. Environ. Health. Part A 2015, 78, 931–944. [Google Scholar] [CrossRef] [PubMed]
- Chen, B.; Shen, J.; Zhang, X.; Pan, F.; Yang, X.; Feng, Y. The Endophytic Bacterium, Sphingomonas SaMR12, Improves the Potential for Zinc Phytoremediation by Its Host, Sedum alfredii. PLoS ONE 2014, 9, e106826. [Google Scholar] [CrossRef]
- Moreira, H.; Marques, A.P.; Franco, A.R.; Rangel, A.O.; Castro, P.M. Phytomanagement of Cd-contaminated soils using maize (Zea mays L.) assisted by plant growth-promoting rhizobacteria. Environ. Sci. Pollut. Res. Int. 2014, 21, 9742–9753. [Google Scholar] [CrossRef]
- Marques, A.P.; Moreira, H.; Franco, A.R.; Rangel, A.O.; Castro, P.M. Inoculating Helianthus annuus (sunflower) grown in zinc and cadmium contaminated soils with plant growth promoting bacteria--Effects on phytoremediation strategies. Chemosphere 2013, 92, 74–83. [Google Scholar] [CrossRef]
- Houida, S.; Yakkou, L.; Kaya, L.O.; Bilen, S.; Raouane, M.; El Harti, A.; Amghar, S. Plant growth-promoting bacteria isolated from earthworms enhance spinach growth and its phytoremediation potential in metal-contaminated soils. Int. Microbiol. 2024, 27, 545–558. [Google Scholar] [CrossRef]
- Ju, W.; Liu, L.; Jin, X.; Duan, C.; Cui, Y.; Wang, J.; Ma, D.; Zhao, W.; Wang, Y.; Fang, L. Co-inoculation effect of plant-growth-promoting rhizobacteria and rhizobium on EDDS assisted phytoremediation of Cu contaminated soils. Chemosphere 2020, 254, 126724. [Google Scholar] [CrossRef]
- Naqqash, T.; Hameed, S.; Imran, A.; Hanif, M.K.; Majeed, A.; van Elsas, J.D. Differential Response of Potato Toward Inoculation with Taxonomically Diverse Plant Growth Promoting Rhizobacteria. Front. Plant Sci. 2016, 7, 144. [Google Scholar] [CrossRef] [PubMed]
- Wang, W.; Liu, A.; Zheng, X.; Chen, X.; Fu, W.; Wang, G.; Ji, J.; Pei, S.; Guan, C. Combined application of a PGPR strain Methylophilus sp. FP-6 and adenine to enhance the phytoremediation potential of tobacco: Oxybenzone remediation, plant response and rhizosphere bacterial community adaptation. Plant Soil 2023, 482, 313–332. [Google Scholar] [CrossRef]
- Chen, L.; Hao, Z.; Li, K.; Sha, Y.; Wang, E.; Sui, X.; Mi, G.; Tian, C.; Chen, W. Effectsof growth-promoting rhizobacteria on maize growth and rhizosphere microbial community under conservation tillage in Northeast china. Microb. Biotechnol. 2021, 14, 535–550. [Google Scholar] [CrossRef]
- Chao, A.; Yang, M.C.K. Stopping rules and estimation for recapture debugging with unequal failure rates. Biometrika 1993, 80, 193–201. [Google Scholar] [CrossRef]
- Pongsilp, N.; Nimnoi, P. Inoculation of Ensifer fredii strain LP2/20 immobilized in agar results in growth promotion and alteration of bacterial community structure of Chinese kale planted soil. Sci. Rep. 2020, 10, 15857. [Google Scholar] [CrossRef] [PubMed]
- Habibollahi, M.H.; Baghizadeh, A.; Sabokbar, A.; Sharafi, K. Isolation and characterization of copper and cadmium resistant bacteria from industrial wastewaters and evaluating the biosorption of selected bacteria. Desalination Water Treat. 2017, 93, 139–144. [Google Scholar] [CrossRef]
- Wang, X.; Zhang, X.; Liu, X.; Huang, Z.; Niu, S.; Xu, T.; Zeng, J.; Li, H.; Wang, T.; Gao, Y.; et al. Physiological, biochemical and proteomic insight into integrated strategies of an endophytic bacterium Burkholderia cenocepacia strain YG-3 response to cadmium stress. Metallomics 2019, 11, 1252–1264. [Google Scholar] [CrossRef]
- Kalam, S.; Basu, A.; Ahmad, I.; Sayyed, R.Z.; El-Enshasy, H.A.; Dailin, D.J.; Suriani, N.L. Recent Understanding of Soil Acidobacteria and Their Ecological Significance: A Critical Review. Front. Microbiol. 2020, 11, 580024. [Google Scholar] [CrossRef]
- Alotaibi, B.S.; Khan, M.; Shamim, S. Unraveling the Underlying Heavy Metal Detoxification Mechanisms of Bacillus Species. Microorganisms 2021, 9, 1628. [Google Scholar] [CrossRef] [PubMed]
- Chen, B.; Zhang, Y.; Rafiq, M.T.; Khan, K.Y.; Pan, F.; Yang, X.; Feng, Y. Improvement of cadmium uptake and accumulation in Sedum alfredii by endophytic bacteria Sphingomonas SaMR12: Effects on plant growth and root exudates. Chemosphere 2014, 117, 367–373. [Google Scholar] [CrossRef] [PubMed]
- Goswami, S.; Das, S. A Study on Cadmium Phytoremediation Potential of Indian Mustard, Brassica juncea. Int. J. Phytoremediat. 2015, 17, 583–588. [Google Scholar] [CrossRef]
- Gupta, R.; Khan, F.; Alqahtani, F.M.; Hashem, M.; Ahmad, F. Plant Growth-Promoting Rhizobacteria (PGPR) Assisted Bioremediation of Heavy Metal Toxicity. Appl. Biochem. Biotechnol. 2024, 196, 2928–2956. [Google Scholar] [CrossRef]
- Barberán, A.; Bates, S.T.; Casamayor, E.O.; Fierer, N. Using network analysis to explore co-occurrence patterns in soil microbial communities. ISME J. 2012, 6, 343–351. [Google Scholar] [CrossRef]
- Qiu, L.; Zhang, Q.; Zhu, H.; Reich, P.B.; Banerjee, S.; van der Heijden, M.G.A.; Sadowsky, M.J.; Ishii, S.; Jia, X.; Shao, M.; et al. Erosion reduces soil microbial diversity, network complexity and multifunctionality. ISME J. 2021, 15, 2474–2489. [Google Scholar] [CrossRef]
- Faust, K.; Raes, J. Microbial interactions: From networks to models. Nat. Rev. Microbiol. 2012, 10, 538–550. [Google Scholar] [CrossRef] [PubMed]
- Bascompte, J.; Stouffer, D.B. The assembly and disassembly of ecological networks. Philos. Trans. R. Soc. Lond. Ser. B Biol. Sci. 2009, 364, 1781–1787. [Google Scholar] [CrossRef] [PubMed]
- Freilich, M.A.; Wieters, E.; Broitman, B.R.; Marquet, P.A.; Navarrete, S.A. Species co-occurrence networks: Can they reveal trophic and non-trophic interactions in ecological communities? Ecology 2018, 99, 690–699. [Google Scholar] [CrossRef]
- Liu, Y.Q.; Chen, Y.; Li, Y.Y.; Ding, C.Y.; Li, B.L.; Han, H.; Chen, Z.J. Plant growth-promoting bacteria improve the Cd phytoremediation efficiency of soils contaminated with PE-Cd complex pollution by influencing the rhizosphere microbiome of sorghum. J. Hazard. Mater. 2024, 469, 134085. [Google Scholar] [CrossRef]
- Zheng, Q.; Hu, Y.; Zhang, S.; Noll, L.; Böckle, T.; Dietrich, M.; Herbold, C.W.; Eichorst, S.A.; Woebken, D.; Richter, A.; et al. Soil multifunctionality is affected by the soil environment and by microbial community composition and diversity. Soil Biol. Biochem. 2019, 136, 107521. [Google Scholar] [CrossRef]
- Mhlongo, M.I.; Piater, L.A.; Madala, N.E.; Labuschagne, N.; Dubery, I.A. The chemistry of plant-microbe interactions in the rhizosphere and the potential for metabolomics to reveal signaling related to defense priming and induced systemic resistance. Front. Plant Sci. 2018, 9, 112. [Google Scholar] [CrossRef] [PubMed]
- Bi, B.; Yuan, Y.; Zhang, H.; Wu, Z.; Wang, Y.; Han, F. Rhizosphere soil metabolites mediated microbial community changes of Pinus sylvestris var. mongolica across stand ages in the Mu Us Desert. Appl. Soil Ecol. 2022, 169, 104222. [Google Scholar] [CrossRef]
- Wang, Y.; Ren, W.; Li, Y.; Xu, Y.; Teng, Y.; Christie, P.; Luo, Y. Nontargeted metabolomic analysis to unravel the impact of di (2-ethylhexyl) phthalate stress on root exudates of alfalfa (Medicago sativa). Sci. Total Environ. 2019, 646, 212–219. [Google Scholar] [CrossRef]
- Fang, W.; St Leger, R.J. Mrt, a gene unique to fungi, encodes an oligosaccharide transporter and facilitates rhizosphere competency in Metarhizium robertsii. Plant Physiol. 2010, 154, 1549–1557. [Google Scholar] [CrossRef]
- Tan, C.; Wang, Z.; Feng, X.; Pan, B.; Irfan, M.; Liu, C. Transcriptomic and metabolomics of flavonoid compounds in Actinidia arguta var. Arguta. J. King Saud. Univ.—Sci. 2021, 33, 101605. [Google Scholar] [CrossRef]
- Ma, D.; Xu, B.; Feng, J.; Hu, H.; Tang, J.; Yin, G.; Xie, Y.; Wang, C. Dynamic metabolomics and transcriptomics analyses for characterization of phenolic compounds and their biosynthetic characteristics in wheat grain. Front. Nutr. 2022, 9, 844337. [Google Scholar] [CrossRef] [PubMed]
- Tan, P.; Zeng, C.; Wan, C.; Liu, Z.; Dong, X.; Peng, J.; Lin, H.; Li, M.; Liu, Z.; Yan, M. Metabolic profiles of Brassica juncea roots in response to cadmium stress. Metabolites 2021, 11, 383. [Google Scholar] [CrossRef] [PubMed]
- Ulbrich, T.C.; Rivas-Ubach, A.; Tiemann, L.K.; Friesen, M.L.; Evans, S.E. Plant root exudates and rhizosphere bacterial communities shift with neighbor context. Soil. Biol. Biochem. 2022, 172, 108753. [Google Scholar] [CrossRef]
- Stasolla, C.; Katahira, R.; Thorpe, T.A.; Ashihara, H. Purine and pyrimidine nucleotide metabolism in higher plants. J. Plant Physiol. 2003, 160, 1271–1295. [Google Scholar] [CrossRef]
- Cheng, Y.; Bao, Y.; Chen, X.; Yao, Q.; Wang, C.; Chai, S.; Zeng, J.; Fan, X.; Kang, H.; Sha, L.; et al. Different nitrogen forms differentially affect Cd uptake and accumulation in dwarf Polish wheat (Triticum polonicum L.) seedlings. J. Hazard. Mater. 2020, 400, 123209. [Google Scholar] [CrossRef]
- Zhang, H.; Huang, M.; Zhang, W.; Gardea-Torresdey, J.L.; White, J.C.; Ji, R.; Zhao, L. Silver nanoparticles alter soil microbial community compositions and metabolite profiles in unplanted and cucumber-planted soils. Environ. Sci. Technol. 2020, 54, 3334–3342. [Google Scholar] [CrossRef]
- Korenblum, E.; Dong, Y.; Szymanski, J.; Panda, S.; Jozwiak, A.; Massalha, H.; Meir, S.; Rogachev, I.; Aharoni, A. Rhizosphere microbiome mediates systemic root metabolite exudation by root-to-root signaling. Proc. Natl. Acad. Sci. USA 2020, 117, 3874–3883. [Google Scholar] [CrossRef]












| Group | Aboveground Biomass (g) | Root Dry Weight (g) | Aboveground Cd Content (mg/kg) | Root Cd Content (mg/kg) | Aboveground Cd Accumulation (ug) | Root Cd Accumulation (ug) | TF |
|---|---|---|---|---|---|---|---|
| CK | 5.38 ± 0.76 | 0.74 ± 0.19 | 2.38 ± 0.32 | 17.48 ± 2.98 | 13.23 ± 2.76 | 12.84 ± 4.30 | 0.14 |
| SR-9 | 6.03 ± 0.50 | 0.94 ± 0.16 | 2.55 ± 0.61 | 15.68 ± 2.69 | 16.03 ± 2.88 | 14.83 ± 1.62 | 0.16 |
| Group | pH | Total Nitrogen Content (mg/kg) | Total Phosphorus Content (mg/kg) | Available Phosphorus Content (mg/kg) | Available Potassium Content (mg/kg) |
|---|---|---|---|---|---|
| CK | 7.12 ± 0.10 | 1.76 ± 0.09 | 242.07 ± 8.08 | 0.025 ± 0.001 | 107.33 ± 2.17 |
| SR-9 | 7.05 ± 0.05 | 1.87 ± 0.11 | 250.44 ± 15.04 | 0.028 ± 0.003 | 111.00 ± 2.74 |
| Group | CK | SR-9 |
|---|---|---|
| Nodes | 387 | 378 |
| Edges | 5879 | 9110 |
| Positive correlation | 3325 | 5248 |
| Negative correlation | 2554 | 3862 |
| Average degree | 30.3824 | 48.2011 |
| Average weight degree | 21.2292 | 33.9104 |
| Average path length | 1.5166 | 1.3958 |
| Network diameter | 2.6302 | 3.1889 |
| Network density | 0.0787 | 0.1279 |
| Clustering coefficient | 0.406 | 0.4906 |
| Betweenness centralization | 0.0079 | 0.0063 |
Disclaimer/Publisher’s Note: The statements, opinions and data contained in all publications are solely those of the individual author(s) and contributor(s) and not of MDPI and/or the editor(s). MDPI and/or the editor(s) disclaim responsibility for any injury to people or property resulting from any ideas, methods, instructions or products referred to in the content. |
© 2024 by the authors. Licensee MDPI, Basel, Switzerland. This article is an open access article distributed under the terms and conditions of the Creative Commons Attribution (CC BY) license (https://creativecommons.org/licenses/by/4.0/).
Share and Cite
Gao, S.-S.; Zhang, Y.-J.; Shao, Y.; Li, B.L.; Liu, H.; Li, Y.-Y.; Ren, X.-M.; Chen, Z.-J. Combined Application of High-Throughput Sequencing and Metabolomics to Evaluate the Microbial Mechanisms of Plant-Growth-Promoting Bacteria in Enhancing the Remediation of Cd-Contaminated Soil by Hybrid Pennisetum. Agronomy 2024, 14, 2348. https://doi.org/10.3390/agronomy14102348
Gao S-S, Zhang Y-J, Shao Y, Li BL, Liu H, Li Y-Y, Ren X-M, Chen Z-J. Combined Application of High-Throughput Sequencing and Metabolomics to Evaluate the Microbial Mechanisms of Plant-Growth-Promoting Bacteria in Enhancing the Remediation of Cd-Contaminated Soil by Hybrid Pennisetum. Agronomy. 2024; 14(10):2348. https://doi.org/10.3390/agronomy14102348
Chicago/Turabian StyleGao, Shan-Shan, Ying-Jun Zhang, Yang Shao, B. Larry Li, Han Liu, Yu-Ying Li, Xue-Min Ren, and Zhao-Jin Chen. 2024. "Combined Application of High-Throughput Sequencing and Metabolomics to Evaluate the Microbial Mechanisms of Plant-Growth-Promoting Bacteria in Enhancing the Remediation of Cd-Contaminated Soil by Hybrid Pennisetum" Agronomy 14, no. 10: 2348. https://doi.org/10.3390/agronomy14102348
APA StyleGao, S.-S., Zhang, Y.-J., Shao, Y., Li, B. L., Liu, H., Li, Y.-Y., Ren, X.-M., & Chen, Z.-J. (2024). Combined Application of High-Throughput Sequencing and Metabolomics to Evaluate the Microbial Mechanisms of Plant-Growth-Promoting Bacteria in Enhancing the Remediation of Cd-Contaminated Soil by Hybrid Pennisetum. Agronomy, 14(10), 2348. https://doi.org/10.3390/agronomy14102348

