Optimization of an N2O Emission Flux Model Based on a Variable-Step Drosophila Algorithm
Abstract
1. Introduction
2. Materials and Methods
2.1. Study Area and Trial Design
2.2. Data Source and N2O Gas Measurement Method
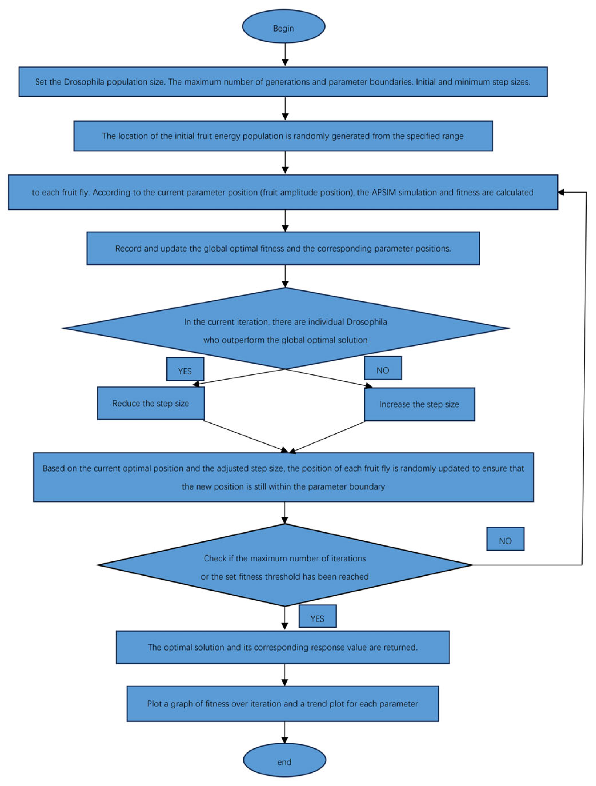
2.3. Optimization Algorithm
- 1.
- Determine drosophila population size . Optimize the maximum number of iterations, , and the random initialization positions, and , of the drosophila population.
- 2.
- Set the random direction and distance of each Drosophila individual searching for food through smell. is the initial step parameter of an individual.
- 3.
- Since the specific location of the food remains unknown, the distance from the origin to each individual fruit fly must be calculated. Then, the determination of the value of the taste concentration can be obtained according to the value of this distance.
- 4.
- Si is then substituted into the fitness function to determine flavor concentration (Smelli).
- 5.
- The individual fruit fly with the highest taste concentration is then found.
- 6.
- The optimal value of the flavor concentration among the individual flies and the location coordinates are retained, and the flies are then assumed to fly to that location to perform visual search.
- 7.
- Redetermine the step parameter.
- 8.
- Update the position of the individual flies.
- 9.
- Verify that the termination conditions are met. If reached, the iteration ends and the optimal solution is found. Otherwise, repeat (3)–(8) until the current number of iterations is equal to the maximum number of iterations or the fitness value reaches the predetermined threshold.
2.4. The APSIM Model
2.5. Parameter Optimization
2.5.1. The Fitness Function
2.5.2. Parameter Optimization Process
- Define the parameters and ranges.
- Initialize the algorithm.
- Compute the fitness function.
- Optimization.
- Termination conditions.
- Data visualization.
2.5.3. Model Calibration
2.5.4. Scenario Design for Nitrogen Application Rates
3. Results
3.1. Optimization Results
3.2. Model Calibration Results
3.3. Simulation of N2O Emission Flux at Different Nitrogen Application Rates
4. Discussion
4.1. Model Optimization Effects
4.2. Study Limitations and Perspectives
5. Conclusions
Author Contributions
Funding
Data Availability Statement
Conflicts of Interest
References
- Oulaid, B.; Milne, A.E.; Waine, T.; El Alami, R.; Rafiqi, M.; Corstanje, R. Stepwise model parametrisation using satellite imagery and hemispherical photography: Tuning AquaCrop sensitive parameters for improved winter wheat yield predictions in semi-arid regions. Field Crop. Res. 2024, 309, 109327. [Google Scholar] [CrossRef]
- Soltani, A.; Alimagham, S.M.; Nehbandani, A.; Torabi, B.; Zeinali, E.; Dadrasi, A.; Zand, E.; Ghassemi, S.; Pourshirazi, S.; Alasti, O.; et al. SSM-iCrop2: A simple model for diverse crop species over large areas. Agric. Syst. 2020, 182, 102855. [Google Scholar] [CrossRef]
- Gunarathna, M.H.J.P.; Sakai, K.; Kumari, M.K.N. Emulator-based optimization of APSIM-Sugar using the results of sensitivity analysis performed with the software GEM-SA. Front. Sustain. Food Syst. 2023, 7, 1157854. [Google Scholar] [CrossRef]
- Lisson, S.N.; Inman-Bamber, N.G.; Robertson, M.J.; Keating, B.A. The historical and future contribution of crop physiology and modelling research to sugarcane production systems. Field Crop. Res. 2005, 92, 321–335. [Google Scholar] [CrossRef]
- Ngwira, A.R.; Aune, J.B.; Thierfelder, C. DSSAT modelling of conservation agriculture maize response to climate change in Malawi. Soil Tillage Res. 2014, 143, 85–94. [Google Scholar] [CrossRef]
- Tsakmakis, I.D.; Zoidou, M.; Gikas, G.D.; Sylaios, G.K. Impact of irrigation technologies and strategies on cotton water footprint using AquaCrop and CROPWAT models. Environ. Process. 2018, 5, 181–199. [Google Scholar] [CrossRef]
- Zhang, Y.; Walker, J.P.; Pauwels, V.R. Assimilation of wheat and soil states for improved yield prediction: The APSIM-EnKF framework. Agric. Syst. 2022, 201, 103456. [Google Scholar] [CrossRef]
- Heslot, N.; Akdemir, D.; Sorrells, M.E.; Jannink, J.L. Integrating environmental covariates and crop modeling into the genomic selection framework to predict genotype by environment interactions. Theor. Appl. Genet. 2014, 127, 463–480. [Google Scholar] [CrossRef]
- Schauberger, B.; Archontoulis, S.; Arneth, A.; Balkovic, J.; Ciais, P.; Deryng, D.; Elliott, J.; Folberth, C.; Khabarov, N.; Müller, C.; et al. Consistent negative response of US crops to high temperatures in observations and crop models. Nat. Commun. 2017, 8, 13931. [Google Scholar] [CrossRef]
- Akhavizadegan, F.; Ansarifar, J.; Wang, L.; Huber, I.; Archontoulis, S.V. A time-dependent parameter estimation framework for crop modeling. Sci. Rep. 2021, 11, 11437. [Google Scholar] [CrossRef]
- Keating, B.A.; Robertson, M.J.; Muchow, R.C.; Huth, N.I. Modelling sugarcane production systems I. Development and performance of the sugarcane module. Field Crop. Res. 1999, 61, 253–271. [Google Scholar] [CrossRef]
- Sexton, J.; Everingham, Y.L.; Inman-Bamber, G. A global sensitivity analysis of cultivar trait parameters in a sugarcane growth model for contrasting production environments in Queensland, Australia. Eur. J. Agron. 2017, 88, 96–105. [Google Scholar] [CrossRef]
- Preecha, K.; Sakai, K.; Pisanjaroen, K.; Sansayawichai, T.; Cho, T.; Nakamura, S.; Nakandakari, T. Calibration and Validation of Two Crop Models for Estimating Sugarcane Yield in Northeast Thailand. Trop. Agric. Dev. 2016, 60, 31–39. [Google Scholar]
- Mthandi, J.; Kahimba, F.C.; Tarimo, A.K.; Salim, B.A.; Lowole, M.W. Modification, Calibration and Validation of APSIM to Suit Maize (Zea mays L.) Production System: A Case of Nkango Irrigation Scheme in Malawi. Am. J. Agric. For. 2014, 13, 1–11. [Google Scholar]
- Sun, H.; Zhang, X.; Wang, E.; Chen, S.; Shao, L.; Qin, W. Assessing the Contribution of Weather and Management to the Annual Yield Variation of Summer Maize Using APSIM in the North China Plain. Field Crop. Res. 2016, 194, 94–102. [Google Scholar] [CrossRef]
- Seidel, S.J.; Palosuo, T.; Thorburn, P.; Wallach, D. Towards Improved Calibration of Crop Models—Where Are We Now and Where Should We Go? Eur. J. Agron. 2018, 94, 25–35. [Google Scholar] [CrossRef]
- Harrison, M.T.; Roggero, P.P.; Zavattaro, L. Simple, Efficient and Robust Techniques for Automatic Multi-Objective Function Parameterisation: Case Studies of Local and Global Optimisation Using APSIM. Environ. Model. Softw. 2019, 117, 109–133. [Google Scholar] [CrossRef]
- Cui, W.; Nie, Z.; Li, G.; Yuan, J. Optimization of Parameters Related to Grain Growth of Spring Wheat in Dryland Based on the Next-Generation APSIM. Agronomy 2023, 13, 1915. [Google Scholar] [CrossRef]
- Guo, D.; Olesen, J.E.; Pullens, J.W.; Guo, C.; Ma, X. Calibrating AquaCrop model using genetic algorithm with multi-objective functions applying different weight factors. Agron. J. 2021, 113, 1420–1438. [Google Scholar] [CrossRef]
- Bandara, W.B.M.A.C.; Sakai, K.; Nakandakari, T.; Kapetch, P.; Anan, M.; Nakamura, S.; Setouchi, H.; Rathnappriya, R.H.K. Global Optimization of Cultivar Trait Parameters in the Simulation of Sugarcane Phenology Using Gaussian Process Emulation. Agronomy 2021, 11, 1379. [Google Scholar] [CrossRef]
- Wang, W.G.; Luo, L.Z.; Wang, W.E.; Zhang, Z.W. Reducing greenhouse gas emissions while maintaining yield in the croplands of Huang-Huai-Hai Plain, China. Agr. For. Meteorol. 2018, 260, 80–94. [Google Scholar] [CrossRef]
- Timothy, H.; Jonathan, P.; Kevin, B. Target—Intensity: Ananalysis of Greenhouse Gas Intensity Targets; World Resources Institute: Washington, DC, USA, 2006; p. 37. [Google Scholar]
- Pan, W.T. A new fruit fly optimization algorithm: Taking the financial distress model as an example. Knowl.-Based Syst. 2012, 26, 69–74. [Google Scholar] [CrossRef]
- Ranjan, R.K.; Kumar, V. A systematic review on fruit fly optimization algorithm and its applications. Artif. Intell. Rev. 2023, 56, 13015–13069. [Google Scholar] [CrossRef]
- Qisong, Q.; Gening, X.; Xiaoning, F.; Jun, W. A new type bionic global optimization: Construction and application of modified fruit fly optimization algorithm. Proc. Inst. Mech. Eng. Part B-J. Eng. Manuf. 2015, 229, 1614–1621. [Google Scholar] [CrossRef]
- Huang, H.; Tao, D.; Wei, X.; Zhou, Y. Adaptive Image Enhancement Algorithm Based on Variable Step Fruit Fly Optimization Algorithm and Nonlinear Beta Transform. Biomimetics 2023, 8, 212. [Google Scholar] [CrossRef] [PubMed]
- Keating, B.A. APSIM’s origins and the forces shaping its first 30 years of evolution: A review and reflections. Agron. Sustain. Dev. 2024, 44, 24. [Google Scholar] [CrossRef]
- Baggs, E.M.; Smales, C.L.; Bateman, E.J. Changing pH shifts the microbial source as well as the magnitude of N2O emission from soil. Biol. Fert. Soils. 2010, 46, 793–805. [Google Scholar] [CrossRef]
- Wrage, N.; Groenigen, J.W.; Oenema, O.; Baggs, E.M. A novel dual-isotope labelling method for distinguishing between soil sources of N2O. Rapid Commun. Mass Spectrom. 2005, 19, 3298–3306. [Google Scholar] [CrossRef]
- Parton, W.J.; Holland, E.A.; Del Grosso, S.J.; Hartman, M.D.; Martin, R.E.; Mosier, A.R.; Schimel, D.S. Generalized model for NOx and N2O emissions from soils. J. Geophys. Res. Atmos. 2001, 106, 17403–17419. [Google Scholar] [CrossRef]
- Del Grosso, S.J.; Ojima, D.S.; Parton, W.J.; Stehfest, E.; Heistemann, M.; DeAngelo, B.; Rose, S. Global scale DAYCENT model analysis of greenhouse gas emissions and mitigation strategies for cropped soils. Glob. Planet. Chang. 2009, 67, 44–50. [Google Scholar] [CrossRef]
- Thorburn, P.J.; Biggs, J.S.; Collins, K.; Probert, M.E. Using the APSIM model to estimate nitrous oxide emissions from diverse Australian sugarcane production systems. Agric. Ecosyst. Environ. 2010, 136, 343–350. [Google Scholar] [CrossRef]
- Guo, Q.; Wu, W. Application of parameter optimization methods based on Kalman formula to the soil—Crop system model. Int. J. Environ. Res. Public Health 2023, 20, 4567. [Google Scholar] [CrossRef] [PubMed]
- Wang, Y.; Huang, D.; Sun, K.; Shen, H.; Xing, X.; Liu, X.; Ma, X. Multiobjective optimization of regional irrigation and nitrogen schedules by using the CERES-Maize model with crop parameters determined from the remotely sensed leaf area index. Agric. Water Manag. 2023, 286, 108386. [Google Scholar] [CrossRef]
- Wu, G.; Liang, F.; Wu, Q.; Feng, X.G.; Shang, W.D.; Li, H.W.; Song, H. Soil pH differently affects N2O emissions from soils amended with chemical fertilizer and manure by modifying nitrification and denitrification in wheat-maize rotation system. Biol. Fert. Soils. 2024, 60, 101–113. [Google Scholar] [CrossRef]
- Cao, H.; Gao, D.; Zhang, W.; Zhang, W.; Chen, J.; Li, W.; Wang, F. Developmental analysis and application examples for agricultural models. Smart Agric. 2020, 2, 147. [Google Scholar]
- Rafique, R.; Kumar, S.; Luo, Y.; Kiely, G.; Asrar, G. An algorithmic calibration approach to identify globally optimal parameters for constraining the DayCent model. Ecol. Modell. 2015, 297, 196–200. [Google Scholar] [CrossRef]
- Tang, Y.; Qiao, Y.; Ma, Y.; Huang, W.; Komal, K.; Miao, S. Quantifying Greenhouse Gas Emissions in Agricultural Systems: A Comparative Analysis of Process Models. Ecol. Model. 2024, 490, 110646. [Google Scholar] [CrossRef]
- Li, T.T.; Zhang, W.; Wang, J.; Zhang, W.; Wang, G.C.; Xu, J.J.; Zhang, Q. Parameterizing an Agricultural Production Model for Simulating Nitrous Oxide Emissions in a Wheat–Maize System in the North China Plain. Atmos. Oceanic Sci. Lett. 2016, 9, 403–410. [Google Scholar] [CrossRef]






| Symbol | Name |
|---|---|
| Rnit | nitrification rate |
| Kmax | maximum nitrification rate |
| NH4 | soil ammonium ion concentration |
| KNH4 | NH4 concentration for half the maximum response to [NH4] |
| f(w) | soil water limiting factor |
| f(T) | temperature limiting factor |
| f(pH) | a function of pH limit |
| N2Odenit | N2O emission during denitrification |
| Rdenit | denitrification rate |
| N2 | Nitrogen oxides |
| Kdenit | denitrification coefficient |
| NO3 | amount of NO3-N present in the soil |
| CA | active carbon present |
| Parameter | Default Value | Range |
|---|---|---|
| Soil nitrification potential (mg·kg−1·day−1) | 40 | [6, 60] |
| The range of concentration in KNH4 of ammonia and nitrogen at semi-maximum utilization efficiency (mg·kg−1) | 90 | [6, 186] |
| The proportion of nitrogen loss to N2O during the nitrification process (unitless) | 0.002 | [0.001, 0.005] |
| Denitrification coefficient (unitless) | 0.0006 | [0.0005, 0.0018] |
| Power term P for calculating the denitrification water coefficient (unitless) | 1 | [0.5, 5] |
| Parameter | Default Value | Optimized Value |
|---|---|---|
| Soil nitrification potential (mg·kg−1·day−1) | 40 | 6.63 |
| The range of concentration in KNH4 of ammonia and nitrogen at semi-maximum utilization efficiency (mg·kg−1) | 90 | 112.4 |
| The proportion of nitrogen loss to N2O during the nitrification process (unitless) | 0 | 0.002 |
| Denitrification coefficient (unitless) | 0.0006 | 0.0009 |
| Power term P for calculating denitrification water coefficient (unitless) | 1 | 3.58 |
| Model Parameter | R2 | NRMSE |
|---|---|---|
| Default | 0.413 | 17.1% |
| After optimization | 0.739 | 11.4% |
Disclaimer/Publisher’s Note: The statements, opinions and data contained in all publications are solely those of the individual author(s) and contributor(s) and not of MDPI and/or the editor(s). MDPI and/or the editor(s) disclaim responsibility for any injury to people or property resulting from any ideas, methods, instructions or products referred to in the content. |
© 2024 by the authors. Licensee MDPI, Basel, Switzerland. This article is an open access article distributed under the terms and conditions of the Creative Commons Attribution (CC BY) license (https://creativecommons.org/licenses/by/4.0/).
Share and Cite
Dong, L.; Mu, S.; Li, G. Optimization of an N2O Emission Flux Model Based on a Variable-Step Drosophila Algorithm. Agronomy 2024, 14, 2279. https://doi.org/10.3390/agronomy14102279
Dong L, Mu S, Li G. Optimization of an N2O Emission Flux Model Based on a Variable-Step Drosophila Algorithm. Agronomy. 2024; 14(10):2279. https://doi.org/10.3390/agronomy14102279
Chicago/Turabian StyleDong, Lixia, Shujia Mu, and Guang Li. 2024. "Optimization of an N2O Emission Flux Model Based on a Variable-Step Drosophila Algorithm" Agronomy 14, no. 10: 2279. https://doi.org/10.3390/agronomy14102279
APA StyleDong, L., Mu, S., & Li, G. (2024). Optimization of an N2O Emission Flux Model Based on a Variable-Step Drosophila Algorithm. Agronomy, 14(10), 2279. https://doi.org/10.3390/agronomy14102279

