A VBA-Based Field Water Balance Model for Efficient Irrigation Water Management of Corn (Zea mays L.)
Abstract
1. Introduction
2. Materials and Methods
2.1. Site Description, Characterization, and Data Acquisition
2.2. Development of the Model
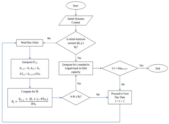
2.2.1. Model Description and Conceptual Framework
2.2.2. Water Balance Model Subcomponents, Data Requirements, Interface, and Database
Plant Subcomponent
Evapotranspiration Subcomponent
Effective Rainfall Subcomponent
- (a)
- Shallow-rooted crops
- If Pt < 3 mm, Pet = 0
- If 3 mm < Rt < (ETa + RTd), Pet = C × Pt
- If Pt ≥ (ETa +RTd), Pet = ETa + RTd = ETa + (SMCp − SMi − It)
- (b)
- Medium-rooted crops
- If Pt < 5 mm, Pet = 0
- If 5 mm < Pt < (ETa + RTd), Pet = C × Pt
- If Pt ≥ (ETa +RTd), Pet = ETa + RTd = ETa + (SMCp − SMi − It)
Soil Water Dynamics Subcomponent
Irrigation Subcomponent
Database Development and Management System
Graphical User Interface
2.3. Model Calibration, Sensitivity Analysis, and Validation
2.4. Model Simulations
3. Results and Discussion
3.1. Model Calibration and Sensitivity Analysis
3.2. Model Testing and Validation
3.3. Model Simulations under Various Rainfall Scenarios
4. Conclusions
Author Contributions
Funding
Institutional Review Board Statement
Informed Consent Statement
Data Availability Statement
Conflicts of Interest
References
- Gerpacio, R.V.; Labios, D.J.; Labios, R.; Diangkinay, E.I. Maize in the Philippines: Production Systems, Constraints, and Research Priorities; CIMMYT: Mexico, D.F., Mexico, 2004. [Google Scholar]
- Philippine Statistic Authority. Agricultural Indicators System: Economic Growth. 2019. Available online: https://psa.gov.ph/sites/default/files/ais_eco_growth_agri%202019.pdf (accessed on 6 October 2021).
- Philippine Statistic Authority. Palay and Corn: Volume of Production by Ecosystem/Croptype, by Quarter, by Semester, by Region and by Province, 1987-2020 by Ecosystem/Croptype, Geolocation, Year and Period. 2021. Available online: https://openstat.psa.gov.ph/PXWeb/pxweb/en/DB/DB__2E__CS/0012E4EVCP0.px/?rxid=391dcbba-b903-4080-a731-a982b75b6a08 (accessed on 8 October 2021).
- Caoili, A.A. Irrigation Management for Corn Production; Paper written for UPCA/NFAC training program on Multiple Cropping Strategies in Upland Crops Production. (Mimeographed); University of the Philippines Los Baños, College, Laguna: Quezon City, Philippines, 1974. [Google Scholar]
- Jones, J.W.; Antle, J.M.; Basso, B.O.; Boote, K.J.; Conant, R.T.; Foster, I.; Godfray, H.C.J.; Herrero, M.; Howitt, R.E.; Janssen, S.; et al. Brief history of agricultural system models. Agric. Syst. 2017, 155, 240–254. [Google Scholar] [CrossRef] [PubMed]
- Cablayan, D.; Valera, A. Irrigated Diversified Cropping Constraints in the Philippines: A Preliminary Study; IIMI Annual Report; International Water Management Institute: Colombo, Sri Lanka, 1993; pp. 197–231. [Google Scholar]
- National Economic and Development Authority. The National Irrigation Master Plan (2020–2030). 2021. Available online: https://www.nia.gov.ph/content/nimp-abridged-version (accessed on 3 March 2023).
- Ragab, R.A. Holistic Generic Integrated Approach for Irrigation, Crop and Field Management: The SALTMED Model. Environ. Model. Softw. 2002, 17, 345–361. [Google Scholar] [CrossRef]
- Abd El Baki, H.M.; Fujimaki, H. An Evaluation of a New Scheme for Determination of Irrigation Depths in the Egyptian Nile Delta. Water 2021, 13, 2181. [Google Scholar] [CrossRef]
- Pereira, L.S.; Teodoro, P.R.; Rodrigues, P.N.; Teixeira, J.L. Irrigation Scheduling Simulation: The Model Isareg. In Tools for Drought Mitigation in Mediterranean Regions; Springer: Dordrecht, The Netherlands, 2003; pp. 161–180. [Google Scholar] [CrossRef]
- Zhou, J.; Cheng, G.; Li, X.; Hu, B.X.; Wang, G. Numerical modeling of wheat irrigation using coupled HYDRUS and WOFOST models. Soil Sci. Soc. Am. J. 2012, 76, 648–662. [Google Scholar] [CrossRef]
- Todorovic, M.; Riezzo, E.E.; Buono, V.; Zippitelli, A.; Galiano, A.; Cantore, V. Hydro-tech: An automated smart-tech decision support tool for eco-efficient irrigation management. Int. Agric. Eng. J. 2016, 25, 44–56. [Google Scholar]
- George, B.A.; Shende, S.A.; Raghuwanshi, N. Development and testing of an irrigation scheduling model. Agric. Water Manag. 2000, 46, 121–136. [Google Scholar] [CrossRef]
- Painagan, M.S.; Ella, V.B. Modeling the Impact of Deficit Irrigation on Corn Production. Sustainability 2022, 14, 10401. [Google Scholar] [CrossRef]
- Allen, R.; Pereira, L.; Raes, D.; Smith, M. Crop evapotranspiration. Guidelines for Computing Crop Water Requirements; FAO Irrigation Drainage Paper No. 56; Food and Agriculture Organization of the United Nations: Rome, Italy, 1998; Volume 56, pp. 26–40. [Google Scholar]
- USDA. National Irrigation Handbook; USDA: Washington, DC, USA, 1997. [Google Scholar]
- Hansen, V.E.; Israelsen, O.W.; Stringham, G.E. Irrigation Principles and Practices, 4th ed.; Wiley: New York, NY, USA, 1980. [Google Scholar]
- Hillel, D. Computer Simulation of Soil-Water Dynamics: A Compendium of Recent Work; International Development Research Centre: Ottawa, ON, Canada, 1977. [Google Scholar]
- Jianqiang, H.; Dukes, M.; Hochmuth, G.; Jones, J.; Graham, W. Identifying irrigation and nitrogen best management practices for sweet corn production on sandy soils using CERES-Maize model. Agric. Water Manag. 2012, 109, 61–70. [Google Scholar] [CrossRef]
- Ali, M.H.; Mubarak, S. Effective Rainfall Calculation Methods for Field Crops: An Overview, Analysis and New Formulation. Asian Res. J. Agric. 2017, 7, 1–12. [Google Scholar] [CrossRef]
- Saxton, K.E.; Rawls, W.J.; Romberger, J.S.; Papendick, R.I. Estimating Generalized Soil-water Characteristics from Texture. Soil Sci. Soc. Am. J. 1986, 50, 1031–1036. [Google Scholar] [CrossRef]
- Saxton, K.E.; Rawls, W.J. Soil Water Characteristic Estimates by Texture and Organic Matter for Hydrologic Solutions. Soil Sci. Soc. Am. J. 2006, 70, 1569. [Google Scholar] [CrossRef]
- Moriasi, D.N.; Arnold, J.G.; van Liew, M.W.; Bingner, R.L.; Harmel, R.D.; Veith, T.L. Model evaluation guidelines for systematic quantification of accuracy in watershed simulations. Trans. ASABE 2007, 50, 885–900. [Google Scholar] [CrossRef]
- Botchkarev, A. A new typology design of performance metrics to measure errors in machine learning regression algorithms. Interdiscip. J. Inf. Knowl. Manag. 2019, 14, 45–79. [Google Scholar] [CrossRef] [PubMed]
- Ramanarayanan, T.S.; Williams, J.R.; Dugas, W.A.; Hauck, L.M.; McFarland, A.M.S. Using APEX to Identify Alternative Practices for Animal Waste Management; ASAE Paper No. 972209; ASAE: St. Joseph, MI, USA, 1997. [Google Scholar]
- Santhi, C.; Arnold, J.G.; Williams, J.R.; Dugas, W.A.; Srinivasan, R.; Hauck, L.M. Validation of the SWAT model on a large river basin with point and nonpoint sources. J. Am. Water Resour. Assoc. 2001, 37, 1169–1188. [Google Scholar] [CrossRef]
- Singh, J.; Knapp, H.V.; Demissie, M. Hydrologic Modeling of the Iroquois River Watershed Using HSPF and SWAT; ISWS CR 2004-08; Illinois State Water Survey: Champaign, IL, USA, 2004; Available online: www.sws.uiuc.edu/pubdoc/CR/ ISWSCR2004-08.pdf (accessed on 8 September 2005).
- Motovilov, Y.G.; Gottschalk, L.; England, K.; Rodhe, A. Validation of distributed hydrological model against spatial observations. Agric. For. Meteorol. 1999, 98–99, 257–277. [Google Scholar] [CrossRef]
- Hawley, M.E.; McCuen, R.H.; Jackson, T.J. Volume-accuracy relationship in soil moisture sampling. J. Irrig. Drain. Div. 1982, 108, 1–11. [Google Scholar] [CrossRef]
- Schmitz, M.; Sourell, H. Variability in soil moisture measurements. Irrig. Sci. 2000, 19, 147–151. [Google Scholar] [CrossRef]
- Li, T.; Zhang, J.F.; Xiong, S.Y. The spatial variability of soil water content in a potato field before and after spray irrigation in arid northwestern China. Water Sci. Tech. Water Supply 2020, 20, 860–870. [Google Scholar] [CrossRef]









| Layer | Depth (m) | Moisture Content at Field Capacity (cm3 cm−3) | Moisture Content at Permanent Wilting Point (cm3 cm−3) | Texture | Sand (%) | Clay (%) |
|---|---|---|---|---|---|---|
| 1 | 0.00–0.30 | 0.323 | 0.157 | Clay Loam | 36.6 | 37.0 |
| 2 | 0.30–0.45 | 0.321 | 0.155 | Clay Loam | 37.0 | 40.1 |
| 3 | 0.45–0.60 | 0.325 | 0.160 | Sandy Clay Loam | 55.7 | 27.0 |
| 4 | 0.60–1.00 | 0.330 | 0.153 | Clay Loam | 41.6 | 39.4 |
| Growth Stage | Maximum Allowable Depletion (%) | Effective Rooting Depth (mm) |
|---|---|---|
| Initial | 55 | 300 |
| Crop Development | 50 | 450 |
| Mid-season | 50 | 600 |
| Late-season | 60 | 600 |
| Layer | Soil Depth (m) | Texture | Sand (%) | Clay (%) |
|---|---|---|---|---|
| 1 | 0.3 | Clay Loam | 42.39 | 31.00 |
| Pot | Moisture Content, Volume Basis (m3/m3) |
|---|---|
| 1 | 0.271 |
| 2 | 0.268 |
| 3 | 0.274 |
| Plot | Layer | Moisture Content, Volume Basis (m3/m3) |
|---|---|---|
| 1 | 1 | 0.254 |
| 2 | 0.263 | |
| 3 | 0.325 | |
| 4 | 0.330 | |
| 2 | 1 | 0.256 |
| 2 | 0.260 | |
| 3 | 0.325 | |
| 4 | 0.330 | |
| 3 | 1 | 0.248 |
| 2 | 0.256 | |
| 3 | 0.325 | |
| 4 | 0.330 | |
| 4 | 1 | 0.254 |
| 2 | 0.263 | |
| 3 | 0.325 | |
| 4 | 0.330 |
| Plot | Mean Absolute Error (mm) | Root Mean Square Error (mm) | Normalized Root Mean Square Error | Nash–Sutcliffe Efficiency |
|---|---|---|---|---|
| 1 | 12.01 | 13.12 | 0.196 | 0.637 |
| 2 | 9.81 | 11.32 | 0.171 | 0.698 |
| 3 | 9.85 | 11.29 | 0.157 | 0.788 |
| 4 | 9.71 | 11.51 | 0.167 | 0.747 |
| Plot | Mean Absolute Error (mm) | Root Mean Square Error (mm) | Normalized Root Mean Square Error | Nash–Sutcliffe Efficiency |
|---|---|---|---|---|
| 1 | 5.76 | 6.83 | 0.102 | 0.901 |
| 2 | 7.14 | 8.56 | 0.129 | 0.827 |
| 3 | 6.87 | 8.12 | 0.113 | 0.891 |
| 4 | 6.46 | 8.11 | 0.118 | 0.874 |
Disclaimer/Publisher’s Note: The statements, opinions and data contained in all publications are solely those of the individual author(s) and contributor(s) and not of MDPI and/or the editor(s). MDPI and/or the editor(s) disclaim responsibility for any injury to people or property resulting from any ideas, methods, instructions or products referred to in the content. |
© 2023 by the authors. Licensee MDPI, Basel, Switzerland. This article is an open access article distributed under the terms and conditions of the Creative Commons Attribution (CC BY) license (https://creativecommons.org/licenses/by/4.0/).
Share and Cite
Sadsad, J.S.; Ella, V.B.; Lampayan, R.M.; Sta. Cruz, P.C. A VBA-Based Field Water Balance Model for Efficient Irrigation Water Management of Corn (Zea mays L.). Agronomy 2023, 13, 751. https://doi.org/10.3390/agronomy13030751
Sadsad JS, Ella VB, Lampayan RM, Sta. Cruz PC. A VBA-Based Field Water Balance Model for Efficient Irrigation Water Management of Corn (Zea mays L.). Agronomy. 2023; 13(3):751. https://doi.org/10.3390/agronomy13030751
Chicago/Turabian StyleSadsad, Jeric S., Victor B. Ella, Rubenito M. Lampayan, and Pompe C. Sta. Cruz. 2023. "A VBA-Based Field Water Balance Model for Efficient Irrigation Water Management of Corn (Zea mays L.)" Agronomy 13, no. 3: 751. https://doi.org/10.3390/agronomy13030751
APA StyleSadsad, J. S., Ella, V. B., Lampayan, R. M., & Sta. Cruz, P. C. (2023). A VBA-Based Field Water Balance Model for Efficient Irrigation Water Management of Corn (Zea mays L.). Agronomy, 13(3), 751. https://doi.org/10.3390/agronomy13030751

