Abstract
Arginine-rich Tandem Zinc Finger (RR-TZF) proteins make up a plant-specific superfamily that participates in plant development, while their roles in cotton fiber development remain to be explored. In this study, we identified an RR-TZF protein-coding gene, GhTZF2, containing two CCCH domains (C-X7-C-X5-C-X3-H-X16-C-X5-C-X4-C-X3-H) and one RR domain at the N-terminus of the two CCCH domains, by comparing the differences of chromatin H3K4me3 modifications between wild-type upland cotton (WT) and the fuzzless-lintless mutant (fl) ovules. GhTZF2 was highly expressed in ovule cells near anthesis, and multiple experiments revealed that GhTZF2 could interact directly with GhMORF8. Homozygotic GhTZF2-knockout cotton lines produced significantly shorter fibers with thinner cell walls. Additionally, comparative transcriptome analysis confirmed that many differentially expressed transcripts contain adenine- and uridine-rich (AU-rich) elements (AREs) in their 3’ untranslated regions (UTR). Together, this study indicated that GhTZF2 may regulate cotton fiber cell development through interacting with GhMORF8, or may be involved in mRNA turnover.
1. Introduction
Upland cotton, one of the most popular economic crops around the world, is the major resource to produce desirable-quality fibers. Thus, it has been the subject of considerable studies in both plant molecular biologics and plant genetics [1]. Histones participate in regulating gene expression in various ways, such as different histone variants and histone modifications [2,3]. As one of the most popular modifications, it was revealed that H3K4me3 mostly occurs as narrow peaks at active promoters near the transcription start sites (TSSs) of transcribing genes, while it spreads more broadly over genes preferentially marked in a given cell type to perform cell-type specific functions [4]. Chromatin immunoprecipitation (ChIP) is a powerful technique for the genome-wide investigation of in vivo correlations between DNA and a wide range of nuclear proteins, including histones and chromatin modifiers, as well as a variety of transcription factors [5].
Typical CCCH zinc finger proteins usually contain one to six CCCH-type zinc finger motifs (three cysteines followed by one histidine with a consensus sequence motif as C-X4-15-C-X4-6-C-X3-H). In plants, 68 and 67 CCCH zinc finger protein genes (AtC3H genes and OsC3H genes, respectively) were first identified through genomic analyses in Arabidopsis thaliana and Oryza sativa L., respectively [6]. During the following decades, CCCH zinc finger proteins in other plants were gradually identified [7,8,9,10,11,12,13,14,15,16,17,18,19] (Table S1). Among them, tandem CCCH zinc finger (TZF) proteins make up a large subfamily. Generally, they are featured with two identical CCCH zinc fingers separated by 16~18 amino acids and spread widely in eukaryotes. In humans, there are only three TZF members consisting of TTP, ZFP36L1 (TIS11b, Berg36, ERF-1, and BRF-1), and ZFP36L2 (TIS11d, ERF-2, and BRF-2). Furthermore, all of them are characterized by two identical C-X8-C-X5-C-X3-H motifs which are capable of binding specific RNA motifs [20,21]. Meanwhile, a much higher number of TZFs has been found in plants. Except for the same TZF motif as in humans, plants also contain an exclusively plant-specific TZF motif consisting of C-X7/8-C-X5-C-X3-H-X16-C-X5-C-X4-C-X3-H. Additionally, plant TZFs are over-represented by the class of RR-TZF proteins which contain the aforementioned unique TZF domain preceded by an arginine-rich (RR) domain [22]. Most TZF proteins were clarified to be able to bind ARE or ARE-like motifs within the 3’ UTR of mRNAs, and regulate RNA turnover in cytoplasmic foci [23,24,25]. Moreover, they have also been revealed to be able to affect many aspects of plant growth, development, and stress responses [18,23,26,27,28,29,30,31,32,33,34,35,36,37]. In cotton, GhZFP1 encodes a nuclear-localized TZF protein containing a “C-X8-C-X5-C-X3-H-X18-C-X5-C-X4-C-X3-H” motif, and it may act as an important regulator in plant responses to abiotic and biotic stresses by interacting with GZIRD21A and GZIPR5 [38]. Another TZF protein, GhTZF1, was reported to regulate drought stress responses and to delay leaf senescence by inhibiting reactive oxygen species (ROS) accumulation in transgenic Arabidopsis [39]. However, whether the TZF proteins could regulate cotton fiber development remains unknown.
Using ChIP against H3K4me3 followed by high-throughput sequencing (ChIP-Seq) in both Gossypium hirsutum wild-type and fuzzless-lintless mutant (fl), we focused on a novel tandem CCCH zinc finger gene, GhTZF2, showing significant differences in chromatin H3K4me3 modification level, as well as the DNA level between WT and fl. Knockout of GhTZF2 induces shortened fibers and thinner fiber cell walls. Furthermore, experimental results show that GhTZF2 has a direct association with GhMORF8. Meanwhile, the signal of sub-cellular localization of GhTZF2, together with the comparative transcriptome analysis indicated that GhTZF2 may regulate RNA turnover, similar to other reported TZF proteins. These results indicate that GhTZF2 might function in cotton fiber cell development as a partner of GhMORF8 and GhTZF2 might be also involved in other RNA turnover processes. Notably, it was the first time that RR-TZF protein has been reported to regulate cotton fiber development.
2. Materials and Methods
2.1. Sample Collection
The plants of Gossypium hirsutum L. (Xu142) were cultivated under controlled conditions of 15 h light at 32 °C and 9 h dark at 25 °C in the greenhouse of Wuhan University, Hubei, China. Ovules and fibers were collected carefully from developing cotton plants on selected days post-anthesis (DPA). Three biological replicates were prepared for each sample to perform DNA, RNA extraction, and chromatin immunoprecipitation (ChIP)-seq analysis. Nicotiana benthamiana was cultivated in a sterilized soil mixture at 22 °C under 16/8 light/dark conditions for the use.
2.2. Chromatin Immunoprecipitation
The 0 DPA ovules of Gossypium hirsutum L. (including WT and fl) were collected and cross-linked with 1% (w/v) formaldehyde immediately under a vacuum for 30 min. Then, 0.125 M glycine was added under a vacuum for another 10 min to quench the cross-linking reaction. The cross-linked samples were flash-frozen in liquid nitrogen and stored at −80 °C before use. ChIP was conducted with the antibody against H3K4me3 (Abcam, ab8580), mainly as described previously [40]. In brief, 2 g of sample powder was homogenized in 20 mL of Buffer I (0.4 M sucrose, 10 mM Tris-HCl (pH = 8.0), 5 mM β-Me, 1 × proteinase inhibitor cocktail, 2% PVPP). Then, the homogenate was filtered through a 40 μm strainer and centrifuged at 1800× g for 10 min at 4 °C. Supernatant was discarded, and the pellet was resuspended in 20 mL of Buffer II (0.25 M sucrose, 10 mM Tris-HCl (pH = 8.0), 5 mM β-Me, 10 mM MgCl2, 1% TritonX-100, 1 × proteinase inhibitor cocktail) for two times. After centrifuging at 16,000× g for 10 min at 4 °C, the supernatant was discarded and the pellet was resuspended in 10 mL of high-concentration sucrose Buffer III (1.7 M sucrose, 10 mM Tris-HCl (pH = 8.0), 5 mM β-Me, 2 mM MgCl2, 1% TritonX-100, 1 × proteinase inhibitor cocktail). Centrifugation at 16,000× g for 1 h at 4 °C could keep the nuclei in the pellets. With the supernatant discarded, the pellet was resuspended in 10 mL of Nuclei Lysis Buffer (50 mM Tris-HCl (pH = 8.0), 10 mM EDTA, 1% SDS, 1 × proteinase inhibitor cocktail), and an aliquot of the nuclei resuspension (1.2 mL) was transferred into glass tubes for shearing using a Covaris M220™ Focused-ultrasonicator with SonoLab™7.2. The sonication efficiency was assessed using 10 μL of sheared chromatin in comparison with 10 μL of intact genomic DNA. Qualified chromatin was centrifuged at 16,000× g for 10 min at 4 °C. Then, the supernatant was transferred into a new tube for further use. Dynabeads Protein G (ThermoFisher, 10003D) was used for overnight immunoprecipitation. After being washed with a low-salt, and high-salt wash buffer, IP-complex was reverse-crosslinked and ChIP-DNA was purified for the library building.
2.3. ChIP-Seq Library Building and Data Analysis
ChIP-Seq libraries of immunoprecipitated and input samples from two or three replicates were constructed and sequenced with the Illumina HiSequation 3000, following the manufacturer’s recommendations (Illumina). The quality of raw reads was evaluated using FastQC software. After trimming the adaptor sequences and the reads with low-quality scores, clean reads were mapped onto the Gossypium hirsutum PRJNA524970 genome [41] using Bowtie2 [42] with default parameters. The Pearson correlation coefficient was computed using deepTools to determine the correlation among different repeats [43]. Peaks were found using HOMER (v4.10) (Hypergeometric Optimization of Motif EnRichment), with default parameters and the input DNA sample as the control. Annotating peaks was performed with “annotatePeaks.pl” in the HOMER package [44]. The peaks were annotated into exon, intron, promoter (from −1 kb to +100 bp), TTS (from −100 bp to +1 kb), or intergenic regions. The genes (including upstream 1 kb, all gene body regions, and downstream 1 kb) overlapping with identified peaks were considered to have epigenetic modification. For analysis of differentially marked genes between WT and fl, run_DE_analysis.pl script (Bioconductor, Buffalo, NY, USA) was used. Genes with a p-value ≤ 0.05 and a log2-fold change of ≥1 using were considered to be differentially marked genes between WT and fl. A volcano plot for highly significant genes was performed via R packages.
2.4. RNA Extraction and RT-qPCR Analysis
Total RNA from ovules with or without fibers was extracted by using the Tiangen RNAprep Pure Plant Plus Kit (TIANGEN, DP441, Peking, China). The purity and concentration of RNA were detected via the NanoDrop (ThermoScientific, Waltham, MA, USA), and its integrity was evaluated with agarose gel electrophoresis. A total of 1 μg of RNA was used as the template for the synthesis of cDNA first strands, using the PrimeScript™ RT reagent Kit with gDNA Eraser (Takara, RR047A, Tokyo, Japan). Real-time qPCR was used to analyze gene expression levels with the ChamQ Universal SYBR qPCR Master Mix (Vazyme, Q711-02, Nanjing, China). A polyubiquitin gene (GhUBQ7) was regarded as the reference gene to estimate the relative expression values of the genes tested. RT-qPCR data were calculated based on mean values and standard deviations of three replicates. The primers used are listed in Table S6.
2.5. Screening of the Y2H Library and One-to-One Examination
The total RNA of the separated samples from cotton ovules or fibers was extracted with the RNAprep Pure Plant Plus Kit (Polysaccharides and Polyphenolics-rich) (TIANGEN, DP441, Peking, China). Then, mRNA was isolated with the FastTrack MAG mRNA Isolation Kit (Invitrogen, K1580-02, Carlsbad, CA, USA), and the mixed cDNA library for Y2H screening was constructed with the Matchmaker Gold Yeast Two-Hybrid System (Clontech, Cat. no. 630489, Mountain View, CA, USA). GhTZF2 was fused with the GAL4 DNA-binding domain in pGBKT7 to construct the recombinant bait vector. On the premise that there was no significant autoactivation on SD/-Leu/-Trp/-His/-Ade/AbA (QDO/A) cultures and no toxicity on any cultures, pGBKT7 fused with GhTZF2 was co-transformed into Y2HGold and plated on SD/-Trp/-Leu/-His/AbA (TDO/A) medium at 30 °C for 3~5 d. Colonies with a diameter > 2 mm were selected and then retransferred into SD/-Trp/-Leu/-His/-Ade/AbA/X-α-Gal plates. Colonies that turned blue were selected as primary interacting proteins, and Sanger sequencing was conducted after PCR amplification. The full-length CDS sequences of primary interacting proteins were fused with pGADT7 and were co-transformed with pGBKT7-GhTZF2 into Y2HGold yeast cells individually to confirm their interactions. The transformants were grown in SD/-Trp/-Leu and SD/-Trp/-Leu/-His/-Ade media at 30 °C for 3~5 days.
2.6. LCI Assay
To generate the Luciferase complementation imaging (LCI) constructs, the full-length ORFs of GhTZF2 and GhMORF8 were cloned and inserted into linearized JW771 and JW772 vectors, in order to obtain the recombinant construct, GhTZF2-cLUC, and GhMORF8-nLUC. The empty vectors were used as negative controls. All vectors were transformed into tobacco leaves via the A. tumefaciens strain GV3101. After spraying the luciferase substrates on the abaxial surface of leaves, photographs were imaged with the Tanon 5200 luminescence imaging system 10 to 15 min later. The primers used for vector construction are listed in Table S6.
2.7. Sub-Cellular Localization via Transient Transfection into Tobacco Leaves
The coding sequence of GhTZF2 was cloned into the pCAMBIA1300-35S:eGFP vector. The A. tumefaciens GV3101 strain was used to carry the recombinant construct. Amplified Agrobacterium cells were collected by centrifugation, and resuspended in infiltration buffer (10 mM MES-KOH (pH 5.7), 10 mM MgCl2, 200 μM acetosyringone) at OD600 = 1.0, followed by their transfer into tobacco leaves with a needleless syringe. After infiltration, the plants were placed in the dark overnight and then incubated at 23 °C under a photoperiod of 16 h light/8 h dark. Fluorescence was observed under a confocal fluorescence microscope (Leica, Germany). Furthermore, GFP fluorescence was excited at 488 nm and collected at 505 to 545 nm with a gain value of 800. The primers used are listed in Table S6.
2.8. Co-IP Assay
The total soluble protein of tobacco leaves was isolated using extraction buffer (50 mM Tris-MES (pH 8.0), 0.5 M sucrose, 1mM MgCl2, 10 mM EDTA, 5 mM DTT, 1 mM PMSF, 1 × Protease inhibitor Cocktail). The extracts were then incubated with anti-GFP affinity agarose beads (Diaan, IP0057, Wuhan, China) overnight at 4 °C with gentle rotation. Immune complexes were collected by centrifugation and were washed five times in 1 mL of PBS buffer containing 0.1% Nonidet P-40. After resuspension in 40 μL of 2× SDS/PAGE (sodium dodecyl sulfate polyacrylamide gel electrophoresis) sample loading buffer and heated for 10 min at 96 °C for total denaturation, Co-IP proteins were subjected to SDS/PAGE. GhMORF8-eGFP and GhTZF2-mCherry fusion proteins were detected by immunoblotting with an anti-GFP antibody (Diaan, 3057, Wuhan, China) and an anti-mCherry antibody (Diaan, 3099, Wuhan, China), respectively.
2.9. mRNA Libraries Preparation and Transcriptome Analysis
After RNA extraction, qualified samples were sent to the Novogene sequencing company for library building. The Illumina sequencing platform (Illumina HiSeq3000) was used for high-throughput sequencing. Each sample was conducted for three replicates, and a total of 9 libraries were constructed and sequenced to generate about 8 GB paired-end reads (2 × 150 bp). FastQC was used to evaluate the quality of raw reads. After trimming the adaptor sequences and the reads with low-quality scores, clean reads were aligned to the G. hirsutum reference genome (https://www.cottongen.org/species/Gossypium_hirsutum/AD1_WHU, accessed on 4 December 2020) using Hisat2 (version 2.1.0). Stringtie (version 2.0.6) was used to assemble RNA-Seq alignments into potential transcripts. In our study, an FDR (false discovery rate) < 0.05 and a fold-change > 2 were used as significance cut-offs to designate gene expression differences. Furthermore, only those genes identified in all three replicates were considered for the expression analysis. After comparative transcriptome analysis, the RT-qPCR of ten transcripts were chosen to verify the validity of RNA-Seq data. The primers used are listed in Table S6.
3. Results
3.1. Visualizing Genome-Wide Enrichment Profiles of H3K4me3
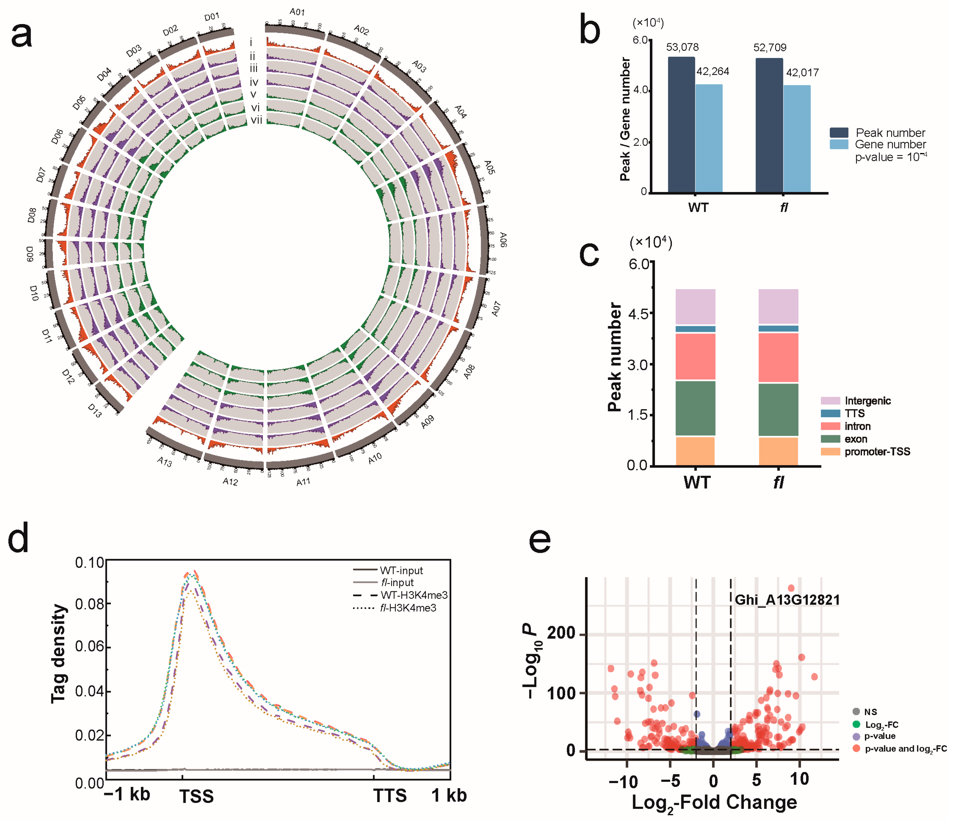
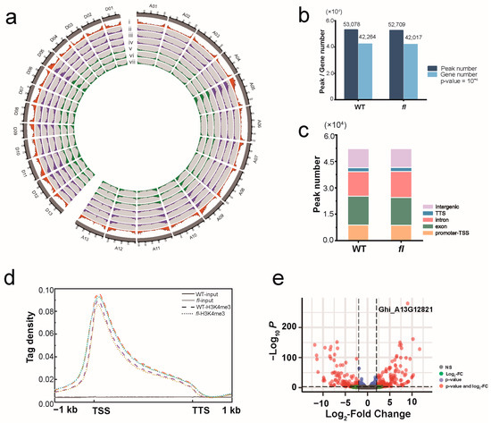
To investigate global distributions of H3K4me3 in both G. hirsutum WT and fl, we conducted H3K4me3-related ChIP-seq with two or three repeats for input samples or ChIP samples, respectively. Pairwise comparisons of the ChIP signals in all repeats showed the high reproducibility of our method (Table S2). By aligning ChIP-Seq reads to the Gossypium hirsutum reference genome using Bowtie2 software, it was found that 91.7% to 98.9% of reads (Table S3, except one repeat of the fl-input samples) were mappable to the genome, which suggested that the sequencing data were of high quality. After visualized in circos-type figures, we found that H3K4me3 markers exhibited genome-wide distribution along all chromosomes in both WT and fl (Figure 1a). At the chromosome level, H3K4me3 was substantially enriched in the distal area while weakly covered in the centromere region, consistent with previous studies. The 53,078 and 52,709 histone modification peaks, covering 42,264 and 42,017 genes, were obtained in WT and fl, respectively, from the ChIP-Seq data using the HOMER package (Figure 1b). The distribution of peaks identified along the 74,350 genes of the whole genome was classified into five classes, including four genic regions (promoter-TSS, exon, intron, and TTS) and intergenic regions. It revealed that H3K4me3 signals were predominantly enriched in the generic regions, especially in promoter-TSS, exon, and intron (Figure 1c). Additionally, along the modified region on the gene body, the signal was stronger downstream near the TSS than in the upstream region and gradually decreased along the gene body to the TTS site (Figure 1d).
Figure 1.
Global analysis of H3K4me3 distribution in WT and fl. (a) Overview of H3K4me3 ChIP-Seq signals along the whole genome. i, gene density; ii~iv, H3K4me3 ChIP-Seq signals from 3 replicates in WT; v~vii, H3K4me3 ChIP-Seq signals from 3 replicates in fl. (b) Total peak numbers and gene numbers marked with H3K4me3 in WT and fl of three replicates, p-value = 10−4. (c) Distribution of H3K4me3 in different functional sub-genomic annotations, namely, promoters-TSS (upstream 1 kb to downstream 100 bp), exons, introns, TTS (upstream 100 bp to downstream 1 kb), and distal intergenic regions. (d) Distribution of H3K4me3 along upland cotton genes in WT and fl. A meta-gene profile was generated using the normalized sequencing density of H3K4me3. The gene body was converted into a percentage with the aim to standardize genes of different lengths. The 1 kb upstream and downstream regions of each gene are included. The signals from the duplicates or triplicates are shown. (e) Volcano plots of identified genes covered with H3K4m3 signal in WT and fl, respectively. Genes enriched significantly in either WT or fl are depicted in red (|Fold change| ≥ 2, p-value < 0.05).
3.2. GhTZF2 Was Identified as a New RR-TZF Genes in Cotton
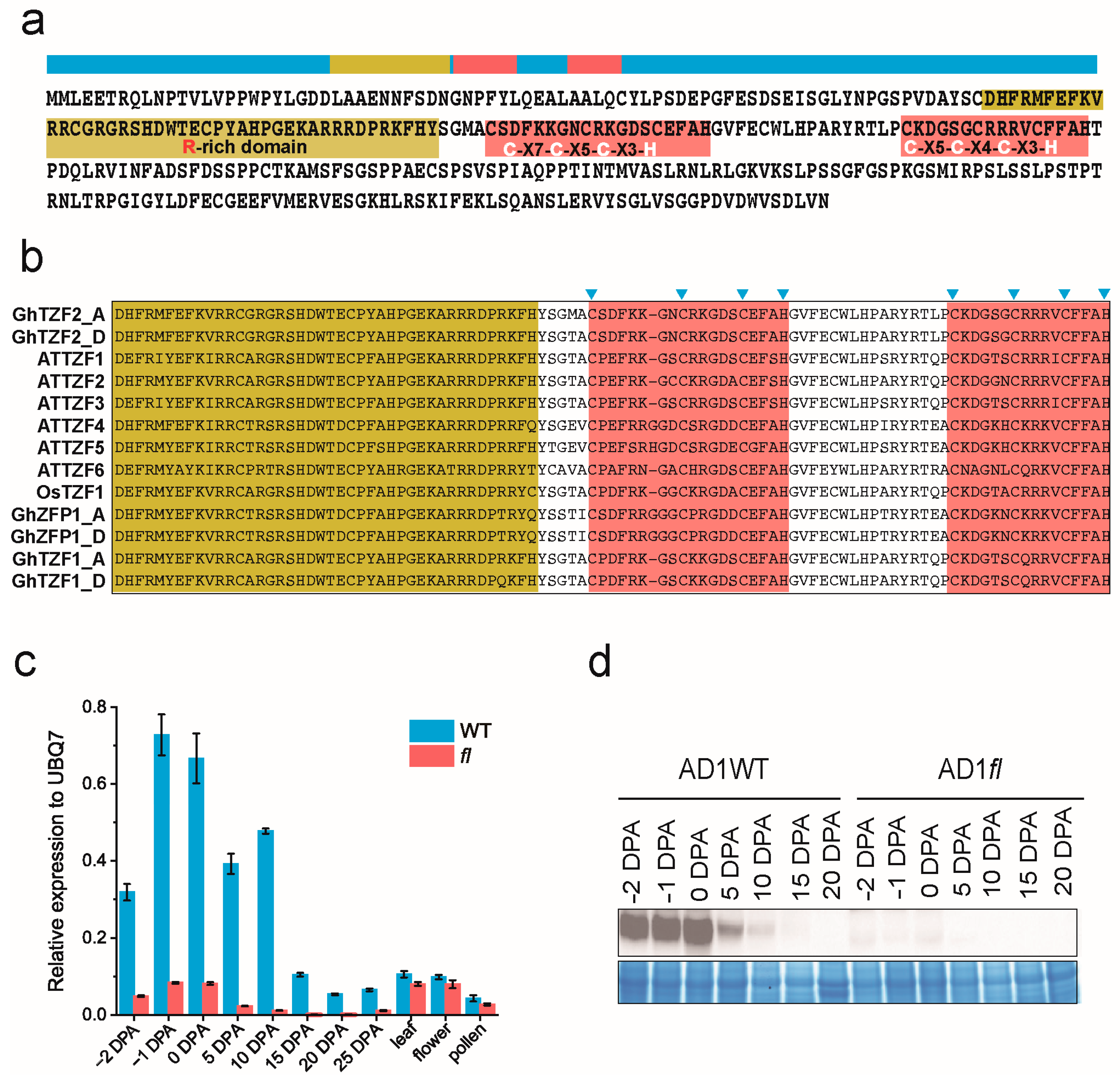
After comparing the genome-wide distribution of H3K4me3, the genes marked with H3K4me3 in WT as well as fl showed a large degree of overlap. However, there are 119 and 80 genes differential marked by H3K4me3 in WT and fl, respectively (log2-fold change ≥ 1, p-value ≤ 0.05, examined in IGV) (Figure 1e, Tables S4 and S5). Among the differentially marked genes, Ghi_A13G12821 had the most considerable difference with H3K4me3 modification between WT and fl: none of the marked signals were found in fl, but it was quite enriched in WT. When visualized in IGV, we found that the gene near Ghi_A13G12821, Ghi_A13G12816, presented the same pattern at the H3K4me3 level between WT and fl. Furthermore, it was noteworthy that the input sample signals indicated that there was a ~23 kb fragment deletion in fl versus WT (Figure 2a). With specific primers, it was confirmed that the ~23 kb fragment deletion existed on Chr_A13 of the fl genome (Figure 2b). Afterwards, Ghi_A13G12816 was predicted as a vacuolar protein sorting-associated protein 32 homolog 2-like, while Ghi_A13G12821 belonged to a plant-specific tandem CCCH zinc-finger (TZF) protein family. Furthermore, it has often been shown that most members of the plant TZF protein family might be associated with specific molecular functions, including DNA and/or RNA binding and protein–protein interactions based on their zinc-finger structure and spacing. It seems that Ghi_A13G12821 might play a much more important role in regulating ovule and/or fiber development. Furthermore, Ghi_A13G12821 presented a higher expression level based on transcriptome data analysis (Figure 2c). Therefore, we chose Ghi_A13G12821 as our target gene for further research. GhTZF2, a name for Ghi_A13G12821, was characterized by a plant-specific RR-TZF feature with two different CCCH domains, C-X7-C-X5-C-X3-H and C-X5-C-X4-C-X3-H, separated by 16 amino acids, as well as a R-rich domain ahead (Figure 3a). When aligned with RR-TZF proteins reported previously in Arabidopsis and rice, they showed quite similar TZF motifs, plus a stretch of extremely conserved 50-amino-acid RR-domain upstream of the TZF motif (Figure 3b and Figure S1).
Figure 2.
GhTZF2 presented a significant difference between WT and fl. (a) Genomic snapshot of the 23 kb deletion locus on chromosome A13, showing H3K4me3 ChIP-Seq signals (green for WT and red for fl, respectively), and input signals as reference (blue for WT and purple for fl). The approximate 23 kb region between the orange dotted lines indicates the H3K4me3 signal discrepancy resulting from the genomic level between WT and fl. (b) Validation of 23 kb deletion on chromosome A13 via PCR amplification. The region between blue dotted lines indicates the 23 kb region discrepancy mentioned above. The two long red boxes indicate flanked regions in both WT and fl. F1~F5 and R1~R5 show the primer locus on the genomic level. (c) The transcription level (FPKM) of Ghi_A13G12816, Ghi_A13G12821 in WT. Data was collected from transcriptome analysis.
Figure 3.
Structural features and expression pattern of GhTZF2. (a) Schematic of GhTZF2 gene structure. The yellow boxes indicate the R-rich domain, and the amber boxes predict the CCCH zinc finger domains. (b) Multiple sequence alignments of GhTZF2 and other plant-specific TZF genes were reported in Arabidopsis, rice, and cotton using the DNAMAN program. A conserved R-rich domain and two CCCH domains are marked in the same colors in (a). Amino acids in CCCH domains were tagged by blue triangles. (c) Verification of the transcription level of GhTZF2 in ovules with or without fibers in different stages, and other tissues of WT and fl, was carried out via qRT-PCR. (d) Western blot analysis of ovules (with or without fibers) from different developmental stages between WT and fl. A positive band with an arrow indicates about 40 kDa. Total proteins in SDS/PAGE gels stained with Coomassie brilliant blue were taken as a control to show the same sample amount.
3.3. GhTZF2 Displayed Differential Expression Pattern in WT
The expression pattern was confirmed via qRT-PCR with cDNAs at different stages of ovules, with or without fibers. Results revealed that GhTZF2 was expressed at nearly the same level in leaves, flowers, and pollen between WT and fl. Meanwhile, in developing ovules with or without fibers, GhTZF2 exhibited quite a different pattern. In total, GhTZF2 was preferentially expressed in WT versus fl. In WT, GhTZF2 displayed the highest level expression during the −1 DPA and 0 DPA ovule and decreased gently along the following development stages from 5 to 10 DPA. Subsequently, a low-level expression was seen from 15 to 25 DPA. Meanwhile, in fl, a low-level expression was observed from −2 DPA to 0 DPA, and it became lower along the development to reach an almost undetectable level after the 10 DPA ovule (Figure 3c). The differential expressions between WT and fl implied that GhTZF2 may participate in fiber initiation and the primary elongation stage. Western blotting was performed to detect the GhTZF2 protein level along the development progress. It was revealed that GhTZF2 accumulated during the −2 DPA to 0 DPA ovule, and decreased along the following development process (Figure 3d).
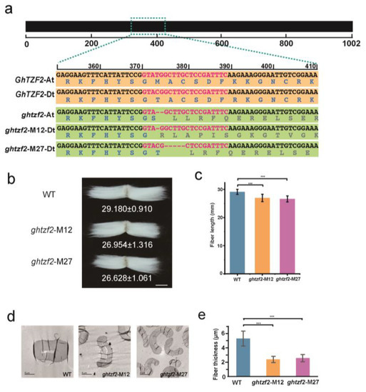
3.4. Morphological Alterations in GhTZF2-Knockout Lines
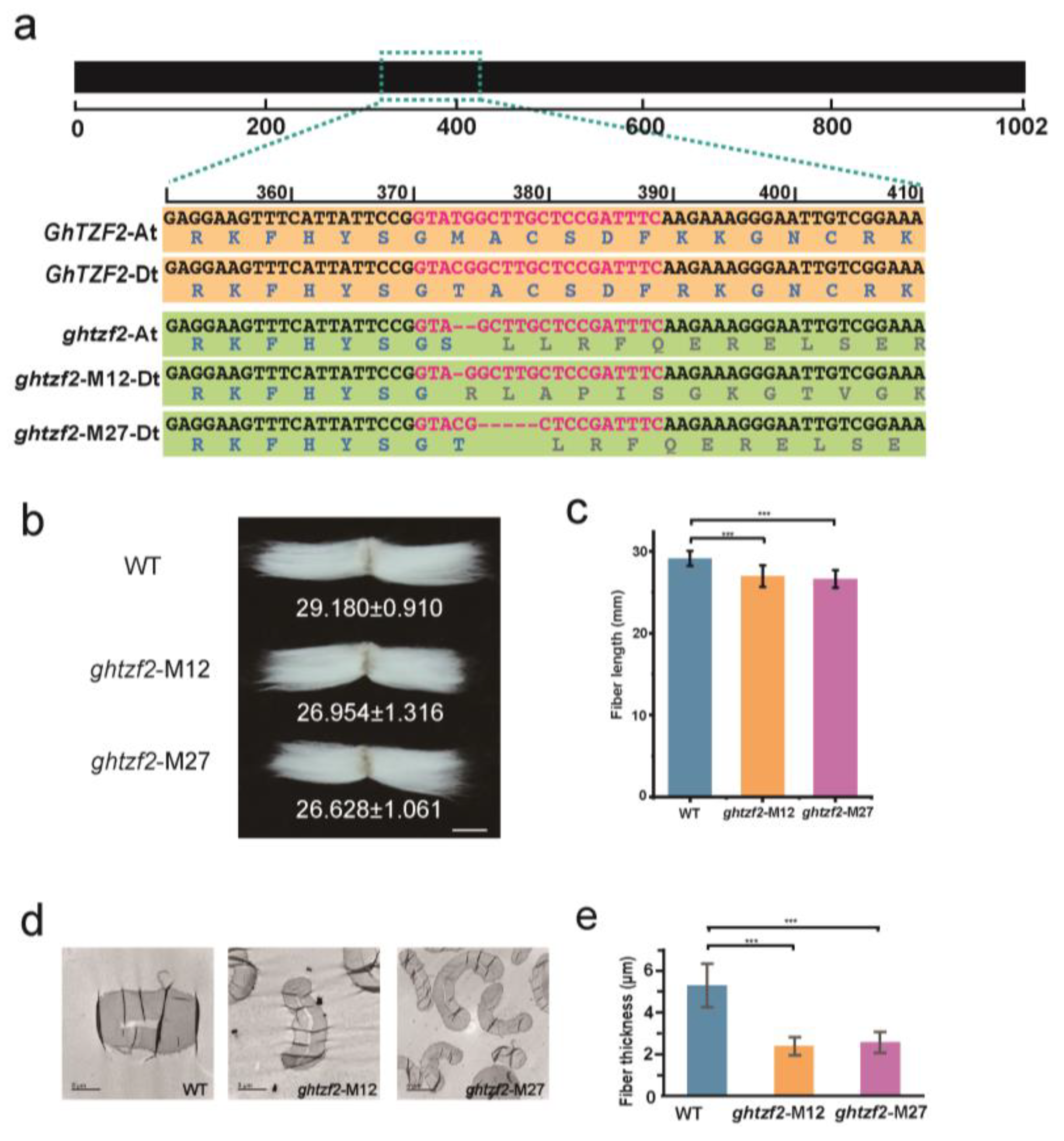
To investigate the role of GhTZF2 genes in cotton, we designed a sgRNA targeting GhTZF2 and constructed a knockout vector to achieve GhTZF2-knockout (CRISPR-Cas9) lines in tetraploid cotton HM-1 background. Two independent knockout lines (ghtzf2-M12 and ghtzf2-M27) were obtained with base deletions at both the DNA and mRNA levels. Furthermore, they were verified with PCR using specifically designed primers (Figure S2a, Table S6). Two GhTZF2-knockout lines both caused frameshift mutations that led to premature termination of the GhTZF2 protein (Figure 4a and Figure S2). Knockout of GhTZF2 led to no detectable defects in plant phenotype (Figure S3a,b). Meanwhile, statistical analysis showed that GhTZF2-knockout lines carried shorter fibers than nontransgenic plants (CK). Compared with wild-type cotton with a fiber length of 29.180 ± 0.910 mm, ghtzf2-M12 and ghtzf2-M27 produced fibers with 26.954 ± 1.316 mm and 26.128 ± 1.061 mm, respectively, which reduced by 2.181 ± 0.405 and 2.552 ± 0.150 mm, respectively (Figure 4b,c). After weighing 100 cotton seeds, data showed that the total fiber weight and seed weight showed no significant alterations (Figure S3c,d). After observations using transmission electron microscopy (TEM), the mature fiber cell wall of ghtzf2 was found to be much thinner than WT (Figure 4d). Calculation data showed that the thickness of the mature fiber cell wall was 2.382 ± 0.426 μm and 2.554 ± 0.488 μm in ghtzf2-M12 and ghtzf2-M27, respectively. They were nearly half of the thickness in WT fibers, or 5.277 ± 1.039 μm (Figure 4e). Meanwhile, it was noticeable that, despite of the significantly reduced thickness, the total cross-sectional area of the fiber cell wall in GhTZF2-knockout lines was actually not much smaller than in WT, due to the bigger circumference (data not calculated). This may contribute to the basically unchanged fiber weight in the absence of GhTZF2 (Figure S3d).
Figure 4.
Sequence mutations and morphological alterations in GhTZF2-knockout lines. (a) Sequence identification of both sub-genome At and sub-genome Dt in ghtzf2-M12, ghtzf2-M27, and WT. In every colored box, the upper line shows the DNA sequence and the lower line shows the amino acid sequence. In both two knockout lines, the base deletions introduce frameshift mutation leading to a premature stop codon. (b,c) Comparison of fiber length among WT, ghtzf2-M12, and ghtzf2-M27. The results were calculated with 60 samples each. Error bars indicate ±SD. *** p < 0.001. (d,e) Comparison of mature fiber cell wall thickness of WT, ghtzf2-M12, and ghtzf2-M27. Samples were observed under TEM. The results were calculated with 60 samples each. Error bars indicate ±SD. *** p < 0.001.
3.5. GhTZF2 Could Interact with GhMORF8
To further explore the molecular mechanism by which GhTZF2 regulates cotton development, we conducted yeast two-hybrid (Y2H) screening to identify GhTZF2-interacted proteins using the cDNA library of cotton ovules with fibers. With GhTZF2 as bait, a total of 32 interacting candidates were obtained. Among the identified proteins, we found a protein, multiple organellar RNA editing factor 8 (MORF8), that could indeed interact with GhTZF2 in the Y2H assay (Figure 5a). Then, we confirmed this interaction by carrying out a luciferase complementation imaging (LCI) assay in leaf epidermal cells of N. benthamiana. In the LCI assay, the luciferase proteins (cLUC and nLUC) fused with GhTZF2 and GhMORF8, respectively, presented strong interaction as well, while none of the control groups with one (nLUC with GhTZF2-cLUC and GhMORF8-nLUC with cLUC) or two empty vectors (nLUC + cLUC) did (Figure 5b). Furthermore, a co-immunoprecipitation (Co-IP) assay was also performed to check the interaction between GhTZF2 and GhMORF8 in vivo. GhMORF8-eGFP and GhTZF2-mCherry were transiently co-expressed in tobacco leaves. After immunoprecipitation of the total proteins of tobacco leaves with anti-eGFP agarose beads, the GhTZF2-mCherry fusion protein was detected from the experimental group (GhMORF8-eGFP and GhTZF2-mCherry), while the sole mCherry protein from the control group (GhMORF8-eGFP and mCherry) was not (Figure 5c). These results demonstrated that GhTZF2 indeed directly interacts with GhMORF8.
Figure 5.
GhTZF2 directly interacted with GhMORF8. (a) Y2H assay of interaction between GhTZF2 and GhMORF8. pGBKT7 and aGADT7 empty vectors were used as controls. (b) LCI assay of interaction between GhTZF2 and GhMORF8. GhTZF2 and GhMORF8 were fused to the carboxyl-terminal and amino-terminal of firefly luciferase (cLUC and nLUC), respectively. The GhTZF2-cLUC and GhMORF8-nLUC constructs were transiently co-expressed in the leaves of N. benthamiana, using nLUC and cLUC as the controls. Fluorescence signal intensities represent their binding activities. The left bars indicate heat map scales. (c) Co-IP of transiently co-expressed GhTZF2-mCherry and GhMORF8-eGFP in N. benthamiana leaves. Soluble protein extracts before (Input) and after (IP and Co-IP) immunoprecipitation with anti-GFP affinity agarose beads were detected by immunoblot with anti-GFP and anti-mCherry antibodies, respectively.
3.6. GhTZF2 Regulates mRNA Turnover by Forming Cytoplasmic Foci
To explore the function of GhTZF2 in plants, we investigated the subcellular localization of GhTZF2. Transient transformation of tobacco leaf epidermal cells is a relatively fast technique to assess the expression of genes of interest. We constructed GhTZF2-eGFP fusion vector under of CaMV 35S promoter and transiently expressed the fusion protein in tobacco leaves. As shown in Figure 6a, green eGFP fluorescence was predominantly accumulated in the cytoplasm shaped as granules with different sizes. It was indicated that GhTZF2 might function in cytoplasmic granules. To further determine the molecular mechanisms by which GhTZF2 affects cotton development, we collected 0 DPA ovules from wild-type and ghtzf2 for RNA sequencing with three replicates. The transcriptome analysis between wild-type and ghtzf2 revealed 424 differentially expressed transcripts (FDR < 0.05; −2 ≥ fold change ≥ 2.0), including 284 down-regulated transcripts and 140 up-regulated transcripts (Figure 6b), suggesting that only a few genes were influenced at the transcription level. RT-qPCR was conducted to validate the reliability of the transcriptome analysis, and results showed that genes identified were indeed down- or up-regulated in GhTZF2-knockout lines as the RNA-Seq data indicated (Figure S4). Among these altered transcripts, we picked their 3’ UTR sequences and searched the ARE motif (“WWWWAUUUAUUUAW”) using FIMO (https://meme-suite.org/meme/tools/fimo, accessed on 16 May 2022). The results showed that about 40% of the transcripts contain ARE-like motifs (Figure 6c). Considering the sub-cellular localization signal from tobacco leaves (Figure 6a), GhTZF2 possibly participates in the formation of cytoplasmic foci and regulates mRNA turnover.
Figure 6.
GhTZF2 is localized in granules and causes differential expression of transcripts containing ARE in 3’ UTR. (a) Sub-cellular localization of GhTZF2 showed granule-shaped signals. Bar = 20 μm. (b) Transcripts altered in GhTZF2-knockout lines through transcriptome analysis. There were 140 transcripts up-regulated and 284 down-regulated. (c) Transcripts altered in GhTZF2-knockout lines were identified to contain ARE motif by FIMO with MOTIF “WWWWAUUUAUUUAW”. ARE, AU-rich element; DETs, Differential Expressed Transcripts.
4. Discussion
4.1. H3K4me3 Analysis Is an Efficient Strategy to Conduct Differentially Expressed Gene Analysis
H3K4me3 is one of the most popular chromatin modifications in eukaryotes from yeast to man, and its levels partly reflect the level of transcription. Resulting from this association, H3K4me3 is often regarded to have an instructive role in the transcription of genes as an ‘activating’ histone modification marker [45,46,47]. In recent years, with the development of next-generation sequencing technology, comparative transcriptome analysis has been applied widely to provide a comprehensive understanding of potential differentially expressed genes that are involved in a wide variety of species or under different treatment conditions [48,49,50]. However, there are a lot of biases and limitations resulting from the reverse transcription and library-building process, resulting in low-level expressed genes such as transcription factors that may be difficult to discover [51]. Usually, histone modification analysis acts as an auxiliary means to illustrate genes’ transcriptional regulation. In cotton, H3K4me3 was confirmed to have positive correlations with DHS (DNase I-hypersensitive site) accessibility in promoter regions [52,53]. Additionally, a genome-wide comparative analysis of H3K4me3 profiles was conducted to discover new transcripts in G. arboreum and G. hirsutum [54]. Here, we conducted a comparison between WT and fl from the histone modification aspect, H3K4me3 level, and efficiently found the differentially expressed genes without superfluous magnification (Tables S4 and S5). Among the WT divergently marked gene lists, GhTZF2, as the most significant one, shows dramatic expression differences between WT and fl (Figure 2a and Figure 3c,d), which indicated its potential role in fiber development. Therefore, comparing the differences at the histone modification level could serve as a new predominant approach to generate differentially expressed gene lists between different samples or under different conditions.
4.2. GhTZF2 Functions to Determine the Fiber Diameter
Cotton fiber development usually includes four distinct yet overlapping stages—initiation, elongation, secondary cell wall biosynthesis, and maturation [55]. After initiation, fibers then undergo extreme anisotropic elongation and limited diametric expansion [55,56]. Additionally, fiber morphogenesis determines the fiber quality for use, such as length, strength, and diameter. The cotton fiber diameter is important to the textile industry because narrower fibers are much better for manufacturing the highest-quality textiles [57]. It has been claimed that fibers have two different types of tip shapes—hemisphere (broad, blunt tips) and tapered (narrow, pointed tips). Furthermore, they are formed once fiber cells initiated their development as isodiametric protrusions from the ovule surface on or near the day of anthesis. The primary tip shape usually determines the final diameter of broad and narrow fibers, respectively [58]. Several genes, such as GhMYB109, GhMYB25, GhMYB25-like, GhHD-1, GhHOX3, and GhJAZ2 play important roles in regulating fiber initiation [59,60,61,62,63,64,65,66]. Recently, CRISPR gene editing technology helps to clarify that MYB25-like determines fiber differentiation and HOX3 determines fiber tip-biased diffuse growth. MYB25-like-knockout lines presented a totally fiberless phenotype, and fibers of HOX3-knockout lines could not normally elongate [67]. Here, we demonstrated that GhTZF2 expressed at the highest level during fiber initiation and gradually decreased in the fiber elongation stage (Figure 3c,d). The knockout of GhTZF2 produced shorter fibers with thinner cell walls (Figure 4b–e). These alterations indicated that GhTZF2 might influence the primary diametric expansion during the fiber initiation as well, but not extramely remarkable as myb25-like or hox3. Therefore, it has been implied that GhTZF2, a novel TZF gene identified in cotton, functions during the early fiber morphogenesis to determine the fiber diameter and also fiber length.
4.3. GhTZF2 Might Be Involved in RNA Editing by Directly Interacting with GhMORF8
In flowering plants, RNA editing converts 30~40 Cs to Us in plastid mRNAs, and more than 400 Cs in mitochondria [68]. It has been revealed that many factors, including Pentatricopeptide Repeat Proteins (PPRs), multiple organelle RNA editing factors (MORF, also known as RIP), organelle RNA recognition motif (ORRM), protoporphyrinogen IX oxidase 1 (PPO1) and organelle zinc finger 1 (OZ1), participate in this editing event [69,70,71,72,73,74]. Previous studies showed that some PPR proteins (such as MEF10 and MEF35), MORF3, ORRM6, and PPO1 all could interact with MORF8 in mitochondria [70,74,75,76,77]. All these reports indicated that MORF8 might serve as a mediator in the RNA editing complex and that the mediating part might need other auxiliary factors. In our study, it was proven that GhTZF2 interacts with GhMORF8 (Figure 5). Meanwhile, it was really confusing that those potential edited sites in mitochondria and plastid induced by MORF8 [78] showed no significant alterations in -1 DPA ovules of GhTZF2-knockout lines compared with the wild type (data not shown). We speculated that there may be several reasons. On the one hand, the RR-TZF protein family contains many members, and they share quite similar domains in amino acid sequences (Figure S1, Table S7), which indicates that they probably have redundant functions. Therefore, the lack caused by the knockout of GhTZF2 might be compensated by other members. On the other hand, RNA editing events have been shown to differ among plant species and are relevant to developmental stages or different environmental conditions [79]. Here, we only checked the RNA editing events in −1 DPA ovules, while GhTZF2/GhMORF8-included RNA editing may occur during other periods, in other tissues, or under some special treatments. These speculations merit further examination through experiments.
Supplementary Materials
The following supporting information can be downloaded at: https://www.mdpi.com/article/10.3390/agronomy13020519/s1, Figure S1: Multiple sequence alignment of RR-TZF proteins in Arabidopsis, rice and cotton; Figure S2: Sequence mutations on GhTZF2-knockout lines; Figure S3: Plant phenotypes and seed/fiber weights of GhTZF2-knockout lines; Figure S4: Verification of the transcription level of genes from RNA-Seq data via RT-qPCR; Table S1: CCCH family member numbers in reported plants; Table S2: Correlation of 3 replicates of WT and fl ChIP-Seq data against H3K4me3; Table S3: The mapping rates of ChIP-Seq sample; Table S4: WT-divergent genes on H3K4me3 level; Table S5: fl-divergent genes on H3K4me3 level; Table S6: Primers used in this study; Table S7: 45 RR-TZF proteins in Gossypium hirsutum.
Author Contributions
Project administration, Z.W.; supervision, Z.W. and Y.Z.; funding acquisition, Y.Z., Z.W. and X.W.; investigation, Y.L.; validation, Y.L., J.H. and W.X.; writing—original draft preparation, Y.L.; writing—review and editing, Y.L., Z.W. and L.Z. All authors have read and agreed to the published version of the manuscript.
Funding
This research was funded by the Natural Science Foundation of China (No. 21602162, No. 31690090, No. 31690091, No. 32200286), National Key R&D Program of China (2022YFF1001400), National Science and Technology Major Project (No. 2016ZX08005003-001) and the China Postdoctoral Science Foundation (2022TQ0240).
Data Availability Statement
The datasets included in this study are available from the author Yang Li and corresponding author Zhiguo Wu upon reasonable request.
Acknowledgments
We thank Wenxuan Zou for assistance with the observations under transmission electron microscope.
Conflicts of Interest
The authors declare no conflict of interest.
References
- Huang, G.; Huang, J.Q.; Chen, X.Y.; Zhu, Y.X. Recent Advances and Future Perspectives in Cotton Research. Annu. Rev. Plant Biol. 2021, 72, 437–462. [Google Scholar] [CrossRef] [PubMed]
- Jenuwein, T.; Allis, C.D. Translating the histone code. Science 2001, 293, 1074–1080. [Google Scholar] [CrossRef]
- Kouzarides, T. Chromatin modifications and their function. Cell 2007, 128, 693–705. [Google Scholar] [CrossRef] [PubMed]
- Benayoun, B.A.; Pollina, E.A.; Ucar, D.; Mahmoudi, S.; Karra, K.; Wong, E.D.; Devarajan, K.; Daugherty, A.C.; Kundaje, A.B.; Mancini, E.; et al. H3K4me3 Breadth Is Linked to Cell Identity and Transcriptional Consistency. Cell 2015, 163, 1281–1286. [Google Scholar] [CrossRef] [PubMed]
- Du, Z.; Li, H.; Wei, Q.; Zhao, X.; Wang, C.; Zhu, Q.; Yi, X.; Xu, W.; Liu, X.S.; Jin, W.; et al. Genome-wide analysis of histone modifications: H3K4me2, H3K4me3, H3K9ac, and H3K27ac in Oryza sativa L. Japonica. Mol. Plant 2013, 6, 1463–1472. [Google Scholar] [CrossRef] [PubMed]
- Wang, D.; Guo, Y.; Wu, C.; Yang, G.; Li, Y.; Zheng, C. Genome-wide analysis of CCCH zinc finger family in Arabidopsis and rice. BMC Genom. 2008, 9, 44. [Google Scholar] [CrossRef]
- Peng, X.; Zhao, Y.; Cao, J.; Zhang, W.; Jiang, H.; Li, X.; Ma, Q.; Zhu, S.; Cheng, B. CCCH-type zinc finger family in maize: Genome-wide identification, classification and expression profiling under abscisic acid and drought treatments. PLoS ONE 2012, 7, e40120. [Google Scholar] [CrossRef]
- Chai, G.; Hu, R.; Zhang, D.; Qi, G.; Zuo, R.; Cao, Y.; Chen, P.; Kong, Y.; Zhou, G. Comprehensive analysis of CCCH zinc finger family in poplar (Populus trichocarpa). BMC Genom. 2012, 13, 253. [Google Scholar] [CrossRef]
- Zhang, C.; Zhang, H.; Zhao, Y.; Jiang, H.; Zhu, S.; Cheng, B.; Xiang, Y. Genome-wide analysis of the CCCH zinc finger gene family in Medicago truncatula. Plant Cell Rep. 2013, 32, 1543–1555. [Google Scholar] [CrossRef] [PubMed]
- Jiang, A.L.; Xu, Z.S.; Zhao, G.Y.; Cui, X.Y.; Chen, M.; Li, L.C.; Ma, Y.Z. Genome-Wide Analysis of the C3H Zinc Finger Transcription Factor Family and Drought Responses of Members in Aegilops tauschii. Plant Mol. Biol. Rep. 2014, 32, 1241–1256. [Google Scholar] [CrossRef]
- Xu, R. Genome-wide analysis and identification of stress-responsive genes of the CCCH zinc finger family in Solanum lycopersicum. Mol. Genet. Genom. 2014, 289, 965–979. [Google Scholar] [CrossRef] [PubMed]
- Wang, X.L.; Zhong, Y.; Cheng, Z.M. Evolution and Expression Analysis of the CCCH Zinc Finger Gene Family in Vitis vinifera. Plant Genome 2014, 7, plantgenome2014-05. [Google Scholar] [CrossRef]
- Yuan, S.; Xu, B.; Zhang, J.; Xie, Z.; Cheng, Q.; Yang, Z.; Cai, Q.; Huang, B. Comprehensive analysis of CCCH-type zinc finger family genes facilitates functional gene discovery and reflects recent allopolyploidization event in tetraploid switchgrass. BMC Genom. 2015, 16, 129. [Google Scholar] [CrossRef]
- Pradhan, S.; Kant, C.; Verma, S.; Bhatia, S. Genome-wide analysis of the CCCH zinc finger family identifies tissue specific and stress responsive candidates in chickpea (Cicer arietinum L.). PLoS ONE 2017, 12, e0180469. [Google Scholar] [CrossRef]
- Pi, B.; He, X.; Ruan, Y.; Jang, J.C.; Huang, Y. Genome-wide analysis and stress-responsive expression of CCCH zinc finger family genes in Brassica rapa. BMC Plant Biol. 2018, 18, 373. [Google Scholar] [CrossRef] [PubMed]
- Cheng, X.; Cao, J.; Gao, C.; Gao, W.; Yan, S.; Yao, H.; Xu, K.; Liu, X.; Xu, D.; Pan, X.; et al. Identification of the wheat C3H gene family and expression analysis of candidates associated with seed dormancy and germination. Plant Physiol. Biochem. 2020, 156, 524–537. [Google Scholar] [CrossRef] [PubMed]
- Chen, F.; Liu, H.L.; Wang, K.; Gao, Y.M.; Wu, M.; Xiang, Y. Identification of CCCH Zinc Finger Proteins Family in Moso Bamboo (Phyllostachys edulis), and PeC3H74 Confers Drought Tolerance to Transgenic Plants. Front. Plant Sci. 2020, 11, 579255. [Google Scholar] [CrossRef]
- Pi, B.; Pan, J.; Xiao, M.; Hu, X.; Zhang, L.; Chen, M.; Liu, B.; Ruan, Y.; Huang, Y. Systematic analysis of CCCH zinc finger family in Brassica napus showed that BnRR-TZFs are involved in stress resistance. BMC Plant Biol. 2021, 21, 555. [Google Scholar] [CrossRef]
- Ai, Q.; Pan, W.; Zeng, Y.; Li, Y.; Cui, L. CCCH Zinc finger genes in Barley: Genome-wide identification, evolution, expression and haplotype analysis. BMC Plant Biol. 2022, 22, 117. [Google Scholar] [CrossRef]
- Bogamuwa, S.P.; Jang, J.C. Tandem CCCH zinc finger proteins in plant growth, development and stress response. Plant Cell Physiol. 2014, 55, 1367–1375. [Google Scholar] [CrossRef] [PubMed]
- Bai, W.; Wells, M.L.; Lai, W.S.; Hicks, S.N.; Burkholder, A.B.; Perera, L.; Kimmel, A.R.; Blackshear, P.J. A post-transcriptional regulon controlled by TtpA, the single tristetraprolin family member expressed in Dictyostelium discoideum. Nucleic Acids Res. 2021, 49, 11920–11937. [Google Scholar] [CrossRef] [PubMed]
- D’Orso, F.; De Leonardis, A.M.; Salvi, S.; Gadaleta, A.; Ruberti, I.; Cattivelli, L.; Morelli, G.; Mastrangelo, A.M. Conservation of AtTZF1, AtTZF2, and AtTZF3 homolog gene regulation by salt stress in evolutionarily distant plant species. Front. Plant Sci. 2015, 6, 394. [Google Scholar] [CrossRef] [PubMed]
- Seong, S.Y.; Shim, J.S.; Bang, S.W.; Kim, J.K. Overexpression of OsC3H10, a CCCH-Zinc Finger, Improves Drought Tolerance in Rice by Regulating Stress-Related Genes. Plants 2020, 9, 1298. [Google Scholar] [CrossRef]
- Maldonado-Bonilla, L.D.; Eschen-Lippold, L.; Gago-Zachert, S.; Tabassum, N.; Bauer, N.; Scheel, D.; Lee, J. The Arabidopsis tandem zinc finger 9 protein binds RNA and mediates pathogen-associated molecular pattern-triggered immune responses. Plant Cell Physiol. 2014, 55, 412–425. [Google Scholar] [CrossRef]
- Pomeranz, M.; Lin, P.C.; Finer, J.; Jang, J.C. AtTZF gene family localizes to cytoplasmic foci. Plant Signal. Behav. 2010, 5, 190–192. [Google Scholar] [CrossRef]
- Pomeranz, M.; Finer, J.; Jang, J.C. Putative molecular mechanisms underlying tandem CCCH zinc finger protein mediated plant growth, stress, and gene expression responses. Plant Signal. Behav. 2011, 6, 647–651. [Google Scholar] [CrossRef]
- Kim, W.C.; Kim, J.Y.; Ko, J.H.; Kang, H.; Kim, J.; Han, K.H. AtC3H14, a plant-specific tandem CCCH zinc-finger protein, binds to its target mRNAs in a sequence-specific manner and affects cell elongation in Arabidopsis thaliana. Plant J. 2014, 80, 772–784. [Google Scholar] [CrossRef]
- Qu, J.; Kang, S.G.; Wang, W.; Musier-Forsyth, K.; Jang, J.C. The Arabidopsis thaliana tandem zinc finger 1 (AtTZF1) protein in RNA binding and decay. Plant J. 2014, 78, 452–467. [Google Scholar] [CrossRef] [PubMed]
- Qiu, A.; Lei, Y.; Yang, S.; Wu, J.; Li, J.; Bao, B.; Cai, Y.; Wang, S.; Lin, J.; Wang, Y.; et al. CaC3H14 encoding a tandem CCCH zinc finger protein is directly targeted by CaWRKY40 and positively regulates the response of pepper to inoculation by Ralstonia solanacearum. Mol. Plant Pathol. 2018, 19, 2221–2235. [Google Scholar] [CrossRef]
- Zhang, H.; Gao, X.; Zhi, Y.; Li, X.; Zhang, Q.; Niu, J.; Wang, J.; Zhai, H.; Zhao, N.; Li, J.; et al. A non-tandem CCCH-type zinc-finger protein, IbC3H18, functions as a nuclear transcriptional activator and enhances abiotic stress tolerance in sweet potato. New Phytol. 2019, 223, 1918–1936. [Google Scholar] [CrossRef] [PubMed]
- Selvaraj, M.G.; Jan, A.; Ishizaki, T.; Valencia, M.; Dedicova, B.; Maruyama, K.; Ogata, T.; Todaka, D.; Yamaguchi-Shinozaki, K.; Nakashima, K.; et al. Expression of the CCCH-tandem zinc finger protein gene OsTZF5 under a stress-inducible promoter mitigates the effect of drought stress on rice grain yield under field conditions. Plant Biotechnol. J. 2020, 18, 1711–1721. [Google Scholar] [CrossRef]
- Tang, X.F.; Wang, D.; Liu, Y.; Lu, M.Z.; Zhuang, Y.M.; Xie, Z.; Wang, C.P.; Wang, S.M.; Kong, Y.Z.; Chai, G.H.; et al. Dual regulation of xylem formation by an auxin-mediated PaC3H17-PaMYB199 module in Populus. New Phytol. 2020, 225, 1545–1561. [Google Scholar] [CrossRef]
- Xu, L.; Xiong, X.; Liu, W.; Liu, T.; Yu, Y.; Cao, J. BcMF30a and BcMF30c, Two Novel Non-Tandem CCCH Zinc-Finger Proteins, Function in Pollen Development and Pollen Germination in Brassica campestris ssp. chinensis. Int. J. Mol. Sci. 2020, 21, 6428. [Google Scholar] [CrossRef]
- Xie, Z.; Yu, G.; Lei, S.; Zhang, C.; Bin, X.; Huang, B. CCCH protein-PvCCCH69 acted as a repressor for leaf senescence through suppressing ABA-signaling pathway. Hortic. Res. 2021, 8, 165. [Google Scholar] [CrossRef] [PubMed]
- Chai, G.; Qi, G.; Wang, D.; Zhuang, Y.; Xu, H.; Bai, Z.; Bai, M.Y.; Hu, R.; Wang, Z.Y.; Zhou, G.; et al. The CCCH Zinc Finger Protein C3H15 Negatively Regulates Cell Elongation by Inhibiting Brassinosteroid Signaling. Plant Physiol. 2022, 189, 285–300. [Google Scholar] [CrossRef]
- Guo, C.; Chen, L.; Cui, Y.; Tang, M.; Guo, Y.; Yi, Y.; Li, Y.; Liu, L.; Chen, L. RNA Binding Protein OsTZF7 Traffics Between the Nucleus and Processing Bodies/Stress Granules and Positively Regulates Drought Stress in Rice. Front. Plant Sci. 2022, 13, 802337. [Google Scholar] [CrossRef]
- Li, D.; Yang, J.; Pak, S.; Zeng, M.; Sun, J.; Yu, S.; He, Y.; Li, C. PuC3H35 confers drought tolerance by enhancing lignin and proanthocyanidin biosynthesis in the roots of Populus ussuriensis. New Phytol. 2022, 233, 390–408. [Google Scholar] [CrossRef] [PubMed]
- Guo, Y.H.; Yu, Y.P.; Wang, D.; Wu, C.A.; Yang, G.D.; Huang, J.G.; Zheng, C.C. GhZFP1, a novel CCCH-type zinc finger protein from cotton, enhances salt stress tolerance and fungal disease resistance in transgenic tobacco by interacting with GZIRD21A and GZIPR5. New Phytol. 2009, 183, 62–75. [Google Scholar] [CrossRef] [PubMed]
- Zhou, T.; Yang, X.; Wang, L.; Xu, J.; Zhang, X. GhTZF1 regulates drought stress responses and delays leaf senescence by inhibiting reactive oxygen species accumulation in transgenic Arabidopsis. Plant Mol. Biol. 2014, 85, 163–177. [Google Scholar] [CrossRef]
- Gendrel, A.V.; Lippman, Z.; Martienssen, R.; Colot, V. Profiling histone modification patterns in plants using genomic tiling microarrays. Nat. Methods 2005, 2, 213–218. [Google Scholar] [CrossRef]
- Huang, G.; Wu, Z.G.; Percy, R.G.; Bai, M.Z.; Li, Y.; Frelichowski, J.E.; Hu, J.; Wang, K.; Yu, J.Z.; Zhu, Y.X. Genome sequence of Gossypium herbaceum and genome updates of Gossypium arboreum and Gossypium hirsutum provide insights into cotton A-genome evolution. Nat. Genet. 2020, 52, 516–524. [Google Scholar] [CrossRef] [PubMed]
- Langmead, B.; Salzberg, S.L. Fast gapped-read alignment with Bowtie 2. Nat. Methods 2012, 9, 357–359. [Google Scholar] [CrossRef]
- Ramirez, F.; Dundar, F.; Diehl, S.; Gruning, B.A.; Manke, T. deepTools: A flexible platform for exploring deep-sequencing data. Nucleic Acids Res. 2014, 42, W187–W191. [Google Scholar] [CrossRef]
- Heinz, S.; Benner, C.; Spann, N.; Bertolino, E.; Lin, Y.C.; Laslo, P.; Cheng, J.X.; Murre, C.; Singh, H.; Glass, C.K. Simple combinations of lineage-determining transcription factors prime cis-regulatory elements required for macrophage and B cell identities. Mol. Cell 2010, 38, 576–589. [Google Scholar] [CrossRef] [PubMed]
- Howe, F.S.; Fischl, H.; Murray, S.C.; Mellor, J. Is H3K4me3 instructive for transcription activation. Bioessays 2017, 39, 1–12. [Google Scholar] [CrossRef]
- Liu, X.; Wang, C.; Liu, W.; Li, J.; Li, C.; Kou, X.; Chen, J.; Zhao, Y.; Gao, H.; Wang, H.; et al. Distinct features of H3K4me3 and H3K27me3 chromatin domains in pre-implantation embryos. Nature 2016, 537, 558–562. [Google Scholar] [CrossRef]
- Tao, X.; Feng, S.; Zhao, T.; Guan, X. Efficient chromatin profiling of H3K4me3 modification in cotton using CUT&Tag. Plant Methods 2020, 16, 120. [Google Scholar] [CrossRef]
- Pertea, M.; Kim, D.; Pertea, G.M.; Leek, J.T.; Salzberg, S.L. Transcript-level expression analysis of RNA-seq experiments with HISAT, StringTie and Ballgown. Nat. Protoc. 2016, 11, 1650–1667. [Google Scholar] [CrossRef]
- Crevillen, P.; Yang, H.C.; Cui, X.; Greeff, C.; Trick, M.; Qiu, Q.; Cao, X.F.; Dean, C. Epigenetic reprogramming that prevents transgenerational inheritance of the vernalized state. Nature 2014, 515, 587–590. [Google Scholar] [CrossRef] [PubMed]
- Zhang, A.C.; Wei, Y.Y.; Shi, Y.N.; Deng, X.J.; Gao, J.J.; Feng, Y.L.; Zheng, D.Y.; Cheng, X.J.; Li, Z.G.; Wang, T.; et al. Profiling of H3K4me3 and H3K27me3 and Their Roles in Gene Subfunctionalization in Allotetraploid Cotton. Front. Plant Sci. 2021, 12, 761059. [Google Scholar] [CrossRef]
- Stark, R.; Grzelak, M.; Hadfield, J. RNA sequencing: The teenage years. Nat. Rev. Genet. 2019, 20, 631–656. [Google Scholar] [CrossRef] [PubMed]
- Wang, M.; Tu, L.; Lin, M.; Lin, Z.; Wang, P.; Yang, Q.; Ye, Z.; Shen, C.; Li, J.; Zhang, L.; et al. Asymmetric subgenome selection and cis-regulatory divergence during cotton domestication. Nat. Genet. 2017, 49, 579–587. [Google Scholar] [CrossRef] [PubMed]
- Han, J.; Lopez-Arredondo, D.; Yu, G.; Wang, Y.; Wang, B.; Wall, S.B.; Zhang, X.; Fang, H.; Barragan-Rosillo, A.C.; Pan, X.; et al. Genome-wide chromatin accessibility analysis unveils open chromatin convergent evolution during polyploidization in cotton. Proc. Natl. Acad. Sci. USA 2022, 119, e2209743119. [Google Scholar] [CrossRef]
- You, Q.; Yi, X.; Zhang, K.; Wang, C.; Ma, X.; Zhang, X.; Xu, W.; Li, F.; Su, Z. Genome-wide comparative analysis of H3K4me3 profiles between diploid and allotetraploid cotton to refine genome annotation. Sci. Rep. 2017, 7, 9098. [Google Scholar] [CrossRef]
- Qin, Y.M.; Zhu, Y.X. How cotton fibers elongate: A tale of linear cell-growth mode. Curr. Opin. Plant Biol. 2011, 14, 106–111. [Google Scholar] [CrossRef]
- Yu, Y.; Wu, S.; Nowak, J.; Wang, G.; Han, L.; Feng, Z.; Mendrinna, A.; Ma, Y.; Wang, H.; Zhang, X.; et al. Live-cell imaging of the cytoskeleton in elongating cotton fibres. Nat. Plants 2019, 5, 498–504. [Google Scholar] [CrossRef]
- Graham, B.P.; Haigler, C.H. Microtubules exert early, partial, and variable control of cotton fiber diameter. Planta 2021, 253, 47. [Google Scholar] [CrossRef]
- Stiff, M.R.; Haigler, C.H. Cotton fiber tips have diverse morphologies and show evidence of apical cell wall synthesis. Sci. Rep. 2016, 6, 27883. [Google Scholar] [CrossRef]
- Pu, L.; Li, Q.; Fan, X.P.; Yang, W.C.; Xue, Y.B. The R2R3 MYB Transcription Factor GhMYB109 Is Required for Cotton Fiber Development. Genetics 2008, 180, 811–820. [Google Scholar] [CrossRef] [PubMed]
- Suo, J.F.; Liang, X.O.; Pu, L.; Zhang, Y.S.; Xue, Y.B. Identification of GhMYB109 encoding a R2R3 MYB transcription factor that expressed specifically in fiber initials and elongating fibers of cotton (Gossypium hirsutum L.). Bba-Gene Struct. Expr. 2003, 1630, 25–34. [Google Scholar] [CrossRef] [PubMed]
- Hu, H.; He, X.; Tu, L.; Zhu, L.; Zhu, S.; Ge, Z.; Zhang, X. GhJAZ2 negatively regulates cotton fiber initiation by interacting with the R2R3-MYB transcription factor GhMYB25-like. Plant J. 2016, 88, 921–935. [Google Scholar] [CrossRef] [PubMed]
- Machado, A.; Wu, Y.R.; Yang, Y.M.; Llewellyn, D.J.; Dennis, E.S. The MYB transcription factor GhMYB25 regulates early fibre and trichome development. Plant J. 2009, 59, 52–62. [Google Scholar] [CrossRef]
- Shan, C.M.; Shangguan, X.X.; Zhao, B.; Zhang, X.F.; Chao, L.M.; Yang, C.Q.; Wang, L.J.; Zhu, H.Y.; Zeng, Y.D.; Guo, W.Z.; et al. Control of cotton fibre elongation by a homeodomain transcription factor GhHOX3. Nat. Commun. 2014, 5, 5519. [Google Scholar] [CrossRef]
- Pei, Y. The homeodomain-containing transcription factor, GhHOX3, is a key regulator of cotton fiber elongation. Sci. China Life Sci. 2015, 58, 309–310. [Google Scholar] [CrossRef]
- Walford, S.A.; Wu, Y.; Llewellyn, D.J.; Dennis, E.S. Epidermal cell differentiation in cotton mediated by the homeodomain leucine zipper gene, GhHD-1. Plant J. 2012, 71, 464–478. [Google Scholar] [CrossRef] [PubMed]
- Walford, S.A.; Wu, Y.; Llewellyn, D.J.; Dennis, E.S. GhMYB25-like: A key factor in early cotton fibre development. Plant J. 2011, 65, 785–797. [Google Scholar] [CrossRef] [PubMed]
- Qin, Y.; Sun, M.; Li, W.; Xu, M.; Shao, L.; Liu, Y.; Zhao, G.; Liu, Z.; Xu, Z.; You, J.; et al. Single-cell RNA-seq reveals fate determination control of an individual fibre cell initiation in cotton (Gossypium hirsutum). Plant Biotechnol. J. 2022, 20, 2372–2388. [Google Scholar] [CrossRef] [PubMed]
- He, P.; Xiao, G.; Liu, H.; Zhang, L.; Zhao, L.; Tang, M.; Huang, S.; An, Y.; Yu, J. Two pivotal RNA editing sites in the mitochondrial atp1mRNA are required for ATP synthase to produce sufficient ATP for cotton fiber cell elongation. New Phytol. 2018, 218, 167–182. [Google Scholar] [CrossRef] [PubMed]
- Yan, J.; Zhang, Q.; Yin, P. RNA editing machinery in plant organelles. Sci. China Life Sci. 2018, 61, 162–169. [Google Scholar] [CrossRef]
- Zhang, F.; Tang, W.; Hedtke, B.; Zhong, L.; Liu, L.; Peng, L.; Lu, C.; Grimm, B.; Lin, R. Tetrapyrrole biosynthetic enzyme protoporphyrinogen IX oxidase 1 is required for plastid RNA editing. Proc. Natl. Acad. Sci. USA 2014, 111, 2023–2028. [Google Scholar] [CrossRef]
- Sun, T.; Shi, X.; Friso, G.; Van Wijk, K.; Bentolila, S.; Hanson, M.R. A zinc finger motif-containing protein is essential for chloroplast RNA editing. PLoS Genet. 2015, 11, e1005028. [Google Scholar] [CrossRef]
- Sun, T. Expanded Function of the P-Type Pentatricopeptide Repeat Protein ATP4 in RNA Editing. Plant Physiol. 2020, 184, 1625–1626. [Google Scholar] [CrossRef]
- Yan, J.; Zhang, Q.; Guan, Z.; Wang, Q.; Li, L.; Ruan, F.; Lin, R.; Zou, T.; Yin, P. MORF9 increases the RNA-binding activity of PLS-type pentatricopeptide repeat protein in plastid RNA editing. Nat. Plants 2017, 3, 17037. [Google Scholar] [CrossRef] [PubMed]
- Hackett, J.B.; Shi, X.W.; Kobylarz, A.T.; Lucas, M.K.; Wessendorf, R.L.; Hines, K.M.; Bentolila, S.; Hanson, M.R.; Lu, Y. An Organelle RNA Recognition Motif Protein Is Required for Photosystem II Subunit psbF Transcript Editing. Plant Physiol. 2017, 173, 2278–2293. [Google Scholar] [CrossRef]
- Hartel, B.; Zehrmann, A.; Verbitskiy, D.; van der Merwe, J.A.; Brennicke, A.; Takenaka, M. MEF10 is required for RNA editing at nad2-842 in mitochondria of Arabidopsis thaliana and interacts with MORF8. Plant Mol. Biol. 2013, 81, 337–346. [Google Scholar] [CrossRef] [PubMed]
- Brehme, N.; Bayer-Csaszar, E.; Glass, F.; Takenaka, M. The DYW Subgroup PPR Protein MEF35 Targets RNA Editing Sites in the Mitochondrial rpl16, nad4 and cob mRNAs in Arabidopsis thaliana. PLoS ONE 2015, 10, e0140680. [Google Scholar] [CrossRef] [PubMed]
- Glass, F.; Hartel, B.; Zehrmann, A.; Verbitskiy, D.; Takenaka, M. MEF13 Requires MORF3 and MORF8 for RNA Editing at Eight Targets in Mitochondrial mRNAs in Arabidopsis thaliana. Mol. Plant 2015, 8, 1466–1477. [Google Scholar] [CrossRef]
- Li, M.; Xia, L.; Zhang, Y.; Niu, G.; Li, M.; Wang, P.; Zhang, Y.; Sang, J.; Zou, D.; Hu, S.; et al. Plant editosome database: A curated database of RNA editosome in plants. Nucleic Acids Res. 2019, 47, D170–D174. [Google Scholar] [CrossRef] [PubMed]
- Tian, F.; Yu, J.; Zhang, Y.; Xie, Y.; Wu, B.; Miao, Y. MORF9 Functions in Plastid RNA Editing with Tissue Specificity. Int. J. Mol. Sci. 2019, 20, 4635. [Google Scholar] [CrossRef]
Disclaimer/Publisher’s Note: The statements, opinions and data contained in all publications are solely those of the individual author(s) and contributor(s) and not of MDPI and/or the editor(s). MDPI and/or the editor(s) disclaim responsibility for any injury to people or property resulting from any ideas, methods, instructions or products referred to in the content. |
© 2023 by the authors. Licensee MDPI, Basel, Switzerland. This article is an open access article distributed under the terms and conditions of the Creative Commons Attribution (CC BY) license (https://creativecommons.org/licenses/by/4.0/).





