Abstract
The existing control methods for the slip rate of the driving wheel of a test prototype have limitations that cause low-quality tillage and finishing operations. We propose a slip rate control method based on the dual factor adjustment of wheel speed and tillage depth, taking the power shift tractor New Holland T1404 as an example to verify the algorithm. This method employs the wheel speed control principle based on the power transmission ratio calculation, throttle adjustment, and wheel speed control methods, as well as the slip rate control method, with wheel speed–slip rate control as the main factor and tillage depth–slip rate control as the secondary factor. A tractor test prototype was built to validate the method. The wheel speed control method enabled the tractor to accurately control the wheel speed under three working conditions: no load on a cemented ground, no load in a field, and subsoiling operation. For the subsoiling operation, the slip rate control method gradually reduced the tractor wheel speed when the slip rate of the tractor’s drive wheel was too high until it met the requirements. When the wheel speed was adjusted to the lower limit, suspension control was performed to reduce the tillage depth and improve vehicle trafficability. In the 130 s validation test, it took 14.1 s for the tractor with the slip rate control function to have a wheel slip rate exceeding 20%, which was 25.4% lower than that of the tractor without this function. The proposed method controls the slip rate within the optimal range while ensuring maximum operation quality (tillage depth).
1. Introduction
As the most widely used selfpropelled power machinery in field and management operations, tractors can complete the traction and driving operations of agricultural equipment [1,2]. In the process of land preparation, the operation type (such as ploughing, subsoiling, and rotary tillage), operation parameters (such as the number of ploughs, depth, and width), and the tractor driving parameters (including speed and wheel slip rate) affect the operational performance of the tractor directly [3,4]. Owing to the relatively complex field operation environment and fluctuations in the operating load, the tractor in the operational process easily produces an excessive drive-wheel slip rate, which reduces the operating efficiency and damages the soil environment [5,6,7].
Approximately 20–55% of the available tractor energy is wasted at the tire-soil interface [8]. A high slip rate leads to wasted tractor power and accelerates the wear of the tires [9,10]. Authoritative research has shown that a tractor wheel slip rate of 10–20% is optimal [11,12,13]. Therefore, with the integration of agronomy and agricultural machinery for soil protection requirements and the increasing degree of intelligence of medium and large tractors [14], drive antiskid operations have gradually become a research hotspot in the field of intelligent operation control of tractor units.
In the 1980s, Chancellor and Zhang discovered that controlling the slip rate could save energy and fuel and become efficient in tractor operations [15]. Mirzaeinejad and Mirzaei investigated the effect of the ratio of front and rear axle loads on the slip rate of the drive wheels in a tractor. They found that with a front axle load ratio of 45–55%, the tractor has a low slip rate regarding the drive wheels and good traction performance [16]. Pranav designed an automatic slip rate control system and analysed the effectiveness of slip rate control in terms of fuel consumption and traction capacity [17]. Pasillas-Lépine studied an automatic control method for tractor slip rate with the slip rate and acceleration calibration as the control objectives, but the control accuracy was poor [18].
After years of research, there have been more studies on slip-rate control. Most slip-rate control studies are based on automatic tillage depth control and algorithms. Gupta designed and developed a slip-rate control system based on an Arduino Mega 2560 microcontroller for a two-wheel-drive tractor. The control strategy is to drive the motor to reduce the tillage depth when the slip rate exceeds the upper limit of the set range and increase the tillage depth if the slip rate is less than the lower limit [14]. Zhang et al. proposed a nonlinear slip-rate control method for tractor-drive wheels based on sliding mode variable-structure control. The method uses traction as the primary regulation target and slip rate as the secondary regulation target. The drive-wheel slip rate of the tractor was effectively controlled at approximately 20% of the optimal value [19]. Based on the fuzzy control theory, Soylu developed an automatic slip-rate control system for agricultural tractors. He established a control relationship between the slip rate and tillage depth using the drive-wheel slip rate as a separate input. He determined the variation in tillage depth in the fuzzy controller [20].
In summary, to reduce the slip rate of the driving wheels, most existing slip-rate control studies reduce the traction resistance of the tractor by adjusting the tillage depth. These methods are straightforward and effective; however, the reduced tillage depth reduces the working quality. Therefore, more factors should be incorporated into the slip-rate control method, such as the tractor travel speed, fuel consumption, tractive effort, and engine load.
In this study, we aimed to develop a tractor slip-rate control system and propose a method to control the slip rate of the drive wheel by adjusting the tractor operating wheel speed and the three-point hitch mechanism height. This method mainly includes the wheel speed control principle based on the methods of the power transmission ratio calculation, throttle adjustment, and wheel speed control, and the slip rate control method, with wheel speed–slip rate control as the main factor and tillage depth–slip rate control as the secondary factor. A test platform was built based on a power shift tractor. The typical working conditions are cement ground with no load, field flat ground with no load, and subsoiling. Field experiments were conducted to verify that the proposed method can effectively control the tractor wheel speed and reduce the time when the wheel slip rate exceeds 20% during the subsoiling operation of the tractor. A block diagram of the study design is shown in Figure 1.
Figure 1.
Block diagram of the study design.
2. Materials and Methods
2.1. Control Method
A method was proposed to control the slip rate of the drive wheel by adjusting the tractor operating wheel speed and three-point hitch mechanism height. This method mainly included the wheel speed control principle based on the methods of the power transmission ratio calculation, throttle adjustment, and wheel speed control, and the slip-rate control method with wheel speed-slip rate control as the main factor and tillage depth-slip rate control as the secondary factor.
2.1.1. Wheel Speed Control Principle
In this study, we aimed to control tractor wheel speed precisely. The wheel speed control method can calculate the current gear based on the target speed and target engine speed, fine-tune the real-time engine speed, and achieve a target speed to achieve accurate control of the wheel speed.
The engine speed and transmission ratio of the transmission system jointly determine tractor wheel speed. By referring to the New Holland T1404 tractor operation manual, a wheel speed for the tractor of 2200 r/min rated engine speed for each gear can be obtained. A comparison of gears and speeds is presented in Table 1.
Table 1.
Comparison of gears and speeds.
From this, the relationship between the engine speed in each gear and tractor wheel speed can be calculated, as shown in Figure 2.
Figure 2.
Relationship between tractor wheel speed and engine speed in each gear.
Various combinations of engine speed and gearbox power transmission ratios exist to meet the requirements at the same wheel speed, which must be selected according to the actual operational conditions. The fuel economy was relatively high when the engine was operated at an economical speed. Because wheel speed was the control target, yet the gearbox was stepped, it was often impossible to meet the engine speed and wheel speed requirements. We used the power transmission ratio calculation, throttle adjustment, and wheel speed control methods.
- Gear Calculation Method
The wheel speed and engine speed commands were obtained; the wheel speed–engine speed relationship in the ideal gear is indicated by the dashed line G’ in Figure 3. Due to the limitation of the gearbox structure, only the neighbouring gears, G1 or G2, could be selected. The target speed was adjusted to n1 or n2 (the one with a smaller gap to the target speed is preferred) to achieve the wheel speed as the control target; the engine speed was close to the requirement. The speed controls covered in this study were all wheel-based speed controls.
Figure 3.
Gear calculation principle.
- Throttle-Adjustment Method
When the tractor gear remains unchanged, the tractor wheel speed is only related to engine speed. Therefore, the control system controls the engine speed after gear changes by adjusting the throttle to control the tractor drive wheel speed. This calibration test used a voltmeter to collect the voltage analogue output values of the maximum and minimum throttle openings, set as 0% and 100%, respectively. A voltage analogue input was used to control the throttle opening. Then, the neutral gear was maintained, and the throttle opening was increased by 5% from 5%. The engine speed at each throttle opening was acquired using the CAN information acquisition equipment. Finally, the engine speed and throttle opening were fitted. The fitting curve is shown in Figure 4.
Figure 4.
The fitting curve between throttle opening and engine speed.
The correspondence between engine speed and throttle opening was obtained from the fitting formula in Equation (1).
where is the engine speed in r/min, and α is the throttle opening in the range of 0–100%.
When the tractor gearbox gear remains unchanged, the engine speed determines the tractor wheel speed. Therefore, after the gear shift, the throttle adjustment program controlled the throttle opening to adjust the tractor wheel speed to the target value. The tractor throttle adjustment mechanism was generally a foot pedal and hand throttle pusher. The two control mechanisms work simultaneously, and the control mechanism with a more significant signal is adequate. We considered the hand throttle pusher as the control object.
The difference between the current and target wheel speeds was calculated by adjusting the throttle to control the tractor wheel speed. The single-wheel speed adjustment was determined according to the wheel speed control algorithm. The engine speed adjustment amount was calculated using the relationship between the tractor wheel speed of the current gear and engine speed. The relationship between throttle and engine speed was simplified to a proportional function with a slope of 1. The throttle-opening adjustment amount could be calculated based on the rotating speed and converted into the output value of the digital-to-analogue converter (DAC). The throttle-adjustment process is shown in Figure 5.
Figure 5.
Flow chart of throttle adjustment procedure.
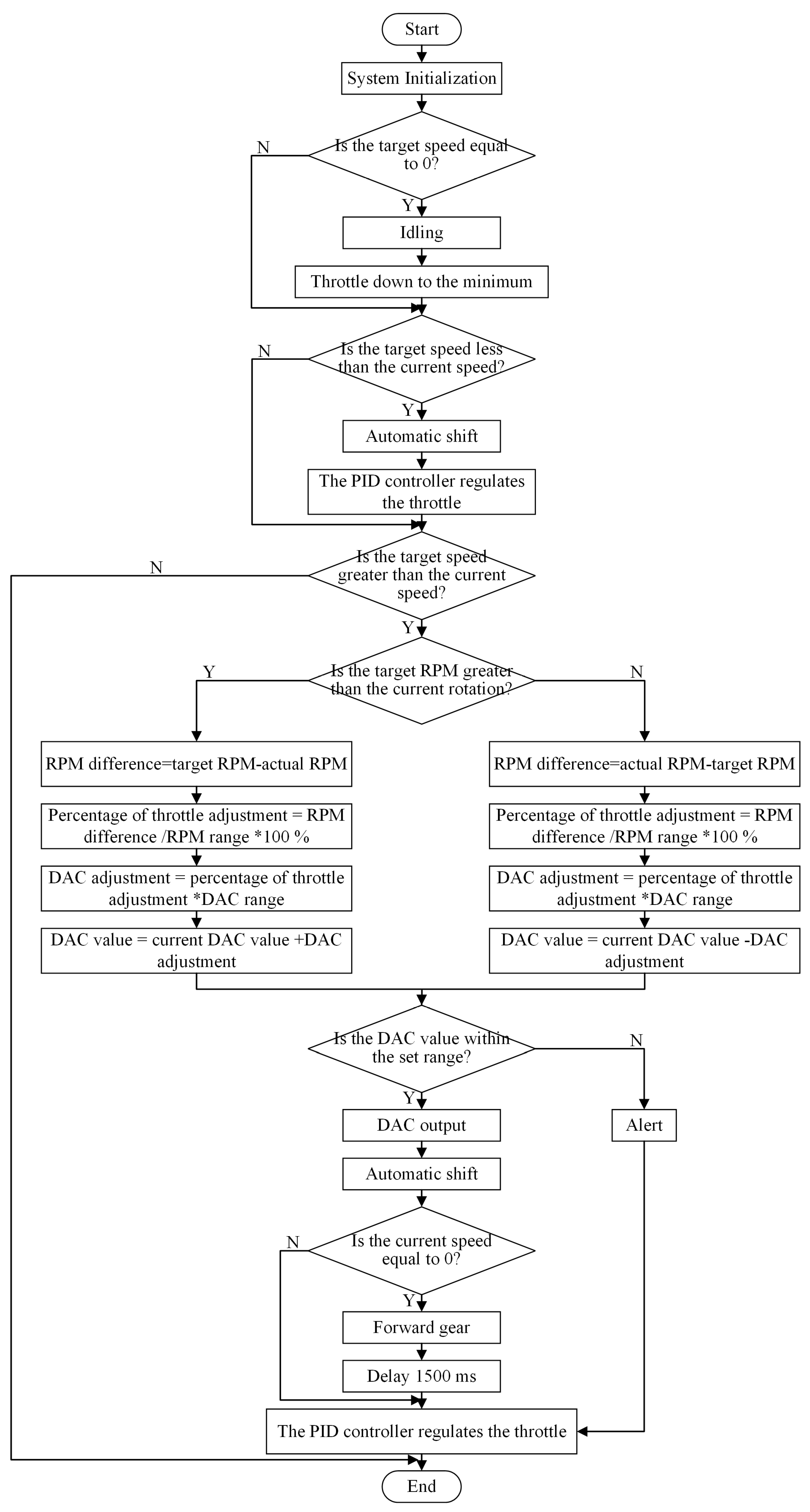
- Wheel Speed Control Method
After receiving the wheel speed control instruction from the upper computer, the control system must implement the corresponding control method according to the actual state of the tractor. First, according to the instructions and the current tractor wheel speed, it can be divided into three situations: speed increase, speed decrease, and stop. Speed increase should be divided into two situations: starting and driving speed increase.
When speeding up, to prevent the engine load from increasing or even stalling due to the decrease in transmission ratio after upshifts, the throttle was adjusted to increase the engine speed to near the target speed, and then the gear was adjusted. After a successful shift, the PID controller adjusted the throttle to control the tractor wheel speed.
When the tractor starts, it must select the forward gear and delay it for some time after shifting to approach the target wheel speed gradually from the static state. If the delay is too short, the PID controller will work ahead of time, leading to an excessive overshoot or unstable wheel speed control.
When the tractor slowed down, the shift operation was performed first, then the speed was reduced to near the target speed, and finally, the PID controller adjusted the wheel speed. This is because the tractor has a heavy load when pulling the unit, and a sudden speed reduction may lead to an engine flameout.
When the target wheel speed is 0, the control system executes the stop program, puts the gearbox in the neutral state, adjusts the throttle opening to the lowest value, turns off the PID controller, and clears the flag position.
The wheel speed control process is shown in Figure 6.
Figure 6.
Flow chart of the wheel speed control program.
2.1.2. Slip Rate Control Method
The slip rate control method used was based on the slip rate control system of the tractor built in this study. A tractor wheel speed influencing factor was added to the control system. A control strategy was proposed with wheel speed–slip rate control as the primary control method and tillage depth–slip rate control as the second control method. The control system is described in the next section.
The slip rate of the tractor driving wheels is calculated from the tractor wheel speed and ground speed, according to Equation (2).
where is the ground speed of the tractor, and is the wheel speed of the tractor. We used the real-time kinematic (RTK) carrier phase difference technology to obtain the tractor ground speed.
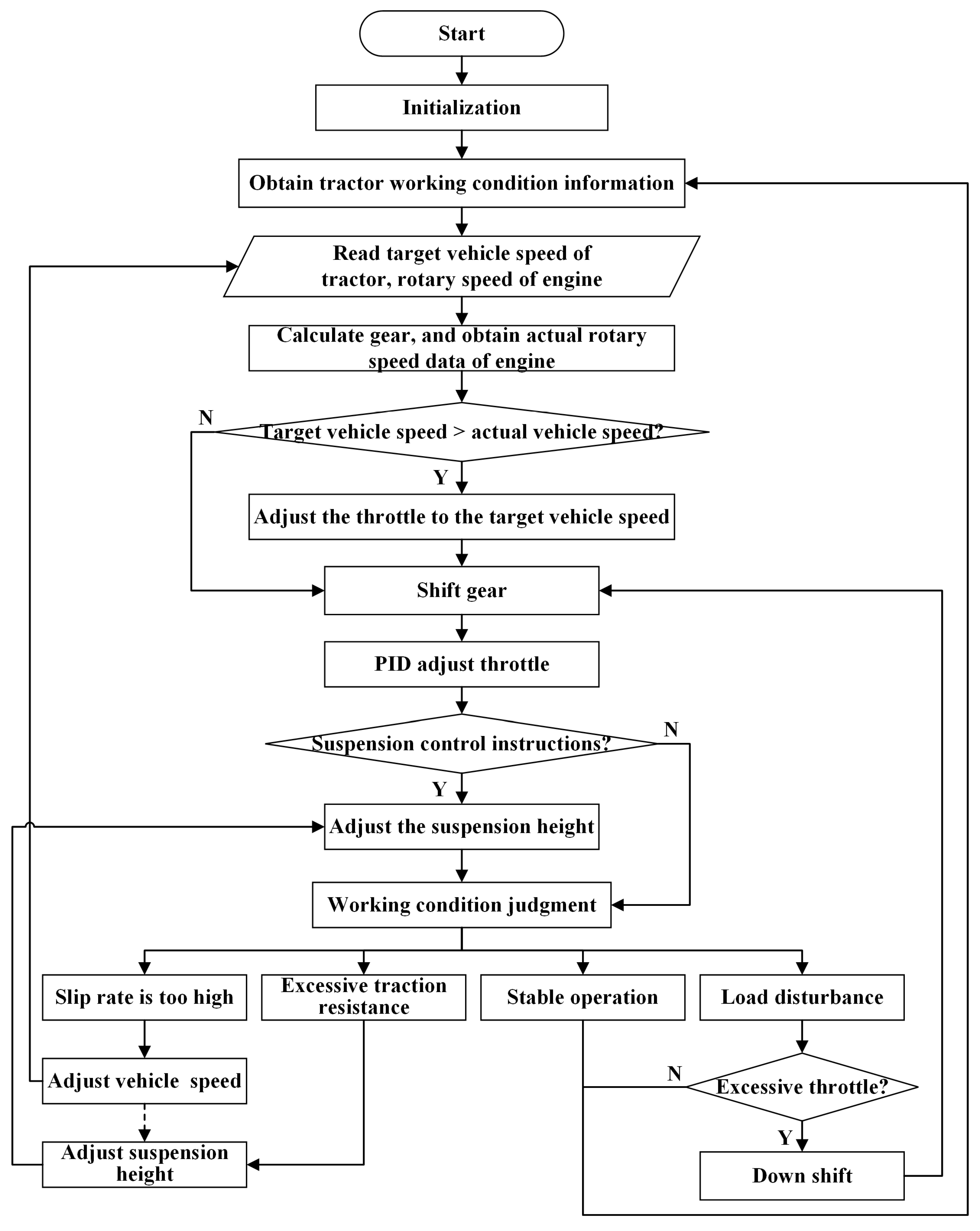
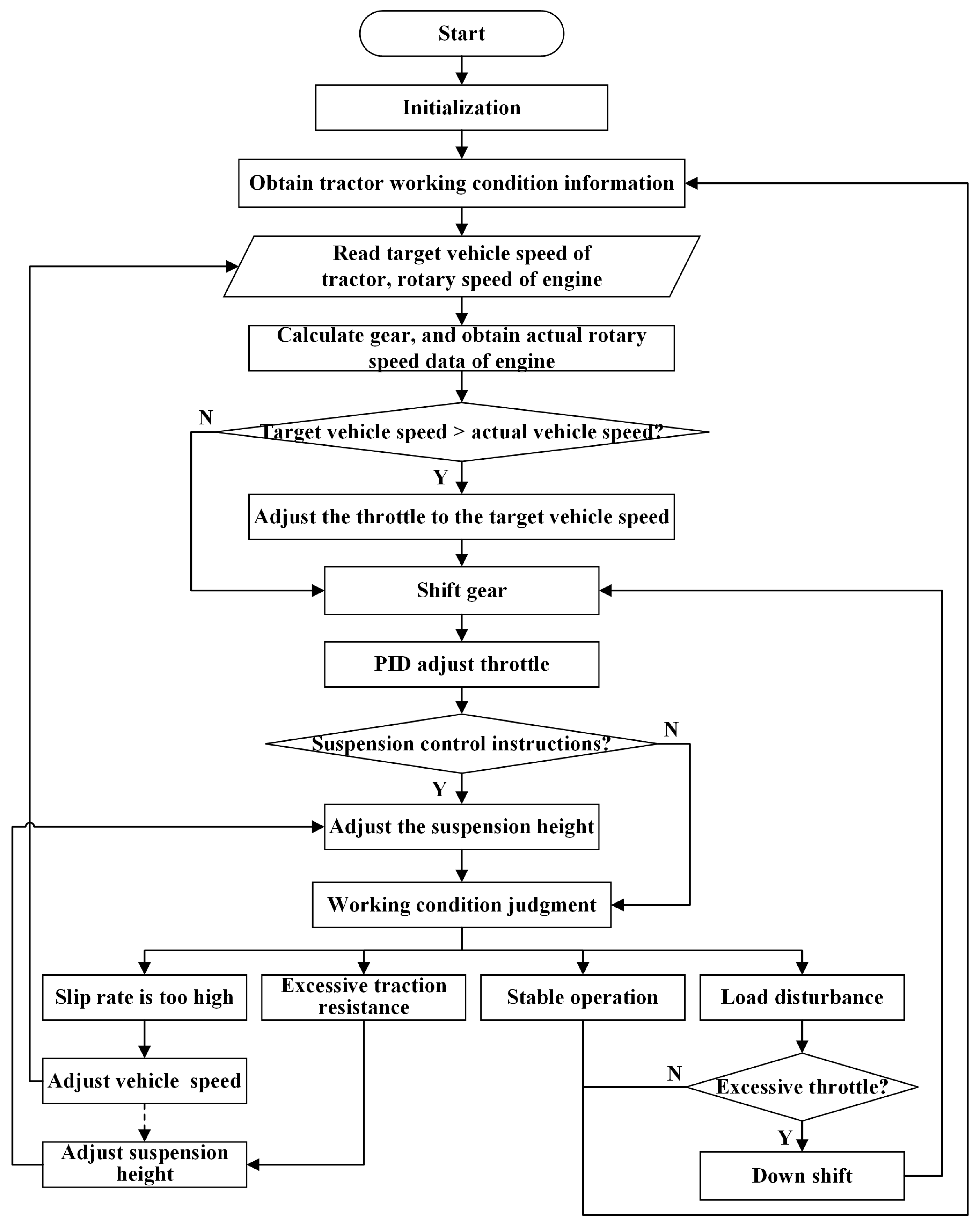
The slip rate control strategy proposed in this study considers the slip rate of the tractor-driving wheels as the control target and controls two factors: tractor wheel speed (based on wheel speed) and tillage depth. The tractor’s engine, gearbox, and hitch were controlled by taking the slip rate range as the input and the target wheel speed and tillage depth as the output. This strategy uses wheel speed adjustment as the primary control mode. The target wheel speed was first adjusted when the slip rate exceeded the threshold. When the wheel speed adjustment reached the lower threshold, the tillage depth was taken as the control object. These two adjustment methods control the slip rate by changing the traction resistance. This is a two-factor, single-objective control strategy. When compared to the slip-rate control strategy based on automatic control of tillage depth (single-factor and single-objective), it is closer to the driver’s operation and can ensure operation quality (tillage depth) to the greatest extent, as well as improving the energy efficiency of agricultural machinery. Therefore, a three-stage control strategy was adopted to control the slip rate within the best 10–20% and ensure operation quality (tillage depth).
In the first stage, the tillage depth remained unchanged, and the wheel speed–slip rate was used to control it. When the slip rate exceeded 15%, the target wheel speed gradually reduced, and the original target wheel speed was gradually restored after the slip rate was restored to 10%. The step speed regulation was performed with a step size of 0.5 km/h, and the adjustment frequency was 1 Hz. Because the traction efficiency of the tractor decreases when the speed decreases and the operating speed range of the subsoiler is 5–10 km/h, the lower limit of the target wheel speed in this stage is set to 3 km/h.
In the second stage, when the slip rate was still higher than 20% after reaching the lowest set wheel speed in the previous stage, it was considered that the working conditions in this area were poor, which reduced the working quality and improved the passability of the tractor. Therefore, tillage depth–slip rate control was adopted, and there have been many studies on tillage depth–slip rate control. The tillage depth was controlled only by the switching value. The hitch is lifted when the slip rate exceeds 20%, and the machine is dropped after returning to 10%.
In the third stage, if the wheel slip rate was too high after the hitch system was lifted to 0, it was judged that the soil condition was terrible and could not pass, stop, or give an alarm to the upper computer.
When the slip rate exceeded the upper limit, the three stages were executed sequentially. The three stages were executed in reverse order when the slip rate was restored. In other words, when the slip rate increases, the wheel speed is first reduced, and if the wheel speed is adjusted sufficiently to make the slip rate return to the normal range, the second stage is not started. When the wheel speed adjustment made it difficult to restore the slip rate, the tillage depth was reduced. After the slip rate was restored, the tillage depth was restored first, and then the wheel speed was restored. A flow diagram of the slip-rate control strategy is shown in Figure 7.
Figure 7.
The slip rate control strategy flow chart.
2.2. Control System Implementation
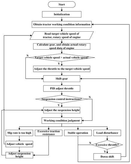
The overall structure of the control system (VS-SMHCS) is shown in Figure 8. The software component of the system includes both manual and automatic control modes. The manual mode is the original operation function of the tractor, which includes reversing the handle, gear button, handle throttle push rod, and three-point hitch mechanism lift button. The automatic control mode includes a communication module, work information collection module, vehicle speed collection module, throttle control module, gear control module, and hitch-mechanism control module. In the automatic control mode, the communication module is mainly used for data and operation log transmissions between the onboard computer and controller. The working information collection module collects tractor speed, wheel speed, gearbox gear, and hitch mechanism height lifting data. It transmits the collected data to the controller through the controller area network (CAN) bus or serial communication. The automatic control mode is mainly used to control the tractor engine, gearbox, and hitch mechanism through high-level and low-level signals.
Figure 8.
The overall structure of the control system.
The subsoiling unit is illustrated in Figure 9, which includes the tractor, subsoiler, controller, onboard computer, GNSS antenna, receiver, and sensors. A New Holland T1404 tractor equipped with a power-shift gearbox with 18 forward gears and six reverse gears was used in the test. The forward gears are divided into sections A, B, and C. Electronic control technology is widely used. Reversing, shifting, and hitch are switch controls, and the throttle is an analogue control with a rated power of 104 kW and a rated speed of 2200 r/min. The tractor was equipped with a speed sensor, hitch position sensor, and hitch force sensor. The CAN supports the CAN bus protocol ISO 11783 for agricultural vehicles, where the CAN obtains real-time working information. Additionally, the controller was an MC1206 controller from Beijing Xinhai Rongke Technology Co., Ltd. (Beijing, China). The receiver was an AMG_PFZ202 GNSS receiver (Nongxin Technology Co. Ltd., Beijing, China).
Figure 9.
Subsoiling unit.
The control program is divided into the following parts: an initialisation module, a timer module, a digital-to-analogue conversion module, an algorithm access module, a serial communication module, and a CAN bus communication module. After the control system is started, the program is initialised, and then the working status information of the tractor is obtained through the CAN bus/serial communication module. When the control system receives the vehicle speed command, it first calculates the transmission gear and engine speed and determines whether to accelerate or decelerate. If acceleration is required, the system adjusts the throttle so that the engine speed reaches the target speed and then adjusts the engine gear to the target speed. If the vehicle speed is reduced, the gear should be changed directly to the target speed.
The control system adopted a proportional-integral-derivative (PID) algorithm to control the throttle of the tractor to accurately and stably adjust the target speed. After the vehicle speed is adjusted and stabilised, the control system judges the running status according to tractor information, such as vehicle speed and the horizontal traction of the hitch. If the wheel slip ratio of the tractor is above the set threshold value of 15%, the system activates the slip-ratio control module. When the control system detects that the tractor load is greater than the set threshold of 6500 N, the system determines that the traction resistance of the hitch mechanism is excessive and lifts the hitch mechanism to reduce the working depth of the subsoiler, protecting the tractor. A flowchart of the system and software is shown in Figure 10.
Figure 10.
Software flowchart.
2.3. Field Test
2.3.1. Preparation for Test
- Wheel Speed Calibration Based on the CAN Bus
The proposed slip-rate control strategy considers the wheel speed as the primary control factor, which is read from the tractor CAN bus. If the error is significant, then the control effect and test results are significantly affected. Therefore, when the tractor runs at a constant speed, it records the time the tractor passes through the specified distance, calculates the actual wheel speed, and compares it with the wheel speed read from the CAN Bus.
The test site was a straight and level concrete road running from south to north, with a street light pole at each end. The road had good traction conditions, and the tractor wheels could be seen to be in a pure rolling motion. When the test was carried out, the tractor started timing when it passed the first pole and ended when it reached the second pole.
- Hitch Position-Tillage Depth Calibration
A calibration test was conducted in the field to determine the relationship between the tractor hitch position and tillage depth. The extension length of the three-point hitch piston rod of the tractor used for lifting the hydraulic cylinder corresponds to the rotation angle of the lower pull rod. The lower pull rod’s rotation angle determined the tillage depth of the subsoiler. The rotation angle of the lower pull rod CAN was read by the CAN Bus tractor. The data range was 0–100%, which corresponded to the lowest position to the highest position of the hitch.
- Slip Rate Characteristics of the Subsoiling Unit under Different Wheel Speeds
This section verifies the influence of wheel speed on traction resistance, the relationship between wheel speed and slip rate under no-load conditions, and the influence of wheel speed on the slip rate during the subsoiling operation. This study explored the steady-state characteristics of the subsoiling units at different wheel speeds through field experiments. The experiment was divided into three parts:
- Test of the Relationship between Wheel Speed and Traction Resistance
The depth of subsoiling was set to 30 cm, the target wheel speed was set to 3, 5, and 7 km/h in the same field with uniform soil conditions, and the data collected by hanging horizontal force sensors were recorded.
- 2.
- Test of the Relationship between Wheel Speed and Slip Rate under the No-Load Condition
Under the no-load condition, the tractor travelled in the same direction on ordinary land (average soil moisture content of 22.2%) and soft land with high soil moisture content (average soil moisture content of 30.5%). The target wheel speeds were set at 3, 5, and 7 km/h, respectively, and the slip rate was recorded.
- 3.
- Test of the Relationship between Wheel Speed and Slip Rate under Subsoiling Conditions.
The depth of subsoiling was set to 30 cm, the target wheel speed was set to 3, 5, and 7 km/h along the same direction in the same field with variable soil conditions, and the slip rate was recorded.
2.3.2. Field Experiments
Field experiments were conducted to verify the effectiveness of the strategy of controlling the slip rate by adjusting the wheel speed and tillage depth. The specific test was divided into two parts: the speed regulation effect verification test of the wheel speed control system and the slip rate control strategy verification test.
The field test was conducted at the Xiaotangshan National Experiment Station for Precision Agriculture, Changping District, Beijing, from 14 to 20 August 2021. The test sites were a 6 m × 480 m cement road and a 110 m × 320 m flat field. Before the experiment, the local area experienced a rainy season lasting for 1 month, the soil moisture content was relatively high, and the difference in terrain led to uneven soil moisture content. The slip rate of the tractor was high during the test, and the slip rate fluctuated significantly when the tractor passed through the field with high moisture content. There were a few weeds, some corn stalks had no set ears because of the weather, and the height of the stalks was approximately 1 m.
First, a verification test of the tractor wheel speed control method was conducted. To verify the primary function of the wheel speed control method, we performed an automatic gear shift according to the instructions and adjusted the speed regulation accuracy and efficiency of the throttle. The experiments were conducted under three conditions: no load in the cement ground, no load in the field, and subsoiling operation.
- Zero Vehicle Speed Starting Test
The tractor was set to the rear-wheel-drive mode, and the test conditions were selected for no load cement ground, no load field flat ground, and subsoiling operation. No implements were installed in the no-load test of the cement ground or the no-load test of the field flat ground. When the target speed of the engine was set to 1400 r/min, and the target wheel speed was set to 3, 5, and 7 km/h, the controller controlled the tractor to adjust from a static state to the target wheel speed and finally stabilised within a 5% error range of the target wheel speed.
- Target Wheel Speed Switching Test
Test conditions were selected for no load cement ground, no load field flat ground, and subsoiling operation. No implements were installed for the no-load test of the cement ground or the no-load test of the field flat ground. When the controller controls the tractor to run steadily at a target wheel speed of 3, 6, and 7 km/h, the vehicle-mounted computer sends a new target wheel speed of 5 km/h to the controller via a serial port. Then, the controller adjusts the tractor wheel speed to the new target value.
Conversely, a tractor slip rate control strategy verification test based on wheel speed and tillage depth was carried out. In the same field with unstable soil conditions, the subsoiling depth was set to 30 cm, and the target wheel speed was set to 5 km/h. The tractor unit performed subsoiling operations and recorded the relevant data in the same direction under the conditions of manual operation (constant wheel speed and manual hitch control) and automatic slip rate control (automatic wheel speed and tillage depth control).
3. Results and Discussion
3.1. Results of the Preparation Tests
3.1.1. Wheel Speed Calibration Results
The distance between the two lampposts was 89.7 m, the measured time was 81.53 s when the tractor travelled at 3.96 km/h (CAN bus data), the actual wheel speed was 3.96075 km/h, and the error was 0.00075 km/h. When the tractor moved at 5.04 km/h (CAN bus data), the measured time was 64.16 s, the actual wheel speed was 5.03304 km/h, and the error was 0.00696 km/h. The error was small, so the CAN bus wheel speed could be regarded as the actual wheel speed.
3.1.2. Three-Point Hitch Position–Tillage Depth Calibration Results
The left-lower, right-lower, and upper pull rod length was 98 cm, 100.5 cm, and 76 cm, respectively. The left and right lifting rod length was 85.5 cm and 87 cm, respectively. When the hanging pull rod was in different positions, the vertical distance between the subsoiling shovel tip and the soil surface was taken as the tillage depth, and the curve was plotted (Figure 11).
Figure 11.
A fitting curve of hitch position–tillage depth.
The corresponding relationship between engine speed and throttle opening was obtained from the fitting formula, as shown in Equation (3):
where is the tillage depth in cm, and is the hitch position in the range of 0–100%.
3.1.3. Slip Rate Characteristics of the Subsoiling Unit under Different Wheel Speeds
The Results of the Wheel Speed-Traction Resistance Relationship
The traction resistance of the tractor subsoiling unit at different working speeds (wheel speeds) is shown in Figure 12. The data analysis results are presented in Table 2.
Figure 12.
Traction resistance at different wheel speeds during subsoiling.
Table 2.
Traction resistance data analysis.
Figure 12 shows that the subsoiling resistance is stable in a specific range when the wheel speed is constant, and the subsoiling resistance increases with an increase in wheel speed. Table 1 shows that, during subsoiling operation, when compared with the 3 km/h operation, the average traction resistance of the tractor working at 5 km/h and 7 km/h increased by 1196 N and 2169 N, respectively, which increased by 38% and 69%, respectively. The maximum traction resistance increased by 1587 N and 2663 N, respectively, which increased by 45% and 76%, respectively.
- Relationship between Wheel Speed and Slip Rate under the No-Load Condition
The slip rates of the tractor subsoiling unit under different working speeds (wheel speeds) and different soils are shown in Figure 13. The data analysis results are presented in Table 3.
Figure 13.
The slip rates of the tractor subsoiling unit at different wheel speeds during subsoiling: (A) ordinary field; (B) soft field.
Table 3.
Slip rate at different wheel speeds without load.
As shown in Figure 13A,B, the relationship between wheel speed and slip rate is more evident on soft road surfaces. In Figure 13B, from 13–25 s, the slip rate for the 7 km/h drive is >the slip rate of the 5 km/h drive, which is >the slip rate of the 3 km/h drive. When compared with the drive at 3 km/h, the average slip rate of the tractors driving at 5 km/h and 7 km/h on ordinary land increased by 0.24% and 2.11%, respectively, and the maximum value increased by 2.25% and 0.18%, respectively (Table 2). In the soft fields, the average slip rate increased by 4.2% and 10.61%, respectively, and the maximum slip rate increased by 5.27% and 19.55%, respectively.
Test Results of Wheel Speed–Slip Rate under Subsoiling Conditions
The slip rate of the tractor under different working speeds (wheel speeds) during the subsoiling operation is shown in Figure 14. The data analysis results are presented in Table 4.
Figure 14.
Slip rate at different wheel speeds during subsoiling operation.
Table 4.
Slip rate data at different wheel speeds during subsoiling operation.
The slip rate decreased at 7 km/h, 5 km/h, and 3 km/h (Figure 14). In the subsoiling operation, when compared with the 3 km/h operation, the average slip rate of the drive wheels operating at 5 km/h and 7 km/h wheel speeds increased by 3.01% and 7.56%, respectively. The maximum slip rate increased by 8.2% and 27.04%, respectively (Table 4).
In summary, when the depth of subsoiling is constant, the traction resistance of the hitch and slip rate of the driving wheel increase with an increase in the wheel speed. There is a directly proportional relationship between the wheel speed and slip rate in a no-load tractor. This relationship was evident when the ground adhesion conditions were poor but not when they were good.
3.2. Results of Wheel Speed Control Tests
3.2.1. Zero Vehicle Speed Starting Test
When the target engine speed was 1400 r/min, the tractor wheel speeds reached the target wheel speeds of 3 km/h, 5 km/h, and 7 km/h (Figure 15).
Figure 15.
Parking start test under three working conditions: (A) no-load test on a cement floor; (B) no-load test in flat fields; (C) subsoiling operation.
The wheel speed increased rapidly during the clutch engagement stage (Figure 15). The throttle was adjusted after the clutch was fully engaged so that the wheel speed gradually approached the target wheel speed and stabilised at the target value. The absolute error was 0.23 km/h, the relative error was 3.3%, and the maximum adjustment time (the sum of the clutch engagement time and throttle adjustment time) was 4.4 s under the three working conditions (Table 5). The shift time was not shown in the chart; the average single shift time was 1.5 s, according to the data analysis.
Table 5.
Analysis of experimental data of 0-speed starting tests.
3.2.2. Target Wheel Speed Switching Test
The adjustment of the tractor wheel speed when the target wheel speed was switched from 3 km/h, 6 km/h, and 7 km/h to 5 km/h is shown in Figure 16.
Figure 16.
Wheel speed switching experiment under three working conditions: (A) no-load test on a cement floor; (B) no-load test in flat fields; (C) subsoiling operation.
The wheel speed was adjusted for 4.5 s and stabilised at the new target value at approximately 10 s (Figure 16). The adjustment curves of 3–5 km/h, 6–5 km/h, and 7–5 km/h under the three working conditions were roughly the same. The absolute error was 0.14 km/h, the relative error was 3%, and the maximum adjustment time (the sum of the shift time and throttle adjustment time) was 4.4 s after switching the new target wheel speed to a steady state under the three working conditions (Table 6). The test results show that the speed regulation accuracy of the wheel speed control method was 0.23 km/h, the relative error was 3.3%, and the maximum regulation time was 4.4 s, which meets the production requirements and shows high stability under various working conditions.
Table 6.
Analysis of speed switching experimental data.
3.3. Results of Slip Rate Control Tests
The verification test results of the slip rate control method are shown in Figure 17.
Figure 17.
Comparison test between manual operation and automatic control of the slip rate: (A) comparison of slip rate test data; (B) comparison of ground velocity test data; (C) comparison of wheel speed test data; (D) comparison of tillage depth test data.
When the slip rate was automatically controlled, it increased to more than 15% in 11.1 s (Figure 17). When the speed regulation strategy was started, the target wheel speed gradually decreased, and the ground speed and slip rate decreased. The target wheel speed also dropped to the lower limit of 3 km/h in 22.0 s. At 23.3 s, the slip rate increased again and exceeded the threshold value, and an automatic ploughing depth control strategy was activated. At 26.8 s, the hitch was lifted, and the slip rate was reduced. The hitch was lowered to 36.8 s. At 43.6 s, the target wheel speed recovered to 5 km/h. At 43.6–82.0 s, the tractor operated normally at a wheel speed of 5 km/h. The automatic slip rate control strategy was repeated at 82.0–130.0 s. In Figure 17B, the average ground speed under manual driving is shown; the slip rate automatic control modes were 3.74 km/h and 3.61 km/h, respectively, and the actual operating efficiency was reduced by only 3.4%. The slip rate control test data are listed in Table 7.
Table 7.
Slip rate control test data.
The average and maximum slip rates under manual driving and automatic slip rate control were 25.9% and 94.8%, and 9.8% and 45.4%, respectively (Table 7). During a sampling time of 130 s, the time at which the slip rate under manual driving and automatic control exceeded 20% was 47.0 s and 14.1 s, respectively, which account for 36.2% and 10.8%, respectively. Under the combined control of wheel speed and tillage depth, the average slip rate decreased by 16.1%, the maximum slip rate decreased by 49.4%, and the time when the slip rate was higher than 20% decreased by 25.4%.
In summary, the test results show that when the slip rate exceeds the threshold value, the controller can implement an automatic control strategy for the slip rate and, in turn, adjust the wheel speed and hitch height. When compared with manual operation, the time when the slip rate exceeded 20% under a sampling time of 130 s was reduced by 25.4%. The effectiveness of the combined control strategy of wheel speed and tillage depth was demonstrated.
4. Conclusions
Currently, the primary control mode for tractor slip rate is the automatic control of tillage depth, which uses an electro-hydraulic hitch as the control object and only controls the slip rate by adjusting the hitch height. These methods do not consider the influence of operation speed on the slip rate, leading to varying tillage depths and reducing the quality of tillage and subsoiling operations. Therefore, we proposed a slip rate control method based on wheel speed and tillage depth and used the New Holland T1404 power shift tractor to verify the algorithm. When compared to single-factor adjustment (automatic control of tillage depth), this method can ensure the greatest extent of operational quality (tillage depth).
Typical working conditions include cement ground with no load, flat field ground with no load, and subsoiling. Field experiments were conducted to verify that the wheel speed control method could ensure that the tractor accurately controlled the wheel speed under three working conditions: no load on the cement ground, no load in the field, and subsoiling operation. For the subsoiling operation, the slip rate control method could gradually reduce the tractor wheel speed when the slip rate of the tractor’s drive wheel was too high until it met the requirements. When wheel speed was adjusted to the lower limit, suspension control was performed to reduce the tillage depth and improve vehicle trafficability. In the 130 s validation test, the time for the tractor with the slip rate control function to have a wheel slip rate exceeding 20% was only 14.1 s, which was 25.4% lower than that of the tractor without this function. In summary, the control method proposed in this study controls slip rate within the optimal range while ensuring operation quality (tillage depth) to the greatest extent.
In addition, the strategy of controlling slip rate by adjusting the two factors proposed in this paper verifies that wheel speed can be used as an essential factor in slip rate control and is not organically combined with the regulation of tillage depth. Therefore, in future research, we will determine the combination mode and prioritise tillage depth and wheel speed regulation by identifying changes in slip rate. Moreover, we will further optimise the control system of the power-shift tractor designed in this study.
Author Contributions
Conceptualization, C.L. and C.Z.; methodology, C.L. and C.Z.; software, Z.M. and W.F.; validation, C.W.; resources, Z.M. and C.Z.; data curation, G.L.; writing—original draft preparation, C.L. and C.W.; writing—review and editing, C.L., C.W. and H.L.; supervision, W.F.; project administration, W.F.; funding acquisition, Z.M. All authors have read and agreed to the published version of the manuscript.
Funding
This research was funded by the National Key Research and Development Plan of China (Grant No. 2022YFD2002401), China Postdoctoral Science Foundation (Grant No. 2022M720490) and the Major Science and Technology Projects of Inner Mongolia Autonomous Region of China (Grant No. 2021ZD0003).
Data Availability Statement
All data are presented in this article in the form of figures or tables.
Acknowledgments
We would like to thank the “College of Mechanical and Electrical Engineering, Shihezi University”, “Research Center of Intelligent Equipment, Beijing Academy of Agriculture and Forestry Sciences”, “AgChip Science and Technology (Beijing) Co., Ltd.” and “National Engineering Research Center of Intelligent Equipment for Agriculture”.
Conflicts of Interest
The authors declare no conflict of interest.
References
- Wen, C.; Xie, B.; Li, Z.; Yin, Y.; Zhao, X.; Song, Z. Power density based fatigue load spectrum editing for accelerated durability testing for tractor front axles. Biosyst. Eng. 2020, 200, 73–88. [Google Scholar] [CrossRef]
- Wen, C.; Xie, B.; Song, Z.; Yang, Z.; Dong, N.; Han, J.; Yang, Q.; Liu, J. Methodology for designing tractor accelerated structure tests for an indoor drum-type test bench. Biosyst. Eng. 2021, 205, 1–26. [Google Scholar] [CrossRef]
- Matache, M.; Voicu, G.; Cardei, P.; Vladut, V.; Persu, C.; Voicea, I. Accelerated test of MAS 65 deep soil loosening machine frame. In Proceedings of the 43rd International Symposium on Agricultural Engineering, Opatija, Croatia, 24–27 February 2015; pp. 131–139. [Google Scholar] [CrossRef]
- Croitoru, S.; Vladut, V.; Marin, E.; Matache, M.; Dumitru, I. Determination of subsoiler traction force influenced by different working depth and velocity. In Proceedings of the 15th International Scientific Conference “Engineering for Rural Development”, Latvia, Jelgava, 25–27 May 2016. [Google Scholar]
- Wu, Z.; Xie, B.; Li, Z.; Chi, R.; Ren, Z.; Du, Y.; Inoue, E.; Mitsuoka, M.; Okayasu, T.; Hirai, Y. Modelling and verification of driving torque management for electric tractor: Dual mode driving intention interpretation with torque demand restriction. Biosyst. Eng. 2019, 182, 65–83. [Google Scholar] [CrossRef]
- Lee, J.H.; Gard, K. Vehicle–soil interaction: Testing, modeling, calibration and validation. J. Terramech. 2014, 52, 9–21. [Google Scholar] [CrossRef]
- Cuong, D.M.; Zhu, S.; Ngoc, N.T. Study on the variation characteristics of vertical equivalent damping ratio of tire–soil system using semi-empirical model. J. Terramech. 2014, 51, 67–80. [Google Scholar] [CrossRef]
- Burt, E.C.; Bailley, A.C. Load and Inflation Pressure Effects on Tires. Trans. ASABE 1982, 25, 881–884. [Google Scholar] [CrossRef]
- Simikić, M.; Dedović, N.; Savin, L. Power delivery efficiency of a wheeled tractor at oblique drawbar force. Soil Tillage Res. 2014, 141, 32–43. [Google Scholar] [CrossRef]
- Porteš, P.; Bauer, F.; Čupera, J. Laboratory-experimental verification of calculation of force effects intractor’s three-point hitch acting on driving wheels. Soil Tillage Res. 2013, 128, 81–90. [Google Scholar] [CrossRef]
- Raheman, H.; Jha, S.K. Wheel slip measurement in 2WD tractor. J. Terramech. 2007, 44, 89–94. [Google Scholar] [CrossRef]
- Pranav, P.K.; Pandey, K.P.; Tewari, V.K. Digital wheel slip meter for agricultural 2WD tractors. Comput. Electron. Agric. 2010, 73, 188–193. [Google Scholar] [CrossRef]
- Lyne, P.W.; Meiring, P.A. Wheel Slip Meter for Traction Studies. Trans. ASABE 1977, 20, 238–242. [Google Scholar] [CrossRef]
- Gupta, C.; Tewari, V.K.; Ashok Kumar, A.; Shrivastava, P. Automatic tractor slip-draft embedded control system. Comput. Electron. Agric. 2019, 165, 104947. [Google Scholar] [CrossRef]
- Chancellor, W.; Zhang, N. Automatic Wheel-Slip Control for Tractors. Trans. ASABE 1987, 32, 17–22. [Google Scholar] [CrossRef]
- Mirzaeinejad, H.; Mirzaei, M. A novel method for nonlinear control of wheel slip in anti-lock braking systems. Control Eng. Pract. 2010, 18, 918–926. [Google Scholar] [CrossRef]
- Pranav, P.K.; Tewari, V.K.; Pandey, K.P. Automatic wheel slip control system in field operations for 2WD tractors. Comput. Electron. Agric. 2012, 84, 1–6. [Google Scholar] [CrossRef]
- Pasillas-Lépine, W.; Loría, A.; Gerard, M. Design and experimental validation of a nonlinear wheel slip control algorithm. Automatica 2012, 48, 1852–1859. [Google Scholar] [CrossRef]
- Zhang, S.; Du, Y.; Zhu, Z.; Mao, E.; Liu, J.; Shi, J. Integrated control method of traction & slip ratio for rear-driving high-power tractors. Trans. CSAE 2016, 32, 47–53. [Google Scholar] [CrossRef]
- Soylu, S.; Carman, K. Fuzzy logic based automatic slip control system for agricultural tractors. J. Terramech. 2021, 95, 25–32. [Google Scholar] [CrossRef]
Disclaimer/Publisher’s Note: The statements, opinions and data contained in all publications are solely those of the individual author(s) and contributor(s) and not of MDPI and/or the editor(s). MDPI and/or the editor(s) disclaim responsibility for any injury to people or property resulting from any ideas, methods, instructions or products referred to in the content. |
© 2023 by the authors. Licensee MDPI, Basel, Switzerland. This article is an open access article distributed under the terms and conditions of the Creative Commons Attribution (CC BY) license (https://creativecommons.org/licenses/by/4.0/).
















