Effect of Enhanced Organic Material Addition during Reductive Soil Disinfestation on Disease Resistance, Yield Increase, and Microbial Community in Flue-Cured Tobacco
Abstract
:1. Introduction
2. Materials and Methods
2.1. Overview of the Experimental Site and Materials
2.2. Experimental Design
2.3. Indicator Measurement and Methods
2.3.1. Evaluation of Black Shank Disease and Fusarium Root Rot in Flue-Cured Tobacco
2.3.2. Evaluation of Flue-Cured Tobacco Leaf Yield
2.3.3. Soil Sample Collection
2.3.4. Detection of Basic Physicochemical Properties
2.3.5. Soil DNA Extraction and Microbial Detection
2.4. Data Analysis and Statistical Methods
3. Results
3.1. Physicochemical Properties of Tobacco Rhizosphere Soil
3.2. Occurrence of Flue-Cured Tobacco Diseases and Tobacco Leaf Yield
3.3. Characteristics of Microbial Community in the Rhizosphere Soil of Flue-Cured Tobacco
3.3.1. α Diversity
3.3.2. Comparison of OTUs
3.4. Changes in Microbial Community Structure in the Rhizosphere Soil of Flue-Cured Tobacco
3.4.1. Community PCoA Analysis
3.4.2. Abundance of Rhizosphere Soil Microbial Communities
3.4.3. Relative Abundance of Pathogenic Phytophthora nicotianae and Fusarium spp.
3.4.4. LEfSe Multi-Level Species Difference Discriminant Analysis
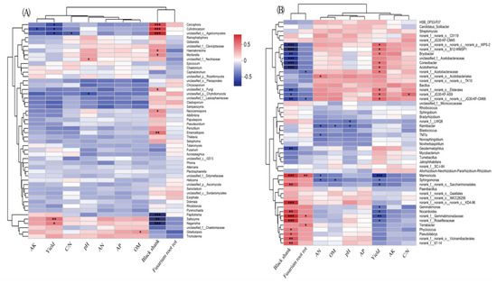
3.4.5. Correlation between Microbial Communities and Environmental Factors
3.4.6. Function Prediction
3.5. RDA Analysis
4. Discussions
4.1. Physicochemical Properties, Disease Occurrence, and Yield Characteristics of Tobacco Rhizosphere Soil under RSD and Application of Organic Materials
4.2. Effect of RSD Treatment and Application of Organic Materials on Changes in Microbial Community Structure
4.3. Effect of RSD Treatment on Microbial Community Function in Tobacco Planting Soil
5. Conclusions
Author Contributions
Funding
Institutional Review Board Statement
Informed Consent Statement
Data Availability Statement
Acknowledgments
Conflicts of Interest
References
- Li, C.; Ahmed, W.; Li, D.; Yu, L.; Xu, L.; Xu, T.; Zhao, Z. Biochar suppresses bacterial wilt disease of flue-cured tobacco by improving soil health and functional diversity of rhizosphere microorganisms. Appl. Soil Ecol. 2022, 171, 104314. [Google Scholar] [CrossRef]
- Jiang, J.L.; Lu, Y.; Su, Y.; Pan, L.; Tang, X.D.; Chen, X.S.; Niu, F.F.; Zhao, L.C.; Lu, M.H.; Zhu, S.X. Chemical characteristics and usability of flue-cured tobacco growing in main tobacco producing areas in China. Acta Tabacaria Sin. 2017, 23, 13–27. [Google Scholar] [CrossRef]
- Huang, X.Q.; Zhao, J.; Zhou, X.; Zhang, J.B.; Cai, Z.C. Differential responses of soil bacterial community and functional diversity to reductive soil disinfestation and chemical soil disinfestation. Geoderma 2019, 348, 124–134. [Google Scholar] [CrossRef]
- Pervaiz, Z.H.; Iqbal, J.; Zhang, Q.; Chen, D.; Wei, H.; Saleem, M. Continuous cropping alters multiple biotic and abiotic indicators of soil health. Soil Syst. 2020, 4, 59. [Google Scholar] [CrossRef]
- Wei, Z.; Gu, Y.A.; Friman, V.P.; Kowalchuk, G.A.; Xu, Y.C.; Shen, Q.R.; Jousset, A. Initial soil microbiome composition and functioning predetermine future plant health. Sci. Adv. 2019, 5, eaaw0759. [Google Scholar] [CrossRef] [PubMed]
- Wang, W.X.; Shen, B.; Jia, H.B.; Qiao, J.Q.; Niu, B. Application of rhizospheric biocontrol consortia and the potential mechanisms of their enhancing efficacy on disease-suppressive effect. Biotechnol. Bull. 2020, 36, 31–41. [Google Scholar] [CrossRef]
- Geng, S.J.; Pan, X.P.; Zhao, F.; Zhou, G.S.; Zha, H.B.; Tao, Y.P.; Chen, X.; Zhao, Z.X. Effect of different anaerobic soil disinfestation by organic materials on the occurrence of root-knot nematode disease, yield and quality of flue-cured tobacco. J. Yunnan Agric. Univ. Nat. Sci. 2019, 34, 785–792. [Google Scholar] [CrossRef]
- Blok, W.J.; Lamers, J.G.; Termorshuizen, A.J.; Bollen, G.J. Control of soilborne plant pathogens by incorporating fresh organic amendments followed by tarping. Phytopathology 2000, 90, 253–259. [Google Scholar] [CrossRef] [PubMed]
- Momma, N.; Yamamoto, K.; Simandi, P.; Shishido, M. Role of organic acids in the mechanisms of biological soil disinfestation (BSD). J. Gen. Plant Pathol. 2006, 72, 247–252. [Google Scholar] [CrossRef]
- Shrestha, U.; Wszelaki, A.L.; Butler, D.M. Implementing Anaerobic Soil Disinfestation in Tennessee. 2014. Available online: https://extension.Tennessee.edu/publicatios/Documents/SP765-B (accessed on 1 May 2023).
- Samaniego-Gaxiola, J.A.; Balagurusamy, N. Survival of soil-borne fungus Phymatotrichopsis omnivora after exposure to volatile fatty acids. J. Gen. Plant Pathol. 2013, 79, 105–109. [Google Scholar] [CrossRef]
- Huang, X.Q.; Wen, T.; Meng, L.; Zhang, J.B.; Zhu, T.B.; Cai, Z.C. The inhibitory effect of quickly and intensively reductive soil on Fusarium oxysporum. Acta Ecol. Sin. 2014, 34, 4526–4534. [Google Scholar] [CrossRef]
- Wang, G.F.; Ma, Y.; An, X.; Zhao, J.F.; Luo, D.X.; Sun, Y.D. Effect of different intensively reductive treatments by organic materials on soil character and disease control of phytophthorablight of chilli pepper. Soil Fertil. Sci. China 2016, 5, 124–129. [Google Scholar] [CrossRef]
- Runia, W.T.; Thoden, T.C.; Molendijk, L.P.G.; Van Den Berg, W.; Termorshuizen, A.J.; Streminska, M.A.; Van Der Wurff, A.W.G.; Feil, H.; Meints, H. Unravelling the mechanism of pathogen inactivation during anaerobic soil disinfestation. Acta Hortic. 2014, 1044, 177–193. [Google Scholar] [CrossRef]
- Zhu, W.J.; Wang, W.P.; Hong, C.L.; Ding, J.; Zhu, F.X.; Hong, L.D.; Yao, Y.L. Influence of reductive soil disinfestation on the chemical and microbial characteristics of a greenhouse soil infested with Fusarium oxysporum. Physiol. Mol. Plant Pathol. 2022, 118, 101805. [Google Scholar] [CrossRef]
- Khadka, R.B.; Marasini, M.; Rawal, R.; Testen, A.L.; Miller, S.A. Effects of anaerobic soil disinfestation carbon sources on soilborne diseases and weeds of okra and eggplant in Nepal. Crop Prot. 2019, 135, 104846. [Google Scholar] [CrossRef]
- Liu, L.; Chen, S.; Zhao, J.; Zhou, X.; Wang, B.; Li, Y.; Zheng, G.; Zhang, J.; Cai, Z.; Huang, X. Watermelon planting is capable to restructure the soil microbiome that regulated by reductive soil disinfestation. Appl. Soil Ecol. 2018, 129, 52–60. [Google Scholar] [CrossRef]
- Strauss, S.L.; Greenhut, R.F.; Mcclean, A.E.; Kluepfel, D.A. Effect of anaerobic soil disinfestation on the bacterial community and key soilborne phytopathogenic agents under walnut tree-crop nursery conditions. Plant Soil 2017, 415, 493–506. [Google Scholar] [CrossRef]
- Wen, T.; Huang, X.; Zhang, J.; Zhu, T.; Meng, L.; Cai, Z. Effects of water regime, crop residues, and application rates on control of Fusarium oxysporum f. sp. cubense. J. Environ. Sci. 2015, 31, 30–37. [Google Scholar] [CrossRef]
- Chen, J.; He, X.; Zhang, X.; Chen, Y.; Zhao, L.; Su, J.; Qu, S.; Ji, X.; Wang, T.; Li, Z.; et al. The applicability of different tobacco types to heated tobacco products. Ind. Crops Prod. 2021, 168, 113579. [Google Scholar] [CrossRef]
- GB/T 23222-2008; Grade and Investigation Method of Tobacco Diseases and Insect Pests. China Standards Press: Beijing, China, 2008.
- Bao, S.D. Methods of Agrochemical Analysis of Soils; China Agricultural Science and Technology Press: Beijing, China, 2000. [Google Scholar]
- Liu, C.; Zhao, D.; Ma, W.; Guo, Y.; Wang, A.; Wang, Q.; Lee, D.-J. Denitrifying sulfide removal process on high-salinity wastewaters in the presence of Halomonas sp. Appl. Microbiol. Biotechnol. 2016, 100, 1421–1426. [Google Scholar] [CrossRef]
- Adams, R.I.; Miletto, M.; Taylor, J.W.; Bruns, T.D. Dispersal in microbes: Fungi in indoor air are dominated by outdoor air and show dispersal limitation at short distances. ISME J. 2013, 7, 1262–1273. [Google Scholar] [CrossRef] [PubMed]
- Xiong, W.; Zhao, Q.; Zhao, J.; Xun, W.; Li, R.; Zhang, R.; Wu, H.; Shen, Q. Different continuous cropping spans significantly affect microbial community membership and structure in a vanilla-grown soil as revealed by deep pyrosequencing. Microb. Ecol. 2015, 70, 209–218. [Google Scholar] [CrossRef] [PubMed]
- Zhang, Y.; Yang, Y.; Yu, L.; Wang, A.; Xue, C.; Zhang, J.; Duan, A.; Zhao, M. Composition and characteristics of soil microbial communities in cotton fields with different incidences of Verticillium wilt. Plant Signal. Behav. 2022, 17, e2034271. [Google Scholar] [CrossRef] [PubMed]
- Caporaso, J.G.; Kuczynski, J.; Stombaugh, J.; Bittinger, K.; Bushman, F.D.; Costello, E.K.; Fierer, N.; Gonzalez Peña, A.; Goodrich, J.K.; Gordon, J.I.; et al. QIIME allows analysis of high-throughput community sequencing data. Nat. Methods 2010, 7, 335–336. [Google Scholar] [CrossRef]
- Zhao, J.; Zhou, X.; Jiang, A.Q.; Fan, J.Z.; Lan, T.; Zhang, J.B.; Cai, Z. Distinct impacts of reductive soil disinfestation and chemical soil disinfestation on soil fungal communities and memberships. Appl. Microbiol. Biotechnol. 2018, 102, 7623–7634. [Google Scholar] [CrossRef] [PubMed]
- Wei, G.Y.; Hu, Y.; Wu, Y.Q.; Zhang, Q.Z.; Li, X. Effects of reductive soil disinfestation on fungal community structure and tobacco yield and quality. Hunan Agric. Sci. 2021, 2021, 34–39. [Google Scholar] [CrossRef]
- McCarty, D.G. Anaerobic Soil Disinfestation: Evaluation of Anaerobic Soil Disinfestation (ASD) for Warm-Season Vegetable Production in Tennessee. Master’s Thesis, University of Tennessee, Knoxville, TN, USA, 2012. Volume 15, pp. 1–156. Available online: http://trace.tennessee.edu/utk_gradthes/1393 (accessed on 1 May 2023).
- Huang, X.Q.; Wen, T.; Zhang, J.B.; Meng, L.; Zhu, T.B.; Cai, Z.C. Toxic organic acids produced in biological soil disinfestation mainly caused the suppression of Fusarium oxysporum f. sp. cubense. Biol. Control 2015, 60, 113–124. [Google Scholar] [CrossRef]
- Zhu, T.B.; Dang, Q.; Zhang, J.B.; Müller, C.; Cai, Z.C. Reductive soil disinfestation (RSD) alters gross N transformation rates and reduces NO and N2O emissions in degraded vegetable soils. Plant Soil 2014, 382, 269–280. [Google Scholar] [CrossRef]
- Rao, D.E.; Liu, P.Y.; Zou, L.Y.; Teng, Y.; Yu, H.Y.; Yin, G.T. Effects of long-term continuous cropping and reductive soil disinfestation on fungal community in flue-cured tobacco rhizosphere. Soil Fertil. Sci. China 2022, 300, 47–56. [Google Scholar] [CrossRef]
- Liu, L.L.; Kong, J.J.; Cui, H.L.; Zhang, J.B.; Wang, F.H.; Cai, Z.C.; Huang, X.Q. Relationships of decomposability and C/N ratio in different types of organic matter with suppression of Fusarium oxysporum and microbial communities during reductive soil disinfestation. Biol. Control 2016, 101, 103–113. [Google Scholar] [CrossRef]
- Huang, X.Q.; Liu, L.L.; Wen, T.; Zhang, J.B.; Wang, F.H.; Cai, Z.C. Changes in the soil microbial community after reductive soil disinfestation and cucumber seedling cultivation. Appl. Microbiol. Biotechnol. 2016, 100, 5581–5593. [Google Scholar] [CrossRef] [PubMed]
- Huang, X.Q.; Cui, H.L.; Yang, L.; Lan, T.; Zhang, J.B.; Cai, Z.C. The microbial changes during the biological control of cucumber damping-off disease using biocontrol agents and reductive soil disinfestation. Biocontrol 2017, 62, 97–109. [Google Scholar] [CrossRef]
- Rokunuzzaman, M.; Hayakawa, A.; Yamane, S.; Tanaka, S.; Ohnishi, K. Effect of soil disinfection with chemical and biological methods on bacterial communities. Egypt. J. Basic Appl. Sci. 2016, 3, 141–148. [Google Scholar] [CrossRef]
- Singh, B. Myceliophthora thermophila syn. Sporotrichum thermophile: A thermophilic mould of biotechnological potential. Crit. Rev. Biotechnol. 2016, 36, 59–69. [Google Scholar] [CrossRef] [PubMed]
- Vinale, F.; Sivasithamparam, K.; Ghisalberti, E.L.; Marra, R.; Lorito, M. Trichoderma–plant–pathogen interactions. Soil Biol. Biochem. 2008, 40, 1–10. [Google Scholar] [CrossRef]
- Silveira, M.H.L.; de Siqueira, F.G.; Rau, M.; da Silva, L.; Moreira, L.R.d.S.; Ferreira-Filho, E.X.; Andreaus, J. Hydrolysis of sugarcane bagasse with enzyme preparations from Acrophialophora nainiana grown on different carbon sources. Biocatal. Biotransformation 2014, 32, 53–63. [Google Scholar] [CrossRef]
- Zhang, S.N.; Wang, Y.; Sun, L.T.; Qiu, C.; Ding, Y.Q.; Gu, H.L.; Wang, L.J.; Wang, Z.S.; Ding, Z.T. Organic mulching positively regulates the soil microbial communities and ecosystem functions in tea plantation. BMC Microbiol. 2020, 20, 103. [Google Scholar] [CrossRef]
- Mowlick, S.; Hirota, K.; Takehara, T.; Kaku, N.; Ueki, K.; Ueki, A. Development of anaerobic bacterial community consisted of diverse clostridial species during biological soil disinfestation amended with plant biomass. Soil Sci. Plant Nutr. 2012, 58, 273–287. [Google Scholar] [CrossRef]
- Tedersoo, L.; Bahram, M.; Põlme, S.; Kõljalg, U.; Yorou, N.S.; Wijesundera, R.; Ruiz, L.V.; Vasco-Palacios, A.M.; Thu, P.Q.; Suija, A.; et al. Global diversity and geography of soil fungi. Science 2014, 346, 1256688. [Google Scholar] [CrossRef]
- Osorio, N.W.; Habte, M. Soil phosphate desorption induced by a phosphate-solubilizing fungus. Commun. Soil Sci. Plant Anal. 2014, 45, 451–460. [Google Scholar] [CrossRef]
- Atsuko, U.; Nobuo, K.; Katsuji, U. Role of anaerobic bacteria in biological soil disinfestation for elimination of soil-borne plant pathogens in agriculture. Appl. Microbiol. Biotechnol. 2018, 102, 6309–6318. [Google Scholar] [CrossRef]
- Liu, L.L.; Huang, X.Q.; Zhao, J.; Zhang, J.B.; Cai, Z.C. Characterizing the key agents in a disease-suppressed soil managed by reductive soil disinfestation. Appl. Environ. Microbiol. 2019, 85, e02992–e03018. [Google Scholar] [CrossRef]
- Tayyab, M.; Islam, W.; Lee, C.G.; Pang, Z.; Khalil, F.; Lin, S.; Lin, W.; Zhang, H. Short-term effects of different organic amendments on soil fungal composition. Sustainability 2019, 11, 198. [Google Scholar] [CrossRef]
- Jiang, X.; Zhou, X.; Liu, Q.; Zheng, L.; Li, W. Expression of acidothermus cellulolyticus thermostable cellulases in tobacco and rice plants. Biotechnol. Biotechnol. Equip. 2016, 31, 23–28. [Google Scholar] [CrossRef]
- Lu, J.M.; Peng, C.; Ji, X.J.; You, J.Y.; Cong, L.L.; Ouyang, P.; Huang, H. Fermentation characteristics of mortierella alpina in response to different nitrogen sources. Appl. Biochem. Biotechnol. 2011, 164, 979–990. [Google Scholar] [CrossRef] [PubMed]
- Qian, D.; Du, G.; Chen, J. Isolation and culture characterization of a new polyvinyl alcohol-degrading strain: Penicillium sp. WSH02-21. World J. Microbiol. Biotechnol. 2004, 20, 587–591. [Google Scholar] [CrossRef]











| Treatments | pH | AN (mg·kg−1) | AP (mg·kg−1) | AK (mg·kg−1) | OM (g·kg−1) | C/N |
|---|---|---|---|---|---|---|
| KCK | 6.54 ± 0.22 c | 17.29 ± 0.55 c | 8.90 ± 1.21 b | 86.75 ± 3.21 c | 19.27 ± 1.25 d | 23.02 ± 0.12 b |
| KG0.8 | 6.62 ± 0.21 bc | 19.24 ± 1.25 b | 9.21 ± 0.75 b | 89.25 ± 1.21 b | 21.15 ± 2.12 c | 23.91 ± 0.12 b |
| KG1.0 | 7.04 ± 0.31 ab | 21.33 ± 0.85 b | 10.01 ± 0.95 ab | 90.12 ± 2.10 ab | 23.85 ± 2.41 b | 24.01 ± 0.20 ab |
| KG1.2 | 7.17 ± 0.30 a | 23.79 ± 0.45 a | 12.25 ± 1.29 a | 93.45 ± 1.89 a | 27.34 ± 1.58 a | 24.75 ± 0.15 a |
| YCK | 6.75 ± 0.22 c | 19.29 ± 0.75 b | 8.78 ± 1.01 b | 83.25 ± 1.21 c | 19.01 ± 0.75 d | 22.82 ± 0.12 b |
| YG0.8 | 6.90 ± 0.24 bc | 19.95 ± 1.23 ab | 9.07 ± 0.85 b | 83.75 ± 2.11 b | 20.19 ± 2.02 c | 23.78 ± 0.12 b |
| YG1.0 | 7.14 ± 0.23 ab | 22.13 ± 0.63 a | 10.21 ± 0.75 ab | 86.12 ± 2.00 ab | 22.95 ± 2.01 b | 24.77 ± 0.20 ab |
| YG1.2 | 7.37 ± 0.43 a | 23.99 ± 0.48 a | 12.75 ± 1.04 a | 90.45 ± 1.59 a | 25.84 ± 1.88 a | 25.05 ± 0.15 a |
Disclaimer/Publisher’s Note: The statements, opinions and data contained in all publications are solely those of the individual author(s) and contributor(s) and not of MDPI and/or the editor(s). MDPI and/or the editor(s) disclaim responsibility for any injury to people or property resulting from any ideas, methods, instructions or products referred to in the content. |
© 2023 by the authors. Licensee MDPI, Basel, Switzerland. This article is an open access article distributed under the terms and conditions of the Creative Commons Attribution (CC BY) license (https://creativecommons.org/licenses/by/4.0/).
Share and Cite
Luo, C.; Ding, H.; Li, Y.; Liu, T.; Dong, Y. Effect of Enhanced Organic Material Addition during Reductive Soil Disinfestation on Disease Resistance, Yield Increase, and Microbial Community in Flue-Cured Tobacco. Agronomy 2023, 13, 2458. https://doi.org/10.3390/agronomy13102458
Luo C, Ding H, Li Y, Liu T, Dong Y. Effect of Enhanced Organic Material Addition during Reductive Soil Disinfestation on Disease Resistance, Yield Increase, and Microbial Community in Flue-Cured Tobacco. Agronomy. 2023; 13(10):2458. https://doi.org/10.3390/agronomy13102458
Chicago/Turabian StyleLuo, Chaosheng, Huiqiong Ding, Yuanyuan Li, Taiqin Liu, and Yan Dong. 2023. "Effect of Enhanced Organic Material Addition during Reductive Soil Disinfestation on Disease Resistance, Yield Increase, and Microbial Community in Flue-Cured Tobacco" Agronomy 13, no. 10: 2458. https://doi.org/10.3390/agronomy13102458
APA StyleLuo, C., Ding, H., Li, Y., Liu, T., & Dong, Y. (2023). Effect of Enhanced Organic Material Addition during Reductive Soil Disinfestation on Disease Resistance, Yield Increase, and Microbial Community in Flue-Cured Tobacco. Agronomy, 13(10), 2458. https://doi.org/10.3390/agronomy13102458

