Next Article in Journal
Climate-Based Modeling and Prediction of Rice Gall Midge Populations Using Count Time Series and Machine Learning Approaches
Previous Article in Journal
The Response of Vegetable Sweet Potato (Ipomoea batatas Lam) Nodes to Different Concentrations of Encapsulation Agent and MS Salts
Previous Article in Special Issue
Determinants and Mechanisms of Digital Financial Inclusion Development: Based on Urban-Rural Differences
 
 
Font Type:
Arial Georgia Verdana
Font Size:
Aa Aa Aa
Line Spacing:
Column Width:
Background:
Article

Are Environmental Regulations to Promote Eco-Innovation in the Wine Sector Effective? A Study of Spanish Wineries

by
Félix Calle
1,
Inmaculada Carrasco
2,*,
Ángela González-Moreno
2 and
Carmen Córcoles
2
1
International Doctorate School, University of Castilla-La Mancha, 02071 Albacete, Spain
2
Faculty of Economics and Business, University of Castilla-La Mancha, 02071 Albacete, Spain
*
Author to whom correspondence should be addressed.
Agronomy 2022, 12(1), 21; https://doi.org/10.3390/agronomy12010021
Submission received: 30 November 2021 / Revised: 17 December 2021 / Accepted: 21 December 2021 / Published: 23 December 2021

Abstract

:
In a changing socio-economic and ecological context, the agri-food industry, where the use of natural resources is very important, must pay more and more attention to green and eco-innovation. Public decision-makers have started to implement measures to encourage the adoption of sustainable practices by companies, which are also pressured by supply and demand factors. This article aims to determine the factors that drive eco-innovation in the wine sector in Spain, a mature and traditional sector characterized by its high fragmentation. In particular, we sought to determine the role environmental regulations play in promoting eco-innovation in the sector. To this end, an empirical study was developed using a structural equation model established using a partial least squares technique for a sample of 251 wineries from all over the country. The study shows that the current regulatory framework inhibits eco-innovation in Spanish wineries, who are more encouraged by positioning and external motivation factors.

1. Introduction

The successive enlargements of the European Union and the complex internal process of the modernization of the different productive sectors have given rise to a melting pot of highly diverse territories and many dualities. Agriculture continues to be a very important activity in many of these regions, especially in the south (Greece, Italy, Spain, Portugal) and the east (Lithuania, Slovakia, Hungary, Bulgaria, Romania). The globalization of agricultural markets has made them more vulnerable [1], with the consequent risk of a loss of agricultural activity, which could lead to important social and environmental problems such as depopulation or biodiversity loss. For this reason, the maintenance of profitable, competitive and environmentally sustainable agricultural activity [2,3] is vital for the development of spaces often characterized by low rates of regional and sectoral innovation [4,5,6]. In this sense, innovation is a key determinant of productivity growth in agricultural activity and, by extension, in the agri-food industry and rural areas [7,8].
This dynamic occurs in a changing global socio-economic and ecological context, in which consumers are increasingly aware and sensitive. In the food sector, this is accompanied specifically by a change in the vision of food production that is gradually taking into account issues related to health, environmental conservation, social justice and sustainable development [6,9,10]. The agri-food industry is becoming increasingly aware of the close relationship between the activity of the sector and environmental harm [11] and very high quality. At the same time, environmentally-friendly food products are being developed since innovation in agricultural activity is associated more and more with sustainability problems in the sector [10,12,13,14,15].
From the company management standpoint, and in a context marked by the necessary search for sustainability, green innovation or “eco-innovation” has a major role [16,17,18,19,20,21]. Therefore, more in-depth research is necessary to improve the understanding of the factors that promote and hinder the development of eco-innovations in order to increase our knowledge on the subject and facilitate their implementation at all levels, as well as to encourage the development of policies to promote eco-innovation.
Therefore, eco-innovation and the adoption of sustainable practices have received attention from public decision-makers [22,23], and is also becoming a growing field of academic research [24,25]. Much of the literature on the topic studies the determinants of eco-innovation, in particular, comparing these environmental innovations with other types of innovation [26,27,28]. Noteworthy determinants identified in the literature include supply (technology-push), demand (demand-pull) and regulation (regulatory-push) factors. Internal company factors are also considered, including, among others, its resources and capacities or its organizational culture. Most papers analyze the adoption of environmental innovations in the entire industrial sector.
However, literature on eco-innovation in traditional sectors is very limited [29,30,31]. Studies on eco-innovations in the wine sector are even more scarce [32,33,34]. Despite this, sustainability and eco-innovation in the wine sector are a field of growing interest. However, there is still no global consensus on the meaning of the term “sustainability” [35]. Nevertheless, the issue of sustainability opens a broad debate, and it considerably impacts companies in all their actions. Santini et al. [36] conducted a useful discussion of the term applied to the wine sector. Among the published works, Doloreux and Kraft [37] highlighted the heterogeneity of eco-innovative strategies in the wine sector with respect to the capacities, know-how and specific characteristics of Canadian companies; Muscio et al. [38,39] described that the nature of the company (type of ownership) and its legal form are key elements for explaining the adoption of eco-innovations and that the commitment to external stakeholders has a significant influence depending on the eco-innovation in question. For their part, other authors found that the adoption of green innovation strategies in the wine sector has direct and positive effects on company results and provides a competitive advantage [40,41,42]; De Steur et al. [43] studied 64 Italian SMEs in the sector and highlighted the value of sustainability from the marketing standpoint. Barba-Sánchez and Atienza-Sahuquillo [44] concluded that environmental proactivity is positively correlated with economic results in the wine sector.
In general, the wine industry is a mature, traditional and global industry, characterized by its fragmentation (wine is defined by its origin) and by being mainly made up of SMEs [45]. The European Landscape Convention [46] recognizes the importance of vineyards to add value to the landscape, collaborate in its conservation and provide rural tourism with a quality label. Spain boasts the largest vineyard in the world in terms of cultivated area (OeIV, online data), and grapes are a key crop in the rural development of many of its autonomous communities. In addition, Spain continues to play a very important role in the international wine trade (led, nevertheless, by France), in which it has specialized in niches with little added value. The sector is made up of 4373 wineries [47], the vast majority of which are family-owned, although there are also a large number of cooperatives and, to a lesser extent, large companies. At the beginning of the new century, the sector embarked on an important process of renewal and restructuring that has been reflected in its position in the world wine markets, where it still has some way to go to access more added value markets. Many studies have focused on the sustainability of the wine sector, mostly from individual regions. Carroquino et al. [48], in one of the few studies performed for the whole country, conclude that Spanish wineries are conscious of climate change and the effects that it can have on them, but the implementation of measures is reduced and varies from one company to another.
In this context, the aim of this study was to determine the factors that drive eco-innovation in the wine sector in Spain and to analyze their impact on business results. In particular, we sought to determine the role environmental regulations play in promoting eco-innovation in the sector.
To this end, a theoretical framework based on different approaches was developed—evolutionary theory, environmental economics theory, the innovation systems perspective and the theory of resources and capacities—in order to gradually identify the explanatory variables of the phenomenon analyzed [49]. The theoretical model was tested using a structural equation model developed using a partial least squares technique for a database obtained from a survey of 251 (239 valid data) wineries throughout the country.
The study is valuable and original for several reasons: firstly, because it researches a topic as relevant in the current context as eco-innovation, on which research into small and medium-sized companies is still scarce; secondly, due to the importance of the use of natural resources in the sector; thirdly, by focusing on a traditional sector in which Spain is a key global player in terms of production, consumption and exports; and fourthly, due to the social and economic importance of the sector in the national economy.
The document is structured as follows: after this introduction, the second section synthesizes the most important literature on the subject and presents our theoretical framework; the third section presents the database and the methodology used; and the fourth, the results of the empirical model and their discussion. The fifth and final section of the article presents the conclusions.

2. The Wine Sector in Spain

Spain is the country with the largest area under vineyard cultivation in the world (975,000 hectares), followed closely by China (847,000 hectares). Three-quarters of the wineries of the national set are located in the autonomous communities of Catalonia (14%), Castilla and León (14%), Basque Country (10.6%), Castilla-La Mancha (10.26%); Galicia (10.14%); La Rioja (9.5%) and Andalusia (7.09%). Of these, the vast majority are micro (57%) and small businesses (37%) [47] (DIRCE and OeMv data online).
The business structure of the sector is very atomized and faithful to the European model of wine production. It is characterized by the existence of a large number of wineries and brands. Small wineries and cooperatives (that bare bottle) are large sellers of bulk; they often have management and marketing problems and, in order to diversify their offer, coexist with large companies. These large companies have production centers in different areas, handle large volumes in international markets and work wines of all categories. Some of them are listed on the stock exchange, have good distribution networks and even belong to financial capital entities.
In terms of foreign trade, Spain, France and Italy lead the world wine market. Together they account for more than half of total world exports in volume. In the last decades, this market has been enriched by increasing competition from new producing countries such as Chile and Australia, experiencing an unknown expansion. China, so far, has not been very active in terms of wine exports.
In Figure 1, we can see the hegemony that the “Old World” countries still maintain in world trade, despite the incorporation of countries from the southern hemisphere. It is also European countries (Germany and the United Kingdom) that maintain a leading role as major buyers of wines worldwide. In the case of Germany, as in the United States, there is a dual characteristic, as an importer and exporter, being much more relevant the role as an importer. This duality is also appreciated in France where, however, its great presence as a leading country in world wine exports stands out. Imports, usually from neighbouring countries (Italy, France or Portugal) are characterized by being much more significant in volume than in price because their fundamental purpose is the realization of coupages with French wines. Secondly, it highlights Spain’s role in the world wine market. Although the country has the largest vineyard in the world, world production and trade remain to be led by France and Italy. However, Spain’s international presence has recently improved, surpassing France and Italy in volume and gaining shares in all markets. Nevertheless, Spain continues to specialize in exports of low value-added wine, and France, despite having lost some relevance, remains the leading country in this regard. The export effort of Spanish wineries has made it possible to consolidate the country’s position in many international markets, but there is still a long way to go, accessing segments with greater added value.
To adapt to the changes derived from the oenological and wine revolution of the final decades of the last century, characterized by the globalization of the wine markets, Spain responded with the strong restructuring of its vineyards, marked by the adjustment of the dimensions, the introduction of noble varieties, the diffusion of technological innovations and the improvement of quality [50]. All this allowed the increase of exports and positioning in the world wine markets with a renewed image, although, as mentioned above, there is still a long way to go in the segments with the highest added value. The ecological crisis and new trends in world markets require the integration of a new wave of innovations that integrate environmental aspects. Eco-innovation is the new key to sustainability in the market with adaptation to new consumer preferences. Is the Spanish wine sector ready?

3. Theoretical Framework

Eco-innovation refers to the way in which companies introduce changes in their behavior to be more sustainable. The concept provided by the OECD [51] highlights that the definition does not only refer to the development or incorporation of technologies but is much broader, encompassing new organizational methods, products, services and knowledge oriented to innovation that can teach managers to adopt these practices [52]. Literature uses different meanings to describe innovations that reduce the negative impact on the environment: green innovations, eco-innovations, environmental innovations and sustainable innovations [25].
The motivations that prompt companies to implement eco-innovation strategies are linked to improving the sustainability of the organization. Bossle et al. [53] propose a model in which eco-innovation is represented as an innovation that yields environmental benefits while maintaining a market orientation. These two perspectives are compatible, as proposed by Porter and van der Linden in 1995 [54].
When companies consider the decision to eco-innovate, they are influenced by a wide range of internal and external factors [55], and these do not have the same impact in the case of eco-innovations as in innovations in general [49]; they may not have the same effect on eco-innovations of any nature either. According to Del Río [55], the factors promoting a pro-environmental attitude are: internal factors, external factors and characteristics of environmental technologies. Internal factors include the existence of an environmental strategy and the possession of resources and capacities for its implementation, such as financial resources, size, ownership structure, export orientation and technological skills. External factors include the characteristics of the sector, market pressures and interactions with other stakeholders in the value system. Finally, the characteristics of environmental technologies encompass the complexity, maturity, level of commitment to investment and compatibility with existing technologies.
In the analysis of the factors promoting eco-innovation, the evolutionary economic perspective was introduced by Oltra [56], who identified three types of factors: normative and regulatory factors; supply-side factors; and demand-side factors. This classification shows how all the stakeholders in the economic system can impact the eco-innovation decisions of business organizations. The category of normative and regulatory factors includes considerations of the existence or absence of regulations, the possibility of anticipating them and the characteristics of the design of the regulations—rigour, flexibility and time horizon. On the supply side, Oltra identified variables related to purely economic-business motivations, including cost savings, productivity improvement, the introduction of organizational innovations, research and development activities, relationships with suppliers and with other stakeholders in the value chain and in the system in which it competes and the existence of pressure from those stakeholders. Finally, on the demand side, the influencing factors include consumer preferences for products that respect the environment and the existence of new market segments that could allow the company to gain market shares [56].
Pereira and Vence [57] classified the variables that influence eco-innovation into two large groups: conventional factors (structural characteristics of the company, business logic and technological competencies); and the environmental strategy of each company (management and commercialization of the innovation).

3.1. Regulatory Factors

The regulatory framework is usually identified as the main instrument that prompts corporate actors to change their behavior. The relationship between eco-innovation and regulations is reflected in the fact that the implementation of policies to promote such actions fuels interest in the introduction of changes aimed at improving sustainability on the part of researchers. Academic literature identifies regulations and tax incentives as drivers of the development of environmental responsibility activities [58], although environmental regulations may be seen as a double-edged sword [59]. The implementation of the processes necessary to comply with environmental regulations obliges companies to increase their production costs, which, in turn, undermines their innovation capacity [60]. Restrictive environmental policies force companies to relocate their resources from their usual processes towards processes aimed at reducing the harmful effects of their activities on the environment [61]. If a “win-win” situation is to be achieved, companies must update their technologies, leading them to enhance their technological and innovative capabilities [51]. Environmental policies can also increase entry barriers to the sector. The so-called “Porter Hypothesis” [54] suggests that environmental regulations lead to a double “win-win” situation since companies adapt to the aforementioned regulations and protect the environment while at the same time improving their competitive advantage as a consequence of this type of action. Some previous studies have found empirical evidence, reporting an increase in the efficiency of companies that implement environmentally-responsible practices [62,63,64], although these studies analyze the improvements in efficiency at the industry level. Studies at the company level are scarcer and have reported contradictory results, arguing that the benefits depend on the type of innovation [65].
The so-called “double externality problem” differentiates eco-innovation from innovation in general and explains the greater importance of the administration and public policies for its promotion: companies that invest in eco-innovations report difficulties in appropriating the results of such eco-innovations and see how other companies in the sector reproduce them with great ease without having to incur the costs of creating them. Companies that internalize the costs of responsible behavior are generating a benefit for society in general, which will not have to bear the costs deriving from the potential environmental damage of the activities carried out by economic institutions. Viewed this way, dual externality discourages the development of eco-innovations as no incentive for their implementation is perceived in these strategies.
Faced with this situation, environmental regulations are necessary to oblige companies to contribute to the fulfilment of public policy objectives [57,66,67]. Eco-innovations are more policy-driven and possibly less market-driven compared to general innovations [28,68].
The governments of the most industrialized countries have shown special interest in adapting their policies to the agreements reached at different international summits [69], which has had an impact on the behavior of the industry since environmental legislation directly regulates the nature of corporate production activities, prohibiting the use of certain substances or the implementation of obsolete technologies [70]. Civil, administrative and criminal liability systems have also been established, broadening the range of penalties for companies that fail to comply with environmental regulations, fees, taxes and subsidies that encourage the implementation of proactive environmental management systems [71]. Moreover, regulations will also encourage companies to adopt more reactive strategies in search of greater legitimacy [72]. Environmental legislation will promote more proactive positions in organizations, encouraging them to strive to develop pioneering behaviors, invest in environmental innovations and collaborate with the administration in the design of future regulations [69].

3.2. Internal Factors of Business Strategy

Neoclassical economics has frequently described the environmental requirements in policy as detrimental to the competitiveness of companies. However, some authors have defended the notion that if environmental policy is designed correctly, it could lead the most dynamic companies to achieve competitive advantages [54,73,74]. This contribution from the business strategy perspective meant that the internal variables of business strategy were treated as potential drivers of eco-innovation.

3.2.1. Objectives of Strategies

The classic objective attributed to business organizations is profit maximization. Although it is known that this is not the only objective, decisions are taken with a view to achieving cost savings and higher revenues and, ultimately, improving productivity and efficiency.
Eco-innovation strategies can reduce costs by helping the company to comply with environmental standards and regulations and thus avoid the costs of negative externalities that the activity of economic organizations may generate [57]. Additionally, the implementation of eco-innovations can lead to a reduction in energy and resource consumption, resulting in a clear reduction in costs. Besides, some business instruments, such as the adoption of voluntary environmentally friendly certifications, serve to communicate their responsibility to the environment [75].
However, to eco-innovate, companies need to carry out actions and have instruments that increase their costs; the magnitude of the costs incurred will be dictated by the company’s need to train employees, invest in research and development and purchase technologies, and these costs may even outweigh the gains from avoiding environmental problems. The dilemma faced by decision-makers must be resolved through cost-effectiveness analysis and, above all, by broadening the concept of “benefit” not only from the economic perspective but also in economic and social terms.
Eco-innovations and corporate social responsibility (CSR) are related. Even though CSR is a multidimensional concept that businesses have to weigh [76], it is evident that CSR actions and consumer demands are important factors for the initiation of investments in environmental research and development. However, to step up such actions, companies need to have the necessary capabilities accompanied by environmental regulations [77,78,79]. When focusing on eco-innovations in products, Kammerer [80] affirmed that the “green” characteristic of the products a company offers the market can be a source of differentiation provided the organization is able to transfer that characteristic to the market and get consumers to pay a premium for it. The premium customers are willing to pay will be determined by their level of satisfaction with products and is therefore crucial in eco-innovative products [81,82,83,84].

3.2.2. Resources and Capabilities for the Implementation of Strategies

The possession of technological capabilities is decisive for the adoption of eco-innovation strategies. These capabilities are developed from the know-how possessed and developed by the company by either engaging in their own research and development activities or outsourcing equipment, specialists or other professionals. Know-how is not always explicit but can be tacit; in the latter case, it refers to any organizational routines generated by the company.
Although investment in research and development is not the only option for creating know-how, many authors have found a strong relationship between investment and the development of eco-innovations [28,62], while others have reported weaker relationships [80,81]. Other authors claim that company size plays a moderating role in this relationship [85]. Kammerer [80] justifies this difference in results based on the different measures used to represent an investment in research and development and suggests, as a possible explanation for these findings, that the sector may be acting as a moderator in the research and development–eco-innovation relationship.

3.3. External Factors

Addressing the pressures exerted by general or specific stakeholders may prompt companies to implement eco-innovations. Stakeholder theory [86,87] is based on four key academic areas, namely strategic planning, systems theory, corporate social responsibility and organization theory [88,89], and is based on four essential premises:
  • Companies have relationships with different stakeholders, which affect company decisions [90,91,92].
  • These relationships are established in the company’s processes and affect the results of the organization and its stakeholders.
  • Each stakeholder group aims to cover its requirements through the decisions of the company, and these cannot be covered without undermining those groups [88,93,94].
  • The focus is on decision making in the company [88].
Stakeholder theory has been adopted in some studies focusing on the analysis of the environmental strategies and environmental social responsibility actions of organizations [72,95,96,97]. The results of these studies have been inconsistent due mainly to the effect of the structural characteristics of the companies. However, it has been shown that companies need to satisfy the demands of stakeholders or groups that may affect the desired results. Thus, the factors influencing the environmental orientation of companies must necessarily include the pressure exerted by stakeholders to ensure that strategies are eco-innovative.
In the specific case of the wine sector in Italy, De Steur et al. [43] suggests that both internal and external factors are important in the decision to implement eco-innovative practices, but internal factors prevail, specifically concerning ethical issues.

3.4. Eco-Innovation and Results

The relationship between environmental sustainability and economic profitability is relevant [98]. The literature explains that companies (particularly small and medium-sized firms) that are able to define a proactive strategy can better identify opportunities, develop new products, penetrate new markets, and develop new processes, all of which allow them to achieve more competitive advantages, stronger growth and better results [99,100].
In studies focusing on the wine industry, Newton et al. [101] showed that companies in the sector with a differentiation strategy obtained better results than those with a cost leadership strategy. Ferrer et al. [102] studied companies in the Spanish wine industry and obtained uneven results, depending on the type of company analyzed: in the case of individual companies (family-owned), strategy (first marketing and then efficiency) was a key element for explaining results; a differentiation strategy worked best in commercial companies to obtain better business results; and finally, in the case of cooperatives, the aforementioned authors did not observe a direct relationship between strategic positioning and results.
In the last decade, many authors have studied the relationship between the development of eco-innovation strategies and business results. There have been many attempts to understand this relationship, but not all authors have obtained the same result [103,104,105,106,107,108,109,110,111,112].
The major motivation for companies to make decisions in one direction or another would be the existence of empirical evidence corroborating that a specific position has a positive impact on business performance. However, researchers have encountered difficulties when studying the relationship between the environmental performance of a company and its economic performance. Nevertheless, the literature contains hardly any studies that have attempted to explain and systematize the reasons why existing studies have sometimes reported contradictory results [113]. Although empirical attempts have been made to find relationships between eco-innovation and performance, the theory behind any results needs to be developed [114].
The theoretical approaches used most as a basis for empirical studies are, on the one hand, stakeholder theory, which maintains that the costs voluntarily assumed by the organization for environmental improvement, beyond the requirements established in standards or regulations, will result in a reduction in value for shareholders; on the other hand, resources and capabilities theory adds that eco-innovation allows companies to develop new capabilities and attract rare and valuable resources that will not be available to all competitors and that will therefore generate competitive advantages [54,111,115,116,117].
Most empirical studies have reported a positive relationship the differences in results obtained may be due to the time horizon considered for measuring the impact on results (too short in some studies for the results of the investments made to be verified), the type of economic variable chosen and the measurement of environmental performance. The methodological differences indicated have resulted in disparate results [113].

3.5. Proposed Eco-Innovation Factors and Results Model

Based on the previous theoretical discussion, we propose the following model regarding the motivations that prompt companies to develop process and product eco-innovations and the impact of the latter on economic-financial results (Figure 2).

4. Materials and Methods

4.1. Database

The proposed hypotheses were tested using a database containing data from Spanish companies in the wine sector, for which we identified the population and determined the sample size (see Table 1). The unit of analysis is the company, and the questionnaire was sent to winery owners and/or managers. Only one questionnaire was collected per company.
A questionnaire previously validated by Aragón-Correa [118] and used in other studies [119,120] was employed. Smart PLS 3 software was used for the calculation [121].
The sample is characterized by the following traits: The majority are consolidated businesses, and they are distributed by Castilla and León (72), Castilla-La Mancha (54), Catalonia (47), La Rioja (40), Andalusia (36) and Navarra (2). Those regions contain nearly 70% of the Spanish wineries. Of them, 149 are Limited Liability companies, 47 are Stock Companies and 55 are Cooperatives. Only 4.8% belong to a holding, and more than 30% belong to a family. Concerning the size of the business, the great majority are micro (58%) and small (33.90%) businesses. Only 1.60% can be classified as big-size businesses. The sample represents the characteristics of the sector’s business (see Section 2), and there are no biases. The descriptive characteristics of the factors are presented in Table A1 of Appendix A.

4.2. Methodology

To test the hypotheses of the proposed theoretical model, a structural equation model (SEM) was defined following a partial least squares (PLS) technique. This method is suitable for causal-predictive analyzes when there is insufficient theoretical information, enabling the estimation of latent (unobservable) variables while establishing linear dependency relationships (regressions) between them, determining the paths between endogenous constructs and exogenous constructs [122,123,124]. It can also be used to estimate mediating and moderating effects [125].
PLS is a technique oriented towards prediction based on variances between dependent variables. It is very flexible insofar as it can be used with any type of scale—continuous or categorical—[126] and does not need to fulfill special requirements for the distribution of the database. It works well with reflective and formative constructs and allows models to be organized with very small samples, their minimum size depending on the number of variables contained in the most complex structural relationship. The stability of the estimated parameters is calculated by the resampling method (bootstrapping). These also work well with complex models and do not pose problems of over-fitting or lack of degrees of freedom, since the goodness of fit will depend solely on the ability of the model to explain the dependent variables, i.e., to maximize the explained variance [127,128]. The laxity of the requirements to the sample (size and distribution) is due to the fact that PLS segments the model into as many parts as there are blocks of variables, analyzing each of them separately [127,129]. However, the minimum sample size must be at least 10 times greater than the number of observed variables that the longest equation of the measurement model contains, or in other words, the number of antecedents that point to the dependent structural variable in the most complex equation [128,129,130].
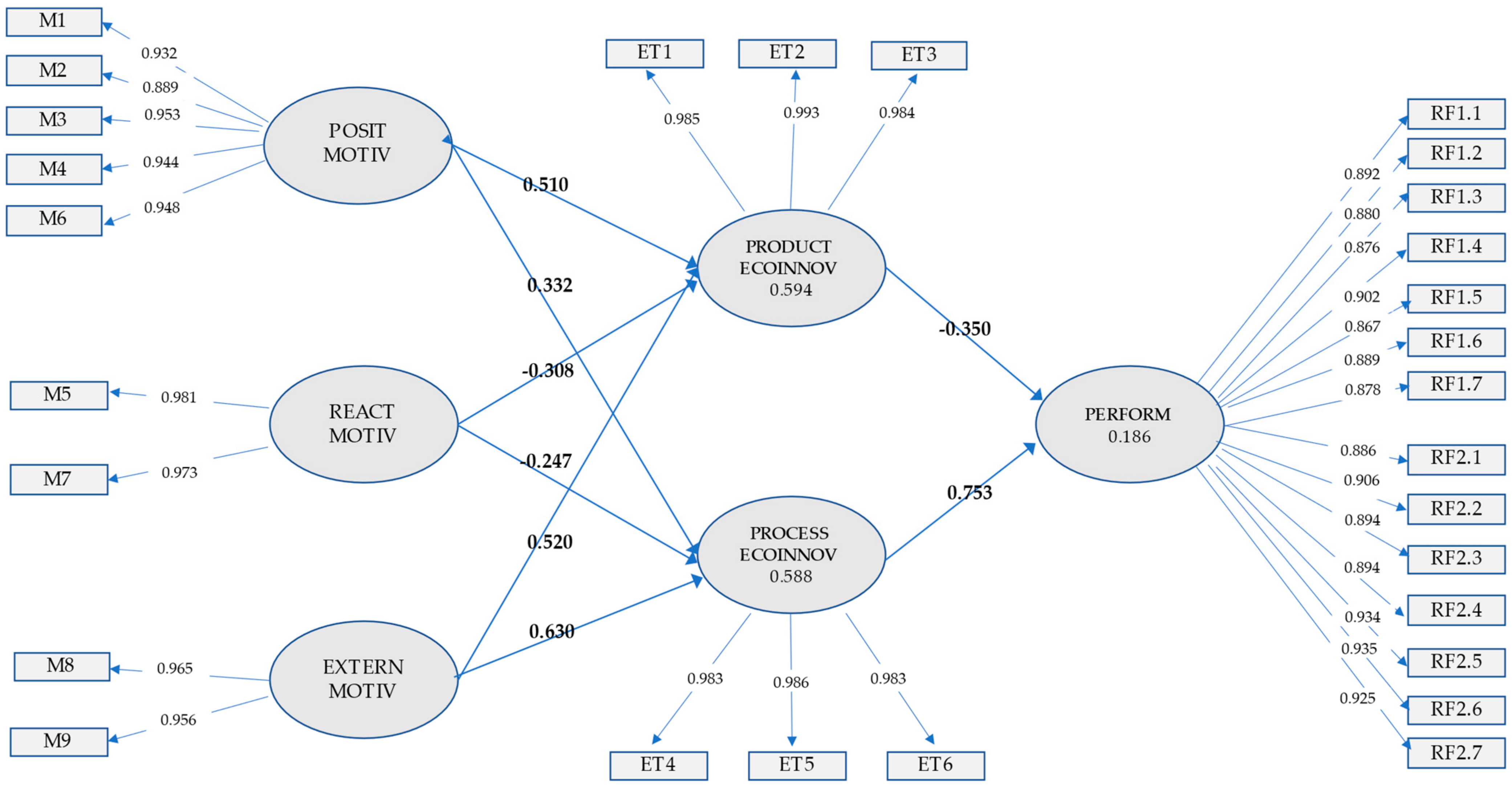
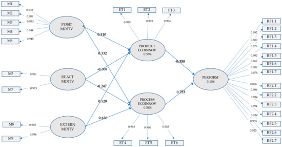
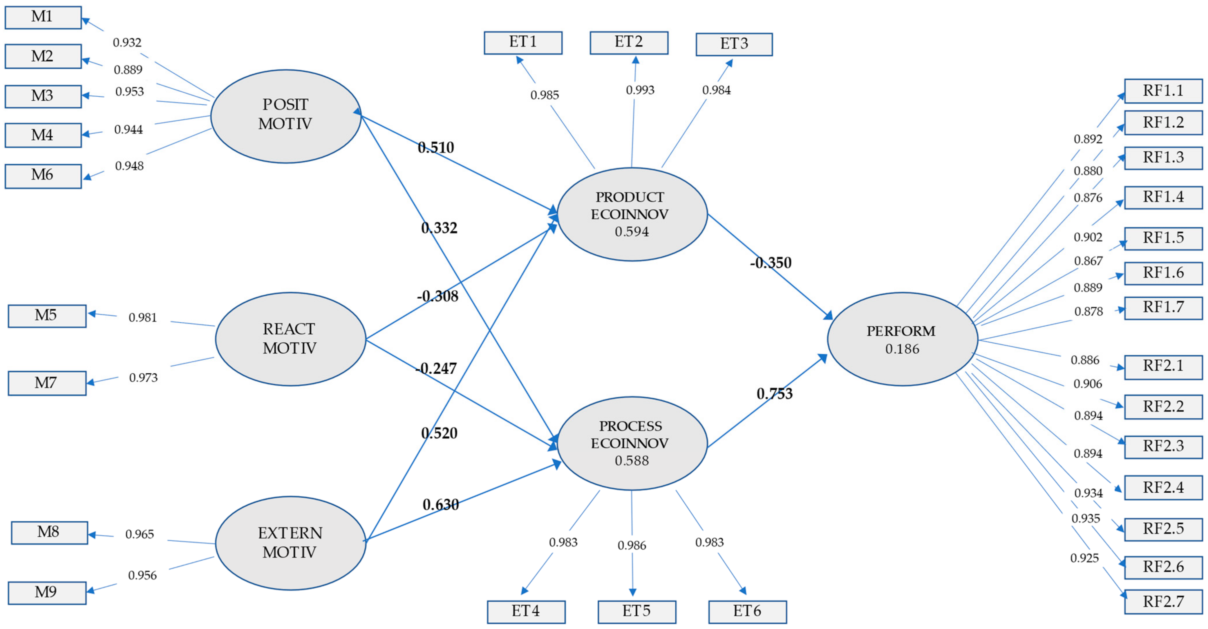
The proposed model was configured in 6 constructs, fed by 29 factors, as shown in Figure 3. The indicators were measured according to a 5-point Likert scale, and the variables were coded according to Table A2 in Appendix A.

5. Results and Discussion

The proposed model was configured into six constructs: three exogenous and three endogenous. Given the nature of the information available, no training index was incorporated, and all the constructs were formed following a reflective model. Therefore, it was necessary to validate the training scales, evaluating their unidimensionality, consistency and validity (convergent and discriminant).

5.1. Analysis of the Measurement Model

The literature has determined the standard criteria established for the different validity and reliability indicators [129,131,132,133,134]. The reliability of the measurement model is determined by the sign, magnitude, and significance of the loads of the factors informing each construct and requires the loads to be greater than or equal to 0.7, which indicates that the indicator shares more than 50% of the variance of the construct. The loads of the indicators are presented in Table A3 and Table A4 in Appendix A. All the factors met the criteria, were significant, and their sign was the expected one.
The validity of the model was measured by means of convergent validity and discriminant validity. Convergent validity (see Table 2) measures the internal consistency of the constructs. It is analyzed using the mean variance extracted from the constructs (AVE), which must be greater than 0.5 [123] and means that each construct explains at least 50% of the variance of the indicators. The internal consistency of each item and its respective construct was measured using Cronbach’s Alpha (it must be greater than 0.7) and composite reliability, which indicates that each indicator is significantly different from the rest, is usually measured using the composite reliability index, which must be greater than 0.85.
Meanwhile, discriminant validity establishes whether the indicators are adequately related to the construct in which they are incorporated. It is analyzed using the Forner–Larcker Criterion to determine whether discriminant validity exists between two latent variables if the variance shared between pairs of constructs is less than the variance extracted for each individual construct. The estimated model also met this criterion (Table 3).

5.2. Structural Model Analysis

After confirming the validity and confidence of the measurement model, we proceeded to analyze the structural model that allowed us to confirm the dependency relationships established between the variables, in line with the theoretical approaches described above. As previously indicated, PLS does not provide a measure of global goodness of fit [130] since the purpose of a predictive model with these characteristics is to maximize the variance explained by endogenous constructs, or, as in this study, to test whether the relationships established between variables in the analyzed sector complied with the general theories established for other sectors. In this sense, Falk and Miller [126] proposed evaluating the extent to which the dependent variable (or construct) is explained by the latent exogenous variables: the model will be better the greater the total explained variance, which is determined by the coefficient R2 of each endogenous variable. This should be interpreted in a similar way to the corresponding coefficient in a linear regression [129], and values greater than 0.1 are acceptable, which would be equivalent to values of 0.5 for the R2 in a least squares model [121]. In this study, almost 60% of the product and process eco-innovations developed in the Spanish wine sector are promoted by the factors considered, and almost 20% of the business result would be due to eco-innovations.
The algebraic sign of the path coefficients indicates whether the relationship between the exogenous and endogenous constructs is increasing or decreasing and its value (always between minus 1 and 1) reveals the intensity of the relationship, which is more intense the closer the coefficients are to 1.
The bootstrapping technique can be used to calculate the statistical significance of these coefficients [130]. In this case, the programme performed 500 subsamples. It can be seen in Table 4 that except for two, all the structural relationships were significant.

5.3. Discussion

In view of these results, we are unable to refute the existence of positive relationships between product and process eco-innovations and business results, as proposed in the theoretical model, since the first relationship was not significant and the second was a practically negligible 90%. This inconclusive result may have been due to the high fragmentation of the sector, which is reflected in the sample, when collecting data on family businesses, cooperative societies, and limited liability companies, in line with Ferrer et al. [102]. Therefore, a larger and stratified study is required to obtain conclusive results on this aspect.
However, the relationships between the motivational factors considered and product and process eco-innovations are significant. Firstly, it is worthwhile highlighting the negative effect of reactive motivation factors on both types of eco-innovation and the impact on product eco-innovation being greater than that of process eco-innovation. However, the said impact was moderate or low in both cases. It is important to remember that the indicators that feed the reactive motivation construct refer to adaptation to the legal framework and the effect of public incentives. The result contrasts with the one proposed in the theoretical model and reveals the ineffectiveness of environmental regulations since they fail to not promote eco-innovation in either products or processes. In this sense, as Pereira and Vence [57], Renning [66] and Horbach, Oltra and Berlin [67] indicate specific and adequate environmental legislation is required to promote actions aimed at the application of product and process eco-innovations in the wine sector.
Positioning motivation factors have a positive effect on product and process eco-innovation, being greater in the case of the former. In this case, consumer requirements and corporate social responsibility actions foster eco-innovation actions in wineries, thanks, among other things, to the existence of capabilities in companies, as indicated by Kesidou and Demirel [77]; Aguilera-Caracuel and Ortiz-de-Mandojana [78]; Soomro et al. [79] and Zhao et al. [135]. In the specific case of product eco-innovation in the wine sector, it is possible that, as indicated by Kammerer [80], the condition of environmental sustainability offers wineries a source of differentiation that can help them to improve their economic performance because consumers are willing to pay a premium for these products [81,82,83,84].
Finally, external motivation has a positive impact on both product and process eco-innovation, being greater in the case of the latter. Furthermore, the two coefficients of the relationships established by the external motivational factors were the highest in the model. The study concludes, in accordance with stakeholder theory [76,77], that the pressures exerted by environmental agents promote eco-innovative behaviors in Spanish wineries and in line with the literature [72,95,96,97], environmental strategies and social and environmental responsibility actions of organizations are promoted due to the need of companies to satisfy the demands of stakeholders or collectives such as lobby groups and organizations. Thus, it is necessary to include, among the factors influencing the environmental orientation of companies, the pressure exerted by stakeholders to ensure that strategies are eco-innovative. This result contrasts with that obtained by De Steur et al. [43] for Italy, reporting that internal factors prevail over external ones.

6. Conclusions

This article has examined the extent to which different factors affect eco-innovation processes (product and process eco-innovation) in Spanish wine-producing companies. Our study contributes to the literature on eco-innovation, providing information on a mature and traditional sector characterized by its high fragmentation, characteristics that can cause the different factors driving eco-innovation to have a different impact than in other sectors or specific cases.
Given the specific characteristics of the Spanish wine industry, integrated into the European framework of the Common Agricultural Policy, this study provides certain lessons that could be applied on a broader scale:
-
Positioning motivation factors and the desire of companies to penetrate new markets, expand their range of products, improve competitiveness, adapt to demand and, ultimately, improve economic performance, promote both product and process eco-innovation in the Spanish wine sector.
-
External motivation has a positive impact on both product and process eco-innovation, being greater in the case of the latter. Furthermore, the two coefficients of the relationships established by external motivational factors were the highest in the model.
-
It is worth highlighting that the current environmental regulations do not promote eco-innovation in either products or processes in wineries. Reactive motivation factors present significant and negative relationships, contrary to the relationship proposed in the theoretical model (being the less strong motivational factor). Therefore, this study, based on regulatory and policy-related factors, is important as it evidences the ineffectiveness of the existing regulatory framework. That means that environmentally friendly practices in Spanish wineries depend more on their own desires than on the regulatory framework. Therefore, more in-depth research is required in this field to obtain more evidence, not only regarding the most efficient design of public policy instruments to promote eco-innovation but also on other aspects such as the integration of eco-innovation in education, training programs and the dissemination of information on the advantages of eco-innovation
Lastly, the study does not allow conclusions to be drawn on the extent to which eco-innovations influence the returns of wineries since the relationships with financial performance were not significant. However, the model suggests a negative relationship with product eco-innovation and a positive relationship with process eco-innovation, although the results were not conclusive.
These results have interesting implications for policy-makers as it has been demonstrated that the adoption of sustainable practices by companies is not being encouraged by public policy.
Finally, it is important to indicate the limitations of our study. Firstly, the results are sector and county-wide specific. Apart from the limitation mentioned previously, due to the design of the selected questionnaire, the other limitation concerned potential bias due to the national scope of the sample. Other similar studies carried out in other wine-producing countries would clarify this doubt. Lastly, it should be noted that the sample used reflects the high fragmentation of the sector since it integrated data from family businesses, cooperatives and public limited companies. Therefore, a broader and more stratified study is required to obtain conclusive results on aspects such as the relationship between eco-innovation and results.

Author Contributions

Conceptualization, F.C., I.C. and Á.G.-M.; methodology, I.C. and F.C.; software, I.C.; formal analysis, I.C., Á.G.-M. and F.C.; data curation, F.C.; writing—original draft preparation, C.C.; writing—review and editing, C.C. and I.C. All authors have read and agreed to the published version of the manuscript.

Funding

The authors gratefully acknowledge the financial support from the Department of Political Economy and Public Finances, Economic Statistics and Economic Policy and the Spanish Ministry of Science, Innovation and Universities (RTI2018-101867-B-I00).

Institutional Review Board Statement

Not applicable.

Informed Consent Statement

Not applicable.

Data Availability Statement

The data presented in this study are available on request from the corresponding author.

Conflicts of Interest

The authors declare no conflict of interest.

Appendix A

Table A1. Descriptive statistics.
Table A1. Descriptive statistics.
NMin.Max.ModeStand. Desv.
PM12341530.719
PM22331530.722
PM32351530.674
PM42361530.671
PM52361530.678
PM62341520.656
PM72351530.732
PM82321520.674
PM92331530.609
PM102321530.576
PM112351540.665
PM122321530.576
PM132341530.570
PM142321530.639
PM152331530.596
PM162351530.669
PM172351510.675
PM182351510.741
ET12361510.664
ET22361510.683
ET32341510.690
ET42361510.725
ET52341510.777
ET62361510.777
M12361530.705
M22291520.694
M32371520.665
M42341520.711
M52371540.810
M62361520.723
M72361530.894
M82361510.704
M92371510.700
RF112362550.662
RF122362540.637
RF132361540.715
RF142371540.686
RF152361540.669
RF162361540.680
RF172361540.670
RF212342530.635
RF222361530.731
RF232361520.705
RF242331530.571
RF252351530.534
RF262351530.550
RF272351530.585
Table A2. Variables and codes.
Table A2. Variables and codes.
VariableCODE
Eco-innovationLeadership in product eco-innovationsE.T.1
Number of product eco-innovationsE.T.2
Intensity of change in product eco-innovationsE.T.3
Leadership in process eco-innovationsE.T.4
Number of process eco-innovationsE.T.5
Intensity of change in process eco-innovationsE.T.6
MotivationsExpand product rangeM1
Expand marketsM2
Improve profitabilityM3
Improve competitivenessM4
Adapt to legal frameworkM5
Adapt to demand conditionsM6
Leverage public incentivesM7
Respond to pressure groups and associationsM8
Follow industry associations’ guidelinesM9
Financial and market performanceImportance of sales figuresR.F.1.1
Importance of sales growthR.F.1.2
Importance of market shareR.F.1.3
Importance of profitabilityR.F.1.4
Importance of gross profit marginR.F.1.5
Importance of operating profitR.F.1.6
Importance of achieving objectivesR.F.1.7
Satisfaction with sales figuresR.F.2.1
Satisfaction with sales growthR.F.2.2
Satisfaction with market shareR.F.2.3
Satisfaction with profitabilityR.F.2.4
Satisfaction with gross profit marginR.F.2.5
Satisfaction with operating profitR.F.2.6
Satisfaction with achieving objectivesR.F.2.7
Table A3. Loads of the indicators.
Table A3. Loads of the indicators.
PRODUCT ECOINPROCESS ECOINEXTERN MOTIVPOSIT MOTIVREACT MOTIVPERFORM
ET1 0.985
ET2 0.993
ET3 0.984
ET40.983
ET50.986
ETS0.983
M1 0.932
M2 0.889
M3 0.953
M4 0.944
M5 0.981
M6 0.948
M7 0.973
M8 0.965
M9 0.956
RF1.1 0.892
RF1.2 0.880
RF1.3 0.876
RF1.4 0.902
RF1.5 0.867
RF1.6 0.889
RF1.7 0.878
RF2.1 0.886
RF2.2 0.906
RF2.3 0.894
RF2.4 0.894
RF2.5 0.934
RF2.6 0.935
RF2.7 0.025
Table A4. Reliability analysis: loadings significance.
Table A4. Reliability analysis: loadings significance.
MedianDeviat.Statisticp Value
ET1 <- PROD ECOINNOV0.9860.005190,8400.000
ET2 <- PROD ECOINNOV0.9930.003350,0210.000
ET3 <- PROD ECOINNOV0.9850.01282,9010.000
ET4 <- PROCESS ECOINNOV0.9830.006162,3330.000
ET5 <- PROCESS ECOINNOV0.9860.006163,4530.000
ET6 <- PROCESS ECOINNOV0.9820.005187,1030.000
M1 <- POSIT MOTIV0.9310.02635,8790.000
M2 <- POSIT MOTIV0.8890.02832,1910.000
M3 <- POSIT MOTIV0.9530.009106,1660.000
M4 <- POSIT MOTIV0.9430.01658,5100.000
M5 <- REACT MOTIV0.9710.01190,4400.000
M6 <- POSIT MOTIV0.9480.01092,3270.000
M7 <- REACT MOTIV0.9710.01190,4400.000
M8 <- EXTERN MOTIV0.9650.006157,2800.000
M9 <- EXTERN MOTIV0.9540.01281,7120.000
RF1.1 <- PERFORM0.8940.04718,8320.000
RF1.2 <- PERFORM0.8800.05017,5220.000
RF1.3 <- PERFORM0.8760.04818,2320.000
RF1.4 <- PERFORM0.9020.04321,0580.000
RF1.5 <- PERFORM0.8670.06114,1630.000
RF1.6 <- PERFORM0.8880.04619,3500.000
RF1.7 <- PERFORM0.8780.04918,0890.000
RF2.1 <- PERFORM0.8810.04221,0740.000
RF2.2 <- PERFORM0.9010.03129,3400.000
RF2.3 <- PERFORM0.8880.03128,4300.000
RF2.4 <- PERFORM0.8900.04420,1840.000
RF2.5 <- PERFORM0.9290.03526,8640.000
RF2.6 <- PERFORM0.9300.03427,6620.000
RF2.7 <- PERFORM0.9200.03923,6480.000

References

  1. Giannakis, E.; Bruggeman, A. The highly variable economic performance of European agriculture. Land Use Policy 2015, 45, 26–35. [Google Scholar] [CrossRef]
  2. Lasanta, T.; Arnáez, J.; Pascual, N.; Ruiz-Flaño, P.; Errea, M.P.; Lana-Renault, N. Space–time process and drivers of land abandonment in Europe. CATENA 2017, 149, 810–823. [Google Scholar] [CrossRef]
  3. Bigliardi, B.; Ferraro, G.; Filippelli, S.; Galati, F. Innovation Models in Food Industry: A Review of The Literature. J. Technol. Manag. Innov. 2020, 15, 97–107. [Google Scholar] [CrossRef]
  4. Christensen, J.L.; Rama, R.; Von Tunzelmann, N. Study on innovation in the European food products and beverages industry. In European Innovation Monitoring System, EIMS Publication; European Commission, Directorate General XIII: Luxembourg, 1996; Volume 35. [Google Scholar]
  5. Martinez, M.G.; Briz, J. Innovation in the Spanish food & drink industry. Int. Food Agribus. Manag. Rev. 2004, 3, 155–176. [Google Scholar]
  6. Costa, A.I.A.; Jongen, W.M.F. New insights into consumer-led food product development. Trends Food Sci. Technol. 2006, 17, 457–465. [Google Scholar] [CrossRef]
  7. OECD. Agricultural Innovation Systems: A Framework for Analyzing the Role of the Government; OECD Publishing: Luxembourg, June 2018. [Google Scholar] [CrossRef]
  8. Sauer, J.; Latacz-Lohmann, U. Investment, technical change and efficiency: Empirical evidence from German dairy production. Eur. Rev. Agric. Econ. 2015, 42, 151–175. [Google Scholar] [CrossRef]
  9. Dawson, I.K.; Powell, W.; Hendre, P.; Bančič, J.; Hickey, J.M.; Kindt, R.; Hoad, S.; Hale, I.; Jamnadass, R. The role of genetics in mainstreaming the production of new and orphan crops to diversify food systems and support human nutrition. New Phytol. 2019, 224, 37–54. [Google Scholar] [CrossRef] [Green Version]
  10. Franceschelli, M.V.; Santoro, G.; Candelo, E. Business model innovation for sustainability: A food start-up case study. Br. Food J. 2018, 12, 2483–2494. [Google Scholar] [CrossRef]
  11. Galanakis, C.M. Sustainable Food Systems from Agriculture to Industry: Improving Production and Processing; Academic Press: London, UK, 2018. [Google Scholar]
  12. Saguy, I.S. Challenges and opportunities in food engineering: Modeling, virtualization, open innovation and social responsibility. J. Food Eng. 2016, 176, 2–8. [Google Scholar] [CrossRef]
  13. Emamisaleh, K.; Rahmani, K.; Iranzadeh, S. Sustainable supply chain management practices and sustainability performance in the food industry. South East Asian J. Manag. 2018, 15. [Google Scholar] [CrossRef]
  14. Rabadán, A.; González, Á.; Sáez, F.J. Improving firms’ performance and sustainability: The case of ecoinnovation in the agri-food industry. Sustainability 2019, 11, 5590. [Google Scholar] [CrossRef] [Green Version]
  15. Stanco, M.; Nazzaro, C.; Lerro, M.; Marotta, G. Sustainable Collective Innovation in the Agri-Food Value Chain: The Case of the “Aureo” Wheat Supply Chain. Sustainability 2020, 12, 5642. [Google Scholar] [CrossRef]
  16. Du, K.; Li, J. Towards a green world: How do green technology innovations affect total-factor carbon productivity. Energy Policy 2019, 131, 240–250. [Google Scholar] [CrossRef]
  17. Ghissetti, C.; Quatraro, F. Green technologies and environmental productivity: A cross-sectoral analysis of direct and indirect effects in Italian regions. Ecol. Econ. 2017, 132, 1–13. [Google Scholar] [CrossRef]
  18. Jin, W.; Zhang, H.; Liu, S.; Zhang, H. Technological innovation, environmental regulation, and green total factor efficiency of industrial water resources. J. Clean. Prod. 2019, 211, 61–69. [Google Scholar] [CrossRef]
  19. Mousavi, S.; Bossink, B.; Van Vliet, M. Microfoundations of companies Dynamic capabilities for environmentally sustainable innovation: Case study insights from high-tec innovation in science-based companies. Bus. Strategy Environ. 2019, 28, 366–387. [Google Scholar] [CrossRef]
  20. Niemann, C.C.; Dickel, P.; Eckardt, G. The interplay of corporate entrepreneurship, environmental orientation, and performance in clean tech firms. A double-edged sword. Bus. Strategy Environ. 2020, 29, 180–196. [Google Scholar] [CrossRef]
  21. Rehman, S.U.; Kraus, S.; Shah, S.A.; Khanin, D.; Mahto, R.V. Analyzing the relationship between green innovation and environmental performance in large manufacturing firms. Technol. Forecast. Soc. Chang. 2021, 163, 120481. [Google Scholar] [CrossRef]
  22. Revell, A.; Rutherfoord, R. UK environmental policy and the small firm: Broadening the focus. Bus. Strategy Environ. 2003, 12, 26–35. [Google Scholar] [CrossRef]
  23. Fiore, M.; Silvestri, R.; Conto, F.; Pellegrini, G. Understanding the relationship between green approach and marketing innovations tools in the wine sector. J. Clean. Prod. 2017, 142, 4085–4091. [Google Scholar] [CrossRef]
  24. Karimi, S.; Sayyadi, H.; Shahabaldini, Z. Green innovation: A systematic literature review. J. Clean. Prod. 2020, 279, 122474. [Google Scholar] [CrossRef]
  25. Díaz, C.; González, Á.; Sáez, F.J. Eco-innovation: Insights from a literature review. Innov. Manag. Policy Pract. 2015, 17, 6–23. [Google Scholar] [CrossRef]
  26. Frondel, M.; Horbach, J.; Renning, K. End-of-pipe or cleaner production? An empirical comparison on environmental innovation decisions across OECD countries. Bus. Strategy Environ. 2007, 16, 571–584. [Google Scholar] [CrossRef] [Green Version]
  27. Cai, W.; Zhou, X. On the drivers of eco-innovation: Empirical evidence from China. J. Clean. Prod. 2014, 79, 239–248. [Google Scholar] [CrossRef]
  28. Horbach, J. Determinants of environmental innovation innovation New evidence from German panel source. Res. Policy 2008, 37, 163–173. [Google Scholar] [CrossRef] [Green Version]
  29. García, E.M.; Piedra, L.; Galdeano, E. Multidimensional assessment of eco-innovation implementation: Evidence from Spanish agri-food sector. Int. J. Environ. Res. Public Health 2020, 17, 1432. [Google Scholar] [CrossRef] [Green Version]
  30. Triguero, A.; Fernández, S.; Sáez, F.J. Inbound open innovative strategies and eco-innovation in the Spanish food and beverage industry. Sustain. Prod. Consum. 2018, 15, 49–64. [Google Scholar] [CrossRef]
  31. Cuerva, M.C.; Triguero, Á.; Córcoles, D. Drivers of green and non-green innovation: Empirical evidence in Low-Tech SMEs. J. Clean. Prod. 2014, 68, 104–113. [Google Scholar] [CrossRef]
  32. Cusin, J.; Passebois-Ducros, J. Appropriate persistence in a project: The case of the wine culture and tourism centre in Bordeaux. Eur. Manag. J. 2015, 33, 341–353. [Google Scholar] [CrossRef]
  33. Doloreux, D.; Chamberlin, T.; Ben Amor, S. Modes of innovation in the Canadian wine industry. Int. J. Wine Bus. Res. 2013, 25, 6–26. [Google Scholar] [CrossRef]
  34. Duarte, A.; Bressan, A. Micro and small business innovation in a traditional industry. Int. J. Innov. Sci. 2016, 8, 311–330. [Google Scholar] [CrossRef]
  35. Merli, R.; Preziosi, M.; Acampora, A. Sustainability experiences in the wine sector: Toward the development of an international indicators system. J. Clean. Prod. 2018, 172, 3791–3805. [Google Scholar] [CrossRef]
  36. Santini, C.; Cavicchi, A.; Casini, L. Sustainability in the wine industry: Key questions and research trends. Agric. Foods Econ. 2013, 1, 1446–1459. [Google Scholar] [CrossRef] [Green Version]
  37. Doloreux, D.; Kraft, L.A. Taxonomy of Eco-Innovation Types in SMEs: Exploring Different Firm Profiles in the Canadian Wine Industry. Sustainability 2019, 11, 5776. [Google Scholar] [CrossRef] [Green Version]
  38. Muscio, A.; Nardone, G.; Stasi, A. Drivers of Eco-innovation in the Italian wine industry. In System Dynamics and Innovation in Food Networks; Rickert, U., Schiefer, G., Eds.; Universität Bonn-ILB Press: Bonn, Germany, 2013. [Google Scholar]
  39. Muscio, A.; Nardone, G.; Stasi, A. How does the search for knowlwege drive firm’s eco-innovation? Ind. Innov. 2017, 24, 298–320. [Google Scholar] [CrossRef]
  40. Lenders, M.A.A.M.; Chandra, Y. Antecedents and consequences of green innovation in the wine industry: The role of channel structure. Technol. Anal. Strateg. Manag. 2013, 25, 203–218. [Google Scholar] [CrossRef]
  41. Atkin, T.; Gilinsky, A., Jr.; Newton, S.K. Environmental strategy: Does it lead to competitive advantage in the US wine industry? Int. J. Wine Bus. Res. 2012, 24, 115–133. [Google Scholar] [CrossRef]
  42. Pomarici, E.; Vecchio, R.; Mariani, A. Wineries’ perception of sustainability costs and benefits: An exploratory study in California. Sustainability 2015, 7, 16164–16174. [Google Scholar] [CrossRef] [Green Version]
  43. De Steur, H.; Temmerman, H.; Gellynck, X.; Canavari, M. Drivers, adoption, and evaluation of sustainability practices in Italian wine SMEs. Bus. Strategy Environ. 2020, 29, 744–762. [Google Scholar] [CrossRef]
  44. Barba, V.; Atienza, C. Environmental Proactivity and Environmental and Economic Performance: Evidence from the Winery Sector. Sustainability 2016, 8, 1014. [Google Scholar] [CrossRef] [Green Version]
  45. Comité Européen des Entreprises Vins. European Wine: A Solid Pillar of the European Union Economy, Report. 2016. Available online: https://www.ceev.eu/ (accessed on 23 October 2020).
  46. Council of Europe. European Landscape Convention. 2004. Available online: https://www.coe.int/en/web/conventions/full-list/-/conventions/treaty/176 (accessed on 23 October 2020).
  47. DIRCE, Directorio Central de Empresas (2017–2018). 2018. Available online: https://www.observatoriodelaconstruccion.com/barometro/directorio-central-empresas (accessed on 22 December 2021).
  48. Carroquino, J.; Garcia-Casarejos, N.; Gargallo, P. Classification of Spanish wineries according to their adoption of measures against climate change. J. Clean. Prod. 2020, 244, 118874. [Google Scholar] [CrossRef]
  49. Del Río, P.; Romero, D.; Peñasco, C. What drives eco innovators? A critical review of the empirical literature based on econometric methods. J. Clean. Prod. 2017, 112, 2158–2170. [Google Scholar] [CrossRef]
  50. Martínez, J.M.; Medina, F.J. La competitividad internacional de la industria vinícola española durante la globalización del vino. Rev. Hist. Ind. 2013, 52, 132–174. [Google Scholar]
  51. Newell, R.G. Literature Review of Recents Trends and Future Prospects for Innovation in Climate Change Mitigation. 2009. Available online: https://www.oecd.org/env/consumption-nnovation/43680851.pdf (accessed on 12 February 2021).
  52. Antonioli, D.; Mancinelli, S.; Mazzanti, M. Is environmental innovation embedded within high-performance organisational changes? The role of human resource management and complementarity in green business strategic. Res. Policy 2013, 42, 975–988. [Google Scholar] [CrossRef]
  53. Bossle, M.B.; Dutra de Barcellos, M.; Vieira, L.M.; Sauvèe, L. The drivers for adoption of eco-innovation. J. Clean. Prod. 2016, 113, 861–872. [Google Scholar] [CrossRef]
  54. Porter, M.E.; Van der Linde, C. Toward a new conception of the competitiveness relationship. J. Econ. Perspect. 1995, 9, 97–118. [Google Scholar] [CrossRef]
  55. Del Río, P. The empirical analysis of the determinants for environmental technological change: A research agenda. Ecol. Econ. 2009, 68, 861–878. [Google Scholar] [CrossRef]
  56. Oltra, V. Environmental Innovation and Industrial Dynamincs: The Contributions of Evolutionary Economics; DIME Working Papers Series on Environmental innovations (DIME W.P.2, 5). 2008, p. 7. Available online: https://www.dime-eu.org/files/active/0/MMAndersen.pdf (accessed on 22 December 2021).
  57. Pereira, A.; Vence, X. Key business factors for eco innovation: An overview of recent firm-level empirical studies. Cuadernos de Gestión, 12. Especial Innovación 2012, 12, 73–102. [Google Scholar]
  58. González, A.; Triguero, A.; Sáez, F.J. Many or trusted partners for eco-innovation? The influence of breadth and depth of firm’s knowledge network in the food sector. Technol. Forecast. Soc. Chang. 2019, 147, 51–62. [Google Scholar] [CrossRef]
  59. Fang, J.; Gao, C.; Lai, M. Environmental regulation and firm innovation: Evidence from National Specially Monitored Firms program in China. J. Clean. Prod. 2020, 271, 122599. [Google Scholar] [CrossRef]
  60. Iraldo, F.; Testa, F.; Melis, M.; Frey, M. A literature review on the links between environmental regulation and competitiveness. Environ. Policy Gov. 2011, 21, 210–222. [Google Scholar] [CrossRef]
  61. Albrizio, S.; Kozluk, T.; Zipperer, V. Environmental policies and productivity growth: Evidence across industries and firms. J. Environ. Econ. Manag. 2017, 81, 209–226. [Google Scholar] [CrossRef]
  62. Frondel, M.; Horbach, J.; Rennings, K. What Triggers environmental management and innovation? Empirical evidence for Germany. Ecol. Econ. 2008, 66, 153–160. [Google Scholar] [CrossRef] [Green Version]
  63. Ashford, N.A.; Hall, R.P. The importance of regulation-induced innovation for sustainable development. Sustainability 2011, 3, 270–292. [Google Scholar] [CrossRef] [Green Version]
  64. Stucki, T. Which firm Benefit from investment in green energy technologies? The effect of energy costs. Res. Policy 2019, 48, 546–555. [Google Scholar]
  65. Rubashkina, Y.; Galeotti, M.; Verdolini, E. Environmental regulation and competitiveness: Empirical evidence on the Porter Hypothesis from European manufacturing sectors. Energy Policy 2015, 83, 288–300. [Google Scholar] [CrossRef] [Green Version]
  66. Rennings, K. Redefining innovation eco-innovation research and the contribution from ecological economics. Ecol. Econ. 2000, 32, 319–332. [Google Scholar] [CrossRef]
  67. Horbach, J.; Oltra, V.; Belin, J. Determinants and specificities of eco innovations compared to other innovations—An econometric analysis for the French and German industry based on the community innovation survey. Ind. Innov. 2013, 20, 523–543. [Google Scholar] [CrossRef]
  68. Horbach, I.; Rammer, C.; Rennings, H. Determinants of eco-innovations by type of environmental impact. The role of regulatory push/pull, technology pusch and market pull. Ecol. Econ. 2012, 78, 112–122. [Google Scholar] [CrossRef] [Green Version]
  69. Fraj-Andrés, R.; Matute-Vallejo, J.; Rueda-Manzanares, A. Hacia un modelo integrador de los antecedentes y consecuencias de la proactividad medioambiental en las organizaciones. Innovar Revista de Ciencias Administrativas y Sociales 2012, 22, 179–195. [Google Scholar]
  70. Delmas, M.A. The diffusion of environmental management standars in Europe and the United States: An institutional perspective. Policy Sci. 2002, 35, 91–119. [Google Scholar] [CrossRef]
  71. Klassen, R.D.; Mclaughlin, C.P. The Impact of environmental Management on Firm Performance. Manag. Sci. 1996, 42, 1199–1212. [Google Scholar] [CrossRef]
  72. Bansal, P.; Roth, K. Why companies go green: A model of ecological responsiveness. Acad. Manag. J. 2000, 43, 717–736. [Google Scholar]
  73. Lanoie, P.; Laurent-Lucchetti, J.; Johnstones, N.; Ambec, S. Environmental Policy, Innovation and Performance: New Insights on the Porter Hypothesis. J. Econ. Manag. Strategy 2011, 20, 803–842. [Google Scholar] [CrossRef] [Green Version]
  74. Triebswetter, U.; Wackerbauer, J. Integrated environmental product innovation in the region of Munich and its impact on company competitiveness. J. Clean. Prod. 2008, 16, 1484–1493. [Google Scholar] [CrossRef]
  75. Stranieri, S.; Varacca, A.; Casati, M.; Capri, E.; Soregaroli, A. Adopting environmentally-friendly certifications: Transaction cost and capabilities perspectives within the Italian wine supply chain. Supply Chain Manag. 2021. [Google Scholar] [CrossRef]
  76. Capelle-Blancard, G.; Petit, A. The weighting of CSR dimensions: Does one size t all? Bus. Soc. 2017, 56, 919–943. [Google Scholar] [CrossRef]
  77. Kesidou, E.; Demiral, P. On the drivers of eco innovations: Empirical evidence from the UK. Res. Policy 2010, 41, 862–870. [Google Scholar] [CrossRef]
  78. Aguilera, J.; Ortiz, N. Green Innovation and Financial Perfomance: An Institucional Approach. Organ. Environ. 2013, 26, 366–385. [Google Scholar]
  79. Soomro, B.A.; Ghumro, I.A.; Shah, N. Green entrepreneurship inclination among the younger generation: An avenue towards a green economy. Sustain. Dev. 2020, 28, 585–594. [Google Scholar] [CrossRef]
  80. Kammerer, D. The effects of customer benefit, and regulation on environmental product innovation: Empirical evidence from appliance manufacturers in Germany. Ecol. Econ. 2009, 68, 2285–2295. [Google Scholar] [CrossRef]
  81. Rehfeld, K.M.; Rennings, K.; Ziegler, A. Integrated product policy and environmental product innovation: An empirical analysis. Ecol. Econ. 2007, 61, 91–100. [Google Scholar] [CrossRef] [Green Version]
  82. Kunapatarawrong, R.; Martínez, E. Towards green growth: How does green innovation affect employment? Res. Policy 2016, 45, 1218–1232. [Google Scholar] [CrossRef]
  83. Delmas, M.A.; Grant, L.E. Eco-labeling strategies and price-premium: The wine industry puzzle. Bus. Soc. 2014, 53, 6–44. [Google Scholar] [CrossRef]
  84. Sellers-Rubio, R.; Nicolau-Gonzalbez, J.L. Estimating the willingness to pay for a sustainable wine using a Heckit model. Wine Econ. Policy 2016, 5, 96–104. [Google Scholar] [CrossRef]
  85. Martínez-Ros, E.; Kunapatarawrong, R. Green innovation and knowledge: The role of size. Bus. Strategy Environ. 2019, 28, 1045–1059. [Google Scholar] [CrossRef]
  86. Freeman, R.E. Strategic Management: A Stakeholder Approach; Pitman: Boston, MA, USA; Toronto, ON, Canada, 1984. [Google Scholar]
  87. Friedman, A.L.; Miles, S. Stakeholder: Theory and Practice; Oxford University Press on Demand: Oxford, UK, 2006. [Google Scholar]
  88. Donaldson, T.; Preston, L.E. The stakeholder theory of the corporation: Concepts, evidence, and implications. Acad. Manag. Rev. 1995, 20, 65–91. [Google Scholar] [CrossRef]
  89. Mitchell, R.; Age, B.; Wood, D. Toward a theory of stakeholder identification and salience: Defining the principle of who and what really counts. Acad. Manag. Rev. 1997, 22, 853–886. [Google Scholar] [CrossRef]
  90. Laplume, A.O.; Sonpar, K.; Litz, R. Stakeholder theory: Reviewing a theory that moves us. J. Manag. 2008, 34, 1152–1189. [Google Scholar] [CrossRef]
  91. Freeman, R.E. Strategic Management: A Stakeholder Approach; Cambridge University Press: Cambridge, UK, 2010. [Google Scholar]
  92. Mainardes, E.W.; Alves, H.; Raposo, M. Stakeholder theory: Issues to resolve. Manag. Decis. 2011, 49, 226–252. [Google Scholar] [CrossRef]
  93. Clarkson, M. A stakeholder framework for analyzing and evaluating corporate social performance. Acad. Manag. Rev. 1995, 20, 92–117. [Google Scholar] [CrossRef]
  94. Co, H.C.; Barro, F. Stakeholder theory and dynamics in supply chain collaboration. Int. J. Oper. Prod. Manag. 2009, 29, 591–611. [Google Scholar] [CrossRef]
  95. New, D.; Warsame, H.; Pedwell, K. Managing public impressions: Environmental disclosures in annual report. Account. Organ. Soc. 1998, 23, 265–282. [Google Scholar]
  96. Buysse, K.; Verbeke, A. Proactive environmental strategies: A stakeholder management perspective. Strateg. Manag. J. 2003, 24, 453–470. [Google Scholar] [CrossRef]
  97. Hua-Hing, W.; Ja-Shen, C.; Pei-Ching, C. Effects of Green Innovation on Environmental and corporate Performance: A Stakeholder Perspective. Sustainability 2015, 7, 4997–5026. [Google Scholar]
  98. Fliaster, A.; Kolloch, M. Implementation of Green Innovations—The Impact of Stakeholders and Their Network Relations. R&D Manag. 2017, 47, 689–700. [Google Scholar]
  99. Kickul, J.; Gundry, L.K. Prospecting for strategic advantage: The proactive entrepreneurial personality and small firm innovation. J. Small Bus. Manag. 2002, 40, 85–97. [Google Scholar] [CrossRef]
  100. Chang, E.P.C.; Memili, E.; Chrisman, J.L.; Welsh, D.H.B. What can drive successful entrepreneurial firms? An analysis of Inc 500 companies. J. Small Bus. Strategy 2011, 22, 27–49. [Google Scholar]
  101. Newton, S.K.; Gilinsky, A.; Jordan, D. Differentiation strategies and winery financial performance: An empirical investigation. Wine Econ. Policy 2015, 4, 88–97. [Google Scholar] [CrossRef] [Green Version]
  102. Ferrer, J.R.; Maza, M.T.; Abella, S. The competitive advantage in business, capabilities and strategy. What general performance factors are found in the Spanish wine industry? Wine Econ. Policy 2018, 7, 94–108. [Google Scholar]
  103. Jaggi, B.; Freedman, M. An examination of the impact of pollution performance on economic and market performance: Pulp and paper firms. J. Account. 1992, 19, 697–713. [Google Scholar] [CrossRef]
  104. Cordeiro, J.J.; Sarkis, J. Environmental proactivism and firm performance: Evidence from security analyst forecast. Bus. Strategy Environ. 1997, 6, 104–114. [Google Scholar]
  105. Christmann, P. Effects of “best practices” of environmental management on cost advantage: The role of complementary assets. Acad. Manag. J. 2000, 43, 663–680. [Google Scholar]
  106. Thomas, A.S. Culture and entrepreneurial potential: A nine country study of locus of control and innovativeness. J. Bus. Ventur. 2001, 16, 51–75. [Google Scholar]
  107. Carmona, E.; Céspedes, J.; De Burgos, J. Gestión ambiental y ventaja competitiva. El papel de las capacidades de prevención de la contaminación y la gestión de recursos humanos. In Proceedings of the Third International Conference of the Iberoamerican Academy of Management, Sao Paulo, Brazil, 5–7 December 2003. [Google Scholar]
  108. Bansal, P. Evolving sustainably: A longitudinal study of corporate sustainable development. Strateg. Manag. J. 2005, 26, 197–208. [Google Scholar] [CrossRef]
  109. Yamaguchi, K. Reexamination of stock price reaction to environmental performance: A GARGH application. Ecol. Econ. 2008, 68, 345–352. [Google Scholar] [CrossRef]
  110. Sueyoshi, T.; Goto, M. Can environmental investment and expenditure enhance financial performance of us electric utility firms under the clean air act amendment of 1990? Energy Policy 2009, 37, 4819–4826. [Google Scholar] [CrossRef]
  111. Molina, J.F.; Claver, E.; López, M.; Tarí, J.J. Quality management, environmental management and firm performance: A review of empirical studies and issues of integration. Int. J. Manag. Rev. 2009, 11, 197–222. [Google Scholar] [CrossRef]
  112. Molina, J.F.; Claver, E.; Pereira, J.; Tari, J.J. Environmental practices and firm performance: An empirical analysis in the Spanish hotel industry. J. Clean. Prod. 2009, 17, 516–524. [Google Scholar] [CrossRef]
  113. Vicente-Molina, M.A.; Tamayo-Orbegozo, U.; Izaguirre-Olaizola, J. Review of Methodology and Results of Research on Environmental Management of the Firm and Economic Performance (1972–2009). J. Quant. Methods Econ. Bus. Adm. 2012, 14, 5–35. [Google Scholar]
  114. Schaltegger, S.; Synnestvedt, T. The link between “green” and economic success: Environmental management as the crucial trigger between environmental and economic performance. J. Environ. Manag. 2002, 65, 339–346. [Google Scholar]
  115. Hart, S.L. A natural-resource-based view of the firm. Acad. Manag. Rev. 1995, 20, 986–1014. [Google Scholar] [CrossRef] [Green Version]
  116. Russo, M.; Fouts, P. A resource-based perspective on corporate environmental and profitability. Acad. Manag. J. 1997, 3, 534–559. [Google Scholar]
  117. Miles, P.; Covin, J. Environmental marketing: A source of reputational, competitive, and financial advantage. J. Bus. Ethics 2000, 23, 299–311. [Google Scholar] [CrossRef]
  118. Aragón-Correa, J.A. Strategic proactivity and firm approach to the natural environmental. Acad. Manag. J. 1998, 41, 556–567. [Google Scholar]
  119. Aragón-Correa, J.A.; Sharma, S. A contingent resource-based view of proactive corporate environmental strategy. Acad. Manag. Rev. 2003, 28, 71–88. [Google Scholar] [CrossRef]
  120. Aragón-Correa, J.A.; Hurtado-Torres, N.; Sharma, S.; García-Morales, V.J. Environmental strategy and performance in small firms: A resource-based perspective. J. Environ. Manag. 2008, 86, 88–103. [Google Scholar] [CrossRef]
  121. Ringle, C.M.; Sarstedt, M.; Mooi, E.A. Response-based segmentation using finite mixture partial least squares: Theoretical foundations and an application to American customer satisfaction index data. In Annals of Information Systems; Stahlbock, R., Crone, S.F., Lessman, S., Eds.; Data Mining Special Issue; Springer: New York, NY, USA, 2010; pp. 19–49. [Google Scholar]
  122. Felipe, C.; Roldán, J.; Leal-Rodríguez, A. Impact of organizational culture values on organizational agility. Sustainability 2017, 9, 2354. [Google Scholar] [CrossRef] [Green Version]
  123. Henseler, J.; Ringle, C.M.; Sinkovics, R.R. The use de partial least squares path modelling in international marketing. Adv. Int. Mark. 2009, 20, 277–320. [Google Scholar]
  124. Hair, J.F.; Hult, G.T.M.; Ringle, C.M.; Sarstedt, M. A Primer on Partial Least Squares Structural Equation Modeling (PLS-SEM), 2nd ed.; Sage: Thousand Oakes, CA, USA, 2017. [Google Scholar]
  125. Ringle, C.; Sarstedt, M.; Mitchell, R.; Gudergan, S.P. Partial least squares structural equation modeling in HRM research January. Int. J. Hum. Resour. Manag. 2018, 31, 1617–1643. [Google Scholar] [CrossRef]
  126. Falk, R.F.; Miller, N.B. A Primer for Soft Modeling; University of Akron Press: Akron, OH, USA, 1992. [Google Scholar]
  127. Gefen, D.; Straub, D.; Boudreau, M.C. Structural equation modeling and regression: Guidelines for research practice. Commun. Assoc. Inf. Syst. 2000, 4, 7. [Google Scholar] [CrossRef] [Green Version]
  128. Chin, W.W.; Newsted, P.R. Structural equation modeling analysis with small samples using partial least squares. Stat. Strateg. Small Sample Res. 1999, 2, 307–342. [Google Scholar]
  129. Barclay, D.; Higgins, C.; Thompson, R. The partial least squares (PLS) approach to causal modeling: Personal computer adoption and use as an illustration. Technol. Stud. 1995, 2, 285–309. [Google Scholar]
  130. Chin, W.W. Issues and opinion on structural equation modeling. Manag. Inf. Syst. Q. 1998, 22, 7–16. [Google Scholar]
  131. Nunnally, J.C.; Bernstein, I.H. Psychonnetric Theory; McGraw-Hill: New York, NY, USA, 1994. [Google Scholar]
  132. Fornell, C.; Larcker, D.F. Evaluating structural equation models with unobservable variables and measurement error. J. Mark. Res. 1981, 18, 39–50. [Google Scholar] [CrossRef]
  133. Fornell, C. A Second Generation of Multivariate Analysis; Praeger: New York, NY, USA, 1982; Volume 1. [Google Scholar]
  134. Diamantopoulos, A.; Riefler, P.; Roth, K.P. Advancing formative measurement models. J. Bus. Res. 2008, 61, 1203–1218. [Google Scholar] [CrossRef]
  135. Zhao, X.Y.; Zhang, C.F.; Bai, S.W. Eco-Efficiency of End-of-Pie Systems: An Extended Environmental Cost Efficiency Framework for Wastewater Treatment. Water 2020, 12, 454. [Google Scholar] [CrossRef] [Green Version]
Figure 1. World wine trade. Volume. 2017 (Tm). Source FAO.
Figure 1. World wine trade. Volume. 2017 (Tm). Source FAO.
Agronomy 12 00021 g001
Figure 2. Proposed model.
Figure 2. Proposed model.
Agronomy 12 00021 g002
Figure 3. Estimated model.
Figure 3. Estimated model.
Agronomy 12 00021 g003
Table 1. Technical file of the survey carried out.
Table 1. Technical file of the survey carried out.
Population size4093 wineries
Sampling methodOnline questionnaire for the total population
Sample size251 companies (239 valid data)
Response rate13%
Sample error6%
Information collection period2017–2018
Table 2. Convergent validity.
Table 2. Convergent validity.
Cronbach’s AlphaRho_AComposite ReliabilityAVE
PROCESS ECOINNOV0.9840.9860.9890.968
PRODUCT ECOINNOV0.9870.9880.9920.975
EXTERN MOTIV0.9160.9260.9600.922
POSIT MOTIV0.9630.9660.9710.871
REACT MOTIV0.9530.9770.9770.955
PERFORM0.9820.9959.9830.805
Table 3. Forner–Larcker criterion.
Table 3. Forner–Larcker criterion.
PROCESS ECOINNOVPRODUCT
ECOINNOV
EXTERN MOTIVPOSIT MOTIVREACT MOTIVPERFORMAN
PROCESS ECOINNOV0.984
PRODUCT ECOINNVO0.9550.987
EXTERN MOTIV0.7530.7430.960
POSIT MOTIV0.6360.6690.8060.933
REACT MOTIV0.3970.4140.5870.8260.977
PERFORM0.4180.3680.5720.6870.7440.897
Table 4. Analysis of the significance of the structural relationships.
Table 4. Analysis of the significance of the structural relationships.
Original SampleSample MeanStandard DeviationT Statisticsp Values
PROCESS ECOINNOV -> PERFORMAN0.7530.6090.5391.396 *0.163
PRODUCT ECOINNOV -> PERFORM−0.350−0.2120.5910.5930.553
EXTERN MOTIV -> PROCESS ECOINN0.6300.6280.0926.879 ***0.000
EXTERN MOTIV -> PROD ECOINNOV0.5120.5110.0855.991 ***0.000
POSIT MOTIV -> PROCESS ECOINNOV0.3320.3340.1342.484 ***0.013
POSIT MOTIV -> PRODUCT ECOINN0.5100.5060.1293.942 ***0.000
REACT MOTIV -> PROCESS ECOINN−0.247−0.2450.1012.453 ***0.015
REACT MOTIV -> PROD ECOINNOV −0.308−0.3010.1003.068 ***0.002
*** 99%; * 90%.
Publisher’s Note: MDPI stays neutral with regard to jurisdictional claims in published maps and institutional affiliations.

Share and Cite

MDPI and ACS Style

Calle, F.; Carrasco, I.; González-Moreno, Á.; Córcoles, C. Are Environmental Regulations to Promote Eco-Innovation in the Wine Sector Effective? A Study of Spanish Wineries. Agronomy 2022, 12, 21. https://doi.org/10.3390/agronomy12010021

AMA Style

Calle F, Carrasco I, González-Moreno Á, Córcoles C. Are Environmental Regulations to Promote Eco-Innovation in the Wine Sector Effective? A Study of Spanish Wineries. Agronomy. 2022; 12(1):21. https://doi.org/10.3390/agronomy12010021

Chicago/Turabian Style

Calle, Félix, Inmaculada Carrasco, Ángela González-Moreno, and Carmen Córcoles. 2022. "Are Environmental Regulations to Promote Eco-Innovation in the Wine Sector Effective? A Study of Spanish Wineries" Agronomy 12, no. 1: 21. https://doi.org/10.3390/agronomy12010021

APA Style

Calle, F., Carrasco, I., González-Moreno, Á., & Córcoles, C. (2022). Are Environmental Regulations to Promote Eco-Innovation in the Wine Sector Effective? A Study of Spanish Wineries. Agronomy, 12(1), 21. https://doi.org/10.3390/agronomy12010021

Note that from the first issue of 2016, this journal uses article numbers instead of page numbers. See further details here.

Article Metrics

Back to TopTop