The Adoption of Landraces of Durum Wheat in Sicilian Organic Cereal Farming Analysed Using a System Dynamics Approach
Abstract
1. Introduction
2. Materials and Methods
3. Results
3.1. The Simenza Association as an Experience of Functional Agrobiodiversity
- fostering cultivation, conservation, exchange, dissemination and increasing value of Sicilian genotypes, specifically those of interest for agricultural and food sectors;
- keeping the purity of such genotypes to reduce the risk of their extinction or genetic erosion;
- raising the awareness of the institutions responsible for drafting, issuing and enforcing rules and regulations in the field of agrobiodiversity;
- the registration of genotypes in the National Register of Biodiversity of Agricultural and Food Interest established by Article 3 of Law No. 194 of 1 December 2015
- the promotion and support, also in collaboration with public and private organisations, of educational and training initiatives, as well as research and development projects on the Sicilian agro-biodiversity;
- the adoption of a control system to guarantee compliance with a common product specification “from farm to fork” and all this to protect both producers and consumers (the key points of the product specification include: being a farm localised solely in Sicily, being in line with the existing regulatory framework for organic farming, growing only Sicilian ecotypes identified and kept at the Regional Experimental Station of the regional Consortium for Graniculture in Caltagirone, located in the province of Catania).
- making use of only certified seeds produced by custodian farmers entered in the National Register of Conservation Varieties;
- taking all measures necessary to reduce contamination for other cereals (e.g., during the phases of threshing, transport, storage, milling and packing);
- following a system of traceability of raw materials that end up in the food chain, as the one applied in organic farming.
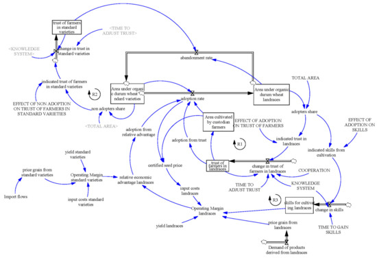
3.2. Addressing the Complexity of the Social Economic System
- the area under organic durum wheat cultivated with standard varieties, which was related to the plethora of potential adopters and currently equal to 34,769 hectares [9];
- the area under durum wheat cultivated with landraces from certified seed, which was associated to real adopters and currently equal to 1157 hectares, on almost 5000 hectares estimated currently sown with landraces in Sicily (data provided by Simenza Association, 2018).
4. Discussion
4.1. The Main Drivers Affecting the Adoption and the Increase Value of the Sicilian Landraces of Durum Wheat
4.2. Interactions between Drivers Influencing Farm Profitability
4.3. The Return to Sicilian “Ancient Varieties” of Durum Wheat
5. Conclusions
Author Contributions
Funding
Institutional Review Board Statement
Informed Consent Statement
Data Availability Statement
Acknowledgments
Conflicts of Interest
References
- Fischer, J.; Abson, D.J.; Bergsten, A.; Collier, N.F.; Dorresteijn, I.; Hanspach, J.; Hylander, K.; Schultner, J.; Senbeta, F. Reframing the food- biodiversity challenge. Trends Ecol. Evol. 2017, 32, 335–345. [Google Scholar] [CrossRef]
- Jiren, T.S.; Hanspach, J.; Schultner, J.; Fischer, J.; Bergsten, A.; Senbeta, F.; Hylander, K.; and Dorresteijn, I. Reconciling food security and biodiversity conservation: Participatory scenario planning in southwestern Ethiopia. Ecol. Soc. 2020, 25, 24. [Google Scholar] [CrossRef]
- Walters, J.P.; Archer, D.W.; Sassenrath, G.F.; Hendrickson, J.R.; Hanson, J.D.; Halloran, J.M.; Vadas, P.; Alarcon, V.J. Exploring agricultural production systems and their fundamental components with system dynamics modelling. Ecol. Model. 2016, 333, 51–65. [Google Scholar] [CrossRef]
- González-Chang, M.; Wratten, S.D.; Shields, M.W.; Costanza, R.; Dainese, M.; Gurr, G.M.; Johnson, J.; Karp, D.S.; Ketelaar, J.W.; Nboyine, J.; et al. Understanding the pathways from biodiversity to agro-ecological outcomes: A new, interactive approach. Agric. Ecosyst. Environ. 2020, 301, 107053. [Google Scholar] [CrossRef]
- Glamann, J.; Hanspach, J.; Abson, D.J.; Collier, N.; Fischer, J. The intersection of food security and biodiversity conservation: A review. Reg. Env. Chang. 2017, 17, 1303–1313. [Google Scholar] [CrossRef]
- ELN-FAB. Functional Agrobiodiversity: Nature Serving Europe’s Farmers; ECNC-European Centre for Nature Conservation: Tilburg, The Netherlands, 2012; Available online: https://ec.europa.eu/environment/nature/natura2000/platform/documents/functional_agrobiodiversity_eln-fab_publication_en.pdf (accessed on 13 December 2020).
- Marino, D. Politiche di sviluppo locale basate sulla conservazione e la valorizzazione delle risorse genetiche vegetali. Questione Agraria 1998, 71, 97–131. [Google Scholar]
- ISTAT. Available online: http://dati.istat.it/Index.aspx?DataSetCode=DCSP_COLTIVAZIONI (accessed on 20 December 2020).
- SINAB. Bio in Cifre; Uffici SINAB c/o MiPAAF: Roma, Italy, 2020; Available online: www.sinab.it (accessed on 10 December 2020).
- Médail, F.; Quézel, P. Hot-Spots Analysis for Conservation of Plant Biodiversity in the Mediterranean Basin. Ann. Mo. Bot. Gard. 1997, 84, 112–127. [Google Scholar] [CrossRef]
- Raimondo, F.M.; Domina, G.; Spadaro, V. Checklist of the vascular flora of Sicily. Quad. Bot. Amb. Appl. 2010, 21, 189–252. [Google Scholar]
- Bonanno, G.; Veneziano, V. New insights into the distribution patterns of Mediterranean insularendemic plants: The Sicilian islands’ group. Flora 2016, 224, 230–243. [Google Scholar] [CrossRef]
- Timpanaro, G.; Bellia, C.; Foti, V.T. Horticultural Agrobiodiversity and Potential Conservation: Case Study in Sicily, 6th ed.; Ecological Performance in a Competitive Economy: Bucharest, Romania, 2014. [Google Scholar]
- Zeven, A. Landraces: A review of definitions and classifications. Euphytica 1998, 104, 127–139. [Google Scholar] [CrossRef]
- Spadaro, G.; Negri, V. The European seed legislation on conservation varieties: Focus, implementation, present and future impact on landrace on farm conservation. Genet. Resour. Crop. Evol. 2013, 60, 2421–2430. [Google Scholar] [CrossRef]
- Santamaria, P.; Ronchi, L. Varietà da conservazione in Italia: lo stato dell’arte per le specie orticole, Review n. 29—Italus Hortus 2016, 23, 29–44. [Google Scholar]
- De Cillis, U. I Frumenti Siciliani; Stazione Sperimentale di Granicoltura “Benito Mussolini” per la Sicilia: Catania, Italy, 1942; pp. 1–323. [Google Scholar]
- Guarnaccia, P.; Blangiforti, S.; Spina, A.; Caruso, P.; Amato, C.; Mattiolo, E.; Anastasi, U. Old Sicilian Wheat Landraces as a Tool to Optimize Organic and Low-Input Farming Systems; ICC/AISTEC ‘Grains for feeding the world’ Proceedings: Milan, Italy, 2015. [Google Scholar]
- Fiore, M.C.; Mercati, F.; Spina, A.; Blangiforti, S.; Venora, G.; Dell’Acqua, M.; Lupini, A.; Preiti, G.; Monti, M.; Pè, M.E.; et al. Evaluation for the Assessment of Genetic Diversity of Wheat Landraces from Sicily. Plants 2019, 8, 116. [Google Scholar] [CrossRef] [PubMed]
- Venora, G.; Blangiforti, S. I Grani Antichi Siciliani. Manuale Tecnico per il Riconoscimento Delle Varietà Locali Dei Frumenti Siciliani; Le Fate Editore: Ragusa, Italy, 2017. [Google Scholar]
- SIAN. Available online: https://www.sian.it/mivmPubb/listeRicercaVarieta.do (accessed on 10 December 2020).
- Legislative Decree, October 29 2009, no. 149. Attuazione Della Direttiva 2008/62/CE Concernente Deroghe per L’ammissione Di Ecotipi E Arieta’ Agricole Naturalmente Adattate Alle Condizioni Locali E Regionali E Minacciate Di Erosione Genetica, Nonche’ Per La Commercializzazione Di Sementi E Di Tuberi Di Patata A Semina Di Tali Ecotipi E Varieta’; GU Serie Generale: Rome, Italy, 2009. [Google Scholar]
- Legislative Decree. Attuazione Della Direttiva 2009/145/Ce, Recante Talune Deroghe Per L’ammissione Di Ecotipi E Varieta’ Orticole Tradizionalmente Coltivate In Particolari Localita’ E Regioni E Minacciate Da Erosione Genetica, Nonche’ Di Varieta’ Orticole Prive Di Valore Intrinseco Per La Produzione A Fini Commerciali Ma Sviluppate Per La Coltivazione In Condizioni Particolari Per La Commercializzazione Di Sementi Di Tali Ecotipi E Varieta’; GU Serie Generale: Rome, Italy, 2011. [Google Scholar]
- LEGGE 1 Dicembre. Disposizioni Per La Tutela e La Valorizzazione Della Biodiversità Di Interesse Agricolo E Alimentare; GU Serie Generale: Rome, Italy, 2015. [Google Scholar]
- Bezzi, C. Il Nuovo Disegno Della Ricerca Valutativa; The New Design of Evaluative Research: Milano, Italy, 2016. [Google Scholar]
- Denzin, N.K. Triangulation 2.0. J. Mix. Methods Res. 2012, 6, 80–88. [Google Scholar] [CrossRef]
- Yin, R.K. Case Study Research: Design and Methods, 2nd ed.; Sage publications: Los Angeles, CA, USA, 1994. [Google Scholar]
- Yin, R.K. Case Study Research and Applications: Design and Methods, 6th ed.; Sage publications: Los Angeles, CA, USA, 2017. [Google Scholar]
- Forrester, J.W. The Beginning of System Dynamics; Banquet Talk at the international meeting of the System Dynamics Society: Stuttgart, Germany, 1989. [Google Scholar]
- Fisher, D.K.; Norvell, J.; Sonka, S.; Nelson, M.J. Understanding technology adoption through system dynamics modelling: Implications for agribusiness management. Int. Food Agribus. Manag. Rev. 2000, 3, 281–296. [Google Scholar] [CrossRef]
- Kopainsky, B.; Tröger, K.; Derwisch, S.; Ulli-Beer, S. Designing Sustainable Food Security Policies in Sub-Saharan African Countries: How Social Dynamics Over-Ride Utility Evaluations for Good and Bad. Syst. Res. Behav. Sci. 2012, 29, 575–589. [Google Scholar] [CrossRef]
- Varia, F.; Dara Guccione, G.; Macaluso, D.; Marandola, D. System Dynamics Model to Design Effective Policy Strategies Aiming at Fostering the Adoption of Conservation Agriculture Practices in Sicily. Chem. Eng. Trans. 2017, 58, 763–768. [Google Scholar] [CrossRef]
- Fiorani, G. System thinking, System Dynamics e Politiche Pubbliche. Ph.D. Thesis, Università degli Studi di Roma “Tor Vergata”, Rome, Italy, 2009. Available online: https://art.torvergata.it/retrieve/handle/2108/869/7988/Tesi%20dottorato%20finale.pdf (accessed on 5 December 2020).
- Baugh Littlejohns, L.; Baum, F.; Lawless, A.; Freeman, T. The value of a causal loop diagram in exploring the complex interplay of factors that influence health promotion in a multisectoral health system in Australia. Health Res Policy Syst. 2018, 16, 126. [Google Scholar] [CrossRef]
- Honti, G.; Dörgő, G.; Abonyi, J. Review and structural analysis of system dynamics models in sustainability science. J. Clean. Prod. 2019. [Google Scholar] [CrossRef]
- FADN. 2019. Available online: https://arearica.crea.gov.it/report_d.php (accessed on 10 December 2020).
- Simenza Association. Articles of the Association. Administrative documentation provided by Simenza Association. 2016. [Google Scholar]
- Vivona, A. La Distribuzione Geografica Dei Frumenti Coltivati in Sicilia e Loro Reciproca Posizione Nella Lotta Per la Conquista Delle Superfici; Italia Agricola: 1934, Reda - Ramo; Editoriale Degli Agricoltori: Verona, Italy, 1934. [Google Scholar]
- Perrino, P.; Hammer, K. Sicilian wheat varieties. Die Kult. 1983, 31, 227–279. [Google Scholar] [CrossRef]
- Migliore, G.; Schifani, G.; Dara Guccione, G.; Cembalo, L. Food Community Networks as Leverage for Social Embeddedness. J. Agric. Environ. Ethics 2014, 27, 549–567. [Google Scholar] [CrossRef]
- Recchia, L.; Cappelli, A.; Cini, E.; Garbati Pegna, F.; Boncinelli, P. Environmental Sustainability of Pasta Production Chains: An Integrated Approach for Comparing Local and Global Chains. Resources 2019, 8, 56. [Google Scholar] [CrossRef]
- FIRAB (The Italian Foundation for Research in Organic and Biodynamic Agriculture). CONSEMI Indagine Sulla Presenza Di Omologhe Filiere in Veneto; Pietromarchi, A., Ed.; Fondazione Italiana per la Ricerca in Agricoltura Biologica e Biodinamica: Rome, Italy, 2020. [Google Scholar]
- Gerstlberger, W.; Urbaniec, M. Innovation in environment-oriented networks. Manag. Environ. Qual. 2011, 22, 686–704. [Google Scholar]
- Ali, T.; Ali, J. Factors affecting the consumers’ willingness to pay for health and wellness food products. J. Agric. Food Res. 2020. [Google Scholar] [CrossRef]
- Communication from the Commission to the European Parliament, The Council, The European Economic and Social Committee and the Committee of the Regions. A Farm to Fork Strategy for a fair, Healthy and Environmentally-Friendly Food System com/2020/381 Final Brussels, 20.5.2020. Institutional document. Available online: https://eur-lex.europa.eu/legal-content/EN/TXT/?uri=CELEX:52020DC0381 (accessed on 20 January 2021).





| Type of Business | Number | 
|---|---|
| Farms and livestock breeding | 129 | 
| Mill | 13 | 
| Pasta factory | 3 | 
| Bakery | 10 | 
| Seed processors | 2 | 
| Hotel & Restaurant | 8 | 
| Others (chefs, bloggers, association, etc.) | 16 | 
| Total | 181 | 
| 2013 | 2014 | 2015 | 2016 | 2017 | Total | |
|---|---|---|---|---|---|---|
| FADN Sicily | 61 | 43 | 55 | 57 | 66 | 282 | 
| Simenza | 34 | 34 | 34 | 15 | 20 | 137 | 
| Driver | Sub-Drivers | Variables | Variables Value | Data Source | 
|---|---|---|---|---|
| Economic | Structural features | —Total area under durum wheat in Sicily | 264,525 ha | ISTAT, 2020 | 
| —Total Area under organic durum wheat in Sicily | 34,769 ha | SINAB, 2020 | ||
| —Total Area under organic durum wheat landraces (Simenza Association | 1,157 ha | Simenza Association, 2018 | ||
| Market | —Certified landraces seed price | 1.5 euros/kg | Simenza farmers, 2020 | |
| —Price of conventional durum wheat from standard varieties | 219.62 euro/ton on average in the period 2018–2019 | ISMEA, 2020 | ||
| —Price of organic durum wheat in Sicily | 388.81 euro/ton on average in the period 2018–2019 | ISMEA, 2020 | ||
| —Price of organic durum wheat from landraces —Import flows of durum wheat —Demand of products derived from landraces | 498.12 euro/ton on average in the period 2013–2017 | Simenza farmers | ||
| Agro-technology | Legal requirements | —Number of durum wheat landraces entered in the National Register of Conservation Varieties | 2 | SIAN, 2016 | 
| 19 | SIAN, 2020 | |||
| Crop management | —Area cultivated by custodian farmers | 20 ha (until 2017) | Decrees of the Ministry of Agriculture | |
| 755.5 ha (2018) | ||||
| —Average Yield of durum wheat landraces | 1.94 t/ha on average in the period 2013–2017 | Simenza Association | ||
| —Average Yield of organic standard varieties | 2.57 t/ha on average in the period 2013–2017 | FADN Sicily database | ||
| Knowledge and innovation transfer (training, advisory services, information) | —Skills | Qualitative information | ||
| Social Quality | Acquisition and use of information (word of mouth, herding behaviour, internet) Penchant for innovation Efficiency and transparency of control systems Cooperation | —Trust of farmers in durum wheat landraces | Qualitative information | 
| Publisher’s Note: MDPI stays neutral with regard to jurisdictional claims in published maps and institutional affiliations. | 
© 2021 by the authors. Licensee MDPI, Basel, Switzerland. This article is an open access article distributed under the terms and conditions of the Creative Commons Attribution (CC BY) license (http://creativecommons.org/licenses/by/4.0/).
Share and Cite
Varia, F.; Macaluso, D.; Vaccaro, A.; Caruso, P.; Guccione, G.D. The Adoption of Landraces of Durum Wheat in Sicilian Organic Cereal Farming Analysed Using a System Dynamics Approach. Agronomy 2021, 11, 319. https://doi.org/10.3390/agronomy11020319
Varia F, Macaluso D, Vaccaro A, Caruso P, Guccione GD. The Adoption of Landraces of Durum Wheat in Sicilian Organic Cereal Farming Analysed Using a System Dynamics Approach. Agronomy. 2021; 11(2):319. https://doi.org/10.3390/agronomy11020319
Chicago/Turabian StyleVaria, Francesca, Dario Macaluso, Alessandra Vaccaro, Paolo Caruso, and Giovanni Dara Guccione. 2021. "The Adoption of Landraces of Durum Wheat in Sicilian Organic Cereal Farming Analysed Using a System Dynamics Approach" Agronomy 11, no. 2: 319. https://doi.org/10.3390/agronomy11020319
APA StyleVaria, F., Macaluso, D., Vaccaro, A., Caruso, P., & Guccione, G. D. (2021). The Adoption of Landraces of Durum Wheat in Sicilian Organic Cereal Farming Analysed Using a System Dynamics Approach. Agronomy, 11(2), 319. https://doi.org/10.3390/agronomy11020319
 
         
                                                


 
       