Mapping Spatial Management Zones of Salt-Affected Soils in Arid Region: A Case Study in the East of the Nile Delta, Egypt
Abstract
:1. Introduction
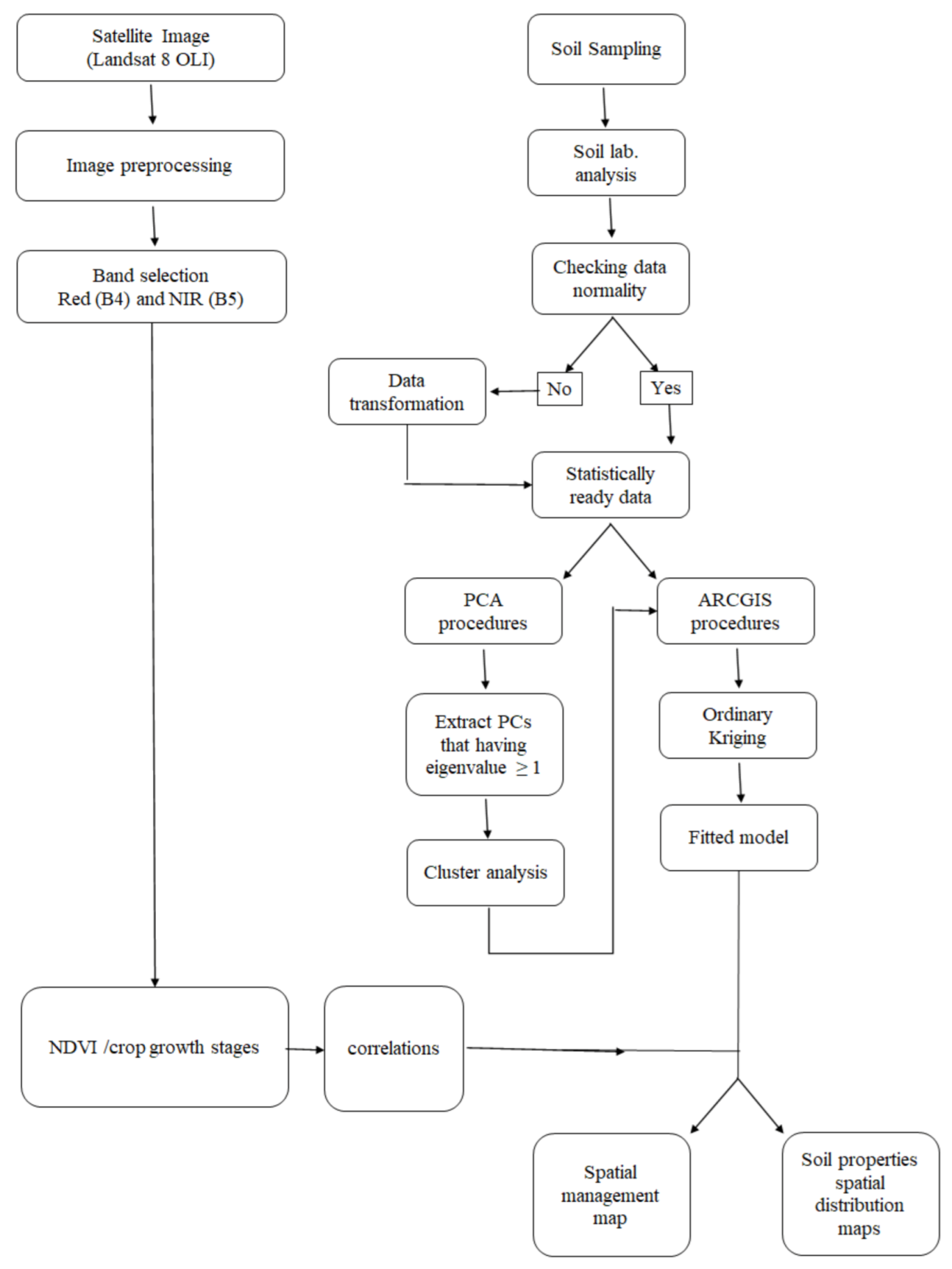
2. Materials and Methods
2.1. Description of the Study Area
2.2. Field Work and Laboratory Analyses
2.3. Remote Sensing and GIS
2.4. Descriptive of Statistics Analysis
2.5. Principal Component Analysis (PCA) and Cluster Analysis
2.6. Management of Salt Effected Soils
3. Results
3.1. Soil Characteristics
3.2. The Descriptive Statistics Analysis of Soil Properties
3.3. Normalized Difference Vegetation Index (NDVI)
3.4. Spatial Variability of the Studied Soil Properties
3.5. Spatial Management Zones (SMZ) of Study Area
4. Discussion
4.1. Soil Characteristics and Mapping of the Study Area
4.2. Mapping and Analyses of the Spatial Management Zones
5. Conclusions
Author Contributions
Funding
Institutional Review Board Statement
Informed Consent Statement
Data Availability Statement
Acknowledgments
Conflicts of Interest
References
- Lyu, S.; Chen, W.; Zhang, W.; Fan, Y.; Jiao, W. Wastewater reclamation and reuse in China: Opportunities and challenges. J. Environ. Sci. 2016, 39, 86–96. [Google Scholar] [CrossRef] [PubMed]
- El Baroudy, A.A. Geomatics-based soil mapping and degradation risk assessment of Nile delta soils. Pol. J. Environ. Stud. 2010, 1123, 1131. [Google Scholar]
- Shokr, M.S.; Abdellatif, M.; El Baroudy, A.A.; Elnashar, A.; Ali, E.F.; Belal, A.A.; Attia, W.; Ahmed, M.; Aldosari, A.A.; Szantoi, Z. Development of a spatial model for soil quality assessment under arid and semi-arid conditions. Sustainability 2021, 13, 2893. [Google Scholar] [CrossRef]
- El Nahry, A.; Ibraheim, M.; El Baroudy, A. Assessment of soil degradation in the northern part of Nile Delta, Egypt, using remote sensing and GIS techniques. Egypt. J. Remote Sens. Space Sci. 2008, 11, 139–154. [Google Scholar]
- Hassan, A.; Belal, A.; Hassan, M.; Farag, F.; Mohamed, E. Potential of thermal remote sensing techniques in monitoring waterlogged area based on surface soil moisture retrieval. J. Afr. Earth Sci. 2019, 155, 64–74. [Google Scholar] [CrossRef]
- Hendawy, E.; Belal, A.; Mohamed, E.; Elfadaly, A.; Murgante, B.; Aldosari, A.A.; Lasaponara, R. The prediction and assessment of the impacts of soil sealing on agricultural land in the North Nile Delta (Egypt) using satellite data and GIS modeling. Sustainability 2019, 11, 4662. [Google Scholar] [CrossRef] [Green Version]
- Mohamed, E.; Schütt, B.; Belal, A. Assessment of environmental hazards in the north western coast-Egypt using RS and GIS. Egypt. J. Remote Sens. Space Sci. 2013, 16, 219–229. [Google Scholar] [CrossRef] [Green Version]
- Mohamed, E.S.; Belal, A.; Shalaby, A. Impacts of soil sealing on potential agriculture in Egypt using remote sensing and GIS techniques. Eurasian Soil Sci. 2015, 48, 1159–1169. [Google Scholar] [CrossRef]
- Mohamed, E.S.; Saleh, A.; Belal, A. Sustainability indicators for agricultural land use based on GIS spatial modeling in North of Sinai-Egypt. Egypt. J. Remote Sens. Space Sci. 2014, 17, 1–15. [Google Scholar] [CrossRef] [Green Version]
- FAO. Global Network on Integrated Soil Management for Sustainable Use of Salt-Affected Soils; FAO Land and Plant Nutrition Management Service: Rome, Italy, 2005; pp. 12–19. [Google Scholar]
- Pitman, M.G.; Läuchli, A. Global impact of salinity and agricultural ecosystems. In Salinity: Environment-Plants-Molecules; Springer: Berlin/Heidelberg, Germany, 2002; pp. 3–20. [Google Scholar]
- Mohamed, E.S.; Belal, A.; Saleh, A. Assessment of land degradation east of the Nile Delta, Egypt using remote sensing and GIS techniques. Arab. J. Geosci. 2013, 6, 2843–2853. [Google Scholar] [CrossRef]
- AbdelRahman, M.A.; Shalaby, A.; Mohamed, E. Comparison of two soil quality indices using two methods based on geographic information system. Egypt. J. Remote Sens. Space Sci. 2019, 22, 127–136. [Google Scholar] [CrossRef]
- Said, M.E.S.; Ali, A.; Borin, M.; Abd-Elmabod, S.K.; Aldosari, A.A.; Khalil, M.; Abdel-Fattah, M.K. On the use of multivariate analysis and land evaluation for potential agricultural development of the northwestern coast of Egypt. Agronomy 2020, 10, 1318. [Google Scholar] [CrossRef]
- Sharma, D.K.; Singh, A. Current trends and emerging challenges in sustainable management of salt-affected soils: A critical appraisal. In Bioremediation of Salt Affected Soils: An Indian Perspective; Springer: Berlin/Heidelberg, Germany, 2017; pp. 1–40. [Google Scholar]
- Zörb, C.; Geilfus, C.M.; Dietz, K.J. Salinity and crop yield. Plant Biol. 2019, 21, 31–38. [Google Scholar] [CrossRef]
- Daliakopoulos, I.; Tsanis, I.; Koutroulis, A.; Kourgialas, N.; Varouchakis, A.; Karatzas, G.; Ritsema, C. The threat of soil salinity: A European scale review. Sci. Total Environ. 2016, 573, 727–739. [Google Scholar] [CrossRef]
- Aldabaa, A.A.A.; Weindorf, D.C.; Chakraborty, S.; Sharma, A.; Li, B. Combination of proximal and remote sensing methods for rapid soil salinity quantification. Geoderma 2015, 239, 34–46. [Google Scholar] [CrossRef] [Green Version]
- Abd-Elmabod, S.K.; Mansour, H.; Hussein, A.; Mohamed, E.; Zhang, Z.; Anaya-Romero, M.; Jordán, A. Influence of irrigation water quantity on the land capability classification. Plant Arch. 2019, 2, 2253–2561. [Google Scholar]
- Hegab, I. Restrictions of Bordering Idko Lake Low Soil Productivity, North Nile Delta. J. Soil Sci. Agric. Eng. 2014, 5, 157–167. [Google Scholar] [CrossRef]
- Mohamed, E.S.; Abu-hashim, M.; AbdelRahman, M.A.; Schütt, B.; Lasaponara, R. Evaluating the effects of human activity over the last decades on the soil organic carbon pool using satellite imagery and GIS techniques in the Nile Delta Area, Egypt. Sustainability 2019, 11, 2644. [Google Scholar] [CrossRef] [Green Version]
- Seifi, M.; Ahmadi, A.; Neyshabouri, M.-R.; Taghizadeh-Mehrjardi, R.; Bahrami, H.-A. Remote and Vis-NIR spectra sensing potential for soil salinization estimation in the eastern coast of Urmia hyper saline lake, Iran. Remote Sens. Appl. Soc. Environ. 2020, 20, 100398. [Google Scholar] [CrossRef]
- Pettorelli, N. The Normalized Difference Vegetation Index; Oxford University Press: Oxford, UK, 2013. [Google Scholar]
- Baroudy, A.A.E.; Ali, A.; Mohamed, E.S.; Moghanm, F.S.; Shokr, M.S.; Savin, I.; Poddubsky, A.; Ding, Z.; Kheir, A.; Aldosari, A.A. Modeling land suitability for rice crop using remote sensing and soil quality indicators: The case study of the nile delta. Sustainability 2020, 12, 9653. [Google Scholar] [CrossRef]
- Mohamed, E.S.; Baroudy, A.; El-beshbeshy, T.; Emam, M.; Belal, A.; Elfadaly, A.; Aldosari, A.A.; Ali, A.; Lasaponara, R. Vis-NIR Spectroscopy and Satellite Landsat-8 OLI Data to Map Soil Nutrients in Arid Conditions: A Case Study of the Northwest Coast of Egypt. Remote Sens. 2020, 12, 3716. [Google Scholar] [CrossRef]
- Hammam, A.; Mohamed, E. Mapping soil salinity in the East Nile Delta using several methodological approaches of salinity assessment. Egypt. J. Remote Sens. Space Sci. 2020, 23, 125–131. [Google Scholar] [CrossRef]
- Hufkens, K.; Melaas, E.K.; Mann, M.L.; Foster, T.; Ceballos, F.; Robles, M.; Kramer, B. Monitoring crop phenology using a smartphone based near-surface remote sensing approach. Agric. For. Meteorol. 2019, 265, 327–337. [Google Scholar] [CrossRef]
- Saleh, A.; Belal, A.; Mohamed, E. Land resources assessment of El-Galaba basin, South Egypt for the potentiality of agriculture expansion using remote sensing and GIS techniques. Egypt. J. Remote Sens. Space Sci. 2015, 18, S19–S30. [Google Scholar] [CrossRef] [Green Version]
- Gavioli, A.; de Souza, E.G.; Bazzi, C.L.; Guedes, L.P.C.; Schenatto, K. Optimization of management zone delineation by using spatial principal components. Comput. Electron. Agric. 2016, 127, 302–310. [Google Scholar] [CrossRef]
- Liu, W.; Lu, F.; Chen, G.; Xu, X.; Yu, H. Site-specific management zones based on geostatistical and fuzzy clustering approach in a coastal reclaimed area of abandoned salt pan. Chil. J. Agric. Res. 2021, 81, 420–433. [Google Scholar] [CrossRef]
- Fridgen, J.J.; Kitchen, N.R.; Sudduth, K.A.; Drummond, S.T.; Wiebold, W.J.; Fraisse, C.W. Management Zone Analyst (MZA) Software for Subfield Management Zone Delineation. Agron. J. 2004, 96, 100–108. [Google Scholar]
- Moharana, P.; Jena, R.; Pradhan, U.; Nogiya, M.; Tailor, B.; Singh, R.; Singh, S. Geostatistical and fuzzy clustering approach for delineation of site-specific management zones and yield-limiting factors in irrigated hot arid environment of India. Precis. Agric. 2020, 21, 426–448. [Google Scholar] [CrossRef]
- John, K.; Afu, S.; Isong, I.; Aki, E.; Kebonye, N.; Ayito, E.; Chapman, P.; Eyong, M.; Penížek, V. Mapping soil properties with soil-environmental covariates using geostatistics and multivariate statistics. Int. J. Environ. Sci. Technol. 2021, 18, 3327–3342. [Google Scholar] [CrossRef]
- Jolliffe, I.T.; Cadima, J. Principal component analysis: A review and recent developments. Philos. Trans. R. Soc. A Math. Phys. Eng. Sci. 2016, 374, 20150202. [Google Scholar] [CrossRef]
- Perez, L.V. Principal Component Analysis to Address Multicollinearity; Whitman College: Walla Walla, WA, USA, 2017. [Google Scholar]
- Dandpat, S.K.; Meher, S. Performance improvement for face recognition using PCA and two-dimensional PCA. In Proceedings of the 2013 International Conference on Computer Communication and Informatics, Coimbatore, India, 4–6 January 2013; pp. 1–5. [Google Scholar]
- Ilin, A.; Raiko, T. Practical approaches to principal component analysis in the presence of missing values. J. Mach. Learn. Res. 2010, 11, 1957–2000. [Google Scholar]
- Müller, W.; Nocke, T.; Schumann, H. Enhancing the visualization process with principal component analysis to support the exploration of trends. In Proceedings of the 2006 Asia-Pacific Symposium on Information Visualisation, Tokyo, Japan, 1–3 February 2006; Volume 60, pp. 121–130. [Google Scholar]
- Ivosev, G.; Burton, L.; Bonner, R. Dimensionality reduction and visualization in principal component analysis. Anal. Chem. 2008, 80, 4933–4944. [Google Scholar] [CrossRef] [PubMed] [Green Version]
- Li, Y.; Shi, Z.; Li, F.; Li, H.-Y. Delineation of site-specific management zones using fuzzy clustering analysis in a coastal saline land. Comput. Electron. Agric. 2007, 56, 174–186. [Google Scholar] [CrossRef]
- Peralta, N.R.; Costa, J.L.; Balzarini, M.; Angelini, H. Delineation of management zones with measurements of soil apparent electrical conductivity in the southeastern pampas. Can. J. Soil Sci. 2013, 93, 205–218. [Google Scholar] [CrossRef]
- Molin, J.P.; Castro, C.N.d. Establishing management zones using soil electrical conductivity and other soil properties by the fuzzy clustering technique. Sci. Agric. 2008, 65, 567–573. [Google Scholar] [CrossRef] [Green Version]
- Metwally, M.S.; Shaddad, S.M.; Liu, M.; Yao, R.-J.; Abdo, A.I.; Li, P.; Jiao, J.; Chen, X. Soil properties spatial variability and delineation of site-specific management zones based on soil fertility using fuzzy clustering in a hilly field in Jianyang, Sichuan, China. Sustainability 2019, 11, 7084. [Google Scholar] [CrossRef] [Green Version]
- Taxonomy, S. Key to Soil Taxonomy; United States Department of Agriculture, Natural Resources Conservation Service: Washington, DC, USA, 2010. [Google Scholar]
- EI-Fayoumy, I.F. Geology of Ground Water Supplies in the Region East of the Nile Delta. Ph.D. Thesis, Faculty of Science, Cairo University, Cairo, Egypt, 1968. [Google Scholar]
- Richards, L.A. Diagnosis and Improvement of Saline and Alkali Soils; LWW: Philadelphia, PA, USA, 1954; Volume 78. [Google Scholar]
- Van, R.L. Procedures for soil analysis. In International Soil Reference and Information Centre (ISRIC), Food and Agriculture Organization of the United Nations, 6th ed.; Food and Agriculture Organization of the United Nations: Wageningen, The Netherlands, 2002. [Google Scholar]
- Felde, G.W.; Anderson, G.P.; Cooley, T.W.; Matthew, M.W.; Berk, A.; Lee, J. Analysis of Hyperion data with the FLAASH atmospheric correction algorithm. In Proceedings of the 2003 IEEE International Geoscience and Remote Sensing Symposium, Toulouse, France, 21–25 July 2003; pp. 90–92. [Google Scholar]
- Zanter, K. Landsat 8 (L8) Data Users Handbook (Version 2.0); USGS: Reston, VA, USA, 2016. [Google Scholar]
- Biondi, F.; Myers, D.E.; Avery, C.C. Geostatistically modeling stem size and increment in an old-growth forest. Can. J. For. Res. 1994, 24, 1354–1368. [Google Scholar] [CrossRef]
- Cambardella, C.; Elliott, E. Carbon and nitrogen dynamics of soil organic matter fractions from cultivated grassland soils. Soil Sci. Soc. Am. J. 1994, 58, 123–130. [Google Scholar] [CrossRef]
- Abdi, H.; Williams, L.J. Principal component analysis. Wiley Interdiscip. Rev. Comput. Stat. 2010, 2, 433–459. [Google Scholar] [CrossRef]
- Gupta, S.K. Drainage Engineering: Principles and Practices; Scientific Publishers: Singapore, 2019. [Google Scholar]
- Abu-Hashim, M.; Mohamed, E.; Belal, A.-E. Identification of potential soil water retention using hydric numerical model at arid regions by land-use changes. Int. Soil Water Conserv. Res. 2015, 3, 305–315. [Google Scholar] [CrossRef] [Green Version]
- El Nahry, A.; Mohamed, E. Potentiality of land and water resources in African Sahara: A case study of south Egypt. Environ. Earth Sci. 2011, 63, 1263–1275. [Google Scholar] [CrossRef]
- Abdel-Fattah, M.K.; Abd-Elmabod, S.K.; Aldosari, A.A.; Elrys, A.S.; Mohamed, E.S. Multivariate analysis for assessing irrigation water quality: A case study of the Bahr Mouise Canal, Eastern Nile Delta. Water 2020, 12, 2537. [Google Scholar] [CrossRef]
- Qureshi, A.S.; Al-Falahi, A.A. Extent, characterization and causes of soil salinity in central and southern Iraq and possible reclamation strategies. Int. J. Eng. Res. Appl. 2015, 5, 84–94. [Google Scholar]
- Al-Wabel, M.I.; Sallam, A.; Ahmad, M.; Elanazi, K.; Usman, A.R. Extent of climate change in Saudi Arabia and its impacts on agriculture: A case study from Qassim region. In Environment, Climate, Plant and Vegetation Growth; Springer: Berlin/Heidelberg, Germany, 2020; pp. 635–657. [Google Scholar]
- Youssef, A.M. Salt tolerance mechanisms in some halophytes from Saudi Arabia and Egypt. Res. J. Agric. Biol. Sci. 2009, 5, 191–206. [Google Scholar]
- FAO. Land Quality Indicators and Their Use in Sustainable Agriculture and Rural Development. In Land and Water Bulletin 5; FAO: Rome, Italy, 1997. [Google Scholar]
- Nan, J.; Chen, X.; Chen, C.; Lashari, M.S.; Deng, J.; Du, Z. Impact of flue gas desulfurization gypsum and lignite humic acid application on soil organic matter and physical properties of a saline-sodic farmland soil in Eastern China. J. Soils Sediments 2016, 16, 2175–2185. [Google Scholar] [CrossRef]
- Gonçalo Filho, F.; da Silva Dias, N.; Suddarth, S.R.P.; Ferreira, J.F.; Anderson, R.G.; dos Santos Fernandes, C.; de Lira, R.B.; Neto, M.F.; Cosme, C.R. Reclaiming tropical saline-sodic soils with gypsum and cow manure. Water 2020, 12, 57. [Google Scholar] [CrossRef] [Green Version]
- El Behairy, R.A.; El Baroudy, A.; Ibrahim, M.; Shokr, M. Assessment and mapping of surface water quality index for irrigation purpose: Case study northwest of Nile Delta, Egypt. Menoufia J. Soil Sci. 2021, 6, 163–182. [Google Scholar] [CrossRef]
- Deshesh, T. Amelioration of salt affected soils and its productivity using soil amendments and tillage System. Menoufia J. Soil Sci. 2021, 6, 31–47. [Google Scholar] [CrossRef]
- Johnston, K.; Ver Hoef, J.M.; Krivoruchko, K.; Lucas, N. Using ArcGIS Geostatistical Analyst; Esri Redlands: New York, NY, USA, 2001; Volume 380. [Google Scholar]
- Abdel-Fattah, M.K.; Mohamed, E.S.; Wagdi, E.M.; Shahin, S.A.; Aldosari, A.A.; Lasaponara, R.; Alnaimy, M.A. Quantitative evaluation of soil quality using Principal Component Analysis: The case study of El-Fayoum depression Egypt. Sustainability 2021, 13, 1824. [Google Scholar] [CrossRef]
- Jiapaer, G.; Chen, X.; Bao, A. A comparison of methods for estimating fractional vegetation cover in arid regions. Agric. For. Meteorol. 2011, 151, 1698–1710. [Google Scholar] [CrossRef]
- Machado, R.M.A.; Serralheiro, R.P. Soil salinity: Effect on vegetable crop growth. Management practices to prevent and mitigate soil salinization. Horticulturae 2017, 3, 30. [Google Scholar] [CrossRef]
- Choudhury, B.U.; Mandal, S. Indexing soil properties through constructing minimum datasets for soil quality assessment of surface and profile soils of intermontane valley (Barak, North East India). Ecol. Indic. 2021, 123, 107369. [Google Scholar] [CrossRef]
- Chaudhari, P.R.; Ahire, D.V.; Ahire, V.D.; Chkravarty, M.; Maity, S. Soil bulk density as related to soil texture, organic matter content and available total nutrients of Coimbatore soil. Int. J. Sci. Res. Publ. 2013, 3, 1–8. [Google Scholar]
- Gothwal, R.; Jangir, O. Assessment of soil properties of a lentic ecosystem in semiarid region: Nakki Lake, Mount Abu, India. World Sci. News 2020, 149, 81–91. [Google Scholar]








| Min. | Max. | Mean ± SD | Skewness | Kurtosis | Normality Test * | |
|---|---|---|---|---|---|---|
| pH | 7.08 | 8.64 | 8.03 ± 0.41 | −0.68 | −0.26 | 0.074 |
| ECe, dSm−1 | 5.23 | 71.92 | 16.46 ± 14.95 | 2.91 | 8.68 | <0.0001 |
| SAR | 13.36 | 81.47 | 39.74 ± 16.68 | 0.77 | −0.13 | 0.034 |
| CEC, cmolckg−1 | 21.88 | 42.25 | 29.07 ± 5.79 | 0.74 | −0.51 | 0.001 |
| ESP, % | 13.49 | 44.10 | 29.73 ± 7.73 | 0.12 | −0.72 | 0.649 |
| CaCO3, % | 1.45 | 19.31 | 5.82 ± 4.42 | 1.52 | 1.96 | <0.0001 |
| Clay, % | 33.07 | 77.64 | 48.12 ± 11.83 | 0.91 | 0.04 | 0.001 |
| Silt, % | 19.38 | 59.43 | 39.57 ± 8.49 | −0.41 | 0.90 | 0.004 |
| Sand, % | 2.41 | 33.93 | 12.31 ± 7.41 | 0.53 | 0.23 | <0.0001 |
| BD, Mgm−3 | 1.10 | 1.90 | 1.40 ± 0.18 | 0.57 | 0.52 | 0.69 |
| Porosity, % | 28.16 | 58.77 | 47.16 ± 6.72 | −0.57 | 0.52 | 0.69 |
| Parameters | Model | Nugget | Sill | SPD | Rang | R2 | RMSE | Increment | Max. Lag |
|---|---|---|---|---|---|---|---|---|---|
| pH | Gaussian | 0.00 | 0.00 | Strong | 19,263.8 | 0.99 | 0.06 | 3237.94 | 14,390.8 |
| ECe | Pentaspherical | 0.24 | 0.35 | Moderate | 21,656.8 | 0.36 | 0.05 | 3957.48 | 25,184.0 |
| SAR | Gaussian | 0.10 | 0.07 | Weak | 55,172.6 | 0.50 | 0.03 | 3237.94 | 46,770.2 |
| CEC | Gaussian | 0.02 | 0.51 | Strong | 244,327 | 0.82 | 0.00 | 5756.34 | 25,184.0 |
| ESP | Pentaspherical | 0.05 | 0.08 | Moderate | 4887.79 | 0.67 | 0.00 | 2518.4 | 10,793.1 |
| CaCO3 | Exponential | 0.16 | 0.59 | Moderate | 33,532.7 | 0.67 | 0.05 | 3597.71 | 25,184.0 |
| Clay | Gaussian | 0.02 | 3.79 | Strong | 566,998 | 0.70 | 0.01 | 5756.34 | 39,574.8 |
| Silt | Pentaspherical | 0.00 | 0.06 | Strong | 5277.02 | 0.99 | 0.00 | 3597.71 | 7195.42 |
| Sand | Gaussian | 0.16 | 0.69 | Strong | 26,627.1 | 0.91 | 0.05 | 5396.56 | 35,977.1 |
| BD | Spherical | 0.01 | 0.02 | Moderate | 29,692.5 | 0.97 | 0.00 | 4677.02 | 32,379.4 |
| Porosity | Gaussian | 0.01 | 0.05 | Strong | 62,815.5 | 0.72 | 0.00 | 3237.94 | 28,781.7 |
| PC1 | PC2 | PC3 | PC4 | |
|---|---|---|---|---|
| Eigenvalue | 4.39 | 2.42 | 1.82 | 1.23 |
| Variability (%) | 39.90 | 21.98 | 16.59 | 11.21 |
| Cumulative % | 39.90 | 61.88 | 78.47 | 89.68 |
| * Factor loadings: | ||||
| pH | 0.54 | −0.27 | 0.33 | −0.53 |
| EC | 0.63 | 0.04 | 0.05 | 0.65 |
| SAR | 0.68 | 0.26 | 0.61 | 0.25 |
| CEC | 0.90 | −0.22 | −0.37 | −0.05 |
| ESP | 0.63 | 0.25 | 0.67 | 0.22 |
| CaCO3 | −0.08 | 0.81 | −0.16 | 0.08 |
| Clay | 0.86 | −0.36 | −0.35 | 0.00 |
| Silt | −0.57 | 0.12 | 0.70 | −0.29 |
| Sand | −0.71 | 0.44 | −0.24 | 0.34 |
| BD | 0.48 | 0.77 | −0.19 | −0.32 |
| Porosity | −0.48 | −0.77 | 0.19 | 0.32 |
| PCs scores of observations | ||||
| 1 | 2.34 | −3.36 | −2.29 | −0.52 |
| 2 | −0.11 | −1.59 | 0.52 | −1.04 |
| 3 | 4.21 | −0.98 | 0.68 | 2.62 |
| 4 | 0.71 | −1.02 | −1.17 | −1.20 |
| 5 | 0.11 | 0.03 | 1.23 | −1.63 |
| 6 | 2.44 | −0.50 | 0.99 | −0.14 |
| 7 | −0.49 | −1.30 | 2.81 | 0.04 |
| 8 | 1.30 | 0.98 | 2.45 | −0.70 |
| 9 | 2.14 | 0.84 | 0.81 | −1.22 |
| 10 | 2.70 | 0.32 | 0.67 | −0.97 |
| 11 | 0.42 | 0.29 | −0.77 | 0.68 |
| 12 | −0.21 | −1.60 | 0.00 | −1.94 |
| 13 | 4.92 | −1.08 | −0.65 | 2.52 |
| 14 | 0.44 | −1.78 | −1.81 | −0.39 |
| 15 | −1.14 | 0.75 | 2.62 | −0.56 |
| 16 | −1.48 | 3.17 | 0.19 | 0.26 |
| 17 | 1.53 | −0.51 | −3.17 | −0.65 |
| 18 | −1.61 | 4.09 | −2.40 | 0.91 |
| 19 | 1.13 | 3.19 | −1.60 | −1.23 |
| 20 | 3.47 | 2.46 | 0.79 | 0.92 |
| 21 | 1.75 | 0.84 | 0.09 | −1.63 |
| 22 | 0.37 | 2.05 | −0.23 | 0.80 |
| 23 | −1.73 | −1.20 | 1.55 | 1.68 |
| 24 | −1.55 | 0.43 | −0.52 | −0.59 |
| 25 | −1.76 | −0.68 | 0.01 | −0.57 |
| 26 | −1.13 | 0.73 | 0.63 | 0.12 |
| 27 | −2.07 | −0.11 | 0.16 | 0.56 |
| 28 | −2.11 | −0.57 | 0.57 | 1.26 |
| 29 | −2.06 | 0.02 | −0.60 | 0.10 |
| 30 | −3.24 | −0.35 | −1.65 | 0.55 |
| 31 | −2.57 | −1.28 | −0.13 | −0.02 |
| 32 | −1.67 | −0.76 | 0.52 | −0.36 |
| 33 | −1.93 | −0.25 | 0.04 | 1.02 |
| 34 | −3.14 | −1.27 | −0.37 | 1.31 |
| Parameters | SMZ 1 | SMZ 2 |
|---|---|---|
| pH | 8.31 a | 7.75 b |
| EC, dSm−1 | 20.32 a | 12.60 b |
| SAR | 47.19 a | 32.30 b |
| CEC, cmolckg−1 | 32.91 a | 25.23 b |
| ESP, % | 32.85 a | 26.60 b |
| CaCO3, % | 4.56 a | 7.08 a |
| Clay, % | 55.96 a | 40.28 b |
| Silt, % | 38.20 a | 40.94 a |
| Sand, % | 5.84 b | 18.78 a |
| Bulk density, Mgm−3 | 1.47 a | 1.270 b |
| Porosity, % | 44.51 b | 52.00 a |
| Area, ha | 34,088 (45.04%) | 41,592 (54.96%) |
| GR, cmolckg−1 | 7.52 (30.8 Mg ha−1) | 4.12 (17.15 Mg ha−1) |
| Dw, m3 ha−1 | 10,157.56 | 6300.23 |
Publisher’s Note: MDPI stays neutral with regard to jurisdictional claims in published maps and institutional affiliations. |
© 2021 by the authors. Licensee MDPI, Basel, Switzerland. This article is an open access article distributed under the terms and conditions of the Creative Commons Attribution (CC BY) license (https://creativecommons.org/licenses/by/4.0/).
Share and Cite
Abdelaal, S.M.S.; Moussa, K.F.; Ibrahim, A.H.; Mohamed, E.S.; Kucher, D.E.; Savin, I.; Abdel-Fattah, M.K. Mapping Spatial Management Zones of Salt-Affected Soils in Arid Region: A Case Study in the East of the Nile Delta, Egypt. Agronomy 2021, 11, 2510. https://doi.org/10.3390/agronomy11122510
Abdelaal SMS, Moussa KF, Ibrahim AH, Mohamed ES, Kucher DE, Savin I, Abdel-Fattah MK. Mapping Spatial Management Zones of Salt-Affected Soils in Arid Region: A Case Study in the East of the Nile Delta, Egypt. Agronomy. 2021; 11(12):2510. https://doi.org/10.3390/agronomy11122510
Chicago/Turabian StyleAbdelaal, Samah M. S., Karam F. Moussa, Ahmed H. Ibrahim, Elsayed Said Mohamed, Dmitry E. Kucher, Igor Savin, and Mohamed K. Abdel-Fattah. 2021. "Mapping Spatial Management Zones of Salt-Affected Soils in Arid Region: A Case Study in the East of the Nile Delta, Egypt" Agronomy 11, no. 12: 2510. https://doi.org/10.3390/agronomy11122510
APA StyleAbdelaal, S. M. S., Moussa, K. F., Ibrahim, A. H., Mohamed, E. S., Kucher, D. E., Savin, I., & Abdel-Fattah, M. K. (2021). Mapping Spatial Management Zones of Salt-Affected Soils in Arid Region: A Case Study in the East of the Nile Delta, Egypt. Agronomy, 11(12), 2510. https://doi.org/10.3390/agronomy11122510

