Crop Wild Relatives Crosses: Multi-Location Assessment in Durum Wheat, Barley, and Lentil
Abstract
:1. Introduction
2. Materials and Methods
2.1. Germplasm
2.2. Study Sites and Management
2.3. Data Recording
2.4. Data Analysis
3. Results
3.1. Combined Analysis of Variance
3.2. Grain Yield Potential and Stability across Environments
3.2.1. Durum Wheat
3.2.2. Barley
3.2.3. Lentil
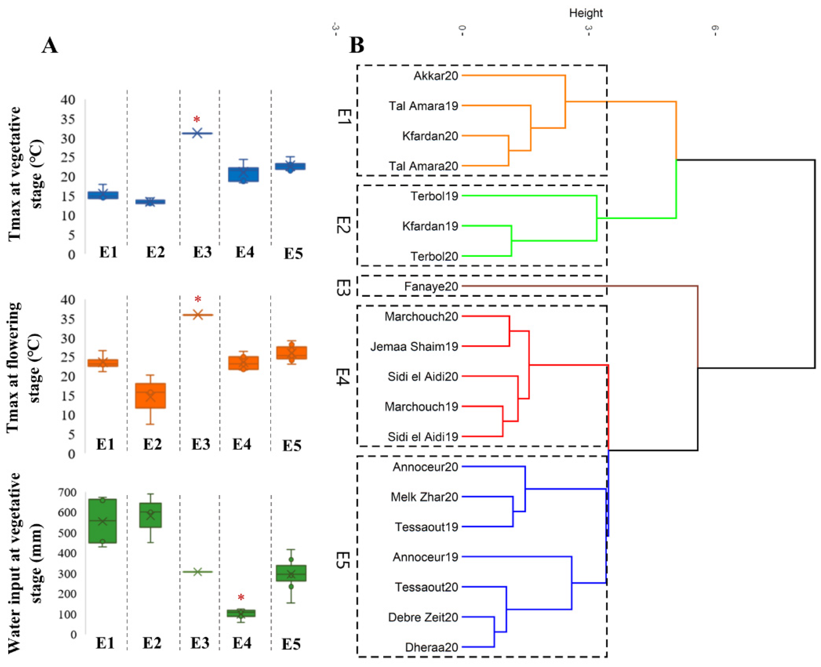
3.3. Agro-Climatic Clustering of Test Environments
3.4. Traits Influencing GY across Mega-Environments
3.5. Grain Yield Potential of CWR-Derived Lines against Checks
3.6. Evaluation of Food Transformation Characteristics
3.6.1. Durum Wheat
3.6.2. Barley
3.6.3. Lentil
4. Discussion
4.1. CWR-Derived Elites Yield Performances Combined across Sites
4.2. CWR-Derived Elites Yield Performances across Clusters of Environments
4.3. Better Food Transformation Characteristics in CWR-Derived Elites
5. Conclusions
Supplementary Materials
Author Contributions
Funding
Institutional Review Board Statement
Informed Consent Statement
Data Availability Statement
Acknowledgments
Conflicts of Interest
References
- Kumar, J.; Thavarajah, D.; Kumar, S.; Sarker, A.; Singh, N.P. Analysis of genetic variability and genotype× environment interactions for iron and zinc content among diverse genotypes of lentil. J. Food Sci. Technol. 2018, 55, 3592–3605. [Google Scholar] [CrossRef] [PubMed]
- Coyne, C.J.; Kumar, S.; Wettberg, E.J.B.; Marques, E.; Berger, J.D.; Redden, R.J.; Ellis, T.H.N.; Brus, J.; Zablatzká, L.; Smýkal, P. Potential and limits of exploitation of crop wild relatives for pea, lentil, and chickpea improvement. Legum. Sci. 2020, 2, e36. [Google Scholar] [CrossRef]
- Khodaeiaminjan, M.; Bergougnoux, V. Barley Grain Development during Drought Stress: Current Status and Perspectives. Cereal Grains 2021, 1, 17. [Google Scholar] [CrossRef]
- Daryanto, S.; Wang, L.; Jacinthe, P.A. Global synthesis of drought effects on cereal, legume, tuber and root crops production: A review. Agric. Water Manag. 2017, 179, 18–33. [Google Scholar] [CrossRef]
- Bradford, J.B.; Schlaepfer, D.R.; Lauenroth, W.K.; Palmquist, K.A. Robust ecological drought projections for drylands in the 21st century. Glob. Chang. Biol. 2020, 26, 3906–3919. [Google Scholar] [CrossRef] [PubMed]
- O’Leary, G.J.; Aggarwal, P.K.; Calderini, D.F.; Connor, D.J.; Craufurd, P.; Eigenbrode, S.D.; Han, X.; Hatfield, J.L. Challenges and Responses to Ongoing and Projected Climate Change for Dryland Cereal Production Systems throughout the World. Agronomy 2018, 8, 34. [Google Scholar] [CrossRef]
- Li, Y.F.; Wu, Y.; Hernandez-Espinosa, N.; Peña, R.J. Heat and drought stress on durum wheat: Responses of genotypes, yield, and quality parameters. J. Cereal Sci. 2013, 57, 398–404. [Google Scholar] [CrossRef]
- Sall, A.T.; Cisse, M.; Gueye, H.; Kabbaj, H.; Ndoye, I.; Filali-Maltouf, A.; Belkadi, B.; El-Mourid, M.; Ortiz, R.; Bassi, F.M. Heat Tolerance of Durum Wheat (Tritcum durum Desf.) Elite Germplasm Tested along the Senegal River. J. Agric. Sci. 2018, 10, 217. [Google Scholar] [CrossRef]
- Sall, A.T.; Bassi, F.M.; Cisse, M.; Gueye, H.; Ndoye, I.; Filali-Maltouf, A.; Ortiz, R. Durum wheat breeding: In the heat of the Senegal river. Agriculture 2018, 8, 99. [Google Scholar] [CrossRef]
- Mahalingam, R.; Bregitzer, P. Impact on physiology and malting quality of barley exposed to heat, drought and their combination during different growth stages under controlled environment. Physiol. Plant. 2019, 165, 277–289. [Google Scholar] [CrossRef]
- Templer, S.E.; Ammon, A.; Pscheidt, D.; Ciobotea, O.; Schuy, C.; McCollum, C.; Sonnewald, U.; Hanemann, A.; Förster, J.; Ordon, F.; et al. Metabolite profiling of barley flag leaves under drought and combined heat and drought stress reveals metabolic QTLs for metabolites associated with antioxidant defense. J. Exp. Bot. 2017, 68, 1697–1713. [Google Scholar] [CrossRef] [PubMed]
- El Haddad, N.; Rajendran, K.; Smouni, A.; Es-Safi, N.E.; Benbrahim, N.; Mentag, R.; Nayyar, H.; Maalouf, F.; Kumar, S. Screening the FIGS set of lentil (Lens culinaris Medikus) germplasm for tolerance to terminal heat and combined drought-heat stress. Agronomy 2020, 10, 1036. [Google Scholar] [CrossRef]
- Choukri, H.; Hejjaoui, K.; El-Baouchi, A.; El Haddad, N.; Smouni, A.; Maalouf, F.; Thavarajah, D.; Kumar, S. Heat and Drought Stress Impact on Phenology, Grain Yield, and Nutritional Quality of Lentil (Lens culinaris Medikus). Front. Nutr. 2020, 7, 596307. [Google Scholar] [CrossRef] [PubMed]
- Sehgal, A.; Sita, K.; Bhandari, K.; Kumar, S.; Kumar, J.; Vara Prasad, P.V.; Siddique, K.H.M.; Nayyar, H. Influence of drought and heat stress, applied independently or in combination during seed development, on qualitative and quantitative aspects of seeds of lentil (Lens culinaris Medikus) genotypes, differing in drought sensitivity. Plant. Cell Environ. 2019, 42, 198–211. [Google Scholar] [CrossRef] [PubMed]
- Maqbool, A.; Abrar, M.; Bakhsh, A.; Çalışkan, S.; Khan, H.Z.; Aslam, M.; Aksoy, E. Biofortification Under Climate Change: The Fight between Quality and Quantity. In Environment, Climate, Plant and Vegetation Growth; Springer: Cham, Switzerland, 2020; pp. 173–227. [Google Scholar] [CrossRef]
- Johansson, E.; Branlard, G.; Cuniberti, M.; Flagella, Z.; Hüsken, A.; Nurit, E.; Peña, R.J.; Sissons, M.; Vazquez, D. Genotypic and environmental effects on wheat technological and nutritional quality. In Wheat Quality for Improving Processing and Human Health; Igrejas, G., Ikeda, T.M., Guzmán, C., Eds.; Springer: Cham, Switzerland, 2020; pp. 171–204. [Google Scholar] [CrossRef]
- Kumari, V.V.; Roy, A.; Vijayan, R.; Banerjee, P.; Verma, V.C.; Nalia, A.; Pramanik, M.; Mukherjee, B.; Ghosh, A.; Reja, M. Drought and Heat Stress in Cool-Season Food Legumes in Sub-Tropical Regions: Consequences, Adaptation, and Mitigation Strategies. Plants 2021, 10, 1038. [Google Scholar] [CrossRef]
- Zahra, N.; Wahid, A.; Hafeez, M.B.; Ullah, A.; Siddique, K.H.M.; Farooq, M. Grain development in wheat under combined heat and drought stress: Plant responses and management. Environ. Exp. Bot. 2021, 188, 104517. [Google Scholar] [CrossRef]
- Romdhane, L.; Dal Ferro, N.; Slama, A.; Radhouane, L. Optimizing irrigation and determining the most sensitive development stage to drought in barley (Hordeum vulgare L.) in a semi-arid environment. Acta Bot. Croat. 2020, 79, 87–94. [Google Scholar] [CrossRef]
- Alvarez, J.B.; Guzmán, C. Interspecific and intergeneric hybridization as a source of variation for wheat grain quality improvement. Theor. Appl. Genet. 2018, 131, 225–251. [Google Scholar] [CrossRef]
- Ananda, G.K.S.; Myrans, H.; Norton, S.L.; Gleadow, R.; Furtado, A.; Henry, R.J. Wild Sorghum as a Promising Resource for Crop Improvement. Front. Plant. Sci. 2020, 11, 1108. [Google Scholar] [CrossRef]
- Jovovic, Z.; Andjelkovic, V.; Przulj, N.; Mandic, D. Untapped Genetic Diversity of Wild Relatives for Crop Improvement. In Rediscovery of Genetic and Genomic Resources for Future Food Security; Springer: Singapore, 2020; pp. 25–65. [Google Scholar] [CrossRef]
- Kumar, S.; Choudhary, A.K.; Rana, K.S.; Sarker, A.; Singh, M. Bio-fortification potential of global wild annual lentil core collection. PLoS ONE 2018, 13, e0191122. [Google Scholar] [CrossRef]
- Vincent, H.; Amri, A.; Castañeda-Álvarez, N.P.; Dempewolf, H.; Dulloo, E.; Guarino, L.; Hole, D.; Mba, C.; Toledo, A.; Maxted, N. Modeling of crop wild relative species identifies areas globally for in situ conservation. Commun. Biol. 2019, 2, 136. [Google Scholar] [CrossRef]
- Zaïm, M.; El Hassouni, K.; Gamba, F.; Filali-Maltouf, A.; Belkadi, B.; Sourour, A.; Amri, A.; Nachit, M.; Taghouti, M.; Bassi, F.M. Wide crosses of durum wheat (Triticum durum Desf.) reveal good disease resistance, yield stability, and industrial quality across Mediterranean sites. Field Crop. Res. 2017, 214, 219–227. [Google Scholar] [CrossRef]
- Maxted, N.; Avagyan, A.; Frese, L.; Iriondo, J.; Kell, S.; Brehm, J.M.; Singer, A.; Dulloo, M.E. Conservation Planning for Crop Wild Relative Diversity. In Crop Wild Relatives and Climate Change; Wiley-Blackwell: Hoboken, NJ, USA, 2015; pp. 88–107. [Google Scholar]
- Yadav, S.S.; Hegde, V.S.; Habibi, A.B.; Dia, M.; Verma, S. Climate change, agriculture and food security. In Food Security and Climate Change; John Wiley & Sons: Hoboken, NJ, USA, 2019. [Google Scholar] [CrossRef]
- Nevo, E.; Chen, G. Drought and salt tolerances in wild relatives for wheat and barley improvement. Plant. Cell Environ. 2010, 33, 670–685. [Google Scholar] [CrossRef]
- Swamy, B.P.M.; Sarla, N. Yield-enhancing quantitative trait loci (QTLs) from wild species. Biotechnol. Adv. 2008, 26, 106–120. [Google Scholar] [CrossRef]
- Gioia, T.; Nagel, K.A.; Beleggia, R.; Fragasso, M.; Ficco, D.B.M.; Pieruschka, R.; De Vita, P.; Fiorani, F.; Papa, R. Impact of domestication on the phenotypic architecture of durum wheat under contrasting nitrogen fertilization. J. Exp. Bot. 2015, 66, 5519–5530. [Google Scholar] [CrossRef] [PubMed]
- Kabbaj, H.; Sall, A.T.; Al-Abdallat, A.; Geleta, M.; Amri, A.; Filali-Maltouf, A.; Belkadi, B.; Ortiz, R.; Bassi, F.M. Genetic diversity within a global panel of durum wheat (Triticum durum) landraces and modern germplasm reveals the history of alleles exchange. Front. Plant. Sci. 2017, 8, 1277. [Google Scholar] [CrossRef] [PubMed]
- Maccaferri, M.; Harris, N.S.; Twardziok, S.O.; Pasam, R.K.; Gundlach, H.; Spannagl, M.; Ormanbekova, D.; Lux, T.; Prade, V.M.; Milner, S.G.; et al. Durum wheat genome highlights past domestication signatures and future improvement targets. Nat. Genet. 2019, 51, 885–895. [Google Scholar] [CrossRef]
- Sharma, S.; Schulthess, A.W.; Bassi, F.M.; Badaeva, E.D.; Neumann, K.; Graner, A.; Özkan, H.; Werner, P.; Knüpffer, H.; Kilian, B. Introducing Beneficial Alleles from Plant Genetic Resources into the Wheat Germplasm. Biology 2021, 10, 982. [Google Scholar] [CrossRef]
- Laidò, G.; Marone, D.; Russo, M.A.; Colecchia, S.A.; Mastrangelo, A.M.; De Vita, P.; Papa, R. Linkage disequilibrium and genome-wide association mapping in tetraploid wheat (Triticum turgidum L.). PLoS ONE 2014, 9, e95211. [Google Scholar] [CrossRef]
- Nakhforoosh, A.; Grausgruber, H.; Kaul, H.P.; Bodner, G. Wheat root diversity and root functional characterization. Plant. Soil 2014, 380, 211–229. [Google Scholar] [CrossRef]
- Ellis, R.P.; Forster, B.P.; Robinson, D.; Handley, L.L.; Gordon, D.C.; Russell, J.R.; Powell, W. Wild barley: A source of genes for crop improvement in the 21st century? J. Exp. Bot. 2000, 51, 9–17. [Google Scholar] [CrossRef]
- Muñoz-Amatriaín, M.; Eichten, S.R.; Wicker, T.; Richmond, T.A.; Mascher, M.; Steuernagel, B.; Scholz, U.; Ariyadasa, R.; Spannagl, M.; Nussbaumer, T. Distribution, functional impact, and origin mechanisms of copy number variation in the barley genome. Genome Biol. 2013, 14, 1–17. [Google Scholar] [CrossRef]
- Sharma, R.; Draicchio, F.; Bull, H.; Herzig, P.; Maurer, A.; Pillen, K.; Thomas, W.T.B.; Flavell, A.J. Genome-wide association of yield traits in a nested association mapping population of barley reveals new gene diversity for future breeding. J. Exp. Bot. 2018, 69, 3811–3822. [Google Scholar] [CrossRef]
- Zohary, D. Domestication of the Southwest Asian Neolithic crop assemblage of cereals, pulses, and flax: The evidence from the living plants. In The Emergence of Agriculture; Routledge: London, UK, 2020; pp. 197–216. [Google Scholar]
- Abbo, S.; Gopher, A. Plant domestication in the Neolithic Near East: The humans-plants liaison. Quat. Sci. Rev. 2020, 242, 106412. [Google Scholar] [CrossRef]
- Ladizinsky, G. The origin of lentil and its wild genepool. Euphytica 1979, 28, 179–187. [Google Scholar] [CrossRef]
- Liber, M.; Duarte, I.; Maia, A.T.; Oliveira, H.R. The History of Lentil (Lens culinaris subsp. culinaris) Domestication and Spread as Revealed by Genotyping-by-Sequencing of Wild and Landrace Accessions. Front. Plant. Sci. 2021, 12, 355. [Google Scholar] [CrossRef]
- Alo, F.; Furman, B.J.; Akhunov, E.; Dvorak, J.; Gepts, P. Leveraging genomic resources of model species for the assessment of diversity and phylogeny in wild and domesticated lentil. J. Hered. 2011, 102, 315–329. [Google Scholar] [CrossRef] [PubMed]
- Kumar, S.; Ali, M. GE interaction and its breeding implications in pulses. Botanica 2006, 56, 31–36. [Google Scholar]
- Phillips, R.L. Plant genomics in view of plant genetic resources—An introduction. Plant. Genet. Resour. Characterisation Util. 2014, 12, S6–S8. [Google Scholar] [CrossRef]
- Martín-Robles, N.; Lehmann, A.; Seco, E.; Aroca, R.; Rillig, M.C.; Milla, R. Impacts of domestication on the arbuscular mycorrhizal symbiosis of 27 crop species. New Phytol. 2018, 218, 322–334. [Google Scholar] [CrossRef]
- El Haddad, N.; Kabbaj, H.; Zaïm, M.; El Hassouni, K.; Tidiane Sall, A.; Azouz, M.; Ortiz, R.; Baum, M.; Amri, A.; Gamba, F.; et al. Crop wild relatives in durum wheat breeding: Drift or thrift? Crop. Sci. 2020, 61, 37–54. [Google Scholar] [CrossRef]
- Bahrami, F.; Arzani, A.; Rahimmalek, M. Photosynthetic and yield performance of wild barley (Hordeum vulgare ssp. spontaneum) under terminal heat stress. Photosynthetica 2019, 57, 9–17. [Google Scholar] [CrossRef]
- Ashoub, A.; Müller, N.; Jiménez-Gómez, J.M.; Brüggemann, W. Prominent alterations of wild barley leaf transcriptome in response to individual and combined drought acclimation and heat shock conditions. Physiol. Plant. 2018, 163, 18–29. [Google Scholar] [CrossRef] [PubMed]
- Bahrami, F.; Arzani, A.; Rahimmalek, M. A novel tolerance index to identify heat tolerance in cultivated and wild barley genotypes. bioRxiv. 2021. [Google Scholar] [CrossRef]
- El-Haramein, F.J.; Grando, S. Determination of iron and zinc content in food barley. In Proceedings of the 10th International Barley Genetics Symposium, Alexandria, Egypt, 5–10 April 2010; pp. 603–606. [Google Scholar]
- Lakew, B.; Eglinton, J.; Henry, R.J.; Baum, M.; Grando, S.; Ceccarelli, S. The potential contribution of wild barley (Hordeum vulgare ssp. spontaneum) germplasm to drought tolerance of cultivated barley (H. vulgare ssp. vulgare). Field Crop. Res. 2011, 120, 161–168. [Google Scholar] [CrossRef]
- Narwal, S.; Kumar, D.; Kharub, A.S.; Verma, R.P.S. Barley biofortification: Present status and future prospects. In Wheat and Barley Grain Biofortification; Woodhead Publishing: Sawston, UK, 2020; pp. 275–294. [Google Scholar] [CrossRef]
- Hebelstrup, K.H. Differences in nutritional quality between wild and domesticated forms of barley and emmer wheat. Plant. Sci. 2017, 256, 1–4. [Google Scholar] [CrossRef]
- Suvorova, G.N.; Ikonnikov, A.V. Characteristics of recombinant lines of lentil L. culinaris × L. orientalis. Russ. Agric. Sci. 2014, 40, 22–26. [Google Scholar] [CrossRef]
- Khazaei, H.; Subedi, M.; Nickerson, M.; Martínez-Villaluenga, C.; Frias, J.; Vandenberg, A. Seed protein of lentils: Current status, progress, and food applications. Foods 2019, 8, 391. [Google Scholar] [CrossRef]
- Asghar, M.J.; Hameed, A.; Rizwan, M.; Shahid, M.; Atif, R.M. Lentil Wild Genetic Resource: A Potential Source of Genetic Improvement for Biotic and Abiotic Stress Tolerance. In Wild Germplasm for Genetic Improvement in Crop Plants; Academic Press: Cambridge, MA, USA, 2021; pp. 321–341. [Google Scholar] [CrossRef]
- Zadoks, J.C.; Chang, T.T.; Konzak, C.F. A decimal code for the growth stages of cereals. Weed Res. 1974, 14, 415–421. [Google Scholar] [CrossRef]
- Jonquet, C.; Toulet, A.; Arnaud, E.; Aubin, S.; Yeumo, E.D.; Emonet, V.; Graybeal, J.; Laporte, M.-A.; Musen, M.A.; Pesce, V. AgroPortal: A vocabulary and ontology repository for agronomy. Comput. Electron. Agric. 2018, 144, 126–143. [Google Scholar] [CrossRef]
- Gupta, D.S.; Thavarajah, D.; McGee, R.J.; Coyne, C.J.; Kumar, S.; Thavarajah, P. Genetic diversity among cultivated and wild lentils for iron, zinc, copper, calcium and magnesium concentrations. Aust. J. Crop. Sci. 2016, 10, 1381–1387. [Google Scholar] [CrossRef]
- AACC method 54-40.02, Mixograph method. In AACC Approved Methods of Analysis, 11th ed.; Cereals & Grains Association: Eagan, MN, USA, 2010. [CrossRef]
- Whan, A.P.; Smith, A.B.; Cavanagh, C.R.; Ral, J.P.F.; Shaw, L.M.; Howitt, C.A.; Bischof, L. GrainScan: A low cost, fast method for grain size and colour measurements. Plant. Methods 2014, 10, 1–10. [Google Scholar] [CrossRef] [PubMed]
- Payne, R.; Murray, D.; Harding, S. Genstat for Windows, 21st ed.; VSN International: Hemel Hempstead, UK, 2021. [Google Scholar]
- Alvarado, G.; López, M.; Vargas, M.; Pacheco, Á.; Rodríguez, F.; Burgueño, J.; Crossa, J. META-R (Multi Environment Trail Analysis with R for Windows) Version 6.04; CIMMYT Research Data & Software Repository Network 2015. Volume 23. Available online: https://hdl.handle.net/11529/10201 (accessed on 5 November 2021).
- De Mendiburu, F.; de Mendiburu, M.F. Agricolae: Statistical Procedures for Agricultural Research.R Package Version 1.4.0 2020. Available online: https://myaseen208.github.io/agricolae/https://cran.r-project.org/package=agricolae (accessed on 5 November 2021).
- Bassi, F.M.; Sanchez-Garcia, M. Adaptation and stability analysis of ICARDA durum wheat elites across 18 countries. Crop. Sci. 2017, 57, 2419–2430. [Google Scholar] [CrossRef]
- Galili, T. Dendextend: An R package for visualizing, adjusting and comparing trees of hierarchical clustering. Bioinformatics 2015, 31, 3718–3720. [Google Scholar] [CrossRef] [PubMed]
- Sanchez-Garcia, M.; Álvaro, F.; Martín-Sánchez, J.A.; Sillero, J.C.; Escribano, J.; Royo, C. Breeding effects on the genotype×environment interaction for yield of bread wheat grown in Spain during the 20th century. Field Crop. Res. 2012, 126, 79–86. [Google Scholar] [CrossRef]
- Sabaghnia, N.; Dehghani, H.; Sabaghpour, S.H. Graphic analysis of genotype by environment interaction for lentil yield in Iran. Agron. J. 2008, 100, 760–764. [Google Scholar] [CrossRef]
- Mohammadi, R.; Armion, M.; Zadhasan, E.; Ahmadi, M.M.; Amri, A. The use of ammi model for interpreting genotype × environment interaction in durum wheat. Exp. Agric. 2018, 54, 670–683. [Google Scholar] [CrossRef]
- Vaezi, B.; Pour-Aboughadareh, A.; Mohammadi, R.; Mehraban, A.; Hossein-Pour, T.; Koohkan, E.; Ghasemi, S.; Moradkhani, H.; Siddique, K.H.M. Integrating different stability models to investigate genotype × environment interactions and identify stable and high-yielding barley genotypes. Euphytica 2019, 215, 1–18. [Google Scholar] [CrossRef]
- Thungo, Z.; Shimelis, H.; Odindo, A.O.; Mashilo, J. Genotype-by-environment interaction of elite heat and drought tolerant bread wheat (Triticum aestivum L.) genotypes under non-stressed and drought-stressed conditions. Acta Agric. Scand. Sect. B—Soil Plant. Sci. 2019, 69, 725–733. [Google Scholar] [CrossRef]
- Ahakpaz, F.; Abdi, H.; Neyestani, E.; Hesami, A.; Mohammadi, B.; Mahmoudi, K.N.; Abedi-Asl, G.; Noshabadi, M.R.J.; Ahakpaz, F.; Alipour, H. Genotype-by-environment interaction analysis for grain yield of barley genotypes under dryland conditions and the role of monthly rainfall. Agric. Water Manag. 2021, 245, 106665. [Google Scholar] [CrossRef]
- Ayed, S.; Bouhaouel, I.; Othmani, A.; Bassi, F.M. Use of Wild Relatives in Durum Wheat (Triticum turgidum L. var. durum Desf.) Breeding Program: Adaptation and Stability in Context of Contrasting Environments in Tunisia. Agronomy 2021, 11, 1782. [Google Scholar] [CrossRef]
- Kishii, M. An update of recent use of Aegilops species in wheat breeding. Front. Plant. Sci. 2019, 10, 585. [Google Scholar] [CrossRef]
- Bahrami, F.; Arzani, A.; Rahimmalek, M. Tolerance to high temperature at reproductive stage: Trade-offs between phenology, grain yield and yield-related traits in wild and cultivated barleys. Plant. Breed. 2021, 140, 812–826. [Google Scholar] [CrossRef]
- Idrissi, O.; Sahri, A.; Houasli, C.; Nsarellah, N. Breeding progress, adaptation, and stability for grain yield in Moroccan lentil improved varieties. Crop. Sci. 2019, 59, 925–936. [Google Scholar] [CrossRef]
- Mammadov, J.; Buyyarapu, R.; Guttikonda, S.K.; Parliament, K.; Abdurakhmonov, I.Y.; Kumpatla, S.P. Wild relatives of maize, rice, cotton, and soybean: Treasure troves for tolerance to biotic and abiotic stresses. Front. Plant. Sci. 2018, 9, 886. [Google Scholar] [CrossRef]
- Nair, K.P. Utilizing CWRs in major food crops to combat global warming. Springer Clim. 2019, 153, 61–78. [Google Scholar] [CrossRef]
- Dempewolf, H.; Baute, G.; Anderson, J.; Kilian, B.; Smith, C.; Guarino, L. Past and future use of wild relatives in crop breeding. Crop. Sci. 2017, 57, 1070–1082. [Google Scholar] [CrossRef]
- Gorafi, Y.S.A.; Kim, J.-S.; Elbashir, A.A.E.; Tsujimoto, H. A population of wheat multiple synthetic derivatives: An effective platform to explore, harness and utilize genetic diversity of Aegilops tauschii for wheat improvement. Theor. Appl. Genet. 2018, 131, 1615–1626. [Google Scholar] [CrossRef] [PubMed]
- Aberkane, H.; Amri, A.; Belkadi, B.; Filali-Maltouf, A.; Kehel, Z.; Tahir, I.S.A.; Meheesi, S.; Tsivelikas, A. Evaluation of durum wheat lines derived from interspecific crosses under drought and heat stress. Crop. Sci. 2021, 61, 119–136. [Google Scholar] [CrossRef]
- Sharma, S. Prebreeding using wild species for genetic enhancement of grain legumes at ICRISAT. Crop. Sci. 2017, 57, 1132–1144. [Google Scholar] [CrossRef]
- Ndiaye, M.; Adam, M.; Ganyo, K.K.; Guissé, A.; Cissé, N.; Muller, B. Genotype-Environment Interaction: Trade-Offs between the Agronomic Performance and Stability of Dual-Purpose Sorghum (Sorghum bicolor L. Moench) Genotypes in Senegal. Agronomy 2019, 9, 867. [Google Scholar] [CrossRef]
- Aziz, A.; Mahmood, T.; Mahmood, Z.; Shazadi, K.; Mujeeb-Kazi, A.; Rasheed, A. Genotypic variation and genotype × environment interaction for yield-related traits in synthetic hexaploid wheats under a range of optimal and heat-stressed environments. Crop. Sci. 2018, 58, 295–303. [Google Scholar] [CrossRef]
- Pour-Aboughadareh, A.; Ahmadi, J.; Mehrabi, A.A.; Etminan, A.; Moghaddam, M.; Siddique, K.H.M. Physiological responses to drought stress in wild relatives of wheat: Implications for wheat improvement. Acta Physiol. Plant. 2017, 39, 106. [Google Scholar] [CrossRef]
- Gorim, L.Y.; Vandenberg, A. Evaluation of wild lentil species as genetic resources to improve drought tolerance in cultivated lentil. Front. Plant. Sci. 2017, 8, 1129. [Google Scholar] [CrossRef] [PubMed]
- Von Korff, M.; Wang, H.; Léon, J.; Pillen, K. AB-QTL analysis in spring barley: II. Detection of favourable exotic alleles for agronomic traits introgressed from wild barley (H. vulgare ssp. spontaneum). Theor. Appl. Genet. 2006, 112, 1221–1231. [Google Scholar] [CrossRef]
- Singh, M.; Kumar, S.; Basandrai, A.K.; Basandrai, D.; Malhotra, N.; Saxena, D.R.; Gupta, D.; Sarker, A.; Singh, K. Evaluation and identification of wild lentil accessions for enhancing genetic gains of cultivated varieties. PLoS ONE 2020, 15, e0229554. [Google Scholar] [CrossRef] [PubMed]
- Singh, M.; Bisht, I.S.; Kumar, S.; Dutta, M.; Bansal, K.C.; Karale, M.; Sarker, A.; Amri, A.; Kumar, S.; Datta, S.K. Global wild annual lens collection: A potential resource for lentil genetic base broadening and yield enhancement. PLoS ONE 2014, 9, e107781. [Google Scholar] [CrossRef]
- Bakir, M.; Sari, D.; Sari, H.; Waqas, M.; Atif, R.M. Chickpea Wild Relatives: Potential Hidden Source for the Development of Climate Resilient Chickpea Varieties. In Wild Germplasm for Genetic Improvement in Crop Plants; Academic Press: Cambridge, MA, USA, 2021; pp. 269–297. [Google Scholar] [CrossRef]
- Singh, M.; Malhotra, N.; Singh, K. Broadening the genetic base of cultivated chickpea following introgression of wild Cicer species-progress, constraints and prospects. Genet. Resour. Crop. Evol. 2021, 68, 2181–2220. [Google Scholar] [CrossRef]
- Moriondo, M.; Bindi, M. Impact of climate change on the phenology of typical Mediterranean crops. Ital. J. Agrometeorol. 2007, 3, 5–12. [Google Scholar]
- Cosentino, S.L.; Sanzone, E.; Testa, G.; Patanè, C.; Anastasi, U.; Scordia, D. Does post-anthesis heat stress affect plant phenology, physiology, grain yield and protein content of durum wheat in a semi-arid Mediterranean environment? J. Agron. Crop. Sci. 2019, 205, 309–323. [Google Scholar] [CrossRef]
- Al-Karaki, G.N. Phenological development-yield relationships in durum wheat cultivars under late-season high-temperature stress in a semiarid environment. Int. Sch. Res. Not. 2012, 2012, 456856. [Google Scholar] [CrossRef]
- Soriano, J.M.; Villegas, D.; Sorrells, M.E.; Royo, C. Durum Wheat Landraces from East and West Regions of the Mediterranean Basin Are Genetically Distinct for Yield Components and Phenology. Front. Plant. Sci. 2018, 9, 80. [Google Scholar] [CrossRef] [PubMed]
- Carpici, E.B.; Celik, N. Correlation and path coefficient analyses of grain yield and yield components in two-rowed of barley (Hordeum vulgare convar. distichon) varieties. Not. Sci. Biol. 2012, 4, 128–131. [Google Scholar] [CrossRef]
- Sehgal, A.; Sita, K.; Kumar, J.; Kumar, S.; Singh, S.; Siddique, K.H.M.; Nayyar, H. Effects of drought, heat and their interaction on the growth, yield and photosynthetic function of lentil (Lens culinaris Medikus) genotypes varying in heat and drought sensitivity. Front. Plant. Sci. 2017, 8, 1776. [Google Scholar] [CrossRef] [PubMed]
- Anjali, K.; Anil, K.; Sanjay, K.; Anand, K.; Kumar, R.R.; Singh, P.K. Exploration of potential of indigenous and exotic lentil (Lens culinaris Medik.) genotypes for yield and earliness with respect to climate resilient. Indian J. Ecol. 2017, 44, 195–200. [Google Scholar]
- Boehm, J.D.; Ibba, M.I.; Kiszonas, A.M.; Morris, C.F. End-use quality of CIMMYT-derived soft-kernel durum wheat germplasm: II. dough strength and pan bread quality. Crop. Sci. 2017, 57, 1485–1494. [Google Scholar] [CrossRef]
- Krishnappa, G.; Singh, A.M.; Chaudhary, S.; Ahlawat, A.K.; Singh, S.K.; Shukla, R.B.; Jaiswal, J.P.; Singh, G.P.; Solanki, I.S. Molecular mapping of the grain iron and zinc concentration, protein content and thousand kernel weight in wheat (Triticum aestivum L.). PLoS ONE 2017, 12, e0174972. [Google Scholar] [CrossRef]
- Velu, G.; Tutus, Y.; Gomez-Becerra, H.F.; Hao, Y.; Demir, L.; Kara, R.; Crespo-Herrera, L.A.; Orhan, S.; Yazici, A.; Singh, R.P. QTL mapping for grain zinc and iron concentrations and zinc efficiency in a tetraploid and hexaploid wheat mapping populations. Plant. Soil 2017, 411, 81–99. [Google Scholar] [CrossRef]
- Cu, S.T.; Guild, G.; Nicolson, A.; Velu, G.; Singh, R.; Stangoulis, J. Genetic dissection of zinc, iron, copper, manganese and phosphorus in wheat (Triticum aestivum L.) grain and rachis at two developmental stages. Plant. Sci. 2020, 291, 110338. [Google Scholar] [CrossRef]
- Farooq, M.; Siddique, K.H.M. Innovations in Dryland Agriculture; Springer: Cham, Switzerland, 2017. [Google Scholar] [CrossRef]
- Mondal, S.; Rutkoski, J.E.; Velu, G.; Singh, P.K.; Crespo-Herrera, L.A.; Guzman, C.; Bhavani, S.; Lan, C.; He, X.; Singh, R.P. Harnessing diversity in wheat to enhance grain yield, climate resilience, disease and insect pest resistance and nutrition through conventional and modern breeding approaches. Front. Plant. Sci. 2016, 7, 991. [Google Scholar] [CrossRef]
- Abbo, S.; Ladizinsky, G.; Weeden, N.F. Genetic analysis and linkage study of seed weight in lentil. Euphytica 1991, 58, 259–266. [Google Scholar] [CrossRef]







| Durum Wheat | Barley | Lentil | |
|---|---|---|---|
| Clusters (C) | 30.24 * | 20.35 * | 43.59 * |
| Genotypes (G) | 1.75 | 6.55 | 2.22 |
| G x C | 1.48 | 3.17 | 6.86 |
| Grain yield average | |||
| E1 | 4423b | 4977b | - |
| E2 | 5388a | 5427a | 2187a |
| E3 | 2945d | 843e | 367d |
| E4 | 2774e | 2341d | 900c |
| E5 | 3401c | 3551c | 1130b |
| Trait | Durum | Barley | Lentil | ||||
|---|---|---|---|---|---|---|---|
| CWR | Checks | CWR | Checks | CWR | Check | ||
| GL (mm) | Min | 6.76e | 6.98d | 6.22d | 7.67c | 4.41d | - |
| Max | 7.45a | 7.33b | 8.88a | 8.88a | 6.06a | - | |
| Mean | 7.18c | 7.16c | 8.12b | 8.27b | 5.26c | 5.71b | |
| H2 | 0.95 | 0.96 | 0.98 | ||||
| LSD | 0.10 | 0.27 | 0.22 | ||||
| GW (mm) | Min | 3.12e | 3.06e | 2.64d | 3.20c | 3.97d | - |
| Max | 3.41a | 3.30b | 3.41a | 3.37a | 5.52a | - | |
| Mean | 3.25c | 3.18d | 3.27b | 3.31b | 4.80c | 5.22b | |
| H2 | 0.94 | 0.97 | 0.98 | ||||
| LSD | 0.06 | 0.07 | 0.20 | ||||
| TSW (g) | Min | 37.60c | 37.16c | 40.52d | 42.59d | 24.38d | - |
| Max | 45.76a | 44.51a | 51.97a | 48.76b | 52.13a | - | |
| Mean | 42.38b | 40.99b | 46.48c | 45.44c | 39.49c | 46.41b | |
| H2 | 0.93 | 0.88 | 0.97 | ||||
| LSD | 1.98 | 2.77 | 5.85 | ||||
Publisher’s Note: MDPI stays neutral with regard to jurisdictional claims in published maps and institutional affiliations. |
© 2021 by the authors. Licensee MDPI, Basel, Switzerland. This article is an open access article distributed under the terms and conditions of the Creative Commons Attribution (CC BY) license (https://creativecommons.org/licenses/by/4.0/).
Share and Cite
El Haddad, N.; Sanchez-Garcia, M.; Visioni, A.; Jilal, A.; El Amil, R.; Sall, A.T.; Lagesse, W.; Kumar, S.; Bassi, F.M. Crop Wild Relatives Crosses: Multi-Location Assessment in Durum Wheat, Barley, and Lentil. Agronomy 2021, 11, 2283. https://doi.org/10.3390/agronomy11112283
El Haddad N, Sanchez-Garcia M, Visioni A, Jilal A, El Amil R, Sall AT, Lagesse W, Kumar S, Bassi FM. Crop Wild Relatives Crosses: Multi-Location Assessment in Durum Wheat, Barley, and Lentil. Agronomy. 2021; 11(11):2283. https://doi.org/10.3390/agronomy11112283
Chicago/Turabian StyleEl Haddad, Noureddine, Miguel Sanchez-Garcia, Andrea Visioni, Abderrazek Jilal, Rola El Amil, Amadou Tidiane Sall, Wasihun Lagesse, Shiv Kumar, and Filippo M. Bassi. 2021. "Crop Wild Relatives Crosses: Multi-Location Assessment in Durum Wheat, Barley, and Lentil" Agronomy 11, no. 11: 2283. https://doi.org/10.3390/agronomy11112283
APA StyleEl Haddad, N., Sanchez-Garcia, M., Visioni, A., Jilal, A., El Amil, R., Sall, A. T., Lagesse, W., Kumar, S., & Bassi, F. M. (2021). Crop Wild Relatives Crosses: Multi-Location Assessment in Durum Wheat, Barley, and Lentil. Agronomy, 11(11), 2283. https://doi.org/10.3390/agronomy11112283

