Designing Imidazolium-Mediated Polymer Electrolytes for Lithium-Ion Batteries Using Machine-Learning Approaches: An Insight into Ionene Materials
Abstract
1. Introduction
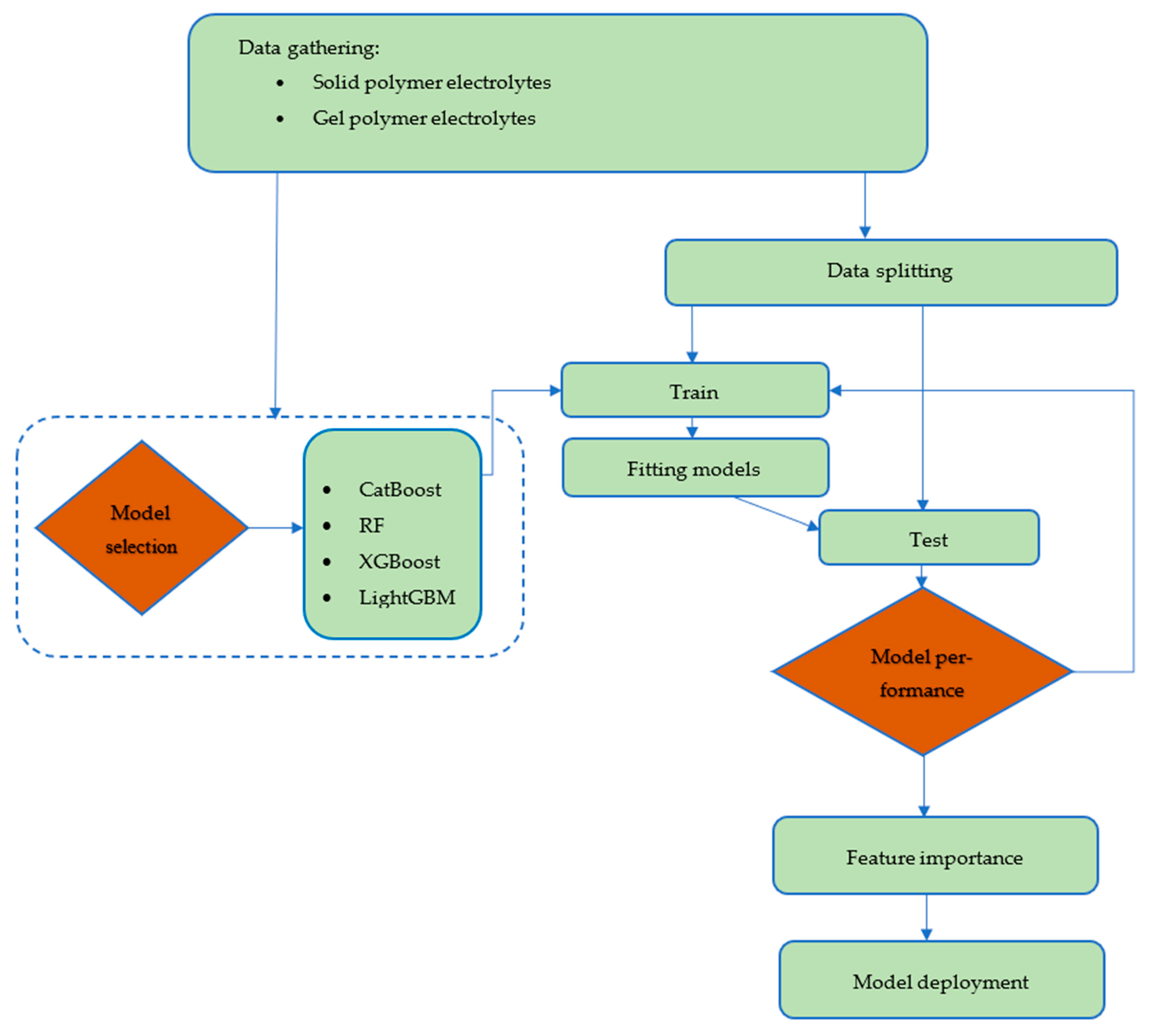
- Handling non-linear interactions, which are common in conductivity–structure–temperature relationships;
- Robustness to multicollinearity, which is useful given the correlated chemical descriptors (as shown in the heatmap in Figure 6);
- Compatibility with small-to-medium datasets, which is important in polymer science, where experimental data is often limited;
- Built-in feature importance interpretation, helping us identify which physical factors (e.g., temperature, refractivity descriptors, surface area contributions) most strongly influence ionic conductivity.
2. Materials and Methods
2.1. Model Developments
2.1.1. CatBoost
2.1.2. Random Forest
2.1.3. XGBoost
2.1.4. LightGBM
2.1.5. Evaluation Metrics
2.2. Data Gathering and Model Development
3. Results
3.1. Feature Importance
3.2. Predicting Conductivity for Ionenes
4. Conclusions
Author Contributions
Funding
Institutional Review Board Statement
Data Availability Statement
Acknowledgments
Conflicts of Interest
References
- Piroozi, G.; Kouhi, M.M.; Shafiei, A. Novel intelligent models for prediction of hydrogen diffusion coefficient in brine using experimental and molecular dynamics simulation data: Implications for underground hydrogen storage in geological formations. J. Energy Storage 2025, 118, 116279. Available online: https://www.sciencedirect.com/science/article/pii/S2352152X25010102 (accessed on 13 May 2025). [CrossRef]
- Vilanova, M.R.N.; Flores, A.T.; Balestieri, J.A.P. Pumped hydro storage plants: A review. J. Braz. Soc. Mech. Sci. Eng. 2020, 42, 415. [Google Scholar] [CrossRef]
- Soloveichik, G.L. Flow Batteries: Current Status and Trends. Chem. Rev. 2015, 115, 11533–11558. [Google Scholar] [CrossRef]
- Li, M.; Lu, J.; Chen, Z.; Amine, K. 30 Years of Lithium-Ion Batteries. Adv. Mater. 2018, 30, 1800561. [Google Scholar] [CrossRef]
- Shi, C.; Wang, T.; Liao, X.; Qie, B.; Yang, P.; Chen, M.; Wang, X.; Srinivasan, A.; Cheng, Q.; Ye, Q.; et al. Accordion-like stretchable Li-ion batteries with high energy density. Energy Storage Mater. 2019, 17, 136–142. [Google Scholar] [CrossRef]
- Kim, T.; Song, W.; Son, D.Y.; Ono, L.K.; Qi, Y. Lithium-ion batteries: Outlook on present, future, and hybridized technologies. J. Mater. Chem. A 2019, 7, 2942–2964. [Google Scholar] [CrossRef]
- Manthiram, A. An Outlook on Lithium Ion Battery Technology. ACS Cent. Sci. 2017, 3, 1063–1069. [Google Scholar] [CrossRef]
- Xia, J.; Petibon, R.; Xiong, D.; Ma, L.; Dahn, J.R. Enabling linear alkyl carbonate electrolytes for high voltage Li-ion cells. J. Power Sources 2016, 328, 124–125. [Google Scholar] [CrossRef]
- Long, L.; Wang, S.; Xiao, M.; Meng, Y. Polymer electrolytes for lithium polymer batteries. J. Mater. Chem. A 2016, 4, 10038–10069. [Google Scholar] [CrossRef]
- Zhu, M.; Wu, J.; Wang, Y.; Song, M.; Long, L.; Siyal, S.H.; Yang, X.; Sui, G. Recent advances in gel polymer electrolyte for high-performance lithium batteries. J. Energy Chem. 2019, 37, 126–142. [Google Scholar] [CrossRef]
- Barrera, T.P.; Bond, J.R.; Bradley, M.; Gitzendanner, R.; Darcy, E.C.; Armstrong, M.; Wang, C.-Y. Next-Generation Aviation Li-Ion Battery Technologies-Enabling Electrified Aircraft. Electrochem. Soc. Interface 2022, 31, 69–74. [Google Scholar] [CrossRef]
- Vishweswariah, K.; Reddy, A.K.M.R.; Zaghib, K. Beyond Organic Electrolytes: An Analysis of Ionic Liquids for Advanced Lithium Rechargeable Batteries. Batteries 2024, 10, 436. [Google Scholar] [CrossRef]
- Chawla, N.; Bharti, N.; Singh, S. Recent Advances in Non-Flammable Electrolytes for Safer Lithium-Ion Batteries. Batteries 2019, 5, 19. [Google Scholar] [CrossRef]
- Fergus, J.W. Ceramic and polymeric solid electrolytes for lithium-ion batteries. J. Power Sources 2010, 195, 4554–4569. [Google Scholar] [CrossRef]
- Peled, E.; Golodnitsky, D.; Ardel, G.; Menachem, C.; Tow, D.B.; Eshkenazy, V. The Role of Sei in Lithium and Lithium Ion Batteries. MRS Online Proc. Libr. OPL 1995, 393, 209. [Google Scholar] [CrossRef]
- Gebert, F.; Longhini, M.; Conti, F.; Naylor, A.J. An electrochemical evaluation of state-of-the-art non-flammable liquid electrolytes for high-voltage lithium-ion batteries. J. Power Sources 2023, 556, 232412. [Google Scholar] [CrossRef]
- Stettner, T.; Walter, F.C.; Balducci, A. Imidazolium-Based Protic Ionic Liquids as Electrolytes for Lithium-Ion Batteries. Batter. Supercaps 2019, 2, 55–59. [Google Scholar] [CrossRef]
- Lu, J.; Yan, F.; Texter, J. Advanced applications of ionic liquids in polymer science. Prog. Polym. Sci. 2009, 34, 431–448. [Google Scholar] [CrossRef]
- Gao, Q.; Dukker, T.; Schweidtmann, A.M.; Weber, J.M. Self-supervised graph neural networks for polymer property prediction. Mol. Syst. Des. Eng. 2024, 9, 1130. [Google Scholar] [CrossRef]
- Kazemi-Khasragh, E.; González, C.; Haranczyk, M. Toward diverse polymer property prediction using transfer learning. Comput. Mater. Sci. 2024, 244, 113206. [Google Scholar] [CrossRef]
- Babbar, A.; Ragunathan, S.; Mitra, D.; Dutta, A.; Patra, T.K. Explainability and extrapolation of machine learning models for predicting the glass transition temperature of polymers. J. Polym. Sci. 2024, 62, 1175–1186. [Google Scholar] [CrossRef]
- Ascencio-Medina, E.; He, S.; Daghighi, A.; Iduoku, K.; Casanola-Martin, G.M.; Arrasate, S.; González-Díaz, H.; Rasulev, B. Prediction of Dielectric Constant in Series of Polymers by Quantitative Structure-Property Relationship (QSPR). Polymers 2024, 16, 2731. [Google Scholar] [CrossRef]
- Hatakeyama-Sato, K.; Tezuka, T.; Umeki, M.; Oyaizu, K. AI-Assisted Exploration of Superionic Glass-Type Li+ Conductors with Aromatic Structures. J. Am. Chem. Soc. 2020, 142, 3301–3305. [Google Scholar] [CrossRef]
- Li, K.; Wang, J.; Song, Y.; Wang, Y. Machine learning-guided discovery of ionic polymer electrolytes for lithium metal batteries. Nat. Commun. 2023, 14, 2789. [Google Scholar] [CrossRef]
- Bradford, G.; Lopez, J.; Ruza, J.; Stolberg, M.A.; Osterude, R.; Johnson, J.A.; Gomez-Bombarelli, R.; Shao-Horn, Y. Chemistry-Informed Machine Learning for Polymer Electrolyte Discovery. ACS Cent. Sci. 2023, 9, 206–216. [Google Scholar] [CrossRef]
- Phua, Y.K.; Fujigaya, T.; Kato, K. Predicting the anion conductivities and alkaline stabilities of anion conducting membrane polymeric materials: Development of explainable machine learning models. Sci. Technol. Adv. Mater. 2023, 24, 2261833. [Google Scholar] [CrossRef]
- Wang, J.; Rajendran, P. Conductivity Prediction Method of Solid Electrolyte Materials Based on Pearson Coefficient Method and Ensemble Learning. J. Artif. Intell. Technol. 2024, 5, 66–75. [Google Scholar] [CrossRef]
- Arora, U.; Singh, M.; Dabade, S.; Karim, A. Analyzing the efficacy of different machine learning models for property prediction of solid polymer electrolytes. ChemRxiv 2024. [Google Scholar] [CrossRef]
- Mittenthal, M.S.; Flowers, B.S.; Bara, J.E.; Whitley, J.W.; Spear, S.K.; Roveda, J.D.; Wallace, D.A.; Shannon, M.S.; Holler, R.; Martens, R.; et al. Ionic Polyimides: Hybrid Polymer Architectures and Composites with Ionic Liquids for Advanced Gas Separation Membranes. Ind. Eng. Chem. Res. 2017, 56, 5055–5069. [Google Scholar] [CrossRef]
- Kammakakam, I.; O’Harra, K.E.; Dennis, G.P.; Jackson, E.M.; Bara, J.E. Self-healing imidazolium-based ionene-polyamide membranes: An experimental study on physical and gas transport properties. Polym. Int. 2019, 68, 1123–1129. [Google Scholar] [CrossRef]
- Kammakakam, I.; Bara, J.E.; Jackson, E.M. Synthesis and characterization of imidazolium-mediated Tröger’s base containing poly(amide)-ionenes and composites with ionic liquids for CO2 separation membranes. Polym. Chem. 2020, 11, 7370–7381. [Google Scholar] [CrossRef]
- Prokhorenkova, L.; Gusev, G.; Vorobev, A.; Dorogush, A.V.; Gulin, A. CatBoost: Unbiased boosting with categorical features. In Proceedings of the Advances in Neural Information Processing Systems 31 (NeurIPS 2018), Montréal, QC, Canada, 3–8 December 2018; Available online: https://proceedings.neurips.cc/paper/2018/hash/14491b756b3a51daac41c24863285549-Abstract.html (accessed on 11 March 2025).
- Hancock, J.T.; Khoshgoftaar, T.M. CatBoost for big data: An interdisciplinary review. J. Big Data 2023, 7, 94. [Google Scholar] [CrossRef]
- Breiman, L. Random forests. Mach. Learn. 2001, 45, 5–32. [Google Scholar] [CrossRef]
- Parmar, A.; Katariya, R.; Patel, V. A Review on Random Forest: An Ensemble Classifier. In International Conference on Intelligent Data Communication Technologies and Internet of Things; Springer: Cham, Switzerland, 2019; Volume 26, pp. 758–763. [Google Scholar] [CrossRef]
- Belgiu, M.; Drăgu, L. Random forest in remote sensing: A review of applications and future directions. ISPRS J. Photogramm. Remote Sens. 2016, 114, 24–31. [Google Scholar] [CrossRef]
- Chen, T.; He, T.; Benesty, M.; Khotilovich, V.; Tang, Y.; Cho, H.; Chen, K.; Mitchell, R.; Cano, I.; Zhou, T. Xgboost: Extreme Gradient Boosting; R Package Version 0.4-2. 2015. Available online: https://cran.ms.unimelb.edu.au/web/packages/xgboost/vignettes/xgboost.pdf (accessed on 11 March 2025).
- Mackey, L.; Bryan, J.; Mo, M.Y. Weighted classification cascades for optimizing discovery significance in the higgsml challenge. In Proceedings of the NIPS 2014 Workshop on High-energy Physics and Machine Learning, Montreal, QC, Canada, 8–13 December 2014; Volume 42, pp. 129–134. Available online: http://proceedings.mlr.press/v42/mack14.html (accessed on 11 March 2025).
- Chen, T.; Guestrin, C. XGBoost: A scalable tree boosting system. In Proceedings of the ACM SIGKDD International Conference on Knowledge Discovery and Data Mining, San Francisco, CA, USA, 13–17 August 2016; pp. 785–794. [Google Scholar] [CrossRef]
- Ke, G.; Meng, Q.; Finley, T.; Wang, T.; Chen, W.; Ma, W.; Ye, Q.; Liu, T.Y. Lightgbm: A highly efficient gradient boosting decision tree. In Proceedings of the Advances in Neural Information Processing Systems 30 (NIPS 2017), Long Beach, CA, USA, 4–9 December 2017; Available online: https://proceedings.neurips.cc/paper/2017/hash/6449f44a102fde848669bdd9eb6b76fa-Abstract.html (accessed on 11 March 2025).
- Yin, K.; Zhang, Z.; Yang, L.; Hirano, S.I. An imidazolium-based polymerized ionic liquid via novel synthetic strategy as polymer electrolytes for lithium ion batteries. J. Power Sources 2024, 258, 150–154. [Google Scholar] [CrossRef]
- Ma, F.; Zhang, Z.-Q.; Yan, W.; Ma, X.; Sun, D.; Jin, Y.; Chen, X.; He, K. Solid Polymer Electrolyte Based on Polymerized Ionic Liquid for High Performance All-Solid-State Lithium-Ion Batteries. ACS Sustain. Chem. Eng. 2019, 7, 4675–4683. [Google Scholar] [CrossRef]
- Tseng, Y.C.; Hsiang, S.H.; Tsao, C.H.; Teng, H.; Hou, S.S.; Jan, J.S. In situ formation of polymer electrolytes using a dicationic imidazolium cross-linker for high-performance lithium ion batteries. J. Mater. Chem. A 2021, 9, 5796–5806. [Google Scholar] [CrossRef]
- Huang, T.; Long, M.C.; Wang, X.L.; Wu, G.; Wang, Y.Z. One-step preparation of poly(ionic liquid)-based flexible electrolytes by in-situ polymerization for dendrite-free lithium ion batteries. Chem. Eng. J. 2019, 375, 122062. [Google Scholar] [CrossRef]
- Chen, T.L.; Sun, R.; Willis, C.; Morgan, B.F.; Beyer, F.L.; Elabd, Y.A. Lithium ion conducting polymerized ionic liquid pentablock terpolymers as solid-state electrolytes. Polymer 2019, 161, 128–138. [Google Scholar] [CrossRef]
- More, S.S.; Kale, R.B.; Ambekar, P.J.; Khupse, N.D.; Kalubarme, R.S.; Kulkarni, M.V.; Kale, B.B. Imidazolium Functionalized Copolymer Supported Solvate Ionic Liquid Based Gel Polymer Electrolyte for Lithium Ion Batteries. ACS Appl. Polym. Mater. 2024, 27, 11953–11963. [Google Scholar] [CrossRef]
- Zhou, D.; Liu, R.; Zhang, J.; Qi, X.; He, Y.-B.; Li, B.; Yang, Q.-H.; Hu, Y.-S.; Kang, F. In situ synthesis of hierarchical poly(ionic liquid)-based solid electrolytes for high-safety lithium-ion and sodium-ion batteries. Nano Energy 2017, 33, 45–54. [Google Scholar] [CrossRef]
- Niu, H.; Ding, M.; Zhang, N.; Li, X.; Su, X.; Han, X.; Guan, P.; Hu, X. Preparation of imidazolium based polymerized ionic liquids gel polymer electrolytes for high-performance lithium batteries. Mater. Chem. Phys. 2023, 293, 126971. [Google Scholar] [CrossRef]
- Adamczyk, J.; Ludynia, P. Scikit-fingerprints: Easy and efficient computation of molecular fingerprints in Python. SoftwareX 2024, 28, 101944. [Google Scholar] [CrossRef]













| Author | PIL-Name | Number of Data | Temperature (K) | Conductivity |
|---|---|---|---|---|
| [41] | P(EtVIm-TFSI) (NR) | 21 | 298.2–353.3 | 6.4 × 10−6–4.4 × 10−4 |
| [42] | VEIm-TFSI | 40 | 303.1–373.2 | 9.83 × 10−9–2.41 × 10−4 |
| [43] | P−20 | 7 | 297.8–352.7 | 2.9 × 10−4–1.2 × 10−3 |
| [44] | PIL-QSE | 7 | 285.1–358.2 | 7.1 × 10−4–3.7 × 10−3 |
| [45] | MIm-TFSI/EMIm-TFSI | 9 | 301.5–363.2 | 1.4 × 10−5–6.8 × 10−3 |
| [46] | PVIMTFSI-co-PPEGMA | 6 | 333–357.8 | 3.8 × 10−3–6.6 × 10−3 |
| [47] | HPILSE | 23 | 252.9–353.2 | 4 × 10−5–5.3 × 10−3 |
| [48] | PIL-GPE | 7 | 298.1–353.2 | 1.2 × 10−3–5.3 × 10−3 |
| CatBoost | RF | XGBoost | LighGBM | |||||||||
|---|---|---|---|---|---|---|---|---|---|---|---|---|
| Train | Test | All | Train | Test | All | Train | Test | All | Train | Test | All | |
| R2 | 0.994 | 0.949 | 0.986 | 0.976 | 0.97 | 0.975 | 0.962 | 0.905 | 0.952 | 0.878 | 0.911 | 0.884 |
| RMSE | 1.2 × 10−4 | 3.35 × 10−4 | 1.87 × 10−4 | 2.55 × 10−4 | 2.57 × 10−4 | 2.56 × 10−4 | 3.2 × 10−4 | 4.5 × 10−4 | 3.55 × 10−4 | 5.81 × 10−4 | 4.41 × 10−4 | 5.56 × 10−4 |
| MAE | 7.33 × 10−5 | 1.83 × 10−4 | 9.52 × 10−5 | 9.5 × 10−5 | 1.26 × 10−4 | 1 × 10−4 | 2 × 10−4 | 2.54 × 10−4 | 2.14 × 10−4 | 3.54 × 10−4 | 3.28 × 10−4 | 3.4 × 10−4 |
Disclaimer/Publisher’s Note: The statements, opinions and data contained in all publications are solely those of the individual author(s) and contributor(s) and not of MDPI and/or the editor(s). MDPI and/or the editor(s) disclaim responsibility for any injury to people or property resulting from any ideas, methods, instructions or products referred to in the content. |
© 2025 by the authors. Licensee MDPI, Basel, Switzerland. This article is an open access article distributed under the terms and conditions of the Creative Commons Attribution (CC BY) license (https://creativecommons.org/licenses/by/4.0/).
Share and Cite
Piroozi, G.; Kammakakam, I. Designing Imidazolium-Mediated Polymer Electrolytes for Lithium-Ion Batteries Using Machine-Learning Approaches: An Insight into Ionene Materials. Polymers 2025, 17, 2148. https://doi.org/10.3390/polym17152148
Piroozi G, Kammakakam I. Designing Imidazolium-Mediated Polymer Electrolytes for Lithium-Ion Batteries Using Machine-Learning Approaches: An Insight into Ionene Materials. Polymers. 2025; 17(15):2148. https://doi.org/10.3390/polym17152148
Chicago/Turabian StylePiroozi, Ghazal, and Irshad Kammakakam. 2025. "Designing Imidazolium-Mediated Polymer Electrolytes for Lithium-Ion Batteries Using Machine-Learning Approaches: An Insight into Ionene Materials" Polymers 17, no. 15: 2148. https://doi.org/10.3390/polym17152148
APA StylePiroozi, G., & Kammakakam, I. (2025). Designing Imidazolium-Mediated Polymer Electrolytes for Lithium-Ion Batteries Using Machine-Learning Approaches: An Insight into Ionene Materials. Polymers, 17(15), 2148. https://doi.org/10.3390/polym17152148

