Valorization of Riceberry Broken Rice and Soybean Meal for Optimized Production of Multifunctional Exopolysaccharide by Bacillus tequilensis PS21 with Potent Bioactivities Using Response Surface Methodology
Abstract
1. Introduction
2. Materials and Methods
2.1. RBR and SBM Substrates and Chemical Composition Analysis
2.2. Cultivation of EPS-Producing Bacteria
2.3. Extraction of Crude EPS
2.4. Antioxidant Activity and Bioactive Compounds
2.5. Antimicrobial Efficacy
2.6. Optimal Conditions for EPS Production Using RSM
2.7. Purification of EPS
2.8. Characterization of EPS Structure
2.8.1. Scanning Electron Microscopic (SEM) Analysis
2.8.2. Determination of EPS Molecular Weight
2.8.3. Nuclear Magnetic Resonance (NMR) Analysis of EPS
2.8.4. Fourier Transform Infrared (FTIR) Analysis
2.8.5. Monosaccharide Composition Via High-Performance Liquid Chromatography (HPLC) Analysis
2.8.6. X-Ray Diffraction (XRD) of EPS
2.8.7. Thermogravimetric Analysis (TGA) of EPS
2.9. Determination of Bioactivities of EPS
2.9.1. Cytotoxicity Assay
2.9.2. Cell Morphology
2.9.3. Clonogenic Assay
2.9.4. Wound Healing Assay
2.9.5. Anti-Tyrosinase Activity
2.9.6. Anti-Collagenase Activity
2.9.7. Anti-Elastase Activity
2.10. Statistical Analysis
3. Results and Discussion
3.1. Chemical Composition of RBR and SBM
3.2. EPS Production from RBR Substrate by Bacillus spp.
3.3. Antioxidant Properties and Levels of Bioactive Compounds
3.4. Optimized EPS Production from RBR and SBM Using B. Tequilensis PS21 Via CCD and RSM
3.5. Structural and Physicochemical Characterization of the Purified EPS
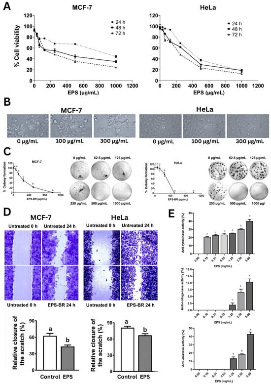
3.6. Bioactivities of EPS
4. Conclusions
Author Contributions
Funding
Institutional Review Board Statement
Data Availability Statement
Acknowledgments
Conflicts of Interest
Abbreviations
References
- Abdel-Wahab, B.A.; Abd El-Kareem, H.F.; Alzamami, A.; Fahmy, C.A.; Elesawy, B.H.; Mahmoud, M.M.; Ghareeb, A.; El Askary, A.; Abo Nahas, H.H.; Attallah, N.G.M.; et al. Novel exopolysaccharide from marine Bacillus subtilis with broad potential biological activities: Insights into antioxidant, anti-inflammatory, cytotoxicity, and anti-Alzheimer activity. Metabolites 2022, 12, 715. [Google Scholar] [CrossRef] [PubMed]
- Nguyen, M.R.; Ma, E.; Wyatt, D.; Knight, K.L.; Osipo, C. The effect of an exopolysaccharide probiotic molecule from Bacillus subtilis on breast cancer cells. Front. Oncol. 2023, 13, 1292635. [Google Scholar] [CrossRef] [PubMed]
- Enrique, S.L.; Ricardo, A.; Concepción, A. Antioxidant and emulsifying activity of the exopolymer produced by Bacillus licheniformis. Int. J. Mol. Sci. 2024, 25, 8249. [Google Scholar] [CrossRef] [PubMed]
- Asgher, M.; Urooj, Y.; Qamar, S.A.; Khalid, N. Improved exopolysaccharide production from Bacillus licheniformis MS3: Optimization and structural/functional characterization. Int. J. Biol. Macromol. 2020, 151, 984–992. [Google Scholar] [CrossRef] [PubMed]
- Zhang, L.; Yi, H. An exopolysaccharide from Bacillus subtilis alleviates airway inflammatory responses via the NF-κB and STAT6 pathways in asthmatic mice. Biosci. Rep. 2022, 42, BSR20212461. [Google Scholar] [CrossRef] [PubMed]
- Cao, C.; Bian, Y.; Cang, W.; Wu, J.; Wu, R. Structural characterization and hepatoprotective activity of exopolysaccharide from Bacillus velezensis SN-1. J. Sci. Food Agric. 2023, 103, 738–749. [Google Scholar] [CrossRef] [PubMed]
- Touni, A.A.; Muttar, S.; Siddiqui, Z.; Shivde, R.S.; Krischke, E.; Paul, D.; Youssef, M.A.; Sperling, A.I.; Abdel-Aziz, R.; Abdel-Wahab, H.; et al. Bacillus subtilis-derived exopolysaccharide halts depigmentation and autoimmunity in vitiligo. J. Investig. Dermatol. 2025, 145, 2049–2059. [Google Scholar] [CrossRef] [PubMed]
- Nampoothiri, M. Exopolysaccharides for probiotic fortification and food processing. In Technology Match Maker, Proceedings of the 3rd Symposium on Innovation in Microbial Metabolites (SIMM3), Online, 26 October 2023; TechEx.in, Ed.; TechEx.in: Pune, India, 2023. [Google Scholar]
- Guerrero, B.G.; de Santos, K.L.; Kamimura, E.S.; de Oliveira, C.A.F. Application of microbial exopolysaccharides in packaging films for the food industry: A review. Int. J. Food Sci. Technol. 2024, 59, 17–29. [Google Scholar] [CrossRef]
- Mouro, C.; Gomes, A.P.; Gouveia, I.C. Microbial exopolysaccharides: Structure, diversity, applications, and future frontiers in sustainable functional materials. Polysaccharides 2024, 5, 241–287. [Google Scholar] [CrossRef]
- Gudiña, E.J.; Couto, M.R.; Silva, S.P.; Coelho, E.; Coimbra, M.A.; Teixeira, J.A.; Rodrigues, L.R. Sustainable exopolysaccharide production by Rhizobium viscosum CECT908 using corn steep liquor and sugarcane molasses as sole substrates. Polymers 2023, 15, 20. [Google Scholar] [CrossRef] [PubMed]
- Vaishnav, A.; Upadhayay, K.; Tipre, D.; Dave, S. Utilization of mixed fruit waste for exopolysaccharide production by Bacillus species SRA4: Medium formulation and its optimization. 3 Biotech 2020, 10, 550. [Google Scholar] [CrossRef] [PubMed]
- Joulak, I.; Concórdio-Reis, P.; Torres, C.A.V.; Sevrin, C.; Grandfils, C.; Attia, H.; Freitas, F.; Reis, M.A.M.; Azabou, S. Sustainable use of agro-industrial wastes as potential feedstocks for exopolysaccharide production by selected Halomonas strains. Environ. Sci. Pollut. Res. Int. 2022, 29, 22043–22055. [Google Scholar] [CrossRef] [PubMed]
- Saeed, S.; Ahmed, S.; Naz, A.; Arooj, F.; Mehmood, T. Valorization of using agro-wastes for levan through submerged fermentation and statistical optimization of the process variables applying response surface methodology (RSM) design. Microorganisms 2023, 11, 1559. [Google Scholar] [CrossRef] [PubMed]
- Karirat, T.; Saengha, W.; Deeseenthum, S.; Ma, N.L.; Sutthi, N.; Wangkahart, E.; Luang-In, V. Data on exopolysaccharides produced by Bacillus spp. from cassava pulp with antioxidant and antimicrobial properties. Data Brief. 2023, 50, 109474. [Google Scholar] [CrossRef] [PubMed]
- Karirat, T.; Deeseenthum, S.; Ma, N.L.; Sutthi, N.; Luang-In, V. Utilisation of agricultural residues for antioxidant exopolysaccharide production by Bacillus spp. Nat. Prod. Res. 2024, 1–4. [Google Scholar] [CrossRef]
- Luang-In, V.; Yotchaisarn, M.; Somboonwatthanakul, I.; Deeseenthum, S. Bioactivities of organic riceberry broken rice and crude riceberry rice oil. Thai J. Pharm. Sci. 2018, 42, 161–168. [Google Scholar] [CrossRef]
- Ye, X.; Zhao, F.; Wang, Y.; Xie, J.; Zhang, H.; Sa, R.; Sun, Z.; Liao, X.; Lu, L.; Feng, J. Predicting metabolizable energy of soybean meal and rapeseed meal from chemical composition in broilers of different ages. Poult. Sci. 2024, 103, 103915. [Google Scholar] [CrossRef] [PubMed]
- Luang-In, V.; Saengha, W.; Deeseenthum, S. Characterization and bioactivities of a novel exopolysaccharide produced from lactose by Bacillus tequilensis PS21 isolated from Thai milk kefir. Microbiol. Biotechnol. Lett. 2018, 46, 9–17. [Google Scholar] [CrossRef]
- Sathishkumar, R.; Kannan, R.; Jinendiran, S.; Sivakumar, N.; Selvakumar, G.; Shyamkumar, R. Production and characterization of exopolysaccharide from the sponge-associated Bacillus subtilis MKU SERB2 and its in-vitro biological properties. Int. J. Biol. Macromol. 2021, 166, 1471–1479. [Google Scholar] [CrossRef] [PubMed]
- Mohamed, S.S.; Ibrahim, A.Y.; Asker, M.S.; Mahmoud, M.G.; El-Newary, S.A. Production, structural and biochemical characterization relevant to antitumor property of acidic exopolysaccharide produced from Bacillus sp. NRC5. Arch. Microbiol. 2021, 203, 4337–4350. [Google Scholar] [CrossRef] [PubMed]
- Vinothkanna, A.; Sathiyanarayanan, G.; Rai, A.K.; Mathivanan, K.; Saravanan, K.; Sudharsan, K.; Kalimuthu, P.; Ma, Y.; Sekar, S. Exopolysaccharide produced by probiotic Bacillus albus DM-15 isolated from Ayurvedic fermented Dasamoolarishta: Characterization, antioxidant, and anticancer activities. Front. Microbiol. 2022, 13, 832109. [Google Scholar] [CrossRef] [PubMed]
- Sutthi, N.; Wangkahart, E.; Panase, P.; Karirat, T.; Deeseenthum, S.; Ma, N.L.; Luang-In, V. Dietary administration effects of exopolysaccharide produced by Bacillus tequilensis PS21 using riceberry broken rice and soybean meal on growth performance, immunity, and resistance to Streptococcus agalactiae of Nile tilapia (Oreochromis niloticus). Animals 2023, 13, 3262. [Google Scholar] [CrossRef] [PubMed]
- Van Soest, P.J.; Robertson, J.B.; Lewis, B.A. Methods for dietary fiber, neutral detergent fiber, and nonstarch polysaccharides in relation to animal nutrition. J. Dairy. Sci. 1991, 74, 3583–3597. [Google Scholar] [CrossRef] [PubMed]
- Miller, G.L. Use of dinitrosalicylic acid reagent for determination of reducing sugar. Anal. Chem. 1959, 31, 426–428. [Google Scholar] [CrossRef]
- Wagh, V.S.; Said, M.S.; Bennale, J.S.; Dastager, S.G. Isolation and structural characterization of exopolysaccharide from marine Bacillus sp. and its optimization by microbioreactor. Carbohydr. Polym. 2022, 285, 119241. [Google Scholar] [CrossRef] [PubMed]
- Sánchez-León, E.; Huang-Lin, E.; Amils, R.; Abrusci, C. Production and characterisation of an exopolysaccharide by Bacillus amyloliquefaciens: Biotechnological applications. Polymers 2023, 15, 1550. [Google Scholar] [CrossRef] [PubMed]
- Huang-Lin, E.; Sánchez-León, E.; Amils, R.; Abrusci, C. Potential applications of an exopolysaccharide produced by Bacillus xiamenensis RT6 isolated from an acidic environment. Polymers 2022, 14, 3918. [Google Scholar] [CrossRef] [PubMed]
- Rani, R.P.; Anandharaj, M.; Sabhapathy, P.; Ravindran, A.D. Physiochemical and biological characterization of novel exopolysaccharide produced by Bacillus tequilensis FR9 isolated from chicken. Int. J. Biol. Macromol. 2017, 96, 1–10. [Google Scholar] [CrossRef] [PubMed]
- Yang, H.; Deng, J.; Yuan, Y.; Fan, D.; Zhang, Y.; Zhang, R.; Han, B. Two novel exopolysaccharides from Bacillus amyloliquefaciens C-1: Antioxidation and effect on oxidative stress. Curr. Microbiol. 2015, 70, 298–306. [Google Scholar] [CrossRef] [PubMed]
- Abdalla, A.K.; Ayyash, M.M.; Olaimat, A.N.; Osaili, T.M.; Al-Nabulsi, A.A.; Shah, N.P.; Holley, R. Exopolysaccharides as antimicrobial agents: Mechanism and spectrum of activity. Front. Microbiol. 2021, 12, 664395. [Google Scholar] [CrossRef] [PubMed]
- Rani, R.P.; Anandharaj, M.; Ravindran, A.D. Characterization of a novel exopolysaccharide produced by Lactobacillus gasseri FR4 and demonstration of its in vitro biological properties. Int. J. Biol. Macromol. 2018, 109, 772–783. [Google Scholar] [CrossRef] [PubMed]
- Zhou, Y.; Cui, Y.; Qu, X. Exopolysaccharides of lactic acid bacteria: Structure, bioactivity and associations: A review. Carbohydr. Polym. 2019, 207, 317–332. [Google Scholar] [CrossRef] [PubMed]
- Ramirez, M. Characterization and safety evaluation of exopolysaccharide produced by Rhodotorula minuta biotech 2178. Int. J. Food Eng. 2016, 2, 31–35. [Google Scholar] [CrossRef]
- Insulkar, P.; Kerkar, S.; Lele, S. Purification and structural-functional characterization of an exopolysaccharide from Bacillus licheniformis PASS26 with in-vitro antitumor and wound healing activities. Int. J. Biol. Macromol. 2018, 120, 1441–1450. [Google Scholar] [CrossRef] [PubMed]
- Zhu, W.; Wang, Y.; Yan, F.; Song, R.; Li, Z.; Li, Y.; Song, B. Physical and chemical properties, percutaneous absorption-promoting effects of exopolysaccharide produced by Bacillus atrophaeus WYZ strain. Carbohydr. Polym. 2018, 192, 52–60. [Google Scholar] [CrossRef] [PubMed]
- Mirzaei Seveiri, R.; Hamidi, M.; Delattre, C.; Sedighian, H.; Pierre, G.; Rahmani, B.; Darzi, S.; Brasselet, C.; Karimitabar, F.; Razaghpoor, A.; et al. Characterization and prospective applications of the exopolysaccharides produced by Rhodosporidium babjevae. Adv. Pharm. Bull. 2020, 10, 254–263. [Google Scholar] [CrossRef] [PubMed]
- Zaghloul, E.H.; Ibrahim, M.I.A.; Zaghloul, H.A.H. Antibacterial activity of exopolysaccharide produced by bee gut-resident Enterococcus sp. BE11 against marine fish pathogens. BMC Microbiol. 2023, 23, 231. [Google Scholar] [CrossRef] [PubMed]
- Xue, Y.; Yu, C.; Ouyang, H.; Huang, J.; Kang, X. Uncovering the molecular composition and architecture of the Bacillus subtilis biofilm via solid-state NMR spectroscopy. J. Am. Chem. Soc. 2024, 146, 11906–11923. [Google Scholar] [CrossRef] [PubMed]
- Wang, J.; Xu, X.; Zhao, F.; Yin, N.; Zhou, Z.; Han, Y. Biosynthesis and structural characterization of levan by a recombinant levansucrase from Bacillus subtilis ZW019. Waste Biomass Valorization 2021, 13, 4599–4609. [Google Scholar] [CrossRef]
- Raga-Carbajal, E.; López-Munguía, A.; Alvarez, L.; Olvera, C. Understanding the transfer reaction network behind the non-processive synthesis of low molecular weight levan catalyzed by Bacillus subtilis levansucrase. Sci. Rep. 2018, 8, 15035. [Google Scholar] [CrossRef] [PubMed]
- Xu, X.; Gao, C.; Liu, Z.; Wu, J.; Han, J.; Yan, M.; Wu, Z. Characterization of the levan produced by Paenibacillus bovis sp. nov BD3526 and its immunological activity. Carbohydr. Polym. 2016, 144, 178–186. [Google Scholar] [CrossRef] [PubMed]
- Farag, M.M.S.; Moghannem, S.A.M.; Shehabeldine, A.M.; Azab, M.S. Antitumor effect of exopolysaccharide produced by Bacillus mycoides. Microb. Pathog. 2020, 140, 103947. [Google Scholar] [CrossRef] [PubMed]
- Pei, F.; Ma, Y.; Chen, X.; Liu, H. Purification and structural characterization and antioxidant activity of levan from Bacillus megaterium PFY-147. Int. J. Biol. Macromol. 2020, 161, 1181–1188. [Google Scholar] [CrossRef] [PubMed]
- Solmaz, K.B.; Ozcan, Y.; Mercan Dogan, N.; Bozkaya, O.; Ide, S. Characterization and production of extracellular polysaccharides (EPS) by Bacillus pseudomycoides U10. Environments 2018, 5, 63. [Google Scholar] [CrossRef]
- Marimuthu, S.; Rajendran, K. Structural and functional characterization of exopolysaccharide produced by a novel isolate Bacillus sp. EPS003. Appl. Biochem. Biotechnol. 2023, 195, 4583–4601. [Google Scholar] [CrossRef] [PubMed]
- Muthulakshmi, L.; Nellaiah, H.; Kathiresan, T.; Rajini, N.; Christopher, F. Identification and production of bioflocculants by Enterobacter sp. and Bacillus sp. and their characterization studies. Prep. Biochem. Biotechnol. 2017, 47, 458–467. [Google Scholar] [CrossRef] [PubMed]
- Mahgoub, A.M.; Mahmoud, M.G.; Selim, M.S.; El Awady, M.E. Exopolysaccharide from marine Bacillus velezensis MHM3 induces apoptosis of human breast cancer MCF-7 cells through a mitochondrial pathway. Asian Pac. J. Cancer Prev. 2018, 19, 1957–1963. [Google Scholar] [CrossRef] [PubMed]
- Selim, S.; Almuhayawi, M.S.; Alharbi, M.T.; Nagshabandi, M.K.; Alanazi, A.; Warrad, M.; Hagagy, N.; Ghareeb, A.; Ali, A.S. In vitro assessment of antistaphylococci, antitumor, immunological and structural characterization of acidic bioactive exopolysaccharides from marine Bacillus cereus isolated from Saudi Arabia. Metabolites 2022, 12, 132. [Google Scholar] [CrossRef] [PubMed]
- Choudhuri, I.; Khanra, K.; Pariya, P.; Maity, G.N.; Mondal, S.; Pati, B.R.; Bhattacharyya, N. Structural characterization of an exopolysaccharide isolated from Enterococcus faecalis, and study on its antioxidant activity, and cytotoxicity against HeLa cells. Curr. Microbiol. 2020, 77, 3125–3135. [Google Scholar] [CrossRef] [PubMed]
- Luang-In, V.; Saengha, W.; Buranrat, B.; Chantiratikul, A.; Ma, N.L. Cytotoxicity of selenium-enriched Chinese kale (Brassica oleracea var. alboglabra L.) seedlings against Caco-2, MCF-7 and HepG2 cancer cells. Pharmacogn. J. 2020, 12, 674–681. [Google Scholar] [CrossRef]
- Xiang, A.; Ling, C.; Zhang, W.; Chen, H. Effects of Rhizopus nigricans exopolysaccharide on proliferation, apoptosis, and migration of breast cancer MCF-7 cells and Akt signaling pathway. Int. J. Polym. Sci. 2021, 2021, 5621984. [Google Scholar] [CrossRef]
- Mahmoud, M.G.; Awady, M.E.E.; Selim, M.S.; Ibrahim, A.Y.; Ibrahim, F.M.; Mohamed, S.S. Characterization of biologically active exopolysaccharide produced by Streptomyces sp. NRCG4 and its anti-Alzheimer efficacy: In-vitro targets. J. Genet. Eng. Biotechnol. 2023, 21, 76. [Google Scholar] [CrossRef] [PubMed]
- Shirzad, M.; Hamedi, J.; Motevaseli, E.; Modarressi, M.H. Anti-elastase and anti-collagenase potential of Lactobacilli exopolysaccharides on human fibroblast. Artif. Cells Nanomed. Biotechnol. 2018, 46, 1051–1061. [Google Scholar] [CrossRef] [PubMed]





| Independent Variables | Units | Levels | Variation Range |
|---|---|---|---|
| RBR (X1) | % | 4–6 | (−2, −1, 0, +1, and +2) |
| SBM (X2) | % | 1–3 | (−2, −1, 0, +1, and +2) |
| Temperature (X3) | °C | 25–45 | (−2, −1, 0, +1, and +2) |
| pH (X4) | - | 4–7 | (−2, −1, 0, +1, and +2) |
| Substrate | Moisture% | Ash% | Fat% | Protein% | Fiber% | Starch and Sugar (%) (NFE) | %Hemi Cellulose (NDF-ADF) | % Cellulose + lignin (ADF) |
|---|---|---|---|---|---|---|---|---|
| Riceberry broken rice (RBR) | 11.73 ± 0.13 | 1.42 ± 0.01 | 2.49 ± 0.07 | 8.33 ± 0.15 | 0.96 ± 0.16 | 75.06 ± 0.24 | 14.01 ± 0.41 | 1.43 ± 0.06 |
| Soybean Meal (SBM) | 10.11 ± 0.05 | 6.62 ± 0.01 | 1.26 ± 0.06 | 44.80 ± 0.02 | 6.07 ± 0.04 | 31.17 ± 0.01 | 6.24 ± 0.13 | 7.67 ± 0.19 |
| Bacteria | EPS (g FW/100 mL) | EPS (g DW/100 mL) | pH Day 1 Day 2 Day 3 | Reducing Sugar (mg/mL) Day 1 Day 2 Day 3 | TPC (log CFU/mL) Day 1 Day 2 Day 3 |
|---|---|---|---|---|---|
| B. amyloliquefaciens KW1 | 17.32 ± 2.03 a | 2.17 ± 0.21 a | 6.74 ± 0.02 | 0.967 ± 0.063 | 8.99 ± 0.02 |
| 6.65 ± 0.02 | 2.175 ± 0.063 | 9.33 ± 0.05 | |||
| 6.49 ± 0.05 | 1.711 ± 0.035 | 9.63 ± 0.10 | |||
| B. amyloliquefaciens KW8 | 14.98 ± 2.91 b | 1.85 ± 0.08 b | 6.73 ± 0.06 | 0.800 ± 0.001 | 8.69 ± 0.02 |
| 6.65 ± 0.04 | 1.465 ± 0.038 | 8.91 ± 0.01 | |||
| 6.53 ± 0.07 | 1.191 ± 0.036 | 8.97 ± 0.01 | |||
| B. amyloliquefaciens KW9 | 11.09 ± 1.09 c | 1.62 ± 0.20 c | 6.83 ± 0.03 | 0.742 ± 0.012 | 8.69 ± 0.01 |
| 6.71 ± 0.07 | 1.102 ± 0.026 | 8.91 ± 0.01 | |||
| 6.54 ± 0.03 | 0.919 ± 0.010 | 8.98 ± 0.01 | |||
| B. amyloliquefaciens KW10 | 12.88 ± 0.44 c | 1.97 ± 0.10 b | 6.76 ± 0.09 | 0.059 ± 0.002 | 8.68 ± 0.10 |
| 6.58 ± 0.09 | 1.466 ± 0.037 | 9.00 ± 0.01 | |||
| 6.44 ± 0.08 | 1.187 ± 0.015 | 9.12 ± 0.00 | |||
| B. tequilensis PS21 | 17.91 ± 1.70 a | 2.54 ± 0.14 a | 6.77 ± 0.07 | 0.970 ± 0.059 | 9.01 ± 0.01 |
| 6.59 ± 0.02 | 2.141 ± 0.016 | 9.38 ± 0.03 | |||
| 6.40 ± 0.09 | 1.702 ± 0.033 | 9.66 ± 0.02 | |||
| B. tequilensis PS22 | 10.43 ± 0.11 c | 1.96 ± 0.07 b | 6.70 ± 0.06 | 0.735 ± 0.032 | 8.81 ± 0.01 |
| 6.59 ± 0.07 | 1.468 ± 0.037 | 9.06 ± 0.01 | |||
| 6.42 ± 0.05 | 1.140 ± 0.028 | 9.16 ± 0.00 | |||
| B. tequilensis PS23 | 11.37 ± 0.74 c | 1.56 ± 0.09 c | 6.74 ± 0.04 | 0.612 ± 0.04 | 8.70 ± 0.01 |
| 6.54 ± 0.10 | 1.077 ± 0.031 | 8.93 ± 0.03 | |||
| 6.35 ± 0.09 | 0.803 ± 0.022 | 8.99 ± 0.00 | |||
| B. methylotrophicus PS24 | 10.50 ± 0.14 c | 1.69 ± 0.17 c | 6.80 ± 0.07 | 0.633 ± 0.034 | 8.70 ± 0.02 |
| 6.62 ± 0.09 | 1.447 ± 0.022 | 8.92 ± 0.01 | |||
| 6.42 ± 0.06 | 1.137 ± 0.021 | 8.99 ± 0.01 |
| Sample | Antioxidant Activities and Bioactive Contents | Antimicrobial Activity (Inhibition Zone in mm Diameter) | |||||
|---|---|---|---|---|---|---|---|
| DPPH Radical Scavenging Activity (%) | FRAP (mg Fe2+/g DW) | Hydroxyl Radical Scavenging Activity (%) | TPC (mg GAE/g DW) | TFC (mg RE/g DW) | S. agalactiae | S. aureus | |
| B. amyloliquefaciens KW1 | 63.38 ± 0.96 a | 5.14 ± 0.07 b | 58.52 ± 0.55 b | 15.71 ± 0.53 b | 25.43 ± 0.36 c | 8.02 ± 0.54 c | 7.33 ± 0.29 a |
| B. amyloliquefaciens KW8 | 62.54 ± 0.62 a | 4.72 ± 0.04 c | 35.23 ± 0.25 c | 14.90 ± 0.25 b | 28.18 ± 0.19 b | 6.31 ± 0.27 e | 6.00 ± 0.50 b |
| B. amyloliquefaciens KW9 | 51.91 ± 4.33 b | 3.43 ± 0.06 e | 22.81 ± 0.70 e | 15.49 ± 0.40 b | 22.72 ± 0.44 d | 8.33 ± 0.30 c | 5.10 ± 0.53 c |
| B. amyloliquefaciens KW10 | 42.02 ± 1.70 c | 3.67 ± 0.11 e | 20.03 ± 1.67 f | 15.78 ± 0.34 b | 38.80 ± 0.44 b | 6.53 ± 0.19 e | 0.00 ± 0.00 d |
| B. tequilensis PS21 | 65.50 ± 0.31 a | 6.51 ± 0.10 a | 80.53 ± 0.87 a | 17.98 ± 0.57 a | 39.14 ± 0.33 a | 10.07 ± 0.61 b | 7.83 ± 0.76 a |
| B. tequilensis PS22 | 38.81 ± 1.04 d | 3.32 ± 0.20 e | 24.71 ± 0.92 d | 15.63 ± 0.76 b | 15.89 ± 0.13 g | 5.97 ± 0.84 f | 5.50 ± 0.50 c |
| B. tequilensis PS23 | 34.89 ± 1.22 e | 4.22 ± 0.09 d | 23.38 ± 0.60 de | 15.36 ± 0.82 b | 18.22 ± 0.19 f | 11.28 ± 0.54 a | 6.33 ± 1.04 b |
| B. methylotrophicus PS24 | 35.81 ± 0.38 f | 3.41 ± 0.06 e | 22.69 ± 0.56 e | 15.66 ± 0.64 b | 20.51 ± 0.54 e | 7.50 ± 0.50 d | 7.00 ± 0.87 a |
| Run | Levels of Variation | Responses | ||||
|---|---|---|---|---|---|---|
| X1 RBR (%) | X2 SBM (%) | X3 pH | X4 Temperature (°C) | Experimental EPS Production (g/L) | Experimental Bacterial Count (logCFU/mL) | |
| 1 | 1 | −1 | −1 | −1 | 21.30 | 10.82 |
| 2 | −1 | −1 | 1 | −1 | 21.30 | 10.15 |
| 3 | 0 | 2 | 0 | 0 | 38.50 | 12.86 |
| 4 | −2 | 0 | 0 | 0 | 34.20 | 12.84 |
| 5 | −1 | −1 | −1 | −1 | 20.00 | 10.35 |
| 6 | 1 | −1 | 1 | −1 | 19.80 | 9.73 |
| 7 | 0 | 0 | 0 | 0 | 38.70 | 12.86 |
| 8 | −1 | 1 | −1 | −1 | 21.00 | 10.48 |
| 9 | 1 | 1 | 1 | 1 | 30.00 | 10.48 |
| 10 | 1 | 1 | −1 | 1 | 27.80 | 10.21 |
| 11 | −1 | −1 | 1 | 1 | 25.00 | 12.00 |
| 12 | 0 | 0 | 0 | 0 | 36.40 | 12.86 |
| 13 | 0 | 0 | 0 | 0 | 37.10 | 12.86 |
| 14 | 0 | −2 | 0 | 0 | 22.30 | 10.90 |
| 15 | 0 | 0 | 0 | 0 | 38.50 | 12.68 |
| 16 | 0 | 0 | −2 | 0 | 13.40 | 9.52 |
| 17 | 0 | 0 | 2 | 0 | 21.2 | 10.42 |
| 18 | 1 | −1 | 1 | 1 | 21.8 | 12.19 |
| 19 | −1 | −1 | −1 | 1 | 24.80 | 10.42 |
| 20 | 1 | −1 | −1 | 1 | 21.60 | 10.75 |
| 21 | −1 | 1 | 1 | −1 | 25.00 | 10.75 |
| 22 | 1 | 1 | 1 | −1 | 21.50 | 10.48 |
| 23 | 1 | 1 | 1 | −2 | 21.10 | 10.35 |
| 24 | 0 | 0 | −1 | −2 | 19.30 | 9.85 |
| 25 | 0 | 0 | 0 | 0 | 38.70 | 12.86 |
| 26 | 0 | 0 | 0 | 0 | 37.50 | 12.86 |
| Source | Sum of Squares | df | Mean Square | F Value | p-Value Prob > F | |
|---|---|---|---|---|---|---|
| Model | 1503.85 | 14 | 107.42 | 37.21 | <0.0001 | significant |
| A—Carbon | 43.09 | 1 | 43.09 | 14.93 | 0.0026 | |
| B—Nitrogen | 188.94 | 1 | 188.94 | 65.46 | <0.0001 | |
| C—pH | 28.16 | 1 | 28.16 | 9.75 | 0.0097 | |
| D—temp | 109.28 | 1 | 109.28 | 37.86 | <0.0001 | |
| AB | 10.09 | 1 | 10.09 | 3.5 | 0.0884 | |
| AC | 4.80 | 1 | 4.8 | 1.66 | 0.2236 | |
| AD | 18.89 | 1 | 18.89 | 6.55 | 0.0266 | |
| BC | 7.22 | 1 | 7.22 | 2.5 | 0.1421 | |
| BD | 48.45 | 1 | 48.45 | 16.78 | 0.0018 | |
| CD | 0.78 | 1 | 0.78 | 0.27 | 0.6131 | |
| A2 | 67.96 | 1 | 67.96 | 23.54 | 0.0005 | |
| B2 | 102.25 | 1 | 102.25 | 35.42 | <0.0001 | |
| C2 | 716.19 | 1 | 716.19 | 248.12 | <0.0001 | |
| D2 | 110.67 | 1 | 110.67 | 38.34 | <0.0001 | |
| Residual | 31.75 | 11 | 2.89 | |||
| Lack of Fit | 27.10 | 6 | 4.52 | 4.86 | 0.0518 | not significant |
| Pure Error | 4.65 | 5 | 0.93 | |||
| Cor Total | 1535.60 | 25 | ||||
| Std. Dev. | 1.70 | R-Squared | 0.9793 | |||
| Mean | 26.84 | Adj R-Squared | 0.9530 | |||
| C.V.% | 6.33 | Pred R-Squared | 0.7840 | |||
| PRESS | 331.65 | Adeq Precision | 18.1200 |
| Condition | Carbon % | Nitrogen % | pH | Temperature (°C) | Desirability | Predicted EPS (g/L) | Actual EPS (g/L) | Mean Difference |
|---|---|---|---|---|---|---|---|---|
| 1 | 5.19 | 3 | 6.69 | 38.76 | 0.977 | 40.14 | 39.05 ± 0.13 | 1.09 |
| 2 | 5.17 | 3 | 6.68 | 38.6 | 0.977 | 40.20 | 39.34 ± 0.12 | 0.86 |
| 3 | 5 | 3 | 6.66 | 39.51 | 0.974 | 41.17 | 39.82 ± 0.03 | 1.36 |
| 4 | 4.71 | 3 | 6.47 | 35.23 | 0.956 | 40.21 | 39.39 ± 0.13 | 0.82 |
| Treatment Time (h) | MCF-7 | HeLa | ||
|---|---|---|---|---|
| Cytotoxicity (%) | IC50 (µg/mL) | Cytotoxicity (%) | IC50 (µg/mL) | |
| 24 | 55.61 ± 2.01 c | 1069.23 ± 146.11 b | 82.26 ± 2.91 b | 396.83 ± 13.23 c |
| 48 | 65.00 ± 1.79 b | 307.97 ± 7.57 b | 81.26 ± 0.63 b | 294.60 ± 4.91 b |
| 72 | 75.44 ± 1.58 a | 226.60 ± 7.17 a | 87.24 ± 0.83 a | 224.30 ± 10.06 a |
Disclaimer/Publisher’s Note: The statements, opinions and data contained in all publications are solely those of the individual author(s) and contributor(s) and not of MDPI and/or the editor(s). MDPI and/or the editor(s) disclaim responsibility for any injury to people or property resulting from any ideas, methods, instructions or products referred to in the content. |
© 2025 by the authors. Licensee MDPI, Basel, Switzerland. This article is an open access article distributed under the terms and conditions of the Creative Commons Attribution (CC BY) license (https://creativecommons.org/licenses/by/4.0/).
Share and Cite
Karirat, T.; Saengha, W.; Sutthi, N.; Chottanom, P.; Deeseenthum, S.; Ma, N.L.; Luang-In, V. Valorization of Riceberry Broken Rice and Soybean Meal for Optimized Production of Multifunctional Exopolysaccharide by Bacillus tequilensis PS21 with Potent Bioactivities Using Response Surface Methodology. Polymers 2025, 17, 2029. https://doi.org/10.3390/polym17152029
Karirat T, Saengha W, Sutthi N, Chottanom P, Deeseenthum S, Ma NL, Luang-In V. Valorization of Riceberry Broken Rice and Soybean Meal for Optimized Production of Multifunctional Exopolysaccharide by Bacillus tequilensis PS21 with Potent Bioactivities Using Response Surface Methodology. Polymers. 2025; 17(15):2029. https://doi.org/10.3390/polym17152029
Chicago/Turabian StyleKarirat, Thipphiya, Worachot Saengha, Nantaporn Sutthi, Pheeraya Chottanom, Sirirat Deeseenthum, Nyuk Ling Ma, and Vijitra Luang-In. 2025. "Valorization of Riceberry Broken Rice and Soybean Meal for Optimized Production of Multifunctional Exopolysaccharide by Bacillus tequilensis PS21 with Potent Bioactivities Using Response Surface Methodology" Polymers 17, no. 15: 2029. https://doi.org/10.3390/polym17152029
APA StyleKarirat, T., Saengha, W., Sutthi, N., Chottanom, P., Deeseenthum, S., Ma, N. L., & Luang-In, V. (2025). Valorization of Riceberry Broken Rice and Soybean Meal for Optimized Production of Multifunctional Exopolysaccharide by Bacillus tequilensis PS21 with Potent Bioactivities Using Response Surface Methodology. Polymers, 17(15), 2029. https://doi.org/10.3390/polym17152029

