Poly(methyl methacrylate) in Orthopedics: Strategies, Challenges, and Prospects in Bone Tissue Engineering
Abstract
1. Introduction
2. PMMA: A Comprehensive Exploration from Molecular Structure to Biomedical Applications
2.1. Physicochemical Properties
2.2. Synthesis
2.2.1. Free-Radical Polymerization
2.2.2. Reversible Addition–Fragmentation Chain-Transfer Polymerization (RAFT)
2.2.3. Atom Transfer Radical Polymerization (ATRP)
2.2.4. Anionic Polymerization
2.2.5. Coordination Polymerization
2.3. Biomedical Applications of PMMA
3. PMMA-Based Materials in Bone Tissue Engineering
3.1. PMMA Bone Cements
3.2. PMMA Nanofibers
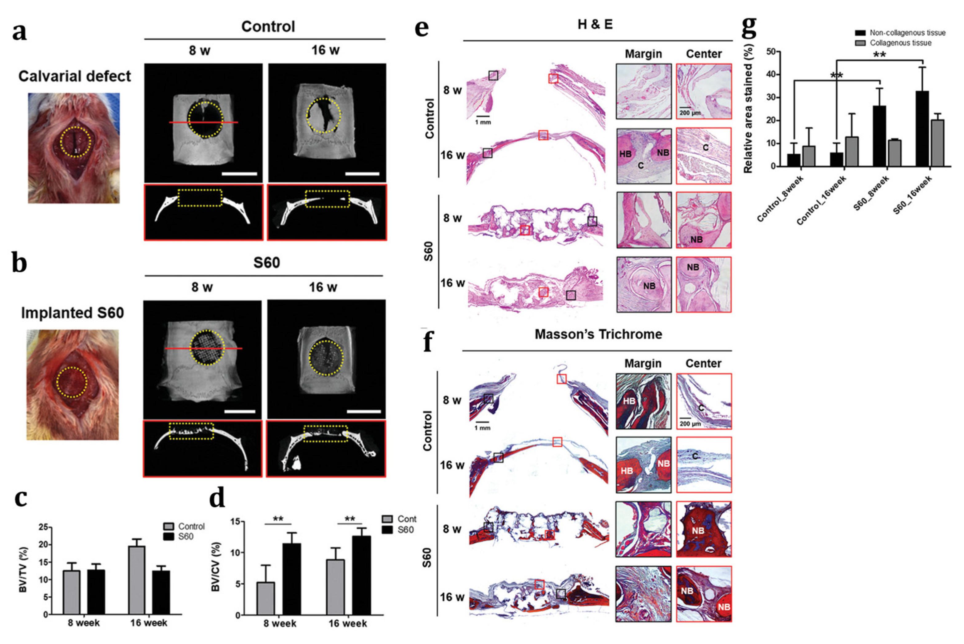
3.3. Three-Dimensional PMMA Scaffolds
4. Future Perspectives
5. Conclusions
Author Contributions
Funding
Institutional Review Board Statement
Data Availability Statement
Acknowledgments
Conflicts of Interest
References
- Guo, L.; Liang, Z.; Yang, L.; Du, W.; Yu, T.; Tang, H.; Li, C.; Qiu, H. The Role of Natural Polymers in Bone Tissue Engineering. J. Control. Release 2021, 338, 571–582. [Google Scholar] [CrossRef] [PubMed]
- Filipowska, J.; Tomaszewski, K.A.; Niedźwiedzki, Ł.; Walocha, J.A.; Niedźwiedzki, T. The Role of Vasculature in Bone Development, Regeneration and Proper Systemic Functioning. Angiogenesis 2017, 20, 291–302. [Google Scholar] [CrossRef] [PubMed]
- Weatherholt, A.M.; Fuchs, R.K.; Warden, S.J. Specialized Connective Tissue: Bone, the Structural Framework of the Upper Extremity. J. Hand Ther. 2012, 25, 123–132. [Google Scholar] [CrossRef] [PubMed]
- Zhu, G.; Zhang, T.; Chen, M.; Yao, K.; Huang, X.; Zhang, B.; Li, Y.; Liu, J.; Wang, Y.; Zhao, Z. Bone Physiological Microenvironment and Healing Mechanism: Basis for Future Bone-Tissue Engineering Scaffolds. Bioact. Mater. 2021, 6, 4110–4140. [Google Scholar] [CrossRef] [PubMed]
- Wang, L.; You, X.; Zhang, L.; Zhang, C.; Zou, W. Mechanical Regulation of Bone Remodeling. Bone Res. 2022, 10, 16. [Google Scholar] [CrossRef] [PubMed]
- Florencio-Silva, R.; Sasso, G.R.D.S.; Sasso-Cerri, E.; Simões, M.J.; Cerri, P.S. Biology of Bone Tissue: Structure, Function, and Factors That Influence Bone Cells. BioMed Res. Int. 2015, 2015, 421746. [Google Scholar] [CrossRef]
- Collins, M.N.; Ren, G.; Young, K.; Pina, S.; Reis, R.L.; Oliveira, J.M. Scaffold Fabrication Technologies and Structure/Function Properties in Bone Tissue Engineering. Adv. Funct. Mater. 2021, 31, 2010609. [Google Scholar] [CrossRef]
- Olszta, M.J.; Cheng, X.; Jee, S.S.; Kumar, R.; Kim, Y.Y.; Kaufman, M.J.; Douglas, E.P.; Gower, L.B. Bone Structure and Formation: A New Perspective. Mater. Sci. Eng. R Rep. 2007, 58, 77–116. [Google Scholar] [CrossRef]
- Unal, S.; Oktar, F.N.; Mahirogullari, M.; Gunduz, O. Bone Structure and Formation: A New Perspective. In Bioceramics: From Macro to Nanoscale; Elsevier: Amsterdam, The Netherlands, 2020; pp. 175–193. ISBN 9780081029992. [Google Scholar]
- Alonzo, M.; Alvarez Primo, F.; Anil Kumar, S.; Mudloff, J.A.; Dominguez, E.; Fregoso, G.; Ortiz, N.; Weiss, W.M.; Joddar, B. Bone Tissue Engineering Techniques, Advances, and Scaffolds for Treatment of Bone Defects. Curr. Opin. Biomed. Eng. 2021, 17, 100248. [Google Scholar] [CrossRef]
- Hollinger, J.O.; Einhorn, T.A.; Doll, B.A.; Sfeir, C. Bone Tissue Engineering; CRC Press: Boca Raton, FL, USA, 2004; Volume 1, pp. 1–337. [Google Scholar] [CrossRef]
- Xue, X.; Hu, Y.; Wang, S.; Chen, X.; Jiang, Y.; Su, J. Fabrication of Physical and Chemical Crosslinked Hydrogels for Bone Tissue Engineering. Bioact. Mater. 2022, 12, 327–339. [Google Scholar] [CrossRef]
- Mistry, A.S.; Mikos, A.G. Tissue Engineering Strategies for Bone Regeneration. In Advances in Biochemical Engineering; Springer: Berlin/Heidelberg, Germany, 2005; Volume 94, pp. 1–22. [Google Scholar] [CrossRef]
- Xue, X.; Hu, Y.; Deng, Y.; Su, J. Recent Advances in Design of Functional Biocompatible Hydrogels for Bone Tissue Engineering. Adv. Funct. Mater. 2021, 31, 2009432. [Google Scholar] [CrossRef]
- Li, W.; Wu, Y.; Zhang, X.; Wu, T.; Huang, K.; Wang, B.; Liao, J. Self-Healing Hydrogels for Bone Defect Repair. RSC Adv. 2023, 13, 16773–16788. [Google Scholar] [CrossRef] [PubMed]
- Xie, C.; Ye, J.; Liang, R.; Yao, X.; Wu, X.; Koh, Y.; Wei, W.; Zhang, X.; Ouyang, H. Advanced Strategies of Biomimetic Tissue-Engineered Grafts for Bone Regeneration. Adv. Healthc. Mater. 2021, 10, 2100408. [Google Scholar] [CrossRef] [PubMed]
- Maia, F.R.; Bastos, A.R.; Oliveira, J.M.; Correlo, V.M.; Reis, R.L. Recent Approaches towards Bone Tissue Engineering. Bone 2022, 154, 116256. [Google Scholar] [CrossRef] [PubMed]
- Wang, W.; Yeung, K.W.K. Bone Grafts and Biomaterials Substitutes for Bone Defect Repair: A Review. Bioact. Mater. 2017, 2, 224–247. [Google Scholar] [CrossRef] [PubMed]
- Dec, P.; Modrzejewski, A.; Pawlik, A. Existing and Novel Biomaterials for Bone Tissue Engineering. Int. J. Mol. Sci. 2023, 24, 529. [Google Scholar] [CrossRef] [PubMed]
- Tissue Engineering: Challenges and Opportunities—Chapekar—2000—Journal of Biomedical Materials Research—Wiley Online Library. Available online: https://onlinelibrary.wiley.com/doi/epdf/10.1002/1097-4636%282000%2953%3A6%3C617%3A%3AAID-JBM1%3E3.0.CO%3B2-C (accessed on 10 September 2023).
- Tang, X.; Thankappan, S.K.; Lee, P.; Fard, S.E.; Harmon, M.D.; Tran, K.; Yu, X. Polymeric Biomaterials in Tissue Engineering and Regenerative Medicine. In Natural and Synthetic Biomedical Polymers; Elsevier: Amsterdam, The Netherlands, 2014; pp. 351–371. [Google Scholar] [CrossRef]
- Socci, M.C.; Rodríguez, G.; Oliva, E.; Fushimi, S.; Takabatake, K.; Nagatsuka, H.; Felice, C.J.; Rodríguez, A.P. Polymeric Materials, Advances and Applications in Tissue Engineering: A Review. Bioengineering 2023, 10, 218. [Google Scholar] [CrossRef] [PubMed]
- Abalymov, A.; Parakhonskiy, B.; Skirtach, A.G. Polymer-and Hybrid-Based Biomaterials for Interstitial, Connective, Vascular, Nerve, Visceral and Musculoskeletal Tissue Engineering. Polymers 2020, 12, 620. [Google Scholar] [CrossRef] [PubMed]
- Zhang, H.; Zhou, L.; Zhang, W. Control of Scaffold Degradation in Tissue Engineering: A Review. Tissue Eng. Part B Rev. 2014, 20, 492–502. [Google Scholar] [CrossRef]
- Phakatkar, A.H.; Shirdar, M.R.; Qi, M.L.; Taheri, M.M.; Narayanan, S.; Foroozan, T.; Sharifi-Asl, S.; Huang, Z.; Agrawal, M.; Lu, Y.P.; et al. Novel PMMA Bone Cement Nanocomposites Containing Magnesium Phosphate Nanosheets and Hydroxyapatite Nanofibers. Mater. Sci. Eng. C 2020, 109, 110497. [Google Scholar] [CrossRef]
- Samavedi, S.; Poindexter, L.K.; Van Dyke, M.; Goldstein, A.S. Synthetic Biomaterials for Regenerative Medicine Applications. In Regenerative Medicine Applications in Organ Transplantation; Elsevier: Amsterdam, The Netherlands, 2014; pp. 81–99. [Google Scholar] [CrossRef]
- Shirzad, M.; Matbouei, A.; Fathi, A.; Rabiee, S.M. Experimental and Numerical Investigation of Polymethyl Methacrylate Scaffolds for Bone Tissue Engineering. Proc. Inst. Mech. Eng. Part L J. Mater. Des. Appl. 2020, 234, 586–594. [Google Scholar] [CrossRef]
- Rahmani-Monfard, K.; Fathi, A.; Rabiee, S.M. Three-Dimensional Laser Drilling of Polymethyl Methacrylate (PMMA) Scaffold Used for Bone Regeneration. Int. J. Adv. Manuf. Technol. 2016, 84, 2649–2657. [Google Scholar] [CrossRef]
- Sangeetha, R.; Madheswari, D.; Priya, G. Fabrication of Poly (Methyl Methacrylate)/Ce/Cu Substituted Apatite/Egg White (Ovalbumin) Biocomposite Owning Adjustable Properties: Towards Bone Tissue Rejuvenation. J. Photochem. Photobiol. B 2018, 187, 162–169. [Google Scholar] [CrossRef]
- Han, J.; Ma, G.; Nie, J. A Facile Fabrication of Porous PMMA as a Potential Bone Substitute. Mater. Sci. Eng. C 2011, 31, 1278–1284. [Google Scholar] [CrossRef]
- Ni, G.X.; Chiu, K.Y.; Lu, W.W.; Wang, Y.; Zhang, Y.G.; Hao, L.B.; Li, Z.Y.; Lam, W.M.; Lu, S.B.; Luk, K.D.K. Strontium-Containing Hydroxyapatite Bioactive Bone Cement in Revision Hip Arthroplasty. Biomaterials 2006, 27, 4348–4355. [Google Scholar] [CrossRef]
- Ali, U.; Karim, K.J.B.A.; Buang, N.A. A Review of the Properties and Applications of Poly (Methyl Methacrylate) (PMMA). Polym. Rev. 2015, 55, 678–705. [Google Scholar] [CrossRef]
- Harper, C.A.; Petrie, E.M. Plastics Materials and Processes—A Concise Encyclopedia—Book Review. IEEE Electr. Insul. Mag. 2004, 20, 47–48. [Google Scholar] [CrossRef]
- Van Krevelen, D.W. Properties of Polymers: Their Correlation with Chemical Structure; Their Numerical Estimation and Prediction from Additive Group Contributions, 4th ed.; Elsevier: Amsterdam, The Netherlands, 2009; pp. 1–1004. [Google Scholar]
- Harper, C.A. Handbook of Plastic Processes; John Wiley & Sons, Inc.: Hoboken, NJ, USA, 2005; pp. 1–743. [Google Scholar] [CrossRef]
- Belkheir, M.; Alami, M.; Mokaddem, A.; Doumi, B.; Boutaous, A. An Investigation on the Effect of Humidity on the Mechanical Properties of Composite Materials Based on Polymethyl Methacrylate Polymer Optical Fibers (POFs). Fibers Polym. 2022, 23, 2897–2906. [Google Scholar] [CrossRef]
- Latif, F.A.; Zailani, N.A.M.; Al Shukaili, Z.S.M.; Zamri, S.F.M.; Kasim, N.A.M.; Rani, M.S.A.; Norrrahim, M.N.F. Review of Poly (Methyl Methacrylate) Based Polymer Electrolytes in Solid-State Supercapacitors. Int. J. Electrochem. Sci. 2022, 17, 22013. [Google Scholar] [CrossRef]
- Yuan, M.; Huang, D.; Zhao, Y. Development of Synthesis and Application of High Molecular Weight Poly(Methyl Methacrylate). Polymers 2022, 14, 2632. [Google Scholar] [CrossRef]
- Ahamad Said, M.N.; Hasbullah, N.A.; Rosdi, M.R.H.; Musa, M.S.; Rusli, A.; Ariffin, A.; Shafiq, M.D. Polymerization and Applications of Poly(Methyl Methacrylate)-Graphene Oxide Nanocomposites: A Review. ACS Omega 2022, 7, 47490–47503. [Google Scholar] [CrossRef]
- Zhu, S.; Tian, Y.; Hamielec, A.E.; Eaton, D.R. Radical Trapping and Termination in Free-Radical Polymerization of Mma. Macromolecules 1990, 23, 1144–1150. [Google Scholar] [CrossRef]
- Kalra, B.; Gross, R.A. Horseradish Peroxidase Mediated Free Radical Polymerization of Methyl Methacrylate. Biomacromolecules 2000, 1, 501–505. [Google Scholar] [CrossRef] [PubMed]
- Christian, P.; Giles, M.R.; Griffiths, R.M.T.; Irvine, D.J.; Major, R.C.; Howdle, S.M. Free Radical Polymerization of Methyl Methacrylate in Supercritical Carbon Dioxide Using a Pseudo-Graft Stabilizer: Effect of Monomer, Initiator, and Stabilizer Concentrations. Macromolecules 2000, 33, 9222–9227. [Google Scholar] [CrossRef]
- Grana, A.L.R.; Maldonado-Textle, H.; Torres-Lubián, J.R.; Thomas, C.S.; de León, R.D.; Olivares-Romero, J.L.; Valencia, L.; Enríquez-Medrano, F.J. Controlled (Co)Polymerization of Methacrylates Using a Novel Symmetrical Trithiocarbonate Raft Agent Bearing Diphenylmethyl Groups. Molecules 2021, 26, 4618. [Google Scholar] [CrossRef]
- Zhu, J.; Zhu, X.; Zhou, D.; Chen, J.; Wang, X. Study on Reversible Addition-Fragmentation Chain Transfer (RAFT) Polymerization of MMA in the Presence of 2-Cyanoprop-2-Yl 1-Dithiophenanthrenate (CPDPA). Eur. Polym. J. 2004, 40, 743–749. [Google Scholar] [CrossRef]
- Wang, J.; Xie, X.; Xue, Z.; Fliedel, C.; Poli, R. Ligand- and Solvent-Free ATRP of MMA with FeBr3 and Inorganic Salts. Polym. Chem. 2020, 11, 1375–1385. [Google Scholar] [CrossRef]
- Zhang, L.; Xu, Q.; Lu, J.; Xia, X.; Wang, L. ATRP of MMA Initiated by 2-Bromomethyl-4,5-Diphenyloxazole at Room Temperature and Study of Fluorescent Property. Eur. Polym. J. 2007, 43, 2718–2724. [Google Scholar] [CrossRef]
- Wei, Y.; Liu, P.; Wang, W.J.; Li, B.G.; Zhu, S. Well-Controlled and Stable Emulsion ATRP of MMA with Low Surfactant Concentration Using Surfactant-Ligand Design as the Copper Capture Agent. Polym. Chem. 2015, 6, 2837–2843. [Google Scholar] [CrossRef]
- Wu, J.; Jiang, X.; Zhang, L.; Cheng, Z.; Zhu, X. Iron-Mediated Homogeneous Icar ATRP of Methyl Methacrylate under Ppm Level Organometallic Catalyst Iron(III) Acetylacetonate. Polymers 2016, 8, 29. [Google Scholar] [CrossRef]
- Zhu, G.; Zhang, L.; Zhang, Z.; Zhu, J.; Tu, Y.; Cheng, Z.; Zhu, X. Iron-Mediated ICAR ATRP of Methyl Methacrylate. Macromolecules 2011, 44, 3233–3239. [Google Scholar] [CrossRef]
- Mohammad Rabea, A.; Zhu, S. Controlled Radical Polymerization at High Conversion: Bulk ICAR ATRP of Methyl Methacrylate. Ind. Eng. Chem. Res. 2014, 53, 3472–3477. [Google Scholar] [CrossRef]
- Ihara, E.; Omura, N.; Itoh, T.; Inoue, K. Anionic Polymerization of Methyl Methacrylate and Tert-Butyl Acrylate Initiated with the YCl3/Lithium Amide/NBuLi Systems. J. Organomet. Chem. 2007, 692, 698–704. [Google Scholar] [CrossRef]
- Antoun, S.; Wang, J.S.; Jérôme, R.; Teyssié, P. Anionic Polymerization of Various Methacrylates Initiated with LiCl-Complexed SBuLi. Polymer 1996, 37, 5755–5759. [Google Scholar] [CrossRef]
- Han, B.Y.; Liang, J.G.; Lu, J.M.; An, F.; Yang, W.T. Anionic Polymerization of Alkyl Methacrylates Initiated by NBuCu(NCy 2)Li. Chin. J. Polym. Sci. 2009, 27, 427–433. [Google Scholar] [CrossRef]
- Kitayama, T.; Kitaura, T. Anionic Polymerization of Methyl Methacrylate with Lithium N-Benzyltrimethylsilylamide. Polym. J. 2003, 35, 539–543. [Google Scholar] [CrossRef][Green Version]
- Kitaura, T.; Kitayama, T. Anionic Polymerization of Methyl Methacrylate by Difunctional Lithium Amide Initiators with Trialkylsilyl Protection. Polym. J. 2013, 45, 1013–1018. [Google Scholar] [CrossRef]
- Kitaura, T.; Kitayama, T. Anionic Polymerization of Methyl Methacrylate with the Aid of Lithium Trimethylsilanolate (Me3SiOLi)—Superior Control of Isotacticity and Molecular Weight. Macromol. Rapid Commun. 2007, 28, 1889–1893. [Google Scholar] [CrossRef]
- Mita, I.; Watabe, Y.; Akatsu, T.; Kambe, H. Anionic Polymerization of Methyl Methacrylate in Tetrahydrofuran. Polym. J. 1973, 4, 271–278. [Google Scholar] [CrossRef][Green Version]
- Zhang, Y.; Ning, Y.; Caporaso, L.; Cavallo, L.; Chen, E.Y.X. Catalyst-Site-Controlled Coordination Polymerization of Polar Vinyl Monomers to Highly Syndiotactic Polymers. J. Am. Chem. Soc. 2010, 132, 2695–2709. [Google Scholar] [CrossRef]
- Sa, Y.; Yang, F.; Wang, Y.; Wolke, J.G.C.; Jansen, J.A. Modifications of Poly(Methyl Methacrylate) Cement for Application in Orthopedic Surgery. In Advances in Experimental Medicine and Biology; Springer: Singapore, 2018; Volume 1078. [Google Scholar]
- Jaeblon, T. Polymethylmethacrylate: Properties and Contemporary Uses in Orthopaedics. J. Am. Acad. Orthop. Surg. 2010, 18, 297–305. [Google Scholar] [CrossRef]
- Refojo, M.F. Current Status of Biomaterials in Ophthalmology. Surv. Ophthalmol. 1982, 26, 257–265. [Google Scholar] [CrossRef]
- Aghamollaei, H.; Pirhadi, S.; Shafiee, S.; Sehri, M.; Goodarzi, V.; Jadidi, K. Application of Polymethylmethacrylate, Acrylic, and Silicone in Ophthalmology. In Materials for Biomedical Engineering: Thermoset and Thermoplastic Polymers; Elsevier: Amsterdam, The Netherlands, 2019. [Google Scholar]
- Becker, L.C.; Bergfeld, W.F.; Belsito, D.V.; Hill, R.A.; Klaassen, C.D.; Liebler, D.C.; Marks, J.G.; Shank, R.C.; Slaga, T.J.; Snyder, P.W.; et al. Final Report of the Cosmetic Ingredient Review Expert Panel Safety Assessment of Polymethyl Methacrylate (PMMA), Methyl Methacrylate Crosspolymer, and Methyl Methacrylate/Glycol Dimethacrylate Crosspolymer. Int. J. Toxicol. 2011, 30, 54S–65S. [Google Scholar] [CrossRef]
- Bettencourt, A.; Almeida, A.J. Poly(Methyl Methacrylate) Particulate Carriers in Drug Delivery. J. Microencapsul. 2012, 29, 353–367. [Google Scholar] [CrossRef]
- Nugen, S.R.; Asiello, P.J.; Connelly, J.T.; Baeumner, A.J. PMMA Biosensor for Nucleic Acids with Integrated Mixer and Electrochemical Detection. Biosens. Bioelectron. 2009, 24, 2428–2433. [Google Scholar] [CrossRef]
- Ratner, B.D. 9.21—Polymeric Implants. In Polymer Science: A Comprehensive Reference; Elsevier: Amsterdam, The Netherlands, 2012; Volume 1–10, pp. 397–411. ISBN 9780080878621. [Google Scholar]
- Díez-Pascual, A.M. PMMA-Based Nanocomposites for Odontology Applications: A State-of-the-Art. Int. J. Mol. Sci. 2022, 23, 10288. [Google Scholar] [CrossRef]
- Zafar, M.S. Prosthodontic Applications of Polymethyl Methacrylate (PMMA): An Update. Polymers 2020, 12, 2299. [Google Scholar] [CrossRef]
- Boger, A.; Bohner, M.; Heini, P.; Verrier, S.; Schneider, E. Properties of an Injectable Low Modulus PMMA Bone Cement for Osteoporotic Bone. J. Biomed. Mater. Res. B Appl. Biomater. 2008, 86, 474–482. [Google Scholar] [CrossRef]
- Arora, M.; Chan, E.K.S.; Gupta, S.; Diwan, A.D. Polymethylmethacrylate Bone Cements and Additives: A Review of the Literature. World J. Orthop. 2013, 4, 67–74. [Google Scholar] [CrossRef]
- Vaishya, R.; Chauhan, M.; Vaish, A. Bone Cement. J. Clin. Orthop. Trauma 2013, 4, 157–163. [Google Scholar] [CrossRef]
- Farrar, D.F.; Rose, J. Rheological Properties of PMMA Bone Cements during Curing. Biomaterials 2001, 22, 3005–3013. [Google Scholar] [CrossRef] [PubMed]
- Bakhtiari, S.S.E.; Bakhsheshi-Rad, H.R.; Karbasi, S.; Tavakoli, M.; Razzaghi, M.; Ismail, A.F.; Ramakrishna, S.; Berto, F. Polymethyl Methacrylate-Based Bone Cements Containing Carbon Nanotubes and Graphene Oxide: An Overview of Physical, Mechanical, and Biological Properties. Polymers 2020, 12, 1469. [Google Scholar] [CrossRef] [PubMed]
- Bistolfi, A.; Ferracini, R.; Albanese, C.; Vernè, E.; Miola, M. PMMA-Based Bone Cements and the Problem of Joint Arthroplasty Infections: Status and New Perspectives. Materials 2019, 12, 4002. [Google Scholar] [CrossRef]
- Topoleski, L.D.T.; Rodriguez-Pinto, R. Bone Cement. Compr. Biomater. 2011, 6, 11–28. [Google Scholar] [CrossRef][Green Version]
- Wang, J.S.; Dunne, N. Bone Cement Fixation: Acrylic Cements. In Joint Replacement Technology; Elsevier: Amsterdam, The Netherlands, 2008; pp. 212–251. [Google Scholar] [CrossRef]
- Ginebra, M.P. Cements as Bone Repair Materials. In Bone Repair Biomaterials; Elsevier: Amsterdam, The Netherlands, 2009; pp. 271–308. [Google Scholar] [CrossRef]
- Paz, E.; Forriol, F.; del Real, J.C.; Dunne, N. Graphene Oxide versus Graphene for Optimisation of PMMA Bone Cement for Orthopaedic Applications. Mater. Sci. Eng. C 2017, 77, 1003–1011. [Google Scholar] [CrossRef]
- Gong, Y.; Zhang, B.; Yan, L. A Preliminary Review of Modified Polymethyl Methacrylate and Calcium-Based Bone Cement for Improving Properties in Osteoporotic Vertebral Compression Fractures. Front. Mater. 2022, 9, 912713. [Google Scholar] [CrossRef]
- Lewis, G. Properties of Acrylic Bone Cement: State of the Art Review. J. Biomed. Mater. Res. 1997, 38, 155–182. [Google Scholar] [CrossRef]
- Whitehouse, M.R.; Atwal, N.S.; Pabbruwe, M.; Blom, A.W.; Bannister, G.C. Osteonecrosis with the Use of Polymethylmethacrylate Cement for Hip Replacement: Thermal-Induced Damage Evidenced in Vivo by Decreased Osteocyte Viability. Eur. Cell Mater. 2014, 27, 50–63. [Google Scholar] [CrossRef]
- Gundapaneni, D.; Goswami, T. Thermal Isotherms in Pmma and Cell Necrosis during Total Hip Arthroplasty. J. Appl. Biomater. Funct. Mater. 2014, 12, 193–202. [Google Scholar] [CrossRef]
- McMahon, S.; Hawdon, G.; Bare, J.; Sim, Y.; Bertollo, N.; Walsh, W.R. Thermal Necrosis and PMMA—A Cause for Concern? Orthop. Proc. 2012, 94, 64. [Google Scholar]
- Meyer, P.R.; Lautenschlager, E.P.; Moore, B.K. On the Setting Properties of Acrylic Bone Cement. Available online: https://journals.lww.com/jbjsjournal/abstract/1973/55010/on_the_setting_properties_of_acrylic_bone_cement.15.aspx (accessed on 14 September 2023).
- Toksvig-Larsen, S.; Franzen, H.; Ryd, L. Cement Interface Temperature in Hip Arthroplasty. Acta Orthop. 1991, 62, 102–105. [Google Scholar] [CrossRef]
- Liu, C.Z.; Green, S.M.; Watkins, N.D.; McCaskie, A.W. On the Particle Size and Molecular Weight Distributions of Clinical Bone Cements. J. Mater. Sci. Lett. 2003, 22, 1147–1150. [Google Scholar] [CrossRef]
- Pascual, B.; Vázquez, B.; Gurruchaga, M.; Goñi, I.; Ginebra, M.P.; Gil, F.J.; Planell, J.A.; Levenfeld, B.; San Román, J. New Aspects of the Effect of Size and Size Distribution on the Setting Parameters and Mechanical Properties of Acrylic Bone Cements. Biomaterials 1996, 17, 509–516. [Google Scholar] [CrossRef] [PubMed]
- García Carrodeguas, R.; Vázquez Lasa, B.; San Román Del Barrio, J. Injectable Acrylic Bone Cements for Vertebroplasty with Improved Properties. J. Biomed. Mater. Res. B Appl. Biomater. 2004, 68, 94–104. [Google Scholar] [CrossRef] [PubMed]
- Rodrigues, D.C.; Gilbert, J.L.; Hasenwinkel, J.M. Two-Solution Bone Cements with Cross-Linked Micro and Nano-Particles for Vertebral Fracture Applications: Effects of Zirconium Dioxide Content on the Material and Setting Properties. J. Biomed. Mater. Res. B Appl. Biomater. 2010, 92, 13–23. [Google Scholar] [CrossRef] [PubMed]
- Lv, Y.; Li, A.; Zhou, F.; Pan, X.; Liang, F.; Qu, X.; Qiu, D.; Yang, Z. A Novel Composite PMMA-Based Bone Cement with Reduced Potential for Thermal Necrosis. ACS Appl. Mater. Interfaces 2015, 7, 11280–11285. [Google Scholar] [CrossRef] [PubMed]
- Ayre, W.N.; Scully, N.; Elford, C.; Evans, B.A.J.; Rowe, W.; Rowlands, J.; Mitha, R.; Malpas, P.; Manti, P.; Holt, C.; et al. Alternative Radiopacifiers for Polymethyl Methacrylate Bone Cements: Silane-Treated Anatase Titanium Dioxide and Yttria-Stabilised Zirconium Dioxide. J. Biomater. Appl. 2021, 35, 1235–1252. [Google Scholar] [CrossRef] [PubMed]
- Wang, Y.; Shen, S.; Hu, T.; Williams, G.R.; Bian, Y.; Feng, B.; Liang, R.; Weng, X. Layered Double Hydroxide Modified Bone Cement Promoting Osseointegration via Multiple Osteogenic Signal Pathways. ACS Nano 2021, 15, 9732–9745. [Google Scholar] [CrossRef]
- Wang, C.; Yu, B.; Fan, Y.; Ormsby, R.W.; McCarthy, H.O.; Dunne, N.; Li, X. Incorporation of Multi-Walled Carbon Nanotubes to PMMA Bone Cement Improves Cytocompatibility and Osseointegration. Mater. Sci. Eng. C 2019, 103, 109823. [Google Scholar] [CrossRef]
- Xu, D.; Song, W.; Zhang, J.; Liu, Y.; Lu, Y.; Zhang, X.; Liu, Q.; Yuan, T.; Liu, R. Osteogenic Effect of Polymethyl Methacrylate Bone Cement with Surface Modification of Lactoferrin. J. Biosci. Bioeng. 2021, 132, 132–139. [Google Scholar] [CrossRef]
- Pahlevanzadeh, F.; Bakhsheshi-Rad, H.R.; Ismail, A.F.; Aziz, M.; Chen, X.B. Development of PMMA-Mon-CNT Bone Cement with Superior Mechanical Properties and Favorable Biological Properties for Use in Bone-Defect Treatment. Mater. Lett. 2019, 240, 9–12. [Google Scholar] [CrossRef]
- Boschetto, F.; Honma, T.; Adachi, T.; Kanamura, N.; Zhu, W.; Yamamoto, T.; Marin, E.; Pezzotti, G. Development and Evaluation of Osteogenic PMMA Bone Cement Composite Incorporating Curcumin for Bone Repairing. Mater. Today Chem. 2023, 27, 101307. [Google Scholar] [CrossRef]
- Wekwejt, M.; Chen, S.; Kaczmarek-Szczepańska, B.; Nadolska, M.; Łukowicz, K.; Pałubicka, A.; Michno, A.; Osyczka, A.M.; Michálek, M.; Zieliński, A. Nanosilver-Loaded PMMA Bone Cement Doped with Different Bioactive Glasses-Evaluation of Cytocompatibility, Antibacterial Activity, and Mechanical Properties. Biomater. Sci. 2021, 9, 3112–3126. [Google Scholar] [CrossRef] [PubMed]
- Zhang, X.; Kang, T.; Liang, P.; Tang, Y.; Quan, C. Biological Activity of an Injectable Biphasic Calcium Phosphate/PMMA Bone Cement for Induced Osteogensis in Rabbit Model. Macromol. Biosci. 2018, 18, 1700331. [Google Scholar] [CrossRef] [PubMed]
- Chen, L.; Tang, Y.; Zhao, K.; Zha, X.; Liu, J.; Bai, H.; Wu, Z. Fabrication of the Antibiotic-Releasing Gelatin/PMMA Bone Cement. Colloids Surfaces B Biointerfaces 2019, 183, 110448. [Google Scholar] [CrossRef] [PubMed]
- Li, C.; Sun, J.; Shi, K.; Long, J.; Li, L.; Lai, Y.; Qin, L. Preparation and Evaluation of Osteogenic Nano-MgO/PMMA Bone Cement for Bone Healing in a Rat Critical Size Calvarial Defect. J. Mater. Chem. B 2020, 8, 4575–4586. [Google Scholar] [CrossRef] [PubMed]
- Sugino, A.; Ohtsuki, C.; Miyazaki, T. In Vivo Response of Bioactive PMMA-Based Bone Cement Modified with Alkoxysilane and Calcium Acetate. J. Biomater. Appl. 2008, 23, 213–228. [Google Scholar] [CrossRef] [PubMed]
- Tan, H.; Guo, S.; Yang, S.; Xu, X.; Tang, T. Physical Characterization and Osteogenic Activity of the Quaternized Chitosan-Loaded PMMA Bone Cement. Acta Biomater. 2012, 8, 2166–2174. [Google Scholar] [CrossRef]
- Udomluck, N.; Koh, W.G.; Lim, D.J.; Park, H. Recent Developments in Nanofiber Fabrication and Modification for Bone Tissue Engineering. Int. J. Mol. Sci. 2020, 21, 99. [Google Scholar] [CrossRef]
- Jin, S.; Xia, X.; Huang, J.; Yuan, C.; Zuo, Y.; Li, Y.; Li, J. Recent Advances in PLGA-Based Biomaterials for Bone Tissue Regeneration. Acta Biomater. 2021, 127, 56–79. [Google Scholar] [CrossRef]
- Ura, D.P.; Karbowniczek, J.E.; Szewczyk, P.K.; Metwally, S.; Kopyściański, M.; Stachewicz, U. Cell Integration with Electrospun PMMA Nanofibers, Microfibers, Ribbons, and Films: A Microscopy Study. Bioengineering 2019, 6, 41. [Google Scholar] [CrossRef] [PubMed]
- Taghiyar, H.; Yadollahi, B.; Kajani, A.A. Controlled Drug Delivery and Cell Adhesion for Bone Tissue Regeneration by Keplerate Polyoxometalate (Mo132)/Metronidazole/PMMA Scaffolds. Sci. Rep. 2022, 12, 14443. [Google Scholar] [CrossRef] [PubMed]
- Xing, Z.C.; Han, S.J.; Shin, Y.S.; Koo, T.H.; Moon, S.; Jeong, Y.; Kang, I.K. Enhanced Osteoblast Responses to Poly(Methyl Methacrylate)/Hydroxyapatite Electrospun Nanocomposites for Bone Tissue Engineering. J. Biomater. Sci. Polym. Ed. 2013, 24, 61–76. [Google Scholar] [CrossRef] [PubMed]
- Loh, Q.L.; Choong, C. Three-Dimensional Scaffolds for Tissue Engineering Applications: Role of Porosity and Pore Size. Tissue Eng. Part B Rev. 2013, 19, 485–502. [Google Scholar] [CrossRef]
- Nikolova, M.P.; Chavali, M.S. Recent Advances in Biomaterials for 3D Scaffolds: A Review. Bioact. Mater. 2019, 4, 271–292. [Google Scholar] [CrossRef] [PubMed]
- Wang, C.; Huang, W.; Zhou, Y.; He, L.; He, Z.; Chen, Z.; He, X.; Tian, S.; Liao, J.; Lu, B.; et al. 3D Printing of Bone Tissue Engineering Scaffolds. Bioact. Mater. 2020, 5, 82–91. [Google Scholar] [CrossRef]
- Chung, J.J.; Im, H.; Kim, S.H.; Park, J.W.; Jung, Y. Toward Biomimetic Scaffolds for Tissue Engineering: 3D Printing Techniques in Regenerative Medicine. Front. Bioeng. Biotechnol. 2020, 8, 586406. [Google Scholar] [CrossRef]
- Matbouei, A.; Fathi, A.; Rabiee, S.M.; Shirzad, M. Layered Manufacturing of a Three-Dimensional Polymethyl Methacrylate (PMMA) Scaffold Used for Bone Regeneration. Mater. Technol. 2019, 34, 167–177. [Google Scholar] [CrossRef]
- Barua, E.; Deoghare, A.B.; Chatterjee, S.; Sapkal, P. Effect of ZnO Reinforcement on the Compressive Properties, in Vitro Bioactivity, Biodegradability and Cytocompatibility of Bone Scaffold Developed from Bovine Bone-Derived HAp and PMMA. Ceram Int. 2019, 45, 20331–20345. [Google Scholar] [CrossRef]
- Chung, J.J.; Yoo, J.; Sum, B.S.T.; Li, S.; Lee, S.; Kim, T.H.; Li, Z.; Stevens, M.M.; Georgiou, T.K.; Jung, Y.; et al. 3D Printed Porous Methacrylate/Silica Hybrid Scaffold for Bone Substitution. Adv. Healthc. Mater. 2021, 10, 2100117. [Google Scholar] [CrossRef] [PubMed]
- Radha, G.; Balakumar, S.; Venkatesan, B.; Vellaichamy, E. A Novel Nano-H—PMMA Hybrid Scaffolds Adopted by Conjugated Thermal Induced Phase Separation (TIPS) and Wet-Chemical Approach: Analysis of Its Mechanical and Biological Properties. Mater. Sci. Eng. C 2017, 75, 221–228. [Google Scholar] [CrossRef]
- Kim, S.; Hwang, Y.; Kashif, M.; Jeong, D.; Kim, G. Evaluation of Bone Regeneration on Polyhydroxyethyl-Polymethyl Methacrylate Membrane in a Rabbit Calvarial Defect Model. In Vivo 2016, 30, 587–591. [Google Scholar] [PubMed]
- Elakkiya, K.; Bargavi, P.; Balakumar, S. 3D Interconnected Porous PMMA Scaffold Integrating with Advanced Nanostructured CaP-Based Biomaterials for Rapid Bone Repair and Regeneration. J. Mech. Behav. Biomed. Mater. 2023, 147, 106106. [Google Scholar] [CrossRef] [PubMed]
Disclaimer/Publisher’s Note: The statements, opinions, and data contained in all publications are solely those of the individual author(s) and contributor(s), not of the MDPI and/or editor(s). MDPI and/or the editor(s) disclaim responsibility for any injury to people or property resulting from any ideas, methods, instructions, or products referred to in the content. |









| Properties | PMMA | Reference |
|---|---|---|
| Type | Synthetic | [32] |
| Color | Colorless | [32,36] |
| Compressive Strength | 85–110 MPa | [32] |
| Tensile Strength | 30–50 MPa | [32] |
| Glass Transition Temperature | 100–130 °C | [26,32,37] |
| Density | 1.20 g/cm3 | [32,36,37] |
| Melting Point | 130 °C | [32,36] |
| Water Absorptivity | 0.3% | [32,36] |
| Moisture Absorption Level | 0.3–0.33% | [32,36] |
| Linear Shrinkage | 0.003–0.0065 cm/cm | [32] |
| Young’s modulus | 2.4–3.3 GPa | [36] |
| Refractive Index | 1.490 | [32,36] |
| Composition | Additives | In Vitro | In Vivo | Reference | |
|---|---|---|---|---|---|
| Liquid phase: MMA | Powder phase: PMMA | PCMc (paraffin) | Cell type: L929 cells Excellent biocompatibility | Animal model: 6-year-old oxen Significantly smaller thermal necrosis zone | [90] |
| Liquid phase: MMA | Powder phase: PMMA | COL-I MgAl-LDH | Cell type: hBMSC Good biocompatibility Excellent osteogenic ability | Animal model: New Zealand white rabbits Promoted osseointegration More new bone growth formation | [92] |
| Liquid phase: MMA DMPT Hydroquinone | Powder phase: PMMA BPO BaSO4 | Carboxyl functionalized MWCNT | Cell type: rBMSC Promoted cell adhesion, proliferation, and osteogenic gene expression | Animal model: Male New Zealand white rabbit Promoted osteointegration Increased bone mineral density and collagen fiber content | [93] |
| Liquid phase: MMA | Powder phase: PMMA | LF Carbodiimide hydrochloride (EDC) | Cell type: rBMSC Promoted cell proliferation, adhesion, and extension Promoted mineralization, ECM secretion, and ALP activity | None | [94] |
| Liquid phase: MMA | Powder phase: PMMA | Monticellite Carbon nanotubes (CNT) | Cell type: MG63 Enhanced cell viability Promoted cell adhesion and extension | None | [95] |
| Liquid phase: MMA DMPT ethylene glycol dimethacrylate | Powder phase: PMMA Copolymer of methacrylate BPO | Curcumin | Cell type: KUSA-A1 cells Promoted cell adhesion Increased ECM secretion | None | [96] |
| Liquid phase: MMA Dimethyltryptamine (DMT) | Powder phase: PMMA BPO BaSO4 | HAp β-tricalcium phosphate (β-TCP) | Cell type: rBMSC Promoted adhesion, differentiation, and proliferation | Animal model: New Zealand rabbit Promoted more new bone growth | [98] |
| Liquid phase: MMA DMPT Hydroquinone | Powder phase: PMMA BaSO4 BPO | Bioglass AgNP | Excellent antibacterial activity against S. aureus | None | [97] |
| Liquid Phase: MMA DMPT Hydroquinone | Powder phase: PMMA | Gelatin Gentamycin sulfate | Cell type: rBMSC Promoted cell attachment, proliferation, and differentiation Bacterial species: S. aureus and E. coli | None | [99] |
| Liquid phase: MMA | Powder phase: PMMA | Nano MgO particle | Cell type: MC3T3-E1 cells Excellent biocompatibility Formation of more calcium nodules High expression of osteogenic markers | Animal model: 6-week-old SD rats More new bone growth Bone mineral density was 50% higher than that of PMMA bone cement | [100] |
| Liquid phase: MMA γ-methacryloxypropyltrimethoxysilane (MPS) DMPT | Powder phase: PMMA BaSO4 BPO | Calcium acetate | None | Animal model: Male Japanese white rats After 4 weeks, osteoconduction was observed at the modified bone cement | [101] |
| Liquid phase: MMA | Powder phase: PMMA | Chitosan or hydroxypropyl trimethyl ammonium chloride chitosan, (HACC) powder Gentamycin | Cell type: hMSCs Good Biocompatibility High ALP activity Higher expression of osteogenic markers like Collagen-1, osteopontin, osteocalcin, and ALP | None | [102] |
| Components | Technique | In Vitro | In Vivo | Reference |
|---|---|---|---|---|
| PMMA | Electrospinning and spin coating | Cell type: MG63 cell lines Promoted cell attachment | None | [105] |
| Mo132/MTN/PMMA | Electrospinning | Cell type: MG63 cell lines Promoted cell adhesion on the surface | None | [106] |
| PMMA/HAp | Electrospinning | Cell type: MC3T3-E1 Promoted cell adhesion and proliferation Increased ALP activity | None | [107] |
| Material | Method of Fabrication | Cellular Assay | In Vivo Experiment | Reference |
|---|---|---|---|---|
| PMMA with chitosan/β-TCP coating | CO2 laser drilling technique | Cell type: SaOS-2 cells Significantly higher cell proliferation rate | None | [28] |
| PMMA with chitosan/bioglass composite coating | Layer cutting by CO2 laser | Cell type: SaOS-2 cells High cell proliferation rate | None | [112] |
| Star polymer poly (methyl methacrylate-co-3 (trimethoxysilyl)propyl methacrylate) and silica | 3D-printing | Cell type: MC3T3-E1 Good cell attachment | Animal model: SD rats Promoted new bone growth formation after 16 weeks | [114] |
| PMMA-nHAp | Conjugated TIPS and wet-chemical route | Cell type: SaOS-2 cells High cell proliferation rate | None | [115] |
| Polyhydroxyethylmethacrylate/PMMA | Chemical synthesis | None | Animal model: New Zealand white rabbit Promoted more new bone growth after 8 weeks. | [116] |
| PMMA-Calcium Phosphate | Thermal-induced phase separation method (TIPS) | Cell type: MG63 cells Excellent cytocompatibility and hemocompatibility | None | [117] |
Disclaimer/Publisher’s Note: The statements, opinions and data contained in all publications are solely those of the individual author(s) and contributor(s) and not of MDPI and/or the editor(s). MDPI and/or the editor(s) disclaim responsibility for any injury to people or property resulting from any ideas, methods, instructions or products referred to in the content. |
© 2024 by the authors. Licensee MDPI, Basel, Switzerland. This article is an open access article distributed under the terms and conditions of the Creative Commons Attribution (CC BY) license (https://creativecommons.org/licenses/by/4.0/).
Share and Cite
Ramanathan, S.; Lin, Y.-C.; Thirumurugan, S.; Hu, C.-C.; Duann, Y.-F.; Chung, R.-J. Poly(methyl methacrylate) in Orthopedics: Strategies, Challenges, and Prospects in Bone Tissue Engineering. Polymers 2024, 16, 367. https://doi.org/10.3390/polym16030367
Ramanathan S, Lin Y-C, Thirumurugan S, Hu C-C, Duann Y-F, Chung R-J. Poly(methyl methacrylate) in Orthopedics: Strategies, Challenges, and Prospects in Bone Tissue Engineering. Polymers. 2024; 16(3):367. https://doi.org/10.3390/polym16030367
Chicago/Turabian StyleRamanathan, Susaritha, Yu-Chien Lin, Senthilkumar Thirumurugan, Chih-Chien Hu, Yeh-Fang Duann, and Ren-Jei Chung. 2024. "Poly(methyl methacrylate) in Orthopedics: Strategies, Challenges, and Prospects in Bone Tissue Engineering" Polymers 16, no. 3: 367. https://doi.org/10.3390/polym16030367
APA StyleRamanathan, S., Lin, Y.-C., Thirumurugan, S., Hu, C.-C., Duann, Y.-F., & Chung, R.-J. (2024). Poly(methyl methacrylate) in Orthopedics: Strategies, Challenges, and Prospects in Bone Tissue Engineering. Polymers, 16(3), 367. https://doi.org/10.3390/polym16030367

