High-Performance Polymer Blends: Manufacturing of Polyetherimide (PEI)–Polycarbonate (PC)-Based Filaments for 3D Printing
Abstract
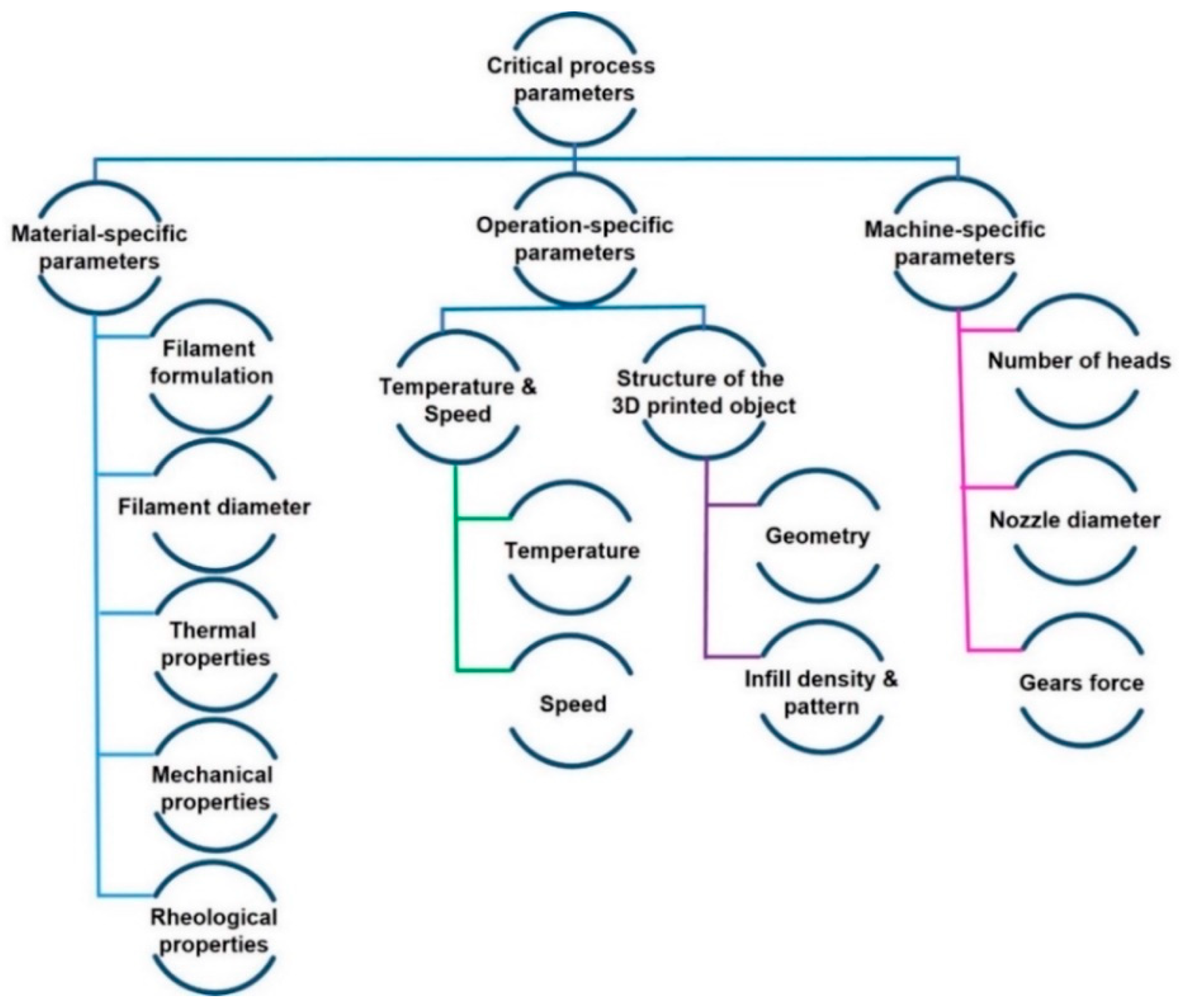
1. Introduction
2. Materials and Methods
2.1. Materials
2.2. Methods
2.3. Filament Fabrication
2.4. Three-Dimensional Printing of Materials
2.5. Characterizations
2.5.1. Thermal Study
2.5.2. Rheological Analysis
2.5.3. Mechanical Testing
2.5.4. Morphological Analysis
2.5.5. Fourier Transform Infrared (FTIR) Analysis
3. Results
3.1. Thermal Properties
3.2. Rheological Properties
3.3. Mechanical Properties
3.4. Three-Dimensional Printing Optimization
- Nozzle Temperature: The mean S/N ratio decreased as the nozzle temperature increased from 340 °C to 360 °C. The highest mean S/N ratio (6.01) was observed at 340 °C, indicating this is the optimal level for maximizing storage modulus.
- Bed Temperature: The S/N ratio exhibited a parabolic trend, with the highest mean S/N ratio (5.62) at 190 °C. This indicates that 190 °C is likely to be the optimal bed temperature.
- Chamber Temperature: The mean S/N ratio peaked at 120 °C (5.56), followed by a decline at 130 °C. Therefore, 120 °C is the optimal chamber temperature.
3.5. Thermo-Mechanical Properties
3.6. Morphological Properties
3.7. Strucutral Properties
4. Conclusions
Supplementary Materials
Author Contributions
Funding
Institutional Review Board Statement
Data Availability Statement
Acknowledgments
Conflicts of Interest
References
- Brenken, B.; Barocio, E.; Favaloro, A.; Kunc, V.; Pipes, R.B. Fused filament fabrication of fiber-reinforced polymers: A review. Addit. Manuf. 2018, 21, 1–16. [Google Scholar] [CrossRef]
- Klippstein, H.; Diaz De Cerio Sanchez, A.; Hassanin, H.; Zweiri, Y.; Seneviratne, L. Fused Deposition Modeling for Unmanned Aerial Vehicles (UAVs): A Review. Adv. Eng. Mater. 2018, 20, 1700552. [Google Scholar] [CrossRef]
- Vakharia, V.S.; Leonard, H.; Singh, M.; Halbig, M.C. Multi-Material Additive Manufacturing of High Temperature Polyetherimide (PEI)-Based Polymer Systems for Lightweight Aerospace Applications. Polymers 2023, 15, 561. [Google Scholar] [CrossRef] [PubMed]
- Lee, J.; Lee, H.; Cheon, K.H.; Park, C.; Jang, T.S.; Kim, H.E.; Jung, H.D. Fabrication of poly(lactic acid)/Ti composite scaffolds with enhanced mechanical properties and biocompatibility via fused filament fabrication (FFF)-based 3D printing. Addit. Manuf. 2019, 30, 100883. [Google Scholar] [CrossRef]
- Ravi, P.; Shiakolas, P.S.; Welch, T.R. Poly-L-lactic acid: Pellets to fiber to fused filament fabricated scaffolds, and scaffold weight loss study. Addit. Manuf. 2017, 16, 167–176. [Google Scholar] [CrossRef]
- Tang, T.O.; Holmes, S.; Boyd, B.J.; Simon, G.P. Extrusion and 3D printing of novel lipid-polymer blends for oral drug applications. Biomater. Adv. 2022, 137, 212818. [Google Scholar] [CrossRef]
- Panda, B.; Paul, S.C.; Hui, L.J.; Tay, Y.W.D.; Tan, M.J. Additive manufacturing of geopolymer for sustainable built environment. J. Clean. Prod. 2017, 167, 281–288. [Google Scholar] [CrossRef]
- Aslanzadeh, S.; Saghlatoon, H.; Honari, M.M.; Mirzavand, R.; Montemagno, C.; Mousavi, P. Investigation on electrical and mechanical properties of 3D printed nylon 6 for RF/microwave electronics applications. Addit. Manuf. 2018, 21, 69–75. [Google Scholar] [CrossRef]
- Daminabo, S.C.; Goel, S.; Grammatikos, S.A.; Nezhad, H.Y.; Thakur, V.K. Fused deposition modeling-based additive manufacturing (3D printing): Techniques for polymer material systems. Mater. Today Chem. 2020, 16, 100248. [Google Scholar] [CrossRef]
- ISO/ASTM 52900:2021; Additive manufacturing—General principles—Fundamentals and vocabulary Published (Edition 2). International Organization for Standardization: Geneva, Switzerland, 2021.
- Gao, X.; Qi, S.; Kuang, X.; Su, Y.; Li, J.; Wang, D. Fused filament fabrication of polymer materials: A review of interlayer bond. Addit. Manuf. 2021, 37, 101658. [Google Scholar] [CrossRef]
- Wu, H.; Fahy, W.; Kim, S.; Kim, H.; Zhao, N.; Pilato, L.; Kafi, A.; Bateman, S.; Koo, J. Recent developments in polymers/polymer nanocomposites for additive manufacturing. Prog. Mater. Sci. 2020, 111, 100638. [Google Scholar] [CrossRef]
- Fico, D.; Rizzo, D.; Casciaro, R.; Corcione, C.E. A Review of Polymer-Based Materials for Fused Filament Fabrication (FFF): Focus on Sustainability and Recycled Materials. Polymers 2022, 14, 465. [Google Scholar] [CrossRef] [PubMed]
- Przekop, R.E.; Kujawa, M.; Pawlak, W.; Dobrosielska, M.; Sztorch, B.; Wieleba, W. Graphite Modified Polylactide (PLA) for 3D Printed (FDM/FFF) Sliding Elements. Polymers 2020, 12, 1250. [Google Scholar] [CrossRef] [PubMed]
- Blok, L.G.; Longana, M.L.; Yu, H.; Woods, B.K.S. An investigation into 3D printing of fibre reinforced thermoplastic composites. Addit. Manuf. 2018, 22, 176–186. [Google Scholar] [CrossRef]
- Maurel, A.; Armand, M.; Grugeon, S.; Fleutot, B.; Davoisne, C.; Tortajada, H.; Courty, M.; Panier, S.; Dupont, L. Poly (Ethylene Oxide)-LiTFSI Solid Polymer Electrolyte Filaments for Fused Deposition Modeling Three-Dimensional Printing. J. Electrochem. Soc. 2020, 167, 070536. [Google Scholar] [CrossRef]
- Bakradze, G.; Arājs, E.; Gaidukovs, S.; Thakur, V.K. On the Heuristic Procedure to Determine Processing Parameters in Additive Manufacturing Based on Materials Extrusion. Polymers 2020, 12, 3009. [Google Scholar] [CrossRef]
- Zhang, J.W.; Peng, A.H. Process-Parameter Optimization for Fused Deposition Modeling Based on Taguchi Method. Adv. Mater. Res. 2012, 538, 444–447. [Google Scholar] [CrossRef]
- Popescu, D.; Zapciu, A.; Amza, C.; Baciu, F.; Marinescu, R. FDM process parameters influence over the mechanical properties of polymer specimens: A review. Polym. Test. 2018, 69, 157–166. [Google Scholar] [CrossRef]
- Chacón, J.M.; Caminero, M.A.; García-Plaza, E.; Núñez, P.J. Additive manufacturing of PLA structures using fused deposition modelling: Effect of process parameters on mechanical properties and their optimal selection. Mater. Des. 2017, 124, 143–157. [Google Scholar] [CrossRef]
- Parulski, C.; Jennotte, O.; Lechanteur, A.; Evrard, B. Challenges of fused deposition modeling 3D printing in pharmaceutical applications: Where are we now? Adv. Drug Deliv. Rev. 2021, 175, 113810. [Google Scholar] [CrossRef]
- Turner, B.N.; Gold, S.A. A review of melt extrusion additive manufacturing processes: II. Materials, dimensional accuracy, and surface roughness. Rapid Prototyp. J. 2015, 21, 250–261. [Google Scholar] [CrossRef]
- Xia, H.; Lu, J.; Tryggvason, G. A numerical study of the effect of viscoelastic stresses in fused filament fabrication. Comput. Methods Appl. Mech. Eng. 2019, 346, 242–259. [Google Scholar] [CrossRef]
- Fallon, J.J.; McKnight, S.H.; Bortner, M.J. Bortner MJ. Highly loaded fiber filled polymers for material extrusion: A review of current understanding. Addit. Manuf. 2019, 30, 100810. [Google Scholar]
- Levenhagen, N.P.; Dadmun, M.D. Improving Interlayer Adhesion in 3D Printing with Surface Segregating Additives: Improving the Isotropy of Acrylonitrile-Butadiene-Styrene Parts. ACS Appl. Polym. Mater. 2019, 1, 876–884. [Google Scholar] [CrossRef]
- Venkataraman, N.; Rangarajan, S.; Matthewson, M.; Harper, B.; Safari, A.; Danforth, S.; Wu, G.; Langrana, N.; Guceri, S.; Yardimci, A. Feedstock material property—Process relationships in fused deposition of ceramics (FDC). Rapid Prototyp. J. 2000, 6, 244–253. [Google Scholar] [CrossRef]
- Rafizadeh, M.; Morshedian, J.; Ghasemi, E.; Bolouri, A. Experimental relationship for impact strength of PC/ABS blend based on the Taguchi method. Iran. Polym. J. 2005, 14, 881–889. [Google Scholar]
- Abzan, M.S.; Mirzaee, R.; Ahmadi, S. The correlation between morphological variations and Thermo-mechanical properties of the PA6/PC/PP ternary blends: An established boundary between structures. Polym. Test. 2021, 93, 106930. [Google Scholar] [CrossRef]
- Glaskova-Kuzmina, T.; Dejus, D.; Jātnieks, J.; Vīndedze, E.; Bute, I.; Sevcenko, J.; Aniskevich, A.; Stankevich, S.; Boobani, B. The Tensile, Thermal and Flame-Retardant Properties of Polyetherimide and Polyetherketoneketone Processed via Fused Filament Fabrication. Polymers 2024, 16, 336. [Google Scholar] [CrossRef]
- Wang, X.; Travis, C.; Sorna, M.T.; Arola, D. Durability of Ultem 9085 in Marine Environments: A Consideration in Fused Filament Fabrication of Structural Components. Polymers 2024, 16, 350. [Google Scholar] [CrossRef]
- Liu, H.; Chen, S.; Li, C.; Chen, X.; Li, J.; Chen, P.; Xie, F.; Jian, H.; Huang, X.; Liu, L. Preparation and Characterization of Polycarbonate-Based Blend System with Favorable Mechanical Properties and 3D Printing Performance. Polymers 2023, 15, 4066. [Google Scholar] [CrossRef]
- Blanco, I.; Rapisarda, M.; Portuesi, S.; Ognibene, G.; Cicala, G. Thermal Behavior of PEI/PETG blends for the application in Fused Deposition Modelling (FDM). AIP Conf. Proc. 2018, 1981, 020181. [Google Scholar]
- El Magri, A.; El Mabrouk, K.; Vaudreuil, S. Preparation and characterization of poly(ether ether ketone)/poly(ether imide) [PEEK/PEI] blends for fused filament fabrication. J. Mater. Sci. 2021, 56, 14348–14367. [Google Scholar] [CrossRef]
- Wang, Z.; Yin, X.; Wang, L. An experimental investigation on the tensile properties of PEEK-PEI sandwich structures prepared via fused filament fabrication. High Perform. Polym. 2023, 35, 276–294. [Google Scholar] [CrossRef]
- Diouf-Lewis, A.; Farahani, R.D.; Iervolino, F.; Pierre, J.; Abderrafai, Y.; Lévesque, M.; Piccirelli, N.; Therriault, D. Design and characterization of carbon fiber-reinforced PEEK/PEI blends for Fused Filament Fabrication additive manufacturing. Mater. Today Commun. 2022, 31, 103445. [Google Scholar] [CrossRef]
- Blanco, I.; Cicala, G.; Ognibene, G.; Rapisarda, M.; Recca, A. Thermal properties of polyetherimide/polycarbonate blends for advanced applications. Polym. Degrad. Stab. 2018, 154, 234–238. [Google Scholar] [CrossRef]
- Cicala, G.; Ognibene, G.; Portuesi, S.; Blanco, I.; Rapisarda, M.; Pergolizzi, E.; Recca, G. Comparison of Ultem 9085 Used in Fused Deposition Modelling (FDM) with Polytherimide Blends. Materials 2018, 11, 285. [Google Scholar] [CrossRef]
- ASTM D7191-18; Standard Test Method for Determination of Moisture in Plastics by Relative Humidity Sensor. ASTM International: West Conshohocken, PE, USA, 2024.
- French, D.M. Slope of the Flory-Huggin Interaction Parameter-Polymer Concentration Curve. J. Polym. Sci. Polym. Lett. 1988, 26, 469–472. [Google Scholar] [CrossRef]
- ASTM D638-14; Standard Test Method for Tensile Properties of Plastics. ASTM International: West Conshohocken, PE, USA, 2022.
- Wu, H.; Sulkis, M.; Driver, J.; Saade-Castillo, A.; Thompson, A.; Koo, J.H. Multi-functional ULTEM™1010 composite filaments for additive manufacturing using Fused Filament Fabrication (FFF). Addit. Manuf. 2018, 24, 298–306. [Google Scholar] [CrossRef]
- Vankrevelen, D.W. Some Basic Aspects of Flame Resistance of Polymeric Materials. Polymer. 1975, 16, 615–620. [Google Scholar] [CrossRef]
- Sola, A. Materials Requirements in Fused Filament Fabrication: A Framework for the Design of Next-Generation 3D Printable Thermoplastics and Composites. Macromol. Mater. Eng. 2022, 307, 2200197. [Google Scholar] [CrossRef]
- Chun, Y.S.; Lee, H.S.; Kim, W.N.; Oh, T.S. Thermal properties and morphology of blends of poly(ether imide) and polycarbonate. Polym. Eng. Sci. 1996, 36, 2694–2702. [Google Scholar] [CrossRef]
- Duty, C.; Ajinjeru, C.; Kishore, V.; Compton, B.; Hmeidat, N.; Chen, X.; Liu, P.; Hassen, A.A.; Lindahl, J.; Kunc, V. What makes a material printable? A viscoelastic model for extrusion-based 3D printing of polymers. J. Manuf. Process. 2018, 35, 526–537. [Google Scholar] [CrossRef]
- Gibson, M.A.; Mykulowycz, N.M.; Shim, J.; Fontana, R.; Schmitt, P.; Roberts, A.; Ketkaew, J.; Shao, L.; Chen, W.; Bordeenithikasem, P.; et al. 3D printing metals like thermoplastics: Fused filament fabrication of metallic glasses. Mater. Today 2018, 21, 697–702. [Google Scholar] [CrossRef]
- Ivan’kova, E.M.; Vaganov, G.V.; Popova, E.N.; Elokhovskiy, V.Y.; Kasatkin, I.A. Structure-Property Relationship of Polyetherimide Fibers Filled with Carbon Nanoparticles. ACS Omega 2020, 5, 10680–10686. [Google Scholar] [CrossRef]
- Liu, F.; Huang, K.; Yoo, C.-J.; Okonkwo, C.; Tao, D.-J.; Jones, C.W.; Dai, S. Facilely synthesized meso-macroporous polymer as support of poly (ethyleneimine) for highly efficient and selective capture of CO. Chem. Eng. J. 2017, 314, 466–476. [Google Scholar] [CrossRef]
- Chen, H.L.; You, J.W.; Porter, R.S. Intermolecular interaction and conformation in poly(ether ether ketone)/poly(ether imide) blends—An infrared spectroscopic investigation. J. Polym. Res. 1996, 3, 151–158. [Google Scholar] [CrossRef]











| Code of Materials | PEI (wt%) | PC (wt%) | Compatibilizer (wt%) |
|---|---|---|---|
| Neat PEI | 100 | 0 | 0 |
| PEI: PC (90:10) | 90 | 10 | 0 |
| PEI: PC (70:30) | 70 | 30 | 0 |
| PEI: PC (50:50) | 50 | 50 | 0 |
| PEI: PC (10:90) | 10 | 90 | 0 |
| PEI: PC (70:30) X1 | 70 | 30 | 1 |
| Neat PC | 0 | 100 | 0 |
| DOEs | Nozzle Temperature (°C) | Bed Temperature (°C) | Chamber Temperature (°C) |
|---|---|---|---|
| DOE1 | 340 | 180 | 100 |
| DOE2 | 340 | 180 | 120 |
| DOE3 | 340 | 180 | 130 |
| DOE4 | 350 | 190 | 120 |
| DOE5 | 350 | 190 | 130 |
| DOE6 | 350 | 190 | 130 |
| DOE7 | 360 | 200 | 100 |
| DOE8 | 360 | 200 | 120 |
| DOE9 | 360 | 200 | 130 |
| Code of Materials | Tg1 (°C) | Tg2 (°C) |
|---|---|---|
| PC | PEI | |
| Neat PEI | --- | 212.0 |
| PEI: PC (90:10) | --- | 211.4 |
| PEI: PC (70:30) | 144.5 | 211.9 |
| PEI: PC (50:50) | 145.4 | 220.8 |
| PEI: PC (10:90) | 145.1 | 220.8 |
| PEI: PC (70:30) X1 | 148.5 | 217.6 |
| ULTEM9085 | 139.9 | 180.4 |
Disclaimer/Publisher’s Note: The statements, opinions and data contained in all publications are solely those of the individual author(s) and contributor(s) and not of MDPI and/or the editor(s). MDPI and/or the editor(s) disclaim responsibility for any injury to people or property resulting from any ideas, methods, instructions or products referred to in the content. |
© 2024 by the authors. Licensee MDPI, Basel, Switzerland. This article is an open access article distributed under the terms and conditions of the Creative Commons Attribution (CC BY) license (https://creativecommons.org/licenses/by/4.0/).
Share and Cite
Singh, S.; Hubert, P. High-Performance Polymer Blends: Manufacturing of Polyetherimide (PEI)–Polycarbonate (PC)-Based Filaments for 3D Printing. Polymers 2024, 16, 3384. https://doi.org/10.3390/polym16233384
Singh S, Hubert P. High-Performance Polymer Blends: Manufacturing of Polyetherimide (PEI)–Polycarbonate (PC)-Based Filaments for 3D Printing. Polymers. 2024; 16(23):3384. https://doi.org/10.3390/polym16233384
Chicago/Turabian StyleSingh, Shikha, and Pascal Hubert. 2024. "High-Performance Polymer Blends: Manufacturing of Polyetherimide (PEI)–Polycarbonate (PC)-Based Filaments for 3D Printing" Polymers 16, no. 23: 3384. https://doi.org/10.3390/polym16233384
APA StyleSingh, S., & Hubert, P. (2024). High-Performance Polymer Blends: Manufacturing of Polyetherimide (PEI)–Polycarbonate (PC)-Based Filaments for 3D Printing. Polymers, 16(23), 3384. https://doi.org/10.3390/polym16233384

