In Situ Formation of Compound Eye-like SAN-OSB Composite Microspheres by Melt-Blending Method: Enhancing Multiple-Scattering Effect
Abstract
1. Introduction
2. Materials and Methods
2.1. Materials and Preparation
2.2. Characterization Technique
3. Results
3.1. The Preparation of “Small Eyes” (OSB Microspheres) and the Construction of “Compound Eye-like” Composite Microspheres
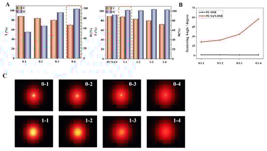
3.2. The Impact of Compound Eye-like San-Osb Composite Microspheres on PC Performance
3.3. Light-Diffusing Enhancement Mechanism of Compound Eye-like Composite Microspheres
4. Discussion
Supplementary Materials
Author Contributions
Funding
Data Availability Statement
Conflicts of Interest
References
- Sekiguchi, Y.; Tsumura, A.K.M. Design method for a thin uniform direct backlight using a diffuser plate with a pattern on the surface and optical films. Appl. Optics 2015, 54, 482–491. [Google Scholar] [CrossRef]
- Gao, Y.; Luo, Z.; Zhu, R.; Hong, Q.; Wu, S.-T.; Li, M.-C.; Lee, S.-L.; Tsai, W.-C. A High Performance Single-Domain LCD With Wide Luminance Distribution. J. Display Technol. 2015, 11, 315–324. [Google Scholar] [CrossRef]
- Chen, C.W.; Chen, C.Y.; Lin, C.L. Preparation of monodisperse poly(methyl methacrylate) microspheres: Effect of reaction parameters on particle formation, and optical performances of its diffusive agent application. Polym. Res. 2011, 18, 587–594. [Google Scholar] [CrossRef]
- Ouyang, X.; Lei, S.; Liu, X.F.; Chen, D.; Tang, J. Preparation of refractive-index-controlled silicone microspheres and their application in polycarbonate light diffusing materials. Polym.-Plast. Tech. Mat. 2019, 58, 1766–1780. [Google Scholar] [CrossRef]
- Jia, Q.B.; Chen, W.; Huang, Z.H. Study on the Dispersing Agent Selection in the Diffusion Plate. Contemp. Chem. Ind. 2018, 47, 1402–1404+1415. [Google Scholar]
- Stollberg, K.; Brückner, A.; Duparré, J.; Dannberg, P.; Bräuer, A.; Tünnermann, A. The gabor superlens as an alternative wafer-level camera approach inspired by superposition compound eyes of nocturnal insects. Opt. Express 2009, 17, 15747–15759. [Google Scholar] [CrossRef]
- Kirschfeld, K. The absolute sensitivity of lens and compound eyes. Z. Nat. Forsch. C 1974, 29, 592–596. [Google Scholar] [CrossRef]
- Peng, L.F.; Zhang, C.P.; Wu, H.; Yi, P.; Lai, X.; Ni, J. Continuous Fabrication of Multiscale Compound Eyes Arrays with Antireflection and Hydrophobic Properties. IEEE Trans Nanotechnol. 2016, 15, 971–976. [Google Scholar] [CrossRef]
- Wang, W.J.; Li, J.; Li, R.H. Fabrication of Hierarchical Micro/Nano Compound Eyes. ACS Appl. Mater. Interfaces 2019, 11, 34507–34516. [Google Scholar] [CrossRef]
- Ko, D.H.; Tumbleston, J.R.; Henderson, K.J.; Euliss, L.E.; DeSimone, J.M.; Lopez, R.; Samulski, E.T. Biomimetic Microlens Array with Antireflective “Moth-Eye” Surface. Soft Matter. 2011, 7, 6404–6407. [Google Scholar] [CrossRef]
- Janthong, B.; Moriya, Y.; Hongsingthong, A.; Sichanugrist, P.; Konagai, M. Management of light-trapping effect for a-Si: H/µc-Si: H tandem solar cells using novel substrates, based on MOCVD ZnO and etched white glass. Sol. Energy Mater. Sol. Cells 2013, 119, 209. [Google Scholar] [CrossRef]
- Ko, Y.H.; Yu, J.S. Highly transparent sapphire micro-grating structures with large diffuse light scattering. Opt. Express 2011, 19, 15574. [Google Scholar] [CrossRef]
- Leem, J.W.; Kim, M.S.; Yu, J.S. Broadband highly transparent sapphires with biomimetic antireflective compound submicrometer structures for optical and optoelectronic applications. Opt. Soc. Am. B 2013, 30, 1665. [Google Scholar] [CrossRef]
- Chen, Y.P.; Lee, C.H.; Wang, L.A. Fabrication and characterization of multi-scale microlens arrays with anti-reflection and diffusion properties. Nanotechnology 2011, 22, 215303. [Google Scholar] [CrossRef]
- Suthabanditpong, W.; Takai, C.; Fuji, M.; Buntem, R. Improved optical properties of silica/UV-cured polymer composite films made of hollow silica nanoparticles with a hierarchical structure for light diffuser film applications. Phys. Chem. Chem. Phys. 2016, 18, 1629. [Google Scholar] [CrossRef]
- Suthabanditpong, W.; Tani, M.; Takai, C.; Fuji, M.; Buntem, R.; Shirai, T. Facile fabrication of light diffuser films based on hollow silica nanoparticles as fillers. Adv. Powder Technol. 2016, 27, 454–460. [Google Scholar] [CrossRef]
- Guo, S.; Zhou, S.X.; Li, H.J.; You, B. Light diffusing films fabricated by strawberry-like PMMA/SiO2 composite microspheres for LED application. J. Colloid Interf. Sci. 2015, 448, 123–129. [Google Scholar] [CrossRef]
- Wang, H.T.; Fu, Z.; Zhao, X.W.; Li, Y.; Li, J. Reactive Nanoparticles Compatibilized Immiscible Polymer Blends: Synthesis of Reactive SiO2 with Long Poly(methyl methacrylate) Chains and the in Situ Formation of Janus SiO2 Nanoparticles Anchored Exclusively at the Interface. ACS Appl. Mater. Inter. 2017, 9. [Google Scholar] [CrossRef]
- Zhang, X.; Wada, T.; Chammingkwan, P.; Thakur, A.; Taniike, T. Cooperative influences of nanoparticle localization and phase coarsening on thermal conductivity of polypropylene/polyolefin elastomer blends. Compos Part. A-Appl. Sci. Manuf. 2019, 126, 105602. [Google Scholar] [CrossRef]
- Mallette, J.G.; Marquez, A.; Manero, O.; Castro-Rodriguez, R. Carbon black filled PET/PMMA blends: Electrical and morphological studies. Polym. Eng. Sci. 2000, 40, 2272–2278. [Google Scholar] [CrossRef]
- Ding, Y.T.; Zhou, Q.; Li, X.W.; Xiong, X.; Guo, S. PC light-scattering material containing “pomegranate-like” SAN-SiO2 microspheres with excellent effective scattering range based the large-screen display. Compos. Sci. Technol. 2021, 201, 108532. [Google Scholar] [CrossRef]
- Dong, X.M.; Xiong, Y.; Chen, G.S.; Guo, S. Effect of the morphology on the anisotropic light scattering of polycarbonate (PC)/poly(styrene-co-acrylonitrile) (SAN) (70/30) blend. Appl. Optics 2015, 54, 608–614. [Google Scholar] [CrossRef]
- Liu, X.; Dong, X.M.; Xiong, Y.; Yi, P.; Ren, Y.; Guo, S. Light scattering materials with tunable optical properties by controlling refractive index of the dispersed phase. J. Appl. Polym. Sci. 2016, 133. [Google Scholar] [CrossRef]
- Nanomeasure, version 1.2; Department of Chemitry, Fudan University: Shanghai, China, 2009.
- GB/T 2410-2008; Determination of the Luminous Transmittance and Haze of Transparent Plastics. China Standard Press: Beijing, China, 2008.
- Origin, version 9.0; OriginLab Co.: Northampton, MA, USA, 2013.
- GB/T1040-1992; Plastics-Determination of Tensile Properties. China Standard Press: Beijing, China, 1992.
- GB/T1043.1-2008; Plastics-Determination of Charpy Impact Properties. China Standard Press: Beijing, China, 2008.
- Shabani, A.; Babaei, A.; Zanjanijam, A.; Ramezani, M.; Abdolrasouli, M.H. Investigating the mechanical, morphological, and thermal behavior of PA-6/SAN/MWCNT blends: Application of Taguchi experimental design. Polym. Compos. 2019, 40, 4753–4762. [Google Scholar] [CrossRef]
- Dong, X.M.; Xiong, Y.; Ren, Y.K.; Juan, X. Preparation and Properties of High Scattering Polycarbonate (PC) Composites. Acta Polym. Sin. 2013, 241–247. [Google Scholar]
- Hu, J.G.; Zhou, Y.M. The properties of nano(ZnO-CeO2)@polysiloxane core–shell microspheres and their application for fabricating optical diffusers. Appl. Surf. Sci. 2016, 365, 166–170. [Google Scholar] [CrossRef]
- Hu, J.G.; Zhou, Y.M.; Zhang, T. The novel optical diffusers based on the fillers of boehmite hollow microspheres. Mater. Lett. 2014, 136, 114–117. [Google Scholar] [CrossRef]
- Hu, J.G.; Zhou, Y.M.; Sheng, X.L. Hydrothermal synthesis of ZnO@polysiloxane microspheres and their application in preparing optical diffusers. RSC Adv. 2015, 5, 17064–17069. [Google Scholar] [CrossRef]
- Zhong, X.; Hu, S.C.; Wang, Y.J.; Zhou, Y. In situ hydrothermal synthesis of polysiloxane@3D flower-like hollow Mgsingle bondAl LDH microspheres with superior light diffusing properties for optical diffusers. Appl. Clay Sci. 2019, 171, 92–99. [Google Scholar] [CrossRef]
- Ding, Y.T.; Li, X.W.; Zhao, Z.R.; Xiong, Y.; Guo, S. In-situ fabrication of a novel anisotropic PC-matrix light-scattering materials containing spindle-shaped core-shell particles. Sci. Rep. 2019, 9, 8665. [Google Scholar] [CrossRef]
- Venkatesh, P.; Prasad, C.R. The Scattering of Light and Other Electromagnetic-Radiation. Appl. Optics 1983, 22, 645. [Google Scholar] [CrossRef]
- Kerker, M. The Scattering of Light and Other Electromagnetic Radiation; Academic Press: New York, NY, USA, 1969. [Google Scholar]









| Materials | Harmonic | —Geometric | ||
|---|---|---|---|---|
| PC/OSB | 47.36 | 17.21 | 7.93 | 14.86 |
| SAN/OSB | 50.72 | 17.21 | 8.85 | 16.55 |
| PC/SAN | 47.36 | 50.72 | 1.13 | 1.94 |
Disclaimer/Publisher’s Note: The statements, opinions and data contained in all publications are solely those of the individual author(s) and contributor(s) and not of MDPI and/or the editor(s). MDPI and/or the editor(s) disclaim responsibility for any injury to people or property resulting from any ideas, methods, instructions or products referred to in the content. |
© 2024 by the authors. Licensee MDPI, Basel, Switzerland. This article is an open access article distributed under the terms and conditions of the Creative Commons Attribution (CC BY) license (https://creativecommons.org/licenses/by/4.0/).
Share and Cite
Li, Y.; Ding, Y.; Duan, Y.; Yang, F.; Xiong, Y.; Guo, S. In Situ Formation of Compound Eye-like SAN-OSB Composite Microspheres by Melt-Blending Method: Enhancing Multiple-Scattering Effect. Polymers 2024, 16, 2076. https://doi.org/10.3390/polym16142076
Li Y, Ding Y, Duan Y, Yang F, Xiong Y, Guo S. In Situ Formation of Compound Eye-like SAN-OSB Composite Microspheres by Melt-Blending Method: Enhancing Multiple-Scattering Effect. Polymers. 2024; 16(14):2076. https://doi.org/10.3390/polym16142076
Chicago/Turabian StyleLi, Yuhan, Yitong Ding, Yuhao Duan, Fengying Yang, Ying Xiong, and Shaoyun Guo. 2024. "In Situ Formation of Compound Eye-like SAN-OSB Composite Microspheres by Melt-Blending Method: Enhancing Multiple-Scattering Effect" Polymers 16, no. 14: 2076. https://doi.org/10.3390/polym16142076
APA StyleLi, Y., Ding, Y., Duan, Y., Yang, F., Xiong, Y., & Guo, S. (2024). In Situ Formation of Compound Eye-like SAN-OSB Composite Microspheres by Melt-Blending Method: Enhancing Multiple-Scattering Effect. Polymers, 16(14), 2076. https://doi.org/10.3390/polym16142076

