Nucleus-Targeting Nanoplatform Based on Dendritic Peptide for Precise Photothermal Therapy
Abstract
1. Introduction
2. Materials and Methods
2.1. Materials
2.2. Cell Lines
2.3. Synthesis of RDP
2.4. Determination of Critical Micelle Concentration (CMC)
2.5. Preparation of RDP/I
2.6. Characterization of RDP/I
2.7. Release Behavior In Vitro
2.8. Photothermal Efficiency Tests
2.9. Cytotoxicity Assay In Vitro
2.10. In Vitro Wound-Healing Assay
2.11. Intracellular Uptake of RDP/I
2.12. Tumor Suppression Study
3. Results and Discussion
3.1. Characterization of RDP
3.2. Characterization of RDP/I
3.3. Photothermal Efficiency Tests
3.4. Cytotoxicity Assay In Vitro
3.5. In Vitro Wound-Healing Assay
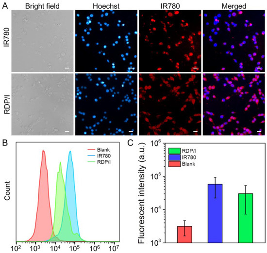
3.6. Intracellular Uptake ofRDP/I
3.7. Tumor Suppression Study
4. Conclusions
Author Contributions
Funding
Institutional Review Board Statement
Data Availability Statement
Acknowledgments
Conflicts of Interest
Abbreviations
References
- Jing, R.W.; Wang, Q.; Chen, L.; Li, G.T.; Li, R.B.; Zhang, L.J.; Zhang, H.B.; Zuo, B.F.; Seow, Y.Q.; Qiao, X.; et al. Functional imaging and targeted drug delivery in mice and patient tumors with a cell nucleolus-localizing and tumor-targeting peptide. Biomaterials 2022, 289, 121758. [Google Scholar] [CrossRef]
- Du, W.; Du, S.B.; Dong, X.; Bai, H.; Jiang, J.M.; Hao, S.P.; Yang, F.; Xiao, Q.C.; Zhang, B.; Ge, J.Y.; et al. Biodegradable silica nanocapsules enable efficient nuclear-targeted delivery of native proteins for cancer therapy. Biomaterials 2023, 294, 122000. [Google Scholar] [CrossRef] [PubMed]
- Zhang, Z.J.; Xu, W.H.; Xiao, P.H.; Kang, M.M.; Yan, D.Y.; Wen, H.F.; Song, N.; Wang, D.; Tang, B.Z. Molecular engineering of high-performance aggregation-induced emission photosensitizers to boost cancer theranostics mediated by acid-triggered nucleus-targeted nanovectors. ACS Nano 2021, 15, 10689–10699. [Google Scholar] [CrossRef] [PubMed]
- Wei, D.S.; Huang, Y.; Wang, B.; Ma, L.L.; Karges, J.; Xiao, H.H. Photo-reduction with NIR light of nucleus-targeting PtIV nanoparticles for combined tumor-targeted chemotherapy and photodynamic immunotherapy. Angew. Chem. Int. Ed. 2022, 61, 202201486. [Google Scholar] [CrossRef] [PubMed]
- Gao, F.; Yang, X.; Luo, X.P.; Xue, X.L.; Qian, C.G.; Sun, M.J. Photoactivated nanosheets accelerate nucleus access of cisplatin for drug-resistant cancer therapy. Adv. Funct. Mater. 2020, 30, 2001546. [Google Scholar] [CrossRef]
- Chen, S.; Fan, J.; Qiu, W.; Liu, F.; Yan, G.; Zeng, X.; Zhang, X. A cellular/intranuclear dual-targeting nanoplatform based on gold nanostar for accurate tumor photothermal therapy. J. Mater. Chem. B 2018, 6, 1543–1551. [Google Scholar] [CrossRef] [PubMed]
- Li, N.; Shen, F.Z.; Cai, Z.H.; Pan, W.Z.; Yin, Y.M.; Deng, X.; Zhang, X.; Machuki, J.O.; Yu, Y.Y.; Yang, D.Z.; et al. Target-induced core-satellite nanostructure assembly strategy for dual-signal-on fluorescence imaging and raman quantification of intracellular microrna guided photothermal therapy. Small 2020, 16, 2005511. [Google Scholar] [CrossRef]
- Zhao, X.; Zhang, K.X.; Wang, Y.Y.; Jiang, W.X.; Cheng, H.; Wang, Q.W.; Xiang, T.T.; Zhang, Z.Z.; Liu, J.J.; Shi, J.J. Intracellular self-assembly driven nucleus-targeted photo-immune stimulator with chromatin decompaction function for robust innate and adaptive antitumor immunity. Adv. Funct. Mater. 2022, 32, 2108883. [Google Scholar] [CrossRef]
- Chen, M.Y.; Juengpanich, S.; Li, S.J.; Topatana, W.; Lu, Z.Y.; Zheng, Q.; Cao, J.S.; Hu, J.H.; Chan, E.; Hou, L.D.; et al. Bortezomib-encapsulated dual responsive copolymeric nanoparticles for gallbladder cancer targeted therapy. Adv. Sci. 2022, 9, 2103895. [Google Scholar] [CrossRef]
- Wang, K.N.; Liu, L.Y.; Mao, D.; Hou, M.X.; Tan, C.P.; Mao, Z.W.; Liu, B. A nuclear-targeted AIE photosensitizer for enzyme inhibition and photosensitization in cancer cell ablation. Angew. Chem. Int. Ed. 2022, 61, 202114600. [Google Scholar]
- Tu, Z.X.; Donskyi, I.S.; Qiao, H.S.; Zhu, Z.L.; Unger, W.E.S.; Hackenberger, C.P.R.; Chen, W.; Adeli, M.; Haag, R. Graphene oxide-cyclic R10 peptide nuclear translocation nanoplatforms for the surmounting of multiple-drug resistance. Adv. Funct. Mater. 2020, 30, 2000933. [Google Scholar] [CrossRef]
- Tang, L.; Zhang, A.N.; Zhang, Z.Y.; Zhao, Q.Q.; Li, J.; Mei, Y.J.; Yin, Y.; Wang, W. Multifunctional inorganic nanomaterials for cancer photoimmunotherapy. Cancer Commun. 2022, 42, 141–163. [Google Scholar] [CrossRef] [PubMed]
- Dilliard, S.A.; Siegwart, D.J. Passive, active and endogenous organ-targeted lipid and polymer nanoparticles for delivery of genetic drugs. Nat. Rev. Mater. 2023, 1–19. [Google Scholar] [CrossRef] [PubMed]
- Zhao, X.J.; Zhao, H.J.; Wang, S.; Fan, Z.W.; Ma, Y.; Yin, Y.M.; Wang, W.; Xi, R.M.; Meng, M. A tumor-targeting near-infrared heptamethine cyanine photosensitizer with twisted molecular structure for enhanced imaging-guided cancer phototherapy. J. Am. Chem. Soc. 2021, 143, 20828–20836. [Google Scholar] [CrossRef] [PubMed]
- Zhang, W.; Du, X.F.; Liu, B.; Li, C.R.; Long, J.; Zhao, M.X.; Yao, Z.Y.; Liang, X.J.; Lai, Y.X. Engineering Supramolecular Nanomedicine for Targeted Near Infrared-triggered Mitochondrial Dysfunction to Potentiate Cisplatin for Efficient Chemophototherapy. ACS Nano 2022, 16, 1421–1435. [Google Scholar] [CrossRef] [PubMed]
- Yu, J.; He, X.D.; Wang, Z.G.; Wang, Y.P.; Liu, S.; Li, X.Y.; Huang, Y.B. Combining PD-L1 inhibitors with immunogenic cell death triggered by chemo-photothermal therapy via a thermosensitive liposome system to stimulate tumor-specific immunological response. Nanoscale 2021, 13, 12966–12978. [Google Scholar] [CrossRef]
- Li, Z.; Chu, Z.Y.; Yang, J.; Qian, H.S.; Xu, J.M.; Chen, B.J.; Tian, T.; Chen, H.; Xu, Y.S.; Wang, F. Immunogenic cell death augmented by manganese zinc sulfide nanoparticles for metastatic melanoma immunotherapy. ACS Nano 2022, 16, 15471–15483. [Google Scholar] [CrossRef]
- Zhou, Y.J.; Zou, Y.T.; Yang, M.; Mei, S.; Liu, X.H.; Han, H.Y.; Zhang, C.D.; Niu, M.M. Highly potent, selective, biostable, and cell-permeable cyclic d-peptide for dual-targeting therapy of lung cancer. J. Am. Chem. Soc. 2022, 144, 7117–7128. [Google Scholar] [CrossRef]
- Ma, T.; Chen, R.; Lv, N.N.; Chen, Y.; Qin, H.M.; Jiang, H.; Zhu, J.T. Size-transformable bicomponent peptide nanoparticles for deep tumor penetration and photo-chemo combined antitumor therapy. Small 2022, 18, 2106291. [Google Scholar] [CrossRef]
- Zhu, J.W.; Tian, J.; Yang, C.; Chen, J.P.; Wu, L.H.; Fan, M.N.; Cai, X.J. L-Arg-rich amphiphilic dendritic peptide as a versatile NO donor for NO/photodynamic synergistic treatment of bacterial infections and promoting wound healing. Small 2021, 17, 2101495. [Google Scholar] [CrossRef]
- Chen, S.; Fan, J.X.; Qiu, W.X.; Liu, L.H.; Cheng, H.; Liu, F.; Yan, G.P.; Zhang, X.Z. Self-assembly drug delivery system based on programmable dendritic peptide applied in multidrug resistance tumor therapy. Macromol. Rapid. Commun. 2017, 38, 1700409. [Google Scholar] [CrossRef] [PubMed]
- Liu, C.; Chen, Y.X.; Wang, J.X.; Luo, X.; Huang, Y.D.; Xu, J.L.; Yan, G.P.; Chen, S.; Zhang, X.Z. A multi-functional drug delivery system based on dendritic peptide for tumor nuclear accurate targeting therapy. Acta Polym. Sin. 2018, 6, 682–691. [Google Scholar]
- Chen, S.; Fan, J.X.; Liu, X.H.; Zhang, M.K.; Liu, F.; Zeng, X.; Yan, G.P.; Zhang, X.Z. A self-delivery system based on an amphiphilic proapoptotic peptide for tumor targeting therapy. J. Mater. Chem. B 2019, 7, 778–785. [Google Scholar] [CrossRef] [PubMed]
- Wang, H.; Zhou, J.; Fu, Y.; Zheng, Y.; Shen, W.; Zhou, J.; Yin, T. Deeply Infiltrating iRGD-graphene oxide for the geting-based antimigration. Adv. Healthc. Mater. 2021, 10, 2100536. [Google Scholar] [CrossRef] [PubMed]
- Chen, S.; Li, J.; Ma, X.; Liu, F.; Yan, G. Cationic peptide-modified gold nanostars as efficient delivery platform for rna interference antitumor therapy. Polymers 2021, 13, 3764. [Google Scholar] [CrossRef] [PubMed]
- Wang, C.; Wu, B.; Wu, Y.; Song, X.; Zhang, S.; Liu, Z. Camouflaging nanoparticles with brain metastatic tumor cell membranes: A new strategy to traverse blood–brain barrier for imaging and therapy of brain tumors. Adv. Funct. Mater. 2020, 30, 1909369. [Google Scholar] [CrossRef]
- Liu, T.; Xiong, C.F.; Zhang, L.J.; Jiao, G.H.; Shi, H.; Feng, J.; Zhang, X.Z. Boosting doxorubicin-induced mitochondria apoptosis for the monodrug-mediated combination of chemotherapy and chemodynamic therapy. Adv. Healthc. Mater. 2023, 12, 2202045. [Google Scholar] [CrossRef]
- Du, Y.Q.; Zhang, R.; Yang, J.N.; Liu, S.K.; Zhou, J.L.; Zhao, R.X.; He, F.; Zhang, Y.Q.; Yang, P.P.; Lin, J. A “closed-loop” therapeutic strategy based on mutually reinforced ferroptosis and immunotherapy. Adv. Funct. Mater. 2022, 32, 2111784. [Google Scholar] [CrossRef]
- Hathout, R.M.; Metwally, A.A.; El-Ahmady, S.H.; Metwally, E.S.; Ghonim, N.A.; Bayoumy, S.A.; Erfan, T.; Ashraf, R.; Fadel, M.; El-Kholy, A.I.; et al. Dual stimuli-responsive polypyrrole nanoparticles for anticancer therapy. J. Drug Deliv. Sci. Technol. 2018, 47, 176–180. [Google Scholar] [CrossRef]
- Cheng, K.; Liu, B.; Zhang, X.S.; Zhang, R.Y.; Zhang, F.; Ashraf, G.; Fan, G.Q.; Tian, M.Y.; Sun, X.; Yuan, J.; et al. Biomimetic material degradation for synergistic enhanced therapy by regulating endogenous energy metabolism imaging under hypothermia. Nat. Commun. 2022, 13, 4567. [Google Scholar] [CrossRef]
- Chen, S.; Fan, J.X.; Zheng, D.W.; Liu, F.; Zeng, X.; Yan, G.P.; Zhang, X.Z. A multi-functional drug delivery system based on polyphenols for efficient tumor inhibition and metastasis prevention. Biomater. Sci. 2020, 8, 702–711. [Google Scholar] [CrossRef]
- Zou, M.Z.; Li, Z.H.; Bai, X.F.; Liu, C.J.; Zhang, X.Z. Hybrid vesicles based on autologous tumor cell membrane and bacterial outer membrane to enhance innate immune response and personalized tumor immunotherapy. Nano Lett. 2021, 21, 8609–8618. [Google Scholar] [CrossRef] [PubMed]
- Chen, S.; Lei, Q.; Qiu, W.X.; Liu, L.H.; Zheng, D.W.; Fan, J.X.; Rong, L.; Sun, Y.X.; Zhang, X.Z. Mitochondria-targeting "Nanoheater" for enhanced photothermal/chemo-therapy. Biomaterials 2017, 117, 92–104. [Google Scholar] [CrossRef] [PubMed]
- Mai, Z.Y.; Zhong, J.; Zhang, J.S.; Chen, G.M.; Tang, Y.; Ma, W.; Li, G.; Feng, Z.Z.; Li, F.Z.; Liang, X.J.; et al. Carrier-free immunotherapeutic nano-booster with dual synergistic effects based on glutaminase inhibition combined with photodynamic therapy. ACS Nano 2023, 17, 1583–1596. [Google Scholar] [CrossRef] [PubMed]
- Jin, G.R.; He, R.Y.; Liu, Q.; Lin, M.; Dong, Y.Q.; Li, K.; Tang, B.Z.; Liu, B.; Xu, F. Near-infrared light-regulated cancer theranostic nanoplatform based on aggregation-induced emission luminogen encapsulated upconversion nanoparticles. Theranostics 2019, 9, 246–264. [Google Scholar] [CrossRef]






| Peptide | M (Calculated) | m/z (Found) |
|---|---|---|
| CRRK(RRCG(Fmoc))2 | 1949.92 | [M + 5H]5+/5: 391.2 [M + 4H]4+/4: 488.5 [M + 3H]3+/3: 650.8 [M + 2H]2+/2: 976.3 |
| Sample | Hydrodynamic Diameter (nm) | Zeta Potential (mV) |
|---|---|---|
| RDP/I | 137.2 ± 0.6 | +30.2 ± 0.4 |
Disclaimer/Publisher’s Note: The statements, opinions and data contained in all publications are solely those of the individual author(s) and contributor(s) and not of MDPI and/or the editor(s). MDPI and/or the editor(s) disclaim responsibility for any injury to people or property resulting from any ideas, methods, instructions or products referred to in the content. |
© 2023 by the authors. Licensee MDPI, Basel, Switzerland. This article is an open access article distributed under the terms and conditions of the Creative Commons Attribution (CC BY) license (https://creativecommons.org/licenses/by/4.0/).
Share and Cite
Wang, W.-S.; Ma, X.-Y.; Zheng, S.-Y.; Chen, S.; Fan, J.-X.; Liu, F.; Yan, G.-P. Nucleus-Targeting Nanoplatform Based on Dendritic Peptide for Precise Photothermal Therapy. Polymers 2023, 15, 1753. https://doi.org/10.3390/polym15071753
Wang W-S, Ma X-Y, Zheng S-Y, Chen S, Fan J-X, Liu F, Yan G-P. Nucleus-Targeting Nanoplatform Based on Dendritic Peptide for Precise Photothermal Therapy. Polymers. 2023; 15(7):1753. https://doi.org/10.3390/polym15071753
Chicago/Turabian StyleWang, Wen-Song, Xiao-Yu Ma, Si-Yao Zheng, Si Chen, Jin-Xuan Fan, Fan Liu, and Guo-Ping Yan. 2023. "Nucleus-Targeting Nanoplatform Based on Dendritic Peptide for Precise Photothermal Therapy" Polymers 15, no. 7: 1753. https://doi.org/10.3390/polym15071753
APA StyleWang, W.-S., Ma, X.-Y., Zheng, S.-Y., Chen, S., Fan, J.-X., Liu, F., & Yan, G.-P. (2023). Nucleus-Targeting Nanoplatform Based on Dendritic Peptide for Precise Photothermal Therapy. Polymers, 15(7), 1753. https://doi.org/10.3390/polym15071753

