A New Optimization Strategy of Highly Branched Poly(β-Amino Ester) for Enhanced Gene Delivery: Removal of Small Molecular Weight Components
Abstract
1. Introduction
2. Materials and Methods
2.1. Materials
2.2. Polymer Synthesis
2.3. Stepwise Precipitation
2.4. Molecular Weight and Dispersity Measurements
2.5. Proton Nuclear Magnetic Resonance (1H NMR)
2.6. Cell Culture
2.7. Polyplex Preparation
2.8. DNA Condensation Measurement (Agarose Gel Electrophoresis)
2.9. DNA Binding Affinity (PicoGreen Assay)
2.10. Polyplex Size and Zeta Potential Measurement
2.11. Transfection Experiments
2.12. Cytotoxicity Assessment (Alamar Blue Assay)
3. Results and Discussion
3.1. Synthesis and Characterization of HPAEs with Different Polymer Components
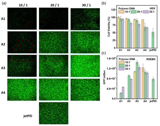
3.2. Evaluation of the Gene Transfection Performance of HPAE-A1 to A4
3.3. Mechanism Discussion of the Enhanced Gene Transfection Performance
3.4. Application—Enhanced Gene Delivery of HPAEs with Different MWs and Branching Degrees (BDs)
4. Conclusion
Supplementary Materials
Author Contributions
Funding
Institutional Review Board Statement
Informed Consent Statement
Data Availability Statement
Conflicts of Interest
References
- Thakur, V.; Bhasme, P.; Onkar, S. Global Opportunity Analysis and Industry Forecast, 2021-2030. Gene Ther. Mark. 2022, 1–86. [Google Scholar]
- Naldini, L. Gene Therapy Returns to Centre Stage. Nature 2015, 526, 351–360. [Google Scholar] [CrossRef]
- Dunbar, C.E.; High, K.A.; Joung, J.K.; Kohn, D.B.; Ozawa, K.; Sadelain, M. Gene Therapy Comes of Age. Science 2018, 359, eaan4672. [Google Scholar] [CrossRef] [PubMed]
- Greber, U.F.; Gomez-Gonzalez, A. Adenovirus—A Blueprint for Gene Delivery. Curr. Opin. Virol. 2021, 48, 49–56. [Google Scholar] [CrossRef]
- Shahryari, A.; Burtscher, I.; Nazari, Z.; Lickert, H. Engineering Gene Therapy: Advances and Barriers. Adv. Ther. 2021, 4, 2100040. [Google Scholar] [CrossRef]
- Lostalé-Seijo, I.; Montenegro, J. Synthetic Materials at the Forefront of Gene Delivery. Nat. Rev. Chem. 2018, 2, 258–277. [Google Scholar] [CrossRef]
- Large, D.E.; Abdelmessih, R.G.; Fink, E.A.; Auguste, D.T. Liposome Composition in Drug Delivery Design, Synthesis, Characterization, and Clinical Application. Adv. Drug Deliv. Rev. 2021, 176, 113851. [Google Scholar] [CrossRef] [PubMed]
- Buck, J.; Grossen, P.; Cullis, P.R.; Huwyler, J.; Witzigmann, D. Lipid-Based DNA Therapeutics: Hallmarks of Non-Viral Gene Delivery. ACS Nano 2019, 13, 3754–3782. [Google Scholar] [CrossRef]
- Juszkiewicz, K.; Sikorski, A.F.; Czogalla, A. Building Blocks to Design Liposomal Delivery Systems. Int. J. Mol. Sci. 2020, 21, 9559. [Google Scholar] [CrossRef]
- Pack, D.W.; Hoffman, A.S.; Pun, S.; Stayton, P.S. Design and Development of Polymers for Gene Delivery. Nat. Rev. Drug Discov. 2005, 4, 581–593. [Google Scholar] [CrossRef]
- De Smedt, S.C.; Demeester, J.; Hennink, W.E. Cationic Polymer Based Gene Delivery Systems. Pharm. Res. 2000, 17, 113–126. [Google Scholar] [CrossRef]
- Wong, S.Y.; Pelet, J.M.; Putnam, D. Polymer Systems for Gene Delivery-Past, Present, and Future. Prog. Polym. Sci. 2007, 32, 799–837. [Google Scholar] [CrossRef]
- Lai, W.F.; Wong, W.T. Design of Polymeric Gene Carriers for Effective Intracellular Delivery. Trends Biotechnol. 2018, 36, 713–728. [Google Scholar] [CrossRef]
- Cordeiro, R.A.; Serra, A.; Coelho, J.F.J.; Faneca, H. Poly(β-Amino Ester)-Based Gene Delivery Systems: From Discovery to Therapeutic Applications. J. Control. Release 2019, 310, 155–187. [Google Scholar] [CrossRef] [PubMed]
- Nguyen, D.N.; Green, J.J.; Chan, J.M.; Langer, R.; Anderson, D.G. Polymeric Materials for Gene Delivery and DNA Vaccination. Adv. Mater. 2009, 21, 847–867. [Google Scholar] [CrossRef]
- Lynn, D.M.; Langer, R. Degradable Poly(β-Amino Esters): Synthesis, Characterization, and Self-Assembly with Plasmid DNA. J. Am. Chem. Soc. 2000, 122, 10761–10768. [Google Scholar] [CrossRef]
- Eltoukhy, A.A.; Chen, D.; Alabi, C.A.; Langer, R.; Anderson, D.G. Degradable Terpolymers with Alkyl Side Chains Demonstrate Enhanced Gene Delivery Potency and Nanoparticle Stability. Adv. Mater. 2013, 25, 1487–1493. [Google Scholar] [CrossRef] [PubMed]
- Patel, A.K.; Kaczmarek, J.C.; Bose, S.; Kauffman, K.J.; Mir, F.; Heartlein, M.W.; DeRosa, F.; Langer, R.; Anderson, D.G. Inhaled Nanoformulated MRNA Polyplexes for Protein Production in Lung Epithelium. Adv. Mater. 2019, 31, 1805116. [Google Scholar] [CrossRef]
- Mangraviti, A.; Tzeng, S.Y.; Kozielski, K.L.; Wang, Y.; Jin, Y.; Gullotti, D.; Pedone, M.; Buaron, N.; Liu, A.; Wilson, D.R.; et al. Polymeric Nanoparticles for Nonviral Gene Therapy Extend Brain Tumor Survival in Vivo. ACS Nano 2015, 9, 1236–1249. [Google Scholar] [CrossRef]
- Green, J.J.; Zugates, G.T.; Tedford, N.C.; Huang, Y.H.; Griffith, L.G.; Lauffenburger, D.A.; Sawicki, J.A.; Langer, R.; Anderson, D.G. Combinatorial Modification of Degradable Polymers Enables Transfection of Human Cells Comparable to Adenovirus. Adv. Mater. 2007, 19, 2836–2842. [Google Scholar] [CrossRef]
- Zugates, G.T.; Little, S.R.; Anderson, D.G.; Langer, R. Poly( β-Amino Ester )s for DNA Delivery. Isr. J. Chem. 2005, 45, 477–485. [Google Scholar] [CrossRef]
- Anderson, D.G.; Lynn, D.M.; Langer, R. Semi-Automated Synthesis and Screening of a Large Library of Degradable Cationic Polymers for Gene Delivery. Angew. Chem. Int. Ed. 2003, 42, 3153–3158. [Google Scholar] [CrossRef] [PubMed]
- Anderson, D.G.; Peng, W.; Akinc, A.; Hossain, N.; Kohn, A.; Padera, R.; Langer, R.; Sawicki, J.A. A Polymer Library Approach to Suicide Gene Therapy for Cancer. Proc. Natl. Acad. Sci. USA 2004, 101, 16028–16033. [Google Scholar] [CrossRef] [PubMed]
- Akinc, A.; Anderson, D.G.; Lynn, D.M.; Langer, R. Synthesis of Poly(β-Amino Ester)s Optimized for Highly Effective Gene Delivery. Bioconjug. Chem. 2003, 14, 979–988. [Google Scholar] [CrossRef]
- Akinc, A.; Lynn, D.M.; Anderson, D.G.; Langer, R. Parallel Synthesis and Biophysical Characterization of a Degradable Polymer Library for Gene Delivery. J. Am. Chem. Soc. 2003, 125, 5316–5323. [Google Scholar] [CrossRef] [PubMed]
- Wang, W.; Zhou, D.; Cutlar, L.; Gao, Y.; Wang, W.; O’Keeffe-Ahern, J.; McMahon, S.; Duarte, B.; Larcher, F.; Rodriguez, B.J.; et al. The Transition from Linear to Highly Branched Poly(β-Amino Ester)s: Branching Matters for Gene Delivery. Sci. Adv. 2016, 2, e1600102. [Google Scholar]
- Liu, S.; Gao, Y.; Zhou, D.; Zeng, M.; Alshehri, F.; Newland, B.; Lyu, J.; O’Keeffe-Ahern, J.; Greiser, U.; Guo, T.; et al. Highly Branched Poly(β-Amino Ester) Delivery of Minicircle DNA for Transfection of Neurodegenerative Disease Related Cells. Nat. Commun. 2019, 10, 3307. [Google Scholar] [CrossRef]
- Zeng, M.; Alshehri, F.; Zhou, D.; Lara-Sáez, I.; Wang, X.; Li, X.; Sigen, A.; Xu, Q.; Zhang, J.; Wang, W. Efficient and Robust Highly Branched Poly(β-Amino Ester)/Minicircle COL7A1 Polymeric Nanoparticles for Gene Delivery to Recessive Dystrophic Epidermolysis Bullosa Keratinocytes. ACS Appl. Mater. Interfaces 2019, 11, 30661–30672. [Google Scholar] [CrossRef]
- Zeng, M.; Zhou, D.; Alshehri, F.; Lara-Sáez, I.; Lyu, Y.; Creagh-Flynn, J.; Xu, Q.; Sigen, A.; Zhang, J.; Wang, W. Manipulation of Transgene Expression in Fibroblast Cells by a Multifunctional Linear-Branched Hybrid Poly(β-Amino Ester) Synthesized through an Oligomer Combination Approach. Nano Lett. 2019, 19, 381–391. [Google Scholar] [CrossRef]
- Gao, Y.; Huang, J.Y.; O’Keeffe Ahern, J.; Cutlar, L.; Zhou, D.; Lin, F.H.; Wang, W. Highly Branched Poly(β-Amino Esters) for Non-Viral Gene Delivery: High Transfection Efficiency and Low Toxicity Achieved by Increasing Molecular Weight. Biomacromolecules 2016, 17, 3640–3647. [Google Scholar] [CrossRef]
- Eltoukhy, A.A.; Siegwart, D.J.; Alabi, C.A.; Rajan, J.S.; Langer, R.; Anderson, D.G. Effect of Molecular Weight of Amine End-Modified Poly(β-Amino Ester)s on Gene Delivery Efficiency and Toxicity. Biomaterials 2012, 33, 3594–3603. [Google Scholar] [CrossRef] [PubMed]
- Rejman, J.; Oberle, V.; Zuhorn, I.S.; Hoekstra, D. Size-Dependent Internalization of Particles via the Pathways of Clathrin-and Caveolae-Mediated Endocytosis. Biochem. J. 2004, 377, 159–169. [Google Scholar] [CrossRef] [PubMed]
- Anderson, D.G.; Akinc, A.; Hossain, N.; Langer, R. Structure/Property Studies of Polymeric Gene Delivery Using a Library of Poly(β-Amino Esters). Mol. Ther. 2005, 11, 426–434. [Google Scholar] [CrossRef] [PubMed]
- Zhou, D.; Gao, Y.; O’Keeffe Ahern, J.; Sigen, A.; Xu, Q.; Huang, X.; Greiser, U.; Wang, W. Development of Branched Poly(5-Amino-1-Pentanol-Co-1,4-Butanediol Diacrylate) with High Gene Transfection Potency Across Diverse Cell Types. ACS Appl. Mater. Interfaces 2016, 8, 34218–34226. [Google Scholar] [CrossRef]
- Zeng, M.; Zhou, D.; Ng, S.; Ahern, J.O.K.; Alshehri, F.; Gao, Y.; Pierucci, L.; Greiser, U.; Wang, W. Highly Branched Poly(5-Amino-1-Pentanol-Co-1, 4butanediol Diacrylate) for High Performance Gene Transfection. Polymers 2017, 9, 161. [Google Scholar] [CrossRef] [PubMed]






| Entry | Polymer | Mn,GPC (kDa) | Mw,GPC (kDa) | Đ |
|---|---|---|---|---|
| 1 | HPAE-A1 | 4.8 | 15.0 | 3.1 |
| 2 | HPAE-A2 | 6.5 | 17.6 | 2.7 |
| 3 | HPAE-A3 | 9.9 | 23.6 | 2.4 |
| 4 | HPAE-A4 | 17.4 | 34.9 | 2.0 |
| 5 | HPAE-B1 | 5.3 | 12.6 | 2.4 |
| 6 | HPAE-B3 | 10.5 | 21.0 | 2.0 |
| 7 | HPAE-C1 | 5.0 | 13.5 | 2.7 |
| 8 | HPAE-C3 | 10.5 | 21.7 | 2.0 |
| 9 | HPAE-D1 | 5.0 | 12.8 | 2.6 |
| 10 | HPAE-D3 | 11.1 | 20.7 | 1.8 |
| 11 | HPAE-E1 | 5.7 | 20.1 | 3.5 |
| 12 | HPAE-E3 | 8.7 | 28.3 | 3.2 |
Disclaimer/Publisher’s Note: The statements, opinions and data contained in all publications are solely those of the individual author(s) and contributor(s) and not of MDPI and/or the editor(s). MDPI and/or the editor(s) disclaim responsibility for any injury to people or property resulting from any ideas, methods, instructions or products referred to in the content. |
© 2023 by the authors. Licensee MDPI, Basel, Switzerland. This article is an open access article distributed under the terms and conditions of the Creative Commons Attribution (CC BY) license (https://creativecommons.org/licenses/by/4.0/).
Share and Cite
Li, Y.; Wang, X.; He, Z.; Li, Z.; Johnson, M.; Qiu, B.; Song, R.; A, S.; Lara-Sáez, I.; Lyu, J.; et al. A New Optimization Strategy of Highly Branched Poly(β-Amino Ester) for Enhanced Gene Delivery: Removal of Small Molecular Weight Components. Polymers 2023, 15, 1518. https://doi.org/10.3390/polym15061518
Li Y, Wang X, He Z, Li Z, Johnson M, Qiu B, Song R, A S, Lara-Sáez I, Lyu J, et al. A New Optimization Strategy of Highly Branched Poly(β-Amino Ester) for Enhanced Gene Delivery: Removal of Small Molecular Weight Components. Polymers. 2023; 15(6):1518. https://doi.org/10.3390/polym15061518
Chicago/Turabian StyleLi, Yinghao, Xianqing Wang, Zhonglei He, Zishan Li, Melissa Johnson, Bei Qiu, Rijian Song, Sigen A, Irene Lara-Sáez, Jing Lyu, and et al. 2023. "A New Optimization Strategy of Highly Branched Poly(β-Amino Ester) for Enhanced Gene Delivery: Removal of Small Molecular Weight Components" Polymers 15, no. 6: 1518. https://doi.org/10.3390/polym15061518
APA StyleLi, Y., Wang, X., He, Z., Li, Z., Johnson, M., Qiu, B., Song, R., A, S., Lara-Sáez, I., Lyu, J., & Wang, W. (2023). A New Optimization Strategy of Highly Branched Poly(β-Amino Ester) for Enhanced Gene Delivery: Removal of Small Molecular Weight Components. Polymers, 15(6), 1518. https://doi.org/10.3390/polym15061518

