Binocular Vision-Based Yarn Orientation Measurement of Biaxial Weft-Knitted Composites
Abstract
:1. Introduction
2. Materials and Methods
2.1. Experimental Sample
2.2. Experimental Setup
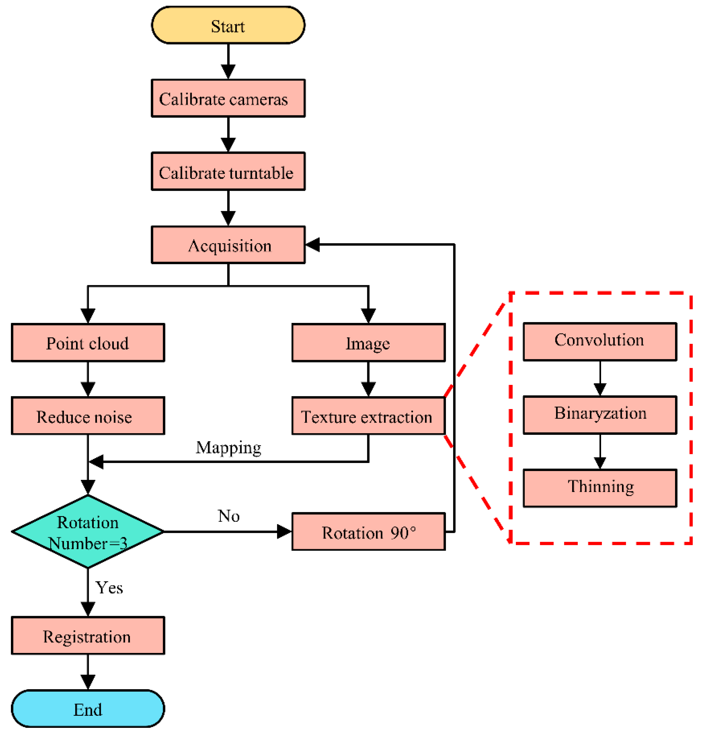
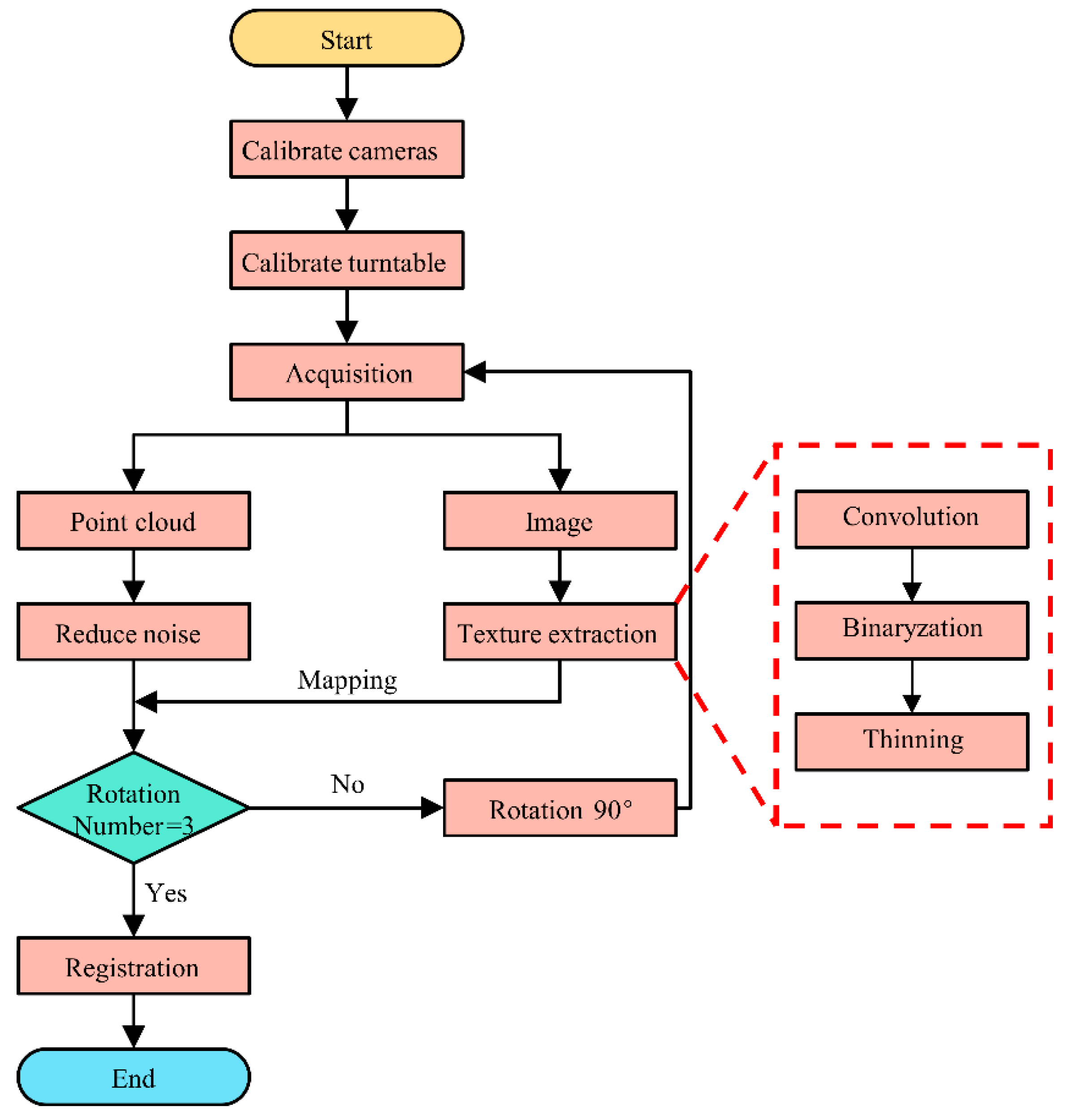
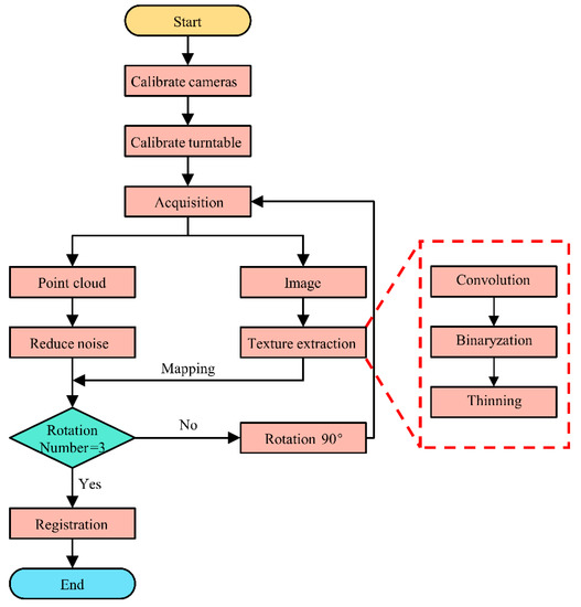
2.3. Outline of Testing
3. Yarn Path Reconstruction
3.1. Stereo Calibration
3.2. Turntable Axis Calibration
- (1)
- According to the stereo calibration results, the point set of a column around the rotation axis in the CCS is acquired, as shown in Figure 5b;
- (2)
- Calculate the centers of each motion trajectory formed by the rotation of a point around the turntable axis in point set P, and the set of all the obtained centers is O. These centers are located at different positions of the rotation axis, as shown in Figure 5c.
- (3)
3.3. Acquisition of Three-Dimensional Data
3.4. Feature Extraction
3.5. Merging
4. Results and Verification
4.1. Trajectory Recognition Coverage Rate
4.2. Experimental Evaluation of Accuracy
5. Conclusions
- (1)
- A low-cost three-dimensional scanning system based on binocular structured light was built to realize the automatic, rapid and non-blind acquisition of three-dimensional data of the rotating sample. The three wavelength phase shift profilometry was used to reconstruct the three-dimensional morphology of the sample.
- (2)
- The reconstruction results show that the TRCR reaches 86%. The assessment of the actual yarn space of the component shows a good correlation between the manual and scanning results. The measurement accuracy and coverage rate of the system have essentially met the quality control requirements of the practical production process.
- (3)
- A drawback of this system is that in order to prevent the sample from moving during the rotation of the turntable, the rotation speed of the turntable used in this study is relatively slow. In the future, a firmer sample fixation method can be adopted and the rotation speed of the turntable can be increased, so as to further reduce the time-consuming nature of acquiring complete sample information.
- (4)
- The main limitations with the approach outlined in this paper are that the sample shape should not have concavity so as to be fully visible to the camera. A solution to this could be to add another rotating axis of the sample holder. Moreover, this approach is limited to the analysis of the top (visible) layer of a part only.
Author Contributions
Funding
Institutional Review Board Statement
Informed Consent Statement
Data Availability Statement
Acknowledgments
Conflicts of Interest
References
- Yang, Z.; Jiao, Y.; Xie, J.; Chen, L.; Jiao, W.; Li, X.; Zhu, M. Modeling of 3D woven fibre structures by numerical simulation of the weaving process. Compos. Sci. Technol. 2021, 206, 108679. [Google Scholar] [CrossRef]
- Jiao, W.; Chen, L.; Xie, J.; Yang, Z.; Fang, J.; Chen, L. Effect of weaving structures on the geometry variations and mechanical properties of 3D LTL woven composites. Compos. Struct. 2020, 252, 112756. [Google Scholar] [CrossRef]
- Gao, Z.; Chen, L. A review of multi-scale numerical modeling of three-dimensional woven fabric. Compos. Struct. 2021, 263, 113685. [Google Scholar] [CrossRef]
- Li, X.; Bai, S. Sheet forming of the multi-layered biaxial weft knitted fabric reinforcement. Part I: On hemispherical surfaces. Compos. Part A Appl. Sci. Manuf. 2009, 40, 766–777. [Google Scholar] [CrossRef]
- Hasani, H.; Hassanzadeh, S.; Abghary, M.J.; Omrani, E. Biaxial weft-knitted fabrics as composite reinforcements: A review. J. Ind. Text 2016, 46, 1439–1473. [Google Scholar] [CrossRef]
- Xiang, H.; Jiang, Y.; Qi, Y.; Li, J. Process-Induced Distortions Characterization of MBWK Fabric Reinforced Composite Helmet Shell. Materials 2020, 13, 2983. [Google Scholar] [CrossRef] [PubMed]
- Shen, H.; Wang, P.; Legrand, X.; Liu, L. Characterisation and optimisation of wrinkling during the forming of tufted three-dimensional composite preforms. Compos. Part A Appl. Sci. Manuf. 2019, 127, 105651. [Google Scholar] [CrossRef]
- Jiao, W.; Chen, L.; Xie, J.; Yang, Z.; Guo, Z. Deformation mechanisms of 3D LTL woven preforms in hemisphere forming tests. Compos. Struct. 2022, 283, 115156. [Google Scholar] [CrossRef]
- Xiao, S.; Wang, P.; Soulat, D.; Gao, H. An exploration of the deformability behaviours dominated by braiding angle during the forming of the triaxial carbon fibre braids. Compos. Part A Appl. Sci. Manuf. 2020, 133, 105890. [Google Scholar] [CrossRef]
- Shen, H.; Wang, P.; Legrand, X.; Liu, L.; Soulat, D. Influence of the tufting pattern on the formability of tufted multi-layered preforms. Compos. Struct. 2019, 228, 111356. [Google Scholar] [CrossRef]
- Ibrahim, M.E. Nondestructive evaluation of thick-section composites and sandwich structures: A review. Compos. Part A Appl. Sci. Manuf. 2014, 64, 36–48. [Google Scholar] [CrossRef]
- Gan, J.M.; Bickerton, S.; Battley, M. Quantifying variability within glass fibre reinforcements using an automated optical method. Compos. Part A Appl. Sci. Manuf. 2012, 43, 1169–1176. [Google Scholar] [CrossRef]
- El Said, B.; Green, S.; Hallett, S.R. Kinematic modelling of 3D woven fabric deformation for structural scale features. Compos. Part A Appl. Sci. Manuf. 2014, 57, 95–107. [Google Scholar] [CrossRef] [Green Version]
- Wu, D.; Cheng, F.; Yang, F.; Huang, C. Non-destructive testing for carbon-fiber-reinforced plastic (CFRP) using a novel eddy current probe. Compos. Part B Eng. 2019, 177, 107460. [Google Scholar] [CrossRef]
- Nelson, L.J.; Smith, R.A.; Mienczakowski, M. Ply-orientation measurements in composites using structure-tensor analysis of volumetric ultrasonic data. Compos. Part A Appl. Sci. Manuf. 2018, 104, 108–119. [Google Scholar] [CrossRef] [Green Version]
- Atkinson, G.A.; O’Hara Nash, S.; Smith, L.N. Precision Fibre Angle Inspection for Carbon Fibre Composite Structures Using Polarisation Vision. Electronics-Switz 2021, 10, 2765. [Google Scholar] [CrossRef]
- Xu, X.; Shi, P.; Zhou, X.; Liu, W.; Yang, H.; Wang, T.; Yan, M.; Fan, W. A novel vision measurement system for health monitoring of tunnel structures. Mech. Adv. Mater. Struc. 2020, 1–11. [Google Scholar] [CrossRef]
- Viisainen, J.V.; Sutcliffe, M.P.F. Characterising the variability in wrinkling during the preforming of non-crimp fabrics. Compos. Part A Appl. Sci. Manuf. 2021, 149, 106536. [Google Scholar] [CrossRef]
- Song, L.; Ru, Y.; Yang, Y.; Guo, Q.; Zhu, X.; Xi, J. Full-view three-dimensional measurement of complex surfaces. Opt. Eng. 2018, 57, 104106. [Google Scholar] [CrossRef]
- Song, L.; Lin, W.; Yang, Y.; Zhu, X.; Guo, Q.; Yang, H. Fast 3D reconstruction of dental cast model based on structured light. Optoelectron. Lett. 2018, 14, 457–460. [Google Scholar] [CrossRef]
- Xu, X.; Yang, H.; Neumann, I. A feature extraction method for deformation analysis of large-scale composite structures based on TLS measurement. Compos. Struct. 2018, 184, 591–596. [Google Scholar] [CrossRef]
- Song, L.; Li, X.; Yang, Y.; Zhu, X.; Guo, Q.; Liu, H. Structured-Light Based 3D Reconstruction System for Cultural Relic Packaging. Sensors 2018, 18, 2981. [Google Scholar] [CrossRef] [PubMed] [Green Version]
- Yang, H.; Xu, X. Intelligent crack extraction based on terrestrial laser scanning measurement. Meas. Control 2020, 53, 416–426. [Google Scholar] [CrossRef] [Green Version]
- Su, J.; Zhou, C.; Chen, H.; Xia, N.; Shi, Z. The physical and mechanical properties for flexible biomass particles using computer vision. Fuel 2022, 315, 123278. [Google Scholar] [CrossRef]
- Yang, H.; Xu, X. Structure monitoring and deformation analysis of tunnel structure. Compos. Struct. 2021, 276, 114565. [Google Scholar] [CrossRef]












| Title 1 | 0° | 90° | 180° | 270° |
|---|---|---|---|---|
| Weft | 88.03% | 86.71% | 87.51% | 87.78% |
| Warp | 90.21% | 91.47% | 90.39% | 91.49% |
Publisher’s Note: MDPI stays neutral with regard to jurisdictional claims in published maps and institutional affiliations. |
© 2022 by the authors. Licensee MDPI, Basel, Switzerland. This article is an open access article distributed under the terms and conditions of the Creative Commons Attribution (CC BY) license (https://creativecommons.org/licenses/by/4.0/).
Share and Cite
Xiang, H.; Jiang, Y.; Zhou, Y.; Malengier, B.; Van Langenhove, L. Binocular Vision-Based Yarn Orientation Measurement of Biaxial Weft-Knitted Composites. Polymers 2022, 14, 1742. https://doi.org/10.3390/polym14091742
Xiang H, Jiang Y, Zhou Y, Malengier B, Van Langenhove L. Binocular Vision-Based Yarn Orientation Measurement of Biaxial Weft-Knitted Composites. Polymers. 2022; 14(9):1742. https://doi.org/10.3390/polym14091742
Chicago/Turabian StyleXiang, He, Yaming Jiang, Yiying Zhou, Benny Malengier, and Lieva Van Langenhove. 2022. "Binocular Vision-Based Yarn Orientation Measurement of Biaxial Weft-Knitted Composites" Polymers 14, no. 9: 1742. https://doi.org/10.3390/polym14091742
APA StyleXiang, H., Jiang, Y., Zhou, Y., Malengier, B., & Van Langenhove, L. (2022). Binocular Vision-Based Yarn Orientation Measurement of Biaxial Weft-Knitted Composites. Polymers, 14(9), 1742. https://doi.org/10.3390/polym14091742

