Preparation and Characterization of Polyanhydride Terminated with Oleic Acid Extracted from Olive Mills Waste
Abstract
1. Introduction
2. Materials and Methods
2.1. Materials
2.2. Oil Extraction from Olive Waste
2.2.1. Pretreatment of Waste with Sodium Chloride
2.2.2. Pomace Oil Extraction and Solvent Recovery
2.2.3. Determining Acid Value and Free Fatty Acids (FFA%)
2.3. Oleic Acid Separation and Purification
2.3.1. Transesterification
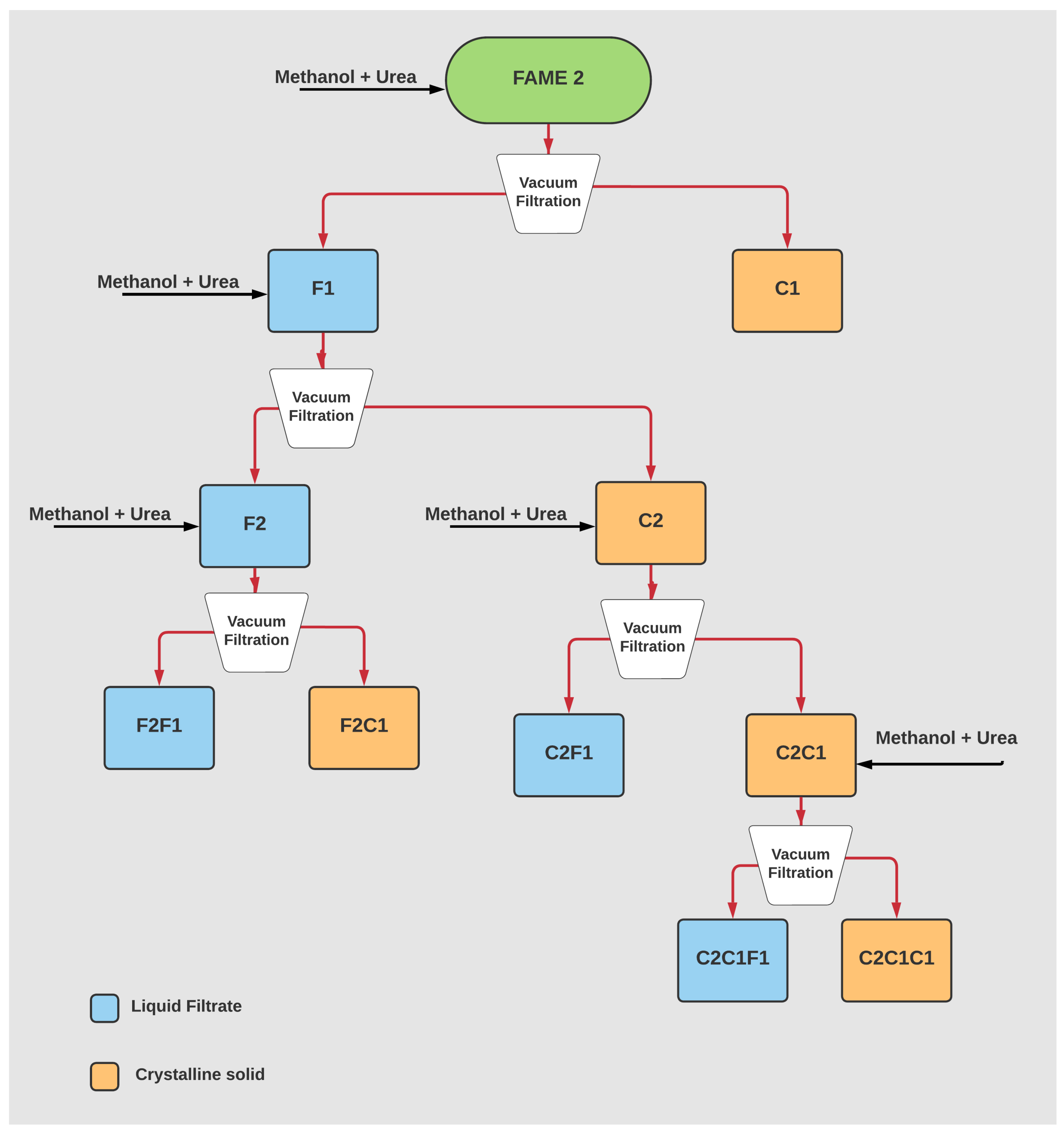
2.3.2. Urea Extraction Crystallization
2.4. Polyanhydride Synthesis
2.4.1. Prepolymer Synthesis
2.4.2. Polymerization
2.5. Characterization
2.5.1. GC-MS
2.5.2. FT-IR Analysis
2.5.3. Gel Permeation Chromatography (GPC)
2.5.4. Degradation Analysis
3. Results and Discussion
3.1. Fatty Acid Methyl Esters (FAME) Characterization
3.2. Fourier-Transform Infrared Spectroscopy (FT-IR)
3.3. Molecular Weight Determination by Gel Permeation Chromatography (GPC)
3.4. Degradation and Percentage Mass Loss
4. Conclusions
Supplementary Materials
Author Contributions
Funding
Institutional Review Board Statement
Informed Consent Statement
Data Availability Statement
Acknowledgments
Conflicts of Interest
References
- GASTAT. Saudi General Authority for Statistics. SGAS Agricultural Production Survey Bulletin. 2019. Available online: https://www.stats.gov.sa/en/1060-0 (accessed on 12 October 2022).
- Niaounakis, M.; Halvadakis, C.P. Olive Processing Waste Management; Waste Manaement Series; Elsevier: Amsterdam, The Netherlands, 2006. [Google Scholar]
- Ghadi, R.; Muntimadugu, E.; Domb, A.J.; Khan, W.; Zhang, X. Synthetic Biodegradable Medical Polymer: Polyanhydrides. In Science and Principles of Biodegradable and Bioresorbable Medical Polymers: Materials and Properties; Elsevier: Amsterdam, The Netherlands, 2017; pp. 153–188. [Google Scholar]
- Jain, J.P.; Modi, S.; Domb, A.J.; Kumar, N. Role of Polyanhydrides as Localized Drug Carriers. J. Control. Release 2005, 103, 541–563. [Google Scholar] [CrossRef] [PubMed]
- Poetz, K.L.; Shipp, D.A. Polyanhydrides: Synthesis, Properties, and Applications. Aust. J. Chem. 2016, 69, 1223–1239. [Google Scholar] [CrossRef]
- Kumar, N.; Langer, R.S.; Domb, A.J. Polyanhydrides: An Overview. Adv. Drug Deliv. Rev. 2002, 54, 889–910. [Google Scholar] [CrossRef]
- Katti, D.S.; Lakshmi, S.; Langer, R.; Laurencin, C.T.; Toxicity. Biodegradation and Elimination of Polyanhydrides. Adv. Drug Deliv. Rev. 2002, 54, 933–961. [Google Scholar] [CrossRef]
- Jain, J.P.; Sokolsky, M.; Kumar, N.; Domb, A.J. Fatty Acid Based Biodegradable Polymer. Polym. Rev. 2008, 48, 156–191. [Google Scholar] [CrossRef]
- Sokolsky-Papkov, M.; Shikanov, A.; Ezra, A.; Vaisman, B.; Domb, A.J. Fatty Acid-Based Biodegradable Polymers: Synthesis and Applications. Proc. ACS Symp. Ser. 2009, 1004, 60–69. [Google Scholar]
- Teomim, D.; Domb, A.J. Nonlinear Fatty Acid Terminated Polyanhydrides. Biomacromolecules 2001, 2, 37–44. [Google Scholar] [CrossRef]
- Banat, F.; Pal, P.; Jwaied, N.; Al-Rabadi, A. Extraction of Olive Oil from Olive Cake Using Soxhlet Apparatus. Am. J. Oil Chem. Technol. 2013, 1, 1–8. [Google Scholar] [CrossRef]
- Aldaw, N.; Haroun, M.; Nasser, M.; Mousa, Y. Isolation and Ultra-Purification of Oleic Acid Extracted from Olive Oil Using Urea Crystallization. Res. J. Pharm. Technol. 2018, 11, 624–627. [Google Scholar]
- Setyawardhani, D.A.; Sulistyo, H.; Sediawan, W.B.; Fahrurrozi, M. Separating Poly-Unsaturated Fatty Acids from Vegetable Oil Using Urea Complexation: The Crystallisation Temperature Effects. J. Eng. Sci. Technol. 2015, 10, 41–49. [Google Scholar]
- Krasko, M.Y.; Shikanov, A.; Kumar, N.; Domb, A.J. Polyanhydrides with Hydrophobic Terminals. Polym. Adv. Technol. 2002, 13, 960–968. [Google Scholar] [CrossRef]
- Vogel, B.M.; Mallapragada, S.K.; Narasimhan, B. Rapid Synthesis of Polyanhydrides by Microwave Polymerization. Macromol. Rapid Commun. 2004, 25, 330–333. [Google Scholar] [CrossRef]
- Göpferich, A.; Tessmar, J. Polyanhydride Degradation and Erosion. Adv. Drug Deliv. Rev. 2002, 54, 911–931. [Google Scholar] [CrossRef]
- Nandiyanto, A.B.D.; Oktiani, R.; Ragadhita, R. How to Read and Interpret Ftir Spectroscope of Organic Material. Indones. J. Sci. Technol. 2019, 4, 97–118. [Google Scholar] [CrossRef]
- Teomim, D.; Domb, A.J. Fatty Acid Terminated Polyanhydrides. J. Polym. Sci. Part A Polym. Chem. 1999, 37, 3337–3344. [Google Scholar] [CrossRef]












Publisher’s Note: MDPI stays neutral with regard to jurisdictional claims in published maps and institutional affiliations. |
© 2022 by the authors. Licensee MDPI, Basel, Switzerland. This article is an open access article distributed under the terms and conditions of the Creative Commons Attribution (CC BY) license (https://creativecommons.org/licenses/by/4.0/).
Share and Cite
Zakiedin, M.; Alhoshan, M.; Alrashed, M.M.; El Blidi, L. Preparation and Characterization of Polyanhydride Terminated with Oleic Acid Extracted from Olive Mills Waste. Polymers 2022, 14, 4799. https://doi.org/10.3390/polym14224799
Zakiedin M, Alhoshan M, Alrashed MM, El Blidi L. Preparation and Characterization of Polyanhydride Terminated with Oleic Acid Extracted from Olive Mills Waste. Polymers. 2022; 14(22):4799. https://doi.org/10.3390/polym14224799
Chicago/Turabian StyleZakiedin, Mustafa, Mansour Alhoshan, Maher M. Alrashed, and Lahssen El Blidi. 2022. "Preparation and Characterization of Polyanhydride Terminated with Oleic Acid Extracted from Olive Mills Waste" Polymers 14, no. 22: 4799. https://doi.org/10.3390/polym14224799
APA StyleZakiedin, M., Alhoshan, M., Alrashed, M. M., & El Blidi, L. (2022). Preparation and Characterization of Polyanhydride Terminated with Oleic Acid Extracted from Olive Mills Waste. Polymers, 14(22), 4799. https://doi.org/10.3390/polym14224799

