Sign in to use this feature.

Years

Between: -

Subjects

remove_circle_outline

Journals

Article Types

Countries / Regions

Search Results (1)

Search Parameters:
Keywords = terminated polyanhydrides

Order results
Result details
Results per page
Select all
Export citation of selected articles as:
14 pages, 11052 KB  
Article
Preparation and Characterization of Polyanhydride Terminated with Oleic Acid Extracted from Olive Mills Waste
by Mustafa Zakiedin, Mansour Alhoshan, Maher M. Alrashed and Lahssen El Blidi
Polymers 2022, 14(22), 4799; https://doi.org/10.3390/polym14224799 - 8 Nov 2022
Viewed by 1873
Abstract
Valorizing the fatty content of agricultural waste in material synthesis is an interesting topic. This work focused on utilizing oleic acid from the solid waste of olive mills in Saudi Arabia to synthesize biodegradable polyanhydrides based on sebacic acid which terminated with different [...] Read more.
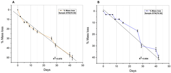
Valorizing the fatty content of agricultural waste in material synthesis is an interesting topic. This work focused on utilizing oleic acid from the solid waste of olive mills in Saudi Arabia to synthesize biodegradable polyanhydrides based on sebacic acid which terminated with different concentrations of fatty acid (10, 30, 50, and 70 wt%), then characterize the final polymer samples and study the effects of termination on polyanhydrides properties, such as molecular weight and degradation profile. The fatty content of the solid waste was extracted, purified, and analyzed prior to and after separating the saturated and unsaturated fractions by urea crystallization, then the microwave-assisted melt polycondensation technique was used in the synthesis of the final polymers. Molecular weights were determined by gel permeation chromatography (GPC), and the degradation profile of the prepared samples was examined by determining the weight loss percentage of the polymer mass and FT-IR scanning for the anhydride bond before and after sample degradation. Results showed a linear degradation profile for most samples with no significant change in the molecular weights due to termination. Full article
(This article belongs to the Section Polymer Analysis and Characterization)
Show Figures

Figure 1

Back to TopTop