Methods for Natural and Synthetic Polymers Recovery from Textile Waste
Abstract
1. Introduction

2. Methods for Textile Waste Removal or Recycling
Landfill
3. Combustion
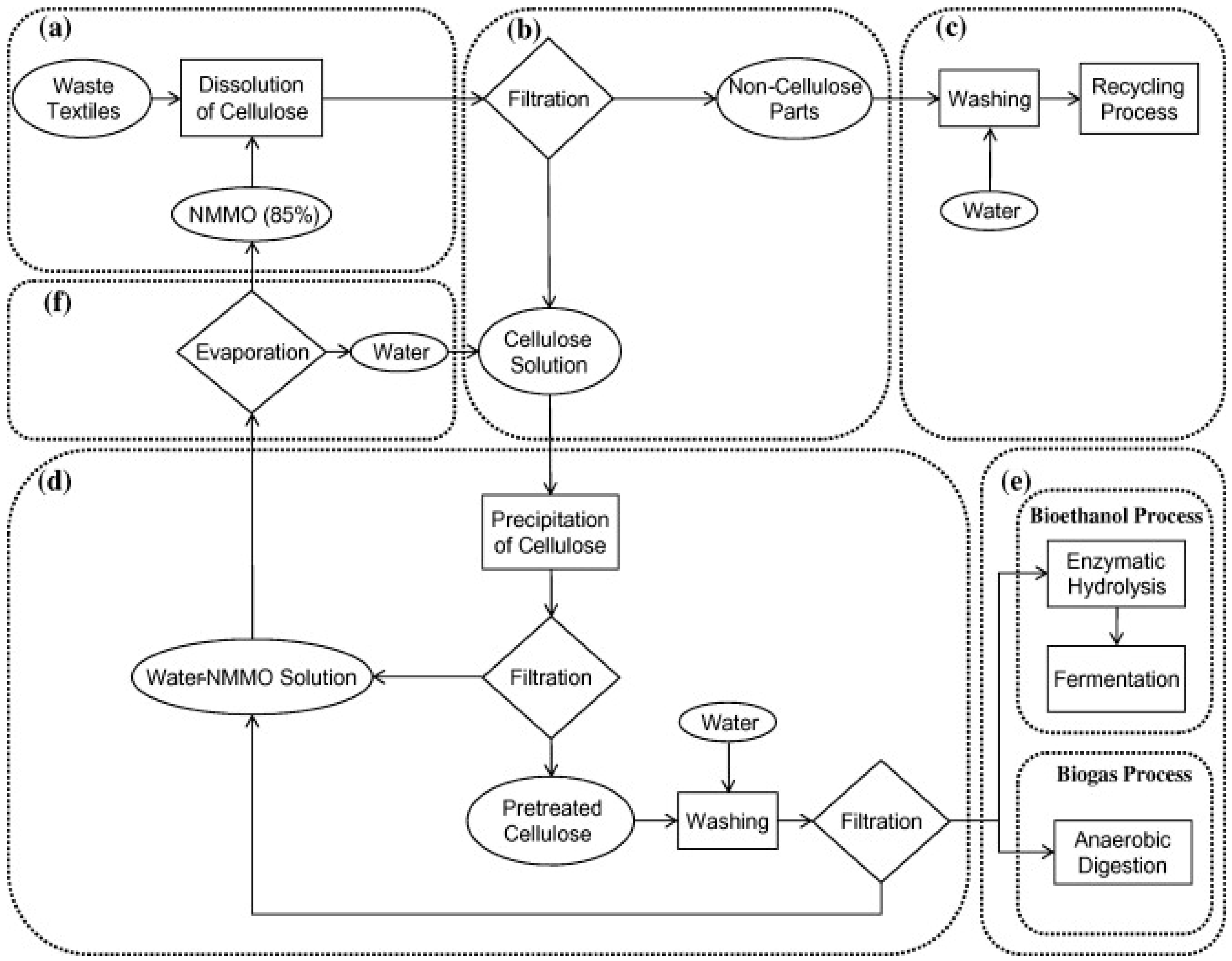
4. Chemical Treatment
4.1. Thermal Treatment
- (1)
- 30–300 °C: calcium acetate (CA) is dispersed on the surface of cotton polyester waste, and water contained by CPW is evaporated.
- (2)
- 300–600 °C: CPW degradation to furans, sugars, ethylene, and aldehydes. At 400 °C, CA decomposes into acetone and CaCO3. Formation of aromatic structure through the cross-linking and cyclization reaction; construct preliminary carbon skeleton of porous carbon.
- (3)
- 600–800 °C: CaCO3 decomposes into CaO and CO2, which helps in the formation of the mesoporous structure.
- (4)
- CaO is washed by HCl solution, and porous carbon is obtained.
4.2. Enzymatic separation
5. Conclusions
Author Contributions
Funding
Informed Consent Statement
Data Availability Statement
Conflicts of Interest
References
- Communication from The Commission to The European Parliament, the Council, the European Economic and Social Committee and the Committee of The Regions, EU Strategy for Sustainable and Circular Textiles. Available online: https://eur-lex.europa.eu/legal-content/EN/TXT/HTML/?uri=CELEX:52022DC0141#footnote5 (accessed on 7 September 2022).
- Allwood, J.M.; Laursen, S.E.; Malvido de Rodríguez, C.; Bocken, N.M.P. Well Dressed? The Present and Future Sustainability of Clothing and Textiles in the United Kingdom; Institute for Manufacturing, University of Cambridge: Cambridge, UK, 2006. [Google Scholar]
- Babu, B.R.; Parande, A.K.; Raghu, S.; Prem Kumar, T. An Overview of Wastes Produced during Cotton Textile Processing and Effluent Treatment Methods. J. Cotton Sci. 2007, 11, 110–122. [Google Scholar]
- Ghaly, A.E.; Ananthashankar, R.; Alhattab, M.; Ramakrishnan, V.V. Production, Characterization and Treatment of Textile Effluents: A Critical Review. J. Chem. Eng. Process. Technol. 2014, 5, 1000182. [Google Scholar]
- Kishor, R.; Purchase, D.; Ganesh Saratale, D.; Ganesh Saratale, R.; Romanholo Ferreira, L.F.; Bilal, M.; Chandra, R.; Naresh Bharagava, R. Ecotoxicological and health concerns of persistent coloring pollutants of textile industry wastewater and treatment approaches for environmental safety. J. Environ. Chem. Eng. 2021, 9, 105012. [Google Scholar] [CrossRef]
- Shirvanimoghaddam, K.; Motamed, B.; Ramakrishna, S.; Naebe, M. Death by waste: Fashion and textile circular economy case. Sci. Total Environ. 2020, 718, 137317. [Google Scholar] [CrossRef]
- Lach, C.E.; Schwarz Pauli, C.; Scheller Coan, A.; Simionatto, E.L.; Deitos Koslowski, L.A. Investigating the process of electrocoagulation in the removal of azo dye from synthetic textile effluents and the effects of acute toxicity on Daphnia magna test organisms. J. Water Process. Eng. 2022, 45, 102485. [Google Scholar] [CrossRef]
- Sandin, G.; Peters, G.M. Environmental impact of textile reuse and recycling—A review. J. Clean. Prod. 2018, 184, 353–365. [Google Scholar] [CrossRef]
- Synthetic FIBER Production Worldwide from 1940 to 2019. Available online: https://www.statista.com/statistics/741368/world-synthetic-fiber-production/ (accessed on 7 August 2022).
- The hidden reliance of fast fashion on fossil fuels. Available online: http://changingmarkets.org/wp-content/uploads/2021/01/FOSSIL-FASHION_Web-compressed.pdf (accessed on 4 July 2022).
- Cellulosic Fibres—A world of Opportunity. Available online: https://www.orbichem.com/blog/cellulosic-fibres-a-world-of-opportunity (accessed on 24 June 2022).
- Koszewska, M. Circular Economy—Challenges for the Textile and Clothing Industry. AUTEX Res. J. 2018, 18, 337–347. [Google Scholar] [CrossRef]
- Niinimaki, K.; Peters, G.; Dahlbo, H.; Perry, P.; Rissanen, T.; Gwilt, A. The environmental price of fast fashion. Nat. Rev. Earth Environ. 2020, 1, 189–200. [Google Scholar] [CrossRef]
- Schmutz, M.; Som, C. Identifying the potential for circularity of industrial textile waste generated within Swiss companies. Resour. Conserv. Recycl. 2022, 182, 106132. [Google Scholar] [CrossRef]
- Kozlowski, R.M.; Mackiewicz-Talarczyk, M. (Eds.) Handbook of Natural Fibres; Volume 1 Types, Properties and Factors Affecting Breeding and Cultivation; Woodhead Publishing: Duxford, UK, 2012; p. 2. [Google Scholar]
- Dochia, M.; Sirghie, C.; Kozłowski, R.M.; Roskwitalski, Z. Cotton fibres. In Handbook of Natural Fibres; Volume 1 Types, Properties and Factors Affecting Breeding and Cultivation; Kozłowski, R.M., Ed.; Woodhead Publishing: Duxford, UK, 2012; pp. 14–16. [Google Scholar]
- Ütebay, B.; Çelik, P.; Çay, A. Effects of cotton textile waste properties on recycled fibre quality. J. Clean. Prod. 2019, 222, 29–35. [Google Scholar] [CrossRef]
- Charlet, K.; Eve, S.; Jernot, J.P.; Gomina, M.; Breard, J. Tensile deformation of a flax fiber. Procedia Eng. 2009, 1, 233–236. [Google Scholar] [CrossRef]
- Baley, C. Analysis of the flax fibres tensile behaviour and analysis of the tensile stiffness increase. Compos. Part A Appl. Sci. Manuf. 2002, 33, 939–948. [Google Scholar] [CrossRef]
- Yan, L.; Chouw, N.; Jayaraman, K. Flax fibre and its composites—A review. Compos. B Eng. 2014, 56, 296–317. [Google Scholar] [CrossRef]
- Matlin, S.A.; Mehta, G.; Hopf, H.; Krief, A.; Keßler, L.; Kümmerer, K. Material circularity and the role of the chemical sciences as a key enabler of a sustainable post-trash age. Sustain. Chem. Pharm. 2020, 17, 100312. [Google Scholar] [CrossRef]
- Tanaka, K.; Takada, T.; Yamashita, R.; Mizukawa, K.; Fukuwaka, M.A.; Watanuki, Y. Accumulation of plastic-derived chemicals in tissues of seabirds ingesting marine plastics. Mar. Pollut. Bull. 2013, 69, 219–222. [Google Scholar] [CrossRef]
- Mishra, S.; Rath, C.C.; Das, A.P. Marine microfiber pollution: A review on present status and future challenges. Mar. Pollut. Bull. 2019, 140, 188–197. [Google Scholar] [CrossRef]
- Wu, M.; Yang, C.; Du, C.; Liu, H. Microplastics in waters and soils: Occurrence, analytical methods and ecotoxicological effects. Ecotoxicol. Environ. Saf. 2020, 202, 110910. [Google Scholar] [CrossRef]
- Rebelein, A.; Int-Veen, I.; Kammann, U.; Scharsack, J.P. Microplastic fibers—Underestimated threat to aquatic organisms? Sci. Total Environ. 2021, 777, 146045. [Google Scholar] [CrossRef] [PubMed]
- Chen, G.; Li, Y.; Wang, J. Occurrence and ecological impact of microplastics in aquaculture ecosystems. Chemosphere 2021, 274, 129989. [Google Scholar] [CrossRef]
- Teaming Up to Get to the Bottom of Microfiber Pollution. Available online: https://eu.patagonia.com/it/de/stories/teaming-up-to-get-to-the-bottom-of-microfiber-pollution/story-71999.html (accessed on 24 June 2022).
- Walkinshaw, C.; Lindeque, P.K.; Thompson, R.; Tolhurst, T.; Cole, M. Microplastics and seafood: Lower trophic organisms at highest risk of contamination. Ecotoxicol. Environ. Saf. 2020, 190, 110066. [Google Scholar] [CrossRef]
- Browne, M.A.; Crump, P.; Niven, S.; Teuten, E.; Tonkin, A.; Galloway, T.; Thompson, R. Accumulation of Microplastic on Shorelines Woldwide: Sources and Sinks. Environ. Sci. Technol. 2011, 45, 9175–9179. [Google Scholar] [CrossRef] [PubMed]
- An Update on Microfiber Pollution. Available online: https://www.patagonia.com/stories/an-update-on-microfiber-pollution/story-31370.html (accessed on 24 June 2022).
- Napper, I.E.; Thompson, R.C. Release of synthetic microplastic plastic fibres from domestic washing machines: Effects of fabric type and washing conditions. Mar. Pollut. Bull. 2016, 112, 39–45. [Google Scholar] [CrossRef]
- What You Should Know About Microfiber Pollution. Available online: https://www.neefusa.org/nature/water/what-you-should-know-about-microfiber-pollution (accessed on 24 June 2022).
- Murano, C.; Vaccari, L.; Casotti, R.; Corsi, I.; Palumbo, A. Occurrence of microfibres in wild specimens of adult sea urchin Paracentrotus lividus (Lamarck, 1816) from a coastal area of the central Mediterranean Sea. Mar. Pollut. Bull. 2022, 176, 113448. [Google Scholar] [CrossRef] [PubMed]
- Capillo, G.; Savoca, S.; Panarello, G.; Mancuso, M.; Branca, C.; Romano, V.; D’Angelo, G.; Bottari, T.; Spanò, N. Quali-quantitative analysis of plastics and synthetic microfibers found in demersal species from Southern Tyrrhenian Sea (Central Mediterranean). Mar. Pollut. Bull. 2020, 150, 110596. [Google Scholar] [CrossRef]
- Perez-Venegas, D.J.; Toro-Valdivieso, C.; Ayala, F.; Brito, B.; Iturra, L.; Arriagada, M.; Seguel, M.; Barrios, C.; Sepúlveda, M.; Oliva, D.; et al. Monitoring the occurrence of microplastic ingestion in Otariids along the Peruvian and Chilean coasts. Mar. Pollut. Bull. 2020, 153, 110966. [Google Scholar] [CrossRef] [PubMed]
- Gago, J.; Carretero, O.; Filgueiras, A.V.; Viñas, L. Synthetic microfibers in the marine environment: A review on their occurrence in seawater and sediments. Mar. Pollut. Bull. 2018, 127, 365–376. [Google Scholar] [CrossRef]
- Textiles: Material-Specific Data. Available online: https://www.epa.gov/facts-and-figures-about-materials-waste-and-recycling/textiles-material-specific-data (accessed on 17 May 2022).
- Liu, Y.; Chen, S.; Chen, A.Y.; Lou, Z. Variations of GHG emission patterns from waste disposal processes in megacity Shanghai from 2005 to 2015. J. Clean. Prod. 2021, 295, 126338. [Google Scholar] [CrossRef]
- Finet, C. Heating value of municipal solid waste. Waste Manag. Res. 1987, 5, 141–145. [Google Scholar] [CrossRef]
- Lu, J.W.; Zhang, S.; Hai, J.; Lei, M. Status and perspectives of municipal solid waste incineration in China: A comparison with developed regions. Waste Manag. 2017, 69, 170–186. [Google Scholar] [CrossRef]
- Zamani, B.; Svanström, M.; Peters, G.; Rydberg, T. A Carbon Footprint of Textile Recycling: A Case Study in Sweden. J. Ind. Ecol. 2015, 19, 676–687. [Google Scholar] [CrossRef]
- Lan, D.Y.; Zhang, H.; Wu, T.W.; Lü, F.; Shao, L.M.; He, P.J. Repercussions of clinical waste co-incineration in municipal solid waste incinerator during COVID-19 pandemic. J. Hazard. Mater. 2022, 423, 127144. [Google Scholar] [CrossRef] [PubMed]
- Palme, A.; Peterson, A.; de la Motte, H.; Theliander, H.; Brelid, H. Development of an efficient route for combined recycling of PET and cotton from mixed fabrics. Text. Cloth. Sustain. 2017, 3, 4. [Google Scholar] [CrossRef]
- Gholamzad, E.; Karimi, K.; Masoomi, M. Effective conversion of waste polyester–cotton textile to ethanol and recovery of polyester by alkaline pretreatment. Chem. Eng. J. 2014, 253, 40–45. [Google Scholar] [CrossRef]
- Mohsenzadeh, A.; Jeihanipour, A.; Karimi, K.; Taherzadeh, M.J. Alkali pretreatment of softwood spruce and hardwood birch by NaOH/thiourea, NaOH/urea, NaOH/urea/thiourea, and NaOH/PEG to improve ethanol and biogas production. J. Chem. Technol. Biotechnol. 2012, 87, 1209–1214. [Google Scholar] [CrossRef]
- Wang, Y.; Zhao, Y.; Deng, Y. Effect of enzymatic treatment on cotton fiber dissolution in NaOH/urea solution at cold temperature. Carbohydr. Polym. 2008, 72, 178–184. [Google Scholar] [CrossRef]
- Wang, Y.; Deng, Y. The kinetics of cellulose dissolution in sodium hydroxide solution at low temperatures. Biotechnol. Bioeng. 2008, 102, 1398–1405. [Google Scholar] [CrossRef]
- Qi, H.; Yang, Q.; Zhang, L.; Liebert, T.; Heinze, T. The dissolution of cellulose in NaOH-based aqueous system by two-step process. Cellulose 2011, 18, 237–245. [Google Scholar] [CrossRef]
- Hasanzadeh, E.; Mirmohamadsadeghi, S.; Keikhosro Karimi, K. Enhancing energy production from waste textile by hydrolysis of synthetic parts. Fuel 2018, 218, 41–48. [Google Scholar] [CrossRef]
- Zabaniotou, A.; Andreou, K. Development of alternative energy sources for GHG emissions reduction in the textile industry by energy recovery from cotton ginning waste. J. Clean. Prod. 2010, 18, 784–790. [Google Scholar] [CrossRef]
- Jeihanipour, A.; Karimi, K.; Niklasson, C.; Taherzadeh, M.J. A novel process for ethanol or biogas production from cellulose in blended-fibers waste textiles. Waste Manag. 2010, 30, 2504–2509. [Google Scholar] [CrossRef]
- Jeihanipour, A.; Aslanzadeh, S.; Rajendran, K.; Balasubramanian, G.; Taherzadeh, M.J. High-rate biogas production from waste textiles using a two-stage process. Renew. Energy 2013, 52, 128–135. [Google Scholar] [CrossRef]
- Chu, C.Y.; Wu, S.Y.; Tsai, C.Y.; Lin, C.Y. Kinetics of cotton cellulose hydrolysis using concentrated acid and fermentative hydrogen production from hydrolysate. Int. J. Hydrog. Energy 2011, 36, 8743–8750. [Google Scholar] [CrossRef]
- Ouchi, A.; Toida, T.; Kumaresan, S.; Ando, W.; Kato, J. A new methodology to recycle polyester from fabric blends with cellulose. Cellulose 2010, 17, 215–222. [Google Scholar] [CrossRef]
- Sasaki, C.; Nakagawa, T.; Asada, C.; Nakamura, Y. Microwave-Assisted Hydrolysis of Cotton Waste to Glucose in Combination with the Concentrated Sulfuric Acid Impregnation Method. Waste Biomass Valorization 2020, 11, 4279–4287. [Google Scholar] [CrossRef]
- Sanchis-Sebastiá, M.; Ruuth, E.; Stigsson, L.; Galbe, M.; Wallberg, O. Novel sustainable alternatives for the fashion industry: A method of chemically recycling waste textiles via acid hydrolysis. Waste Manag. 2021, 121, 248–254. [Google Scholar] [CrossRef] [PubMed]
- Yousef, S.; Tatariants, M.; Tichonovas, M.; Kliucininkas, L.; Lukosiute, S.I.; Yan, L. Sustainable green technology for recovery of cotton fibers and polyester from textile waste. J. Clean. Prod. 2020, 254, 120078. [Google Scholar] [CrossRef]
- Yang, H.Y.; Li, X.J.; Tong, L.L.; Jin, Z.N.; Yin, L.; Chen, G.B. Leaching kinetics of selenium from copper anode slimes by nitric acid-sulfuric acid mixture. Trans. Nonferrous Met. Soc. China 2018, 28, 186–192. [Google Scholar] [CrossRef]
- Yousef, S.; Tatariants, M.; Denafas, J.; Makarevicius, V.; Lukosiute, S.I.; Kruopiene, J. Sustainable industrial technology for recovery of Al nanocrystals, Si micro-particles and Ag from solar cell wafer production waste. Sol. Energy Mater. Sol. Cells. 2019, 191, 493–501. [Google Scholar] [CrossRef]
- Kuo, C.-H.; Lin, P.-J.; Wu, Y.-Q.; Ye, L.-Y.; Yang, D.-J.; Shieh, C.-J.; Lee, C.-K. Simultaneous saccharification and fermentation of waste textiles for ethanol production. BioResources 2014, 9, 2866–2875. [Google Scholar] [CrossRef]
- Kuo, C.H.; Lee, C.K. Enhancement of enzymatic saccharification of cellulose by cellulose dissolution pretreatments. Carbohydr. Polym. 2009, 77, 41–46. [Google Scholar] [CrossRef]
- Zhang, J.; Zhang, B.; Zhang, J.; Lin, L.; Liu, S.; Ouyang, P. Effect of phosphoric acid pretreatment on enzymatic hydrolysis of microcrystalline cellulose. Biotechnol. Adv. 2010, 28, 613–619. [Google Scholar] [CrossRef] [PubMed]
- Shen, F.; Xiao, W.; Lin, L.; Yang, G.; Zhang, Y.; Deng, S. Enzymatic saccharification coupling with polyester recovery from cotton-based waste textiles by phosphoric acid pretreatment. Bioresour. Technol. 2013, 130, 248–255. [Google Scholar] [CrossRef]
- Lopatina, A.; Anugwom, I.; Blot, H.; Sanchez Conde, A.; Manttari, M.; Kallioinen, M. Re-use of waste cotton textile as an ultrafiltration membrane. J. Environ. Chem. Eng. 2021, 9, 105705. [Google Scholar] [CrossRef]
- Zhong, X.; Li, R.; Wang, Z.; Wang, W.; Yu, D. Eco-fabrication of antibacterial nanofibrous membrane with high moisture permeability from wasted wool fabrics. Waste Manag. 2020, 102, 404–411. [Google Scholar] [CrossRef] [PubMed]
- Xia, G.; Han, W.; Xu, Z.; Zhang, J.; Kong, F.; Zhang, J.; Zhang, X.; Jia, F. Complete recycling and valorization of waste textiles for value-added transparent films via an ionic liquid. J. Environ. Chem. Eng. 2021, 9, 106182. [Google Scholar] [CrossRef]
- De Silva, R.; Byrne, N. Utilization of cotton waste for regenerated cellulose fibres: Influence of degree of polymerization on mechanical properties. Carbohydr. Polym. 2017, 174, 89–94. [Google Scholar] [CrossRef]
- Pensupa, N.; Leu, S.Y.; Hu, Y.; Du, C.; Liu, H.; Jing, H.; Wang, H.; Sze Ki Lin, C. Recent Trends in Sustainable Textile Waste Recycling Methods: Current Situation and Future Prospects. Top. Curr. Chem. 2017, 375, 76. [Google Scholar] [CrossRef]
- Verma, A.K. Treatment of textile wastewaters by electrocoagulation employing Fe-Al composite electrode. J. Water Process. Eng. 2017, 20, 168–172. [Google Scholar] [CrossRef]
- Sharma, J.; Sharma, S.; Soni, V. Classification and impact of synthetic textile dyes on Aquatic Flora: A review. Reg. Stud. Mar. Sci. 2021, 45, 101802. [Google Scholar] [CrossRef]
- Chacko, J.; Subramaniam, K. Enzymatic Degradation of Azo Dyes—A Review. Int. J. Environ. Sci. 2011, 1, 1250–1260. [Google Scholar]
- Blanquez, A.; Rodríguez, J.; Brissos, V.; Mendes, S.; Martins, L.O.; Ball, A.S.; Arias, M.E.; Hernández, M. Decolorization and detoxification of textile dyes using a versatile Streptomyces laccase-natural mediator system. Saudi J. Biol. Sci. 2019, 26, 913–920. [Google Scholar] [CrossRef] [PubMed]
- Zhao, G.; Li, M.; Hu, Z.; Hu, H. Dissociation and removal of complex chromium ions containing in dye wastewaters. Sep. Purif. Technol. 2005, 43, 227–232. [Google Scholar] [CrossRef]
- Iqbal, S.A.; Mahmud, I.; Quader, A.K.M.A. Textile sludge management by incineration technique. Procedia Eng. 2014, 90, 686–691. [Google Scholar] [CrossRef]
- Garg, V.K.; Kaushik, P. Vermistabilization of textile mill sludge spiked with poultry droppings by an epigeic earthworm Eisenia fetida. Bioresour. Technol. 2005, 96, 1063–1071. [Google Scholar] [CrossRef] [PubMed]
- Garg, P.; Gupta, A.; Satya, S. Vermicomposting of different types of waste using Eisenia foetida: A comparative study. Bioresour. Technol. 2006, 97, 391–395. [Google Scholar] [CrossRef] [PubMed]
- Kaushik, P.; Garg, V.K. Vermicomposting of mixed solid textile mill sludge and cow dung with the epigeic earthworm Eisenia foetida. Bioresour. Technol. 2003, 90, 311–316. [Google Scholar] [CrossRef]
- Paul, S.; Goswami, L.; Pegu, R.; Bhattacharya, S.S. Vermiremediation of cotton textile sludge by Eudrilus eugeniae: Insight into metal budgeting, chromium speciation, and humic substance interactions. Bioresour. Technol. 2020, 314, 123753. [Google Scholar] [CrossRef]
- Garg, V.K.; Gupta, R.; Kaushik, P. Vermicomposting of solid textile mill sludge spiked with cow dung and horse dung: A pilot-scale study. Int. J. Environ. Poll. 2009, 38, 385–396. [Google Scholar] [CrossRef]
- Mahitha, U.; Dhaarini, G.D.; Sabeena, M.A.; Shankar, C.; Kirubakaran, V. Fast Biodegradation of Waste Cotton Fibres from Yarn Industry using Microbes. Procedia Environ. Sci. 2016, 35, 925–929. [Google Scholar] [CrossRef]
- Abbas, T.; Nawab, B.; Nazli, R.; Saleem, R.; Lal, A.; Jamil, K. Efficacy of cotton waste compost and fertinemakil fertilizer on the growth parameter of sunflower plants. Pakistan J. Agric. Res. 2013, 26, 54–58. [Google Scholar]
- Araujo, A.S.F.; Monteiro, R.T.R.; Carvalho, E.M.S. Effect of composted textile sludge on growth, nodulation and nitrogen fixation of soybean and cowpea. Bioresour. Technol. 2007, 98, 1028–1032. [Google Scholar] [CrossRef] [PubMed]
- Xu, R.; Zhou, G.; Tang, Y.; Chu, L.; Liu, C.; Zeng, Z.; Luo, S. New double network hydrogel adsorbent: Highly efficient removal of Cd(II) and Mn(II) ions in aqueous solution. Chem. Eng. J. 2015, 275, 179–188. [Google Scholar] [CrossRef]
- Ma, J.; Zhou, G.; Chu, L.; Liu, Y.; Liu, C.; Luo, S.; Wei, Y. Efficient Removal of Heavy Metal Ions with An EDTA Functionalized Chitosan/Polyacrylamide Double Network Hydrogel. ACS Sustain. Chem. Eng. 2017, 5, 843–851. [Google Scholar] [CrossRef]
- Ma, J.; Liu, Y.; Ali, O.; Wei, Y.; Zhang, S.; Zhang, Y.; Cai, T.; Liu, C.; Luo, S. Fast adsorption of heavy metal ions by waste cotton fabrics based double network hydrogel and influencing factors insight. J. Hazard. Mater. 2018, 344, 1034–1042. [Google Scholar] [CrossRef]
- Yin, Y.; Yao, D.; Wang, C.; Wang, Y. Removal of spandex from nylon/spandex blended fabrics by selective polymer degradation. Text. Res. J. 2014, 84, 16–27. [Google Scholar] [CrossRef]
- Athanasopoulos, P.; Panayiotou, A. Post-consumer textile thermochemical recycling to fuels and biocarbon: A critical review. Sci. Total Environ. 2022, 834, 155387. [Google Scholar] [CrossRef]
- Ding, Z.; Liu, J.; Chen, H.; Huang, S.; Evrendilek, F.; He, Y.; Zheng, L. Co-pyrolysis performances, synergistic mechanisms, and products of textile dyeing sludge and medical plastic wastes. Sci. Total Environ. 2021, 799, 149397. [Google Scholar] [CrossRef]
- Kwon, D.; Yi, S.; Jung, S.; Kwon, E.E. Valorization of synthetic textile waste using CO2 as a raw material in the catalytic pyrolysis process. Environ. Pollut. 2021, 268, 115916. [Google Scholar] [CrossRef]
- Miranda, R.; Sosa_Blanco, C.; Bustos-Martınez, D.; Vasile, C. Pyrolysis of textile wastes I. Kinetics and yields. J. Anal. Appl. Pyrolysis 2007, 80, 489–495. [Google Scholar] [CrossRef]
- Cigdem, B.C.; Ozbey, B.; Keskinler, B.; Dizge, N. Pyrolysis of commingled waste textile fibers in a batch reactor: Analysis of the pyrolysis gases and solid product. Int. J. Green Energy 2017, 14, 289–294. [Google Scholar]
- Xu, Z.; Yuan, Z.; Zhang, D.; Chen, W.; Huang, Y.; Zhang, T.; Tian, D.; Deng, H.; Zhou, Y.; Sun, Z. Highly mesoporous activated carbon synthesized by pyrolysis of waste polyester textiles and MgCl2: Physiochemical characteristics and pore-forming mechanism. J. Clean. Prod. 2018, 192, 453–461. [Google Scholar] [CrossRef]
- Krishna, B.B.; Biswas, B.; Jitendra Kumar, J.; Singh, R.; Bhaskar, T. Role of Reaction Temperature on Pyrolysis of Cotton Residue. Waste Biomass Valorization 2016, 7, 71–78. [Google Scholar] [CrossRef]
- Nahil, M.A.; Williams, P.T. Activated carbons from acrylic textile waste. J. Anal. Appl. Pyrolysis 2010, 89, 51–59. [Google Scholar] [CrossRef]
- Ozsin, G.; Pütün, A.E. An investigation on pyrolysis of textile wastes: Kinetics, thermodynamics, in-situ monitoring of evolved gasses and analysis of the char residue. J. Environ. Chem. Eng. 2022, 10, 107748. [Google Scholar] [CrossRef]
- Scheibe, A.S.; Pimenta de Araujo, I.; Janssen, L.; Amabile de Campos, T.; de Paulo Martins, V.; Vasques Mendonça, A.R.; Borges Valle, J.A.; Siqueira Curto Valle, R.C.; Guelli Ulson de Souza, S.M.A.; Ulson de Souza, A.A. Products from pyrolysis textile sludge as a potential antibacterial and alternative source of fuel oil. Clean. Eng. Technol. 2022, 6, 100408. [Google Scholar] [CrossRef]
- Wang, W.; Shi, Y.; Cui, Y.; Li, X. Catalytic fast pyrolysis of cellulose for increasing contents of furans and aromatics in biofuel production. J. Anal. Appl. Pyrolysis 2018, 131, 93–100. [Google Scholar] [CrossRef]
- Wu, Y.; Wen, C.; Chen, X.; Jiang, G.; Liu, G.; Liu, D. Catalytic pyrolysis and gasification of waste textile under carbon dioxide atmosphere with composite Zn-Fe catalyst. Fuel Process. Technol. 2017, 166, 115–123. [Google Scholar] [CrossRef]
- Xu, Z.; Sun, Z.; Zhou, Y.; Chen, W.; Zhang, T.; Huang, Y.; Zhang, D. Insights into the pyrolysis behavior and adsorption properties of activated carbon from waste cotton textiles by FeCl3-activation. Colloids Surf. A 2019, 582, 123934. [Google Scholar] [CrossRef]
- Yousef, S.; Eimontas, J.; Striūgas, N.; Tatariants, M.; Abdelnabyd, M.A.; Tuckutee, S.; Kliucininkas, L. A sustainable bioenergy conversion strategy for textile waste with selfcatalysts using mini-pyrolysis plant. Energy Convers. Manag. 2019, 196, 688–704. [Google Scholar] [CrossRef]
- Yousef, S.; Kalpokaite-Dickuviene, R.; Baltusnikas, A.; Pitak, I.; Lukosiute, S.I. A new strategy for functionalization of char derived from pyrolysis of textile waste and its application as hybrid fillers (CNTs/char and graphene/char) in cement industry. J. Clean. Prod. 2021, 314, 128058. [Google Scholar] [CrossRef]
- Yuan, Z.; Xu, Z.; Zhang, D.; Chen, W.; Huang, Y.; Zhang, T.; Danqi Tian, D.; Deng, H.; Zhou, Y.; Sun, Z. Mesoporous activated carbons synthesized by pyrolysis of waste polyester textiles mixed with Mg-containing compounds and their Cr(VI) adsorption. Colloids Surf. A 2018, 549, 86–93. [Google Scholar] [CrossRef]
- Yuan, Z.; Xu, Z.; Zhang, D.; Chen, W.; Zhang, T.; Huang, Y.; Gu, L.; Deng, H.; Tian, D. Box-Behnken design approach towards optimization of activated carbon synthesized by co-pyrolysis of waste polyester textiles and MgCl2. Appl. Surf. Sci. 2018, 427, 340–348. [Google Scholar] [CrossRef]
- Zhou, C.; Zhang, Y.; Liu, Y.; Deng, Z.; Li, X.; Wang, L.; Dai, J.; Song, Y.; Jiang, Z.; Qu, J.; et al. Co-pyrolysis of textile dyeing sludge and red wood waste in a continuously operated auger reactor under microwave irradiation. Energy 2021, 218, 119398. [Google Scholar] [CrossRef]
- Zou, H.; Huang, S.; Ren, M.; Liu, J.; Evrendilek, F.; Xie, W.; Zhang, G. Efficiency, by-product valorization, and pollution control of co-pyrolysis of textile dyeing sludge and waste solid adsorbents: Their atmosphere, temperature, and blend ratio dependencies. Sci. Total Environ. 2022, 819, 152923. [Google Scholar] [CrossRef]
- Chatterjee, P.K.; Conrad, C.M. Kinetics of the pyrolysis of cotton cellulose. Text. Res. J. 1996, 36, 487–494. [Google Scholar] [CrossRef]
- Faroq, A.A.; Price, D.; Milnes, G.J. Thermogravimetric analysis study of the mechanism of pyrolysis of untreated and flame retardant treated cotton fabrics under a continuous flow of nitrogen. Polym. Degrad. Stab. 1994, 44, 323–333. [Google Scholar] [CrossRef]
- Alongi, J.; Camino, G.; Malucelli, G. Heating rate effect on char yield from cotton, poly(ethylene terephthalate) and blend fabrics. Carbohydr. Polym. 2013, 92, 1327–1334. [Google Scholar] [CrossRef]
- Illingworth, J.; Williams, P.T.; Rand, B. Characterization of biochar porosity from pyrolysis of biomass flax fibre. J. Energy Inst. 2013, 86, 63–70. [Google Scholar] [CrossRef]
- Çay, A.; Yanık, J.; Akduman, C.; Duman, G.; Hasan Ertas. Application of textile waste derived biochars onto cotton fabric for improved performance and functional properties. J. Clean. Prod. 2020, 251, 119664. [Google Scholar] [CrossRef]
- Gu, S.; Wang, Y.; Zhang, D.; Xiong, M.; Gu, H.; Xu, Z. Utilization of porous carbon synthesized with textile wastes via calcium acetate template for tetracycline removal: The role of template agent and the formation mechanism. Chemosphere 2022, 289, 133148. [Google Scholar] [CrossRef]
- Gu, S.; Zhang, D.; Gao, Y.; Qi, R.; Chen, W.; Xu, Z. Fabrication of porous carbon derived from cotton/polyester waste mixed with oyster shells: Pore-forming process and application for tetracycline removal. Chemosphere 2021, 270, 129483. [Google Scholar] [CrossRef]
- Wang, Y.; Xu, L.; Wei, F.; Ding, T.; Zhang, M.; Zhu, R. Insights into the adsorption mechanism of tetracycline on hierarchically porous carbon and the effect of nanoporous geometry. Chem. Eng. J. 2022, 437, 135454. [Google Scholar] [CrossRef]
- Pan, J.; Bai, X.; Li, Y.; Yang, B.; Yang, P.; Yu, F.; Ma, J. HKUST-1 derived carbon adsorbents for tetracycline removal with excellent adsorption performance. Environ. Res. 2022, 205, 112425. [Google Scholar] [CrossRef]
- Dutta, S.; Bhaumik, A.; Wu, C.-W.K. Hierarchically porous carbon derived from polymers and biomass: Effect of interconnected pores on energy applications. Energy Environ. Sci. 2014, 7, 3574–3592. [Google Scholar] [CrossRef]
- Lin, Y.C.; Cho, J.; Tompsett, G.A.; Westmoreland, P.R.; Huber, G.W. Kinetics and Mechanism of Cellulose Pyrolysis. J. Phys. Chem. C 2009, 113, 20097–20107. [Google Scholar] [CrossRef]
- Deng, F.; Amarasekara, A.S. Catalytic upgrading of biomass derived furans. Ind. Crops Prod. 2021, 159, 113055. [Google Scholar] [CrossRef]
- Wang, J.; Jiang, J.; Ding, J.; Wang, X.; Sun, Y.; Ruan, R.; Ragauskas, A.J.; Ok, Y.S.; Tsang, D.C.W. Promoting Diels-Alder reactions to produce bio-BTX: Co-aromatization of textile waste and plastic waste over USY zeolite. J. Clean. Prod. 2021, 314, 127966. [Google Scholar] [CrossRef]
- Hanoglu, A.; Çay, A.; Yanık, J. Production of biochars from textile fibres through torrefaction and their characterization. Energy 2019, 166, 664–673. [Google Scholar] [CrossRef]
- Rago, Y.P.; Surroop, D.; Mohee, R. Torrefaction of textile waste for production of energy-dense biochar using mass loss as a synthetic indicator. J. Environ. Chem. Eng. 2018, 6, 811–822. [Google Scholar] [CrossRef]
- Chen, D.; Gao, A.; Cen, K.; Zhang, J.; Cao, X.; Ma, Z. Investigation of biomass torrefaction based on three major components: Hemicellulose, cellulose, and lignin. Energy Convers. Manag. 2018, 169, 228–237. [Google Scholar] [CrossRef]
- Duman, G. Preparation of novel porous carbon from hydrothermal pretreated textile wastes: Effects of textile type and activation agent on structural and adsorptive properties. J. Water Process. Eng. 2021, 43, 102286. [Google Scholar] [CrossRef]
- Gan, L.; Zhu, J.; Lv, L. Cellulose hydrolysis catalyzed by highly acidic lignin derived carbonaceous catalyst synthesized via hydrothermal carbonization. Cellulose 2017, 24, 5327–5339. [Google Scholar] [CrossRef]
- Lin, Y.; Ge, Y.; Xiao, H.; He, Q.; Wang, W.; Chen, B. Investigation of hydrothermal co-carbonization of waste textile with waste wood, waste paper and waste food from typical municipal solid wastes. Energy 2020, 210, 118606. [Google Scholar] [CrossRef]
- Qi, R.; Xu, Z.; Zhou, Y.; Zhang, D.; Sun, Z.; Chen, W.; Xiong, M. Clean solid fuel produced from cotton textiles waste through hydrothermal carbonization with FeCl3: Upgrading the fuel quality and combustion characteristics. Energy 2021, 214, 118926. [Google Scholar] [CrossRef]
- Sheng, S.; Meiling, Z.; Chen, L.; Wensheng, H.; Zhifeng, Y. Extraction and characterization of microcrystalline cellulose from waste cotton fabrics via hydrothermal method. Waste Manag. 2018, 82, 139–146. [Google Scholar]
- Xu, Z.; Qi, R.; Zhang, D.; Gao, Y.; Xiong, M.; Chen, W. Co-hydrothermal carbonization of cotton textile waste and polyvinyl chloride waste for the production of solid fuel: Interaction mechanisms and combustion behaviors. J. Clean. Prod. 2021, 316, 128306. [Google Scholar] [CrossRef]
- Xu, Z.; Qi, R.; Xiong, M.; Zhang, D.; Gu, H.; Chen, W. Conversion of cotton textile waste to clean solid fuel via surfactant-assisted hydrothermal carbonization: Mechanisms and combustion behaviors. Bioresour. Technol. 2021, 321, 124450. [Google Scholar] [CrossRef]
- Zhao, Y.; Chen, W.; Liu, F.; Zhao, P. Hydrothermal pretreatment of cotton textile wastes: Biofuel characteristics and biochar electrocatalytic performance. Fuel 2022, 316, 123327. [Google Scholar] [CrossRef]
- Toor, S.S.; Rosendahl, L.; Rudolf, A. Hydrothermal liquefaction of biomass: A review of subcritical water technologies. Energy 2011, 36, 2328–2342. [Google Scholar] [CrossRef]
- Yu, H.; Qin, Z.; Liang, B.; Liu, N.; Zhoub, Z.; Chen, L. Facile extraction of thermally stable cellulose nanocrystals with a high yield of 93% through hydrochloric acid hydrolysis under hydrothermal conditions. J. Mater. Chem. A 2013, 12, 3938–3944. [Google Scholar] [CrossRef]
- Navone, L.; Moffitt, K.; Hansen, K.A.; Blinco, J.; Payne, A.; Speight, R. Closing the textile loop: Enzymatic fibre separation and recycling of wool/polyester fabric blends. Waste Manag. 2020, 102, 149–160. [Google Scholar] [CrossRef]
- Quartinello, F.; Vecchiato, S.; Weinberger, S.; Kremenser, K.; Skopek, L.; Pellis, A.; Guebitz, G.M. Highly Selective Enzymatic Recovery of Building Blocks from Wool-Cotton-Polyester Textile Waste Blends. Polymers 2018, 10, 1107. [Google Scholar] [CrossRef]
- Tavčer, P.F. Effects of Cellulase Enzyme Treatment on the Properties of Cotton Terry Fabrics. Fibres Text. East. Eur. 2013, 21, 100–106. [Google Scholar]
- Shah, S.R. Chemistry and Applications of Cellulase in Textile Wet Processing. Res. J. Eng. Sci. 2013, 2, 1–5. [Google Scholar]











| Process | Advantages | Disadvantages | References |
|---|---|---|---|
| Combustion |
|
| [39,40,41,42] |
| Chemical hydrolysis |
| In the case of NaOH or acids:
| [45,46,47,48,53,54,55,56,57,60] |
| Pyrolysis Co-pyrolysis Torrefaction Hydrothermal carbonization |
|
| [87,88,89,90,91,92,93,94,95,96,97,98,99,100,101,102,103,104,105,106,107,108] |
| Landfilling |
| [6,38] |
Publisher’s Note: MDPI stays neutral with regard to jurisdictional claims in published maps and institutional affiliations. |
© 2022 by the authors. Licensee MDPI, Basel, Switzerland. This article is an open access article distributed under the terms and conditions of the Creative Commons Attribution (CC BY) license (https://creativecommons.org/licenses/by/4.0/).
Share and Cite
Stefan, D.S.; Bosomoiu, M.; Stefan, M. Methods for Natural and Synthetic Polymers Recovery from Textile Waste. Polymers 2022, 14, 3939. https://doi.org/10.3390/polym14193939
Stefan DS, Bosomoiu M, Stefan M. Methods for Natural and Synthetic Polymers Recovery from Textile Waste. Polymers. 2022; 14(19):3939. https://doi.org/10.3390/polym14193939
Chicago/Turabian StyleStefan, Daniela Simina, Magdalena Bosomoiu, and Mircea Stefan. 2022. "Methods for Natural and Synthetic Polymers Recovery from Textile Waste" Polymers 14, no. 19: 3939. https://doi.org/10.3390/polym14193939
APA StyleStefan, D. S., Bosomoiu, M., & Stefan, M. (2022). Methods for Natural and Synthetic Polymers Recovery from Textile Waste. Polymers, 14(19), 3939. https://doi.org/10.3390/polym14193939
