Effect of Crystallinity on Young’s Modulus of Porous Materials Composed of Polyethylene Terephthalate Fibers in the Presence of Carbon Dioxide
Abstract
:1. Introduction
2. Materials and Methods
2.1. Materials
2.2. Compression Evaluation Method
2.3. Compression Calculation
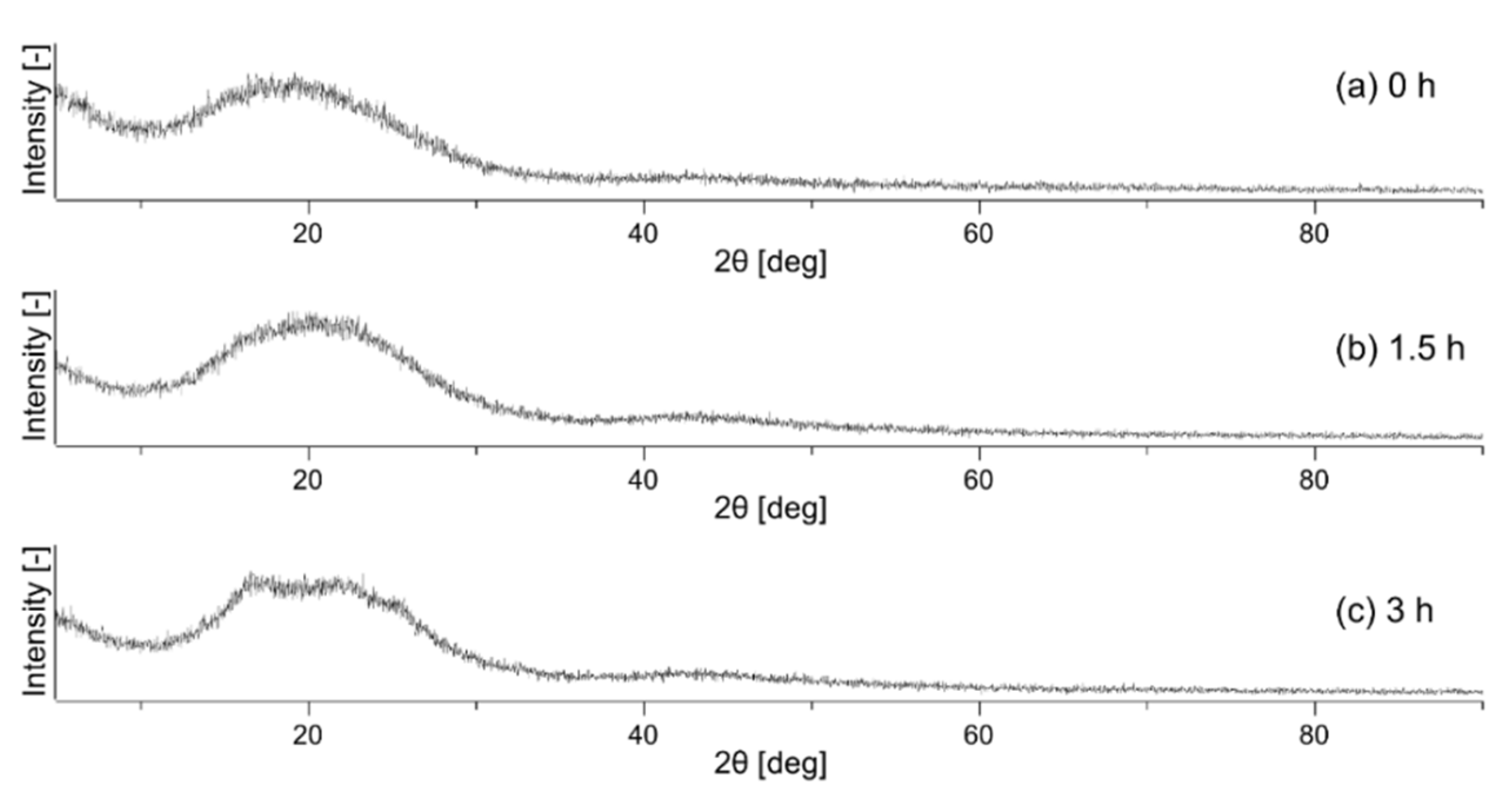
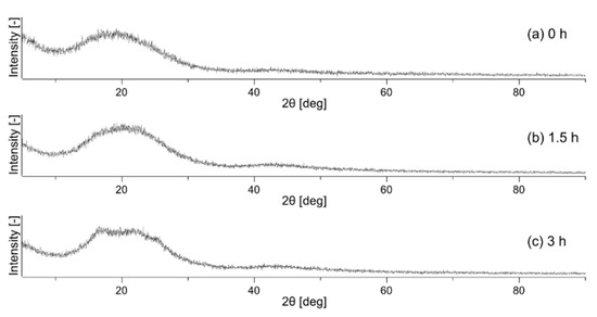
2.4. Determination of Crystallinity
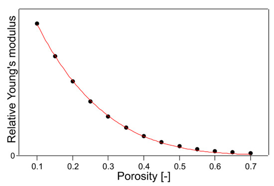
3. Results and Discussion
4. Conclusions
Funding
Institutional Review Board Statement
Informed Consent Statement
Data Availability Statement
Conflicts of Interest
References
- Wang, W.; Rao, L.; Wu, X.; Wang, Y.; Zhao, L.; Liao, X. Supercritical carbon dioxide applications in food processing. Food Eng. Rev. 2021, 13, 570–591. [Google Scholar] [CrossRef]
- Balaban, M.O.; Ferrentino, G. Dense Phase Carbon Dioxide: Food and Pharmaceutical Apprications; Wiley, Blackwell: Ames, IA, USA, 2012; ISBN 978-0813806495. [Google Scholar]
- Tomasko, D.L.; Li, H.; Liu, D.; Han, X.; Wingert, M.J.; Lee, L.J.; Koelling, K.W. A review of CO2 applications in the processing of polymers. Ind. Eng. Chem. Res. 2003, 42, 6431–6456. [Google Scholar] [CrossRef]
- Boyère, C.; Jérôme, C.; Debuigne, A. Input of supercritical carbon dioxide to polymer synthesis: An overview. Eur. Polym. J. 2014, 61, 45–63. [Google Scholar] [CrossRef]
- Sarver, J.A.; Kiran, E. Foaming of polymers with carbon dioxide—The year-in-review–2019. J. Supercrit. Fluids 2021, 173, 105166. [Google Scholar] [CrossRef]
- Sauceau, M.; Fages, J.; Common, A.; Nikitine, C.; Rodier, E. New challenges in polymer foaming: A review of extrusion processes assisted by supercritical carbon dioxide. Prog. Polym. Sci. 2011, 36, 749–766. [Google Scholar] [CrossRef]
- Kumar, R.; Thakur, A.K.; Banerjee, N.; Chaudhari, P. A critical review on the particle generation and other applications of rapid expansion of supercritical solution. Int. J. Pharmaceutics 2021, 608, 121089. [Google Scholar] [CrossRef]
- Esfandiari, N. Production of micro and nano particles of pharmaceutical by supercritical carbon dioxide. J. Supercrit. Fluids 2015, 100, 129–141. [Google Scholar] [CrossRef]
- Yeo, S.-D.; Kiran, E. Formation of polymer particles with supercritical fluids: A review. J. Supercrit. Fluids 2005, 34, 287–308. [Google Scholar] [CrossRef]
- Aizawa, T. A new method for producing porous polymer materials using carbon dioxide and a piston. J Supercrit. Fluids 2018, 133, 38–41. [Google Scholar] [CrossRef]
- Aizawa, T. Fabrication of porosity-controlled polyethylene terephthalate porous materials using a CO2-assisted polymer compression method. RSC Adv. 2018, 8, 3061–3068. [Google Scholar] [CrossRef] [Green Version]
- Aizawa, T. Peel and penetration resistance of porous polyethylene terephthalate material produced by CO2-assisted polymer compression. Molecules 2019, 24, 1384. [Google Scholar] [CrossRef]
- Wakui, Y.; Aizawa, T. Analysis of sustained release behavior of drug-containing tablet prepared by CO2-assisted polymer compression. Polymers 2018, 10, 1405. [Google Scholar] [CrossRef]
- Aizawa, T.; Wakui, Y. Correlation between the porosity and permeability of a polymer filter fabricated via CO2-assisted polymer compression. Membranes 2020, 10, 391. [Google Scholar] [CrossRef]
- Aizawa, T. Process development of CO2-assisted polymer compression for high productivity: Improving equipment and the challenge of numbering-up. Technologies 2019, 7, 39. [Google Scholar] [CrossRef]
- Aizawa, T. Novel strategy for fabricating multi-layer porous membranes with varying porosity. ACS Omega 2020, 5, 24461–24466. [Google Scholar] [CrossRef]
- Aizawa, T. New design method for fabricating multilayer membranes using CO2-assisted polymer compression process. Molecules 2020, 25, 5786. [Google Scholar] [CrossRef]
- Aizawa, T. Application of CO2-assisted polymer compression to polylactic acid and the relationship between crystallinity and plasticization. Compounds 2021, 1, 75–82. [Google Scholar] [CrossRef]
- Aizawa, T.; Matsuura, S.-I. Fabrication of enzyme-loaded cartridges using CO2-assisted polymer compression. Technologies 2021, 9, 85. [Google Scholar] [CrossRef]
- Kemmere, M.F.; Meyer, T. Supercritical Carbon Dioxide in Polymer Reaction Engineering; Wiley-VCH: Weinheim, Germany, 2005; ISBN 978-3527310920. [Google Scholar]
- Li, M.; Zhang, J.; Zou, Y.; Wang, F.; Chen, B.; Guan, L.; Wu, Y. Models for the solubility calculation of a CO2/polymer system: A review. Mater. Today Commun. 2020, 25, 1012772. [Google Scholar] [CrossRef]
- Lee, J.K.; Yao, S.X.; Li, G.M.; Jun, M.B.G.; Lee, P.C. Measurement methods for solubility and diffusivity of gases and supercritical fluids in polymers and its applications. Polym. Rev. 2017, 57, 695–747. [Google Scholar] [CrossRef]
- Kikic, I. Polymer–supercritical fluid interactions. J. Supercrit. Fluids 2009, 47, 458–465. [Google Scholar] [CrossRef]
- Zhang, Z.-X.; Li, L.; Xin, Z.X.; Kim, J.K. Fabrication of fine-celled PP/ground tire rubber powder composites using supercritical carbon dioxide. Cell. Polym. 2011, 30, 111–136. [Google Scholar] [CrossRef]
- Ni, J.; Yu, K.; Zhou, H.; Mi, J.; Chen, S.; Wang, X. Morphological evolution of PLA foam from microcellular to nanocellular induced by cold crystallization assisted by supercritical CO2. J. Supercrit. Fluids 2020, 158, 104719. [Google Scholar] [CrossRef]
- Kwon, D.E.; Aregay, M.G.; Park, B.K.; Lee, Y.-W. Preparation of polyethylene terephthalate foams at different saturation temperatures using dual methods of supercritical batch foaming. Korean J. Chem. Eng. 2021, 38, 2560–2566. [Google Scholar] [CrossRef]
- Drabek, J.; Zatloukal, M. Meltblown technology for production of polymeric microfibers/nanofibers: A review. Phys. Fluids 2019, 31, 091301. [Google Scholar] [CrossRef]
- Fried, J.R. Polymer Science and Technology, 3rd ed.; Prentice Hall: Upper Saddle River, NJ, USA, 2014; ISBN 978-0137039555. [Google Scholar]
- Mehta, A.; Gaur, U.; Wunderlich, B. Equilibrium melting parameters of poly(ethylene terephthalate). J. Polym. Sci. Polym. Phys. Ed. 1978, 16, 289–296. [Google Scholar] [CrossRef]
- Karagiannidis, P.G.; Stergiou, A.C.; Karayannidis, G.P. Study of crystallinity and thermomechanical analysis of annealed poly(ethylene terephthalate) films. Eur. Polym. J. 2008, 44, 1475–1486. [Google Scholar] [CrossRef]
- Bruckmoser, K.; Resch, K. Effect of processing conditions on crystallization behavior and mechanical properties of poly(lactic acid) staple fibers. J. Appl. Polym. Sci. 2015, 132, 42432. [Google Scholar] [CrossRef]
- Young, R.J.; Lovell, P.A. Introduction to Polymers, 3rd ed.; CRC Press: Boca Raton, FL, USA, 2011; ISBN 978-0849339295. [Google Scholar]
- Nelder, J.A.; Mead, R. A simplex-method for function minimization. Comput. J. 1965, 7, 308–313. [Google Scholar] [CrossRef]
- Press, W.H.; Teukolsky, S.A.; Vetterling, W.T.; Flannery, B.P. Numerical Recipes 3rd Edition: The Art of Scientific Computing, 3rd ed.; Cambridge University Press: New York, NY, USA, 2007; ISBN 978-0521880688. [Google Scholar]
- Aizawa, T. Analysis of restitution coefficient and hardness of CO2-assisted polymer compression products. J. Chem. Eng. Jpn. 2021, 54, 463–466. [Google Scholar] [CrossRef]
- Kováčik, J. Correlation between Young’s modulus and porosity in porous materials. J. Mater. Sci. Lett. 1999, 18, 1007–1010. [Google Scholar] [CrossRef]
- Ternero, F.; Rosa, L.G.; Urban, P.; Montes, J.M.; Cuevas, F.G. Influence of the total porosity on the properties of sintered materials—A review. Metals 2021, 11, 730. [Google Scholar] [CrossRef]
- Choren, J.A.; Heinrich, S.M.; Silver-Thorn, M.B. Young’s modulus and volume porosity relationships for additive manufacturing applications. J. Mater. Sci. 2013, 48, 5103–5112. [Google Scholar] [CrossRef]
- Campo, E.A. Selection of Polymeric Materials: How to Select Design Properties from Different Standards; William Andrew: Norwich, NY, USA, 2008; ISBN 978-0815515517. [Google Scholar]









| Experiment Name | Heat Treatment Time [h] | Thickness [mm] | Fitting Results of Equations (14)–(16) [mm] | Fitting Results of Equations (17)–(19) [mm] | Fitting Results of Equations (20)–(22) [mm] |
|---|---|---|---|---|---|
| A1 | 0 | 1.774 ± 0.007 | |||
| 1.5 | 1.825 ± 0.008 | ||||
| A2 | 0 | 1.557 ± 0.012 | 1.569 | 1.564 | 1.558 |
| 1.5 | 1.645 ± 0.014 | 1.634 | 1.638 | 1.645 | |
| A3 | 0 | 1.355 ± 0.012 | 1.357 | 1.357 | 1.354 |
| 1.5 | 1.446 ± 0.012 | 1.444 | 1.444 | 1.447 | |
| A4 | 0 | 1.159 ± 0.009 | 1.158 | 1.159 | 1.161 |
| 1.5 | 1.241 ± 0.010 | 1.241 | 1.241 | 1.239 | |
| A5 | 0 | 0.971 ± 0.002 | 0.964 | 0.966 | 0.973 |
| 1.5 | 1.030 ± 0.004 | 1.036 | 1.035 | 1.028 | |
| B1 | 0 | 1.523 ± 0.011 | |||
| 3 | 2.076 ± 0.012 | ||||
| B2 | 0 | 1.327 ± 0.008 | 1.342 | 1.337 | 1.317 |
| 3 | 1.875 ± 0.005 | 1.860 | 1.865 | 1.885 | |
| B3 | 0 | 1.138 ± 0.015 | 1.155 | 1.155 | 1.148 |
| 3 | 1.662 ± 0.016 | 1.646 | 1.646 | 1.653 | |
| B4 | 0 | 0.983 ± 0.018 | 0.976 | 0.980 | 0.987 |
| 3 | 1.417 ± 0.018 | 1.424 | 1.420 | 1.412 | |
| B5 | 0 | 0.855 ± 0.018 | 0.818 | 0.821 | 0.845 |
| 3 | 1.147 ± 0.018 | 1.184 | 1.181 | 1.156 | |
| C1 | 1.5 | 1.579 ± 0.028 | |||
| 3 | 2.021 ± 0.027 | ||||
| C2 | 1.5 | 1.381 ± 0.020 | 1.395 | 1.389 | 1.374 |
| 3 | 1.821 ± 0.019 | 1.807 | 1.813 | 1.828 | |
| C3 | 1.5 | 1.190 ± 0.009 | 1.204 | 1.202 | 1.196 |
| 3 | 1.612 ± 0.009 | 1.597 | 1.599 | 1.605 | |
| C4 | 1.5 | 1.015 ± 0.013 | 1.019 | 1.021 | 1.024 |
| 3 | 1.383 ± 0.014 | 1.378 | 1.376 | 1.373 | |
| C5 | 1.5 | 0.877 ± 0.013 | 0.849 | 0.851 | 0.866 |
| 3 | 1.124 ± 0.008 | 1.152 | 1.150 | 1.135 |
Publisher’s Note: MDPI stays neutral with regard to jurisdictional claims in published maps and institutional affiliations. |
© 2022 by the author. Licensee MDPI, Basel, Switzerland. This article is an open access article distributed under the terms and conditions of the Creative Commons Attribution (CC BY) license (https://creativecommons.org/licenses/by/4.0/).
Share and Cite
Aizawa, T. Effect of Crystallinity on Young’s Modulus of Porous Materials Composed of Polyethylene Terephthalate Fibers in the Presence of Carbon Dioxide. Polymers 2022, 14, 3724. https://doi.org/10.3390/polym14183724
Aizawa T. Effect of Crystallinity on Young’s Modulus of Porous Materials Composed of Polyethylene Terephthalate Fibers in the Presence of Carbon Dioxide. Polymers. 2022; 14(18):3724. https://doi.org/10.3390/polym14183724
Chicago/Turabian StyleAizawa, Takafumi. 2022. "Effect of Crystallinity on Young’s Modulus of Porous Materials Composed of Polyethylene Terephthalate Fibers in the Presence of Carbon Dioxide" Polymers 14, no. 18: 3724. https://doi.org/10.3390/polym14183724
APA StyleAizawa, T. (2022). Effect of Crystallinity on Young’s Modulus of Porous Materials Composed of Polyethylene Terephthalate Fibers in the Presence of Carbon Dioxide. Polymers, 14(18), 3724. https://doi.org/10.3390/polym14183724

