Crystal Growth of LiNa5Mo9O30 Crystals of High Optical Quality
Abstract
1. Introduction
2. Experimental Section
2.1. Materials and Preliminary Preparation for Growth
2.2. Crystal Growth Technique
2.3. Crystal Characterization
3. Results and Discussion
3.1. LiNa5Mo9O30 Synthesis
3.2. LNM Crystal Growth
3.3. Crystal Properties
3.4. Measurement of dn/dT
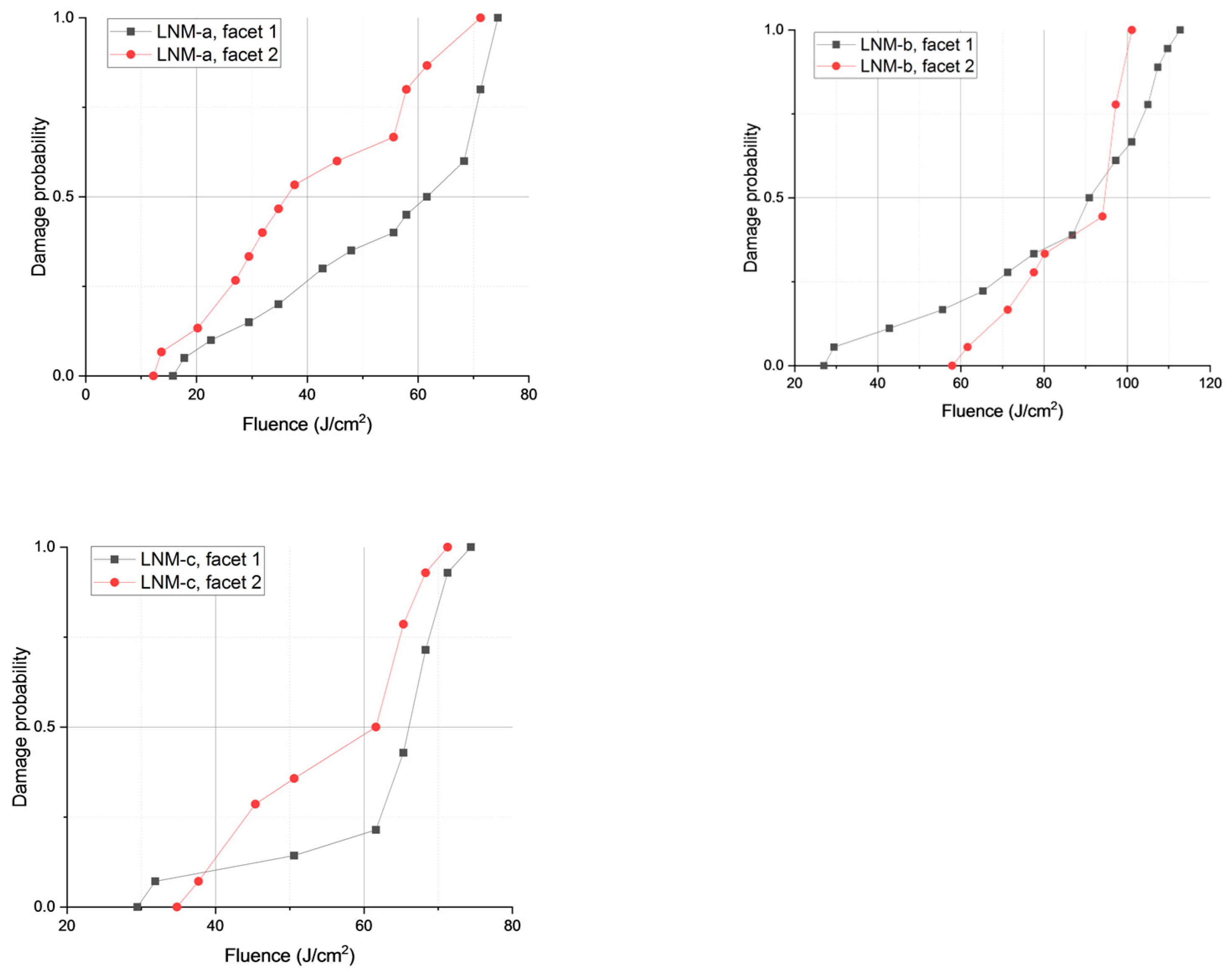
3.5. Laser-Induced Damage Threshold
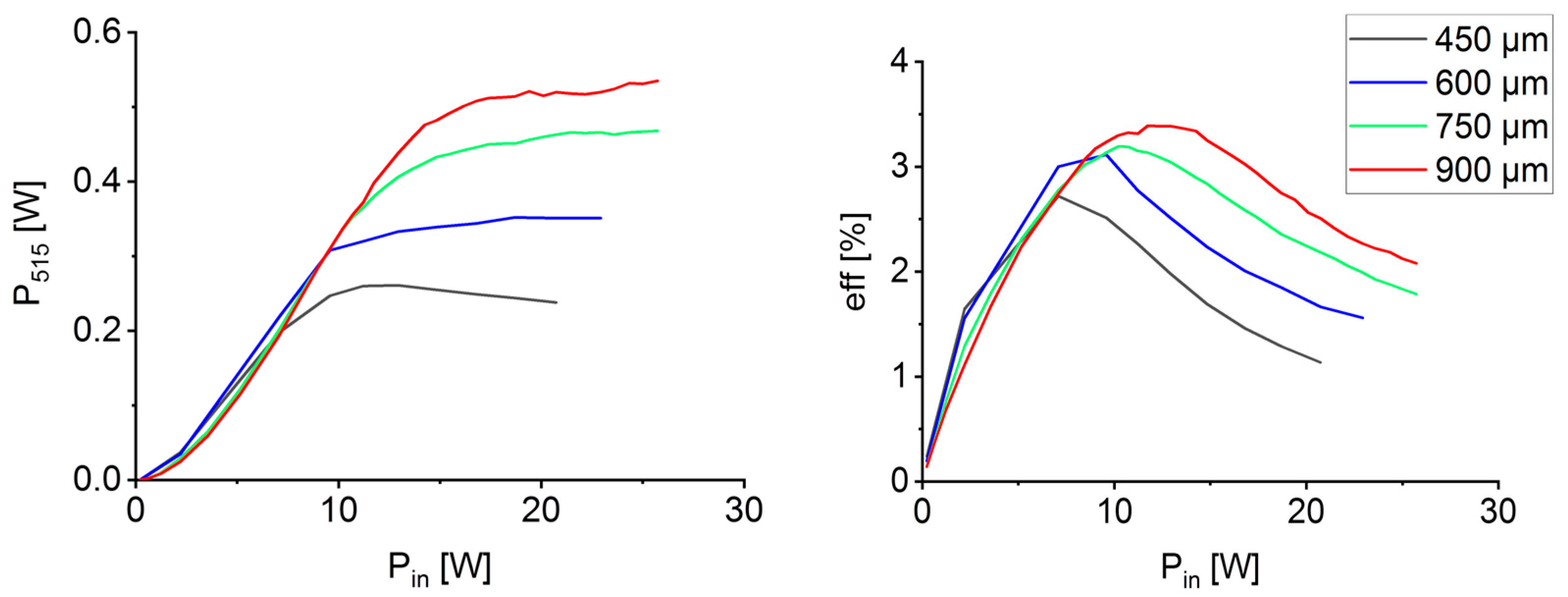
3.6. Second Harmonic Generation
4. Conclusions
Author Contributions
Funding
Data Availability Statement
Acknowledgments
Conflicts of Interest
References
- Hamza, H.; Ennajeh, I.; Zid, M.F.; Driss, A. LiNa5Mo9O30. Acta Crystallogr. Sect. E Struct. Rep. Online 2012, 68, i80–i81. [Google Scholar] [CrossRef] [PubMed]
- Du, X.; Gao, Z.; Liu, F.; Guo, X.; Wang, X.; Sun, Y.; Tao, X. Anisotropic Properties and Raman Spectra of a LiNa5Mo9O30 Single Crystal Grown by the TSSG Method. CrystEngComm 2020, 22, 7716–7722. [Google Scholar] [CrossRef]
- Zhang, W.; Yu, H.; Cantwell, J.; Wu, H.; Poeppelmeier, K.R.; Halasyamani, P.S. LiNa5Mo9O30: Crystal Growth, Linear, and Nonlinear Optical Properties. Chem. Mater. 2016, 28, 4483–4491. [Google Scholar] [CrossRef]
- Du, X.; Gao, Z.; Chen, L.; Sun, Y.; Tao, X. High laser damage threshold LiNa5Mo9O30 prism: For visible to mid-infrared range. Chin. Opt. Lett. 2022, 20, 051602. [Google Scholar] [CrossRef]
- Grechin, S.G.; Khohlov, N.A.; Kochiev, D.G.; Sukharev, V.A.; Sadovsky, A.P.; Avetissov, I.C. LiNa5Mo9O30 (LNM) Crystal for Nonlinear Optical Frequency Conversion. Opt. Mater. 2023, 135, 113226. [Google Scholar] [CrossRef]
- Ptak, M.; Majchrowski, A.; Sieradzki, A.; Suszyńska, M.; Mączka, M. Crystal Growth, IR Specular Reflectance and Polarized Raman Studies of LiNa5Mo9O30 Polar Single Crystal. Spectrochim. Acta Part A Mol. Biomol. Spectrosc. 2020, 228, 117850. [Google Scholar] [CrossRef] [PubMed]
- Sukharev, V.A.; Sadovskiy, A.P.; Sukhanova, E.A.; Dovnarovich, A.D.; Spassky, D.A.; Podurec, K.M.; Kaloyan, A.A.; Nagirnyi, V.; Omelkov, S.I.; Avetissov, I.C. Crystal Growth and Luminescent Properties of LiNa5Mo9O30. J. Cryst. Growth 2019, 519, 35–40. [Google Scholar] [CrossRef]
- Velikovskii, D.Y.; Kokshaiskii, A.I.; Milkov, M.G.; Sukharev, V.A. Acoustic Properties of LNM Crystal. J. Phys. Conf. Ser. 2019, 1421, 012067. [Google Scholar] [CrossRef]
- Srivastava, A.; Muralidhar, K.; Panigrahi, P.K. Comparison of Interferometry, Schlieren and Shadowgraph for Visualizing Convection around a KDP Crystal. J. Cryst. Growth 2004, 267, 348–361. [Google Scholar] [CrossRef]
- Vatnik, S.; Pujol, M.C.; Carvajal, J.J.; Mateos, X.; Aguiló, M.; Díaz, F.; Petrov, V. Thermo-Optic Coefficients of Monoclinic KLu(WO4)2. Appl. Phys. B 2009, 95, 653–656. [Google Scholar] [CrossRef]
- ISO 21254; Lasers and Laser Related Equipment—Test Methods for Laser-Induced Damage Threshold. ISO: Geneva, Switzerland, 2011. Available online: https://www.iso.org/ru/standard/43002.html (accessed on 15 August 2024).
- Du, X.; Liu, F.; Gao, Z.; Guo, X.; Wang, X.; Sun, Y.; Tao, X. Large-Sized Crystal Growth and Piezoelectric Properties of the Single Crystals of LiNa5Mo9O30. CrystEngComm 2021, 23, 1912–1917. [Google Scholar] [CrossRef]
- Sukharev, V.A. Fabrication and Properties of LiNa5Mo9O30 Crystals. Ph.D. Thesis, Mendeleev University of Chemical Technology of Russia, Moscow, Russia, 2018. 169p. Available online: https://diss.muctr.ru/author/1110/ (accessed on 23 August 2024).
- Yoshida, H.; Fujita, H.; Nakatsuka, M.; Yoshimura, M.; Sasaki, T.; Kamimura, T.; Yoshida, K. Dependences of Laser-Induced Bulk Damage Threshold and Crack Patterns in Several Nonlinear Crystals on Irradiation Direction. Jpn. J. Appl. Phys. 2006, 45, 766–769. [Google Scholar] [CrossRef]
- Nikogosyan, D.N. Nonlinear Optical Crystals: A Complete Survey; Springer-Verlag: New York, NY, USA, 2005. [Google Scholar] [CrossRef]











| FWHM | Plane | Reference |
|---|---|---|
| 98″ | (001) | [3] |
| 59″ | (001) | [3] |
| 30″ | (001) | [14] |
| 17″ | (100) | [2] |
| 13″ | (001) | our data |
| Direction | dn/dT, K−1 |
|---|---|
| along the a axis | −5.75 × 10−6 |
| along the b axis | −20.2 × 10−6 |
| along the c axis | 3.65 × 10−6 |
| Direction | dn/dT, K−1 |
|---|---|
| β-BBO (Ordinary) | −16.6 × 10−6 |
| β-BBO (Extraordinary) | −9.3 × 10−6 |
| LBO (x) | −1.8 × 10−6 |
| LBO (y) | −13.6 × 10−6 |
| LBO (z) | −8.4 × 10−6 |
| LN (Ordinary) | 1.4 × 10−6 |
| LN (Extraordinary) | 39.0 × 10−6 |
| Mg:LN (Ordinary) | 4.4 × 10−6 |
| Mg:LN (Extraordinary) | 54.2 × 10−6 |
| KTP (x) | 6.4 × 10−6 |
| KTP (y) | 8.5 × 10−6 |
| LIDT | Plane | ||||||
|---|---|---|---|---|---|---|---|
| a | b | c | |||||
| Input | Output | Input | Output | Input | Output | ||
| P0% | J/cm2 | 15.7 | 12.2 | 27.0 | 57.9 | 29.5 | 34.8 |
| GW/cm2 | 3.14 | 2.44 | 5.4 | 11.58 | 5.9 | 6.96 | |
| P50% | J/cm2 | 61.6 | 36.3 | 90.9 | 94.6 | 66.1 | 61.6 |
| GW/cm2 | 12.32 | 7.26 | 18.18 | 18.92 | 13.22 | 12.32 | |
Disclaimer/Publisher’s Note: The statements, opinions and data contained in all publications are solely those of the individual author(s) and contributor(s) and not of MDPI and/or the editor(s). MDPI and/or the editor(s) disclaim responsibility for any injury to people or property resulting from any ideas, methods, instructions or products referred to in the content. |
© 2024 by the authors. Licensee MDPI, Basel, Switzerland. This article is an open access article distributed under the terms and conditions of the Creative Commons Attribution (CC BY) license (https://creativecommons.org/licenses/by/4.0/).
Share and Cite
Khokhlov, N.; Grishchenko, I.; Shevelkina, E.; Bindyug, D.; Barkanova, E.; Denisov, D.; Demushkin, D.; Telegin, I.; Yezhikova, E.; Avetissov, I.; et al. Crystal Growth of LiNa5Mo9O30 Crystals of High Optical Quality. Crystals 2024, 14, 792. https://doi.org/10.3390/cryst14090792
Khokhlov N, Grishchenko I, Shevelkina E, Bindyug D, Barkanova E, Denisov D, Demushkin D, Telegin I, Yezhikova E, Avetissov I, et al. Crystal Growth of LiNa5Mo9O30 Crystals of High Optical Quality. Crystals. 2024; 14(9):792. https://doi.org/10.3390/cryst14090792
Chicago/Turabian StyleKhokhlov, Nikolai, Ivan Grishchenko, Ekaterina Shevelkina, Denis Bindyug, Ekaterina Barkanova, Dmitry Denisov, Dmitry Demushkin, Ivan Telegin, Ekaterina Yezhikova, Igor Avetissov, and et al. 2024. "Crystal Growth of LiNa5Mo9O30 Crystals of High Optical Quality" Crystals 14, no. 9: 792. https://doi.org/10.3390/cryst14090792
APA StyleKhokhlov, N., Grishchenko, I., Shevelkina, E., Bindyug, D., Barkanova, E., Denisov, D., Demushkin, D., Telegin, I., Yezhikova, E., Avetissov, I., Avetisov, R., Konyashkin, A., & Ryabushkin, O. (2024). Crystal Growth of LiNa5Mo9O30 Crystals of High Optical Quality. Crystals, 14(9), 792. https://doi.org/10.3390/cryst14090792

