Design and Device Numerical Analysis of Lead-Free Cs2AgBiBr6 Double Perovskite Solar Cell
Abstract
1. Introduction
2. Simulation Method and Device Structure and Materials
2.1. SCAPS Simulation Method
2.2. Solar Cell Structure and Materials
2.3. SCAPS Calibration
3. Results and Discussion
3.1. Determination of Critical Design Parameters
3.2. Proposed Double ETL Structure
3.3. Absorber Parameters Optimization
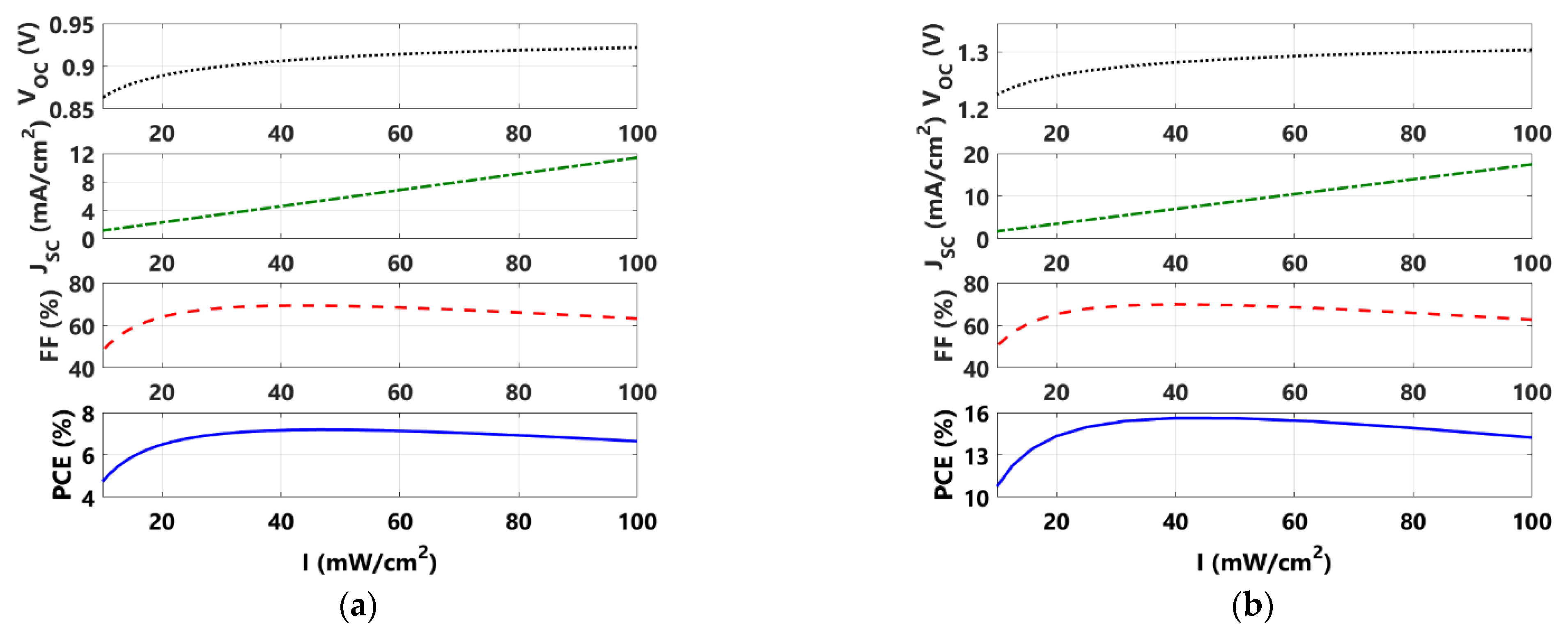
3.4. Possible Indoor Applications
4. Conclusions
Funding
Institutional Review Board Statement
Informed Consent Statement
Data Availability Statement
Acknowledgments
Conflicts of Interest
References
- Okil, M.; Salem, M.S.; Abdolkader, T.M.; Shaker, A. From Crystalline to Low-cost Silicon-based Solar Cells: A Review. Silicon 2022, 14, 1895–1911. [Google Scholar] [CrossRef]
- Yoshikawa, K.; Kawasaki, H.; Yoshida, W.; Irie, T.; Konishi, K.; Nakano, K.; Uto, T.; Adachi, D.; Kanematsu, M.; Uzu, H.; et al. Silicon heterojunction solar cell with interdigitated back contacts for a photoconversion efficiency Over 26%. Nat. Energy 2017, 2, 17032. [Google Scholar] [CrossRef]
- Zhang, Y.; Liu, H. Nanowires for High-Efficiency, Low-Cost Solar Photovoltaics. Crystals 2019, 9, 87. [Google Scholar] [CrossRef]
- Zhang, Y.; Fan, Z.; Zhang, W.; Ma, Q.; Jiang, Z.; Ma, D. High performance hybrid silicon micropillar solar cell based on light trapping characteristics of Cu nanoparticles. AIP Adv. 2018, 8, 055309. [Google Scholar] [CrossRef]
- Salem, M.S.; Alzahrani, A.J.; Ramadan, R.A.; Alanazi, A.; Shaker, A.; Abouelatta, M.; Zekry, A. Physically based analytical model of heavily doped silicon wafers based proposed solar cell microstructure. IEEE Access 2020, 8, 138898–138906. [Google Scholar] [CrossRef]
- Salem, M.S.; Zekry, A.; Shaker, A.; Abouelatta, M. Design and simulation of proposed low cost solar cell structures based on heavily doped silicon wafers. In Proceedings of the 2016 IEEE 43rd Photovoltaic Specialists Conference (PVSC), Portland, OR, USA, 5–10 June 2016. [Google Scholar]
- Cui, P.; Wei, D.; Ji, J.; Huang, H.; Jia, E.; Dou, S.; Wang, T.; Wang, W.; Li, M. Planar p–n homojunction perovskite solar cells with efficiency exceeding 21.3%. Nat. Energy 2019, 4, 150–159. [Google Scholar] [CrossRef]
- Salem, M.S.; Shaker, A.; Zekry, A.; Abouelatta, M.; Alanazi, A.; Alshammari, M.T.; Gontrand, C. Analysis of hybrid hetero-homo junction lead-free perovskite solar cells by SCAPS simulator. Energies 2021, 14, 5741. [Google Scholar] [CrossRef]
- Ren, D.; Chen, S.; Cathelinaud, M.; Liang, G.; Ma, H.; Zhang, X. Fundamental physical characterization of Sb2Se3-based quasi-homojunction thin film solar cells. ACS Appl. Mater. Interfaces 2020, 12, 30572–30583. [Google Scholar] [CrossRef]
- Shaker, A.; Salem, M.S.; Jayan, K.D. Analysis and design of pn homojunction Sb2Se3 solar cells by numerical simulation. Sol. Energy 2022, 242, 276–286. [Google Scholar] [CrossRef]
- Jiang, Q.; Ni, Z.; Xu, G.; Lin, Y.; Rudd, P.N.; Xue, R.; Li, Y.; Li, Y.; Gao, Y.; Huang, J. Interfacial Molecular Doping of Metal Halide Perovskites for Highly Efficient Solar Cells. Adv. Mater. 2020, 32, e2001581. [Google Scholar] [CrossRef]
- National Renewable Energy Laboratory. Best Research-Cell Efficiency Chart. Available online: https://www.nrel.gov/pv/assets/pdfs/best-research-cell-efficiencies-rev220126.pdf (accessed on 10 January 2023).
- Zhang, F.; Zhu, K. Additive engineering for efficient and stable perovskite solar cells. Adv. Energy Mater. 2020, 10, 1902579–1902604. [Google Scholar] [CrossRef]
- Alanazi, T.I.; Game, O.S.; Smith, J.A.; Kilbride, R.C.; Greenland, C.; Jayaprakash, R.; Georgiou, K.; Terrill, N.J.; Lidzey, D.G. Potassium iodide reduces the stability of triple-cation perovskite solar cells. RSC Adv. 2020, 10, 40341–40350. [Google Scholar] [CrossRef]
- Abdelaziz, S.; Zekry, A.; Shaker, A.; Abouelatta, M. Investigation of lead-free MASnI3-MASnIBr2 tandem solar cell: Numerical simulation. Opt. Mater. 2022, 123, 111893. [Google Scholar] [CrossRef]
- He, T.; Jiang, Y.; Xing, X.; Yuan, M. Structured perovskite light absorbers for efficient and stable photovoltaics. Adv. Mater. 2020, 32, 1903937–1903953. [Google Scholar] [CrossRef]
- Singh, A.N.; Kajal, S.; Kim, J.; Jana, A.; Kim, J.Y.; Kim, K.S. Interface engineering driven stabilization of halide perovskites against moisture, heat, and light for optoelectronic applications. Adv. Energy Mater. 2020, 10, 2000768–2000807. [Google Scholar] [CrossRef]
- Xu, J.; Saklatvala, R.; Mittal, S.; Deshmukh, S.; Procopio, A. Recent progress of potentiating immune checkpoint blockade with external stimuli—An industry perspective. Adv. Sci. 2020, 7, 1903394–1903411. [Google Scholar] [CrossRef] [PubMed]
- Pitaro, M.; Tekelenburg, E.K.; Shao, S.; Loi, M.A. Tin halide perovskites: From fundamental properties to solar cells. Adv. Mater. 2022, 34, 2105844. [Google Scholar] [CrossRef] [PubMed]
- Omarova, Z.; Yerezhep, D.; Aldiyarov, A.; Tokmoldin, N. In silico investigation of the impact of hole-transport layers on the performance of CH3NH3SnI3 perovskite photovoltaic cells. Crystals 2022, 12, 699. [Google Scholar] [CrossRef]
- Liu, M.; Pasanen, H.; Ali-Loytty, H.; Hiltunen, A.; Lahtonen, K.; Qudsia, S.; Smatt, J.-H.; Valden, M.; Tkachenko, N.V.; Vivo, P. B-site co-alloying with germanium improves the efficiency and stability of all-inorganic tin-based perovskite nanocrystal solar cells. Angew. Chem. 2020, 132, 22301–22309. [Google Scholar] [CrossRef]
- Chen, J.; Luo, Z.; Fu, Y.; Wang, X.; Czech, K.J.; Shen, S.; Guo, L.; Wright, J.C.; Pan, A.; Jin, S. Tin(IV)-tolerant vapor phase growth and photophysical properties of aligned cesium tin halide perovskite (CsSnX3, X = Br, I) nanowires. ACS Energy Lett. 2019, 4, 1045–1052. [Google Scholar] [CrossRef]
- Slavney, A.H.; Hu, T.; Lindenberg, A.M.; Karunadasa, H.I. Bismuth-halide double perovskite with long carrier recombination lifetime for photovoltaic applications. J. Am. Chem. Soc. 2016, 138, 2138–2141. [Google Scholar] [CrossRef]
- McClure, E.T.; Ball, M.R.; Windl, W.; Woodward, P.M. Cs2AgBiX6 (X = Br, Cl): New visible light absorbing, lead-free halide perovskite semiconductors. Chem. Mater. 2016, 28, 1348–1354. [Google Scholar] [CrossRef]
- Wei, F.; Deng, Z.; Sun, S.; Zhang, F.; Evans, D.M.; Kieslich, G.; Tominaka, S.; Carpenter, M.A.; Zhang, J.; Bristowe, P.D.; et al. The synthesis and properties of a lead-free hybrid double perovskite: (CH3NH3)2AgBiBr6. Chem. Mater. 2017, 29, 1089–1094. [Google Scholar] [CrossRef]
- Yang, X.; Chen, Y.; Liu, P.; Xiang, H.; Wang, W.; Ran, R.; Zhou, W.; Shao, Z. Simultaneous power conversion efficiency and stability enhancement of Cs2AgBiBr6 lead-free inorganic perovskite solar cell through adopting a multifunctional dye interlayer. Adv. Funct. Mater. 2020, 30, 2001557–2001564. [Google Scholar] [CrossRef]
- Greul, E.; Petrus, M.L.; Binek, A.; Docampo, P.; Bein, T. Highly stable, phase pure Cs2AgBiBr6 double perovskite thin films for optoelectronic applications. J. Mater. Chem. A 2017, 5, 19972–19981. [Google Scholar] [CrossRef]
- Gao, W.; Ran, C.; Xi, J.; Jiao, B.; Zhang, W.; Wu, M.; Hou, X.; Wu, Z. High-quality Cs2AgBiBr6 double perovskite film for lead-free inverted planar heterojunction solar cells with 2.2% efficiency. Chem. Phys. Chem. 2018, 19, 1696–1700. [Google Scholar] [CrossRef]
- Wu, C.; Zhang, Q.; Liu, Y.; Luo, W.; Guo, X.; Huang, Z.; Ting, H.; Sun, W.; Zhong, X.; Wei, S.; et al. The dawn of lead-free perovskite solar cell: Highly stable double perovskite Cs2AgBiBr6 film. Adv. Sci. 2018, 5, 1700759–1700766. [Google Scholar] [CrossRef]
- Wang, B.; Li, N.; Yang, L.; Dall’Agnese, C.; Jena, A.K.; Miyasaka, T.; Wang, X.F. Organic dye/Cs2AgBiBr6 double perovskite heterojunction solar cells. J. Am. Chem. Soc. 2021, 143, 14877–14883. [Google Scholar] [CrossRef]
- Fan, P.; Peng, H.-X.; Zheng, Z.-H.; Chen, Z.-H.; Tan, S.-J.; Chen, X.-Y.; Luo, Y.-D.; Su, Z.-H.; Luo, J.-T.; Liang, G.-X. Single-Source Vapor-Deposited Cs2AgBiBr6 Thin Films for Lead-Free Perovskite Solar Cells. Nanomaterials 2019, 9, 1760. [Google Scholar] [CrossRef]
- Zhang, Z.; Sun, Q.; Lu, Y.; Lu, F.; Mu, X.; Wei, S.H.; Sui, M. Hydrogenated Cs2AgBiBr6 for significantly improved efficiency of lead-free inorganic double perovskite solar cell. Nat. Commun. 2022, 13, 1–12. [Google Scholar] [CrossRef]
- Karthick, S.; Velumani, S.; Bouclé, J. Experimental and SCAPS simulated formamidinium perovskite solar cells: A comparison of device performance. Sol. Energy 2020, 205, 349–357. [Google Scholar] [CrossRef]
- Hossain, M.K.; Rubel, M.H.K.; Toki, G.I.; Alam, I.; Rahman, M.F.; Bencherif, H. Effect of various electron and hole transport layers on the performance of CsPbI3-based perovskite solar cells: A numerical investigation in DFT, SCAPS-1D, and wxAMPS frameworks. ACS Omega 2022, 7, 43210–43230. [Google Scholar] [CrossRef] [PubMed]
- Alsalme, A.; Altowairqi, M.F.; Alhamed, A.A.; Khan, R.A. Optimization of Photovoltaic Performance of Pb-Free Perovskite Solar Cells via Numerical Simulation. Molecules 2023, 28, 224. [Google Scholar] [CrossRef] [PubMed]
- Alsalme, A.; Alsaeedi, H. Twenty-Two Percent Efficient Pb-Free All-Perovskite Tandem Solar Cells Using SCAPS-1D. Nanomaterials 2022, 13, 96. [Google Scholar] [CrossRef]
- Islam, M.T.; Jani, M.R.; Al Amin, S.M.; Sami, M.S.U.; Shorowordi, K.M.; Hossain, M.I.; Devgun, M.; Chowdhury, S.; Banerje, S.; Ahmed, S. Numerical simulation studies of a fully inorganic Cs2AgBiBr6 perovskite solar device. Opt. Mater. 2020, 105, 109957. [Google Scholar] [CrossRef]
- Mohandes, A.; Moradi, M.; Nadgaran, H. Numerical simulation of inorganic Cs2AgBiBr6 as a lead-free perovskite using device simulation SCAPS-1D. Opt. Quantum Electron. 2021, 53, 1–22. [Google Scholar] [CrossRef]
- Alkhammash, H.I.; Mottakin, M.; Hossen, M.M.; Akhtaruzzaman, M.; Rashid, M.J. Design and defect study of Cs2AgBiBr6 double perovskite solar cell using suitable charge transport layers. Semicond. Sci. Technol. 2022, 38, 015005. [Google Scholar] [CrossRef]
- Burgelman, M.; Decock, K.; Niemegeers, A.; Verschraegen, J.; Degrave, S. SCAPS Manual; University of Gent: Ghent, Belgium, 2014. [Google Scholar]
- Sobayel, K.; Shahinuzzaman, M.; Amin, N.; Karim, M.R.; Dar, M.A.; Gul, R.; Alghoul, M.A.; Sopian, K.; Hasan, A.K.M.; Akhtaruzzaman, M. Efficiency enhancement of CIGS solar cell by WS2 as window layer through numerical modelling tool. Sol. Energy 2020, 207, 479–485. [Google Scholar] [CrossRef]
- Ahmad, O.; Rashid, A.; Ahmed, M.W.; Nasir, M.F.; Qasim, I. Performance evaluation of Au/p-CdTe/Cs2TiI6/n-TiO2/ITO solar cell using SCAPS-1D. Opt. Mater. 2021, 117, 111105. [Google Scholar] [CrossRef]
- Samiul Islam, M.; Sobayel, K.; Al-Kahtani, A.; Islam, M.A.; Muhammad, G.; Amin, N.; Shahiduzzaman, M.; Akhtaruzzaman, M. Defect Study and Modelling of SnX3-Based Perovskite Solar Cells with SCAPS-1D. Nanomaterials 2021, 11, 1218. [Google Scholar] [CrossRef]
- Chen, Q.; Ni, Y.; Dou, X.; Yoshinori, Y. The Effect of Energy Level of Transport Layer on the Performance of Ambient Air Prepared Perovskite Solar Cell: A SCAPS-1D Simulation Study. Crystals 2022, 12, 68. [Google Scholar] [CrossRef]
- Moiz, S.A.; Albadwani, S.A.; Alshaikh, M.S. Towards Highly Efficient Cesium Titanium Halide Based Lead-Free Double Perovskites Solar Cell by Optimizing the Interface Layers. Nanomaterials 2022, 12, 3435. [Google Scholar] [CrossRef]
- Zyoud, S.H.; Zyoud, A.H.; Ahmed, N.M.; Prasad, A.R.; Khan, S.N.; Abdelkader, A.F.I.; Shahwan, M. Numerical Modeling of High Conversion Efficiency FTO/ZnO/CdS/CZTS/MO Thin Film-Based Solar Cells: Using SCAPS-1D Software. Crystals 2021, 11, 1468. [Google Scholar] [CrossRef]
- Zyoud, S.H.; Zyoud, A.H.; Ahmed, N.M.; Abdelkader, A.F.I. Numerical Modelling Analysis for Carrier Concentration Level Optimization of CdTe Heterojunction Thin Film–Based Solar Cell with Different Non–Toxic Metal Chalcogenide Buffer Layers Replacements: Using SCAPS–1D Software. Crystals 2021, 11, 1454. [Google Scholar] [CrossRef]
- Gamal, N.; Sedky, S.H.; Shaker, A.; Fedawy, M. Design of lead-free perovskite solar cell using Zn1−xMgxO as ETL: SCAPS device simulation. Optik 2021, 242, 167306. [Google Scholar] [CrossRef]
- Basyoni, M.S.S.; Salah, M.M.; Mousa, M.; Shaker, A.; Zekry, A.; Abouelatta, M.; Alshammari, M.T.; Al-Dhlan, K.A.; Gontrand, C. On the Investigation of Interface Defects of Solar Cells: Lead-Based vs Lead-Free Perovskite. IEEE Access 2021, 9, 130221–130232. [Google Scholar] [CrossRef]
- Pauwels, H.J.; Vanhoutte, G. The influence of interface state and energy barriers on the efficiency of heterojunction solar cells. J. Phys. D Appl. Phys. 1978, 11, 649–667. [Google Scholar] [CrossRef]
- Steele, J.A.; Puech, P.; Keshavarz, M.; Yang, R.; Banerjee, S.; Debroye, E.; Kim, C.W.; Yuan, H.; Heo, N.H.; Vanacken, J.; et al. Giant electron–phonon coupling and deep conduction band resonance in metal halide double perovskite. ACS Nano 2018, 12, 8081–8090. [Google Scholar] [CrossRef]
- Yang, X.; Xiang, H.; Huang, J.; Zhou, C.; Ran, R.; Wang, W.; Zhou, W.; Shao, Z. Thiourea with sulfur-donor as an effective additive for enhanced performance of lead-free double perovskite photovoltaic cells. J. Colloid Interface Sci. 2022, 628, 476–485. [Google Scholar] [CrossRef]
- Kumar, A.; Thakur, A.D. Role of contact work function, back surface field, and conduction band offset in Cu2ZnSnS4 solar cell. Jpn. J. Appl. Phys. 2018, 57, 08RC05. [Google Scholar] [CrossRef]
- Minemoto, T.; Murata, M. Theoretical analysis on effect of band offsets in perovskite solar cells. Sol. Energy Mater. Sol. Cells 2015, 133, 8–14. [Google Scholar] [CrossRef]
- Smith, J.A.; Game, O.S.; Bishop, J.E.; Spooner, E.L.; Kilbride, R.C.; Greenland, C.; Jayaprakash, R.; Alanazi, T.I.; Cassella, E.J.; Tejada, A.; et al. Rapid scalable processing of tin oxide transport layers for perovskite solar cells. ACS Appl. Energy Mater. 2020, 3, 5552–5562. [Google Scholar] [CrossRef] [PubMed]
- Solís-Vivanco, J.F.; Aruna-Devi, R.; Arenas-Arrocena, M.C.; Sosa-Domínzuez, A.; De Moure-Flores, F.J.; Santos-Cruz, J. Double ETL in ITO-free poly-3-hexylthiophene-based organic solar cells. In Proceedings of the 2021 18th International Conference on Electrical Engineering, Computing Science and Automatic Control (CCE), Mexico City, Mexico, 10–12 November 2021; pp. 1–5. [Google Scholar]
- Li, C.; Xu, H.; Zhi, C.; Wan, Z.; Li, Z. TiO2/SnO2 electron transport double layers with ultrathin SnO2 for efficient planar perovskite solar cells. Chin. Phys. B 2022, 31, 118802. [Google Scholar] [CrossRef]
- Huang, W.; Zhang, R.; Xia, X.; Steichen, P.; Liu, N.; Yang, J.; Chu, L.; Li, X.A. Room temperature processed double electron transport layers for efficient perovskite solar cells. Nanomaterials 2021, 11, 329. [Google Scholar] [CrossRef]
- Zhao, Y.; Li, C.; Niu, J.; Zhi, Z.; Chen, G.; Gong, J.; Li, J.; Xiao, X. Zinc-based electron transport materials for over 9.6%-efficient S-rich Sb2(S, Se)3 solar cells. J. Mater. Chem. A 2021, 9, 12644–12651. [Google Scholar] [CrossRef]
- Gharibshahian, I.; Orouji, A.; Sharbati, S. Efficient Sb2(S,Se)3/Zn(O,S) solar cells with high open-circuit voltage by controlling sulfur content in the absorber-buffer layers. Sol. Energy 2021, 227, 606–615. [Google Scholar] [CrossRef]
- Rühle, S. Tabulated values of the Shockley–Queisser limit for single junction solar cells. Sol. Energy 2016, 130, 139–147. [Google Scholar] [CrossRef]









| Parameters | ITO | SnO2 | Cs2AgBiBr6 | Spiro-OMeTAD | Au |
|---|---|---|---|---|---|
| t (nm) | 100 | 40 | 140 | 300 | 50 |
| Electron affinity (eV) | 4.40 | 3.72 | 2.20 | ||
| Bandgap energy (eV) | 3.50 | 1.64 | 3.00 | ||
| Relative permittivity | 9.0 | 5.8 | 3.0 | ||
| Electron mobility (cm2/V·s) | 240 | 9.28 | 2 × 10−4 | ||
| Hole mobility (cm2/V·s) | 25 | 9.28 | 2 × 10−6 | ||
| Effective conduction DOS (cm−3) | 2.2 × 1018 | 1 × 1016 | 2.2 × 1018 | ||
| Effective valence DOS (cm−3) | 1.8 × 1019 | 1 × 1016 | 1.8 × 1019 | ||
| Donor density (cm−3) | 2 × 1019 | - | - | ||
| Acceptor density (cm−3) | - | 1 × 1014 | 1 × 1019 | ||
| Work function (eV) | 4.7 | - | - | - | 5.1 |
| VOC [V] | JSC [mA/cm2] | FF [%] | PCE [%] | |
|---|---|---|---|---|
| Measurements [32] | 0.920 | 11.40 | 60.93 | 6.37 |
| SCAPS Simulation | 0.921 | 11.41 | 63.10 | 6.64 |
| Cell Structure (ETL/Absorber/HTL) | Eg (eV) | tabs (nm) | (ns) | VOC (V) | JSC (mA/cm2) | FF (%) | PCE (%) | Ref. |
|---|---|---|---|---|---|---|---|---|
| SnO2/Cs2AgBiBr6/P3HT | 2.05 | 150 | 30 | 1.04 | 1.78 | 78.00 | 1.44 | [29] |
| TiO2/C-Chl/Cs2AgBiBr6/Spiro-OMeTAD | 2.07 | 200 | NA | 1.04 | 4.09 | 73.12 | 3.11 | [30] |
| SnO2/Cs2AgBiBr6/Spiro-OMeTAD | 1.64 | 140 | 41.86 | 0.92 | 11.40 | 60.93 | 6.37 | [32] |
| SnO2/Cs2AgBiBr6/P3HT | 2.05 | 1200 | 100 | 2.02 | 6.39 | 90.00 | 11.69 | [38] |
| ZnO/Cs2AgBiBr6/NiO | 1.70 | 700 | 1000 | 1.29 | 20.69 | 81.72 | 21.88 | [39] |
| SnO2/ZnOS/Cs2AgBiBr6/Spiro-OMeTAD | 1.64 | 140 | 41.86 | 1.29 | 11.31 | 71.00 | 10.35 | This work |
| SnO2/ZnOS/Cs2AgBiBr6/Spiro-OMeTAD | 1.64 | 400 | 41.86 | 1.30 | 17.44 | 62.59 | 14.23 | This work |
Disclaimer/Publisher’s Note: The statements, opinions and data contained in all publications are solely those of the individual author(s) and contributor(s) and not of MDPI and/or the editor(s). MDPI and/or the editor(s) disclaim responsibility for any injury to people or property resulting from any ideas, methods, instructions or products referred to in the content. |
© 2023 by the author. Licensee MDPI, Basel, Switzerland. This article is an open access article distributed under the terms and conditions of the Creative Commons Attribution (CC BY) license (https://creativecommons.org/licenses/by/4.0/).
Share and Cite
Alanazi, T.I. Design and Device Numerical Analysis of Lead-Free Cs2AgBiBr6 Double Perovskite Solar Cell. Crystals 2023, 13, 267. https://doi.org/10.3390/cryst13020267
Alanazi TI. Design and Device Numerical Analysis of Lead-Free Cs2AgBiBr6 Double Perovskite Solar Cell. Crystals. 2023; 13(2):267. https://doi.org/10.3390/cryst13020267
Chicago/Turabian StyleAlanazi, Tarek I. 2023. "Design and Device Numerical Analysis of Lead-Free Cs2AgBiBr6 Double Perovskite Solar Cell" Crystals 13, no. 2: 267. https://doi.org/10.3390/cryst13020267
APA StyleAlanazi, T. I. (2023). Design and Device Numerical Analysis of Lead-Free Cs2AgBiBr6 Double Perovskite Solar Cell. Crystals, 13(2), 267. https://doi.org/10.3390/cryst13020267

