Tailoring the Energy Harvesting Capacity of Zinc Selenide Semiconductor Nanomaterial through Optical Band Gap Modeling Using Genetically Optimized Intelligent Method
Abstract
:1. Introduction
2. Description of Mathematical Formulation of the Employed Algorithms
2.1. Support Vector Regression Mathematical Formulation
2.2. Genetic Algorithm
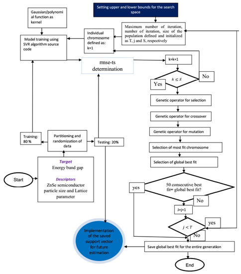
3. Computational Methodology
3.1. Data Acquisition, Description and Statistical Analysis
3.2. Computational Incorporation of Genetic Algorithm in Support Vector Regression for Hyper-Parameter Optimization
- Each chromosome, which carries hyper-parameter information in a defined order, combines with a selected function (kernel) that helps in data transformation to space with higher dimension.
- Combination of chromosomes, kernel function and hyper-parameter lambda (E-7) was implemented for training SVR algorithm using training set of samples. The estimates of each of the trained SVR models during training phase (TP) were compared with the measured values using root mean square error (RMSE). The values of RMSE-TP for each trained model were ranked in ascending order. The support vectors corresponding to each of the trained models were also saved.
- The saved support vectors for each of the trained models in Step 2 were employed for determining the energy gap of doped zinc selenide nanostructured semiconductors in the testing set of samples. The estimated energy gaps during testing phase (TSP) were compared with the experimental values using RMSE. The values of RMSE-TSP were recorded and ranked accordingly.
- With the known value of RMSE-TSP for each of the trained and validated models, we could determine the best fit chromosome as characterized with lowest RMSE-TSP.
4. Results and Discussion
4.1. Effect of Chromosomes Size on Penalty Factor, Epsilon and Kernel Parameter on Error Convergence of the Developed Hybrid Model
4.2. Performance Evaluation and Comparison for the Developed Hybrid SVR-GA and SPR Models
4.3. Energy Gap Tailoring in ZnSe Semiconductors with Copper–Indium Co-Doping Using Developed SVR-GA Model
4.4. Effect of Sulfur Particle Incorporation on Energy Gap of Doped ZnSe Semiconductor Using Developed SVR-GA Model
4.5. Outcomes of External Validation of the Developed Hybrid Model
5. Conclusions
Author Contributions
Funding
Data Availability Statement
Conflicts of Interest
References
- Suthar, D.; Chasta, G.; Patel, S.L.; Chander, S.; Kannan, M.D.; Dhaka, M.S. Impact of different annealing conditions on physical properties of ZnSe thin films for ecofriendly buffer layer applications. Mater. Res. Bull. 2020, 132, 110982. [Google Scholar] [CrossRef]
- Divya, R.; Manikandan, N.; Vinitha, G. Synthesis and characterization of nickel doped zinc selenide nanospheres for nonlinear optical applications. J. Alloys Compd. 2019, 791, 601–612. [Google Scholar] [CrossRef]
- Souri, D.; Reza, A.; Molaei, M.; Karimipour, M. ZnSe and copper-doped ZnSe nanocrystals (NCs): Optical absorbance and precise determination of energy band gap beside their exact optical transition type and Urbach energy. Curr. Appl. Phys. 2017, 17, 41–46. [Google Scholar] [CrossRef]
- Balu, A.R.; Nagarethinam, V.S.; Basheer, M.G.S.; Thayumanavan, A.; Murali, K.R.; Sanjeeviraja, C.; Swaminathan, V.; Jayachandran, M. Influence of thickness on the microstructural, optoelectronic and morphological properties of nanocrystalline ZnSe thin films. Mater. Sci. Eng. B 2010, 171, 93–98. [Google Scholar] [CrossRef]
- Ke, J.; Zhang, R.; Zhang, P.; Yu, R.; Cao, X. Investigation on structural and optical properties of ZnSe thin films prepared by selenization. Superlattices Microstruct. 2021, 156, 106965. [Google Scholar] [CrossRef]
- Hien, N.T.; Yu, Y.Y.; Park, K.C.; Ca, N.X.; Chi, T.T.K.; Hien, B.T.T.; Thanh, L.D.; Do, V.; Tan, P.M.; Ha, P.T.T. Influence of Eu doping on the structural and optical properties of Zn 1-x Eu x Se quantum dots. J. Phys. Chem. Solids 2021, 148, 109729. [Google Scholar] [CrossRef]
- Hasaneen, M.F.; Ali, H.M.; El-raheem, M.M.A.; Hakeem, A.M.A. Structure and optical properties of thermally evaporated Te doped ZnSe thin films. Mater. Sci. Eng. B 2020, 262, 114704. [Google Scholar] [CrossRef]
- Zhang, T.; Wang, Y.; Pan, Z. Synthesis and characterization of Cu-/In-co-doped ZnSxSe1−x with tunable band-gaps as high near-infrared re fl ective color pigments. Ceram. Int. 2018, 44, 18851–18862. [Google Scholar] [CrossRef]
- Science, N.; Phenomena, C.; Sabzekar, M.; Mohammad, S.; Hasheminejad, H. Chaos, Solitons and Fractals. Chaos, Solitons Fractals Interdiscip. J. Nonlinear Sci. Nonequilibrium Complex Phenom. 2021, 144, 110738. [Google Scholar]
- Vapnik, V.N. The Nature of Statistical Learning Theory; Springer: New York, NY, USA, 1995; pp. 30, 70–92. [Google Scholar]
- Owolabi, T.O.; Amiruddin, M.; Rahman, A. Energy Band Gap Modeling of Doped Bismuth Ferrite Multifunctional Material Using Gravitational Search Algorithm Optimized Support Vector Regression. Crystals 2021, 11, 246. [Google Scholar] [CrossRef]
- Akomolafe, O.; Owolabi, T.O.; Rahman, M.A.A.; Kechik, M.M.A.; Yasin, M.N.M.; Souiyah, M. Modeling superconducting critical temperature of 122-iron-based pnictide intermetallic superconductor using a hybrid intelligent computational method. Materials 2021, 14, 4604. [Google Scholar] [CrossRef] [PubMed]
- Owolabi, T.O.; Abd Rahman, M.A. Modeling the optical properties of a polyvinyl alcohol-based composite using a particle swarm optimized support vector regression algorithm. Polymers 2021, 13, 2697. [Google Scholar] [CrossRef]
- Shamsah, S.M.I.; Owolabi, T.O. Modeling the Maximum Magnetic Entropy Change of Doped Manganite Using a Grid Search-Based Extreme Learning Machine and Hybrid Gravitational Search-Based Support Vector Regression. Crystals 2020, 10, 310. [Google Scholar] [CrossRef]
- Mitchell, M. Genetic Algorithms: An Overview. Complexity 1995, 1, 31–39. [Google Scholar] [CrossRef] [Green Version]
- Zhou, L.; Lai, K.K.; Yu, L. Credit scoring using support vector machines with direct search for parameters selection. Soft Comput. 2009, 13, 149–155. [Google Scholar] [CrossRef]
- Ju, X.; Liu, F.; Wang, L.; Lee, W.J. Wind farm layout optimization based on support vector regression guided genetic algorithm with consideration of participation among landowners. Energy Convers. Manag. 2019, 196, 1267–1281. [Google Scholar] [CrossRef]
- Basak, D.; And, S.P.; Partababis, D.C. Support vector regression. Neural Inf. Process. 2007, 11, 203–224. [Google Scholar]
- Lu, S.; Jiang, M.; Wang, X.; Yu, H.; Su, C. Optik Damage degree prediction method of CFRP structure based on fi ber Bragg grating and epsilon-support vector regression. Opt.-Int. J. Light Electron Opt. 2019, 180, 244–253. [Google Scholar] [CrossRef]
- Owolabi, T.O.; Saleh, T.A.; Olusayo, O.; Souiyah, M.; Oyeneyin, O.E. Modeling the specific surface area of doped spinel ferrite nanomaterials using hybrid intelligent computational method. J. Nanomater. 2021, 2021. [Google Scholar] [CrossRef]
- Owolabi, T.O. Determination of the Velocity of Detonation of Primary Explosives Using Genetically Optimized Support Vector Regression. Propellants Explos. Pyrotech. 2019, 44, 1282–1292. [Google Scholar] [CrossRef]
- Owolabi, T.O. Modeling the magnetocaloric effect of manganite using hybrid genetic and support vector regression algorithms. Phys. Lett. Sect. A Gen. At. Solid State Phys. 2019, 383, 1782–1790. [Google Scholar] [CrossRef]
- Owolabi, T.O. Development of a particle swarm optimization based support vector regression model for titanium dioxide band gap characterization. J. Semicond. 2019, 40. [Google Scholar] [CrossRef]
- Owolabi, T.O.; Gondal, M.A. A hybrid intelligent scheme for estimating band gap of doped titanium dioxide semiconductor using crystal lattice distortion. Comput. Mater. Sci. 2017, 137, 249–256. [Google Scholar] [CrossRef]
- Chamkalani, A.; Chamkalani, R.; Mohammadi, A.H. Hybrid of Two Heuristic Optimizations with LSSVM to Predict Refractive Index as Asphaltene Stability Identifier. J. Dispers. Sci. Technol. 2014, 35, 1041–1050. [Google Scholar] [CrossRef]
- Tapia, A.; Nozal, A.R.; Reina, D.G.; Mill, P.; El, D.D.I.; El, D.D.I. Three-dimensional optimization of penstock layouts for micro-hydropower plants using genetic algorithms. Appl. Energy 2021, 301, 117499. [Google Scholar] [CrossRef]
- Domashova, J.V.; Emtseva, S.S.; Fail, V.S.; Gridin, A.S.; Domashova, J.V.; Emtseva, S.S.; Fail, V.S.; Gridin, A.S. ScienceDirect ScienceDirect Selecting an optimal architecture of neural network using genetic Selecting an optimal architecture of neural network using genetic algorithm algorithm. Procedia Comput. Sci. 2021, 190, 263–273. [Google Scholar] [CrossRef]
- Park, Y.; Yoo, J.; Park, H. A genetic algorithm for the vendor-managed inventory routing problem with lost sales. Expert Syst. Appl. 2016, 53, 149–159. [Google Scholar] [CrossRef]
- Owolabi, T.O.; Amiruddin, M.; Rahman, A. Prediction of Band Gap Energy of Doped Graphitic Carbon Nitride Using Genetic Algorithm-Based Support Vector Regression and Extreme Learning Machine. Symmetry 2021, 13, 411. [Google Scholar] [CrossRef]
- Ongcunaruk, W.; Ongkunaruk, P.; Janssens, G.K. Genetic algorithm for a delivery problem with mixed time windows. Comput. Ind. Eng. 2021, 159, 107478. [Google Scholar] [CrossRef]
- Čičić, S.; Tomić, S. Genetic algorithm designed high efficiency laser power converters based on the vertical epitaxial heterostructure architecture. Sol. Energy Mater. Sol. Cells 2019, 200, 109878. [Google Scholar] [CrossRef]
- Čičić, S.; Tomić, S. Automated design of multi junction solar cells by genetic approach: Reaching the 50% efficiency target. Sol. Energy Mater. Sol. Cells 2018, 181, 30–37. [Google Scholar] [CrossRef] [Green Version]
- Kee, H.; Khoon, E.; Yao, K.; Mohd, N.; Adzir, M.; Pei, S.; Ahmad, M.; Abdul, A.; Huda, N.; Abidin, Z.; et al. Zinc selenide saturable absorber for ultrashort pulse fiber laser generation in C—band region. Opt. Mater. 2020, 107, 110100. [Google Scholar]
- Shufeng, L.; Li, W.; Xueqiong, S.; Yong, P.; Dongwen, G.; Xiaowei, H. Optical properties of Co-doped ZnSe thin films synthesized by pulsed laser deposition. Thin Solid Films 2019, 692, 137599. [Google Scholar]
- Khalfi, R.; Tounsi, A.; Merzouk, H. Effect of deposition time on structural and optical properties of ZnSe thin films grown by CBD method. Opt. Mater. 2020, 106, 109989. [Google Scholar] [CrossRef]
- Sadekar, H.K.; Vithal, A.; Sharma, R. Bandgap engineering by substitution of S by Se in nanostructured ZnS1−xSex thin films grown by soft chemical route for nontoxic optoelectronic device applications. J. Alloys Compd. 2011, 509, 5525–5531. [Google Scholar] [CrossRef]
- Patil, N.M.; Nilange, S.G.; Yadav, A.A. Growth and characterization of ZnSxSe1−x thin fi lms deposited by spray pyrolysis. Thin Solid Films 2018, 664, 19–26. [Google Scholar] [CrossRef]
- Vs, G.K.; Mahesha, M.G. Characterization of spray deposited ternary ZnSxSe(1−x) thin films for solar cell buffers. Surf. Interfaces 2020, 20, 100509. [Google Scholar] [CrossRef]
- Venkatachalam, S.; Kanno, Y.; Mangalaraj, D.; Narayandass, S.K. Effect of boron ion implantation on the structural, optical and electrical properties of ZnSe thin films. Phys. B Condens. Matter 2007, 390, 71–78. [Google Scholar] [CrossRef]
- Yadav, K.; Jaggi, N. Effect of Ag doping on structural and optical properties of ZnSe nanophosphors. Mater. Sci. Semicond. Process. 2015, 30, 376–380. [Google Scholar] [CrossRef]





| Statistical Parameter | a (Ǻ) | D (nm) | Energy Gap (ev) |
|---|---|---|---|
| Correlation coefficient | −0.569 | −0.518 | 1.000 |
| Maximum | 5.935 | 82.200 | 3.790 |
| Mean | 5.601 | 21.546 | 2.795 |
| Minimum | 5.220 | 2.070 | 1.700 |
| Standard deviation | 0.153 | 20.219 | 0.506 |
| Model Parameter | Optimum Value |
|---|---|
| Penalty factor | 1 |
| Chromosomes number | 50 |
| Kernel parameter | 0.9 |
| Epsilon | 0.0173 |
| Kernel function | Gaussian |
| Hyper-parameter lambda | E-7 |
| Dataset | SVR-GA (ev) | SPR (ev) | % Improvement | |
|---|---|---|---|---|
| Training | CC | 0.8988 | 0.7267 | 19.1440 |
| RMSE | 0.2040 | 0.3076 | 33.6846 | |
| MAE | 0.0974 | 0.2134 | 54.3485 | |
| Testing | RMSE | 0.5256 | 0.5939 | 11.4934 |
| MAE | 0.4296 | 0.4439 | 3.2129 |
| a (Ǻ) | D(nm) | Measured Energy Gap (ev) | SVR-GA (ev) | Residual |
|---|---|---|---|---|
| 5.663 | 12.000 | 2.390 [2] | 2.308 | 0.082 |
| 5.653 | 10.000 | 2.550 [2] | 2.472 | 0.078 |
| 5.630 | 8.000 | 2.800 [2] | 2.983 | 0.183 |
| 5.6373 | 18.791 | 2.676 [39] | 2.765 | 0.089 |
| 5.6373 | 15.572 | 2.650 [39] | 2.794 | 0.144 |
| 5.6373 | 14.083 | 2.630 [39] Correlation coefficient = 97.76%, Root mean square error = 0.118 ev, Mean absolute error = 0.112 ev | 2.725 | 0.095 |
Publisher’s Note: MDPI stays neutral with regard to jurisdictional claims in published maps and institutional affiliations. |
© 2021 by the authors. Licensee MDPI, Basel, Switzerland. This article is an open access article distributed under the terms and conditions of the Creative Commons Attribution (CC BY) license (https://creativecommons.org/licenses/by/4.0/).
Share and Cite
Olubosede, O.; Abd Rahman, M.A.; Alqahtani, A.; Souiyah, M.; Latif, M.B.; Oke, W.A.; Aldhafferi, N.; Owolabi, T.O. Tailoring the Energy Harvesting Capacity of Zinc Selenide Semiconductor Nanomaterial through Optical Band Gap Modeling Using Genetically Optimized Intelligent Method. Crystals 2022, 12, 36. https://doi.org/10.3390/cryst12010036
Olubosede O, Abd Rahman MA, Alqahtani A, Souiyah M, Latif MB, Oke WA, Aldhafferi N, Owolabi TO. Tailoring the Energy Harvesting Capacity of Zinc Selenide Semiconductor Nanomaterial through Optical Band Gap Modeling Using Genetically Optimized Intelligent Method. Crystals. 2022; 12(1):36. https://doi.org/10.3390/cryst12010036
Chicago/Turabian StyleOlubosede, Olusayo, Mohd Amiruddin Abd Rahman, Abdullah Alqahtani, Miloud Souiyah, Mouftahou B. Latif, Wasiu Adeyemi Oke, Nahier Aldhafferi, and Taoreed O. Owolabi. 2022. "Tailoring the Energy Harvesting Capacity of Zinc Selenide Semiconductor Nanomaterial through Optical Band Gap Modeling Using Genetically Optimized Intelligent Method" Crystals 12, no. 1: 36. https://doi.org/10.3390/cryst12010036
APA StyleOlubosede, O., Abd Rahman, M. A., Alqahtani, A., Souiyah, M., Latif, M. B., Oke, W. A., Aldhafferi, N., & Owolabi, T. O. (2022). Tailoring the Energy Harvesting Capacity of Zinc Selenide Semiconductor Nanomaterial through Optical Band Gap Modeling Using Genetically Optimized Intelligent Method. Crystals, 12(1), 36. https://doi.org/10.3390/cryst12010036

