Zinc Oxide Nanoparticles Obtained by Supercritical Antisolvent Precipitation for the Photocatalytic Degradation of Crystal Violet Dye
Abstract
:1. Introduction
2. Results
2.1. Characterization of ZnAc Nanoparticles by SAS Technique
2.2. Characterization of ZnO Photocatalysts
2.3. Photocatalytic Activity Results
3. Materials and Methods
3.1. Materials
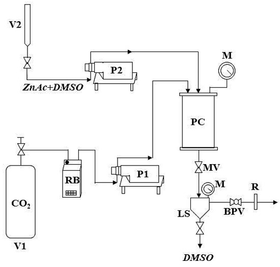
3.2. Micronization of ZnAc by SAS Technique and Preparation of ZnO Photocatalysts
3.3. Photocatalytic Tests
3.4. Chemical-Physical Characterization Methods
4. Conclusions
Author Contributions
Funding
Conflicts of Interest
References
- Nagaveni, K.; Sivalingam, G.; Hegde, M.S.; Madras, G. Solar photocatalytic degradation of dyes: High activity of combustion synthesized nano TiO2. Appl. Catal. B 2004, 48, 83–93. [Google Scholar] [CrossRef]
- Vacchi, F.I.; de Souza Vendemiatti, J.A.; da Silva, B.F.; Zanoni, M.V.B.; Umbuzeiro, G.d.A. Quantifying the contribution of dyes to the mutagenicity of waters under the influence of textile activities. Sci. Total Environ. 2017, 601–602, 230–236. [Google Scholar] [CrossRef]
- Sacco, O.; Matarangolo, M.; Vaiano, V.; Libralato, G.; Guida, M.; Lofrano, G.; Carotenuto, M. Crystal violet and toxicity removal by adsorption and simultaneous photocatalysis in a continuous flow micro-reactor. Sci. Total Environ. 2018, 644, 430–438. [Google Scholar] [PubMed]
- Muhd Julkapli, N.; Bagheri, S.; Bee Abd Hamid, S. Recent advances in heterogeneous photocatalytic decolorization of synthetic dyes. Sci. World J. 2014, 2014, 692307. [Google Scholar] [CrossRef] [PubMed]
- Ghaffar, A.; Zhang, L.; Zhu, X.; Chen, B. Porous pvdf/go nanofibrous membranes for selective separation and recycling of charged organic dyes from water. Environ. Sci. Technol. 2018, 52, 4265–4274. [Google Scholar] [CrossRef]
- Pal, B.; Kaur, R.; Grover, I.S. Superior adsorption and photodegradation of eriochrome black-t dye by Fe3+ and Pt4+ impregnated TiO2 nanostructures of different shapes. J. Ind. Eng. Chem. 2016, 33, 178–184. [Google Scholar] [CrossRef]
- Ong, S.-T.; Cheong, W.-S.; Hung, Y.-T. Photodegradation of commercial dye, methylene blue using immobilized Ti2. In Proceedings of the 4th International Conference on Chemical, Biological and Environmental Engineering, Phuket, Thailand, 1–2 September 2012. [Google Scholar]
- Sacco, O.; Vaiano, V.; Han, C.; Sannino, D.; Dionysiou, D.D. Photocatalytic removal of atrazine using N-doped TiO2 supported on phosphors. Appl. Catal. B 2015, 164, 462–474. [Google Scholar] [CrossRef]
- Liu, F.-Y.; Li, B.-H.; Xu, Y.-S. Overview on heterogeneous photocatalytic degradation of organic contaminants in wastewater on semiconductors. Guangzhou Huaxue 2001, 26, 44–51. [Google Scholar]
- Sacco, O.; Vaiano, V.; Rizzo, L.; Sannino, D. Photocatalytic activity of a visible light active structured photocatalyst developed for municipal wastewater treatment. J. Cleaner Prod. 2018, 175, 38–49. [Google Scholar] [CrossRef]
- Rajamanickam, D.; Shanthi, M. Photocatalytic degradation of an organic pollutant by zinc oxide—Solar process. Arabian J. Chem 2016, 9, S1858–S1868. [Google Scholar]
- Akkari, M.; Aranda, P.; Belver, C.; Bedia, J.; Ben Haj Amara, A.; Ruiz-Hitzky, E. ZnO/sepiolite heterostructured materials for solar photocatalytic degradation of pharmaceuticals in wastewater. Appl. Clay Sci. 2018, 156, 104–109. [Google Scholar] [CrossRef]
- Vaiano, V.; Matarangolo, M.; Sacco, O.; Sannino, D. Photocatalytic treatment of aqueous solutions at high dye concentration using praseodymium-doped ZnO catalysts. Appl. Catal. B 2017, 209, 621–630. [Google Scholar] [CrossRef]
- Ong, C.B.; Ng, L.Y.; Mohammad, A.W. A review of zno nanoparticles as solar photocatalysts: Synthesis, mechanisms and applications. Renew. Sustain. Energy Rev. 2018, 81, 536–551. [Google Scholar] [CrossRef]
- Vaiano, V.; Matarangolo, M.; Sacco, O. UV-LEDs floating-bed photoreactor for the removal of caffeine and paracetamol using ZnO supported on polystyrene pellets. Chem. Eng. J. 2018, 350, 703–713. [Google Scholar] [CrossRef]
- Cataño, F.A.; Valencia, S.H.; Hincapié, E.A.; Restrepo, G.; Marín, J.M. A comparative study between TiO2 and ZnO photocatalysis: Photocatalytic degradation of cibacron yellow FN-2R dye. Lat. Am. Appl. Res. 2012, 42, 33–38. [Google Scholar]
- Murcia Mesa, J.J.; Arias Bolivar, L.G.; Sarmiento, H.A.R.; Martínez, E.G.Á.; Páez, C.J.; Lara, M.A.; Santos, J.A.N.; del Carmen Hidalgo López, M. Urban wastewater treatment by using Ag/ZnO and Pt/TiO2 photocatalysts. Environ. Sci. Pollut. Res. 2019, 26, 4171–4179. [Google Scholar] [CrossRef] [PubMed]
- Jaramillo-Páez, C.; Navío, J.A.; Hidalgo, M.C.; Macías, M. High uv-photocatalytic activity of ZnO and Ag/ZnO synthesized by a facile method. Catal. Today 2017, 284, 121–128. [Google Scholar] [CrossRef]
- Chen, P.K.; Lee, G.J.; Davies, S.; Masten, S.; Amutha, R.; Wu, J. Hydrothermal synthesis of coral-like au/zno catalyst and photocatalytic degradation of orange ii dye. Mater. Res. Bull. 2013, 48, 2375–2382. [Google Scholar] [CrossRef]
- Rokesh, K.; Jeganathan, K.; Jothivenkatachalam, K. Zinc oxide-palladium material an efficient solar-light driven photocatalyst for degradation of congo red. Nanosyst. Phys. Chem. Math. 2016, 7, 740–746. [Google Scholar] [CrossRef]
- Vaiano, V.; Iervolino, G.; Rizzo, L. Cu-doped ZnO as efficient photocatalyst for the oxidation of arsenite to arsenate under visible light. Appl. Catal. B 2018, 238, 471–479. [Google Scholar] [CrossRef]
- Vaiano, V.; Matarangolo, M.; Sacco, O.; Sannino, D. Photocatalytic removal of eriochrome blackT dye over ZnO nanoparticles doped with Pr, Ce or Eu. Chem. Eng. Trans. 2017, 57, 625–630. [Google Scholar]
- Fan, J.; Zhao, L.; Yu, J.; Liu, G. The effect of calcination temperature on the microstructure and photocatalytic activity of TiO2-based composite nanotubes prepared by an in situ template dissolution method. Nanoscale 2012, 4, 6597–6603. [Google Scholar] [CrossRef] [PubMed]
- Ul Haq, A.N.; Nadhman, A.; Ullah, I.; Mustafa, G.; Yasinzai, M.; Khan, I. Synthesis approaches of zinc oxide nanoparticles: The dilemma of ecotoxicity. J. Nanomater. 2017. [Google Scholar] [CrossRef]
- Zhang, J.; Zhao, B.; Pan, Z.; Gu, M.; Punnoose, A. Synthesis of zno nanoparticles with controlled shapes, sizes, aggregations, and surface complex compounds for tuning or switching the photoluminescence. Cryst. Growth Des. 2015, 15, 3144–3149. [Google Scholar] [CrossRef]
- Wojnarowicz, J.; Chudoba, T.; Malka, I.; Gierlotka, S.; Dworakowska, S.; Lojkowski, W. Size control mechanism of ZnO nanoparticles obtained in microwave solvothermal synthesis. Nanotechnology 2018, 29, 065601. [Google Scholar] [CrossRef] [PubMed]
- Lee, W.; Leem, J.-Y. Size control of ZnO nanorods using the hydrothermal method in conjunction with substrate rotation. J. Nanosci. Nanotechnol. 2017, 17, 7952–7956. [Google Scholar] [CrossRef]
- Kuriakose, S.; Satpati, B.; Mohapatra, S. Effects of solvent on structural, optical and photocatalytic properties of zno nanostructures. Adv. Mater. Lett. 2015, 6, 1104–1110. [Google Scholar] [CrossRef]
- Xu, L.; Hu, Y.-L.; Pelligra, C.; Chen, C.-H.; Jin, L.; Huang, H.; Sithambaram, S.; Aindow, M.; Joesten, R.; Suib, S.L. ZnO with different morphologies synthesized by solvothermal methods for enhanced photocatalytic activity. Chem. Mater. 2009, 21, 2875–2885. [Google Scholar] [CrossRef]
- Talebian, N.; Amininezhad, S.M.; Doudi, M. Controllable synthesis of ZnO nanoparticles and their morphology-dependent antibacterial and optical properties. J. Photochem. Photobiol. B 2013, 120, 66–73. [Google Scholar] [CrossRef]
- Belver, C.; Bedia, J.; Rodriguez, J.J. Zr-doped TiO2 supported on delaminated clay materials for solar photocatalytic treatment of emerging pollutants. J. Hazard. Mater. 2017, 322, 233–242. [Google Scholar] [CrossRef]
- Franco, P.; Martino, M.; Palma, V.; Scarpellini, A.; De Marco, I. Pt on SAS-CeO2 nanopowder as catalyst for the co-WGS reaction. Int. J. Hydrog. Energy 2018, 43, 19965–19975. [Google Scholar] [CrossRef]
- Tang, Z.-R.; Edwards, J.K.; Bartley, J.K.; Taylor, S.H.; Carley, A.F.; Herzing, A.A.; Kiely, C.J.; Hutchings, G.J. Nanocrystalline cerium oxide produced by supercritical antisolvent precipitation as a support for high-activity gold catalysts. J. Catal. 2007, 249, 208–219. [Google Scholar] [CrossRef]
- Marin, R.P.; Kondrat, S.A.; Davies, T.E.; Morgan, D.J.; Enache, D.I.; Combes, G.B.; Taylor, S.H.; Bartley, J.K.; Hutchings, G.J. Novel cobalt zinc oxide Fischer-Tropsch catalysts synthesised using supercritical anti-solvent precipitation. Catal. Sci. Technol. 2014, 4, 1970–1978. [Google Scholar] [CrossRef]
- Franco, P.; Reverchon, E.; De Marco, I. Zein/diclofenac sodium coprecipitation at micrometric and nanometric range by supercritical antisolvent processing. J. CO2 Util. 2018, 27, 366–373. [Google Scholar] [CrossRef]
- Reverchon, E.; De Marco, I.; Della Porta, G. Tailoring of nano- and micro-particles of some superconductor precursors by supercritical antisolvent precipitation. J. Supercrit. Fluids 2002, 23, 81–87. [Google Scholar] [CrossRef]
- Marin, R.P.; Ishikawa, S.; Bahruji, H.; Shaw, G.; Kondrat, S.A.; Miedziak, P.J.; Morgan, D.J.; Taylor, S.H.; Bartley, J.K.; Edwards, J.K.; et al. Supercritical antisolvent precipitation of TiO2 with tailored anatase/rutile composition for applications in redox catalysis and photocatalysis. Appl. Catal. A 2015, 504, 62–73. [Google Scholar] [CrossRef]
- Da Silva, E.P.; Winkler, M.E.G.; Giufrida, W.M.; Cardozo-Filho, L.; Alonso, C.G.; Lopes, J.B.O.; Rubira, A.F.; Silva, R. Effect of phase composition on the photocatalytic activity of titanium dioxide obtained from supercritical antisolvent. J. Colloid Interface Sci. 2019, 535, 245–254. [Google Scholar] [CrossRef]
- Mani, S.; Bharagava, R.N. Exposure to crystal violet, its toxic, genotoxic and carcinogenic effects on environment and its degradation and detoxification for environmental safety. Rev. Environ. Contam. Toxicol. 2015, 237, 71–104. [Google Scholar]
- Au, W.; Pathak, S.; Collie, C.J.; Hsu, T.C. Cytogenetic toxicity of gentian violet and crystal violet on mammalian cells in vitro. Mutat. Res. Genet. Toxicol. 1978, 58, 269–276. [Google Scholar] [CrossRef]
- Reverchon, E.; Della Porta, G.; Sannino, D.; Ciambelli, P. Supercritical antisolvent precipitation of nanoparticles of a zinc oxide precursor. Powder Technol. 1999, 102, 127–134. [Google Scholar] [CrossRef]
- Handoko, A.D.; Liew, L.-L.; Lin, M.; Sankar, G.; Du, Y.; Su, H.; Dong, Z.; Goh, G.K.L. Elucidation of thermally induced internal porosity in zinc oxide nanorods. Nano Res. 2018, 11, 2412–2423. [Google Scholar] [CrossRef]
- Vu, T.T.; Valdés-Solís, T.; Marbán, G. High surface area stainless steel wire mesh-supported TiO2 prepared by sacrificial template accelerated hydrolysis. A monolithic photocatalyst superior to P25 TiO2. J. Environ. Chem. Eng. 2014, 2, 2229–2235. [Google Scholar] [CrossRef]
- Kołodziejczak-Radzimska, A.; Markiewicz, E.; Jesionowski, T. Structural characterisation of ZnO particles obtained by the emulsion precipitation method. J. Nanomater. 2012, 2012. [Google Scholar] [CrossRef]
- Faisal, M.; Ismail, A.A.; Ibrahim, A.A.; Bouzid, H.; Al-Sayari, S.A. Highly efficient photocatalyst based on Ce doped ZnO nanorods: Controllable synthesis and enhanced photocatalytic activity. Chem. Eng. J. 2013, 229, 225–233. [Google Scholar] [CrossRef]
- Li, C.; Lv, Y.; Guo, L.; Xu, H.; Ai, X.; Zhang, J. Raman and excitonic photoluminescence characterizations of ZnO star-shaped nanocrystals. J. Lumin. 2007, 122–123, 415–417. [Google Scholar] [CrossRef]
- Yang, M.M.; Crerar, D.A.; Irish, D.E. A raman spectroscopic study of lead and zinc acetate complexes in hydrothermal solutions. Geochim. Cosmochim. Acta 1989, 53, 319–326. [Google Scholar] [CrossRef]
- Baruwati, B.; Kumar, D.K.; Manorama, S.V. Hydrothermal synthesis of highly crystalline ZnO nanoparticles: A competitive sensor for lpg and etoh. Sens. Actuators B 2006, 119, 676–682. [Google Scholar] [CrossRef]
- Anpo, M.; Shima, T.; Kodama, S.; Kubokawa, Y. Photocatalytic hydrogenation of propyne with water on small-particle titania: Size quantization effects and reaction intermediates. J. Phys. Chem. 1987, 91, 4305–4310. [Google Scholar] [CrossRef]
- Kormann, C.; Bahnemann, D.W.; Hoffmann, M.R. Preparation and characterization of quantum-size titanium dioxide. J. Phys. Chem. 1988, 92, 5196–5201. [Google Scholar] [CrossRef]
- Busuioc, C.; Evanghelidis, A.; Enculescu, M.; Enculescu, I. Optical and photocatalytic properties of electrospun ZnO fibers. Dig. J. Nanomater. Biostruct. 2015, 10, 957–965. [Google Scholar]
- Preda, N.; Enculescu, M.; Enculescu, I. Polysaccharide-assisted crystallization of ZnO micro/nanostructures. Mater. Lett. 2014, 115, 256–260. [Google Scholar] [CrossRef]
- Jiménez Reinosa, J.; Leret, P.; Álvarez-Docio, C.M.; del Campo, A.; Fernández, J.F. Enhancement of UV absorption behavior in ZnO–TiO2 composites. Boletín de la Sociedad Española de Cerámica y Vidrio 2016, 55, 55–62. [Google Scholar] [CrossRef]
- Wang, K.-H.; Hsieh, Y.-H.; Lin, T.-T.; Chang, C.-Y. Effects of temperature on the properties of TiO2 photocatalysts prepared by the chemical vapor deposition (CVD) method. React. Kinet. Catal. Lett. 2008, 95, 39–46. [Google Scholar] [CrossRef]
- Jang, H.D.; Kim, S.-K.; Kim, S.-J. Effect of particle size and phase composition of titanium dioxide nanoparticles on the photocatalytic properties. J. Nanopart. Res. 2001, 3, 141–147. [Google Scholar] [CrossRef]
- Sheikhnejad, O.; Feng, Z.; Rajabtabar, A.; Khodadad, E.; Yudong Huang, A. Precursor and reaction time effects in evaluation of photocatalytic properties of TiO2 nanoparticles synthesized via low temperature. Int. J. Electrochem. Sci. 2014, 9, 3068–3077. [Google Scholar]
- Flores, N.M.; Pal, U.; Galeazzi, R.; Sandoval, A. Effects of morphology, surface area, and defect content on the photocatalytic dye degradation performance of ZnO nanostructures. RSC Adv. 2014, 4, 41099–41110. [Google Scholar] [CrossRef]
- Giraldi, T.; Fonseca Santos, G.; De Mendonça, V.; Ribeiro, C.; Weber, I. Annealing effects on the photocatalytic activity of ZnO nanoparticles. J. Nanosci. Nanotechnol. 2011, 11, 3635–3640. [Google Scholar] [CrossRef]
- Rao, P.; Patel, G.; Sharma, S.L.; Ameta, S.C. Photocatalytic degradation of crystal violet over semiconductor zinc oxide powder suspended in aqueous solution. Toxicol. Environ. Chem. 1997, 60, 155–161. [Google Scholar] [CrossRef]
- Ameen, S.; Akhtar, M.S.; Nazim, M.; Shin, H.-S. Rapid photocatalytic degradation of crystal violet dye over zno flower nanomaterials. Mater. Lett. 2013, 96, 228–232. [Google Scholar] [CrossRef]
- Sacco, O.; Vaiano, V.; Sannino, D.; Ciambelli, P. Visible light driven mineralization of spiramycin over photostructured N-doped TiO2 on up conversion phosphors. J. Environ. Sci. 2017, 54, 268–276. [Google Scholar] [CrossRef]
- Sacco, O.; Sannino, D.; Vaiano, V. Packed bed photoreactor for the removal of water pollutants using visible light emitting diodes. App. Sci. 2019, 9, 472. [Google Scholar] [CrossRef]









| Sample | Tc (°C) | Morphology | m.d. ± s.d. (nm) | BET Surface Area (m2 × g−1) | Band-Gap Energy (eV) |
|---|---|---|---|---|---|
| ZnO SAS | 300 | NP | 38.6 ± 7.1 | 33 | 3.12 |
| 400 | NP | 57.3 ± 10.5 | 15 | 3.07 | |
| 500 | NP | 65.0 ± 14.5 | 12 | 3.10 | |
| 600 | NP | 156.7 ± 30.1 | 6 | 3.15 | |
| ZnO from unprocessed ZnAc | 500 | Tetrapods | 181.1 ± 65.5 | 5 | 3.17 |
© 2019 by the authors. Licensee MDPI, Basel, Switzerland. This article is an open access article distributed under the terms and conditions of the Creative Commons Attribution (CC BY) license (http://creativecommons.org/licenses/by/4.0/).
Share and Cite
Franco, P.; Sacco, O.; De Marco, I.; Vaiano, V. Zinc Oxide Nanoparticles Obtained by Supercritical Antisolvent Precipitation for the Photocatalytic Degradation of Crystal Violet Dye. Catalysts 2019, 9, 346. https://doi.org/10.3390/catal9040346
Franco P, Sacco O, De Marco I, Vaiano V. Zinc Oxide Nanoparticles Obtained by Supercritical Antisolvent Precipitation for the Photocatalytic Degradation of Crystal Violet Dye. Catalysts. 2019; 9(4):346. https://doi.org/10.3390/catal9040346
Chicago/Turabian StyleFranco, Paola, Olga Sacco, Iolanda De Marco, and Vincenzo Vaiano. 2019. "Zinc Oxide Nanoparticles Obtained by Supercritical Antisolvent Precipitation for the Photocatalytic Degradation of Crystal Violet Dye" Catalysts 9, no. 4: 346. https://doi.org/10.3390/catal9040346
APA StyleFranco, P., Sacco, O., De Marco, I., & Vaiano, V. (2019). Zinc Oxide Nanoparticles Obtained by Supercritical Antisolvent Precipitation for the Photocatalytic Degradation of Crystal Violet Dye. Catalysts, 9(4), 346. https://doi.org/10.3390/catal9040346

