Abstract
We analyze a committee decision in which individuals with common preferences are uncertain which of two alternatives is better for them. Members can acquire costly information. Private signals and information choice are both continuous. As is consistent with Down’s rational ignorance hypothesis, each member acquires less information in a larger committee and tends to acquire zero information when the committee size goes to infinity. However, with more members, a larger committee can gather more aggregate information in equilibrium. The aggregate information is infinite with the size going to infinity if and only if marginal cost at “zero information acquisition” is zero. When the marginal cost at “zero information acquisition” is positive, the probability of making an appropriate decision tends to be less than one.
1. Introduction
The classical Condorcet Jury Theorem (CJT) argues that (i) increasing the size of one committee raises the probability that an appropriate (right) decision is made, and (ii) the probability of making the appropriate decision goes to one with the size of one committee going to infinity. The theorem developed out of a study by de Condorcet [1] of decision-making process in societies when group members have private information. Recent literature on committee decisions has pointed out that if information acquisition is costly, the CJT may fail to hold. The reasoning is that each member has little incentive to acquire private information because he has a negligible probability of affecting the outcome in a large committee and thus he can free ride on the information of other members (see Gerling et al. [2] for a survey).
Existing literature on the CJT with information acquisition employs one of two modeling methods. In the first, members of a committee can only decide whether or not to acquire the private information; the quality of the information and the information cost is given. In these models, the proportion of members acquiring information is non-monotone with respect to the committee size, and there is an optimal size maximizing the aggregate information (see Mukhopadhaya [3], Koriyama and Szentes [4], Gershkov and Szentes [5], Gerardi and Yariv [6] and Persico [7]). The second one makes use of binary signals and allows members to decide the quality of signals. Martinelli [8,9] has shown that although each individual acquires less information in a larger committee, the probability of making an appropriate decision can be either increasing or decreasing in the committee size, and it does not necessarily go to one as the size tends to infinity.
We think that existing research has contributed substantially towards understanding the group decision processes with information acquisition. However, we believe that in many environments, both the signals and the quality of information choice are continuous. Arguably some results regarding the CJT in the model with continuous signals need to be revisited.1
In this paper we focus on a group decision problem in which members have common preferences, but they do not know which of two alternatives is better for them.2 Members have no free information, but can decide how much private information they acquire. Society decides the committee size and the decision rule that defines how each member’s report contributes to the final decision.
Proposition 3 characterizes the linear equilibria where each individual’s report is linear in his/her signal. We show that the decision threshold will not affect the final decision because each individual’s report will adjust according to the threshold. Therefore, for a given set of information, the committee’s decision is the same as the first-best decision, which is shown in Proposition 1. Therefore what is concerned is how committee members acquire the private information. We can show that each member’s information acquisition is different from the first-best information choice, which is shown in Proposition 2.
Proposition 4 shows us that members have less incentives to acquire information in a larger committee. This is consistent with Down’s rational ignorance hypothesis and it is reasonable since information is a public good in equilibrium, and therefore committee members are more likely to free ride on the information of others in a large committee. However, a larger committee tends to gather more aggregate information, which is confirmed in Proposition 5. Therefore, to make the appropriate decision, the optimal choice for the society is to maximize the committee size when there is no participation cost for committee members.
Proposition 6 shows the asymptotic probability of aggregate information acquired by a committee. If the limit of aggregate information tends to infinity; if is positive the limit of aggregate information is finite and the society cannot obtain the appropriate decision with probability 1. Moreover we show that the limit of aggregate information is a continuous and monotonically decreasing function of , with its limit being infinite when tends to zero. Combining Corollary 2 and Proposition 6 we see that the information acquisition is asymptotically efficient, and universal or near universal participation, given that the society is very large and there is no participation cost, is preferable.
Next we relax the assumption that individuals are indifferent between the two choices prior to observations. Proposition 8 shows that the rational ignorance hypothesis still holds; and Proposition 9 shows that the aggregate information gathered by a committee is non-decreasing in the committee size. Furthermore, the limit of the aggregate information is a function of . Proposition 9 also shows that this function is discontinuous, but it is continuous and monotonically decreasing when the marginal cost at zero information acquisition is small enough. It tends to infinity when the marginal cost at zero information acquisition tends to zero.
Taken together, our results show that the rational ignorance hypothesis is generally satisfied in the committee decision with information acquisition, but a larger committee serves the society better than what the rational ignorance hypothesis indicates at first glance. Furthermore, the probability of making the appropriate decision might not be able to tend to 1. Its limit is 1 if and only if is zero.
Furthermore, even if the committee members can only report 0 and 1, Propositions 10 and 11 show that the limit of the probability of the appropriate decision goes to 1 if and only if the marginal cost at zero information acquisition is zero and the limit is strictly less than 1 if and only if the marginal cost at zero information acquisition is positive, although the rational ignorance hypothesis still holds irrespective of the information cost function. This conclusion differs from Martinelli [8]: in a strategic voting model with binary signals, he shows that the limit of the appropriate decision goes to 1 if and only if both the marginal cost and the second-order derivative at zero information acquisition are zero; the reason is that the information is coarser than ours so that there needs to be stricter conditions for the CJT to hold.
Following the work of Triossi [11], we extend our analysis into the model where the committee members have heterogeneous information cost functions. We show that a larger committee will acquire more information in Proposition 12. However, the aggregate information goes to infinity if and only if the probability is positive for skill parameters whose marginal cost at zero information acquisition is zero.
We then extend the analysis into more general continuous distributions. Proposition 13 shows that if the member can report a real number, the probability of the appropriate decision tends to 1 if and only if the marginal cost at zero information acquisition is 0. If members can only report 0 and 1, then Proposition 14 shows that when the conditional distributions satisfy the monotone likelihood ration property (MLRP), the limit of the probability of the appropriate decision is 1 if and only if the marginal cost at zero information acquisition is 0.
The paper proceeds as follows. Section 2 introduces the model. Section 3 derives the first-best solution. Section 4 derives the equilibrium, and Section 5 investigates the effects of committee size on social welfare and information acquisition in equilibrium. Section 6 extends our analysis into the model where individuals in the society are biased towards one alternative prior to observations. Section 7 does some extensions and shows that the conclusions are still valid in other settings. Section 8 concludes the paper.
2. The Model
There is a society consisting of ex-ante identical individuals. The underlying state of the world, , can take one of the two values, , with the common prior . The society has to make a binary decision . There is no interest conflict among individuals. Each individual has a benefit if decision d is made when the underlying state is . In particular,
where represents the severity of type-I error and type-II error, respectively.
The society randomly chooses n individuals to form a committee and determines the decision rule.3 Each member needs to pay some cost to gather the private information. As in Li [12], Duggan and Martinelli [13] and Li and Suen [14] we assume the signals are continuous. The private signal of member i is
when (s)he pays the cost , where the cost function satisfies , and . When with the cost function is linear; otherwise it is nonlinear. Furthermore, .
For notation convenience we adopt the method of Ganuza and Penalva [15] and Amir and Lazzati [16]: the information choice is for member i to choose from a family of joint cumulative distributions indexed by the precision . Suppose the probability density function (PDF) is .
Let be the signal profile and be the information profile.Then each information profile induces a distribution .
After receiving the private signal, member i does some reports according to his private signal and the signal precision to the society
and the final decision is made according to the reports of all members. Let be the report value when the precision is and the signal is , and the decision rule is .
We want to analyze the effects of the decision rule and the committee size n on members’ behavior in equilibrium. Therefore we will try to solve the equilibrium of the game composed by n individuals in the committee. Formally the game is
where is the set of players, is the nonempty set of pure-strategy profile with being each player’s pure strategy set and is the combined payoff function, where is i’s payoff under pure-strategy profile . A pure strategy for player i in consists of a pair , where and is a Borel measurable function from the signal set and information acquisition set into reports. The payoff for i is
Given the strategy profile , the expected payoff for player i is
Furthermore the social welfare is measured by the average payoff per capita:
3. The First-Best Solution
As a benchmark, we derive the first-best solution when there is no information asymmetries, and the society chooses the decision d and the information profile to maximize the ex-ante social welfare. Since there are no information asymmetries, the decision rule is a function of the signal profile and the information profile ; so the first-best decision is , where the decision rule is a Borel measurable function. Given the distribution and its PDF , the unconditional PDF of the profile is
The problem for society can be expressed as
Backward induction implies that we can at first solve the optimal decision rule in the second stage and then solve the optimal information profile in the first stage.
In the second stage, the expected payoff from the decision is and the expected payoff from the decision is . So, it is optimal to choose if and only if4
Or equivalently it is optimal to choose if and only if
Given that and are PDFs of normal distributions, with mean 0 and 1, respectively, we have the optimal decision rule.
Proposition 1.
A first-best decision rule for the society is
where is the committee’s aggregate information and
with
From Proposition 1 we know that when the weighted sum of signals is large enough the best choice for the society is to choose . The parameter defined by Equation (3) is the cost of type-II error relative to type-I error when there is no private information and all members make decisions based on the common prior. Li [12] and Laslier and Weibull [17], in committee decision models with different information structures, show that the cost in Equation (3) is critical in determining each committee’s decision behavior.
In the special case , the threshold is , independent of the precision Q. Given the common prior members are indifferent between the two choices.
When , we have ; given the common prior members prefer . In this case and larger precision Q decreases the threshold. On the contrary, when we have ; given the common prior members prefer . In this case and larger precision Q increases the threshold. Furthermore in both cases the threshold tends to when Q goes to infinity.
For convenience we call the model with a priori balance and contrarily the model with is called a priori imbalance.
Given the optimal decision rule, the expected aggregate benefit is
where and are conditional distributions of , when and , respectively. Denote the densities by and , respectively. Then we can see that given there is
Given the optimal decision in Equation (1), the society then chooses the information profile to maximize the social welfare:
Applying the envelope theorem and Equation (5), and taking partial derivative of Equation (4) with respect to , we can have the social marginal value of information:
where is the PDF of the standard normal distribution.
Taking derivative of with respect to Q we have
We can see that . Note that is negative for all when . It is monotonically decreasing in , and is positive at when ; furthermore, the unique positive real root of the equation given is
Therefore, when the marginal value of information in the (a priori) imbalance model is decreasing in Q, while when the marginal value of information in the imbalance model is increasing.
Lemma 1.
(i) If , is monotonically decreasing in Q with
(ii) If , then
and
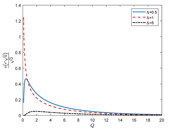
When , the information value is a concave function of ; in this case, there will be a unique first-order information acquisition. When , the function is plotted in Figure 1; it is firstly increasing from 0 to its peak and then decreasing. This implies that the value of the information is non-concave, it is very similar to the classic result of Radner and Stiglitz [18] and Chade and Schlee [19]. In a principal-agent model, Lindbeck and Weibull [20] show that the information value for the agent is similar to Figure 1. In their model the information acquisition choice is determined by the agent ability while in our model the information acquisition is determined by the cost defined in Equation (3).
Figure 1.
Marginal Value.
For clarification, we will at first discuss the a priori balance case, i.e., and later we will show that the results can be extended to the a priori imbalance case.
Given the assumption that , the optimal threshold of the choice is and the first-order condition gives the first-best information choice; the properties of social marginal value of information guarantees the existence and uniqueness of the first-best information choice.
Proposition 2.
Suppose . Then the first-best information gathering choice is uniquely determined by
Since the social marginal value of information is determined by the aggregate information, each member has the same first-best information acquisition.
4. Equilibrium
In this section we want to solve the equilibrium of the game given the decision rule . Note that the society cannot observe each individual’s information choice, the decision rule based on the signal quality is not applicable anymore. However, we assume that the society follows the average decision rule, i.e., the society takes decision if and only if the average of all reports is large enough. More precisely, we assume that given the report profile , the decision rule is
then the formal definition of the equilibrium is now given by
Definition 1.
A pure strategy profile is a Nash equilibrium of if, for each ,
Although the game we are studying is a one-shot game, we can still distinguish between the information acquisition stage and the report stage. Following Hauk and Hurkens [21] and Amir and Lazzati [16], we can firstly solve the report game assuming an exogenous profile of information choice , then the equilibrium information choice is given by the condition that there is no incentive for any player to unilaterally deviate from ; given that member i’s deviation can only affect his own report since the deviation is unobservable.
We will solve the equilibrium with reports linear in private signals, which we call linear equilibrium. The following proposition shows that there are infinitely many such equilibria.
Proposition 3.
Suppose . Then there are infinite linear equilibria in the game . In each equilibrium the committee member reports
where
and satisfies
and acquires the private information , which is uniquely determined by
where .
Note that given equilibrium report shown in Equations (9)–(11) we have
So given the information profile and the report strategy in Equations (9)–(11), the expected utility is
where is the cumulative distribution function of the standard normal distribution, is defined in Equations (2) and (3), and is the first-best decision rule. Therefore the reports in equilibrium should be that the final decision according to the decision rule in Equation (8) is the same as that all signals and information choices are observed directly and the decision rule is in Equation (1). The threshold R cannot affect the final decision and the information acquisition.
From Equation (12) we know that the marginal value of information is a function of the aggregate information; this implies the information is fully shared. Therefore the marginal value of information is the same for all members and all members would acquire the same information in equilibrium. Furthermore, as shown in Lemma 1, is monotonically decreasing and it tends to infinity when Q goes to 0 and tends to 0 when Q goes to infinity, Equation (12) has a unique positive solution for any information cost function.
Furthermore, since each member’s information choice does not take into consideration other individuals’ benefit from the information acquisition, committee members cannot acquire efficiently sufficient private information. Formally,
Corollary 1.
Suppose . Then for each committee with size , and .
5. Committee Size and Social Welfare
In this section we want to discuss the effects of the committee size on the social welfare and the information choice. We denote by and since each member’s information acquisition is independent of the society size.5
5.1. Rational Ignorance
This subsection focuses on the effects of a finite committee size. Note that the marginal benefit is monotonically decreasing in the committee size, each individual has less incentives to acquire information in a larger committee.
Proposition 4.
Suppose . Then in any linear equilibrium
This proposition is consistent with Down’s rational ignorance hypothesis (see [22,23]): each individual has less incentives to invest in political information acquisition in a larger committee, and each individual tends to acquire no private information as the size of the committee goes to infinity.
Although each individual in the committee acquires less information in equilibrium, the following proposition shows that the society is more well informed with a larger committee.
Proposition 5.
Suppose . Then in any linear equilibrium
with equality if and only if the information acquisition cost is linear.
When the information cost function is linear, Proposition 5 shows that the aggregate information is constant in the committee size. Contrarily when the cost function is nonlinear it is more likely to make the appropriate decision for the society with a larger committee. However, the aggregate cost borne by the committee members may be larger in a larger committee, and this will affect the social welfare. We have the following corollary regarding the social welfare effects of the committee size:
Corollary 2.
Suppose . Then
(i) if the information acquisition cost is linear, the social welfare is constant in the committee size n in any linear equilibrium;
(ii) if the information acquisition cost is nonlinear, there exists an such that when , the social welfare is increasing in the committee size n in any linear equilibrium.
When the information cost function is nonlinear, the aggregate cost might be increasing and therefore the social welfare might be decreasing in the committee size. However, in larger societies more individuals will benefit from more information with a larger committee and this will offset the more information cost. One sufficient condition for the second part of Corollary 2 is
The above analysis is based on the assumption that there is no participation cost. Adding the participation cost into the model will change the conclusion very much (see the discussion in Cai [10]). For example, when there is participation cost and the information cost is linear, the optimal committee size is since the aggregate information is independent of the committee size.6
5.2. The Asymptotic Results
In this subsection, we analyze the limiting properties of the equilibrium. From the equilibrium described in Proposition 3, we have the following proposition.7
Proposition 6.
Suppose . Then
(i) if ,
(ii) if ,
The above proposition shows that whether the second aspect of CJT is valid depends on the properties of the information cost function.
The first part shows that the sufficient and necessary condition for the second aspect of CJT is that the marginal cost of information is zero when there is no information acquisition.
When , Proposition 6 shows that the CJT is not valid any more. The intuition is very simple. If the information gathered by the committee is infinite, the marginal value of information is zero, and therefore the marginal cost is higher than the marginal value, no member would acquire information. Therefore aggregate information must be finite.8
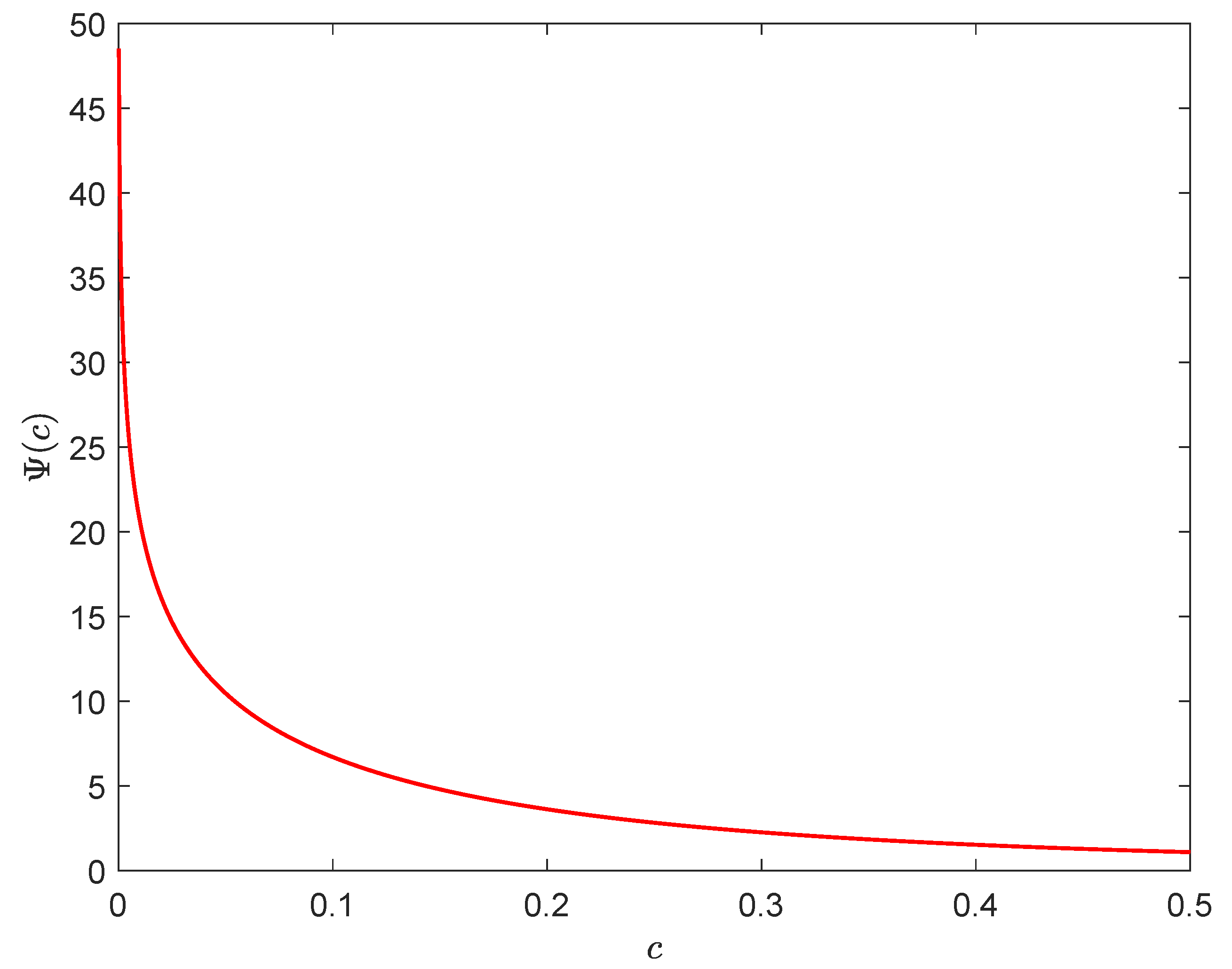
I have shown that for each the aggregate information gathered by one committee with infinite size is uniquely determined, we can define the limit of aggregate information as a function of c:
then Proposition 6 shows that is continuous and monotonically decreasing in c, this is shown in Figure 2. It shows that when c tends to zero, tends to infinity, and when c tends to infinity, tends to zero.
Figure 2.
Asymptotic Aggregate Information.
6. A Priori Imbalance
In this section, I want to extend the analysis of (a priori) balance model into (a priori) imbalance model. First of all, note that when , the marginal value of information is defined by in Equation (6), with being defined by Equations (2) and (3). Furthermore the value of information is non-concave in the imbalance model, as is shown in Lemma 1.
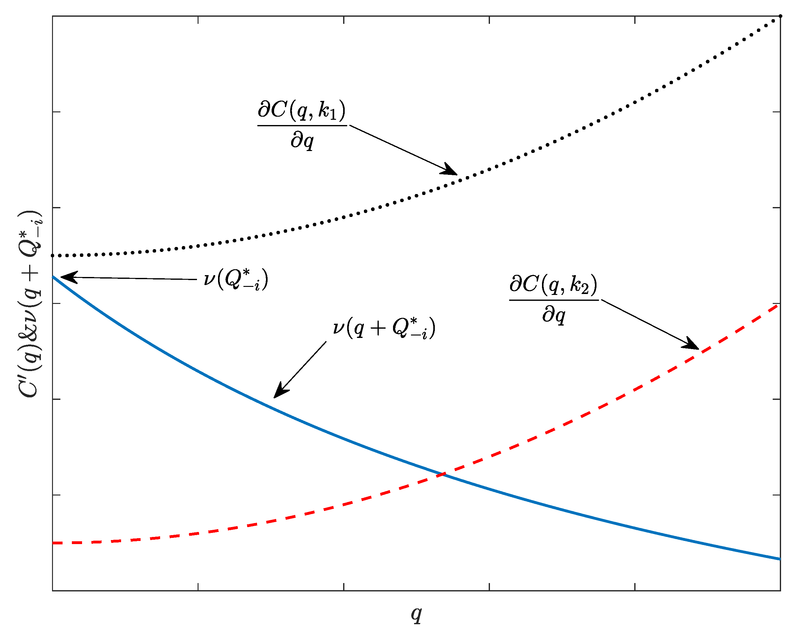
Therefore, the relationship between the marginal cost and the marginal value of information has three cases: the first case is that the marginal cost is always greater than the marginal value; the second case is that the marginal cost and marginal value have multiple intersections and all intersections are less than , where is defined by Equation (7); the third case is that the marginal cost and marginal value have multiple intersections with one intersection being greater than .9 The three cases are shown in Figure 3. When the marginal cost is always greater than the marginal value, each member will acquire no information. However, when the marginal cost and marginal value have more than one intersection, the intersection points can be candidates for the information acquisition in equilibrium.10
Figure 3.
Information Acquisition When .
Another comment about Figure 3 is that the relationship between the marginal cost and marginal value is changing in the committee size as long as . Notice that when the committee size goes larger, the maximizer of the marginal value for each committee member is monotonically decreasing. Therefore, for some cost functions, when the committee size is small enough, marginal cost is always greater than the marginal value, such as in Figure 3. As committee size increases, the marginal cost and marginal value may have more than one intersection and all intersections will be less than . When the committee size continues to increase, one of the intersection will be larger than .
Weibull et al. [26] and Lindbeck and Weibull [20] have shown us that when the value of information is non-concave, the intersection point might not be an equilibrium; the information acquisition in Equation (14) might be local maximizer, the payoff from the information acquisition might be less than the payoff without information acquisition. However, we can show that when the committee size is large enough, members will acquire some positive private information and equilibrium information will be determined by the first-order condition.
Figure 4 explains why the committee size determines if the first-order condition gives a local maximizer or global maximizer. Note that given , the payoff of the committee member i is
where . Figure 4 shows that when is not large enough, the first-order condition gives local maximizer and the global maximizer is . When is large enough, the first-order condition gives the global maximizer. Suppose is monotonically increasing in the committee size n. Then when n is large enough, is large enough to guarantee that the first-order condition implies the global maximizer. As will be shown in Propositions 8 and 9, when members determine their equilibrium information acquisition according to the first-order condition, is monotonically increasing in the committee size. This leads us to the following proposition.11
Figure 4.
with Different .
Proposition 7.
Suppose . Then
(i) if , there exists an such that when there are infinite many equilibria in the game . In each equilibrium the committee member reports following the strategy defined by Equations (9)–(11), and acquires the private information which is determined by
where ;12
(ii) if , each committee member acquires no private information and the society chooses if and only if .
This proposition shows that when , the marginal cost is always larger than the marginal value and therefore committee members acquire no information. When there are multiple intersections between the marginal cost and marginal value and the global maximizer is in the set of the intersection points when the committee size is large enough.
The proposition does not show us which intersection point is the global maximizer; it depends on how many intersection points there are. For example, if there are two intersection points, then the larger intersection is the maximizer; if there are three intersection points, then the smallest and the largest intersection points can be the candidate of the global maximizer and the solution needs to compare the payoffs. Furthermore, under some parameters and cost functions, there might be two optimal information choices: one is zero information acquisition and the other is determined by the first-order condition Equation (14). This is when the local maximum payoff in Figure 4 equals to the payoff with zero information acquisition. Actually, Lindbeck and Weibull [20] and Weibull et al. [26] have shown that when the value of information is non-concave, there are two optimal information choice for some type since in their model the types are continuous. Similarly there exists one such that there are two global maximum in Figure 4.
One more comment about Proposition 7 is that when the committee size is large enough, the optimal solution must be unique and is determined by the largest intersection point . To see this, note that when n goes to infinity, all intersection points less than go to 0; according to Radner and Stiglitz [18], it is optimal to acquire no information rather than acquiring a little information when the value of information is convex. Therefore, when the committee size is large enough, all intersection points less than cannot be the global maximizer. In the proof of Proposition 7 we have shown that it is better to acquire some information rather than acquiring no information when the committee size is large enough and the global maximizer must be greater than , where each member’s marginal value is monotonically decreasing. This is similar to the a priori balance model. Therefore, we have the following proposition.
Proposition 8.
Suppose and . Then there exists one such that when ,
However, if the global solution lies in the interval where the value of information is convex, the marginal value of information is increasing in the a priori imbalance model and each member’s information acquisition must be increasing in the committee size.
Therefore, the monotonicity of each member’s information acquisition in equilibrium may depend on the committee size for cost functions satisfying . Take in Figure 3 as an example. When the committee size is very small, each member acquires no information since the marginal cost is larger than the marginal value. When the committee size increases, the marginal cost and marginal value will have multiple intersections less than and if one intersection point is the global maximizer, each member’s information acquisition is monotonically increasing in the committee size. When the committee size continues to increase, the global maximizer becomes greater than and in this case each member’s information acquisition in equilibrium is monotonically decreasing in the committee size.
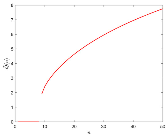
Figure 5 shows us one case in which the property of equilibrium information acquisition depends on the committee size. It shows the numerical solution when and , and the cost function is . We can see that and individuals in the society, without information acquisition, are biased towards . Further calculation shows that and . When the committee size is smaller than 8, the marginal cost is greater than the marginal value or no intersection point is a global maximizer, each member will acquire zero information. When the committee size is 9, each member starts to acquire information, and since the optimal information acquisition is less than , the equilibrium information is monotonically increasing in the committee size. When the size continues to increase to be larger than 13, the global maximizer is larger than and therefore the equilibrium information is monotonically decreasing in the committee size. In this numerical simulation, should be 13 while should be 9. In the imbalance model, the equilibrium information is monotonically increasing for all .
Figure 5.
Information Acquisition in Equilibrium When .
Moreover, when , the conclusions in Propositions 5 and 6 are still valid in the imbalance model.
Proposition 9.
Suppose . Then
(i) if and ,
with equality if and only if the information acquisition cost is linear;
(ii) if ,
(iii) if ,
(iv) if ,
The proof of the first point of Proposition 9 needs to distinguish between two cases. When the equilibrium information acquisition is less than , the marginal value is monotonically increasing and therefore each member acquired more information in a larger committee. When the equilibrium information acquisition is more than , then the intuition of Proposition 9 is the same as the intuition of Proposition 5.
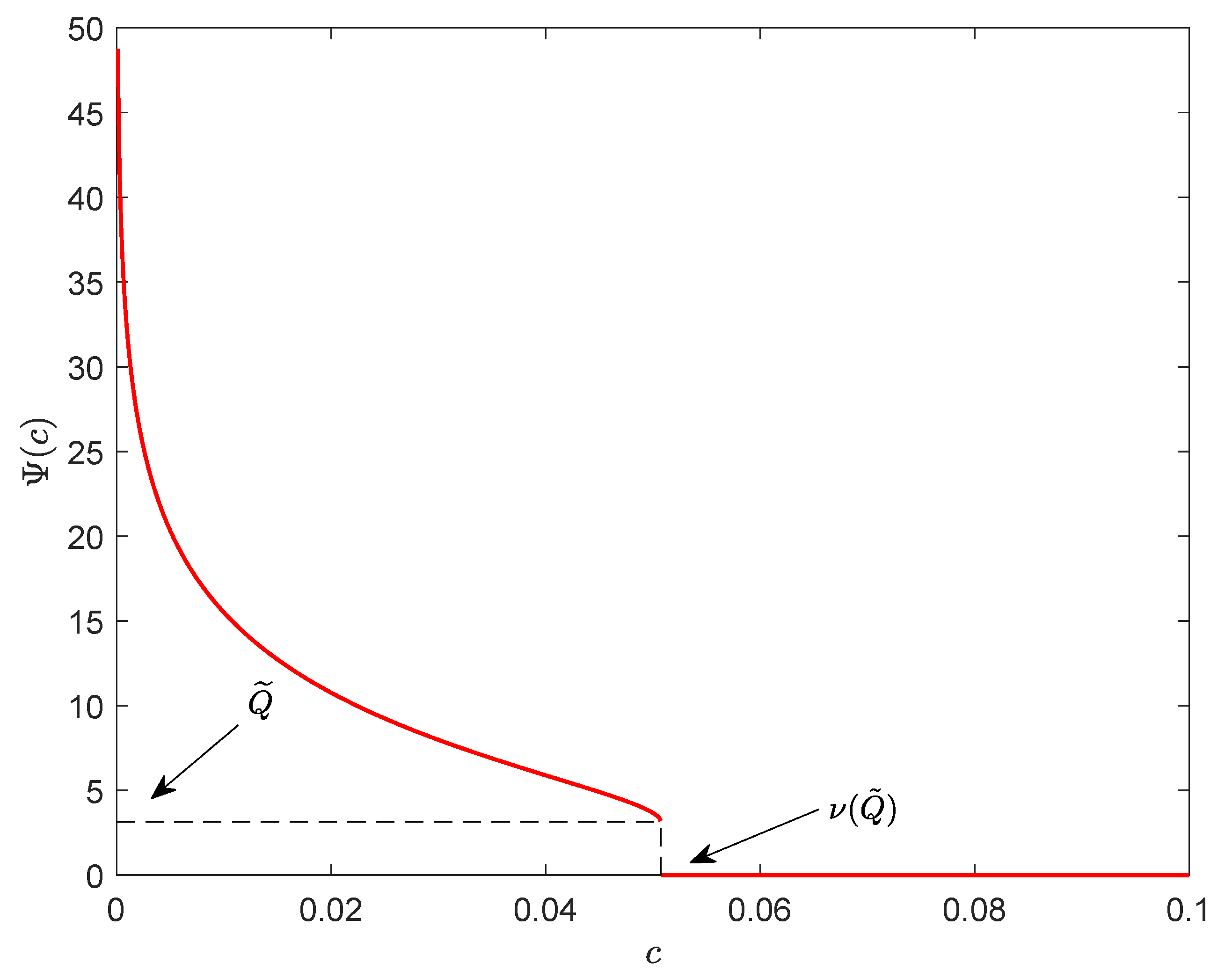
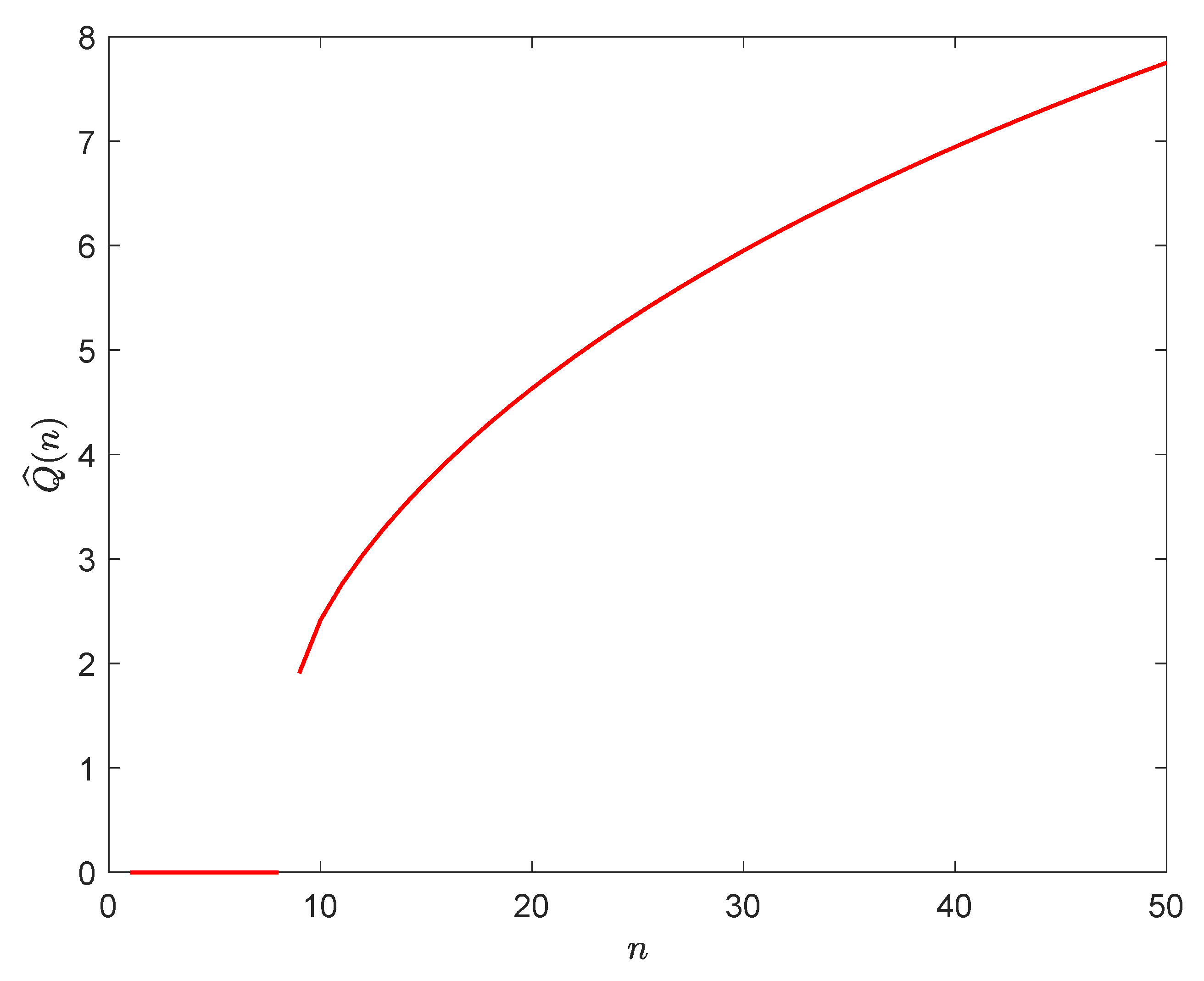
Different from Proposition 5, when , the committee, no matter what the size it has, is uninformative in the a priori imbalance model. On the other hand, when and for all , the committee is uninformative when the committee is not large enough.13 However, when , the aggregate information gathered by a committee will jump at and after the jump the aggregate information is non-decreasing in the size, and when the cost function is nonlinear it is strictly monotonically increasing in size. Therefore, the aggregate information might be discontinuous in size. Figure 6 shows the aggregate information when , and and the cost function is . When , the committee acquires no information, and when , aggregate information jumps from 0 to . When the aggregate information is monotonically increasing in the size.
Figure 6.
Aggregate Information in Equilibrium When .
Proposition 9 also shows that the asymptotic property of the equilibrium aggregate information in Proposition 6 still holds. When one committee tends to make the appropriate decision with probability one when the size goes to infinity. When the aggregate information is bounded from above by .
Since , we can investigate the property of the function defined by Equation (13). From Proposition 9 we know that it is discontinuous. Figure 7 shows that when aggregate information is decreasing from to , and then after the committee are uninformative.
Figure 7.
Asymptotic Aggregate Information When .
7. Extensions
In this section I want to extend the model from three aspects: first of all, I will show that the limit of probability of the appropriate decision goes to 1 if and only if the marginal cost at zero information acquisition is zero when the committee members can only report 0 or 1; then I will show that the conclusions in the above sections holds when members have heterogeneous cost functions; finally I will check if the conclusions are still applicable for more general continuous distributions.
7.1. Strategic Voting
In this subsection I assume that each member can only report 0 or 1, and that the final decision follows the -rule:
where and is an integer.14
There is strategic voting [27,28,29]. According to Li et al. [30] and Duggan and Martinelli [13] there exists a cutoff equilibrium such that given , member i reports according to .
I want to solve for the symmetric equilibrium such that all members acquire the same private information and follow the same report strategy characterized by the threshold .
Now suppose all members except for i follow the strategy , then the payoff of player i is
plus a constant that is independent of player i’s strategy. In the above expression,
is member i’s conditional probability of being pivotal given the underlying state .
Taking derivative of Equation (16) w.r.t. , we can see that a necessary condition for an optimal threshold for member i is given by
where
Then we can show:
Lemma 2.
That is to say, the probability of being pivotal tends to zero as the committee size goes to infinity. This implies that . Therefore, if , and if the committee size is large enough, the marginal value of information is strictly smaller than the marginal cost. Therefore,
Proposition 10.
Suppose and the reporting space is . There exists an such that for all , , and
When , members have no incentive to acquire any information when the size is large enough. In this case, each member would report 0 when . Therefore the limit of probability of the appropriate decision is strictly less than 1 as long as the marginal cost at zero information acquisition is positive.
Now suppose , then we have
Lemma 3.
Suppose and the reporting space is . There exists an such that for all each committee member reports following , where the threshold is implicitly defined as:
and the information choice is implicitly defined as:
The threshold in Equation (19) is a solution of Equation (17): the existence of the threshold has been proved by Duggan and Martinelli [13]. Equation (20) solves the equilibrium information acquisition by equating the marginal value to the marginal cost. Note that as the committee size goes to infinity, the marginal value tends to zero; this implies that the equilibrium information acquisition tends to zero as the committee size goes to infinity. This is consistent with the rational ignorance, which is shown in Proposition 11. The existence of the solution in Equation (20) is guaranteed by the conclusion that
One more condition for the positive information acquisition is that the payoff with information acquisition is greater than , this is guaranteed by the conclusion in Proposition 11: when the committee is large enough, the probability of the appropriate decision is very close to 1 and the cost paid by each member tends to zero, and therefore it is beneficial for each member to acquire some information when the committee is large enough.
Before the next proposition, we have the following lemma.
Lemma 4.
is finite.
The next proposition shows that the rational ignorance applies and the CJT is valid as long as the marginal cost at zero information acquisition is zero.
Proposition 11.
Suppose and the reporting space is . Then
(i) ;
(ii) .
The first conclusion shows that the rational ignorance theorem is still valid. This is because the marginal value of information tends to zero as the committee size goes to infinity.
The second conclusion shows that the CJT is valid as long as the marginal cost at zero information acquisition is zero. The proof of the second part follows the idea of Duggan and Martinelli [13]. In the proof we show that Equations (17) and (18) and Lemma 4 imply
and the above equation implies
Therefore, when , the probability of each member reporting 1 is less than and by the strong law of large numbers, the ratio of members reporting 1 is less than . Similar logic applies when .
7.2. Heterogeneous Information Acquisition
In this subsection I want to extend the results into the balance model with heterogeneous information cost functions. Formally, I suppose that each individual’s cost function is from the set , which is indexed by the parameter . k represents the information acquisition skill. The cost function satisfies the condition , which implies that increasing k increases the marginal cost of information, and . The distribution of the parameter is .15 Denote by the skill profile, and is the skill profile with members, and the first n members’ skill is .
Note that the cost function will not affect the reporting strategy in equilibrium in Proposition 3. Therefore the marginal value of information is still given by and the equilibrium information is determined by equating the marginal benefit to the marginal cost. Formally,
Lemma 5.
Suppose and the reporting space is . Then there is a threshold such that in any linear equilibrium if ; and if , , where is uniquely determined by
where .
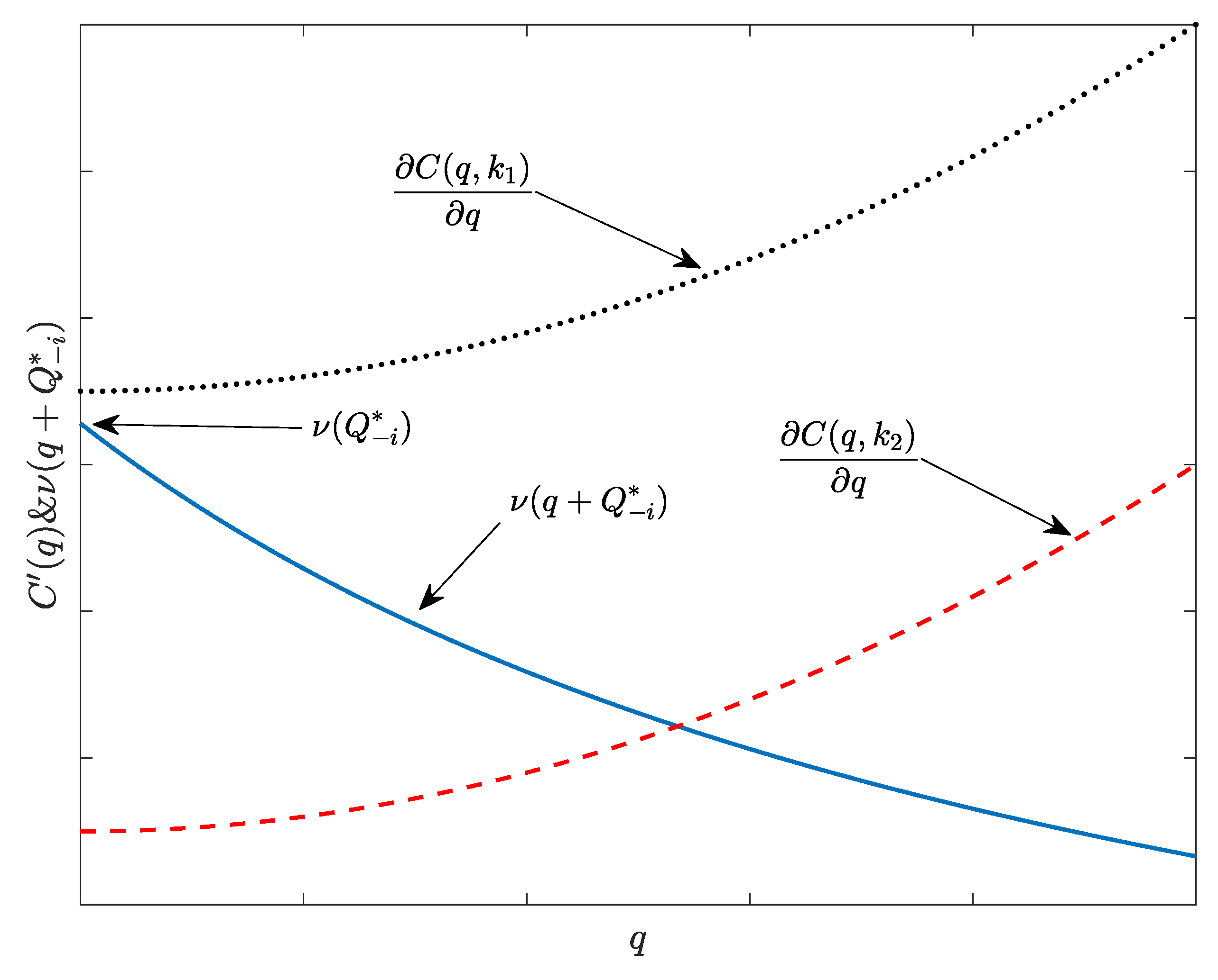
The intuition is that individual i acquires positive information if and only if . We know that is non-decreasing in . Then when is too large, the marginal cost at zero information acquisition is too high for member i to acquire any information. This process is shown in Figure 8: if member i’s skill is , and (s)he has no incentive to acquire any information; if member i’s skill is , and there is one unique intersection between the marginal cost and marginal value, member i acquires positive information.
Figure 8.
Information Acquisition with Heterogeneous Information Costs.
Denote by16
the set of skill parameters whose marginal cost at zero information acquisition equals to that of . We can see that it is nonempty since .
Given the information acquisition in Lemma 5, the ex-ante aggregate information is
We have the following conclusions:
Proposition 12.
Suppose and individuals in the society have heterogeneous information cost functions. Then
(i) for all and , and if , there is
(ii) for all and , and therefore
(iii) if and , then
(iv) if and , then
The first part of Proposition 12 shows that the Down’s rational ignorance still holds when the cost functions are heterogeneous. Furthermore, as shown in the Appendix A, suppose there is one committee with skill profile and now one more member with skill participates the committee. When , the participation of member would not change the others’ information choice. If , the participation of member will move downwards, and therefore decrease each member’s information acquisition. Furthermore, from the conclusions in part and we can see that when , the limit of each member’s acquisition is 0 as the size tends to infinity.
The second part of the proposition shows that the ex-ante aggregate information is larger in larger committee. Intuitively, when , the participation of member does not change the aggregate information. However, if , then either members with less marginal cost or more members acquire positive private information, the aggregate information increases. Since one more member into the committee will either not change or increase the aggregate information, the ex-ante aggregate information is monotonically increasing in the committee size.
Part and study the asymptotic properties. We can see that the property is determined by the distribution of skills and the marginal cost at zero information acquisition with lowest skill. If and , then since there are infinite members with skills whose marginal cost at zero information acquisition is zero in the profile : if the limit is finite, than all members whose skill is in the set acquires positive information. Since every skill profile leads to the infinite aggregate information when the size goes to infinity, the limit of the ex-ante aggregate information acquisition is infinite.
Similarly, when and , there is since otherwise the members whose skill is in the set acquire positive information. From Equation (21) we know that the ex-ante aggregate information approaches when the committee size goes to infinity.
7.3. General Continuous Distributions
In the above analysis we assume the normal distribution. In this subsection I want to extend the analysis into other continuous distributions. Formally I assume the conditional PDFs and are both continuous in and ; they have the same support where . I assume that the conditional distributions have mean and precision . I want to see if the conclusions about the CJT are still valid when the reporting space is and the society follows the average decision rule. Then I want to check if the conclusions are still valid in the strategic voting model and the society follows the -rule.
First of all, suppose the society follows the average decision rule and the reporting space is . Then note that we are trying to solve the symmetric linear equilibrium, in which each agent’s report function is linear in its own signal and all members acquire the same private information. The distribution of the average reports is determined by the average of all signals. According to Lindeberg-Lévy Central Limit Theorem,17
This implies that in equilibrium
Therefore, when the committee size is large enough, the marginal value of information is very close to . According to this we have the following conclusions:
Proposition 13.
Suppose the continuous conditional PDFs are and and the reporting space is .
(i) ;
(ii) If , then
(iii) If , then
Since in the limit the marginal value of information is close to , each member tends to acquire no information when the size goes to infinity. The second and third points in Proposition 13 follow the same intuition as in Proposition 6.
Now I want to test the CJT if each member can only report 0 and 1, and the society follows -rule in Equation (15). I assume the conditional PDFs satisfy the monotone likelihood ratio property (MLRP):
Assumption A1.
The likelihood ratio, , is weakly increasing on s for all .
Note that the payoff of member i is
plus a constant independent of i’s strategy. The conditional probability of being pivotal is
The equation for the threshold now is
where
Duggan and Martinelli [13] have proved the existence of the threshold for given precision q and Assumption A1.
The marginal value of information is:
Note that with continuous PDFs, , which implies . Therefore, when , and the committee is large enough, there is no symmetric equilibrium with positive information acquisition. Furthermore, the limit of marginal value of information being zero implies that each member tend to acquire no information even when . Therefore, we have the following conclusions:
Proposition 14.
Suppose the continuous conditional PDFs are and and the reporting space is .
(i) ;
(ii) If , then
(iii) If , then
The above proposition shows that the conclusions in Proposition 11 are still valid for more general continuous distributions satisfying MLRP. When and the committee is large enough, members have no incentive to acquire any information and therefore the limit of the probability of making an appropriate decision is strictly less than 1. When , we can show that
Therefore the strong law of large numbers implies that the limit probability of the right decision tend to be 1 when . Furthermore since the probability of the right decision tend to be 1, and each member’s information acquisition tends to zero, the equilibrium information is determined by equating the marginal cost to the marginal value when the committee is large enough.
8. Conclusions
In a model where there is no interest conflict among individuals but the information is costly, we show that committee members have less incentive to acquire information in a larger committee if the committee size is large enough and each member tends to acquire zero information when the committee size goes to infinity. However, the aggregate information is increasing in the size; the CJT is partly verified. Furthermore, whether the probability of making the appropriate decision tends to one depends on the information cost function. We show that aggregate information tends to infinity if and only if the marginal cost at zero information acquisition is zero. If the marginal cost at zero information acquisition is positive, the aggregate information is bounded from above and there is some probability of making a wrong decision even when there are infinite members; in this case the CJT is not valid.
The basic model is very parsimonious. In real life individuals may have interest conflicts and the information structure may be more complicated. Hence it would be interesting to investigate the CJT following two avenues.
Firstly, it is very common that there are interest conflicts among individuals. Li et al. [30] has shown us that members have incentives to manipulate information when there are preference conflicts, and therefore partition equilibrium is the only monotone equilibria. Depending on the disagreement zone, the data partition may be different. It would be very interesting to introduce the preference conflicts into the model. However, from Section 7 we see that in the equilibrium with two partitions, the marginal value of information tends to zero as the committee size goes to infinity and there is an equation for the threshold; therefore we can conjecture that the limit of the probability of the right decision tends to one if and only if the marginal cost at zero information acquisition is 0 and the limit is strictly less than 1 if and only if the marginal cost at zero information acquisition is positive.
Secondly, when there are participation costs, members may choose to abstain. McMurray [31] has shown that the quality of the signals will affect whether or not to participate or abstain in a voting game. It would be very interesting to extend the analysis into our model. We can predict that the participation cost and the choice of abstain will affect the information acquisition in equilibrium, and therefore the CJT.
Funding
Financial support from Knut and Alice Wallenberg Research Foundation and the Fundamental Research Funds for the Central Universities is gratefully acknowledged.
Institutional Review Board Statement
No applicable.
Informed Consent Statement
No applicable.
Data Availability Statement
No applicable.
Acknowledgments
I am indebted to Jörgen Weibull, Mark Voorneveld, Erik Lindqvist, Tore Ellingsen, Xavier Vives, Paul Segerstrom, Jens Josephson, Chloé Le Coq, Topi Miettinen, Pauli Murto, Rune Stenbacka, Paula Mäkelä and Juuso Välimäki for their guidance and comments. I thank the two anonymous reviews for their insightful suggestions and comments. All errors are my own.
Conflicts of Interest
The author declares no conflict of interest.
Appendix A. The Proofs
Appendix A.1. Proof of Proposition 1
The conclusion directly follows the calculations before the proposition. Hence it is ommitted here.
Appendix A.2. Proof of Lemma 1
The monotonicity of follows the calculation before the lemma. We now prove the limits.
When , the marginal value is
When Q goes to 0, the numerator goes to while the denominator goes to 0, hence the marginal value goes to infinity. On the other hand, when Q goes to infinity, the numerator goes to 0 and the denominator goes to infinity; the maginal value goes to 0.
When , the marginal value is
It is obvious that when Q goes to infinity, goes to 0. When Q goes to 0, there is
Appendix A.3. Proof of Proposition 2
The conclusion directly follows the first order condition that social marginal value of information equals to the social marginal cost. The uniqueness of the solution follows the properties of and .
Appendix A.4. Proof of Proposition 3
Given the information acquisition profile , suppose committee member j with reports , then given the conditional distribution of , there is
Therefore,
Furthermore, given signal and the report strategy profile , the benefit for committee member i is
where is the unconditional probability density function of signal .
The optimal report for member i given other members’ reports is
The FOC implies
Or equivalently,
Therefore given the report of all members except for i’s are linear in their signals, the best response of member i’s report should also be linear in his signal . Suppose , then there is
From our assumption we know that the above equation system is valid for all . From (A1) we know the solution for is
Plugging (A3) into (A2) we have
The optimal information acquisition for committee member i is
The goal function can now be simplified as
The first-order condition implies
Note that and , the above equation can be simplified as
Furthermore, the monotonicity of guarantees the existence and uniqueness of the solution in the above equation.
Furthermore note that , so there is , which suggests that the goal function is concave in . Therefore the unique solution of the first-order condition maximizes the goal function.
Appendix A.5. Proof of Corollary 1
First of all, the individual marginal cost is larger than the social marginal cost, individuals will not acquire efficiently sufficient information.
Secondly, we have
where the first equality follows from the fact that and the second inequality follows
since is monotonically decreasing when .
Appendix A.6. Proof of Proposition 4
From Equation (12), we know that when , the aggregate information gathered by the committee is and each individual acquires the private information , which is decreasing in n and goes to zero as the size n goes to infinity.
When the information acquisition cost function is non-linear, see the proofs of Propositions 5 and 6.
Appendix A.7. Proof of Proposition 5
When the information acquisiton cost is linear , the aggregate information gathered by the committee is .
When the information cost function is non-linear, suppose on the contrary that aggregate information gathered by the committee is decreasing in the committee size, i.e., , then we have and therefore from Equation (12) in the main body we have ; this implies is monotonically increasing in n, a contradiction.
Appendix A.8. Proof of Corollary 2
Since the decision is determined by the aggregate information, we can denote each individual’s ex-ante utility as
Then, the ex-ante social welfare is . When the information cost function is linear, Proposition 5 has shown that the aggregate information does not change in its size, we have ; furthermore, the aggregate cost borne by the committee is , constant in the size. When the information cost function is nonlinear, we have
where the last inequality follows the fact that in equilibrium. The last expression is positive as long as
Appendix A.9. Proof of Proposition 6
When , and if then there is such that , then we have
so from Equation (12) there is a such that , this implies , a contradiction. Furthermore, we have and so .
Now suppose : (i) When with , we have shown that and for all . (ii) When and the cost function is nonlinear, suppose on the contrary , then there is a satisfying either or such that . If , then from the fact that is a monotonically decreasing function in , we have . This implies that there is a such that , therefore, we have and ; it is not achievable according to the assumption on information cost function. If , this implies , it is not achievable since according to our assumption. Since we have and from Equation (12),
Appendix A.10. Proof of Proposition 7
First of all, if , we note that the reporting behavior in equilibrium is similar to Proposition 3, we can follow the same method to prove it and therefore it is omitted here. What needs to prove now is that when the committee size is large enough, the information acquisition in Equation (14) maximize the payoff. From Figure 3 we know that except for the information acquisition from the first-order condition, one competing choice is , which results in the payoff . Remember that is positive and therefore the utility is monotonically increasing in q, and , there exists one such that when , the payoff with information acquisition is greater than the payoff without information acquisition.
Secondly, if , the cost function and the marginal value of information does not have any intersection and therefore, the decision is determined by .
Appendix A.11. Proof of Proposition 8
When n is sufficiently large, the marginal value of information intersects with the marginal cost in the interval in which the value of information is strictly concave and . Then we can follow the proofs of Proposition 4.
Appendix A.12. Proof of Proposition 9
For the first point, when the equilibrium information acquisition is less than , the marginal value is monotonically increasing and therefore each member acquires more information in a larger committee. When the equilibrium information acquisition is more than , the proof is the same as Proposition 5.
The proof of the second and third point follows the same method as the proofs of Proposition 6.
The conclusion of the fourth point follows directly from the second conclusion of Proposition 7.
Appendix A.13. Proof of Lemma 2
In symmetric equilibria, the probability of being pivotal is given by
Note that for all , there is:
(i) if , then
where the last inequality follows the fact that is bounded from above by .
(ii) if , then
where the first inequality applies when n is large enough.
Therefore, for either or ,
Appendix A.14. Proof of Proposition 10
The conclusion follows Lemma 2 so that the marginal value of information goes to 0 as the committee size goes to infinity.
Appendix A.15. Proof of Lemma 3
The existence of the threshold has been proved by Duggan and Martinelli [13] and therefore is ignored here. Now we want to prove the existence of the positive optimal information acquisition when the committee size is large enough.
First of all, note that in the proof of Lemma 4 we will show that the condition for threshold in Equations (17) and (18) imply . This implies that for given n, and . So we have proved the existence of the solution in Equation (19). We need to prove that the solution in Equation (19) maximizing each committee member’s payoff. To see this, note that (11) implies that the payoff for each member goes to zero as the committee size goes to infinity since the probability of the appropriate decision goes to one and the cost of each committee member goes to zero, this is larger than , the expected payoff without any information acquisition. Therefore, when the committee size is large enough, it is always beneficial to acquire some private information.
Appendix A.16. Proof of Lemma 4
Now suppose the lemma is wrong. Then there must be a subsequence of information acquisition and cutoff such that either or . Without loss of generality, we assume that this is true for the whole subsequence.
First of all, if , then
and
where the last condition comes from the assumption that is infinite. This is impossible since and .
Now suppose , then
and
where the last equality comes from the assumption that is infinite.
Take any , then there exists m such that for all ,
Appendix A.17. Proof of Proposition 11
The first conclusion follows the idea that when n tends to infinity, the probability of being pivotal is zero and therefore the marginal value of information acquisition goes to zero.
Now let’s prove the second point. This proof follows Duggan and Martinelli [13]. First of all, we need to prove . If not, then we can extract a subsequence with limitsup greater than one or limitinf less than one. Without loss of generality we assume that this is true for the whole sequence. If the limit of the sequence is to make for high enough n, then
This contradicts with the condition for the threshold in Equation (17).
If the limit of the subsequence is to make for high enough n, then
This contradicts with the condition for the threshold in Equation (17).
Now we want to prove that implies . Note that the function is monotonically increasing in and monotonically deceasing in . Then if , there is
This implies , which contradicts with . Similarly, if , then , which contradicts with .
Since , by the continuity of the normal distribution functions, we can take such that for all , there is .
Now suppose . Define the sequence of i.i.d. random variables satisfying
Then by the strong law of large numbers,
for all .
Now define the sequence of random variables as
Clearly, and therefore for all . Since we have shown that , we can define and therefore .This implies .
Now suppose . Define the sequence of i.i.d. random variables satisfying
Then by the strong law of large numbers,
for all .
Now define the sequence of random variables as
Clearly, , and therefore . Since , we can define and therefore the above equation implies which implies .
Appendix A.18. Proof of Lemma 5
Suppose , the first-order condition has no solution and therefore the best choice is not to acquire any private information.
Furthermore, according our assumption we know that is non-increasing in since marginal cost of information acquisition is non-decreasing in the skill parameter k. Therefore is larger for larger and therefore is smaller for larger . Therefore there is one such that when , and when , .
Appendix A.19. Proof of Proposition 12
First of all, I want to to prove . When , there is since there must be positive information acquisition with one-member committee. Now given the threshold , suppose there is one more member and denote its skill . If , then and . If , then if the threshold does not change, then and for all , there is will be increasing, and this would move the marginal benefit downwards, this contradicts with the assumption that the threshold does not change. If , then all members will increase its information acquisition, and this would reduce the marginal benefit of information acquisition; this contradicts with the assumption that .
Note implies that the marginal benefit of each committee member is non-increasing in n; therefore, there is .
Secondly, note that for all , if there is one more committee member with information acquisition skill ; then if , there is and for all , ; and therefore . Now suppose , we know that for all , there is with some i being strict inequality. From the first-order condition we know that this implies . Therefore we have is monotonically increasing in n.
Since is monotonically increasing, then the limit of is either or some finite positive real number. If , then when n goes to infinity, each skill profile has infinite members whose marginal cost at zero information acquisition is 0.
If when and , then for all , there is
and therefore . This implies
This contradicts with the assumption that . Therefore, we have
since
and
Furthermore, according to Lebesgue’s monotone convergence theorem, there is
Similarly, if , and . Then if , then for all , there is , and therefore , which implies , which contradicts our assumption. On the contrary, if , then for all , there is and therefore ; therefore , which contradicts with our assumption. Therefore, we have since
and
Furthermore, according to Lebesgue’s monotone convergence theorem, there is
Appendix A.20. Proof of Proposition 13
According to the explanation before Proposition 13, we can prove this by applying the same method as the proof of Propositions 6 and 9.
Appendix A.21. Proof of Proposition 14
According to the explanation before Proposition 14, we can prove this by applying the same method as the proof of Propositions 10 and 11.
Notes
| 1 | Cai [10] has studied another group-decision environment where group behavior, signals and information choice are all continuous. |
| 2 | In practice many group decisions have these characteristics. For example, juries need to decide if one person is a criminal or not; a recruiting committee needs to determine if one person is suitable for one position or not. |
| 3 | When , all individuals in the society need to join in the committee. |
| 4 | We assume that when the two choices are indifferent, the society prefers . |
| 5 | Note that since the information acquisition is independent of the society size, there is
|
| 6 | For more discussion on the participation cost on the effects of CJT and the voting behavior, see Krishna and Morgan [24] and the references therein. |
| 7 | To understand the form of , we have one toy example: imagine that each member starts out with the same prior belief about the underlying state and has an access to an infinitely long text with relevant but scattered information about the state. The information flow follows the Brownian motion with a constant drift: , where is a Brownian motion and measures how noisy the signal is. Each member acquires information by determining the time T, which results in the signal . The information acquisition cost function is and it is the time cost. If each member needs to pay c for each unit of time, we have . However, if the time cost is , we have . |
| 8 | The conclusions in Proposition 6 are very similar to the ones in Burguet Vives [25]: in one social learning model with information acquisition, Burguet Vives [25] show that the aggregate information gathered over time tends to infinity if and only if the marginal cost at zero information acquisition is zero; in our model, the aggregate information is changing in the committee size but not the time. |
| 9 | To see the convexity of the marginal value, note that there is
Therefore, is convex when Q is quite close to 0 or Q is sufficiently large. When Q is close to , is concave. This means that it is possible that there are more than two intersections between the marginal value and the marginal cost less than ; however, there are at most one intersection larger than . |
| 10 | We are focusing on the pure-strategy equilibrium. Since the value of information is convex when q is less than in equilibrium, mixed strategies in information acquisition might lead to larger payoff. However, as is shown below, when the committee size increases, the optimal information acquisition must be larger than , where the value of information is concave. Therefore, taking mixed strategies into consideration would not change our conclusions about the CJT. |
| 11 | Suppose . Note that the social marginal value of information equals to the marginal benefit. This implies that the first-best information acquisition in the imbalance model is: (i) if , ; (ii) if , there exists an such that for all committee size , the first-best information acquisition is uniquely determined by . |
| 12 | There is one equilibrium in which nobody acquires information no matter what the committee size is. However, I have shown in the proof of Proposition 7 that when the committee size is large enough, committee members can get a higher payoff if (s)he can acquire a bit information. |
| 13 | When for all , then for a committee with only one member there is no information acquisition. If this condition is violated, it is possible that each member acquires some information no matter how large the committee is; however, it is also possible that each member would not acquire any private information until the committee size is large enough. |
| 14 | Here I ignore the unanimity rule. Duggan and Martinelli [13] have shown that the solution of unanimity rule is different from other rules. Furthermore, the assumption being an integer is for notation convenience, and if it is not, replace by and all other calculations are the same. |
| 15 | can be either finite or infinite and the distribution H can be either discrete or continuous. |
| 16 | The conclusion in this section can be extended into the model where the cost function is parameterized by multiple parameters. For example, if the cost function is satisfying for , then the set can be defined as
And then the conclusions in Proposition 12 can be extended in a similar way. |
| 17 | From the proof of Proposition 3 we know that the average of signals being normally distributed is sufficient for the existence of linear equilibrium. Since the average of signals converges to a normal distribution, when the committee size is very large, there exists symmetric linear equilibria. |
References
- De Condorcet, M.J.A.N. Essai sur l’application de l’analyse à la probabilité des décisions rendues à la pluralité des voix; L’imprimerie Royale: Paris, France, 1785. [Google Scholar]
- Gerling, K.; Grüner, H.P.; Kiel, A.; Schulte, E. Information acquisition and decision making in committees: A survey. Eur. J. Political Econ. 2005, 21, 563–597. [Google Scholar] [CrossRef] [Green Version]
- Mukhopadhaya, K. Jury size and the free rider problem. J. Law, Econ. Organ. 2003, 19, 24–44. [Google Scholar] [CrossRef]
- Koriyama, Y.; Szentes, B. A resurrection of the Condorcet Jury Theorem. Theor. Econ. 2009, 4, 227–252. [Google Scholar]
- Gershkov, A.; Szentes, B. Optimal voting schemes with costly information acquisition. J. Econ. Theory 2009, 144, 36–68. [Google Scholar] [CrossRef] [Green Version]
- Gerardi, D.; Yariv, L. Information acquisition in committees. Games Econ. Behav. 2008, 62, 436–459. [Google Scholar] [CrossRef] [Green Version]
- Persico, N. Committee design with endogenous information. Rev. Econ. Stud. 2004, 71, 165–191. [Google Scholar] [CrossRef]
- Martinelli, C. Would rational voters acquire costly information? J. Econ. Theory 2006, 129, 225–251. [Google Scholar] [CrossRef] [Green Version]
- Martinelli, C. Rational ignorance and voting behavior. Int. J. Game Theory 2007, 35, 315–335. [Google Scholar] [CrossRef] [Green Version]
- Cai, H. Costly participation and heterogeneous preferences in informational committees. RAND J. Econ. 2009, 40, 173–189. [Google Scholar] [CrossRef]
- Triossi, M. Costly information acquisition. Is it better to toss a coin? Games Econ. Behav. 2013, 82, 169–191. [Google Scholar] [CrossRef]
- Li, H. A theory of conservatism. J. Political Econ. 2001, 109, 617–636. [Google Scholar] [CrossRef]
- Duggan, J.; Martinelli, C. A Bayesian model of voting in juries. Games Econ. Behav. 2001, 37, 259–294. [Google Scholar] [CrossRef] [Green Version]
- Li, H.; Suen, W. Viewpoint: Decision-making in committees. Can. J. Econ. 2009, 42, 359–392. [Google Scholar]
- Ganuza, J.-J.; Penalva, J.S. Signal orderings based on dispersion and the supply of private information in auctions. Econometrica 2010, 78, 1007–1030. [Google Scholar]
- Amir, R.; Lazzati, N. Endogenous information acquisition in Bayesian games with strategic complementarities. J. Econ. Theory 2016, 163, 684–698. [Google Scholar] [CrossRef]
- Laslier, J.-F.; Weibull, J.W. An Incentive-Compatible Condorcet Jury Theorem. Scand. J. Econ. 2013, 115, 84–108. [Google Scholar] [CrossRef]
- Radner, R.; Stiglitz, J. A Nonconcavity in the Value of Information. In Bayesian Models in Economic Theory; Boyer, M., Kihlstrom, R., Eds.; North-Holland: Amsterdam, The Netherlands, 1984; pp. 33–52. [Google Scholar]
- Chade, H.; Schlee, E. Another look at the Radner–Stiglitz nonconcavity in the value of information. J. Econ. Theory 2002, 107, 421–452. [Google Scholar] [CrossRef] [Green Version]
- Lindbeck, A.; Weibull, J. Pay Schemes, Bargaining, and Competition for Talent. 2016; unpublished Work. [Google Scholar]
- Hauk, E.; Hurkens, S. Secret information acquisition in Cournot markets. Econ. Theory 2001, 18, 661–681. [Google Scholar] [CrossRef] [Green Version]
- Downs, A. An Economic Theory of Democracy; Harper Collins: New York, NY, USA, 1957. [Google Scholar]
- Downs, A. An economic theory of political action in a democracy. J. Political Econ. 1957, 65, 135–150. [Google Scholar] [CrossRef]
- Krishna, V.; Morgan, J. Voluntary voting: Costs and benefits. J. Econ. Theory 2012, 147, 2083–2123. [Google Scholar] [CrossRef]
- Burguet, R.; Vives, X. Social learning and costly information acquisition. Econ. Theory 2000, 15, 185–205. [Google Scholar] [CrossRef]
- Weibull, J.W.; Mattsson, L.-G.; Voorneveld, M. Better may be worse: Some monotonicity results and paradoxes in discrete choice under uncertainty. Theory Decis. 2007, 63, 121–151. [Google Scholar] [CrossRef]
- Austen-Smith, D.; Banks, J.S. Information aggregation, rationality, and the Condorcet Jury Theorem. Am. Political Sci. Rev. 1996, 90, 34–45. [Google Scholar] [CrossRef] [Green Version]
- Feddersen, T.; Pesendorfer, W. The swing voter’s curse. Am. Econ. Rev. 1996, 86, 408–424. [Google Scholar]
- Feddersen, T.; Pesendorfer, W. Voting behavior and information aggregation in elections with private information. Econometrica 1997, 65, 1029–1058. [Google Scholar] [CrossRef]
- Li, H.; Rosen, S.; Suen, W. Conflicts and common interests in committees. Am. Econ. Rev. 2001, 91, 1478–1497. [Google Scholar] [CrossRef] [Green Version]
- McMurray, J.C. Aggregating information by voting: The wisdom of the experts versus the wisdom of the masses. Rev. Econ. Stud. 2013, 80, 277–312. [Google Scholar] [CrossRef] [Green Version]
Publisher’s Note: MDPI stays neutral with regard to jurisdictional claims in published maps and institutional affiliations. |
© 2021 by the author. Licensee MDPI, Basel, Switzerland. This article is an open access article distributed under the terms and conditions of the Creative Commons Attribution (CC BY) license (https://creativecommons.org/licenses/by/4.0/).







