Abstract
Computer-supported mindfulness (CSM) is a burgeoning area filled with varied approaches such as mobile apps and EEG headbands. However, many of the approaches focus on providing meditation guidance. The ubiquity of mobile devices may provide new opportunities to support mindfulness practices that are more situated in everyday life. In this paper, a new situated mindfulness approach is explored through a specific mobile app design. Through an experimental design, the approach is compared to traditional audio-based mindfulness meditation, and a mind wandering control, over a one-week period. The study demonstrates the viability for a situated mobile mindfulness approach to induce mindfulness states. However, phenomenological aspects of the situated mobile approach suggest both promises and pitfalls for computer-supported mindfulness using a situated approach.
1. Introduction
The past decade has ushered in a wave of research interest in mindfulness—commonly defined as a present-moment awareness with a non-judgmental stance [1]. The emerging research has yielded insights into how mindfulness can help manage mental health challenges like depression and anxiety and physical health [2,3], as well as help cultivate positive emotions such as compassion and ecological awareness [4,5]. However, despite the growing ubiquity of mobile devices and interest in mindfulness practices, exploration on how mobile computers might leverage unique affordances of mobility to support mindfulness is still fairly nascent.
Most approaches to computer-supported mindfulness (CSM) have focused on content mobility (e.g., audio-based meditation guides on-the-go). However, mobility can also afford a mediation of our interactions with everyday contexts. For instance, devices can mediate the way we explore visual perspectives (e.g., camera), or navigate space (e.g., maps), or even how we directly can layer information atop space (e.g., augmented reality). The notion that mobile devices may be well suited to supporting mindfulness, because its embedded in everyday life, is not well understood.
The following paper explores only one of many different kinds of computer-supported mindfulness approaches that can be designed. The ‘situated mindfulness’ approach designed attempts to enact mindfulness throughout one’s everyday life using a mobile device, reminders, and a simple end-of-day activity. Two analyses are provided: (1) a comparison between three different treatments on mindfulness states, and (2) a phenomenological description of the situated mindfulness approach. The analyses present evidence towards the viability of a situated mindfulness approach. Such an approach could be used in a variety of ways such as informing future design work in the use of haptic reminders through wearable computers or exploring new forms of mindfulness measures that assume extended situated engagement. The following study is exploratory in nature, but offers implications for computer-supported mindfulness using mobile devices situated in everyday life. Specifically, this study explores two research questions. First, does the situated mobile approach induce a mindfulness state to the same degree as traditional audio-guided mindfulness meditation? Second, how can we characterize the kind of mindfulness experience within the context of the Buddhist origins of mindfulness?
2. Background
2.1. Mindfulness Mechanisms
Meditation is a common and popular approach to cultivating mindfulness. In contrast to “concentrative” meditation that seeks to help the practitioner focus on a meditation object such as breath, and ignore any discursive mind wandering, mindfulness meditation prompts the practitioner to acknowledge qualities of the meditation object (e.g., breath) without getting lost in the content of experiencing such qualities. The following is an excerpt from Bodhi [6] describing the phenomenological aspects of a mindfulness experience:
To practice mindfulness is thus a matter not so much of doing but of undoing: not thinking, not judging, not associating, not planning, not imagining, not wishing. All these “doings” of ours are modes of interference, ways the mind manipulates experience and tries to establish its dominance. Mindfulness undoes the knots and tangles of these “doings” by simply noting. It does nothing but note, watching each occasion of experience as it arises, stands, and passes away. In the watching there is no room for clinging, no compulsion to saddle things with our desires. There is only a sustained contemplation of experience in its bare immediacy, carefully and precisely and persistently [6].
In an attempt to more closely align psychological research with traditional Buddhist texts, Grabovac et al. [7], outlined mechanisms of mindfulness as a Buddhist psychological model (BPM). The BPM provides greater insight into the phenomenological aspects of watching without clinging. Within the model, the three characteristics of impermanence, suffering, and not-self, as outlined by Nyanaponika [8], are explained within the mechanism of mindfulness meditation. The characteristic of impermanence is experienced through repeated observation of a meditation object that is always changing (i.e., the breath) and is never the same. In Figure 1, that is represented in the rising and passing of mental events as you transition from one to the next. Suffering is acknowledged through noticing one’s preference for certain kinds of breath (i.e., pleasant vs. unpleasant). Lastly, not-self is experienced by noticing that breath and events occur without any effort or intervention. In this study, the BPM is used to tease apart and understand the phenomenology of a situated mindfulness experience.
Figure 1.
Adapted visualization of the Buddhist Psychological Model (BPM) [7].
2.2. Curiosity and Decentering as a Mindfulness State
Mindfulness can be operationalized as a dispositional tendency—a trait that permeates your perspective and behaviors. Mindfulness can also be operationalized as a temporary state that can be induced through effort [9,10]. Self-report measures such as the FFMQ (Five Facet Mindfulness Questionnaire) seek to capture self-reported behaviors that point to a dispositional tendency that may change with prolonged mindfulness training [11,12,13,14]. Other measures such as the Toronto Mindfulness Scale (TMS) operationalize mindfulness as a temporary state. In this state, the individual is engaging in two factors—curiosity and decentering—which can be understood as being open and inquiring about one’s internal mental events, while also maintaining a distance from such mental events, rather than clinging to them. In this study, the Toronto Mindfulness Scale (TMS) is used to determine the extent to which mindfulness states were induced, and how the factors of curiosity and decentering were impacted by the different interventions.
Little research has sought to connect the specific constructs of curiosity and decentering to the Buddhist psychological model. However, from the perspective of the BPM, one might understand curiosity as present-moment awareness of a sensation (physical or thought) with an initial investigative interest in the three characteristics of impermanence, suffering, and not-self, that eventually are experienced at a less conceptual and more phenomenological level. Decentering may be understood as a disengagement from habitual reactions of attachment and aversion to pleasant, unpleasant, and neutral feelings of mental events that commonly lead to proliferation of mental events. In a sense, decentering from a more Buddhist perspective would lean more towards a form of equanimity [15] defined as a quality of awareness that views the mental event with neither attachment nor aversion.
2.3. Situated Mindfulness
While sitting meditation is often what is conjured in our minds when we visualize mindfulness practices, there are other approaches to cultivating mindfulness. Situated mindfulness, sometimes referred to as informal meditation or everyday mindfulness, seeks to cultivate a temporary state of mindfulness within the context of everyday life. For instance, a common practice might be suggested as follows:
When you’re in the shower, notice the sounds of the water as it sprays out of the showerhead, and as it hits your body as it gurgles down the drain. When thoughts arise, acknowledge them, let them be, and bring your attention back to the shower. Again and again, your attention will wander. As soon as you realize this has happened, gently acknowledge it, note what distracted you, and bring your attention back to the shower.
In this example, the situational context of one’s daily activity (e.g., showering) becomes relevant. It becomes the meditation object of interest, allowing the attention to include not just breath, but sounds, body sensations, smells, and interactions with the physical space you are situated in.
In Figure 2, the experience is visualized using the BPM. On the upper left is the initial awareness of a mental event, the sensation of water hitting your body. This would then take on a hedonic tone of pleasant, neutral or unpleasant, transitioning to an attachment or aversion, and a potential subsequent mental event, “I’m wasting water doing this exercise”. The process would continue like a cascade of mental events. Eventually as the mental events stray far from the initial mental event, one would return to a direct perception of the now, by either refocusing on water hitting your body or some other direct perception of your surroundings. The extent to which mobile devices can help cultivate mindfulness through a situated approach has not been explored.
Figure 2.
Situated mindfulness practice example.
2.4. Computer-Supported Mindfulness
Most empirical research on mobile approaches to mindfulness has focused on instruction through audio, video, or text [16,17]. However, the design approaches to meditation instruction varies. For example, HeadSpace, a mobile app, seeks to cultivate mindfulness by providing a series of audio clips that vary in intensity and length [18]. Research comparing the HeadSpace mobile app with another mobile app control showed significant increases in positive affect [17]. Other approaches provide audio guides based on situational context; for instance in the mobile app Buddhify [19], users are prompted to first select a context (e.g., feeling pain or travelling) that will then be matched by an audio guided meditation. Other variations on audio guides include the use of biofeedback, such as the Muse headband which provides audio feedback on changes in EEG levels to guide attentional focus [20].
Outside of meditation guides, there are approaches that explore aspects of mindfulness meditation, but are not wholly considered mindfulness practices. For example, research on a mobile application called AEON used interactive instruction to help users practice thought distancing, a form of decentering, by prompting the user to enter his/her thoughts, visualize them, and engage in gestures that dissolve each written thought [21]. Increasingly, there are approaches that adopt persuasive elements such as reminders to pull the user to practice. For example, The Mindfulness App, a mobile app, encourages users throughout the day to engage in certain activities such as meditation, or a body scan commonly used in mindfulness-based stress reduction interventions [22].
2.5. Computer-Supporting Mindfulness: A Situated Approach
One design approach that seeks to harness one’s situated context is the Conscious app [23], which asks users to direct their attention to particular behaviors like breathing, but does so not by engaging you in a breathing exercise, but by asking you to be more conscious of it as you continue to go about your everyday life. However, this app does not engage in decentering, nor has there been any empirical research on its effect on cultivating mindfulness.
In this study, the proposed situated mindfulness approach designed in one of the interventions can be considered a series of hyper abbreviated meditations across a day. For instance, as illustrated in Figure 3, while an individual is situated in everyday contexts like sitting on the train or sitting in a meeting, they can spontaneously engage in brief moments of noticing mental events and one’s reactions, and move on.
Figure 3.
Situated mindfulness as embedded in daylong practice.
3. Design Interventions
Through an experimental design, participants were randomly assigned to one of the three different interventions. All of the interventions were accessed through a mobile device throughout a single week. It is important to note that the word “mindfulness” was removed from any of the challenges and recruitment materials or scripts.
3.1. Intervention #1: Mindfulness Meditation (MM)
In the mindfulness meditation (MM) intervention, participants were prompted to complete a daily challenge called “Guided Meditation” five times throughout the week. Participants were instructed to complete the meditation at “anytime during the day”, and were sent reminders at the end of the day if they did not complete the meditation right away or before the end of the day. To engage in guided meditation participants first clicked to “check-in” (Figure 4b) and then played the audio (Figure 4c), which consisted of a 13-min guided audio. The script was adapted from the Garland et al. [24] study. After completing the audio meditation, participants were prompted to immediately complete the Toronto Mindfulness Scale (TMS) through the mobile device.
Figure 4.
Mindful meditation (MM): (a) instructions; (b) check-in; (c) listen to meditation.
3.2. Intervention #2: Mind Wandering (MW)
In the mind wandering (MW) intervention, participants were prompted to complete a daily challenge labeled “Free Thought” five times throughout the week. The design followed a similar intervention by Cahn [25], where participants were told to let their mind wander freely through neutral thoughts. To engage in the guided audio, participants followed a similar process of “checking-in” and then playing the audio, which consisted of a 13-min guided audio. The specific script was adapted from the Garland et al. [24] study. After completing the audio meditation, participants were prompted to immediately complete the Toronto Mindfulness Scale (TMS) through the mobile device.
3.3. Intervention #3: Situated Mindfulness (SM)
In the situated mindfulness (SM) intervention, participants were prompted to complete a daily challenge labeled “Practice” five times throughout the week. The challenge was divided into two parts—during the day, and at the end of the day. During the day, participants were prompted through spaced out text reminders to observe instances of self-criticism. At the end of the day, participants were guided through a retrospective reflection on their experience. The process entailed first recalling an instance of self-criticism they observed during the day (Figure 5a), reappraising the event (Figure 5b), and then shifting awareness to one’s body (Figure 5c). After completing the self-reflection, participants were prompted to immediately complete the Toronto Mindfulness Scale (TMS) which assessed their mindfulness state through the mobile device.
Figure 5.
Screenshots of the situated mindfulness intervention: (a) recalling moment; (b) attentional shift; (c) body awareness.
The use of cognitive reappraisal and body awareness to support decentering was explored in prior work [26]. The most unique characteristic of the situated mindfulness approach is how it divides aspects of mindfulness into two distinct temporal periods. Throughout the day, the participant engages in monitoring their internal mental events for instances of self-criticism. At the end of the day, the participant engages in retrospective reflection, analyzing how they experienced this mental event. Curiosity is supported through spaced out reminders, whereby the core role of the mobile tool is to serve as an augmentation of the needed cognitive resources to maintain vigilance, and orient one’s observation to a specific mental event (i.e., notice instance of self-criticism). Decentering is supported at the end of the day, whereby the core role of the mobile tool is to serve as a guide through the process of attentional shifting. The participant first is prompted to shift their focus to their sensations, and then feel them in their body—a common technique to stop mental proliferation.
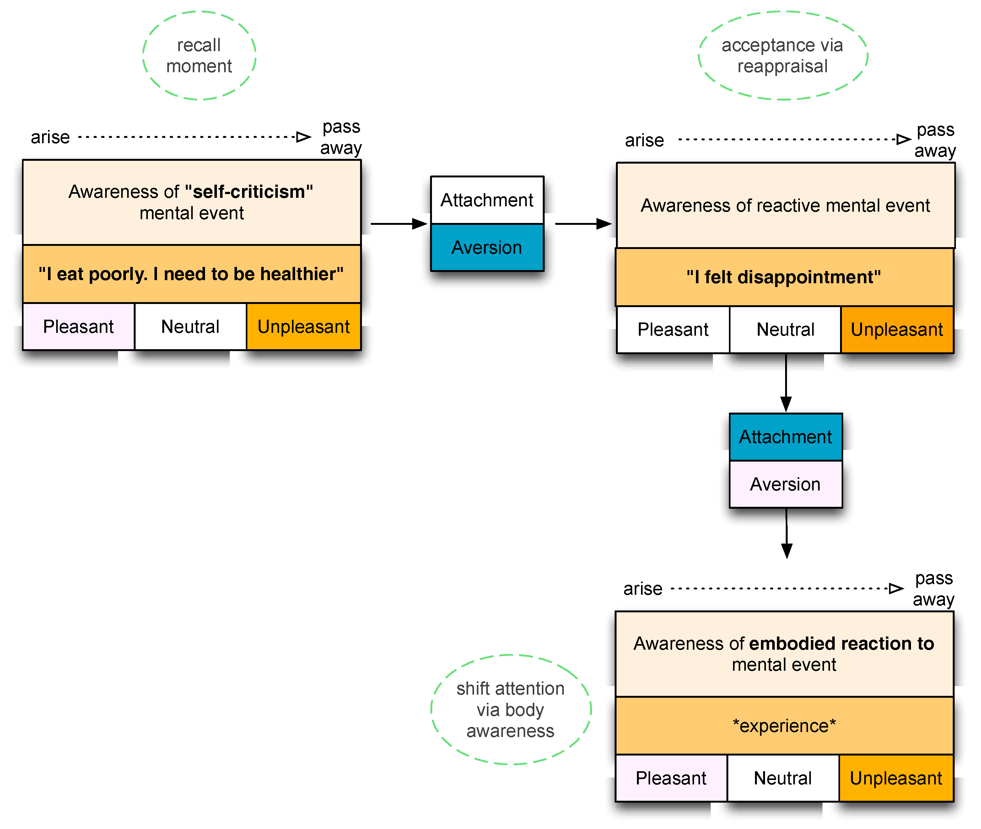
Figure 6 conceptually depicts the end-of-day experience for participants using the BPM. The process begins with recalling a moment observed (e.g., self-criticism). Then reappraisal takes place in the form of acknowledgement of a reaction—“I felt disappointment”—rather than attempting to control or analyze the thought—“I shouldn’t be so self-critical”. However, the subsequent interaction of body awareness seeks to facilitate an attachment to this reaction. By embracing the reaction through an embodied guidance of breath awareness, one comes to ‘be with’ this unpleasantness—an experiential form of acceptance of one’s reaction.
Figure 6.
Retrospective reflection in the situated mindfulness approach.
4. Methodology
Forty-six participants were recruited from several local universities. Participants were required to have never previously meditated or engaged in cognitive behavioral therapy, as well as have a personal iPhone they can use for the study. The average age was (M = 28.91, SD = 4.97, range 20–38) and 32 out of the 46 were female (69.6%).
Participants were blinded to experimental conditions and randomly assigned to receive either a brief situated mindfulness training induction (n = 16), a mindfulness meditation training (n = 15), or mind wandering induction (n = 15). First, participants completed the Five Facet Mindfulness Questionnaire [13]. Next, they were prompted to complete one of three challenges using the mobile app five times over the course of a week. Upon completing the challenge, they were prompted to immediately complete the Toronto Mindfulness Scale [27] to describe their experiences. No group completed the challenge more than five times, and participants could not complete any other challenge after completing the one assigned.
After initial analysis of the quantitative data, three participants were interviewed. The analysis followed what Creswell [28] referred to as an explanatory sequential design wherein qualitative data was collected to better tease out quantitative findings explaining differences between the three different conditions. The qualitative collection of data took the form of a follow-up interview (see Appendix A). Case selection was purposeful and sought to embrace maximal variation, where pronounced effects would potentially indicate phenomenological experiences shared throughout the condition [29,30]. Interviews were audio recorded and sent to a third-party for verbatim transcription. Interviews took place less than one week after completion of the post-survey and lasted 20–25 min.
Measures
The induction of mindfulness states was measured with the six-item curiosity subscale and seven-item decentering subscales of the Toronto Mindfulness Scale (TMS) [27]. The curiosity subscale asks participants to express how well what they experienced is described by items such as “I was curious about my reactions to things”. The decentering subscale asks participants to express how well what they experienced is described by items such as “I experienced myself as separate from my changing thoughts and feelings” or “I approached each experience by trying to accept it, no matter whether it was pleasant or unpleasant”. Items on the subscales are rated on a five-point Likert scale (0 = “not at all”, 4 = “very much”). Scores on the subscales summed and the total score for curiosity ranges from 0 to 24, while for decentering scores range from 0 to 28. The internal consistency (coefficient alpha) for the subscales were 0.88 for curiosity and 0.84 for decentering.
To measure dispositional mindfulness, the Five Factor Mindfulness Questionnaire (FFMQ) was used. The FFMQ is a 39-item self-report instrument designed to measure five dispositional elements of mindfulness of an individual: observing, describing, acting with awareness, accepting feelings without judgment, and non-reactivity to inner experience. The internal consistency (coefficient alpha) on the subscales ranged from 0.75 to 0.91.
Phenomenological differences between the conditions were also observed through a custom survey with eight items (see Table 1), focused on distinct features of the app mapped to supporting aspects of curiosity or decentering. In addition, a follow-up interview was conducted after analysis to better understand any phenomenological nuances to findings (see Appendix A for interview questions).
Table 1.
Experience survey summary.
5. Results
5.1. Effects on Mindfulness States
To understand differences in mindfulness states between the conditions, an ANOVA was conducted (see Table 2). TMS scores averaged across the five completions were compared between the three groups (F(2,43) = 6.44, p < 0.005, η² = 0.23). Participants in the mindfulness meditation groups reported significantly higher levels of state mindfulness (M = 46.40, SD = 6.78) than participants in the situated mindfulness (M = 42.88, SD = 6.6) and mind wandering conditions (M = 36.60, SD = 9.16). This indicates that only the mindfulness meditation (MM) intervention was successful in inducing a mindfulness state—as measured by the TMS. In conducting an ANOVA with just the two groups (situated mindfulness and mind wandering), which increases the likelihood of a type-1 error because of the omission of the third group, a significant difference between the two groups (F(1,29) = 4.84, p < 0.05) was detected, although the effect size was small (η² = 0.14).
Table 2.
Summary of TMS factors and total mean scores.
To get a more nuanced perspective, curiosity and decentering subscales across the three groups were analyzed. Across the conditions, no significant differences in curiosity subscales were found (F(2,43) = 3.12, p = 0.054). However, despite a non-significant ANOVA, the Tukey HSD pairwise comparison was conducted since the post hoc has increased power [31]. The pairwise comparison between mindfulness meditation (MM) and mind wandering (MW) conditions showed a statistically significant difference (p < 0.05). This indicates that only the mindfulness meditation condition had a significantly different curiosity score (M = 22.07, SD = 3.77) than the other two scores.
Since TMS scores were captured at five different time periods with the same challenges, a repeated measures ANOVA on those scores was conducted. A significant difference between the scores (F(4,60) = 33.55, p < 0.001, η² = 0.24), was found. There were no differences between time 4, and 5 as a group, and 1, 2, and 3 as a group, but differences between the two groups of time periods (i.e., early and later). In a comparison of weighted means for two groups: early (time 1, 2, and 3) (M = 17.38, SD = 3.14) and later (4 and 5) (M = 21.08, 3.45) using an a priori simple contrast, a significant difference between the two groups (F(1,15) = 128.17, p < 0.001, η² = 0.25) was detected. This indicates that earlier experiences with the situated mindfulness condition induced curiosity differently than later experiences. No such differences between the earlier and later curiosity scores within each of the mindfulness meditation and mind wandering conditions was found.
The ANOVA on decentering scores found significant differences (F(2,43) = 6.193, p < 0.005, η² = 0.22). Participants in both the mindfulness meditation (M = 24.33, SD = 5.22) and the situated mindfulness (M = 23.13, SD = 4.59) conditions had significantly higher decentering scores than the mind wandering group (M = 18.41, SD = 4.87). This indicates that mindfulness meditation and situated mindfulness conditions were both able to induce decentering aspects of a mindfulness state.
5.2. Associations Between Mindfulness States and Trait Mindfulness
Zero-order correlations between TMS scores and dispositional mindfulness (FFMQ) were conducted. In addition, a repeated measures ANOVA was conducted to examine changes in dispositional mindfulness and mindfulness facets between pre-tests and post-tests as a function of the condition. Across the entire sample, dispositional mindfulness pre-test scores were positively associated with TMS (r = 0.57, p < 0.005). No significant changes were found within-groups for each of the conditions between pre and post FFMQ scores, indicating no change in dispositional mindfulness as a result of the condition.
5.3. Experiential Differences
Descriptive statistics were calculated for survey results across the three different conditions, and the results were used to inform the interview and discussion.
5.4. Follow-Up Interviews
After conducting the quantitative analysis, the situated mindfulness group was scanned for the largest changes in curiosity scores from time 1 to time 5, by comparing differences between the participant’s curiosity score with the averaged group score for that time period. The follow-up interview focused on teasing out differences in how curiosity was experienced across the five interactions with the situated mindfulness challenge, and mindfulness states in general. Analysis was conducted using Colaizzi’s [32] phenomenological method (see Table 3). All transcripts were read several times to obtain an overall feeling for them, and then significant phrases or sentences rated to the target phenomena of curiosity and decentering experiences were identified.
Table 3.
Examples of significant statements and formulated meanings.
In the follow-up interviews, what emerged was an understanding on how the end-of-day retrospective reflection activity trickled into the during-the-day observation process. For instance, one user (p2) shared that, after completing a few challenges they started, “trying to do the whole breathing thing cause sometimes it was a little hard to see how rough I was being”. Another user shared that despite the reminders providing instructions on noticing body sensations in response to observing the mental event they, “[weren’t] doing that until like later on”. It seemed that because the reminders provided minimal guidance at first, it was not until repeated engagement with the guided end-of-day retrospective reflection that they began to shift what they did at the end of the day to what they did in subsequent during-the-day observations.
6. Discussion
6.1. Inducing Mindfulness States
Mindfulness state scores for the situated mindfulness (SM) intervention—as measured by the Toronto Mindfulness Scale (TMS)—were not significantly different from the mind wandering (MW) control group. However, SM was able to significantly induce mindfulness states in latter engagements, but not at first. The change in latter engagements with SM appear to stem from a shift in how participants observed during the day. The retrospective reflection participants were prompted to engage in at the end of the day became part of how participants observed during the following days. In other words, being prompted to shift one’s attention to feeling, and body sensations that participants engaged in at the end of each day, began to be enacted throughout subsequent days when they were prompted to observe instances of self-criticism. In initial experiences with SM, participants would observe instances of self-criticism, and engage in a strong desire to modify such interpretations and elaborations of the initial mental event (e.g., self-criticism). For instance, one participant shared, “I wanted to analyze what triggered… what set off this critical voice”. In contrast, latter experiences with SM were characterized as decentered—with less of a desire to control or analyze the self-critical thought. As another participant shared, “… I would just observe how it sat in my shoulders”.
6.2. Experiencing the Situated Mindfulness (SM) Approach
The contrast in earlier and latter experiences with SM are conceptually represented within the Buddhist psychological model in Figure 7 and Figure 8, respectively. As depicted in Figure 6, early experiences entailed an aversion reaction to negative mental events like self-criticism, which would then lead to wanting to change or analyze the mental event.
Figure 7.
Early experiences with SM.
Figure 8.
Later experiences with SM.
In contrast, the later experiences with SM had greater aspects of decentering during observation of instance of self-criticism, stemming from repeated engagement with the retrospective reflection activity that was prompted at the end of each day. The guided interactions provided at the end-of-day transferred into day-to-day engagements with observed mental events. As such, early experiences depicted in Figure 7, shifted to experiences where body awareness as a reaction to the mental event was embraced and felt—characterizing a form of attachment and acceptance underlying a decentered state.
6.3. Promises and Pitfalls of the Situated Mindfulness Design
The Buddhist psychological model (BPM) focuses on experiencing the three characteristics of mental activity—impermanence, suffering, and not-self. Impermanence is traditionally experienced as one lets mental events through the conveyor belt of active consciousness. However, in situated mindfulness, the conveyor belt is everyday life, and maintaining one’s active consciousness can be short-lived if the practice is deeply embedded in everyday life. In the SM design used, an attempt is made to go beyond a short meditation in the middle of your day, to a form of extended meditation across one’s day. As such, impermanence looks less like second to second impermanence of mental events as described by Grabovac [7] in the Buddhist psychological model (BPM), and more like the same mental event coming in different situational contexts throughout day. No two are the same. Through a mobile approach that prompts the user to focus on a narrow event that exists and reoccurs, the approach mimics a similar meditative approach to breath focus. Suffering is experienced through an aversion of attachment to the mental event. Initial appraisals serve as a conduit in which to conceptually experience the process of preferring certain interpretations, and the ever-changing nature of events that reinforce the not-self characteristic of everything around us.
In stretching, meditation practice across an entire day and moving the guidance that supports decentering to the end of the day, several issues emerged. First is that the experience is highly content-centric or conceptual. In contrast to a common meditation approach, the meditation object exclusively targets mental events rather than body sensations. Traditionally, the Buddha did not distinguish between cognitions and sense impressions [7]. However, this distinction is important in that it led to a strong orientation towards conceptual awareness rather than non-conceptual experiential awareness. In addition, the use of cognitive reappraisal is deeply embedded in the narrative experience of self over time and may increase vulnerability to cognitive processes underlying anxiety symptoms as it reinforces the narrative experience of self. This may be addressed by positioning such interventions as potential gateways to more meditative practices, or focusing on emotional health contexts that primarily focus on the narrative experience of self, such as mindfulness-based cognitive therapy (MBCT).
The other key issue is that the approach to during-the-day observation is initially disconnected from decentering leading to a strong impulse to control or analyze the thought, which was counterproductive and may initially exacerbate ruminative tendencies. While the approach minimizes the demand placed on the user to engage right in the moment during the day, moving decentering guidance to the end of the day places the reminders as the sole source of guidance on how to prompt initial mindfulness states. Even through the reminders provided short prompts to notice mental events and body reactions, the actual process of noticing and then shifting attention with an accepting attitude did not initially occur. Only after repeated engagements with the end-of-day reflection that included reappraisal and body awareness guidance did the during-the-day observation take on a more curious characterization rather than a ruminative one. Ultimately, the bifurcated approach requires time so that the retrospective reflection bleeds into daily observation.
7. Limitations
A key limitation to this study is the operationalization of mindfulness as a self-report measure consisting of the two factors curiosity and decentering. While an attempt was made to capture qualitative data that can speak to the phenomenology of the situated mindfulness approach, the relationship between the Buddhist psychological model and the operationalization of mindfulness as curiosity and decentering is not well researched or defined. In addition, larger sample sizes for each intervention would have been better, to minimize errors in significance testing. Another limitation is that the proposed situated mindfulness design can have countless variations that may significantly alter how mindfulness is enacted, supported, and experienced. Worth further exploration in situated mindfulness are: variations in framing reminder instructions, sequencing challenges so as to start with positive mental events, exploring social and collaborative interactions, increased personalization of interactions using data collected, connecting situated mindfulness to broader ethical living, and using language to emulate a mindfulness teacher. On a broader level, continued exploration on how to operationalize situated mindfulness as a series of states rather than one continuous one, and differences in novice and expert practitioners would also be valuable future endeavors in this space.
8. Conclusions
This study makes two contributions to the computer-based mindfulness space. First, the study demonstrates a specific situated mobile mindfulness approach that can induce mindfulness states comparable to traditional audio-based mindfulness meditation guides. Second, this study contributes a phenomenological characterization of the situated mobile mindfulness approach using the Buddhist psychological model [7]. Future designs may want to explore alternative situated mindfulness designs that use haptic approaches and physiological inputs (e.g., EEG), which may change the way in which mindfulness states can be induced and supported. In addition, emerging forms of physical computing and ambient computing that make the role of the computer more transparent and less intrusive may help shift away from the content-centric approach taken in the SM design in this study.
Acknowledgments
Thank you to support of the dolceLab at New York University.
Author Contributions
Dr. Vacca conceived and designed the experiments; performed the experiments; and analyzed the data.
Conflicts of Interest
The author declares no conflict of interest.
Appendix A. Interview Questions
- Tell me about your experience with the first challenge you completed.
- Tell me about how you interacted with the reminders.
- Tell me about how you interacted with the end-of-day check-in.
- What do you think the purpose of the challenge was?
- Tell me about how you experienced later challenges you completed.
- Tell me about how you interacted with the reminders.
- Did the reminders feel different somehow?
- What about the end-of-day check-in?
- Do you think anything changed between the first time you did the challenge and the last time?
- Did you find yourself doing anything differently the following week?
- Any changes in body awareness?
- Shifting perspective?
- Why would you want/not want to continue using the app?
References
- Bishop, S.R.; Lau, M.; Shapiro, S.; Carlson, L.; Anderson, N.D.; Carmody, J.; Segal, Z.V.; Abbey, S.; Speca, M.; Velting, D.; et al. Mindfulness: A Proposed Operational Definition. Clin. Psychol. Sci. Pract. 2004, 11, 230–241. [Google Scholar] [CrossRef]
- McCarney, R.W. Mindfulness-Based Therapies for Psychological Health Conditions: A Meta-Analysis. 2010. Available online: https://uhra.herts.ac.uk/dspace/handle/2299/4526 (accessed on 25 January 2013).
- Keng, S.; Smoski, M.J.; Robins, C.J. Effects of mindfulness on psychological health: A review of empirical studies. Clin. Psychol. Rev. 2011, 31, 1041–1056. [Google Scholar] [CrossRef] [PubMed]
- Amel, E.L.; Manning, C.M.; Scott, B.A. Mindfulness and Sustainable Behavior: Pondering Attention and Awareness as Means for Increasing Green Behavior. Ecopsychology 2009, 1, 14–25. [Google Scholar] [CrossRef]
- Kiken, L.G.; Shook, N.J. Does mindfulness attenuate thoughts emphasizing negativity, but not positivity? J. Res. Personal. 2014, 53, 22–30. [Google Scholar] [CrossRef] [PubMed]
- Bodhi, B. The Noble Eightfold Path: The Way to the End of Suffering; Buddha Dharma Education Association Inc.: Tullera, Australia, 2006; Available online: http://buddhism.lib.ntu.edu.tw/BDLM/toModule.do?prefix=/search&page=/search_detail.jsp?seq=139985 (accessed on 11 December 2017).
- Grabovac, A.D.; Lau, M.A.; Willett, B.R. Mechanisms of Mindfulness: A Buddhist Psychological Model. Mindfulness 2011, 2, 154–166. [Google Scholar] [CrossRef]
- Thera Nyanaponika. Seeing Things as They Are. 2004. Available online: http://www.accesstoinsight.org/lib/authors/nyanaponika/seeingthings.html (accessed on 26 March 2016).
- Chambers, R.; Gullone, E.; Allen, N.B. Mindful emotion regulation: An integrative review. Clin. Psychol. Rev. 2009, 29, 560–572. [Google Scholar] [CrossRef] [PubMed]
- Mark, J.; Williams, G. Mindfulness and psychological process. Emotion 2010, 10, 1–7. [Google Scholar] [CrossRef]
- Van Dam, N.T.; Earleywine, M.; Borders, A. Measuring mindfulness? An Item Response Theory analysis of the Mindful Attention Awareness Scale. Personal. Individ. Differ. 2010, 49, 805–810. [Google Scholar] [CrossRef]
- Kohls, N.; Sauer, S.; Walach, H. Facets of mindfulness—Results of an online study investigating the Freiburg mindfulness inventory. Personal. Individ. Differ. 2009, 46, 224–230. [Google Scholar] [CrossRef]
- Baer, R.A.; Smith, G.T.; Hopkins, J.; Krietemeyer, J.; Toney, L. Using self-report assessment methods to explore facets of mindfulness. Assessment 2006, 13, 27–45. [Google Scholar] [CrossRef] [PubMed]
- Cardaciotto, L.; Herbert, J.D.; Forman, E.M.; Moitra, E.; Farrow, V. The assessment of present-moment awareness and acceptance: The Philadelphia Mindfulness Scale. Assessment 2008, 15, 204–223. [Google Scholar] [CrossRef] [PubMed]
- Sayadaw, M. The Progress of Insight; Buddhist Publication Society: Kandy, Sri Lanka, 1994; Available online: https://books.google.com/books?hl=en&lr=&id=YnedD2Jj3IIC&pgis=1 (accessed on 31 March 2016).
- Plaza, I.; Demarzo, M.M.P.; Herrera-Mercadal, P.; García-Campayo, J. Mindfulness-Based Mobile Applications: Literature Review and Analysis of Current Features. JMIR mHealth uHealth 2013, 1, e24. [Google Scholar] [CrossRef] [PubMed]
- Howells, A.; Ivtzan, I.; Eiroa-Orosa, F.J. Putting the “app” in Happiness: A Randomised Controlled Trial of a Smartphone-Based Mindfulness Intervention to Enhance Wellbeing. J. Happiness Stud. 2014. [Google Scholar] [CrossRef]
- Headspace Inc. Headspace. 2014. Available online: http://www.headspace.com/ (accessed on 22 December 2017).
- Mindfulness Everywhere. Buddhify; Mindfulness Everywhere: Glasgow, UK, 2015. [Google Scholar]
- Interaxon Inc. Muse; Interaxon Inc.: Toronto, ON, Canada, 2015. [Google Scholar]
- Chittaro, L.; Vianello, A. Computer-supported mindfulness: Evaluation of a mobile thought distancing application on naive meditators. Int. J. Hum.-Comput. Stud. 2014, 72, 337–348. [Google Scholar] [CrossRef]
- Mindapps Inc. The Mindfulness App; Mindapps Inc.: San Francisco, CA, USA, 2014. [Google Scholar]
- Makan Studios. Consciouss. 2014. Available online: http://www.consciousday.com/ (accessed on 22 December 2017).
- Garland, E.L.; Hanley, A.; Farb, N.A.; Froeliger, B. State Mindfulness During Meditation Predicts Enhanced Cognitive Reappraisal. Mindfulness 2013, 6, 234–242. [Google Scholar] [CrossRef] [PubMed]
- Cahn, B.R.; Polich, J. Meditation states and traits: EEG, ERP, and neuroimaging studies. Psychol. Bull. 2006, 132, 180–211. [Google Scholar] [CrossRef] [PubMed]
- Vacca, R. Reconciling cognitive reappraisal and body awareness in a digital mindfulness experience. In UAHCI 2017: Universal Access in Human–Computer Interaction. Human and Technological Environments; Springer: Cham, Switzerland, 2017. [Google Scholar] [CrossRef]
- Lau, M.; Bishop, S.R.; Segal, Z.V.; Buis, T.; Anderson, N.D.; Carlson, L.; Shapiro, S.; Carmody, J.; Abbey, S.; Devins, G. The Toronto Mindfulness Scale: Development and validation. J. Clin. Psychol. 2006, 62, 1445–1467. [Google Scholar] [CrossRef] [PubMed]
- Creswell, J.W.; Plano Clark, V.L. Choosing a mixed methods design. In Designing and Conducting Mixed Methods Research; Sage Publications: Thousand Oaks, CA, USA, 2007; pp. 53–106. [Google Scholar]
- Patton, M.Q. Qualitative Evaluation and Research Methods; SAGE Publications: Thousand Oaks, CA, USA, 1990. [Google Scholar]
- Lincoln, Y.S.; Guba, E.G. Naturalistic Inquiry; SAGE Publications: Thousand Oaks, CA, USA, 1985; Available online: https://books.google.com/books?hl=en&lr=&id=2oA9aWlNeooC&pgis=1 (accessed on 3 April 2016).
- Maxwell, S.E.; Delaney, H.D. Designing Experiments and Analyzing Data: A Model Comparison Perspective, Volume 1; Psychology Press: Abingdon-on-Thames, UK, 2004; Available online: https://books.google.com/books?hl=en&lr=&id=gKZbD3lL88AC&pgis=1 (accessed on 28 March 2016).
- Colaizzi, P.F. Psychological Research as the Phenomenologist Views It. In Existential-Phenomenological Alternatives for Psychology; 1978; Oxford University Press: Oxford, UK; Available online: http://philpapers.org/rec/COLPRA-5 (accessed on 28 March 2016).
© 2017 by the author. Licensee MDPI, Basel, Switzerland. This article is an open access article distributed under the terms and conditions of the Creative Commons Attribution (CC BY) license (http://creativecommons.org/licenses/by/4.0/).







