Exploring Factors Influencing Students’ Continuance Intention to Use E-Learning System for Iraqi University Students
Abstract
1. Introduction
2. Expectation–Confirmation Model
3. Methodology
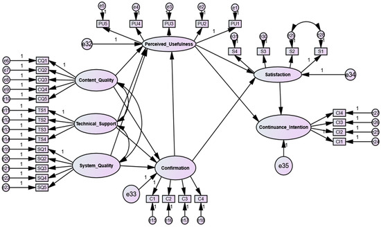
3.1. Research Model
3.2. Hypotheses
3.2.1. Content Quality, Perceived Usefulness, and Confirmation
3.2.2. Technical Support, Perceived Usefulness, and Confirmation
3.2.3. System Quality, Perceived Usefulness, and Confirmation
3.2.4. Confirmation, Perceived Usefulness and Satisfaction
3.2.5. Perceived Usefulness, Satisfaction, and Continuance Intention
3.2.6. Satisfaction and Continuance Intention
3.3. Data Analysis
3.4. Exploratory Factor Analysis
3.5. Confirmatory Factor Analysis (CFA)
4. Hypotheses Testing (Structural Model)
5. Conclusions
Funding
Data Availability Statement
Conflicts of Interest
References
- Maatuk, A.M.; Elberkawi, E.K.; Aljawarneh, S.; Rashaideh, H.; Alharbi, H. The COVID-19 pandemic and E-learning: Challenges and opportunities from the perspective of students and instructors. J. Comput. High. Educ. 2022, 34, 21–38. [Google Scholar] [CrossRef] [PubMed]
- Alyoussef, I.Y. Acceptance of e-learning in higher education: The role of task-technology fit with the information systems success model. Heliyon 2023, 9, e13751. [Google Scholar] [CrossRef]
- Almulla, M. Technology Acceptance Model (TAM) and e-learning system use for education sustainability. Acad. Strateg. Manag. J. 2021, 20, 1–13. [Google Scholar]
- Bessadok, A. Analyzing student aspirations factors affecting e-learning system success using a structural equation model. Educ. Inf. Technol. 2022, 27, 9205–9230. [Google Scholar] [CrossRef]
- AAl-Adwan, A.S.; Nofal, M.; Akram, H.; Albelbisi, N.A.; Al-Okaily, M. Towards a Sustainable Adoption of E-Learning Systems: The Role of Self-Directed Learning. J. Inf. Technol. Educ. Res. 2022, 21, 245–267. [Google Scholar]
- Huang, X.; Zhi, H. Factors influencing students’ continuance usage intention with virtual classroom during the COVID-19 pandemic: An empirical study. Sustainability 2023, 15, 4420. [Google Scholar] [CrossRef]
- Malanga, A.C.M.; Bernardes, R.C.; Borini, F.M.; Pereira, R.M.; Rossetto, D.E. Towards integrating quality in theoretical models of acceptance: An extended proposed model applied to e-learning services. Br. J. Educ. Technol. 2022, 53, 8–22. [Google Scholar] [CrossRef]
- Li, X.; Zhu, W. System quality, information quality, satisfaction and acceptance of online learning platform among college students in the context of online learning and blended learning. Front. Psychol. 2022, 13, 1054691. [Google Scholar] [CrossRef]
- Ang, W.; Jedi, A.; Lohgheswary, N. Factors affecting the acceptance of open learning as e-learning platform by technical course students. J. Eng. Sci. Technol. 2021, 16, 903–918. [Google Scholar]
- Alkhawaja, M.I.; Halim, M.S.A.; Abumandil, M.S.S.; Al-Adwan, A.S. System Quality and Student’s Acceptance of the E-Learning System: The Serial Mediation of Perceived Usefulness and Intention to Use. Contemp. Educ. Technol. 2022, 14, ep350. [Google Scholar] [CrossRef]
- Merhi, M.I.; Meisami, A. The Role of Technological and Motivational Factors on Students’ Satisfaction with E-learning Assessments Platforms. Pac. Asia J. Assoc. Inf. Syst. 2024, 16, 4. [Google Scholar]
- Mir, M.S.; Moses, G.; Gulzar, Y.; Reegu, F.A. The Impact of Interplay between Intrinsic Capabilities, Extrinsic Support and System Quality on e-Learning Service Experiences. IEEE Access. 2024, 12, 182073–182085. [Google Scholar] [CrossRef]
- Abedi, E.A. Tensions between technology integration practices of teachers and ICT in education policy expectations: Implications for change in teacher knowledge, beliefs and teaching practices. J. Comput. Educ. 2024, 11, 1215–1234. [Google Scholar] [CrossRef]
- Burci, G.L.; Eccleston-Turner, M. Preparing for the next pandemic: The International Health Regulations and World Health Organization during COVID-19. YB Int. Disaster Law Online 2021, 2, 261. [Google Scholar] [CrossRef]
- Fauzi, M.A. E-learning in higher education institutions during COVID-19 pandemic: Current and future trends through bibliometric analysis. Heliyon 2022, 8, e09433. [Google Scholar] [CrossRef]
- Oliver, R.L. A cognitive model of the antecedents and consequences of satisfaction decisions. J. Mark. Res. 1980, 17, 460–469. [Google Scholar] [CrossRef]
- Bhattacherjee, A. Understanding information systems continuance: An expectation-confirmation model. MIS Q. 2001, 25, 351–370. [Google Scholar] [CrossRef]
- Alshammari, S.H.; Alshammari, R.A. An integration of expectation confirmation model and information systems success model to explore the factors affecting the continuous intention to utilise virtual classrooms. Sci. Rep. 2024, 14, 18491. [Google Scholar] [CrossRef]
- Cheng, Y.-M. Extending the expectation-confirmation model with quality and flow to explore nurses’ continued blended e-learning intention. Inf. Technol. People 2014, 27, 230–258. [Google Scholar] [CrossRef]
- Huda, M.Q.H.; Irahman, M.S.; Hidayah, N.A. Conceptual Model of Loyalty on Mobile AIS Users Using the Expectation Confirmation Model (ECM). In Proceedings of the 2024 12th International Conference on Cyber and IT Service Management (CITSM), Batam, Indonesia, 3–4 October 2024; IEEE: Piscataway, NJ, USA; pp. 1–6. [Google Scholar]
- Syaima’a binti Aripin, M.E.; Ajmain ima’ain, M.T.; Edwards, B.I. Original Research Article An analysis of educational outcomes and user satisfaction in webex following COVID-19: An expectation-confirmation model. J. Auton. Intell. 2024, 7. [Google Scholar] [CrossRef]
- Cheng, Y.-M. Which quality determinants cause MOOCs continuance intention? A hybrid extending the expectation-confirmation model with learning engagement and information systems success. Libr. Hi Tech. 2023, 41, 1748–1780. [Google Scholar] [CrossRef]
- Yildiz, E.P.; Isman, A. Quality content in distance education. Univers. J. Educ. Res. 2016, 4, 2857–2862. [Google Scholar] [CrossRef]
- Kumar, P.; Saxena, C.; Baber, H. Learner-content interaction in e-learning-the moderating role of perceived harm of COVID-19 in assessing the satisfaction of learners. Smart Learn. Environ. 2021, 8, 5. [Google Scholar] [CrossRef]
- Onofrei, G.; Filieri, R.; Kennedy, L. Social media interactions, purchase intention, and behavioural engagement: The mediating role of source and content factors. J. Bus. Res. 2022, 142, 100–112. [Google Scholar] [CrossRef]
- Elumalai, K.V.; Sankar, J.P.; R, K.; John, J.A.; Menon, N.; Alqahtani, M.S.M.; Abumelha, M.A. Factors affecting the quality of e-learning during the COVID-19 pandemic from the perspective of higher education students. J. Inf. Technol. Educ. Res. 2021, 189, 169. [Google Scholar]
- Mailizar, M.; Almanthari, A.; Maulina, S. Examining teachers’ behavioral intention to use E-learning in teaching of mathematics: An extended TAM model. Contemp. Educ. Technol. 2021, 13, ep298. [Google Scholar] [CrossRef]
- Salloum, S.A.; Alhamad, A.Q.M.; Al-Emran, M.; Monem, A.A.; Shaalan, K. Exploring students’ acceptance of e-learning through the development of a comprehensive technology acceptance model. IEEE Access 2019, 7, 128445–128462. [Google Scholar] [CrossRef]
- Saxena, C.; Baber, H.; Kumar, P. Examining the moderating effect of perceived benefits of maintaining social distance on e-learning quality during COVID-19 pandemic. J. Educ. Technol. Syst. 2021, 49, 532–554. [Google Scholar] [CrossRef]
- Kim, J.-H.; Kim, M.; Park, M.; Yoo, J. How interactivity and vividness influence consumer virtual reality shopping experience: The mediating role of telepresence. J. Res. Interact. Mark. 2021, 15, 502–525. [Google Scholar] [CrossRef]
- Thapa, P.; Bhandari, S.L.; Pathak, S. Nursing students’ attitude on the practice of e-learning: A cross-sectional survey amid COVID-19 in Nepal. PLoS ONE 2021, 16, e0253651. [Google Scholar] [CrossRef]
- Timotheou, S.; Miliou, O.; Dimitriadis, Y.; Sobrino, S.V.; Giannoutsou, N.; Cachia, R.; Monés, A.M.; Ioannou, A. Impacts of digital technologies on education and factors influencing schools’ digital capacity and transformation: A literature review. Educ. Inf. Technol. 2023, 28, 6695–6726. [Google Scholar] [CrossRef]
- Yu, H.; Yunyun, G. Generative artificial intelligence empowers educational reform: Current status, issues, and prospects. Front. Educ. 2023, 8, 1183162. [Google Scholar] [CrossRef]
- Shahzad, K.; Khan, S.A. Effects of e-learning technologies on university librarians and libraries: A systematic literature review. Electron. Libr. 2023, 41, 528–554. [Google Scholar] [CrossRef]
- Alzahrani, L.; Seth, K.P. Factors influencing students’ satisfaction with continuous use of learning management systems during the COVID-19 pandemic: An empirical study. Educ. Inf. Technol. 2021, 26, 6787–6805. [Google Scholar] [CrossRef] [PubMed]
- Ho, I.M.K.; Cheong, K.Y.; Weldon, A. Predicting student satisfaction of emergency remote learning in higher education during COVID-19 using machine learning techniques. PLoS ONE 2021, 16, e0249423. [Google Scholar] [CrossRef] [PubMed]
- Caratiquit, L.J.; Caratiquit, K. Influence of technical support on technology acceptance model to examine the project PAIR e-learning system in distance learning modality. Particip. Educ. Res. 2022, 9, 467–485. [Google Scholar] [CrossRef]
- Alshibly, H. An empirical investigation into factors influencing the intention to use e-learning system: An extended technology acceptance model. Br. J. Appl. Sci. Technol. 2014, 4, 2440. [Google Scholar] [CrossRef]
- Diansyah, R.; Nawi, N.C.; Zainuddin, S.A.B. The factors influencing e-learning adoption behavior: A conceptual paper. In Finance, Accounting and Law in the Digital Age: The Impact of Technology and Innovation in the Financial Services Sector; Springer: Berlin/Heidelberg, Germany, 2023; pp. 489–496. [Google Scholar]
- Ruangkanjanases, A.; Khan, A.; Sivarak, O.; Rahardja, U.; Chen, S.-C. Modeling the consumers’ flow experience in e-commerce: The integration of ecm and tam with the antecedents of flow experience. Sage Open 2024, 14, 21582440241258595. [Google Scholar] [CrossRef]
- Zaharuddin; Wahyuningsih, S.; Sutarman, A.; Hikam, I.N. Understanding purposeful leadership in entrepreneurial contexts: A bibliometric analysis. Aptisi Trans. Technopreneurship (ATT) 2024, 6, 213–230. [Google Scholar] [CrossRef]
- Li, L.; Wang, Q.; Li, J. Examining continuance intention of online learning during COVID-19 pandemic: Incorporating the theory of planned behavior into the expectation–confirmation model. Front. Psychol. 2022, 13, 1046407. [Google Scholar] [CrossRef]
- Nie, L.; Oldenburg, B.; Cao, Y.; Ren, W. Continuous usage intention of mobile health services: Model construction and validation. BMC Health Serv. Res. 2023, 23, 442. [Google Scholar] [CrossRef] [PubMed]
- Abu-Taieh, E.M.; AlHadid, I.; Alkhawaldeh, R.S.; Khwaldeh, S.; Masa’deh, R.; Alrowwad, A.; Al-Eidie, R. An empirical study of factors influencing the perceived usefulness and effectiveness of integrating e-learning systems during the COVID-19 pandemic using SEM and ML: A case study in Jordan. Sustainability 2022, 14, 13432. [Google Scholar] [CrossRef]
- Alkhuwaylidee, A.R. Extended unified theory acceptance and use technology (utaut) for e-learning. J. Comput. Theor. Nanosci. 2019, 16, 845–852. [Google Scholar] [CrossRef]
- Kuo, T.M.; Tsai, C.-C.; Wang, J.-C. Linking web-based learning self-efficacy and learning engagement in MOOCs: The role of online academic hardiness. Internet High. Educ. 2021, 51, 100819. [Google Scholar] [CrossRef]
- Bautista, R., Jr.; Jeong, L.S.; Saavedra, C.; Sy-Changco, J. Factors Affecting the Students’ Re-Use of the Electronic Learning System (ELS). Asia-Pac. Soc. Sci. Rev. 2021, 21, 5. [Google Scholar] [CrossRef]
- Pozón-López, I.; Higueras-Castillo, E.; Muñoz-Leiva, F.; Liébana-Cabanillas, F.J. Perceived user satisfaction and intention to use massive open online courses (MOOCs). J. Comput. High. Educ. 2021, 33, 85–120. [Google Scholar] [CrossRef]
- Al-Emran, M.; Arpaci, I.; Salloum, S.A. An empirical examination of continuous intention to use m-learning: An integrated model. Educ. Inf. Technol. 2020, 25, 2899–2918. [Google Scholar] [CrossRef]
- Hu, L.T.; Bentler, P.M. Cutoff criteria for fit indexes in covariance structure analysis: Conventional criteria versus new alternatives. Struct. Equ. Model. A Multidiscip. J. 1999, 6, 1–55. [Google Scholar] [CrossRef]
- Browne, M.W.; Cudeck, R. Alternative ways of assessing model fit. Sociol. Methods Res. 1992, 21, 230–258. [Google Scholar] [CrossRef]
- Hair, J.; Sarstedt, M.; Ringle, C.M.; Gudergan, S.P. Advanced Issues in Partial Least Squares Structural Equation Modeling; Sage Publications, Inc.: New York, NY, USA, 2017. [Google Scholar]





| KMO and Bartlett’s Test | ||
|---|---|---|
| KMO Measure of Sampling Adequacy. | 0.925 | |
| Bartlett’s Test of Sphericity | Approx. Chi-Square | 6079.426 |
| df | 465 | |
| Sig. | 0.000 | |
| Pattern Matrix a | |||||||
|---|---|---|---|---|---|---|---|
| Factor | |||||||
| 1 | 2 | 3 | 4 | 5 | 6 | 7 | |
| CQ1 | 0.800 | ||||||
| CQ2 | 0.698 | ||||||
| CQ3 | 0.710 | ||||||
| CQ4 | 0.703 | ||||||
| CQ5 | 0.695 | ||||||
| S1 | 0.611 | ||||||
| S2 | 0.720 | ||||||
| S3 | 0.888 | ||||||
| S4 | 0.648 | ||||||
| C1 | 0.683 | ||||||
| C2 | 0.887 | ||||||
| C3 | 0.778 | ||||||
| C4 | 0.741 | ||||||
| TS1 | 0.807 | ||||||
| TS2 | 0.858 | ||||||
| TS3 | 0.857 | ||||||
| TS4 | 0.783 | ||||||
| SQ1 | 0.646 | ||||||
| SQ2 | 0.651 | ||||||
| SQ3 | 0.812 | ||||||
| SQ4 | 0.743 | ||||||
| SQ5 | 0.668 | ||||||
| CI1 | 0.722 | ||||||
| CI2 | 0.786 | ||||||
| CI3 | 0.828 | ||||||
| CI4 | 0.739 | ||||||
| PU1 | 0.676 | ||||||
| PU2 | 0.680 | ||||||
| PU3 | 0.752 | ||||||
| PU4 | 0.924 | ||||||
| PU5 | 0.749 | ||||||
| Variables/ Constructs | Items | Standardized Factor Loadings | Cronbach Alpha | Composite Reliability | Average Variance Extracted | Maximum Shared Variance |
|---|---|---|---|---|---|---|
| Perceived Usefulness | PU1 | 0.862 | 0.883 | 0.884 | 0.604 | 0.513 |
| PU2 | 0.862 | |||||
| PU3 | 0.854 | |||||
| PU4 | 0.846 | |||||
| PU5 | 0.864 | |||||
| Content Quality | CQ1 | 0.805 | 0.847 | 0.847 | 0.527 | 0.304 |
| CQ2 | 0.817 | |||||
| CQ3 | 0.817 | |||||
| CQ4 | 0.816 | |||||
| CQ5 | 0.823 | |||||
| Technical Support | TS1 | 0.869 | 0.898 | 0.898 | 0.688 | 0.120 |
| TS2 | 0.862 | |||||
| TS3 | 0.857 | |||||
| TS4 | 0.880 | |||||
| Confirmation | C1 | 0.835 | 0.862 | 0.863 | 0.611 | 0.299 |
| C2 | 0.813 | |||||
| C3 | 0.820 | |||||
| C4 | 0.828 | |||||
| System Quality | SQ1 | 0.835 | 0.861 | 0.861 | 0.554 | 0.513 |
| SQ2 | 0.830 | |||||
| SQ3 | 0.833 | |||||
| SQ4 | 0.828 | |||||
| SQ5 | 0.833 | |||||
| Satisfaction | S1 | 0.794 | 0.820 | 0.823 | 0.539 | 0.365 |
| S2 | 0.766 | |||||
| S3 | 0.743 | |||||
| S4 | 0.789 | |||||
| Continuance Intention | CI1 | 0.846 | 0.867 | 0.867 | 0.621 | 0.433 |
| CI2 | 0.826 | |||||
| CI3 | 0.815 | |||||
| C4 | 0.833 |
| H. No. | Paths | Estimate | S.E. | C.R. | p | Remarks |
|---|---|---|---|---|---|---|
| H1 | Content Quality → Perceived Usefulness | 0.142 | 0.051 | 2.798 | 0.005 | Supported |
| H2 | Content Quality → Confirmation | 0.197 | 0.061 | 3.231 | 0.001 | Supported |
| H3 | Technical Support → Perceived Usefulness | 0.003 | 0.035 | 0.093 | 0.926 | Not Supported |
| H4 | Technical Support → Confirmation | 0.131 | 0.043 | 3.039 | 0.002 | Supported |
| H5 | System Quality → Perceived Usefulness | 0.557 | 0.071 | 7.861 | *** | Supported |
| H6 | System Quality → Confirmation | 0.392 | 0.072 | 5.455 | *** | Supported |
| H7 | Confirmation → Perceived Usefulness | 0.158 | 0.058 | 2.744 | 0.006 | Supported |
| H8 | Confirmation → Satisfaction | 0.174 | 0.060 | 2.917 | 0.004 | Supported |
| H9 | Perceived Usefulness → Satisfaction | 0.338 | 0.066 | 5.160 | *** | Supported |
| H10 | Perceived Usefulness → Continuance Intention | 0.554 | 0.075 | 7.387 | *** | Supported |
| H11 | Satisfaction → Continuance Intention | 0.226 | 0.083 | 2.728 | 0.006 | Supported |
Disclaimer/Publisher’s Note: The statements, opinions and data contained in all publications are solely those of the individual author(s) and contributor(s) and not of MDPI and/or the editor(s). MDPI and/or the editor(s) disclaim responsibility for any injury to people or property resulting from any ideas, methods, instructions or products referred to in the content. |
© 2025 by the author. Licensee MDPI, Basel, Switzerland. This article is an open access article distributed under the terms and conditions of the Creative Commons Attribution (CC BY) license (https://creativecommons.org/licenses/by/4.0/).
Share and Cite
Alkhuwaylidee, A.R. Exploring Factors Influencing Students’ Continuance Intention to Use E-Learning System for Iraqi University Students. Computers 2025, 14, 176. https://doi.org/10.3390/computers14050176
Alkhuwaylidee AR. Exploring Factors Influencing Students’ Continuance Intention to Use E-Learning System for Iraqi University Students. Computers. 2025; 14(5):176. https://doi.org/10.3390/computers14050176
Chicago/Turabian StyleAlkhuwaylidee, Ahmed Rashid. 2025. "Exploring Factors Influencing Students’ Continuance Intention to Use E-Learning System for Iraqi University Students" Computers 14, no. 5: 176. https://doi.org/10.3390/computers14050176
APA StyleAlkhuwaylidee, A. R. (2025). Exploring Factors Influencing Students’ Continuance Intention to Use E-Learning System for Iraqi University Students. Computers, 14(5), 176. https://doi.org/10.3390/computers14050176

