Abstract
The years 2021 and 2022 showed that maritime logistics are prone to interruptions. Ports especially turned out to be bottlenecks with long queues of waiting vessels. This leads to the question of whether this can be (at least partly) mitigated by means of better and more flexible terminal operations. Digital Twins have been in use in production and logistics to increase flexibility in operations and to support operational decision-making based on real-time information. However, the true potential of Digital Twins to enhance terminal operations still needs to be further investigated. A Delphi study is conducted to explore the operational pain points, the best practices to counter them, and how these best practices can be supported by Digital Twins. A questionnaire with 16 propositions is developed, and a panel of 17 experts is asked for their degrees of confirmation for each. The results indicate that today’s terminal operations are far from ideal, and leave space for optimisation. The experts see great potential in analysing the past working shift data to identify the reasons for poor terminal performance. Moreover, they agree on the proposed best practices and support the use of emulation for detailed ad hoc simulation studies to improve operational decision-making.
1. Introduction
The years 2021 and 2022 showed that maritime logistics is prone to interruptions, such as COVID-19 or the war in Ukraine, throttling international supply chains and negatively affecting the world economy [1,2]. For a better understanding, it is worth looking at how the maritime supply chains are structured. A large number of supply chain partners are involved in door-to-door transport. They organise and execute transport, transship goods between vehicles, intermediately store goods, and fulfil the related contractual and legal obligations [3]. By definition, shipping companies and seaport terminals are part of the maritime supply chain. Typically, additional parties such as customs, freight forwarders, railway companies, intermodal terminals in the hinterland, and others are involved as well. At each of the partners, a huge volume of operational data are digested in day-to-day business. Among other things, the current states of involved assets are monitored (e.g., tracking the position of vehicles and cargoes), information is received from the supply chain partners (e.g., an updated estimated time of arrival for a vessel), and information is shared with supply chain partners (e.g., stating that a container is not accepted for further transportation because it is damaged). In other terms, the operations of several companies and other parties along the maritime supply chain are deeply integrated, both physically and information-wise.
A digitalised information exchange between the parties involved achieves short reaction times at low costs. The integration of IT systems between supply chain partners has steadily improved over recent years, but the degree of digitalisation still varies. This can be partly attributed to the size of the companies and the fields of activity [3,4]. Moreover, incorporating continuously updated information and the related uncertainty into operational planning still constitutes a remarkable challenge [5,6,7]. Extended data collection through Internet of Things (IoT) techniques bears the potential to improve operational efficiency in ports but, as of today, ports fall behind other industries, and further research is needed [8]. Enabling supply chain partners to act effectively and efficiently, both in terms of costs and time at short notice, is a key component in overcoming the above-stated challenges in maritime logistics today. This requires further support through technological innovation.
In 2021 and 2022, the maritime supply chain struggled because of irregular vessel schedules and a greater-than-usual variation in transported volumes. the Container Terminals (CTs) in seaports especially struggled to cope with that, leading to peaks in terminal operations and high yard utilisation [1,2]. While shipping companies could re-scale the deployed fleets and decide to adjust the vessel schedules, the CTs were restricted by the existing infra- and superstructure. Terminal infrastructure can only be extended at major cost in collaboration and coordination with its stakeholders [9]. Thus, in the short term, it is more promising to better utilise available assets in terminal operations.
2. State of the Art
One promising technological approach to improve terminal operations are Digital Twins (DTs). A DT can be considered as a virtual replica of a physical environment [10]. The bi-directional transfer of information between the virtual model and the physical world is crucial [11]. This can be realised by forwarding sensor data in real-time to the virtual twin that is implemented as a simulation model [12]. Thus, the virtual replica of a CT contains the latest information available. In the scope of this publication, the term DT covers those cases when the data exchange is automated; this includes cases when the decision-making process is only partially automated and a human decision maker is involved. The kind of information forwarded from the virtual twin to the physical world depends on the particular use case, of which some are subsequently presented.
Szpytko and Duarte [13,14] propose using DTs to choose the right time for a crane maintenance task, taking both the crane operations in the terminal environment as well as the crane maintenance scheduling into account. They assess the level of risk of inefficient crane operations with the help of a Monte Carlo Markov Chain model optimised by Particle Swarm Optimisation. Jakovlev et al. [15] claim that real-time sensor data will reduce uncertainty in daily operations in the future, e.g., by feeding large data streams into methods enriched by Artificial Intelligence and identify highly possible faults. Both Szpytko and Duarte [13,14] and Jakovlev et al. [15] focus on monitoring specific assets of the CT and their respective (structural) conditions supporting maintenance.
Another angle is to closely monitor the container handling processes and make operational decisions smarter. Li et al. [16] suggest that DTs are a suitable tool to optimise operations at an automated CT in real time. They couple a virtual twin with the physical space and account for uncertain time consumption in operations. They use Machine Learning to reduce uncertainty and, thus, improve how the physical and virtual systems are kept synchronized. In their case, the equipment is controlled by an Equipment Control System (ECS), which is part of the standard IT setup of a CT. It is sometimes also subsumed in the term Terminal Operating System (TOS) [17]. Yang et al. [18] describe a DT that monitors terminal operations enabling anomaly detection and operation analysis, all in real time. Lou et al. [19] develop an ECS for Automated Guided Vehicles (AGVs) and use a DT to closely monitor the physical system. Based on the more detailed and repeatedly updated picture, they predict and then pre-emptively resolve routing conflicts and, thus, improve time efficiency. Gao et al. [20] also work on improving the path-finding of AGVs. They develop alternative solution methods that draw the required real-time information from a DT. Reinforcement Learning methods especially need a simulation environment to learn the relationship between actions and rewards. Zhang et al. [21] use the simulation ability of a DT to train a scheduling heuristic with Reinforcement Learning. First, the quay cranes are scheduled, then the AGVs, and lastly the yard cranes.
Wang et al. [22] look at DTs of terminals from a port perspective and—among other things—create a list of existing DT-driven applications of smart ports worldwide. They present a five-step process to implement a DT: (a) data acquisition covering historical and real-time data on the entity (such as a CT); (b) a geo-referenced model of the entities of interest; (c) the integration of real-time information into that model, enabling it to reflect the current situation of the physical system; (d) a platform for simulation, analysis, and optimisation, enabling the staff to explore potential future scenarios in detail; and (e) suitable dashboards and maps, which depict the insights created in the previous steps. Ding et al. [23] integrate their DT into existing IT systems of a CT. The information gathered at the physical layer passes through the data layer. There, information is stored in the TOS, ECS, and additional log files. The developed components of the DT import this information and focus on how to further support and potentially automate the operational decision-making. Early warnings are issued when the vessel operations seem to lead to a delayed vessel departure. This is coupled with a feedback mechanism that triggers the re-scheduling of terminal resources. Potential delays are identified by starting a detailed simulation model that represents the current state of the terminal based on the data imported from the TOS, ECS, and log files. An additional drill-down analysis allows the terminal staff to identify the cause of bottlenecks in terminal operations.
The aforementioned research aims to obtain a more detailed picture on the terminal assets and their use in operations. The second key element of a DT is its feedback loop to the physical system, which allows the DT to create a positive impact on terminal operations. The idea of gathering sensor data, interpreting them, and updating the information in the TOS has been around for much longer than the concept of DTs in logistics, cf. [24]. Ding et al. [23] mention two more functions of a DT: (a) running ad hoc simulation studies based on the current state of the CT and available planning information, and (b) executing drill-down analyses for bottleneck detection. While the ad hoc simulation study explores the impact of decisions within the upcoming hours of operations for what-if analyses and is rather a forecasting tool, in a bottleneck analysis, the recent past is explored to find the root cause of low productivity. Then, the interpretation of the analysis and appropriate countermeasures are developed by the terminal staff. Both functions of the DT enable the terminal staff in the operation control room to make smarter operational decisions.
When the virtual model of the DT is decoupled from the physical environment to run ad hoc simulation studies, the concept of a DT shows strong parallels with emulation, cf. [25]. In emulation, the actual TOS (and the related IT systems, such as the ECS) forward their commands to a simulation model instead of the real terminal, which allows for what-if analyses to be executed without impacting the actual operations [25]. The simulation model shows a realistic behaviour, and allows the terminal performance and other relevant indicators to be measured. Emulation is, thus, a broader term, because it also covers simulation studies during the terminal design phase (i.e., before its construction) to make informed investment decisions, or during the go-live phase when the IT systems are set up and the terminal staff is trained on close-to-real examples before terminal operations commence. Under these circumstances, the virtual system is a test environment for the expected future scenarios, and is no replica of any existing physical system. As long as the virtual and physical system are not coupled, this is not a DT as previously defined.
When there is no actual operational data available yet, scenarios need to be synthetically generated on a large scale [26]. During the operational phase of a CT, however, operational data are used for the ad hoc simulation studies, and the virtual system starts as a replication of the physical one. At this stage, the DT can be used to improve the container handling processes by tuning the TOS parameters, or to prepare the shift plans that fulfil the contractual berthing windows while the planned workforce for that shift is minimised. This reduces the labour costs when temporary contract workers are billed per shift, e.g., when workforce pooling among several terminals is in place. Moreover, proper planning reduces the risk of overtime for the regular terminal staff. Specific care must be shown in the cases of dangerous goods and reefer containers [27]. Dangerous goods can pose a threat to occupational safety, and it is crucial for the personnel to be informed and well-prepared when handling containers containing dangerous goods [28]. When dealing with reefer containers, the personnel of the CT must frequently check that the cold chain is not broken [27]. Thus, when dangerous goods and reefer containers are handled and stored at a terminal, this affects the expected workload and task composition for shift planning. In addition, the terminal operators must increasingly comply with high sustainability requirements and targets. This can be achieved by using Artificial Intelligence methods in particular which, in turn, require extensive data from stakeholders [29].
In conclusion, there are several approaches as to how DTs can improve CT operations in seaports (a more extensive literature review can be found at Neugebauer et al. [30]). These publications show that in CTs, there is already a rich ecosystem of IT tools, typically integrated in the TOS, that supports terminal operations by, e.g., tracking the containers and equipment, gathering information on them, and distributing tasks among the shift team. In previous publications, DTs were used to fulfil quite different functions, making the reader wonder which solution creates the most benefit for the terminal operator, and in which circumstances. This served as an inspiration to the authors of this study to reach out and connect to people who work in the sector and ask for their assessment. The present study strives to capture the status quo in terminal operations and to gather features of DT use cases that could improve terminal operations in the future. On a more conceptual level, the underlying question is: how can DTs help people working in CT operations master today’s supply chain disturbances better?
3. Materials and Methods
This study’s focus is on a novel and complex IT solution that supports CT operations in new ways. A Delphi study was used, as it is ideal for developing an exploratory theory on poorly investigated issues where expert opinions are the sole informational resource for developing common knowledge and agreement [31,32]. This technique differs from other group decision-making methods, such as meetings or focus groups, as it guarantees the anonymity of experts, iterates questions to allow for responses, and prevents opinion leadership, resulting in individual replies and real expert opinions [33]. As a consequence, it is regarded as an excellent forecasting tool for generating causal linkages of intricate social or economic occurrences, and it includes a model structure while maintaining participant heterogeneity to assure the validity of the results [34]. The Delphi method is a systematic iterative process for obtaining a consensus (i.e., agreement on a certain issue) from a heterogeneous panel of experts with different backgrounds by collecting opinions via questionnaires, combining and statistically condensing these viewpoints, and delivering regulated feedback on the opinions [35]. The methodological approaches taken to produce the results of this research are detailed in depth in the following sections, to guarantee transparency and replicability.
3.1. Panel Identification
The first stage in the Delphi study is to determine the panel of experts who will take part in the study. Experts must have at least five years of knowledge on the area of inquiry, as well as the availability and desire to take part in the research [36], while academics must be well-recognised and referenced, with numerous papers related to the relevant research field [37]. A heterogeneous panel of experts needs to be assured, so as to nurture varied perspectives and, thus, avoid biased conclusions that a homogeneous panel might yield yield [38,39,40]. As a result, specialists from diverse domains, both academics and practitioners, should be chosen to increase variety and reflect multiple views.
Another important factor in the Delphi study is the number of experts. Diamond et al. [41] examined 100 studies and discovered that 40% of them had 11 to 25 participants (which, consequently, turns out to be the normal number of experts chosen in a Delphi study), and 78% had less than 50 participants. According to Kembro et al. [37], the panel should not include more than 30 experts, as big groups tend to provide limited fresh insights and limit the study’s examination of the insights.
3.2. Panel Selection
Following all these principles, 17 experts in CT-related domains were chosen for this study: 15 practitioners and 2 academics. To provide diversity to the panel of experts, experts who work in CT operations, plan new CTs, or develop software and new methods to support and improve CT operations were selected. The academic panel was chosen using bibliometric criteria. Well-known and well-cited authors were selected based on the number of publications and citations in the CT planning and operations literature. Scopus was the primary database evaluated for this reason. Manager-level people working in CT operations and related service and software providers were selected to form the panel of practitioners. The practitioners were found mostly through LinkedIn and personal networking. The panel is presented in Table 1.
Table 1.
List of experts.
3.3. Study Design
First, a pilot Delphi study was performed in combination with expert interviews to create the questionnaire. Thus, it could be cross-checked by experienced academics and practitioners to confirm the clarity and relevance of the questions [42]. The final version of the questionnaire consisted of the 16 propositions listed in Table 2. A category and a focus are assigned to each of the propositions. The following categories are used:
- Status quo:How well are operations at terminals supported by modern TOS solutions? What does the current situation look like?
- Best practices: What are common opinions of what operations should look like? In the case of challenges during operations, what are the appropriate countermeasures?
- IT-supported processes: how can modern IT solutions improve terminal operations in general and operational best practices specifically?
Table 2.
List of propositions.
Table 2.
List of propositions.
| No. | Category | Focus | Proposition |
|---|---|---|---|
| P1 | Status quo | General | Today’s TOS solutions consider the entire picture of terminal operations.
This includes the terminal equipment, as well as the ships, trains, and external trucks that visit the terminal. |
| P2 | Status quo | Current shift | Today’s TOS solutions are excellent in workload balancing—they take both internal and external vehicles into account. This successfully prevents waiting queues in front of cranes inside the terminal. |
| P3 | Status quo | Current shift | A modern TOS solution requires little to no manual intervention from the equipment operators or from the operations control room. Nearly all processes are automated. |
| P4 | Best practices | Current shift | Centralising the control of container handling processes in a TOS solution (and, thus, limiting the degrees of freedom for the equipment operators) is essential for higher efficiency. |
| P5 | IT-supported processes | Current shift | A configurable 3-D visualisation of terminal operations in the control room enables the office staff to make smarter decisions and, thus, adds value to terminal operations. |
| P6 | Best practices | Previous shifts | When terminal operations do not meet the required performance indicators, it is crucial to examine the root cause in retrospect and to discuss the insights with the whole team. |
| P7 | IT-supported processes | Previous shifts | To find the root cause of poor operations, it is crucial to have proper visualisation tools to display the operational data in retrospect. Modern TOS solutions need to have a visual playback mode. |
| P8 | IT-supported processes | General | It is crucial not to tamper with the productive system when trying out new TOS add-ons or checking the effect of changes in the TOS configuration on terminal operations. A terminal needs a realistic emulation environment to digitally test changes under various productive scenarios. |
| P9 | IT-supported processes | Next shifts | Terminal operations can be improved by developing automated what-if analyses in daily decision-making processes. These analyses could, e.g., take the shape of ad hoc simulation studies with short execution times. |
| P10 | Status quo | Current shift | Today’s TOS solutions lack the ability to properly account for the expected developments in the next hours, such as vessel schedules, planned maintenance tasks, shift changes, and similar issues. |
| P11 | Status quo | Current shift | Today’s TOS solutions support IMO-container-specific handling processes and monitoring tasks well. The open tasks, such as applying dangerous goods labels to the containers as a service, are well communicated to the workforce. |
| P12 | Status quo | Current shift | Today’s TOS solutions support reefer-specific processes and monitoring tasks appropriately. The open tasks, such as plugging in and unplugging reefers, are well communicated to the workforce. |
| P13 | Best practices | Next shifts | To effectively plan the upcoming shifts, an Excel sheet with information on vessel arrivals and their call sizes is sufficient. |
| P14 | IT-supported processes | Next shifts | When planning upcoming shifts, the planners need to consider many aspects. Only ad hoc simulation studies that use terminal emulation can sufficiently account for the complexity of this task. |
| P15 | Best practices | Previous shifts | It is necessary to frequently check the adequacy of shift plans in retrospect. Especially when terminal performance indicators are missed within a shift, it is crucial to discuss this with the shift planning team. |
| P16 | IT-supported processes | Previous shifts | To find the root cause of poor shift plans, it is crucial to have proper visualisation tools to display the operational data in retrospect. Modern TOS solutions need to have a visual playback mode. |
At the same time, each proposition is associated with a temporal focus:
- Previous shifts: the proposition addresses the analysis of terminal operations during previous shifts, based on recorded information.
- Current shift: the proposition focuses on terminal operations in real-time.
- Next shifts: the proposition describes shift planning, including workload forecasting for the next few days.
- General: the proposition covers several of the aforementioned time ranges, or does not have a clear temporal focus.
In the questionnaire, all IT-related propositions were formulated in an implementation-agnostic manner. This study takes a user-centred perspective: The users at the terminals are assumed to judge best what kind of work processes they need to achieve better results, and what kind of IT functionality supports them best in their daily tasks. Whether the required IT functionality is implemented best by means of a DT or alternative approaches is a separate discussion. However, the ongoing academic discussion indicates that DTs are a promising solution (see Section 2).
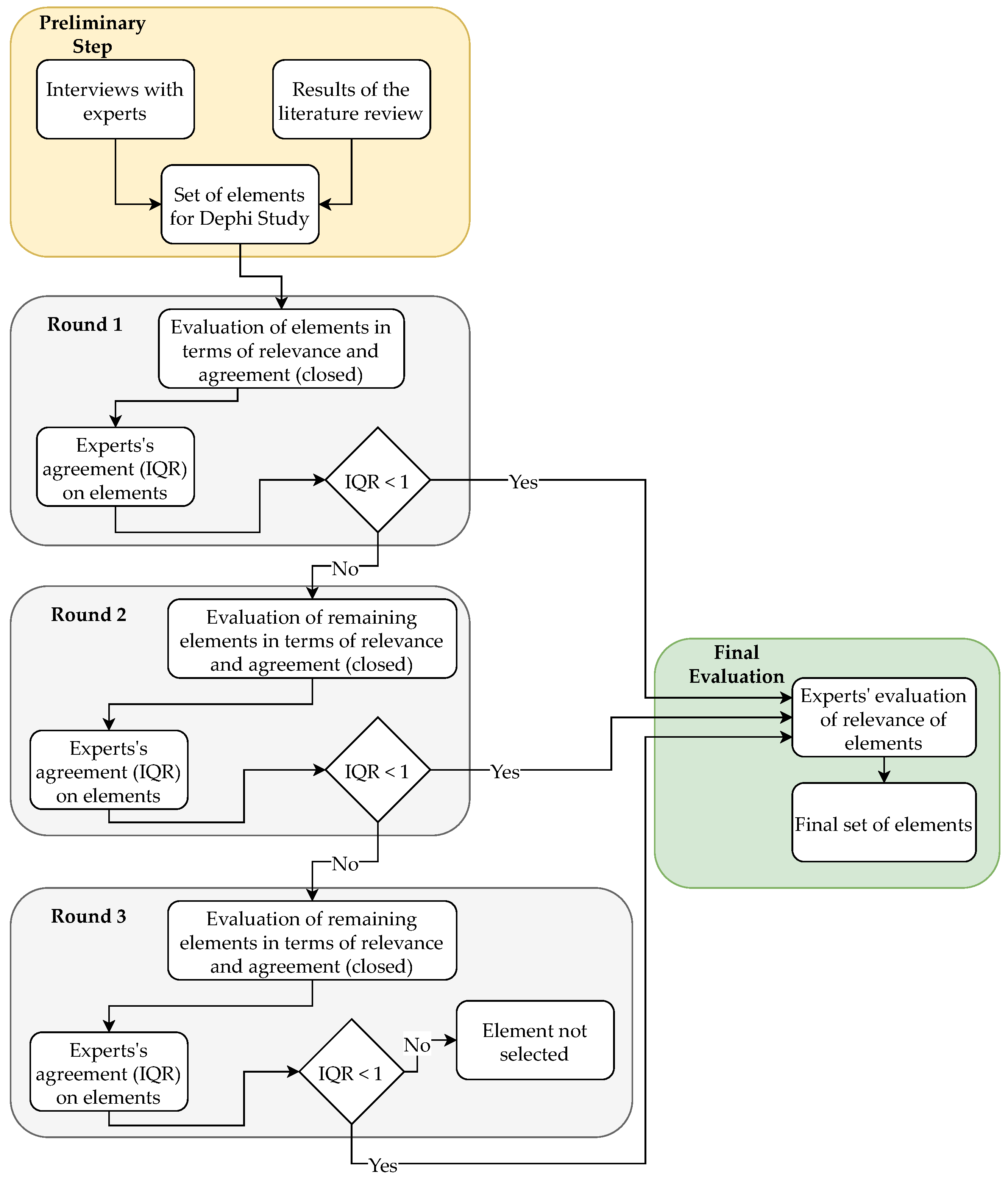
The questionnaire was distributed to the participants via an Internet-based survey platform. Limesurvey was determined to meet the study’s goals and objectives. The inter-quartile range (IQR) approach was used based on a five-point Likert scale to ascertain consensus among the panel of experts [43]. In general, consensus on a particular element is considered reached when the IQR of the replies is equal to or less than 1, given the number of experts included in the Delphi study [44,45,46]. However, in order to be more cautious, given the novelty of the topic, this study adopted a mixed methodology that slightly differs in the development of the consensus at the early stage of the study. In order to enhance strictness and to allow for the experts to provide more insights on a new and little-studied topic, in the first round of the Delphi study, a consensus was considered to have been reached only if the IQR of a proposition is strictly less than 1.
3.4. Rounds
The Delphi study was preceded by a preliminary step that consisted of a set of interviews with experts (Figure 1). These were used to obtain deeper insights into the benefits of DT adoption at CTs, as well as to collect reasonable propositions in combination with the results of the literature review. To reach unanimity, this Delphi research used three iterations. This falls in the range of number of rounds to expect [41,47].
Figure 1.
Delphi study methodology diagram.
The experts were asked to respond to the 16 propositions in Table 2 using a five-point Likert scale ranging from strongly disagree (noted as 1 point) to strongly agree (noted as 5 points) to convey their opinion on the importance of the benefits. The process involved assessing the consensus based on the expert opinions. In the second and third round, the items that had not yet reached consensus were presented. The third round produced the final results.
4. Results
The results of each round in terms of IQR, mean, and standard deviation are reported in Table 3. At the end of each round, a check mark (✔) in the column IQR Pass marks that a conclusion has been reached, and a cross mark (✘) indicates the opposite. All 16 propositions were agreed upon after the three rounds of this Delphi study. In the first round, four propositions reached consensus, i.e., P1, P7, P13, and P15. In the second round, ten more propositions were agreed upon. These are P2, P3, P4, P5, P6, P9, P10, P11, P12, and P14. Finally, only two propositions were passed on to experts in the third round, and both achieved consensus: P8 and P16.
Table 3.
Results.
The two propositions which received the highest approval are P8, with an approval score of 4.42, and P6, with an approval score of 4.22. There are two more relevant propositions that follow in an equal third place: P15 and P16, both receiving an approval score of 4.17.
The results from Table 3 are further visualised in Figure 2 for easier interpretation. Both the category and the focus, as indicated in Table 2, are used as categorical dimensions. They are described in the legend, while the approval score is plotted on the x-axis and the dispersion measured by the standard deviation is plotted on the y-axis. The blue dotted lines indicate the average dispersion and average approval, respectively.
Figure 2.
Approval-dispersion matrix.
5. Discussion
The results as depicted in Figure 2 show very interesting patterns. The propositions related to the status quo achieve the lowest approval and highest dispersion compared to the other two categories. This indicates that people perceive and judge the current situation of terminal operation in seaports very differently. As the participants work in different companies and roles around the world (see Table 1), this might explain some variation. A follow-up analysis of the responses to test this hypothesis based on the available data on 17 participants is not viable due to the low number of people in each region for each type of employer. Consensus was reached on all six propositions in the first or second round. Most responses regarding the status quo form one cluster and P3 is a visual outlier with a low approval rate and a slightly lower dispersion. That proposition is: ‘A modern TOS solution requires little to no manual intervention from the equipment operators or from the operation control room. Most to all processes are automated’. In other words, the panel does not uniformly agree that process automation has been implemented in modern terminals. This certainly depends on the handling volume, the desired handling speed, and the capital available to the CT. The question arises as to whether smaller CTs have a lower degree of automation due to the frequently lower investment volume and, accordingly, the representatives of such CTs responded rather cautiously to the questions on the status quo. It should also be noted here that P10 is stated negatively, while the remaining propositions on the status quo are stated positively. That proposition is: ‘Today’s TOS solutions lack the ability to properly account for the expected developments in the next hours, such as vessel schedules, planned maintenance tasks, shift changes, and similar’. At the same time, P10 achieves the second-highest value for approval in status quo. This suggests that there is a certain dissatisfaction with the current situation, which needs to be eliminated by future improvements in terminal IT.
The average dispersion is lower for both the categories best practices and IT-supported processes. This implies a higher level of agreement among the panel on what needs to be done and which future developments are expected. However, the spread of the results in terms of dispersion is significantly greater for IT-supported processes. This might also be explained by the very different levels of technology in CTs. This raises the related question of whether the IT solutions available are not flexible enough to be applied to different terminal sizes and specific requirements, causing a certain dissatisfaction with the current situation. Most propositions related to the best practices cluster at an approval rate of around 4, with P13 as a visual outlier. The corresponding question P13 is ‘To effectively plan the upcoming shifts, an Excel sheet with information on vessel arrivals and their call sizes is sufficient’. It was included with the intention of identifying the perceived complexity of this task, especially in relation to the subsequent proposition: ‘When planning upcoming shifts, the planners need to consider many aspects. Only ad hoc simulation studies that use terminal emulation can sufficiently account for the complexity of this task’ (P14). P14 in fact received a higher approval than P13, indicating that simulation is considered a promising feature. In the last category, IT-supported processes, P7, P8, and P16, three of the five highest-ranked propositions appear (see last paragraph of Section 4), while the remaining propositions rank close to the average approval rate and average dispersion. These points refer to the past shifts or the general necessity of simulation. Questions related to current or future shifts achieve a significantly lower level of approval in this context. It requires further research to determine whether the variety of possible future scenarios still exceeds available computing power to simulate them.
When looking at the propositions in terms of their focus, interpretable visual clusters appear. Again, the proposition P3 is ranked lowest for the aforementioned reasons. The propositions related to the current shift tend to receive a less-than-average approval and a medium-to-high dispersion. This shows that there is currently no uniform standard for software support at CTs. The propositions discussing the coming shifts are mostly scored close to the average approval, and have a slightly lower dispersion compared to the current shifts. The dispersion with P13 received the lowest value for the aforementioned reasons. The panel expressed their highest approval for the propositions regarding previous shifts, agreeing nearly uniformly that recording terminal operations to deduce insights and learn from the past is crucial.
The key insights are further summarized in Figure 3. As a precondition of the DT, all processes at the terminal need to be properly monitored by the TOS (Step 1). In Step 2, the terminal operator ensures accountability by recording the monitored activities and store all process-related data, which is typically a functionality of the TOS as well. Once terminal performance is below an acceptable level, the records enable the people to investigate the issue by analysing past data in retrospect (Step 3). The required functionality might only partially covered by the TOS itself, and might require additional technical skills or software solutions. The issues which resulted in poor terminal performance need to be properly understood to avoid them in the future if somehow feasible. The DT bears most additional value when the simulation model of the DT properly represents the processes and is capable of predicting a poor terminal performance in such critical situations (Step 4). In addition, the DT needs to re-use the equipment control logic and available planning data (e.g., vessel arrival/departure information, stowage plans, etc.) of the TOS. Only when the simulated behaviour is well-aligned with the actual behaviour of the TOS, the ad hoc simulation studies provide insightful results. To avoid a complete re-implementation of the behaviour, using the TOS inside an emulation environment is preferred. One of the challenges in operational decision-making is, as identified by this Delphi study, proper shift planning, which is typically not yet covered to the full satisfaction of users by existing TOS implementations (Step 5). Generally speaking, other operational decisions can also be evaluated in the same way, such as new TOS configurations that re-balance terminal objectives or changes in terminal processes.
Figure 3.
The DT is intertwined into the TOS and requires additional skills.
5.1. Outlook
Even at so-called automated CTs, human intervention in the operation control room is common to ensure high productivity—visible by the rather low scores of P2 and P3 in Table 3, as well as the importance of centralised control as expressed in P4. Interventions are necessary when sensor faults occur, software products contain bugs, products lack features to properly reflect actual operations, or when products are plainly misconfigured. Sometimes, operators also identify solutions they consider superior to the suggestion of the system and, thus, overwrite these plans. Moreover, external blue-collar workers, such as freight train personnel, truck drivers, and seamen on container vessels, are involved in the container handling processes. Their behaviour remains a potential source for unpredictable disturbances and interruptions when their actions are not in accordance with local terminal procedures. This is less common for the blue-collar workers hired by the terminal who are usually better accustomed to local procedures. Nevertheless, they may still deviate from ideal processes due to factors like fatigue. Mechanical defects of the equipment or the containers are another source for short-term adaptions in operations. All in all, there are many reasons (e.g., software-related issues, human factors, and mechanical defects) for why the executed processes differ from the ideal processes. When designing a DT, implementing realistic instead of idealised processes results in more reliable forecasts. This requires a close monitoring of all relevant processes on a terminal, and data analyses to deepen the understanding of common interruptions and disturbances in terminal operations, as well as their causes. Here, openly available operational data (both actual and ideal processes) would be very fruitful to create a more detailed picture of CT operations in the future.
Workload balancing within the yard remains an issue, both for ad hoc workload balancing and forecasting operational developments for the next hours. This is reflected in the rather low scores of P1 and P2 in Table 3, as well as the approval of the negatively framed P10. Most likely, this is most prevalent in CTs with mixed traffic, where road trucks enter the terminal area and share the road infrastructure with other terminal equipment, such as terminal trucks or multi-trailer systems. In such a case, the length of waiting queues in front of yard cranes is difficult to assess, because road trucks are owned and operated by freight forwarders and not by the terminal operator. Thus, they are not integrated into the IT systems of the terminal, which makes it difficult to track their position in the yard, leading to a potential blind spot in operations. This might be alleviated by the integration of the Gate Operating System, which controls the inflow of trucks with IoT-based surveillance of the road trucks during their stay at the terminal.
A DT being used in daily operations requires upskilling of the terminal staff, as they will be the direct users. The DT needs to be continuously updated to reflect the latest developments at the terminal, such as new laws and regulations (e.g., related to customs, fire prevention, or dangerous goods), adaption of the terminal infrastructure (e.g., expanding the stacking area or adding a berth), retrofitting the terminal equipment (e.g., electrifying the yard trucks), etc. The terminal staff needs to ensure that the DT is well-aligned with the actual terminal and its actual processes to be a good predictor for the terminal performance indicators while in the simulation mode. Additionally, realistic what-if scenarios need to be created in a time-efficient manner so that the additional insights outweigh the invested effort. Here, one of the key challenges is the lack of reliable information in operational planning: often, vessels, trains, and trucks do not show up on time, or containers are discharged without a known destination, waiting for further information from carriers or railway transport companies. Therefore, many assumptions are required before the DT can be used in simulation mode: early and late arrivals need to be artificially created, unexpected changes in the lists of the containers to unload and load need to be accounted for, etc. This creates a plethora of future scenarios to choose from. In the operation control room, the operational planners remain in charge of identifying the most likely course of actions—they need to choose which scenarios to test with the DT. It remains an open challenge as to how to create a set of scenarios that are most likely to become reality. Moreover, this should happen in a semi-automated manner to reduce the effort of the terminal staff.
In summary, simulating terminal operations within a DT will require more research in the upcoming years before being rolled out in a systematic manner. As long as (unpredictable) human intervention is common practice, crucial terminal-internal information is missing, and the quality of information provided by supply chain partners is sub-optimal, the forecast ability of a DT remains limited. Accounting for these unknown factors by introducing a reasonable degree of randomness to the simulation mitigates this issue at the cost of thoroughly assessing which realistic and relevant variations need to be covered in the ad hoc simulation study.
5.2. Limitations
This Delphi study comes with some limitations. Firstly, this study takes a user-centred approach, which limited the exchange of thoughts with IT developers working for TOS providers. This perspective has been taken partly because TOS providers were rather hesitant to share implementation details of their IT solutions during the preliminary expert interviews. This made it challenging to assess how existing TOS solutions can be further improved by DTs. Another limitation is that the panel consists of 17 professionals. For the objective of this study, the panel size was sufficient, but a larger pool of participants would help explore the differences in terms of the region or employer in a statistically significant manner, allowing for additional insights. In the preliminary interviews, some experts also hinted at another fact: today, there is still a difference between the digitally exchanged information and reality. For example, when a vessel berths, the actual container arrangement on the vessel might differ from the previously digitally shared stowage plan. These and similar deviations lead to frequent re-planning of terminal operations with the adjusted information. The extent and severity of this have not been addressed in the latest literature (see Section 2), and might be fruitful for future evaluation.
5.3. Conclusions
In conclusion, the study panel expressed their greatest approval when it came to best practices and the related IT support covering the analysis of past shifts. When turning back to the guiding question, ‘How can DTs help people working in CT operations master today’s supply chain disturbances better?’, the participants stated that operational decisions sometimes lead to poor operational performance. In retrospective meetings, the team needs to identify the root cause of possibly reoccurring operational issues. Once these are identified, appropriate measures need to be taken to either prevent certain events from occurring at all, or to find suitable reactions to mitigate a given situation. On this journey, proper IT support is crucial to draw sound conclusions from the past records and share the insights with the team. DTs can be part of such an IT system that enables the team to better understand the course of actions in past shifts. In a first step, all relevant terminal activities need to be recorded and stored, creating a digital shadow of terminal operations. This allows the team to take a bird’s eye view while replaying terminal operations as a three-dimensional visualisation in team discussions. Once problematic operational decisions are identified, potential solutions need to be evaluated for the given setting. This requires a decoupling of the DT from the recorded shift and switching into simulation mode. The team can then test various operational decisions and their estimated impact on terminal performance, exploring alternative courses of the past. In this way, past operational decisions can be examined and re-evaluated in retrospect. An improved understanding of the causal links in the terminal operations will eventually also lead to a more sophisticated operational decision-making process both for current and upcoming shifts and, thus, better overall terminal operations.
When turning back to the question of ‘How can DTs help people working in CT operations master today’s supply chain disturbances better?’, today the answer appears to be ‘by analysing process data in retrospect and, thus, better understanding cause-effect relationships in terminal operations’. In the coming years, ’by evaluating several options in terms of terminal performance before making critical operational decisions’ will hopefully be added. This will enable the CT staff to be prepared for the next time when the maritime supply chains are disrupted and the consequences need to be mitigated.
Author Contributions
Conceptualization, A.-K.L., M.K. and N.S.; methodology, N.S. and T.R.; formal analysis, N.S.; investigation, M.K.; resources, A.-K.L.; data curation, M.K. and N.S.; writing—original draft preparation, M.K. and N.S.; writing—review and editing, A.-K.L. and T.R.; visualization, N.S.; supervision, T.R.; project administration, A.-K.L. and M.K. All authors have read and agreed to the published version of the manuscript.
Funding
This research received no external funding.
Data Availability Statement
The participants of this study did not give written consent for their data to be shared publicly; so, due to the sensitive nature of the research, supporting data are not available.
Acknowledgments
The Delphi study was conducted online with the great help of experts in the domain of container terminal operations. The authors gratefully acknowledge the input of the members of the expert panel who freely gave their time and expertise for this study. Further thanks to all colleagues who provided us with their helpful feedback when compiling the questions, contacting experts, and drafting this paper, as well as the anonymous peer reviewers for their valuable comments and suggestions.
Conflicts of Interest
The authors declare no conflict of interest.
Abbreviations
The following abbreviations are used in this manuscript:
| AGV | Automated Guided Vehicle |
| CT | Container Terminal |
| DT | Digital Twin |
| ECS | Equipment Control System |
| IoT | Internet of Things |
| IT | Information Technology |
| TOS | Terminal Operating System |
References
- UNCTAD. Review of Maritime Transport 2021: Challenges Faced by Seafarers in View of the COVID-19 Crisis; United Nations Publications: New York, NY, USA, 2021. [Google Scholar]
- UNCTAD. Review of Maritime Transport 2022: Navigating Stormy Waters; United Nations: Geneva, Switzerland, 2022; Volume 200. [Google Scholar]
- UNCTAD. Digitalizing the Port Call Process. In Transport and Trade Facilitation; United Nations: New York, NY, USA, 2020; Volume 13. [Google Scholar] [CrossRef]
- Lange, A.K.; Grafelmann, M. Digitalization of maritime logistics systems. In Arctic Maritime Logistics: The Potentials and Challenges of the Northern Sea Route; Ilin, I., Devezas, T., Jahn, C., Eds.; Springer International Publishing: Cham, Switzerland, 2022; pp. 95–116. [Google Scholar] [CrossRef]
- Kim, A.; Park, H.J.; Park, J.H.; Cho, S.W. Rescheduling strategy for berth planning in container terminals: An empirical study from Korea. J. Mar. Sci. Eng. 2021, 9, 527. [Google Scholar] [CrossRef]
- Voss, A.; Guckenbiehl, G.; Schütt, H.; Buer, T. An online storage strategy with dynamic bay reservations for container terminals. In Proceedings of the 2016 IEEE Symposium Series on Computational Intelligence, Athens, Greece, 6–9 December 2016; IEEE: Piscataway, NJ, USA, 2016; pp. 1–8. [Google Scholar] [CrossRef]
- Raeesi, R.; Sahebjamnia, N.; Mansouri, S.A. The synergistic effect of operational research and big data analytics in greening container terminal operations: A review and future directions. Eur. J. Oper. Res. 2023, 310, 943–973. [Google Scholar] [CrossRef]
- Gao, J.; Sun, Y.; Rameezdeen, R.; Chow, C. Understanding data governance requirements in IoT adoption for smart ports—A gap analysis. Marit. Policy Manag. 2022, 49, 1–14. [Google Scholar] [CrossRef]
- PIANC. Masterplans for the Development of Existing Ports: MarCom Working Group Report N° 158; PIANC: Brussels, Belgium, 2014. [Google Scholar]
- He, B.; Bai, K.J. Digital twin-based sustainable intelligent manufacturing: A review. Adv. Manuf. 2021, 9, 1–21. [Google Scholar] [CrossRef]
- Grieves, M.; Vickers, J. Digital Twin: Mitigating unpredictable, undesirable emergent behavior in complex systems. In Transdisciplinary Perspectives on Complex Systems; Springer: Cham, Switzerland, 2016; pp. 85–113. [Google Scholar]
- Negri, E.; Fumagalli, L.; Macchi, M. A review of the roles of Digital Twin in CPS-based production systems. Procedia Manuf. 2017, 11, 939–948. [Google Scholar] [CrossRef]
- Szpytko, J.; Duarte, Y.S. Digital Twins model for cranes operating in container terminal. IFAC-PapersOnLine 2019, 52, 25–30. [Google Scholar] [CrossRef]
- Szpytko, J.; Salgado Duarte, Y. A Digital Twins concept model for integrated maintenance: A case study for crane operation. J. Intell. Manuf. 2021, 32, 1863–1881. [Google Scholar] [CrossRef]
- Jakovlev, S.; Eglynas, T.; Voznak, M.; Partila, P.; Tovarek, J.; Jusis, M.; Pocevicius, E.; Purlaura, Z. Development of an intelligent Digital Twins framework for secure container terminal operations. In Proceedings of the ITMS 2021—2021 62nd International Scientific Conference on Information Technology and Management Science of Riga Technical University, Riga, Latvia, 14–15 October 2021. [Google Scholar] [CrossRef]
- Li, Y.; Chang, D.; Gao, Y.; Zou, Y.; Bao, C. Automated container terminal production operation and optimization via an AdaBoost-based Digital Twin framework. J. Adv. Transp. 2021, 1936764. [Google Scholar] [CrossRef]
- Saanen, Y.A. Modeling techniques in planning of terminals: The quantitative approach. In Handbook of Terminal Planning; Böse, J.W., Ed.; Springer International Publishing: Cham, Switzerland, 2020; pp. 49–71. [Google Scholar] [CrossRef]
- Yang, A.; Liu, Y.; Xin, C.; Chen, Q.; Wang, L. Towards intuitive visualisation goals for the operation optimisation of automated container terminal based on Digital Twin technology. Marit. Policy Manag. 2023, 51, 1–22. [Google Scholar] [CrossRef]
- Lou, P.; Zhong, Y.; Hu, J.; Fan, C.; Chen, X. Digital-Twin-driven AGV scheduling and routing in automated container terminals. Mathematics 2023, 11, 2678. [Google Scholar] [CrossRef]
- Gao, Y.; Chen, C.H.; Chang, D.; Chen, S.; Song, X.T. Machine learning and Digital Twin-based path planning for AGVs at automated container terminals. In Advances in Transdisciplinary Engineering; IOS Press: Amsterdam, The Netherlands, 2022; Volume 28, pp. 423–432. [Google Scholar] [CrossRef]
- Zhang, Y.; Bao, X.; Zhang, L.; Chen, L.; Tang, X.; Zhang, Z.; Zheng, Y. Digital Twin enhanced reinforcement learning for integrated scheduling in automated container terminals. In Proceedings of the 2023 IEEE 19th International Conference on Automation Science and Engineering (CASE), Auckland, New Zealand, 26–30 August 2023; IEEE: Piscataway, NJ, USA, 2023; pp. 1–6. [Google Scholar] [CrossRef]
- Wang, K.; Hu, Q.; Zhou, M.; Zun, Z.; Qian, X. Multi-aspect applications and development challenges of Digital Twin-driven management in global smart ports. Case Stud. Transp. Policy 2021, 9, 1298–1312. [Google Scholar] [CrossRef]
- Ding, Y.; Zhang, Z.; Chen, K.; Ding, H.; Voss, S.; Heilig, L.; Chen, Y.; Chen, X. Real-time monitoring and optimal resource allocation for automated container terminals: A Digital Twin application at the Yangshan port. J. Adv. Transp. 2023, 6909801. [Google Scholar] [CrossRef]
- Bozzo, R.; Derito, A.; Nurchi, R.; Ackroyd, N. MOCONT: A new system for container terminal monitoring and control. In Proceedings of the 2001 IEEE Intelligent Transportation Systems (ITSC 2001), Oakland, CA, USA, 25–29 August 2001; pp. 1090–1094. [Google Scholar] [CrossRef]
- Boer, C.A.; Saanen, Y.A. Using simulation and emulation throughout the life cycle of a container terminal. In Proceedings of the 2017 Winter Simulation Conference (WSC), Las Vegas, NV, USA, 3–6 December 2017; pp. 3126–3137. [Google Scholar] [CrossRef]
- Kastner, M.; Grasse, O.; Jahn, C. Container flow generation for maritime container terminals. In Dynamics in Logistics; Freitag, M., Kinra, A., Kotzab, H., Megow, N., Eds.; Springer International Publishing: Cham, Switzerland, 2022; pp. 133–143. [Google Scholar] [CrossRef]
- Schnabel, D. Pavements for container terminals. In Handbook of Terminal Planning; Böse, J.W., Ed.; Springer: Cham, Switzerland, 2020; pp. 155–172. [Google Scholar] [CrossRef]
- Huang, C.; Bai, Y.; Lu, L. Hazard analysis and quantitative risk assessment of port operation for dangerous goods container. IOP Conf. Ser. Mater. Sci. Eng. 2020, 780, 072027. [Google Scholar] [CrossRef]
- Tsolakis, N.; Zissis, D.; Papaefthimiou, S.; Korfiatis, N. Towards AI driven environmental sustainability: An application of automated logistics in container port terminals. Int. J. Prod. Res. 2022, 60, 4508–4528. [Google Scholar] [CrossRef]
- Neugebauer, J.; Heilig, L.; Voß, S. Digital twins in the context of seaports and terminal facilities. Flex. Serv. Manuf. J. 2024, 1–97. [Google Scholar] [CrossRef]
- Sauer, P.; Seuring, S. Extending the reach of multi-tier sustainable supply chain management—Insights from mineral supply chains. Int. J. Prod. Econ. 2019, 217, 31–43. [Google Scholar] [CrossRef]
- Ekström, T.; Hilletofth, P.; Skoglund, P. Towards a purchasing portfolio model for defence procurement—A Delphi study of Swedish defence authorities. Int. J. Prod. Econ. 2021, 233, 107996. [Google Scholar] [CrossRef]
- Goodman, C. The Delphi technique: A critique. J. Adv. Nurs. 1987, 12, 729–734. [Google Scholar] [CrossRef] [PubMed]
- Linstone, H.; Turoff, M. The Delphi Method: Techniques and Applications; Addison-Wesley: London, UK, 1975. [Google Scholar]
- Okoli, C.; Pawlowski, S. The Delphi method as a research tool: An example, design considerations and applications. Inf. Manag. 2004, 42, 15–29. [Google Scholar] [CrossRef]
- Dohale, V.; Gunasekaran, A.; Akarte, M.; Verma, P. An integrated Delphi-MCDM-nayesian network framework for production system selection. Int. J. Prod. Econ. 2021, 242, 108296. [Google Scholar] [CrossRef]
- Kembro, J.; Näslund, D.; Olhager, J. Information sharing across multiple supply chain tiers: A Delphi study on antecedents. Int. J. Prod. Econ. 2017, 193, 77–86. [Google Scholar] [CrossRef]
- Landeta, J. Current validity of the Delphi method in social sciences. Technol. Forecast. Soc. Change 2006, 75, 467–482. [Google Scholar] [CrossRef]
- Hasson, F.; Keeney, S. Enhancing rigour in the Delphi technique research. Technol. Forecast. Soc. Change 2011, 78, 1695–1704. [Google Scholar] [CrossRef]
- Culot, G.; Orzes, G.; Sartor, M.; Nassimbeni, G. The future of manufacturing: A Delphi-based scenario analysis on Industry 4.0. Technol. Forecast. Soc. Change 2020, 157, 120092. [Google Scholar] [CrossRef] [PubMed]
- Diamond, I.; Grant, R.; C, R.; Feldman, B.M.; Pencharz, P.B.; Ling, S.C.; Moore, A.M.; Wales, P.W. Defining consensus: A systematic review recommends methodologic criteria for reporting of Delphi studies. J. Clin. Epidemiol. 2014, 67, 401–409. [Google Scholar] [CrossRef] [PubMed]
- Blair, J.; Czaja, R.; Blair, E. Designing Surveys: A Guide to Decisions and Procedures; SAGE Publications, Inc.: Thousand Oaks, CA, USA, 2013. [Google Scholar]
- von der Gracht, H.A. Consensus measurement in Delphi studies. Review and implications for future quality assurance. Technol. Forecast. Soc. Change 2012, 79, 1525–1536. [Google Scholar] [CrossRef]
- Gbededo, M.; Liyanage, K. Descriptive framework for simulation-aided sustainability decision-making: A Delphi study. Sustain. Prod. Consum. 2020, 22, 45–57. [Google Scholar] [CrossRef]
- Moeuf, A.; Lamouri, S.; Pellerin, R.; Tamayo-Giraldo, S.; Tobon-Valencia, E.; Eburdy, R. Identification of critical success factors, risks and opportunities of Industry 4.0 in SMEs. Int. J. Prod. Res. 2020, 58, 1384–1400. [Google Scholar] [CrossRef]
- Saporiti, N.; Cannas, V.; Pozzi, R.; Rossi, T. Challenges and countermeasures for Digital Twin implementation in manufacturing plants: A Delphi study. Int. J. Prod. Econ. 2023, 261, 108888. [Google Scholar] [CrossRef]
- Chen, Z.; Pak, M. A Delphi analysis on green performance evaluation indices for ports in China. Marit. Policy Manag. 2017, 44, 537–550. [Google Scholar] [CrossRef]
Disclaimer/Publisher’s Note: The statements, opinions and data contained in all publications are solely those of the individual author(s) and contributor(s) and not of MDPI and/or the editor(s). MDPI and/or the editor(s) disclaim responsibility for any injury to people or property resulting from any ideas, methods, instructions or products referred to in the content. |
© 2024 by the authors. Licensee MDPI, Basel, Switzerland. This article is an open access article distributed under the terms and conditions of the Creative Commons Attribution (CC BY) license (https://creativecommons.org/licenses/by/4.0/).


