Next Article in Journal
Accurate Range-Free Localization Using Cuckoo Search Optimization in IoT and Wireless Sensor Networks
Next Article in Special Issue
Siamese Network-Based Lightweight Framework for Tomato Leaf Disease Recognition
Previous Article in Journal
Dynamic Cohort Formation with Hierarchical Blockchain Using GDP for Enhanced FL
Previous Article in Special Issue
On the Robustness of Compressed Models with Class Imbalance
 
 
Font Type:
Arial Georgia Verdana
Font Size:
Aa Aa Aa
Line Spacing:
Column Width:
Background:
Article

Unified Ecosystem for Data Sharing and AI-Driven Predictive Maintenance in Aviation

Engineering Faculty, Transport and Telecommunication Institute, Lauvas 2, LV-1019 Riga, Latvia
*
Author to whom correspondence should be addressed.
Computers 2024, 13(12), 318; https://doi.org/10.3390/computers13120318
Submission received: 8 November 2024 / Revised: 24 November 2024 / Accepted: 26 November 2024 / Published: 28 November 2024
(This article belongs to the Special Issue Emerging Trends in Machine Learning and Artificial Intelligence)

Abstract

The aviation industry faces considerable challenges in maintenance management due to the complexities of data standardization, data sharing, and predictive maintenance capabilities. This paper introduces a unified ecosystem for data sharing and AI-driven predictive maintenance designed to address these challenges by integrating real-time and historical data from diverse sources, including aircraft sensors, maintenance logs, and operational records. The proposed ecosystem enables predictive analytics and anomaly detection, enhancing decision-making processes for airlines, maintenance, repair, and overhaul providers, and regulatory bodies. Key elements of the ecosystem include a modular design with feedback loops, scalable AI models for predictive maintenance, and robust data-sharing frameworks. This paper outlines the architecture of a unified aviation maintenance ecosystem built around multiple data sources, including aircraft sensors, maintenance logs, flight data, weather data, and manufacturer specifications. By integrating various components and stakeholders, the system achieves its full potential through several key use cases: monitoring aircraft component health, predicting component failures, receiving maintenance alerts, performing preventive maintenance, and generating compliance reports. Each use case is described in detail and supported by illustrative dataflow diagrams. The findings underscore the transformative impact of such an ecosystem on aviation maintenance practices, marking a significant step toward safer, more efficient, and sustainable aviation operations.

1. Introduction

1.1. Background and Motivation

In the high-stakes world of aviation, where safety is paramount and operational efficiency can make or break an airline’s success, the role of maintenance cannot be overstated. Yet, despite its critical importance, the aviation industry faces a significant challenge: the effective sharing and utilization of maintenance data. This challenge stems from a complex interplay of technological, organizational, and regulatory factors that have long hindered the industry’s ability to fully use the wealth of data generated by modern aircraft and maintenance operations.
At the heart of this challenge lies a paradox. On the one hand, aircraft manufacturers are keen to access detailed maintenance data from airlines and maintenance, repair, and overhaul (MRO) providers. These data are invaluable for improving aircraft design, enhancing component reliability, and developing more effective maintenance protocols. On the other hand, airlines and MRO providers are often reluctant to share these data, viewing them as proprietary information that could potentially compromise their competitive advantage or expose them to liability issues.
This reluctance is compounded by several factors. First, there is a lack of standardization in how maintenance data are collected, stored, and formatted across different organizations. This lack of uniformity makes it difficult to aggregate and analyze data from multiple sources effectively. Second, there are legitimate concerns about data security and privacy, especially given the sensitive nature of some maintenance information and the strict regulatory environment in which aviation operates. Third, many maintenance organizations do not see an immediate benefit from sharing their data, perceiving it as a one-way transaction that primarily benefits manufacturers.
The consequences of this data-sharing impasse are significant. It hampers the industry’s ability to develop more accurate predictive maintenance models, which could dramatically reduce unscheduled maintenance events and improve aircraft availability. It slows down the pace of innovation in aircraft design and component improvement. Perhaps most critically, it limits the industry’s capacity to identify and address potential safety issues proactively.
This paper addresses these issues by proposing a unified ecosystem that enables secure data sharing and utilizes advanced artificial intelligence (AI) analytics for predictive maintenance. The purpose of this paper is to present a comprehensive model that integrates diverse data sources, facilitates collaboration among stakeholders, and empowers proactive decision-making through predictive analytics and anomaly detection. This ecosystem aims to bridge the existing gaps in data utilization, ultimately improving operational efficiency, safety, and compliance within the aviation industry.

1.2. Current Approaches to Data Exchange in Aviation Industry

Data exchange in the modern aviation industry operates within a framework defined by specific regulatory requirements and technical standards. The current approach to sharing operational and maintenance data between airlines, manufacturers, and maintenance organizations follows documented protocols and specifications that ensure consistency and reliability across the sector.
The foundational requirements for maintenance data management are established by the European Union Aviation Safety Agency (EASA) [1], which mandates specific protocols for maintenance organizations. These regulations require maintenance data to be kept current and readily available for use when needed, with formal procedures established for modifying maintenance instructions. Organizations must implement a work card or worksheet system that accurately transcribes maintenance data and maintain a system to monitor the amendment status of all maintenance data. The regulations specifically prohibit the use of damaged, altered, or inaccurate maintenance data, establishing a clear framework for data quality control.
Major aircraft manufacturers have developed sophisticated platforms for data management and analysis. The Airbus Skywise platform, as detailed in their technical documentation [2], implements structured data collection across four primary domains. Aircraft technical data encompasses post-flight reports, aircraft condition monitoring system reports, and built-in test equipment results. Maintenance information includes work orders, task cards, and component removal/installation records. Flight operations data covers flight data recorder parameters and quick access recorder data, while engineering documents include service bulletins, technical follow-up documents, and modification status records.
Boeing’s Airplane Health Management system, according to their technical documentation [3], operates through three core modules. The real-time fault management module handles airborne communications addressing and reporting system (ACARS) message monitoring, fault forwarding protocols, and alert distribution systems. The performance monitoring module covers engine performance data, systems performance trends, and configuration deviation list management. The configuration management module tracks parts installation, modification status, and service bulletin incorporation.
The Federal Aviation Administration (FAA) provides a valuable framework for implementing integrated aircraft health management systems (AHMS), offering benefits in safety, efficiency, compliance, and cost-effectiveness [4]. These requirements address data collection standards, including sampling rates for various parameters, data quality requirements, and transmission protocols. The circular also specifies analysis requirements, covering trend monitoring procedures, alert level definitions, and response protocol documentation. However, operators must address challenges related to implementation complexity, data management, technological dependence, and training to fully realize these benefits.
The Air Transport Association’s (ATA’s) Spec 2000 is a comprehensive set of standards designed to streamline data exchange and business processes within the aviation industry [5]. These standards cover SPEC2000 specifications for component data, aircraft transfer records, and digital document specifications. The reliability data requirements encompass component removal rates, failure mode documentation, and mean time between unscheduled removals. Spec 2000 offers significant advantages in standardizing data exchange, enhancing operational efficiency, reducing costs, and improving traceability within the aviation industry. However, challenges related to implementation complexity, integration, training, and data privacy need to be addressed to fully realize its potential benefits.
PROGNOS is a predictive maintenance suite designed to enhance aircraft reliability and operational efficiency by anticipating maintenance needs before issues arise [6]. It utilizes advanced data analytics to forecast potential component failures, allowing for proactive maintenance actions. This approach reduces unscheduled repairs, minimizes aircraft-on-ground incidents, and enhances fleet reliability. However, challenges related to data integration, quality, costs, and user adaptation need to be addressed to fully realize its potential benefits. Implementing PROGNOS requires seamless integration with existing airline IT systems and data sources. This process can be complex and may necessitate significant time and resources to ensure effective data flow and system compatibility.
The accuracy of PROGNOS predictive capabilities relies heavily on the quality and completeness of the input data. Inaccurate or incomplete data can lead to less reliable predictions, potentially affecting maintenance outcomes.
Aircraft Maintenance and Operational Software (AMOS MRO Edition) plays a crucial role in streamlining the aviation industry’s maintenance and data exchange processes [7]. This comprehensive MRO software solution supports airlines and MRO providers by managing a full spectrum of maintenance activities. At its core, AMOS centralizes various maintenance-related data, including technical records, component histories, and operational logs, within a unified system. This centralization ensures that all stakeholders have consistent and up-to-date information, which aids in making informed decisions and enables smooth data exchange between airlines, manufacturers, and maintenance organizations. The system’s integration capabilities reduce the need for manual data entry, minimize errors, and expedite maintenance workflows. However, deploying AMOS can be complex and time-consuming, requiring significant resources for customization, data migration, and staff training to ensure effective utilization. Challenges related to user interface design, costs, and system integration need to be addressed to fully realize its potential benefits.

1.3. Related Works

Structural life and reliability management are essential for ensuring the safety of aircraft in operation [8]. Over the last several decades, “aircraft fleet management” has become a widely adopted strategy, wherein all aircraft in a fleet are managed according to a uniform standard. This approach relies on the estimated reliable life of the aircraft, determined through full-scale fatigue tests (e.g., flight hours, flight cycles, and calendar life at a specified reliability level). Although this fleet-wide management strategy is still in use for many types of aircraft, actual service loads can vary significantly from the test or design loads, and individual aircraft within a fleet may experience differing levels of service loads [9,10]. Consequently, individual aircraft may have different service lifespans: those subjected to severe loads may have shorter service lives, while those with lighter loads could have their life potential underestimated, leading to inefficiencies and safety concerns [11].
To balance safety and economic considerations, individual life monitoring, or individual aircraft tracking, has garnered interest from both industry and academia, especially for aging and new aircraft [12]. Individual aircraft life monitoring includes load monitoring, damage assessment, and life prediction and management [13]. Load monitoring, a foundational step in this process, is typically carried out through flight parameter monitoring systems and strain gauges on critical aircraft components. Techniques such as finite element analysis, multiple linear regression, and artificial neural networks are used for accurate load assessment [14,15,16,17].
After determining service loads, the process focuses on defining and evaluating the damage caused by these loads. Common damage indexes include the fatigue index, fatigue damage index, fatigue life expended, fatigue life expended index, and crack severity index [9,18,19,20,21]. Damage is assessed using two primary approaches: the first evaluates fatigue life under different load conditions and applies Miner’s linear cumulative damage theory for damage accumulation or life consumption [11]. The second approach examines crack growth under varying loads, using damage tolerance theory as the technical foundation [19].
Aircraft health monitoring systems aim to continuously monitor critical components, offering the potential for designing lighter, safer, and more efficient aircraft [22]. AHMS aims to reduce or eliminate the need for traditional design accommodations like composite knockdown factors and rigidly scheduled inspections, creating opportunities for cost-effective maintenance [23]. Over time, various technologies and approaches have been developed to support AHMS, notably sensors permanently installed on or embedded within the airframe, which provide both global and local feedback on structural health. These sensors enable real-time, on-demand monitoring, allowing for trend analysis of system behavior [24]. Through continuous data collection, AHMS can identify anomalies, track their location and severity, and estimate the remaining useful life of components, potentially extending inspection intervals [25].
Diagnostic techniques explored in aircraft structures include ultrasonic guided waves [26,27], guided electromagnetic waves [28], electromechanical impedance [29], and vibration response [30]. AHMS can be either passive, activated by the aircraft boundary layer [31], or active, powered by the system itself [32]. A damage-sensitive feature is used to detect defects within the structure, correlating sensor data to determine the extent of damage. Multi-sensor approaches, which can evaluate specific damage types, have also gained traction [33], and integrating transducers onboard has become critical for effective monitoring. This concept applies to aircraft systems like actuators, where existing or new transducers can be used for health assessment [34].
For effective AHMS integration, understanding the system’s reliability and cost-effectiveness is essential. Currently, the lack of comprehensive reliability and cost–benefit assessments limits the industry-wide adoption of on-condition maintenance. AHMS reliability depends on the chosen approach and has been increasingly addressed through collaborations between AHMS experts and reliability specialists [35]. These collaborations focus on determining the minimum detectable damage size during an aircraft’s lifecycle, guiding AHMS implementation. Cost–benefit analysis, however, is complex, requiring an assessment of both benefits (e.g., maintenance savings, optimized structural design) and costs (e.g., system installation, weight increase). A multidisciplinary analysis that considers health management, design, and performance parameters—independent of the AHMS technique used—can help establish the profitability and efficiency of AHMS integration [35].
One major challenge in modern aircraft design is the incorporation of novel materials, such as composites, in load-bearing structures. While composites offer improved performance, they present challenges due to their anisotropic properties. For example, the stacking of laminates and their lower strength in the normal direction make composites vulnerable to dynamic load failure, leading to delamination from high interlaminar shear stress [36,37,38]. Undetected low-velocity impacts can cause failures that compromise safety, requiring damage tolerance design approaches that account for undetectable damage. This raises questions about the extent of weight savings possible through efficient damage detection.
The aviation industry’s safety-by-design philosophy incorporates a damage tolerance approach that combines inspection with structural design to maintain safety [39,40,41]. However, the approach does not fully exploit material capabilities due to inspection sensitivity and costs, leading to increased maintenance expenses and higher direct operating costs. AHMS offers substantial benefits by allowing for continuous damage monitoring, enabling faster and more flexible maintenance schedules, enhanced safety, and more relaxed design constraints.
Fioriti et al. [42] noted that effective prognostics could improve aircraft availability and profitability. Nevertheless, to maximize condition-based maintenance, it is essential to integrate AHMS data. Current discussions on real-time monitoring and cost–benefit analysis are limited and often depend on wireless connectivity, onboard sensors, and ground-based computing [43,44]. Addressing technological gaps in AHMS could reduce reliance on visual and non-destructive inspections, thereby decreasing maintenance downtime [45].
Modern aircraft maintenance programs largely follow reliability-centered maintenance processes and the latest Maintenance Steering Group (MSG-3) methodology [46,47]. Initially developed for the Boeing 747-100 in 1968, this methodology has evolved through several iterations. MSG-1 focused on preventive maintenance to ensure safety and uncover hidden failures, while MSG-2, introduced in 1979, expanded to include condition-based maintenance. However, this approach increased the economic burden due to the growing number of tasks. MSG-3, the latest approach, employs a top-down method that assesses system failure impact on costs and safety, reducing maintenance tasks and improving availability [48].
In contrast, military aircraft typically use a deterministic fail-safe approach based on damage tolerance analysis [49,50]. Due to higher operational stresses, military aircraft endure more damaging flight hours than commercial aircraft [51]. The fail-safe approach, however, does not account for individual aircraft conditions, leading to conservative maintenance programs with increased safety factors. To address these inefficiencies, implementing condition-based maintenance supported by Structural Health and Prognostics Management (SPHM) technologies has the potential to lower inspection costs, extend structural life, and enhance availability [52]. This shift towards condition-based maintenance with advanced monitoring technologies represents a significant advancement for both commercial and military aviation maintenance practices.

1.4. Research Gap, Contributions, and Paper Structure

Despite significant advancements in aviation maintenance through data exchange and AI-driven technologies, major gaps remain that hinder the full utilization of predictive maintenance and data-sharing capabilities.
  • Existing solutions, while robust, often face limitations in data standardization, security concerns, and proprietary restrictions that prevent comprehensive data integration across stakeholders such as airlines, manufacturers, and MRO providers.
  • While predictive maintenance models are promising, many do not fully incorporate real-time analytics and collaborative features, which are crucial for proactive decision-making and operational efficiency.
  • Current solutions, such as Airbus’s Skywise [2] and Boeing’s Airplane Health Management [3], provide comprehensive platforms but are largely proprietary, limiting interoperability and broader industry adoption.
  • Predictive maintenance tools like PROGNOS [6] and AMOS [7] focus on enhancing component reliability but often lack modular designs that incorporate feedback loops for continuous learning and adaptation.
  • While data-sharing frameworks like ATA Spec 2000 [5] have standardized operational data exchange, they do not fully support the integration of diverse data sources, such as weather data and flight logs, critical for predictive maintenance.
  • The existing research on aircraft health monitoring systems provides valuable insights into structural health and fatigue life but typically addresses only specific maintenance challenges, such as individual component tracking, rather than holistic ecosystem-level solutions.
This paper bridges these gaps by proposing a unified ecosystem that combines scalable AI models, robust data-sharing infrastructure, and modular feedback loops, offering a comprehensive framework for proactive decision-making and collaborative maintenance. Unlike prior studies, this research emphasizes interoperability, ensuring compatibility across stakeholders, and integrates multiple data streams into a single ecosystem to improve predictive accuracy and regulatory compliance. The detailed use cases and architectural diagrams presented in this work provide practical insights, highlighting how the system outperforms existing platforms in fostering collaboration, reducing unscheduled downtime, and enhancing safety standards.
This paper’s contributions are threefold: (1) the development of a unified ecosystem model for aviation maintenance, integrating multiple data streams from sensors, operational logs, and weather data with an AI-driven predictive maintenance engine; (2) the design of modular predictive analytics and anomaly detection algorithms capable of assessing component health and predicting remaining useful life (RUL) based on integrated datasets; and (3) the implementation of a secure data-sharing infrastructure that ensures data privacy and promotes standardized compliance reporting across stakeholders.
The structure of this paper is as follows. Section 2 presents the proposed ecosystem model, outlining its architecture and the roles of data ingestion, storage, and processing layers. Section 3 details the integrated use cases, illustrating practical applications of the predictive maintenance system for component health monitoring, failure prediction, and compliance reporting. Section 4 discusses the incentives and challenges for stakeholders within this ecosystem, provides a comparative analysis of different AI models used for training, and describes future directions of research. Finally, Section 5 concludes this paper by summarizing key insights and suggesting future research directions to enhance AI-driven predictive maintenance in aviation.

2. Unified Aviation Maintenance Ecosystem

The aviation industry, with its critical safety requirements, operates within a highly regulated and technologically advanced framework. Ensuring the reliability and availability of aircraft while minimizing downtime is paramount for airlines, MRO providers, and regulatory bodies. To achieve this, a unified ecosystem that uses data sharing and AI-driven predictive maintenance is emerging as a revolutionary solution to streamline and optimize the industry’s operations.
Figure 1 outlines the architecture of such a unified aviation maintenance ecosystem, which relies heavily on an integrated data-sharing infrastructure. The ecosystem is built around multiple data sources, including aircraft sensors, maintenance logs, flight data, weather data, and manufacturer specifications. These data streams represent raw inputs collected in real-time or historically, serving as the foundation for deeper analytics and decision-making processes.
At the core of this ecosystem is the data integration layer, responsible for consolidating and structuring the raw data from various sources. Aircraft sensors monitor critical systems in real time, while maintenance logs and flight data provide historical context and operational parameters. Weather data, an essential element in flight safety and operational planning, is also incorporated, along with manufacturer specifications, which serve as benchmarks for assessing component wear and tear.
Once ingested, the data flow into the data storage component, which ensures that the structured data are securely stored and easily retrievable. This repository enables historical analysis and long-term tracking of performance trends. The data processing layer, powered by AI engines, interacts with the stored data to execute advanced algorithms that drive the key functionalities of the ecosystem.
AI-driven modules such as predictive analytics, anomaly detection, and remaining useful life estimation are pivotal for predictive maintenance. Predictive analytics models forecast potential component failures before they occur, allowing airlines and MRO providers to plan maintenance activities proactively. Anomaly detection monitors data for irregular patterns that may indicate emerging issues, providing real-time feedback to the system. Meanwhile, RUL estimation models predict the lifespan of components and systems, informing maintenance schedules and reducing the risk of unscheduled downtime.
All this AI-driven insight is provided as feedback to stakeholders via the API gateway, which serves as the communication hub between data sources, processing layers, and external applications. These stakeholders include airlines, MRO providers, manufacturers, and regulatory bodies, all of which can access the ecosystem to retrieve critical information and submit their own data. The applications layer ensures that the insights derived from data analysis directly inform operational activities such as maintenance planning, inventory management, compliance reporting, and fleet management.
For example, predictive models may alert fleet managers of an upcoming component failure, prompting proactive maintenance actions that prevent costly aircraft groundings. Airlines and MRO providers can use the ecosystem to optimize inventory management, ensuring that necessary parts are available precisely when needed, avoiding unnecessary stockpiling or delays.
A key feature of this ecosystem is its feedback loops, which ensure that data flow back into the system after being processed. These feedback mechanisms enhance the precision and adaptability of predictive models, allowing for continuous improvement in accuracy over time. As more data are gathered, the models learn and refine their predictions, making the system more resilient to anomalies and operational disruptions.
Data-sharing infrastructure with an AI engine constitutes a unified software platform. This platform integrates multiple components that work together to facilitate predictive maintenance, anomaly detection, and decision-making processes in aviation.
The ecosystem relies on multiple sources of data  D s , such as aircraft sensors, maintenance logs, flight data, weather data, and manufacturer specifications:
D s = { D 1 , D 2 , , D n }
Each data source  D i  provides raw data  R i ( t )  at time  t .
The data ingestion layer processes these raw data inputs and converts them into structured data:
S t = f i n g e s t { R 1 t , R 2 t , , R n t }
where  S ( t )  is the structured data at time  t  and  f i n g e s t  is a function that processes raw data into a standardized, usable format,  R i ( t ) .
Once data are ingested and structured, they are stored for future use. The data storage is represented by a time series  S ( t ) , which can be indexed by time  t  and other attributes such as identification numbers of aircraft and system components.
The storage system can be expressed as:
S t = { S 1 t , S 2 t , , S n t }
where  S i ( t )  is the stored data for the  i -th component or system at time  t . Data retrieval is modeled as querying the time series  S ( t )  to provide historical data for analytics.
The ecosystem uses AI models to generate insights for predictive maintenance. These AI models, such as predictive analytics, anomaly detection, and RUL estimation, rely on machine learning algorithms.
Let  x ( t )  be a feature vector derived from the structured data  S ( t ) , containing variables such as sensor readings, environmental data, and operational history. Predictive maintenance is based on predicting potential failures using a machine learning model  M :
y ^ t = M { x t }
where  y ^ t  is the predicted outcome (e.g., failure probability) at time  t .
Anomaly detection identifies deviations from normal behavior in the system. An anomaly detection model can be based on statistical distances:
A x t = x t μ σ > ϵ
where  μ  and  σ  are the mean and standard deviation of the normal operational data and  ϵ  is a threshold value. If  A x t  is true, an anomaly is detected.
RUL estimation predicts how much longer a component will function before it needs maintenance or replacement. Given features  x ( t ) , the RUL at time  t , denoted  R U L ( t ) , can be estimated as:
R U L t = f R U L x t , θ , D , M
where
  • R U L ( t )  is the predicted remaining useful life at time  t .
  • x t  is the feature vector at time  t , containing variables such as sensor data, operational history, environmental conditions, etc.
  • θ  represents the model parameters that are learned from the data.
  • D  is the dataset used for training the model (either centralized, local, or decentralized in the case of federated learning).
  • M  represents the learning method used, which can be a regression model, foundation model, or federated learning.
The predictive maintenance models provide feedback to various applications, such as maintenance planning, continuing airworthiness, and operation and fleet management. Feedback loops refine the AI models over time by incorporating new data. Let  F ( t )  represent the feedback data (e.g., maintenance records, updated sensor readings) at time  t . The updated model after receiving feedback can be written as:
M n e w = M o l d + η M L { F t }
where
  • M n e w  represents the updated model after incorporating new feedback or data. It is the improved version of the model based on the feedback  F ( t )  at time  t .
  • M o l d  is the current version of the model before receiving the feedback or updates. The model that has been trained or fine-tuned up to the point before new feedback is considered.
  • η  is the learning rate or step size. It controls the magnitude of the update applied to the model. If  η  is too large, the model may overshoot optimal values during training, and if it is too small, the model may take too long to converge to an optimal solution. It is a hyperparameter that needs to be carefully selected during the training process.
  • M L { F t }  represents the gradient of the loss function  L  with respect to the model  M . The gradient indicates the direction and rate of change of the loss function and is used to update the model parameters in a way that minimizes the loss.  F ( t )  represents the feedback or the new data at time  t , which is used to calculate the loss function  L . In simpler terms,  L { F t }  tells us how the model’s performance (in terms of minimizing the loss) can be improved by adjusting the parameters.
  • L { F t }  is the loss function that quantifies how well the model’s predictions align with the actual values, based on the feedback  F ( t ) . Common loss functions include mean squared error for regression tasks or cross-entropy for classification tasks. The goal during training is to minimize  L , as this indicates that the model makes better predictions.
The API gateway facilitates communication between the data layers and external stakeholders, allowing data exchange in real time. The stakeholders, such as airlines, MRO providers, and manufacturers, access the API to retrieve or send data:
A j = A P I { S t , y ^ t , A t , R U L t }
where  A j  presents different applications (e.g., maintenance planning, continuing airworthiness, operation, fleet management) that use structured data  S ( t ) , predictions  y ^ t , anomalies  A t ,  and RUL estimates  R U L t .
The overall ecosystem model can be represented as a sequence of functions that transform raw data into actionable insights:
{ D s f i n g e s t S ( t ) f s t o r a g e S i ( t ) M , A , R y ^ t , A t , R U L ( t ) A P I A j F e e d b a c k M n e w }
This model describes the flow of data, the application of machine learning models, and the continuous feedback loop that allows the system to learn and adapt over time.

3. Results

3.1. Integrated AI-Driven Use Cases to Aircraft and Component Health Monitoring and Compliance

The unified ecosystem for data sharing and AI-driven predictive maintenance in aviation represents an innovation approach to aircraft maintenance and safety. This platform uses advanced technologies to transform traditional reactive maintenance practices into proactive, data-driven strategies. By integrating various components and stakeholders, the system realizes its full potential through several key use cases illustrated in Figure 2.
At the core of this system is the monitor aircraft component health use case. Aircraft sensors act as the primary data source, continuously collecting information on various components’ performance and condition. These data are fed into a data-sharing infrastructure, which serves as the central hub for information processing and distribution.
The AI engine plays a crucial role in analyzing the collected data. It employs sophisticated algorithms to detect patterns, anomalies, and potential issues that may not be immediately apparent through conventional monitoring methods. This predictive capability is embodied in the predict component failure use case, allowing the system to anticipate problems before they occur.
The system also generates compliance reports, as indicated by the generate compliance reports use case. These reports are essential for maintaining transparency and adhering to industry regulations. The regulatory authority is shown as an actor in the diagram, highlighting the importance of meeting legal and safety standards in aviation maintenance.
An Alerting System is integrated into the infrastructure, enabling the receive maintenance alerts use case. When the AI engine predicts a potential failure or the need for maintenance, it triggers alerts through this system. These alerts are directed to key stakeholders, including airline maintenance staff and MRO technicians.
Upon receiving these alerts, the maintenance teams can perform preventive maintenance, as shown in the final use case. This proactive approach allows for addressing potential issues before they escalate into critical problems or cause unscheduled downtime.
The system’s design promotes collaboration and information sharing among different actors. Airline maintenance staff and MRO technicians work together to ensure that aircraft are maintained in optimal condition. Their actions are guided by the insights provided by the AI engine and the alerts generated by the system.
By implementing this predictive maintenance system, airlines can significantly improve their maintenance operations. The system enables a shift from reactive to proactive maintenance strategies, potentially reducing costs, minimizing flight delays, and enhancing overall safety. Moreover, the generation of compliance reports helps airlines meet regulatory requirements more efficiently, streamlining the often-complex process of aviation compliance.

3.2. Monitor Aircraft Component Health Use Case

The monitor aircraft component health use case demonstrates an advanced approach to aircraft maintenance, using modern technology for enhanced safety and efficiency (Figure 3).
The process begins with aircraft sensors collecting real-time data on various aircraft components. These data flow through a data-sharing infrastructure, which then routes it to both data storage for archiving and data preprocessing for cleaning and formatting.
The preprocessed data are analyzed by an AI engine, which uses machine learning to identify patterns and predict potential issues. The resulting Component Health Status is then sent to an Alerting System, which notifies airline maintenance staff of any concerns.
This system enables a shift from reactive to predictive maintenance, potentially reducing downtime and costs while improving safety. It also aids in regulatory compliance by providing comprehensive data for audits and reports.
By integrating sensors, data processing, and AI, this use case showcases how airlines can optimize their maintenance operations, leading to more reliable and efficient aircraft management.
To enhance the clarity and consistency of the architectural diagrams throughout this paper, a standardized color-coding scheme is adopted (Figure 4). The color scheme serves to visually distinguish different components and their roles within the unified ecosystem. This color-coding system is consistently applied across all architectural diagrams to provide immediate visual recognition of component types and priority levels, enhancing the readability and interpretation of the system architecture.

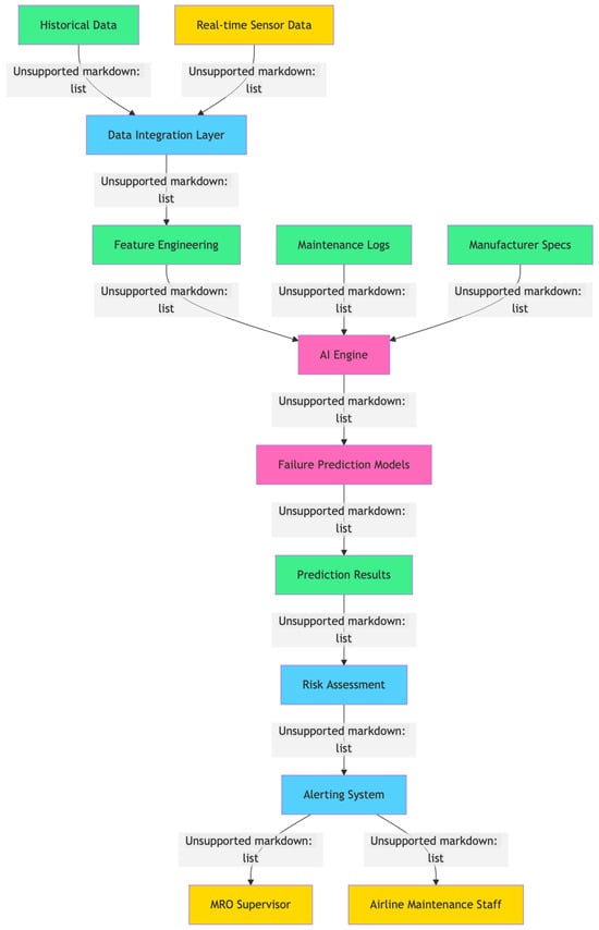
3.3. Predict Component Failure Use Case

The predict component failure use case demonstrates a sophisticated approach to predictive maintenance in aviation. This data-driven process combines historical and real-time data to forecast potential component failures, enabling proactive maintenance strategies (Figure 5).
The process begins with two primary data sources: historical data (including data about component shop visits) and Real-time Sensor Data. These are integrated through a data integration layer, which harmonizes the diverse data streams into a cohesive dataset.
The integrated data then undergo feature engineering, a crucial step that extracts and creates relevant features for the predictive models. Simultaneously, maintenance logs and manufacturer specs are incorporated, providing additional context and baseline information for the analysis.
At the heart of the system is the AI engine, which processes the engineered features along with the maintenance and specification data. This engine employs advanced machine learning algorithms to analyze patterns and identify potential failure indicators.
The AI engine feeds into failure prediction models, which generate specific predictions about component failures. These predictions are then refined into Prediction Results, offering actionable insights about potential issues.
A risk assessment step follows, evaluating the severity and immediacy of the predicted failures. This assessment informs the Alerting System, which disseminates appropriate warnings and recommendations.
Finally, the system notifies two key stakeholders: the MRO supervisor and the airline maintenance staff. This ensures that both the maintenance service providers and the airline’s internal team are promptly informed of potential issues, allowing for coordinated and timely responses.
This use case exemplifies how predictive maintenance can transform aircraft maintenance practices, moving from reactive to proactive approaches. By using diverse data sources, advanced analytics, and targeted communication, airlines can anticipate and address potential failures before they occur, thereby enhancing safety, reducing downtime, optimizing maintenance resources, and reducing costs for further maintenance.

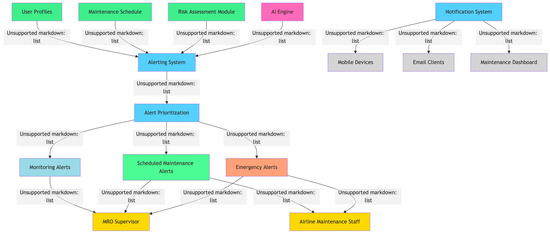
3.4. Receive Maintenance Alerts Use Case

The receive maintenance alerts use case demonstrates the intelligent system for managing aircraft maintenance alerts. This use case showcases how various data sources and systems integrate to deliver timely and prioritized maintenance information to relevant stakeholders (Figure 6).
The process begins with multiple input sources feeding into the Alerting System. These include User Profiles, which likely contain information about maintenance staff roles and responsibilities; maintenance schedules, which provide context for planned activities; a risk assessment module, which evaluates the criticality of issues; and an AI engine, which may provide predictive insights or advanced analytics.
The Alerting System processes this information and generates alerts, which are then passed through an Alert Prioritization step. This crucial stage categorizes alerts into three main types: Monitoring Alerts for ongoing observation, Scheduled Maintenance Alerts for planned activities, and Emergency Alerts for critical issues requiring immediate attention.
Parallel to this, a Notification System disseminates information through various channels: Mobile Devices for on-the-go access, Email Clients for formal communications, and a Maintenance Dashboard for a comprehensive overview of the maintenance status.
The prioritized alerts are then directed to two key stakeholder groups: the MRO supervisor and the airline maintenance staff. The MRO supervisor receives all three types of alerts, suggesting a comprehensive oversight role. The airline maintenance staff, on the other hand, are primarily notified of Scheduled Maintenance Alerts and Emergency Alerts, indicating a more focused operational role.
This use case exemplifies a sophisticated approach to maintenance alert management in the aviation industry. By incorporating diverse data sources, employing intelligent prioritization, and utilizing multiple notification channels, the system ensures that maintenance issues are addressed efficiently and effectively. It balances the need for routine maintenance with the capacity to respond swiftly to emergencies, all while keeping relevant personnel informed through appropriate channels.
The system’s design promotes proactive maintenance practices, potentially reducing aircraft downtime, enhancing safety, and optimizing resource allocation. By providing tailored alerts to different stakeholders, it ensures that each group receives the most relevant information for their responsibilities, streamlining the maintenance process and improving overall operational efficiency.

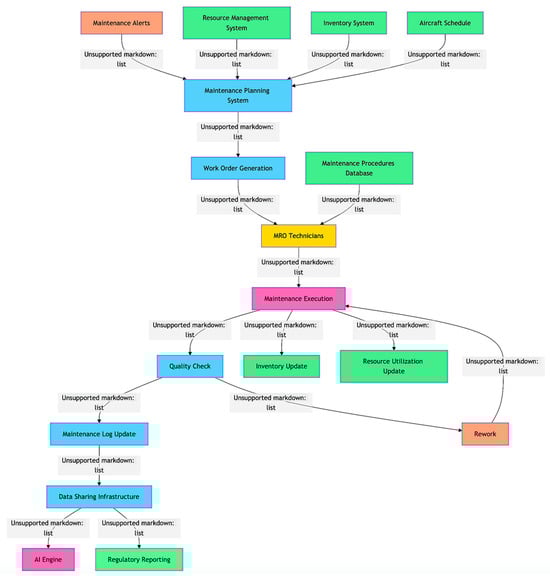
3.5. Perform Preventive Maintenance Use Case

The perform preventive maintenance use case outlines a comprehensive process for executing proactive aircraft maintenance. This use case demonstrates how various systems and data sources integrate to ensure efficient, timely, and effective maintenance operations (Figure 7).
The process begins with four key inputs feeding into the maintenance planning system: maintenance alerts, which likely come from predictive systems; resource management system, ensuring proper allocation of personnel and equipment; inventory system, tracking available parts and materials; and aircraft schedule, aligning maintenance with operational demands.
The maintenance planning system synthesizes this information to create a coherent maintenance plan, which then moves to work order generation. This step transforms the plan into actionable tasks for maintenance personnel.
MRO technicians receive these work orders along with information from the maintenance procedures database, providing them with standardized protocols for each task. This combination ensures that technicians have both details and the show of their assigned maintenance activities.
The core of the process is the maintenance execution phase, where the actual work is performed. This phase triggers three important follow-up actions:
  • Quality check, ensuring all work meets required standards.
  • Inventory update, reflecting any parts or materials used.
  • Resource utilization update, tracking time and resources spent.
If the quality check reveals any issues, it may lead to rework, creating a feedback loop to improve maintenance quality.
Following successful completion and quality assurance, the maintenance log update captures all details of the work performed. This updated log feeds into a data-sharing infrastructure, which serves two crucial purposes:
  • It provides data to the AI engine, likely for predictive maintenance and process optimization.
  • It facilitates regulatory reporting, ensuring compliance with aviation authorities.
This use case exemplifies a data-driven, systematic approach to preventive maintenance in aviation. By integrating real-time alerts, resource management, inventory control, and scheduling, it enables airlines to proactively address potential issues before they become critical. The inclusion of quality checks, inventory updates, and regulatory reporting ensures that all maintenance activities are performed to the highest standards and in compliance with industry regulations.
The system’s design promotes efficiency, safety, and transparency in aircraft maintenance operations. It creates a closed-loop process where each maintenance action informs future planning and execution, continuously improving the overall maintenance strategy. This approach can lead to reduced aircraft downtime, optimized resource utilization, enhanced safety, and improved regulatory compliance.

3.6. Generate Compliance Reports Use Case

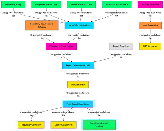
The generate compliance reports use case demonstrates a comprehensive and systematic approach to ensuring regulatory compliance in aircraft maintenance. This use case showcases how various data sources and systems integrate to produce accurate, timely, and thorough compliance reports for aviation authorities and airline management (Figure 8).
The process begins with the collection of diverse data types through a data collection module. This module aggregates information from maintenance logs, component health data, failure prediction data, and aircraft utilization data. These data sources provide a holistic view of the aircraft’s condition and maintenance history. Simultaneously, a regulatory requirements database feeds into both the data collection module and a compliance check engine, ensuring that all collected data are aligned with current regulatory standards.
In parallel, an anomaly detection system generates alerts that are sent to the MRO supervisor, ensuring immediate attention to any irregularities that may affect compliance.
The compliance check engine acts as the core of the compliance verification process. It analyzes the collected data against the regulatory requirements, identifying any discrepancies or areas of concern. The results of this analysis, along with pre-defined report templates, are then fed into a report generation module.
This report generation module compiles the compliance information into a structured format. However, the process does not end with automated report generation. A crucial human review step is incorporated, allowing for expert oversight and interpretation of the generated reports. This human element ensures that nuanced aspects of compliance are properly addressed and that the reports accurately reflect the true state of aircraft maintenance and regulatory adherence.
Following the human review, a final report compilation stage synthesizes all the information into comprehensive documents. These final reports are then distributed to three key stakeholders:
  • The regulatory authority receives the official compliance reports for review and approval.
  • Airline management gains insights into the compliance status of their fleet for informed decision-making.
  • The compliance record database stores the reports for future reference and trend analysis.
This use case exemplifies a robust approach to regulatory compliance in aviation maintenance. By integrating real-time data, automated compliance checks, and human expertise, it ensures that compliance reports are not only accurate and comprehensive but also contextually relevant. The system’s design promotes transparency, accountability, and continuous improvement in maintenance practices.
The inclusion of anomaly detection and immediate alerting to supervisors demonstrates a proactive approach to compliance, allowing for swift action on potential issues before they escalate. Furthermore, the storage of reports in a compliance record database facilitates long-term tracking and analysis of compliance trends, potentially informing future maintenance strategies and regulatory preparations.
This systematic approach to compliance reporting can significantly enhance an airline’s ability to meet regulatory requirements, improve safety standards, and optimize maintenance operations. It creates a closed-loop system where compliance reporting not only satisfies regulatory demands but also drives continuous improvement in aircraft maintenance practices.

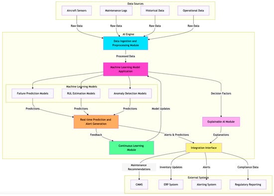
3.7. AI Engine Architecture for the Predictive Maintenance System

The AI engine architecture for the predictive maintenance system presents a sophisticated and comprehensive approach to using artificial intelligence in aircraft maintenance. This architecture integrates various data sources, advanced machine learning models, and feedback mechanisms to create a robust and adaptive predictive maintenance solution (Figure 9).
The system begins with diverse data sources including aircraft sensors, maintenance logs, historical data, and operational data. These sources provide a holistic view of an aircraft’s condition and performance history. The raw data from these sources are fed into a Data Ingestion and Preprocessing Module, which is part of the AI engine. This module cleans, normalizes, and prepares the data for analysis, ensuring that the subsequent machine learning models receive high-quality, consistent input.
The core of the system is the machine learning model application. This component applies various specialized models to the processed data:
  • Failure prediction models anticipate potential component failures before they occur.
  • RUL estimation models predict the expected lifespan of aircraft components.
  • Anomaly detection models identify unusual patterns or behaviors that may indicate emerging issues.
The outputs from these models feed into a real-time prediction and alert generation system. This system produces actionable insights and warnings based on the model predictions.
A key feature of this architecture is its continuous learning module. This component receives feedback from the prediction system and model performance data, allowing the AI to adapt and improve over time. This ensures that the system remains accurate and relevant as it encounters new data and scenarios.
The architecture also includes an explainable AI module. This critical component translates complex model decisions into understandable explanations, enhancing trust and facilitating decision-making by human operators.
All these components converge at an Integration Interface, which serves as the bridge between the AI system and external operational systems.
The inclusion of a continuous learning module ensures that the system evolves and improves over time, adapting to new patterns and maintaining its predictive accuracy. Meanwhile, the explainable AI component addresses the critical need for transparency in AI-driven decision-making, particularly in a safety-critical field like aviation maintenance.

3.8. General Formulation of RUL Estimation

Let us represent the RUL estimation process by a universal function  f R U L  that can take different forms depending on the learning method applied. The general expression for RUL estimation can be written in accordance with (1):
R U L t = f R U L x t , θ , D , M
Let us now explore each of these methods in more detail.

3.8.1. Regression Model for RUL Estimation

In a regression model, the goal is to fit a function that maps the input features  x ( t )  to the remaining useful life  R U L ( t ) . A simple linear regression model for RUL can be expressed as:
R U L t = w x t + b
where  w  is the weight vector (learned model parameters),  b  is the bias term, and  x ( t )  is the feature vector at time  t .
For more complex relationships, non-linear regression models such as polynomial regression, support vector regression, or random forests can be applied.
For instance, in polynomial regression, the model may take the form:
R U L t = i = 1 n w i x ( t ) i + b
where  n  is the degree of the polynomial.
To train this model, the mean squared error between the predicted  R U L ( t )  and the actual  R U L a ( t )  is minimized:
L r e g R U L t , R U L a t = 1 T i = 1 T [ R U L t R U L a ( t ) ] 2
where  T  is the number of time points or instances in the dataset.
The model is optimized by minimizing this loss function to improve the accuracy of the predictions.

3.8.2. Foundation Model for RUL Estimation

A foundation model refers to a pre-trained, large-scale model that can be adapted to specific tasks through fine-tuning. In the case of RUL prediction, a foundation model could be pre-trained on a large corpus of maintenance data across different industries and then fine-tuned with specific data from aviation or aircraft components.
Mathematically, the RUL prediction using a foundation model can be described as:
R U L t = F f i n e t u n e { x t , θ p r e t r a i n e d , D f i n e t u n e }
where  F f i n e t u n e  is the fine-tuned foundation model,  θ p r e t r a i n e d  are the parameters learned during pre-training on a vast dataset (across industries or domains), and  D f i n e t u n e  is the aviation-specific dataset used to fine-tune the model.
Fine-tuning allows the model to adapt to specific characteristics of the data, such as failure modes of aircraft components or operational conditions.

3.8.3. Federated Learning for RUL Estimation

In federated learning, the model is trained collaboratively across multiple decentralized datasets without moving the data from their local sources. Each local dataset  D i  resides on different nodes (e.g., airlines, MRO providers), and the model learns from all of them by aggregating local updates to a global model.
The general expression for federated learning-based RUL estimation is:
R U L t = f R U L f e d [ x t , θ g l o b a l , D i ]
where  f R U L f e d  represents the federated learning model,  θ g l o b a l  are the global model parameters that are updated after aggregating local models, and  D i  is the local dataset at the  i -th node (e.g., data from a specific airline or MRO provider).
The federated learning steps include the following:
  • Local training. Each node  i  trains a local model  F R U L l o c a l ( i )  based on its own dataset  D i :
θ i t + 1 = θ i t η L l o c a l ( D i , θ i t )
where  L l o c a l  is the loss function for the local model.
2.
Global aggregation. After local training, the global parameters  θ g l o b a l  are updated by aggregating the local models from all nodes:
θ g l o b a l t + 1 = 1 N i = 1 N θ i t + 1
where  N  is the number of decentralized nodes.
Federated learning allows for collaborative training while maintaining data privacy, as the data remain local to each node.

3.8.4. Unified Expression for RUL Estimation

To generalize the RUL estimation across different approaches (regression, foundation models, and federated learning), we can express the universal model as:
R U L t = f R U L { x t , θ m o d e l , D , M }
where
  • f R U L  is the function representing the RUL estimation model, which can be a regression model  M r e g , a foundation model fine-tuned for RUL  M f o u n d , or a federated learning model  M f e d .
  • θ m o d e l  are the learned parameters (either from a single dataset or aggregated from decentralized nodes).
  • D  is the dataset used for training or fine-tuning the model.

3.8.5. Loss Function for RUL Estimation

For all methods, the loss function can be generalized as the mean squared error between the predicted and actual RUL:
L R U L t , R U L a t = 1 T t = 1 T [ R U L t R U L a ( t ) ] 2
where  T  is the number of time points in the dataset.

4. Discussion

4.1. Incentives and Benefits for All Stakeholders in a Unified Ecosystem for Data Sharing and AI-Driven Predictive Maintenance in Aviation

The unified ecosystem for data sharing and AI-driven predictive maintenance in aviation represents a paradigm shift in how the aviation industry approaches maintenance, safety, and operational efficiency. This innovative platform offers a wide array of incentives and benefits for all stakeholders involved, creating a synergistic environment where collaboration and data sharing lead to improved outcomes across the board.
For airlines, the primary beneficiaries of this ecosystem, the incentives are substantial and multifaceted. By participating in this unified platform, airlines gain access to cutting-edge predictive maintenance capabilities that can significantly reduce unscheduled downtime and extend the lifespan of their aircraft and components. The AI-driven insights allow for more precise scheduling of maintenance activities, minimizing disruptions to flight operations and improving overall fleet utilization. This translates directly into cost savings through reduced maintenance expenses and increased aircraft availability. Moreover, the enhanced safety measures resulting from predictive maintenance contribute to a stronger safety record, which not only ensures passenger well-being but also bolsters the airline’s reputation and potentially lowers insurance premiums.
MRO providers find themselves at the forefront of a technological revolution within their field. By engaging with this ecosystem, MRO companies can offer more sophisticated and efficient services to their airline clients. The predictive maintenance capabilities allow MRO providers to shift from reactive to proactive maintenance strategies, enabling them to better plan their resources, optimize inventory management, and provide more value-added services. This positions MRO companies as strategic partners in their clients’ operations rather than mere service providers. Additionally, the data-rich environment fostered by the ecosystem allows MRO providers to continually refine their maintenance procedures, potentially developing proprietary insights that can serve as a competitive advantage in the market.
Aircraft manufacturers stand to gain significantly from the wealth of operational data generated by this ecosystem. Access to real-world performance data across a wide range of operating conditions provides invaluable insights for improving aircraft design and component reliability. This data-driven approach to product development can lead to the creation of more efficient and reliable aircraft, enhancing the manufacturer’s competitive position in the market. Furthermore, the ability to offer integrated predictive maintenance solutions as part of their product package can serve as a powerful differentiator and potential revenue stream for manufacturers.
Regulatory authorities benefit from the increased transparency and standardization that the unified ecosystem provides. The automated generation of compliance reports and the ability to access comprehensive maintenance records in real time streamline the auditing process and enhance the overall safety oversight of the aviation industry. This data-rich environment enables regulatory bodies to identify industry-wide trends more quickly, potentially allowing for more timely and targeted regulatory interventions when necessary. The ecosystem also facilitates the implementation of performance-based regulations, where real-world data can inform and justify regulatory decisions.
For technology providers and data analytics companies, the unified ecosystem opens up new market opportunities. The demand for sophisticated AI algorithms, secure data-sharing infrastructure, and advanced analytics tools creates a fertile ground for innovation and business growth. Companies that can provide robust, scalable solutions within this ecosystem position themselves at the forefront of the aviation technology sector.
Passengers, while not direct participants in the ecosystem, are the ultimate beneficiaries of its implementation. The enhanced safety, improved reliability, and increased operational efficiency translate into a better travel experience. Fewer delays due to maintenance issues, reduced flight cancellations, and the potential for more competitive pricing due to airlines’ cost savings all contribute to improved customer satisfaction.
The aviation insurance sector also stands to benefit from this ecosystem. The wealth of data and predictive insights can lead to more accurate risk assessments, potentially resulting in more tailored insurance products and pricing models. Insurers can incentivize airlines to participate in the ecosystem by offering premium reductions for those demonstrating proactive maintenance practices and improved safety records.
Academic and research institutions can use the anonymized data from the ecosystem to conduct cutting-edge research in areas such as materials science, aerodynamics, and operational efficiency. This research can, in turn, feed back into the ecosystem, driving further innovations and improvements.
The unified ecosystem creates a virtuous cycle where data sharing leads to improved insights, which in turn drive better decision-making and outcomes for all stakeholders. As more participants join the ecosystem, the value of the shared data and insights grows exponentially, creating a powerful network effect that benefits the entire aviation industry.

4.2. Challenges in Implementing a Unified Data-Sharing and AI-Driven Ecosystem

The unified ecosystem for data sharing and AI-driven predictive maintenance in aviation, while offering immense potential benefits, also presents a complex set of challenges that all stakeholders must navigate. These challenges span technological, organizational, regulatory, and ethical domains, requiring a concerted effort from all parties to overcome.
One of the primary challenges facing this ecosystem is the issue of data sharing and privacy. Airlines, manufacturers, and MRO providers possess vast amounts of proprietary and sensitive data that form the cornerstone of their competitive advantages. The reluctance to share these data, stemming from fears of losing competitive edge or exposing vulnerabilities, can significantly hinder the ecosystem’s effectiveness. Striking the right balance between data openness for collective benefit and protecting individual stakeholder interests is a delicate task. It requires the development of sophisticated data anonymization techniques, secure sharing protocols, and clear governance structures that ensure fair use and distribution of insights gained from the shared data.
Cybersecurity emerges as another critical challenge in this data-rich environment. The centralized nature of the data-sharing infrastructure makes it an attractive target for cyberattacks. A breach could not only compromise sensitive operational data but also potentially impact flight safety if malicious actors were to tamper with maintenance schedules or component health data. Stakeholders must invest heavily in robust cybersecurity measures, regularly updating them to counter evolving threats. This ongoing security requirement represents a significant cost and technical challenge, particularly for smaller players in the ecosystem.
Standardization and interoperability pose substantial technical hurdles. The aviation industry encompasses a wide array of systems, sensors, and data formats across different aircraft models, airlines, and maintenance providers. Creating a unified ecosystem requires developing and implementing industry-wide standards for data collection, storage, and communication. This standardization process can be slow and costly, and it often faces resistance from stakeholders who may need to overhaul existing systems to comply with new standards.
The reliability and accuracy of AI-driven predictions present another layer of complexity. While AI and machine learning offer powerful predictive capabilities, they are not infallible. False positives in component failure predictions could lead to unnecessary maintenance, incurring costs and operational disruptions. Conversely, false negatives could result in overlooked issues, potentially compromising safety. Stakeholders face the ongoing challenge of refining these AI models, which requires continuous data input, model training, and validation. There is also the challenge of explaining AI decisions, particularly in safety-critical scenarios where transparency is crucial for regulatory compliance and building trust among users.
Regulatory compliance and legal frameworks represent significant challenges in this evolving landscape. Aviation is a heavily regulated industry, and the introduction of AI-driven predictive maintenance systems raises new questions about liability, certification, and compliance. Regulatory bodies must adapt their frameworks to accommodate these new technologies while ensuring they maintain or enhance current safety standards. For stakeholders, navigating this evolving regulatory environment can be complex and costly, potentially slowing down the adoption of innovative practices.
The human factor presents both organizational and cultural challenges. The shift towards AI-driven predictive maintenance represents a significant change in how maintenance operations are conducted. This transition may face resistance from workforce members concerned about job security or skeptical of AI-driven decisions. Extensive training programs and change management initiatives are necessary to ensure smooth adoption and to upskill the workforce to effectively interact with these new systems.
Ethical considerations also come into play, particularly regarding the use of AI in safety-critical decisions. Questions arise about the level of autonomy these systems should have and where human oversight is necessary. There is also the ethical dimension of data usage—ensuring that the data collected are used responsibly and do not infringe on the privacy rights of individuals, including passengers and crew members.
The initial and ongoing costs of implementing and maintaining this ecosystem pose financial challenges, especially for smaller airlines or MRO providers. The investment required for upgrading systems, training personnel, and ongoing data management can be substantial. While the long-term benefits may outweigh these costs, the short-term financial burden can be a significant barrier to entry for some stakeholders.
Ensuring equitable access and benefit distribution within the ecosystem is another challenge. Larger organizations with more resources might be better positioned to use the system’s capabilities, potentially creating an uneven playing field. There is a risk that smaller players might be marginalized or forced into disadvantageous positions within the ecosystem.
The global nature of aviation adds another layer of complexity. Different countries have varying regulations, data protection laws, and technological capabilities. Creating a truly unified global ecosystem requires navigating these international differences, which can be particularly challenging in regions with strict data localization laws or limited technological infrastructure.
There is the ongoing challenge of innovation and adaptation. The rapid pace of technological advancement means that the ecosystem must be flexible enough to incorporate new technologies, sensors, and analytical methods as they emerge. This requires a commitment to continuous improvement and investment from all stakeholders.

4.3. Comparative Analysis of Using Different Models for Training in the Unified Ecosystem

In the context of the unified ecosystem for data sharing and AI-driven predictive maintenance in aviation, the choice of machine learning models plays a crucial role in determining the effectiveness, efficiency, and scalability of predictive maintenance capabilities. This comparative analysis explores three distinct approaches, traditional regression models, foundation models, and federated learning, each offering unique advantages and challenges within the aviation maintenance landscape.
Traditional regression models, such as linear regression, logistic regression, and time series regression, have long been the workhorses of predictive analytics in aviation maintenance. These models excel in their simplicity, interpretability, and computational efficiency. In the context of predictive maintenance, regression models can effectively predict continuous outcomes like component degradation rates or binary outcomes such as the probability of failure within a specific timeframe. Their strength lies in handling structured data from sensors and maintenance logs, providing clear, quantifiable relationships between input variables and maintenance outcomes. For instance, a multiple regression model might predict the remaining useful life of an aircraft engine based on factors like operating hours, temperature readings, and vibration levels. The transparency of these models makes them particularly attractive in aviation, where the ability to explain and justify maintenance decisions is crucial for regulatory compliance and safety assurance. However, regression models have limitations in capturing complex, non-linear relationships that often exist in real-world aviation systems, potentially missing subtle patterns that could be indicative of impending failures.
Foundation models, on the other hand, represent a paradigm shift in AI capabilities. These large-scale, pre-trained models in the natural language processing domain, can be adapted to various tasks through fine-tuning. In the context of aviation maintenance, foundation models could be pre-trained on vast amounts of heterogeneous data from across the industry, including textual maintenance reports, sensor data, and even images from visual inspections. The power of foundation models lies in their ability to capture complex, multi-modal relationships and transfer knowledge across different maintenance scenarios. For example, a foundation model could be fine-tuned to predict maintenance needs based not only on structured sensor data but also on unstructured data like maintenance technician notes or pilot reports. This holistic approach could potentially uncover hidden patterns and correlations that traditional models might miss. However, the implementation of foundation models in aviation maintenance faces significant challenges. These models require enormous amounts of diverse data for pre-training, which may be difficult to obtain given the sensitive nature of aviation data. Additionally, the “black box” nature of these complex models can make it challenging to provide the level of explainability required in safety-critical aviation applications.
Federated learning emerges as a compelling approach that addresses some of the key challenges in data sharing and privacy within the aviation ecosystem. This method allows multiple stakeholders (e.g., different airlines or maintenance providers) to collaboratively train machine learning models without sharing raw data. Instead, only model updates are shared, preserving the privacy and confidentiality of sensitive operational data. In the context of aviation maintenance, federated learning could enable a global predictive maintenance model that benefits from the collective experiences of multiple airlines and operators, without compromising individual competitive advantages or data sovereignty. For instance, a federated learning system could help identify patterns in engine performance across different aircraft types and operating conditions, leading to more robust and generalizable predictive models. This approach is particularly attractive in the highly regulated and competitive aviation industry, where data sharing has traditionally been limited. However, federated learning introduces its own set of challenges, including increased computational complexity, the potential for model divergence across different participants, and the need for careful coordination to ensure model consistency and performance.
Each of these approaches offers distinct trade-offs in terms of performance, interpretability, data requirements, and implementation complexity. Table 1 summarizes the properties of each of the approaches considered.

4.4. Implementation of the Unified Ecosystem for AI-Driven Predictive Maintenance in Aviation

Implementing a unified ecosystem for AI-driven predictive maintenance in aviation requires a strategic and coordinated approach. The following step-by-step procedure outlines the key stages of building this ecosystem, from planning and infrastructure setup to data integration, AI model development, and continuous improvement.
Step 1.
The first step in building a unified ecosystem is to define the key objectives, stakeholders, and requirements. The primary goals are to reduce unscheduled downtime, optimize maintenance schedules, enhance safety, and lower maintenance costs. Achieving these objectives requires collaboration between all relevant stakeholders, including airlines, MRO centers, manufacturers, and regulatory authorities. It is crucial to align these parties around shared goals and clearly outline their roles within the ecosystem. Additionally, it is essential to establish the data-sharing requirements and privacy constraints from the outset. This involves determining the types of data to be shared, such as sensor data, operational logs, and maintenance records, and ensuring compliance with privacy regulations like GDPR. Privacy concerns must be addressed through data anonymization and encryption to protect sensitive information.
Step 2.
Once the goals and requirements are set, the next step is to build the data-sharing infrastructure that will serve as the backbone of the ecosystem. This infrastructure must be secure, scalable, and capable of handling real-time and historical data. Developing a secure data-sharing platform involves creating data lakes or warehouses where sensor data and operational logs are stored. Standardized APIs should be built to enable seamless data exchange between stakeholders while maintaining strict access control. Data governance policies must be implemented to ensure that data are handled responsibly, and technologies like blockchain or smart contracts can be used to enforce transparency in data-sharing agreements. In addition, the system should incorporate real-time data streaming capabilities allowing continuous ingestion of sensor data from aircraft systems.
Step 3.
The next critical phase involves integrating AI and machine learning capabilities into the ecosystem. AI-driven models are at the heart of predictive maintenance, as they analyze vast amounts of data to predict component failures and estimate RUL. The first task is to select the appropriate AI models for these predictions. Once the models are selected, they must be trained and fine-tuned using historical and real-time data. Data preprocessing, such as cleaning, normalization, and feature engineering, is essential before training begins. The AI models must then be deployed for real-time inference, continuously monitoring sensor data, and generating alerts when potential failures are detected or components near the end of their useful life.
Step 4.
To maximize the value of AI-driven insights, the system should be integrated with existing maintenance management systems such as enterprise resource planning and computerized maintenance management systems. This integration ensures that predictive maintenance insights flow directly into the systems responsible for planning and executing maintenance tasks. Based on the AI-generated predictions, the system can automate the scheduling of maintenance, ensuring that high-risk components are prioritized for preventive maintenance. This automated scheduling reduces downtime and enhances efficiency.
Step 5.
Collaborative tools, such as shared dashboards, should be implemented to allow airlines, MRO centers, and manufacturers to view real-time data, predictions, and recommendations for maintenance actions. These tools enable stakeholders to collaborate on assessing component health and planning repairs. Furthermore, the system must include automated reporting tools to generate compliance reports for regulatory authorities such as the FAA or EASA. These reports provide transparency and ensure that all predictive maintenance activities comply with safety regulations.
Step 6.
Robust security protocols must be in place to protect data at every stage of the process. End-to-end encryption, both in transit and at rest, should be used to ensure that data are always secure. Role-based access control should be implemented to restrict access to sensitive data based on user roles. In federated learning setups, it is essential to ensure that model updates are encrypted to prevent unauthorized access to operational data. Compliance with aviation safety regulations and data privacy laws must be continuously monitored, and auditing mechanisms should be established to track all data exchanges and AI predictions for transparency.
Step 7.
Continuous learning and model improvement are critical to its long-term success. Feedback loops should be established to allow data from completed maintenance tasks to be fed back into the system, improving the accuracy of AI predictions. The performance of the AI models must be continuously monitored, and models should be re-trained regularly with new data to adapt to changing conditions. As the ecosystem matures, it can be expanded to include more stakeholders, such as additional airlines, MRO centers, and manufacturers, allowing for broader collaboration and more comprehensive predictive maintenance across the aviation industry.
Step 8.
Key performance indicators (KPIs) such as reductions in unscheduled downtime, maintenance cost savings, and improvements in failure prediction accuracy should be tracked to assess the effectiveness of the system. By regularly reviewing these KPIs, stakeholders can refine their strategies and optimize maintenance operations, inventory management, and fleet utilization to maximize the benefits of predictive maintenance.

4.5. Study Limitations and Future Directions of Research in AI-Driven Predictive Maintenance in Aviation

While this study presents a novel unified aviation maintenance ecosystem with significant potential benefits, it is essential to acknowledge several limitations that warrant consideration.
The proposed ecosystem is conceptual, with its architecture and use cases based on theoretical frameworks and simulated scenarios. While the design is robust, its effectiveness in real-world aviation operations remains untested. Future research should focus on implementing the system in operational environments to validate its scalability, accuracy, and overall impact.
The success of predictive maintenance heavily relies on the availability and quality of input data, including sensor readings, maintenance logs, and operational records. Inconsistent or incomplete data could compromise the system’s performance, especially in AI-driven analytics. Addressing this limitation requires the development of data quality assurance protocols and advanced preprocessing techniques.
Achieving widespread adoption of the ecosystem among airlines, MRO providers, and regulatory bodies is a non-trivial challenge. Stakeholders may resist adopting a unified system due to concerns about data privacy, proprietary information, or the costs of transitioning from legacy systems. Comprehensive stakeholder engagement and incentive mechanisms will be critical to overcoming these barriers.
The integration of advanced AI models, especially foundation models and federated learning, may require substantial computational resources and infrastructure. This could pose a challenge for smaller organizations or those with limited technological capacity. Future iterations of the ecosystem should explore lightweight AI models and optimization techniques to address these constraints.
While this paper provides a comparative analysis of different AI models, it does not include detailed implementation or deployment strategies for specific models. Future work should explore the operational deployment of these models, including their integration into existing maintenance workflows.
The regulatory landscape in aviation varies significantly across regions, which could complicate the implementation of a unified ecosystem. Ensuring alignment with diverse compliance requirements, while maintaining interoperability, remains a significant hurdle.
The reliance on shared data, even with federated learning, introduces potential ethical and cybersecurity risks. Unauthorized access to sensitive data or misuse of predictive insights could have operational and reputational consequences. Robust cybersecurity measures and ethical guidelines will be critical to addressing these concerns.
Future research in AI-driven predictive maintenance will focus on enhancing machine learning models, improving data privacy, enabling real-time analytics, and advancing sensor technologies.
One of the most promising avenues for future research lies in the development of more advanced AI and machine learning models. While current systems rely heavily on supervised learning techniques and historical data, future research will likely explore the potential of unsupervised and semi-supervised learning algorithms. These approaches could prove invaluable in identifying complex patterns and anomalies that may not be apparent in labeled datasets. Additionally, the integration of deep learning techniques, particularly in the realm of computer vision, could revolutionize visual inspection processes. Research into neural network architectures specifically designed for time-series data analysis could lead to more accurate predictions of component degradation and failure.
The concept of explainable AI is another critical area for future research. As predictive maintenance systems become more complex and integral to aviation safety, there is an increasing need for models that can provide clear, understandable explanations for their predictions and recommendations. Research into developing interpretable machine learning models or creating robust explanation frameworks for black-box models will be crucial. This research direction is not only important for building trust among users but also for meeting regulatory requirements in the highly regulated aviation industry.
Advancements in sensor technology and the Internet of Things present another direction for research that could significantly enhance the speed and accuracy of predictive maintenance systems.
The field of data fusion and multi-modal analysis presents rich opportunities for future research. As predictive maintenance systems begin to incorporate data from diverse sources—including sensor readings, maintenance logs, weather data, and even social media feeds—there is a growing need for sophisticated algorithms that can effectively combine and analyze these disparate data types. Research into advanced data fusion techniques, including the use of graph neural networks or tensor-based methods, could lead to more holistic and accurate predictive models.
The concept of digital twins is likely to be a significant focus of future research. Developing more accurate and dynamic digital twins of aircraft and their components could enable real-time simulation and prediction of wear and tear under various operating conditions. Research in this area might involve creating more sophisticated physics-based models, integrating machine learning for continuous model refinement, and developing efficient methods for real-time updating of digital twins based on sensor data.
The application of blockchain technology to create decentralized, trustless systems for data sharing and collaborative model training presents another direction for future research.
The application of federated learning and other privacy-preserving machine learning techniques will likely see increased research focus. As data privacy regulations become more stringent and companies become more protective of their proprietary data, developing methods that allow for collaborative learning without compromising data security will be crucial. Research might explore novel federated learning architectures, differential privacy techniques, or secure multi-party computation protocols specifically tailored for the aviation maintenance domain.
Research into the economic and business models surrounding unified ecosystems for predictive maintenance will be essential. This could include studying the optimal ways to structure data-sharing agreements, developing fair pricing models for insights generated from shared data, and exploring new business models that could emerge from these collaborative ecosystems.
As these research areas progress, they have the potential to transform aviation maintenance from a cost center into a strategic asset, driving high levels of safety, efficiency, and innovation in the aviation industry. The successful pursuit of these research directions will require close collaboration between academia, industry, and regulatory bodies.

5. Conclusions

This paper presents a unified ecosystem for data sharing and AI-driven predictive maintenance in aviation, addressing critical challenges faced by airlines, MRO providers, and regulatory bodies in achieving efficient and proactive maintenance operations. The main novelties of this paper include the following:
  • The development of a unified aviation maintenance ecosystem that integrates real-time and historical data from diverse sources—such as aircraft sensors, maintenance logs, flight data, weather data, and manufacturer specifications—into a modular and scalable framework. This architecture ensures interoperability among airlines, MRO providers, and regulatory authorities, setting a new benchmark in aviation maintenance systems.
  • The introduction of feedback loops within the ecosystem, allowing continuous refinement and learning from real-world data. This innovation ensures that predictive maintenance models remain adaptive to evolving operational conditions and maintain high accuracy over time.
  • A flexible architecture designed to incorporate advanced AI models, including regression models, foundation models, and federated learning. The comparative analysis in this paper highlights how these models address specific operational needs, ensuring scalability and precision in predictive maintenance.
  • A novel application of federated learning in the aviation domain, enabling collaborative AI training across decentralized datasets while preserving data privacy and meeting regulatory compliance requirements. This approach overcomes the longstanding challenge of data-sharing reluctance among stakeholders.
  • The detailed development of five operational use cases—monitoring aircraft component health, predicting failures, receiving alerts, performing preventive maintenance, and generating compliance reports—illustrates the ecosystem’s practical implementation and transformative potential for aviation maintenance.
  • The ecosystem promotes resource optimization, waste reduction, and improved operational efficiency, aligning with the aviation industry’s sustainability objectives and contributing to a greener, more efficient future.
These contributions collectively position the proposed ecosystem as a transformative advancement in predictive maintenance for aviation, offering enhanced safety, operational efficiency, and sustainability.
The analysis highlights the significant potential of this unified platform to reduce unscheduled maintenance events, optimize resource allocation, and enhance safety standards. Using AI technologies for predictive maintenance allows stakeholders to anticipate and address potential failures before they occur, minimizing aircraft downtime and improving fleet availability. The ecosystem’s modular design and feedback mechanisms facilitate continuous model refinement, adapting to evolving operational demands and supporting long-term scalability.
The successful implementation of this ecosystem depends on overcoming challenges related to data standardization, cybersecurity, and cross-stakeholder collaboration. However, with targeted investments in secure data-sharing infrastructures, AI model transparency, and regulatory alignment, this approach promises transformative impacts across the aviation industry. Future research should focus on advancing machine learning techniques, enhancing interoperability, and exploring the potential of digital twins for real-time health monitoring, all of which will contribute to further optimizing predictive maintenance processes. Overall, the unified ecosystem marks a critical step toward a safer, more efficient, and sustainable future for aviation maintenance.

Author Contributions

Conceptualization, I.K. and V.S.; methodology, I.K.; software, V.S.; validation, I.K. and V.S.; formal analysis, I.K.; investigation, V.S.; resources, I.K.; data curation, V.S.; writing—original draft preparation, I.K.; writing—review and editing, I.K. and V.S.; visualization, I.K.; supervision, I.K.; project administration, I.K.; funding acquisition, I.K. All authors have read and agreed to the published version of the manuscript.

Funding

This research received no external funding.

Data Availability Statement

The original contributions presented in this study are included in this article. Further inquiries can be directed to the corresponding author.

Conflicts of Interest

The authors declare no conflicts of interest.

References

  1. European Union Aviation Safety Agency. Part-145 Maintenance Organisation Approvals, Part-145.A.45 Maintenance Data; ANNEX II TO ED DECISION 2022/011/R Acceptable Means of Compliance (AMC) and Guidance Material (GM) to Annex II (Part-145) to Commission Regulation (EU) No 1321/2014 Issue 2, Amendment 5; EASA: 2022. Available online: https://www.easa.europa.eu/sites/default/files/dfu/amc_gm_to_part-145_-_issue_2_amendment_5.pdf (accessed on 7 November 2024).
  2. Airbus. Skywise. Available online: https://aircraft.airbus.com/en/services/enhance/skywise (accessed on 7 November 2024).
  3. Boeing Global Services. Enhanced Digital Solutions Focus on Customer Speed and Operational Efficiency. Available online: https://investors.boeing.com/investors/news/press-release-details/2018/Boeing-Global-Services-Enhanced-Digital-Solutions-Focus-on-Customer-Speed-and-Operational-Efficiency/default.aspx (accessed on 7 November 2024).
  4. Federal Aviation Administration. Advisory Circular AC 43-218: Integrated Aircraft Health Management; FAA: Washington, DC, USA, 2022. Available online: https://www.faa.gov/regulations_policies/advisory_circulars/index.cfm/go/document.information/documentID/1035729 (accessed on 7 November 2024).
  5. Air Transport Association. iSpec 2200–Information Standards for Aviation Maintenance. Available online: https://ataebiz.org/standards/ (accessed on 7 November 2024).
  6. Air France-KLM Group. PROGNOS-Predictive Maintenance. Available online: https://www.afiklmem.com/en/solutions/about-prognos (accessed on 7 November 2024).
  7. Swiss AviationSoftware. AMOS. An MRO Software Solution to Create Stories of Success. Available online: https://www.swiss-as.com/amos-mro (accessed on 7 November 2024).
  8. Molent, L.; Aktepe, B. Review of Fatigue Monitoring of Agile Military Aircraft. Fatigue Fract. Eng. Mater. Struct. 2000, 23, 767–785. [Google Scholar] [CrossRef]
  9. Pfingstl, S.; Steinweg, D.; Zimmermann, M.; Hornung, M. On the Potential of Extending Aircraft Service Time Using Load Monitoring. J. Aircr. 2022, 59, 377–385. [Google Scholar] [CrossRef]
  10. Lee, H.; Cho, H.; Park, S. Review of the F-16 Individual Aircraft Tracking Program. J. Aircr. 2012, 49, 1398–1405. [Google Scholar] [CrossRef]
  11. Jiao, R.; He, X.F.; Li, Y.H. Individual Aircraft Life Monitoring: An Engineering Approach for Fatigue Damage Evaluation. Chin. J. Aeronaut. 2018, 31, 727–739. [Google Scholar] [CrossRef]
  12. Zhang, Y.; Wang, B.; Ning, Y.; Xue, H.; Lei, X. Study on Health Monitoring and Fatigue Life Prediction of Aircraft Structures. Materials 2022, 15, 8606. [Google Scholar] [CrossRef]
  13. Hoffman, P.C. Fleet Management Issues and Technology Needs. Int. J. Fatigue 2009, 31, 1631–1637. [Google Scholar] [CrossRef]
  14. Nicolas, M.J.; Sullivan, R.W.; Richards, W.L. Large Scale Applications Using FBG Sensors: Determination of In-Flight Loads and Shape of a Composite Aircraft Wing. Aerospace 2016, 3, 18. [Google Scholar] [CrossRef]
  15. Zhang, Y.; Cao, S.; Wang, B.; Yin, Z. A Flight Parameter-Based Aircraft Structural Load Monitoring Method Using a Genetic Algorithm Enhanced Extreme Learning Machine. Appl. Sci. 2023, 13, 4018. [Google Scholar] [CrossRef]
  16. Castellani, M.; Lemmens, Y.; Cooper, J.E. Parametric Reduced Order Model Approach for Rapid Dynamic Loads Prediction. Aerosp. Sci. Technol. 2016, 52, 29–40. [Google Scholar] [CrossRef]
  17. Candon, M.; Esposito, M.; Fayek, H.; Levinski, O.; Koschel, S.; Joseph, N.; Carrese, R.; Marzocca, P. Advanced Multi-Input System Identification for next Generation Aircraft Loads Monitoring Using Linear Regression, Neural Networks and Deep Learning. Mech. Syst. Signal Proc. 2022, 171, 108809. [Google Scholar] [CrossRef]
  18. Zhi, W.; Wang, Y.Y. A Study of the Method for Calculating Fatigue Damage of Aircraft by Using Recorded Load Factors. In Proceedings of the Congress of the International Council of the Aeronautical Sciences, Nice, France, 19 September 2010; pp. 1–7. Available online: https://www.icas.org/ICAS_ARCHIVE/ICAS2010/PAPERS/013.PDF (accessed on 7 November 2024).
  19. Lee, H.; Park, S.; Kim, H. Estimation of Aircraft Structural Fatigue Life Using the Crack Severity Index Methodology. J. Aircr. 2010, 47, 1672–1678. [Google Scholar] [CrossRef]
  20. White, P.; Mongru, D.; Molent, L. A Crack Growth-Based Individual Aircraft Monitoring Method Utilising a Damage Metric. Struct. Health Monit. 2018, 17, 1178–1191. [Google Scholar] [CrossRef]
  21. Molent, L.; Barter, S.; Foster, W. Verification of an Individual Aircraft Fatigue Monitoring System. Int. J. Fatigue 2012, 43, 128–133. [Google Scholar] [CrossRef]
  22. Kabashkin, I.; Perekrestov, V.; Tyncherov, T.; Shoshin, L.; Susanin, V. Framework for Integration of Health Monitoring Systems in Life Cycle Management for Aviation Sustainability and Cost Efficiency. Sustainability 2024, 16, 6154. [Google Scholar] [CrossRef]
  23. Boller, C.; Chang, F.; Fujino, Y. Encyclopedia of Structural Health Monitoring; John Wiley & Sons: Hoboken, NJ, USA, 2009. [Google Scholar]
  24. Corcoran, J. Rate-based structural health monitoring using permanently in-stalled sensors. Proc. R. Soc. A Math. Phys. Eng. Sci. 2017, 473, 20170270. [Google Scholar]
  25. Rytter, A. Vibration Based Inspection of Civil Engineering Structures. Ph.D. Thesis, Aalborg University, Aalborg, Denmark, 1993. [Google Scholar]
  26. Ricci, F.; Monaco, E.; Boffa, N.D.; Maio, L.; Memmolo, V. Guided waves for structural health monitoring in composites: A review and implementation strategies. Prog. Aerosp. Sci. 2022, 129, 100790. [Google Scholar] [CrossRef]
  27. Mitra, M.; Gopalakrishnan, S. Guided wave based structural health monitoring: A review. Smart Mater. Struct. 2016, 25, 053001. [Google Scholar] [CrossRef]
  28. Memmolo, V.; Moll, J.; Nguyen, D.H.; Krozer, V. Interaction of guided electromagnetic waves with defects emerging in metallic plates. In Proceedings of the 2021 IEEE International Workshop on Metrology for AeroSpace, MetroAeroSpace 2021, Virtual, 23–25 June 2021; pp. 552–557. [Google Scholar]
  29. Kexel, C.; Moll, J. Detecting damage in rudder stocks under load using electro-mechanical susceptance: Frequency-warping and semi-supervised approaches. J. Intell. Mater. Syst. Struct. 2022, 33, 1705–1718. [Google Scholar] [CrossRef]
  30. Ooijevaar, T. Vibration Based Structural Health Monitoring of Composite Skin-Stiffener Structures. Ph.D. Thesis, University of Twente, Enschede, The Netherlands, 2014. [Google Scholar]
  31. Druet, T.; Recoquillay, A.; Chapuis, B.; Moulin, E. Passive guided wave tomography for structural health monitoring. J. Acoust. Soc. Am. 2019, 146, 2395–2403. [Google Scholar] [CrossRef]
  32. Parodi, M.; Fiaschi, C.; Memmolo, V.; Ricci, F.; Maio, L. Interaction of Guided Waves with Delamination in a Bilayered Aluminum-Composite Pressure Vessel. J. Mater. Eng. Perform. 2019, 28, 3281–3291. [Google Scholar] [CrossRef]
  33. Kralovec, C.; Schagerl, M. Review of Structural Health Monitoring Methods Regarding a Multi-Sensor Approach for Damage Assessment of Metal and Composite Structures. Sensors 2020, 20, 826. [Google Scholar] [CrossRef] [PubMed]
  34. Memmolo, V.; Monaco, E.; Ricci, F.; Vaselli, C.; Cimminiello, N.; Salvato, P. Structural Health Monitoring of Electromechanical Actuators in Aviation—Challenges Ahead and Case Study. J. Nondestruct. Eval. 2022, 5, 041004. [Google Scholar] [CrossRef]
  35. Tschoke, K.; Mueller, I.; Memmolo, V.; Moix-Bonet, M.; Moll, J.; Lugovtsova, Y.; Golub, M.; Venkat, R.S.; Schubert, L. Feasibility of Model-Assisted Probability of Detection Principles for Structural Health Monitoring Systems based on Guided Waves for Fibre-Reinforced Composites. IEEE Trans. Ultrason. Ferroelectr. Freq. Control 2021, 68, 3156–3173. [Google Scholar] [CrossRef] [PubMed]
  36. United States Government Accountability Office. Aviation Safety: Status of FAA’s Actions to Oversee the Safety of Composite Airplanes; United States Government Accountability Office: Washington, DC, USA, 2011. [Google Scholar]
  37. Abrate, S. Impact on Composite Structures; Cambridge University Press: Cambridge, UK, 1998. [Google Scholar]
  38. Maio, L.; Monaco, E.; Ricci, F.; Lecce, L. Simulation of low velocity impact on composite laminates with progressive failure analysis. Compos. Struct. 2013, 103, 75–85. [Google Scholar] [CrossRef]
  39. MIL-HDBK 17-3F; Composite Materials Handbook, Ser. Department of Defense Handbook. US Department of Defense: Washington, DC, USA, 2002.
  40. AC No. 20-107B; Composite Aircraft Structures. U.S. Department of Transportation—Federal Aviation Administration: Washington, DC, USA, 2009.
  41. AC No. 25,571-1D; Damage Tolerance and Fatigue Evaluation of Structures. U.S. Department of Transportation—Federal Aviation Administration: Washington, DC, USA, 2011.
  42. Fioriti, M.; Pavan, G.; Corpino, S.; Fusaro, R. Impacts of a prognostics and health management system on aircraft fleet operating cost during conceptual design phase by using parametric estimation. In Proceedings of the 5th CEAS Air & Space Conference, Delft, The Netherlands, 7–11 September 2015; Available online: http://hdl.handle.net/11583/2627572 (accessed on 7 November 2024).
  43. Leao, B.P.; Fitzgibbon, K.T.; Puttini, L.C.; de Melo, G.P. Cost-benefit analysis methodology for PHM applied to legacy commercial aircraft. In Proceedings of the 2008 IEEE Aerospace Conference, Big Sky, MT, USA, 1–8 March 2008; pp. 1–14. [Google Scholar]
  44. Feldman, K.; Jazouli, T.; Sandborn, P.A. A methodology for determining the return on investment associated with prognostics and health management. IEEE Trans. Reliab. 2009, 58, 305–316. [Google Scholar] [CrossRef]
  45. Dong, T.; Kim, N. Cost-effectiveness of structural health monitoring in fuselage maintenance of the civil aviation industry. Aerospace 2018, 5, 87. [Google Scholar] [CrossRef]
  46. Ahmadi, A.; Söderholm, P.; Kumar, U. On Aircraft Scheduled Maintenance Program Development. J. Qual. Maint. Eng. 2010, 16, 229–255. [Google Scholar] [CrossRef]
  47. Airline/Manufacturer Maintenance Program Development Document MSG-3 Revision 2. Available online: https://pdfcoffee.com/msg-3-rev-2-pdf-free.html (accessed on 7 November 2024).
  48. Walthall, R.; Rajamani, R. The Role of PHM at Commercial Airlines. In Prognostics and Health Management of Electronics; John Wiley & Sons, Ltd.: Hoboken, NJ, USA, 2018; pp. 503–534. ISBN 978-1-119-51532-6. [Google Scholar]
  49. Millwater, H.R.; Wieland, D.H. Probabilistic Sensitivity-Based Ranking of Damage Tolerance Analysis Elements. J. Aircr. 2010, 47, 161–171. [Google Scholar] [CrossRef]
  50. Skinn, D.A.; Gallagher, J.P.; Berens, A.P.; Huber, P.D.; Smith, J. Damage Tolerant Design Handbook; Defense Technical Information Center: Fort Belvoir, VA, USA, 1994; p. 745. [Google Scholar]
  51. Newcamp, J.; Verhagen, W.J.C.; Curran, R. Correlation of Mission Type to Cyclic Loading as a Basis for Agile Military Aircraft Asset Management. Aerosp. Sci. Technol. 2016, 55, 111–119. [Google Scholar] [CrossRef]
  52. Grooteman, F.P. Probabilistic Fail-Safe Structural Risk Analyses; Netherlands Aerospace Centre NLR: Amsterdam, The Netherlands, 2020; p. 24. Available online: https://reports.nlr.nl/server/api/core/bitstreams/95fa6b86-bb2c-44dc-9fd5-36aa8c400e30/content (accessed on 7 November 2024).
Figure 1. Unified aviation maintenance ecosystem.
Figure 1. Unified aviation maintenance ecosystem.
Computers 13 00318 g001
Figure 2. Integrated AI-driven use cases for aircraft health monitoring and compliance.
Figure 2. Integrated AI-driven use cases for aircraft health monitoring and compliance.
Computers 13 00318 g002
Figure 3. Dataflow diagram for the monitor aircraft component health use case.
Figure 3. Dataflow diagram for the monitor aircraft component health use case.
Computers 13 00318 g003
Figure 4. Color-coding scheme for architectural components and priority indicators.
Figure 4. Color-coding scheme for architectural components and priority indicators.
Computers 13 00318 g004
Figure 5. Dataflow diagram for the predict component failure use case.
Figure 5. Dataflow diagram for the predict component failure use case.
Computers 13 00318 g005
Figure 6. Dataflow diagram for the receive maintenance alerts use case.
Figure 6. Dataflow diagram for the receive maintenance alerts use case.
Computers 13 00318 g006
Figure 7. Dataflow diagram for the perform preventive maintenance use case.
Figure 7. Dataflow diagram for the perform preventive maintenance use case.
Computers 13 00318 g007
Figure 8. Dataflow diagram for the generate compliance reports use case.
Figure 8. Dataflow diagram for the generate compliance reports use case.
Computers 13 00318 g008
Figure 9. AI engine architecture for the predictive maintenance system.
Figure 9. AI engine architecture for the predictive maintenance system.
Computers 13 00318 g009
Table 1. Comparative analysis of using different models in the aviation ecosystem.
Table 1. Comparative analysis of using different models in the aviation ecosystem.
CriteriaRegression ModelsFoundation ModelsFederated Learning
Model TypeTraditional machine learning model (linear or logistic regression).Large pre-trained models (e.g., deep neural networks, transformers).Decentralized learning where model updates are shared instead of data.
ComplexityLow complexity, easy to implement and interpret.High complexity with advanced architectures like deep learning.Medium complexity due to distributed setup and model aggregation.
AccuracyModerate for simple, linear relationships.High accuracy for complex, non-linear relationships and large datasets.High accuracy, benefits from diverse datasets without compromising privacy.
Data HandlingRequires a centralized dataset.Requires large, centralized datasets for initial training (pre-training).Allows data to remain local; only model updates are shared.
Data PrivacyLimited privacy: data must be centralized for model training.Requires centralized data for pre-training; possible privacy concerns.High privacy: data remain local; only model updates are shared.
Computational RequirementsLow computational requirements: can run on basic infrastructure.High computational requirements for training and inference.Moderate computational requirements due to distributed model training.
InterpretabilityHigh interpretability: easy to explain predictions.Low interpretability: difficult to understand decision-making in complex models.Moderate interpretability: can vary depending on the model used.
ScalabilityLimited scalability: may struggle with large, complex datasets.High scalability, especially for large datasets and complex problems.High scalability across multiple distributed nodes.
Feature EngineeringRequires manual feature engineering to capture relationships.Can automatically learn complex features from raw data.Can automatically learn features; feature learning depends on the local models.
Collaboration Between StakeholdersLow collaboration: relies on centralized data from a single source.Limited collaboration: data must be centralized for training and fine-tuning.High collaboration: allows multiple stakeholders to participate without sharing data.
Security RisksHigher security risk due to centralized data handling.Higher risk due to data centralization; more exposure to data breaches.Low risk due to decentralized data and encrypted model updates.
Real-Time PerformanceSuitable for real-time predictions but with limited complexity.Suitable for real-time predictions but requires powerful hardware.Suitable for real-time predictions, depending on network latency and communication overhead.
Best Use CasesSimple predictions where data are limited and relationships are linear.Complex, non-linear predictions with access to large datasets.Collaborative environments with high privacy concerns and distributed data.
Examples in AviationPredicting RUL based on historical data.Predicting component failure with deep learning using sensor data from large fleets.Collaborative failure prediction across airlines, MRO centers, and manufacturers.
Training TimeFast training times due to model simplicity.Slow training due to complexity and large datasets.Moderate training time depends on communication overhead between nodes.
CostLow cost due to minimal computational needs.High cost due to need for advanced infrastructure and hardware.Moderate cost: depends on the number of participants and communication infrastructure.
AdaptabilityLow adaptability to complex data; requires re-training with new data.Highly adaptable, especially when fine-tuned with specific datasets.High adaptability, models evolve continuously as new data are processed locally.
Disclaimer/Publisher’s Note: The statements, opinions and data contained in all publications are solely those of the individual author(s) and contributor(s) and not of MDPI and/or the editor(s). MDPI and/or the editor(s) disclaim responsibility for any injury to people or property resulting from any ideas, methods, instructions or products referred to in the content.

Share and Cite

MDPI and ACS Style

Kabashkin, I.; Susanin, V. Unified Ecosystem for Data Sharing and AI-Driven Predictive Maintenance in Aviation. Computers 2024, 13, 318. https://doi.org/10.3390/computers13120318

AMA Style

Kabashkin I, Susanin V. Unified Ecosystem for Data Sharing and AI-Driven Predictive Maintenance in Aviation. Computers. 2024; 13(12):318. https://doi.org/10.3390/computers13120318

Chicago/Turabian Style

Kabashkin, Igor, and Vitaly Susanin. 2024. "Unified Ecosystem for Data Sharing and AI-Driven Predictive Maintenance in Aviation" Computers 13, no. 12: 318. https://doi.org/10.3390/computers13120318

APA Style

Kabashkin, I., & Susanin, V. (2024). Unified Ecosystem for Data Sharing and AI-Driven Predictive Maintenance in Aviation. Computers, 13(12), 318. https://doi.org/10.3390/computers13120318

Note that from the first issue of 2016, this journal uses article numbers instead of page numbers. See further details here.

Article Metrics

Back to TopTop